Множественная миелома
- Авторы: Менделеева Л.П.1, Вотякова О.М.2, Рехтина И.Г.1, Османов Е.А.2,3, Поддубная И.В.4, Гривцова Л.Ю.5, Фалалеева Н.А.5, Байков В.В.6, Ковригина А.М.1,7, Невольских А.А.5, Иванов С.А.5, Хайлова Ж.В.5, Геворкян Т.Г.2
-
Учреждения:
- ФГБУ «Национальный медицинский исследовательский центр гематологии» Минздрава России
- ФГБУ «Национальный медицинский исследовательский центр онкологии им. Н.Н. Блохина» Минздрава России
- ФГАОУ ВО «Первый Московский государственный медицинский университет им. И.М. Сеченова» Минздрава России (Сеченовский Университет)
- ФГБОУ ДПО «Российская медицинская академия непрерывного профессионального образования» Минздрава России
- Медицинский радиологический научный центр им. А.Ф. Цыба – филиал ФГБУ «Национальный медицинский исследовательский центр радиологии» Минздрава России
- ФГБОУ ВО «Первый Санкт-Петербургский государственный медицинский университет им. акад. И.П. Павлова» Минздрава России
- Академия постдипломного образования ФГБУ «Федеральный научно-клинический центр специализированных видов медицинской помощи и медицинских технологий» ФМБА России
- Выпуск: Том 22, № 4 (2020)
- Страницы: 6-28
- Раздел: КЛИНИЧЕСКАЯ ОНКОЛОГИЯ
- Статья получена: 16.02.2021
- Статья одобрена: 16.02.2021
- Статья опубликована: 17.02.2021
- URL: https://modernonco.orscience.ru/1815-1434/article/view/61116
- DOI: https://doi.org/10.26442/18151434.2020.4.200457
- ID: 61116
Цитировать
Полный текст
Аннотация
Множественная миелома
Полный текст
Международная классификация болезней 10-го пересмотра: C90.0
Год утверждения (частота пересмотра): 2020
ID: КР144/1 URL
Профессиональные ассоциации:
- Общероссийский национальный союз «Ассоциация онкологов России»
- Некоммерческое партнерство содействия развитию гематологии и трансплантологии костного мозга «Национальное гематологическое общество»
- Региональная общественная организация «Общество онкогематологов»
Одобрено Научно-практическим советом Минздрава России
Оглавление
Ключевые слова
Список сокращений
Термины и определения
- Краткая информация
- Диагностика
- Лечение
- Реабилитация
- Профилактика
- Организация оказания медицинской помощи
- Дополнительная информация, влияющая на течение и исход заболевания
Критерии оценки качества медицинской помощи
Литература
Приложение А1. Состав рабочей группы
Приложение А2. Методология разработки клинических рекомендаций
Приложение А3. Связанные документы
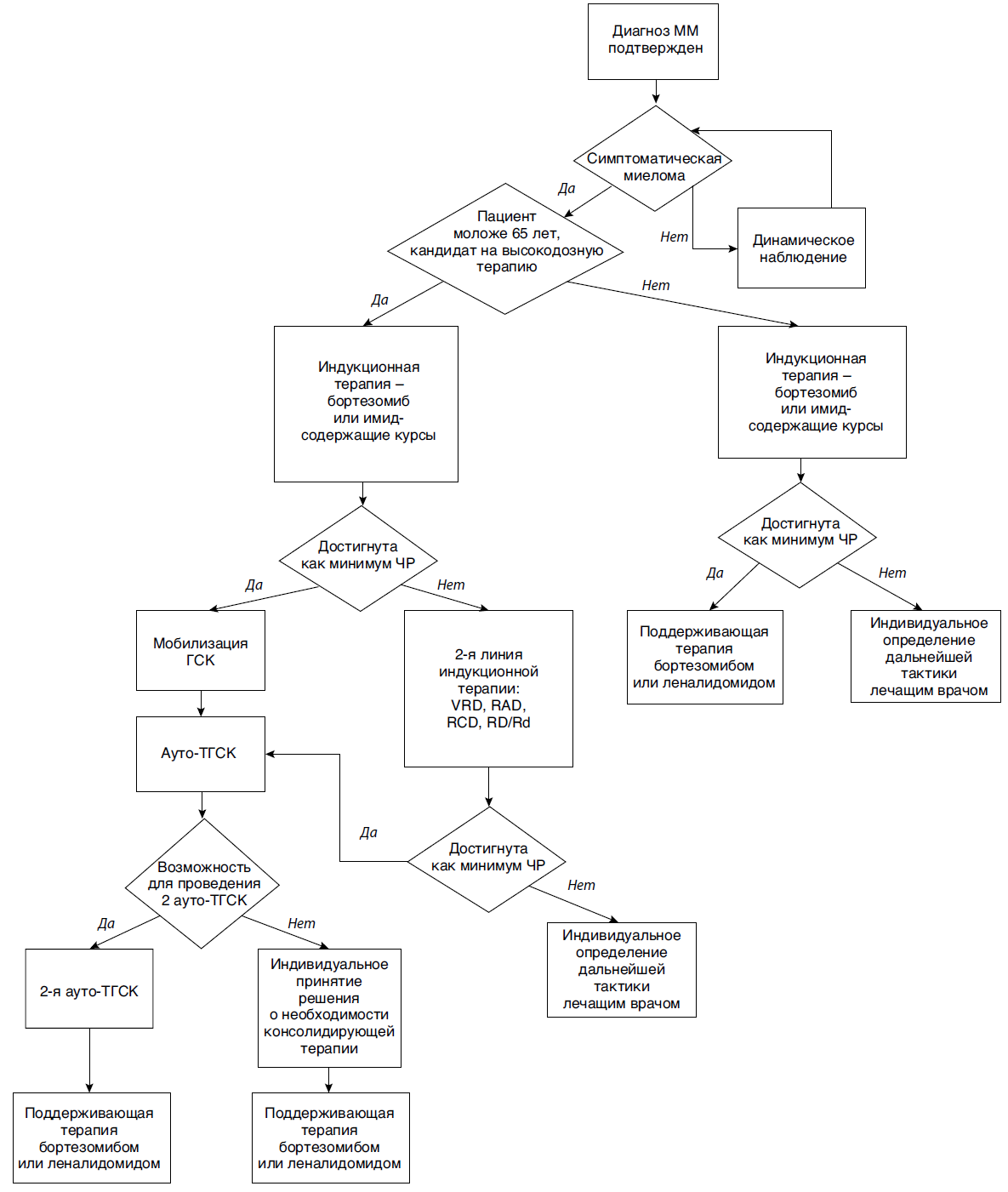
Приложение Б. Алгоритмы ведения пациента
Приложение В. Информация для пациентов
Приложение Г
Список сокращений
BBD – режим химиотерапии, включающий бендамустин**, бортезомиб** и дексаметазон**
BP – режим химиотерапии, включающий бендамустин** и преднизолон**
BRD – режим иммунохимиотерапии, включающий бендамустин**, леналидомид** и дексаметазон**
CD – режим химиотерапии, включающий циклофосфамид** и преднизолон**
СР – режим химиотерапии, включающий циклофосфамид** и преднизолон**
CRAB – совокупность органных повреждений при симптоматической множественной миеломе: гиперкальциемия, дисфункция почек, анемия, повреждения костей
CVD – режим иммунохимиотерапии, включающий циклофосфамид**, бортезомиб** и дексаметазон**
Dara-Rd – режим иммунохимиотерапии, включающий даратумумаб**, леналидомид** и дексаметазон**
Dara-VD – режим иммунохимиотерапии, включающий даратумумаб**, бортезомиб** и дексаметазон**
Dara-VMP – режим иммунохимиотерапии, включающий даратумумаб**, мелфалан**, бортезомиб** и преднизолон**
DCEP – режим химиотерапии, включающий циклофосфамид**, #этопозид**, #цисплатин** и дексаметазон**
ECOG – оценка общего состояния пациента по шкале, разработанной Восточной объединенной онкологической группой (Eastern Cooperative Oncology Group)
EloRd – режим иммунохимиотерапии, включающий элотузумаб, леналидомид** и дексаметазон**
Ig – иммуноглобулин
ISS (International Staging System) – международная система стадирования
IxaRd – режим иммунохимиотерапии, включающий иксазомиб**, леналидомид** и дексаметазон**
Kd – режим иммунохимиотерапии, включающий карфилзомиб** и дексаметазон**
KRd – режим иммунохимиотерапии, включающий карфилзомиб**, леналидомид** и дексаметазон**
MP – режим иммунохимиотерапии, включающий мелфалан** и преднизолон**
MPR – режим химиотерапии, включающий мелфалан**, леналидомид** и преднизолон**
PAD – режим иммунохимиотерапии, включающий доксорубицин**, бортезомиб** и дексаметазон**
Pom + dex – режим иммунохимиотерапии, включающий помалидомид и дексаметазон**
RAD – режим иммунохимиотерапии, включающий леналидомид**, доксорубицин** и дексаметазон**
RCD – режим иммунохимиотерапии, включающий леналидомид, циклофосфамид** и дексаметазон**
RCP – режим иммунохимиотерапии, включающий леналидомид, циклофосфамид** и преднизолон**
Rd – режим иммунохимиотерапии, включающий леналидомид** и дексаметазон**
RD – режим иммунохимиотерапии, включающий леналидомид** и дексаметазон**
R-ISS – пересмотренная (revised) международная система стадирования
VBAP – режим химиотерапии, включающий винкристин**, кармустин**, доксорубицин** и преднизолон**
VBMCP (M2) – режим химиотерапии, включающий винкристин**, кармустин**, мелфалан**, циклофосфамид** и преднизолон**
VCD – режим иммунохимиотерапии, включающий циклофосфамид**, бортезомиб** и дексаметазон**
VCP – режим иммунохимиотерапии, включающий бортезомиб**, циклофосфамид** и преднизолон**
VD – режим иммунохимиотерапии, включающий бортезомиб** и дексаметазон**
VD-PACE – режим иммунохимиотерапии, включающий бортезомиб**, #цисплатин**, доксорубицин**, циклофосфамид** и #этопозид**
Vel + PLD – режим иммунохимиотерапии, включающий бортезомиб**и пегилированный липосомальный доксорубицин**
VMCP – режим химиотерапии, включающий винкристин**, мелфалан**, циклофосфамид** и преднизолон**
VMP – режим иммунохимиотерапии, включающий мелфалан**, бортезомиб** и преднизолон**
VRD – режим иммунохимиотерапии, включающий леналидомид**, бортезомиб** и дексаметазон**
Ауто-ТГСК – трансплантация аутологичных гемопоэтических стволовых клеток
В/в – внутривенно
ВБП – выживаемость без прогрессирования
ВДП – выживаемость до прогрессии
ВДХТ – высокодозная химиотерапия
ВОЗ – Всемирная организация здравоохранения
Г-КСФ** – рекомбинантный человеческий гранулоцитарный колониестимулирующий фактор
ГСК – гемопоэтические стволовые клетки
КК – клиренс креатинина
КМ – костный мозг
КТ – компьютерная томография
ЛДГ – лактатдегидрогеназа
ММ – множественная миелома
МОБ – минимальная остаточная болезнь
ОВ – общая выживаемость
ОХЧР – очень хорошая частичная ремиссия
п/к – подкожно
ПК – плазматические клетки
ПО – противоопухолевый ответ
ПР – полная ремиссия
ПЭТ – позитронно-эмиссионная томография
СЛЦ – свободные легкие цепи (иммуноглобулинов)
УДД – уровень достоверности доказательств
УУР – уровень убедительности рекомендаций
ЧР – частичная ремиссия
** – жизненно необходимые и важнейшие лекарственные препараты
# – препарат, применяемый не в соответствии с показаниями к применению и противопоказаниями, способами применения и дозами, содержащимися в инструкции по применению лекарственного препарата (офф-лейбл)
Термины и определения
Множественная миелома (ММ) – В-клеточная злокачественная опухоль, морфологическим субстратом которой являются плазматические клетки (ПК), продуцирующие моноклональный иммуноглобулин (Ig). Согласно последней версии классификации Всемирной организации здравоохранения (ВОЗ) 2017 г. термин «множественная миелома» заменен на термин «плазмоклеточная миелома» – заболевание, характеризующееся мультифокальной пролиферацией неопластических ПК, ассоциированное с секрецией моноклонального Ig.
ПК – конечный этап дифференцировки В-лимфоцита. Функциональная активность – участие в формировании гуморального иммунитета, продукция антител.
Моноклональный Ig – Ig одного класса, который синтезируется в избыточном количестве опухолевой ПК. Структура Ig при этом не нарушена, но синтез Ig или отдельных компонентов превосходит уровень физиологической потребности.
Моноклональная гаммапатия – состояние, характеризующееся присутствием Ig одного класса. М-градиент – узкая, четко очерченная полоса на электрофореграмме, которую образуют моноклональные Ig.
Ремиссия – период течения заболевания, который характеризуется значительным ослаблением или полным исчезновением симптомов заболевания, в том числе по данным выполненных лабораторных и инструментальных методов исследования.
Рецидив – возврат клиники заболевания, в том числе и по данным лабораторных и инструментальных методов исследований.
Общая выживаемость (ОВ) – рассчитывается от даты начала лечения до смерти от любой причины или до даты последней явки пациента.
Выживаемость без прогрессирования (ВБП) – рассчитывается от даты начала лечения до прогрессирования болезни или смерти от любой причины.
- Краткая информация
1.1. Определение заболевания или состояния (группы заболеваний или состояний)
ММ или плазмоклеточная миелома (в редакции ВОЗ, 2017) – это В-клеточная злокачественная опухоль, морфологическим субстратом которой являются ПК, продуцирующие моноклональный Ig [1].
1.2. Этиология и патогенез заболевания или состояния (группы заболеваний или состояний)
Патогенетически решающим фактом является длительная, хроническая антигенная стимуляция после вирусных инфекций или других хронических заболеваний, длительного воздействия токсических веществ и радиации [2–5]. В результате длительной серии генетических событий формируется патологический клон В-клеток, способных к дифференцировке до ПК, но продуцирующих нефункциональный Ig. Биологические и клинические особенности ММ связаны с генетическими аберрациями, такими как перестройка локусов генов тяжелой цепи Ig (IGH), а также хромосомные делеции, мутации соматических генов и хромосомная гипердиплоидия с участием нечетного числа хромосом. Наличие значительного количества различных генетических нарушений обусловливает высокую вариабельность течения болезни [2, 6–8].
1.3. Эпидемиология заболевания или состояния (группы заболеваний или состояний)
Заболеваемость ММ составляет приблизительно 1% среди всех злокачественных опухолей и до 10–15% всех опухолей кроветворной и лимфоидной тканей. Заболевают преимущественно люди старшей возрастной группы. Средний возраст вновь заболевших ~70 лет, распространенность заболевания среди населения моложе 40 лет не превышает 2%. В России в 2017 г. заболеваемость ММ составила 2,78 на 100 тыс. населения, впервые диагностировано 4075 случаев, умерли 2587 пациентов [9].
1.4. Особенности кодирования заболевания или состояния (группы заболеваний или состояний) по Международной статистической классификации болезней и проблем, связанных со здоровьем
С90.0 – множественная миелома.
1.5. Классификация заболевания или состояния (группы заболеваний или состояний)
Среди плазмоклеточных опухолей в настоящее время выделяют [10]:
- моноклональную гаммапатию неясного генеза (не IgM тип);
- моноколональную гаммапатию неясного генеза с вовлечением легких цепей;
- плазмоклеточную (множественную) миелому;
- варианты плазмоклеточной миеломы: вялотекущую (асимптоматическую) миелому, несекретирующую миелому и плазмоклеточный лейкоз;
- плазмоцитому.
ММ классифицируется по стадиям и факторам риска.
Распространенной системой стадирования является классификация B. Durie и S. Salmon, предложенная в 1975 г. (табл. 1) [11], которая заменена на международную систему стадирования (International Staging System – ISS) [12], пересмотренную в 2014 г. [13].
Дополнительным признаком, определяющим подстадию, является состояние функции почек:
- А – нормальная (креатинин сыворотки <170 мкмоль/л или 2 г/дл).
- В – сниженная (креатинин сыворотки ≥170 мкмоль/л или 2 г/дл).
Классификация ISS основана на важном прогностическом значении сочетания b2-микроглобулина и альбумина сыворотки крови (табл. 2) [12].
В 2014 г. ISS пересмотрена (revised ISS; R-ISS). Кроме показателей b2-микроглобулина и альбумина сыворотки R-ISS учитывает наличие неблагоприятных хромосомных аномалий и высокий уровень лактатдегидрогеназы – ЛДГ (табл. 3) [13].
1.6. Клиническая картина заболевания или состояния (группы заболеваний или состояний)
Клинические проявления ММ чрезвычайно разнообразны, но в значительной мере определяются инфильтрацией костного мозга (КМ) ПК и органными повреждениями. Клинические признаки ММ проявляются симптомами, обусловленными костными повреждениями (боли в костях, переломы костей скелета, компрессия спинного мозга, радикулярные боли), гиперкальциемией (полиурия, полидипсия, тошнота, рвота), почечной недостаточностью (тошнота, рвота, недомогание, слабость), амилоидозом (периферическая нейропатия, отеки, органомегалия), инфильтрацией миеломными клетками КМ (анемия, геморрагический синдром), снижением уровня нормальных Ig (частые инфекции, пневмонии), криоглобулинемией (синдром Рейно, акроцианоз), синдромом гипервязкости (одышка, транзиторные ишемические атаки, тромбоз глубоких вен, кровоизлияния в сетчатку глаза, тромбоз центральной вены сетчатки или ее ветвей, носовые кровотечения) [10].
Длительность заболевания до появления первых клинических симптомов может составлять от нескольких месяцев до ≥2–3 лет.
- Диагностика
Критерии установления диагноза/состояния:
Тлеющая (асимптоматическая) ММ должна удовлетворять двум критериям:
- Моноклональный протеин в сыворотке крови ≥30 г/л, и/или 500 мг в суточном анализе мочи, и/или 10–59% клональных ПК в КМ.
- Отсутствие органных повреждений (CRAB – см. симптоматическую ММ), в том числе отсутствие признаков поражения костей (что подтверждено данными магнитно-резонансной томографии, или позитронно-эмиссионной/компьютерной томографии – ПЭТ/КТ, или спиральной КТ костей в низкодозовом режиме) и отсутствие амилоидоза.
Симптоматическая ММ должна удовлетворять 3 критериям:
- Присутствие в КМ 10% и более клональных ПК или наличие подтвержденной биопсией костной/экстрамедуллярной плазмоцитомы и 1 либо несколько обозначенных ниже симптомов, обусловленных ММ:
а) гиперкальциемия – уровень кальция в сыворотке крови >11,5 мг/дл (>2,75 ммоль/л);
б) дисфункция почек – уровень креатинина в сыворотке крови >2 мг/дл (>173 ммоль/л), клиренс креатинина (КК)<40 мл/мин;
в) анемия: нормохромная нормоцитарная, уровень гемоглобина на 2 г/дл (20 г/л) меньше нижней границы нормы или <10 г/дл (<100 г/л);
г) 1 или более остеолитических очагов, в том числе подтвержденных данными рентгенографии костей, спиральной КТ или ПЭТ/КТ;
д) количество клональных плазмоцитов в КМ более 60%;
е) ненормальное соотношение свободных легких цепей (СЛЦ): ≥100 или ≤0,01;
ж) более 1 очага поражения КМ, выявленного при магнитно-резонансной томографии костей.
- Другие симптомы: гипервязкость, амилоидоз, частые бактериальные инфекции (более 2 эпизодов в течение 12 мес).
Для несекретирующей миеломы характерно выявление в пунктате КМ 10% и более ПК, а также признаков CRAB-синдрома. Моноклонального протеина нет ни в сыворотке крови, ни в моче, что подтверждают результаты иммунофиксации. Увеличение СЛЦ отмечается у 2/3 пациентов с несекретирующей ММ.
2.1. Жалобы и анамнез
- У всех пациентов с подозрением на ММ или выявленной ММ при первичном приеме рекомендуется тщательный сбор жалоб и анамнеза при заболеваниях органов кроветворения и крови для верификации диагноза [1, 14, 15].
Уровень убедительности рекомендаций – УУР С (уровень достоверности доказательств – УДД 5).
2.2. Физикальное обследование
- У всех пациентов с подозрением на ММ или выявленной ММ при первичном или повторном приеме, контрольных обследованиях и подозрении на рецидив заболевания рекомендуется выполнение визуального осмотра терапевтического, пальпации терапевтической и аускультации терапевтической, определение общего состояния по шкале ECOG (оценка общего состояния пациента по шкале, разработанной Восточной объединенной онкологической группой – Eastern Cooperative Oncology Group), а также осмотр миндалин и полости рта для уточнения распространенности и тяжести течения заболевания [1, 14, 15].
УУР С (УДД 5).
Комментарий: при осмотре необходимо оценить общее состояние пациента по шкале ECOG (см. Приложение Г), а также осмотреть миндалины и полость рта; пальпация должна включать в себя пальпацию доступных групп периферических лимфатических узлов, печени, селезенки.
2.3. Лабораторные диагностические исследования
- Всем пациентам с подозрением на ММ или выявленной ММ при первичном или повторном приеме, контрольных обследованиях и подозрении на рецидив заболевания рекомендуется для уточнения состояния пациента, выработки адекватной терапевтической тактики и/или (в случае ранее проведенной терапии) при развитии нежелательных явлений лечения выполнить следующие лабораторные исследования:
- развернутый клинический анализ крови с определением уровней гемоглобина, эритроцитов, тромбоцитов, лейкоцитов, подсчетом лейкоцитарной формулы и количества ретикулоцитов [1, 15, 16];
- общий (клинический) анализ мочи [1, 15, 16];
- определение количества белка в суточной моче [1, 15, 16];
- биохимический анализ крови (общий белок, альбумин, ЛДГ, мочевина, креатинин, билирубин, аспартатаминотрансфераза, аланинаминотрансфераза, щелочная фосфатаза, кальций, калий) [1, 15, 16];
- коагулограмму (ориентировочное исследование системы гемостаза) с включением следующих параметров: протромбин, международное нормализованное отношение, активированное частичное тромбопластиновое время, фибриноген, тромбиновое время, антитромбин III, плазминоген [1, 15–17].
УУР С (УДД 5).
- Всем пациентам с подозрением на ММ или выявленной ММ при первичном или повторном приеме, контрольных обследованиях и подозрении на рецидив заболевания рекомендуется определить КК и скорость клубочковой фильтрации расчетным методом по формулам СКD-EPI или MDRD для уточнения состояния функции почек и определения необходимости модификации терапии или доз препаратов при наличии почечной недостаточности и/или определения показаний к назначению гемодиализа [1, 15, 16].
УУР С (УДД 5).
Комментарий: рекомендации по коррекции дозы леналидомида** в зависимости от функции почек (см. Приложение А3.2).
- Всем пациентам с подозрением на ММ или выявленной ММ при первичном или повторном приеме, контрольных обследованиях и подозрении на рецидив заболевания рекомендуется для уточнения активности основного заболевания или оценки ответа на терапию выполнить следующие обследования:
- определить соотношение белковых фракций в крови (кроме пациентов с несекретирующей, вялотекущей миеломой и миеломой легких цепей) и моче методом электрофореза с количественным определением моноклонального и поликлональных Ig и b2-микроглобулина [1, 15, 16, 18, 19];
- исследование моноклональности Ig в крови и суточной моче методом иммунофиксации с количественным определением уровня М-градиента [1, 15, 16, 19].
УУР С (УДД 5).
Комментарий: характерным для ММ является увеличение содержания общего белка в сыворотке крови. При электрофорезе белков сыворотки крови М-градиент определяется у 80% пациентов ММ в виде характерного пика, при иммунофиксации – у 93%. Физические особенности парапротеинов лежат в основе синдрома гипервязкости, вероятность которого возрастает с увеличением содержания парапротеинов в плазме крови.
Нередко у пациентов с ММ выявляется экскреция патологического белка с мочой. Эти случаи относят к миеломе Бенс-Джонса. Для скрининга мочевого протеина (необходим сбор мочи в течение 24 ч) также используют электрофорез и иммунофиксацию.
На основании уровня парапротеинов определяются стадия ММ (см. раздел 1.5 «Классификация заболевания или состояния»), а также глубина ответа на ММ (см. раздел 3.6 «Определение эффективности лечения»).
Иммунофиксацию необходимо выполнять, даже если при электрофорезе крови характерный пик не выявлялся. Она проводится с целью уточнения моноклональной природы М-градиента, обнаруженного в ходе электрофореза белковых фракций и его типирования (определения, какие типы тяжелых и легких цепей входят в его состав).
- Всем пациентам с несекретирующей, олигосекретирующей, вялотекущей миеломой и миеломой легких цепей, а также при диализзависимой почечной недостаточности, подозрении на заболевание, первичном или повторном приеме по поводу выявленного заболевания, контрольных обследованиях и подозрении на рецидив заболевания рекомендуется определение содержания СЛЦ в крови для уточнения активности основного заболевания или оценки ответа на терапию [1, 15, 16, 20].
УУР В (УДД 3).
Комментарий: включение метода определения СЛЦ в сыворотке крови в план обследования пациентов с предполагаемой моноклональной гаммапатией позволяет увеличить диагностическую чувствительность имеющихся методов определения парапротеина, а также проводить мониторинг пациентов с несекретирующей ММ. Анализ СЛЦ у пациентов с ММ приобретает особое значение в прогнозировании ремиссии, поскольку противоопухолевый ответ (ПО) по результатам их определения наступает раньше по сравнению с результатами стандартных иммунохимических исследований.
- Всем пациентам с подозрением на ММ или ММ, обнаруженной при первичном или повторном приеме по поводу выявленного заболевания, контрольных обследованиях и подозрении на рецидив заболевания, рекомендуются определение основных групп крови по AB0, определение антигена D системы Резус (резус-фактора), определение фенотипа антигенов эритроцитов для возможности выполнения гемотрансфузии при наличии показаний до, во время или после терапии [1].
УУР С (УДД 5).
- Всем пациентам с подозрением на ММ или обнаруженной ММ при первичном или повторном приеме по поводу выявленного заболевания, контрольных обследованиях и подозрении на рецидив заболевания рекомендуются определение антител к вирусу гепатита C (Hepatitis C virus) в крови; определение антител к поверхностному антигену (HBsAg) вируса гепатита B (Hepatitis B virus) в крови с целью уточнения необходимости терапии или профилактики реактивации вирусного гепатита [1].
УУР С (УДД 5).
- Всем пациентам с подозрением на ММ или обнаруженной ММ при подозрении на заболевание при первичном или повторном приеме по поводу выявленного заболевания, контрольных обследованиях и подозрении на рецидив заболевания рекомендуется определение антител классов M, G (IgM, IgG) к вирусам иммунодефицита человека ВИЧ-1 (Human immunodeficiency virus HIV 1) и ВИЧ-2 (Human immunodeficiency virus HIV 2) в крови для уточнения необходимости одновременного проведения противоопухолевой и антиретровирусной терапии [1].
УУР С (УДД 5).
- Всем пациентам с подозрением на ММ или выявленной ММ при первичном или повторном приеме, контрольных обследованиях и подозрении на рецидив заболевания рекомендуется исследование уровня поликлональных Ig в крови для оценки степени гуморального иммунодефицита [1, 15, 16].
УУР С (УДД 5).
Комментарий: снижение уровня поликлональных Ig часто сопровождает активную ММ и является одним из факторов риска повышенной склонности пациентов к инфекционным осложнениям [21]. Выявление сниженного уровня поликлонального Ig требует большей настороженности лечащего врача относительно возможности развития инфекционных осложнений, при повторяющихся инфекциях и сохранении низкого уровня поликлональных Ig возможно рассмотрение вопроса о медикаментозной коррекции иммунодефицита.
- Всем пациентам с подозрением на ММ или выявленной ММ при первичном приеме, контрольных обследованиях и подозрении на рецидив заболевания рекомендуется выполнить получение цитологического препарата КМ путем пункции (стернальная пункция), цитологическое (миелограмма) и иммунофенотипическое (методом проточной цитофлуориметрии) исследование мазка КМ для подтверждения и формулирования диагноза [22].
УУР С (УДД 4).
- Всем пациентам с подозрением на ММ или выявленной ММ при первичном приеме, контрольных обследованиях и подозрении на рецидив заболевания рекомендуется выполнить получение гистологического препарата КМ (трепанобиопсию) и патологоанатомическое исследование биопсийного (операционного) материала КМ с применением иммуногистохимических методов для подтверждения и формулирования диагноза [22].
УУР С (УДД 4).
- Всем пациентам с впервые выявленной ММ, а также при 1 и 2-м рецидивах рекомендуется выполнить цитогенетическое исследование ПК (кариотипирование и FISH) для выявления наиболее прогностически важных цитогенетических аномалий: t(4;14), t(14;16), t(6;14), del 17p13, t(11;14), del13, плоидности и изменений хромосомы 1 [13].
УУР С (УДД 4).
Комментарий: мутации t(4;14), t(14;16) и del17p включены в пересмотренную систему стадирования ММ R-ISS как относящиеся к высокому риску, поэтому они должны оцениваться у всех пациентов с ММ при установлении диагноза.
2.4. Инструментальные диагностические исследования
- Всем пациентам при установке диагноза ММ, перед началом терапии, при оценке эффекта терапии, а также при подозрении на рецидив заболевания рекомендуется выполнить КТ всех отделов позвоночника, грудной клетки, таза (предпочтение отдается низкодозной КТ всего скелета) для уточнения наличия и распространенности поражения костей, выявления костных плазмоцитом с определением их размеров [1, 23].
УУР С (УДД 5).
- Всем пациентам при установке диагноза ММ перед началом терапии, при оценке эффекта терапии, а также подозрении на рецидив заболевания при невозможности выполнить КТ рекомендуется осуществить рентгенологическое исследование костей: рентгенографию (включая череп, грудную клетку, все отделы позвоночника, таз, плечевые и бедренные кости) для уточнения наличия и распространенности поражения костей [1].
УУР С (УДД 5).
- Всем пациентам при установке диагноза ММ перед началом терапии, при оценке эффекта терапии, а также подозрении на рецидив заболевания в качестве альтернативы КТ всего скелета для уточнения наличия и распространенности поражения костей, выявления костных плазмоцитом с определением их размеров рекомендуется выполнить ПЭТ/КТ [24].
УУР С (УДД 5).
Комментарий: при планировании этапа высокодозного лечения с поддержкой аутологичными гемопоэтическими стволовыми клетками (ауто-ТГСК) динамика опухолевого процесса по данным ПЭТ/КТ имеет прогностическое значение.
- Всем пациентам с подозрением на тлеющую миелому или солитарную плазмоцитому, а также при подозрении на компрессию спинного мозга (для визуализации оболочек спинного мозга) рекомендуется выполнение магнитно-резонансной томографии всех отделов позвоночника и таза [1].
УУР С (УДД 5).
- Всем пациентам с верифицированной ММ перед началом терапии рекомендуется для своевременного выявления сопутствующей патологии со стороны сердечно-сосудистой, дыхательной и пищеварительной системы, определения необходимости профилактики или лечения соответствующей коморбидности выполнить следующие исследования [1]:
- электрокардиографию; эхокардиографию;
- ультразвуковую допплерографию сосудов (артерий и вен) нижних конечностей;
- рентгенографию или КТ органов грудной клетки; эзофагогастродуоденоскопию.
УУР С (УДД 5).
- Всем пациентам с верифицированной ММ с коморбидностью, которая может повлиять на выбор программы противоопухолевого лечения, перед началом терапии рекомендуется консультация соответствующего врача-специалиста (кардиолога, невропатолога, оториноларинголога и др.) [1].
УУР С (УДД 5).
2.5. Иные диагностические исследования
Не применяются.
- Лечение
Назначение и применение лекарственных препаратов, указанных в клинических рекомендациях, направлены на обеспечение пациента клинически эффективной и безопасной медицинской помощью, в связи с чем их назначение и применение в конкретной клинической ситуации определяются в соответствии с инструкциями по применению конкретных лекарственных препаратов с реализацией представленных в инструкции мер предосторожности при их применении, также возможна коррекция доз с учетом состояния пациента.
3.1. Показания к началу терапии и определение стратегии лечения
- Пациентам с тлеющей (бессимптомной) миеломой специфическая терапия не рекомендуется [25].
УУР С (УДД 5).
- Пациентам с симптоматической ММ рекомендуется начало специфической противоопухолевой терапии [25].
УУР С (УДД 5).
Комментарий: тактика ведения пациентов моложе 65 лет и пожилых пациентов отличается. Для лечения «первичных» пациентов моложе 65 лет с ММ без серьезной сопутствующей патологии в программу лечения включают высокодозную химиотерапию (ВДХТ) с трансплантацией аутологичных гемопоэтических стволовых клеток (ауто-ТГСК). Пациентам старше 65 лет или молодым лицам с клинически значимыми сопутствующими заболеваниями следует рекомендовать комбинации на основе новых лекарственных препаратов без этапа ВДХТ с ауто-ТГСК.
При выборе схемы индукционной терапии необходимо также учитывать сопутствующие заболевания пациента и осложнения ММ. При наличии клинически значимой кардиальной патологии целесообразно исключить из терапии антрациклины. Для лечения пациентов с почечной недостаточностью терапией выбора являются бортезомибсодержащие режимы с высокими дозами дексаметазона**. При наличии жизнеугрожающих состояний (клинически значимое кровотечение, некомпенсированный сахарный диабет тяжелого течения) противоопухолевая терапия проводится сразу после купирования указанных осложнений.
3.2. Лечение пациентов с впервые диагностированной ММ – не кандидатов на ВДХТ с ауто-ТГСК (старше 65 лет)
- Пациентам с впервые диагностированной ММ – не кандидатам на ВДХТ с ауто-ТГСК – рекомендуется лечение одной из программ с включением бортезомиба** – VMP или VD (описание режимов – см. Приложение А3.1) [26].
УУР A (УДД 1).
Комментарий: в рандомизированном исследовании VISTA проведено сравнение эффективности комбинации мелфалана** и преднизолона** (MP) и комбинации бортезомиба** с мелфаланом** и преднизолоном** (VMP) у пациентов с впервые диагностированной ММ [27]. Значительное преимущество схемы VMP по сравнению с МР, включая общую эффективность, частоту полных ремиссий (ПР), время до прогрессирования (ВДП), ОВ, позволило рассматривать схему VMP в качестве современной стандартной терапии 1-й линии пациентов с ММ, которым не планируется проведение ВДХТ с ауто-ТГСК. Продолжительность лечения по схеме VMP должна составлять не менее 9 циклов.
В двух рандомизированных исследованиях III фазы показано, что еженедельное введение бортезомиба** вместо введения препарата 2 раза в неделю не снижает эффективности лечения, но позволяет значительно уменьшить частоту развития периферической полинейропатии [28, 29]. Программу VMP с введением бортезомиба** 1 раз в неделю рекомендуется использовать у пожилых пациентов с ММ как предпочтительную.
С целью уменьшения побочных эффектов бортезомиба** при появлении признаков токсичности необходима своевременная редукция дозы препарата. Кроме того, подкожное введение бортезомиба** вместо внутривенного существенно снижает частоту развития нежелательных явлений.
Высокоэффективным методом ведения «первичных» пациентов ММ является сочетание бортезомиба** с дексаметазоном** (VD) [30].
Поддерживающая терапия бортезомибом** увеличивает частоту ПР, ВБП и ВДП. Поскольку убедительных данных об увеличении ОВ нет, согласно рекомендациям ESMO поддерживающая терапия у пожилых пациентов не рекомендуется [15].
- Пациентам с впервые диагностированной ММ – не кандидатам на ВДХТ с ауто-ТГСК – в качестве альтернативной опции, а также при наличии противопоказаний к применению бортезомиба** рекомендуется проведение терапии комбинациями с включением леналидомида** (Rd, MPR; описание режимов – см. Приложение А3.1) [26, 31].
УУР A (УДД 1).
Комментарий: в рандомизированном исследовании FIRST [32, 33] показано, что длительная непрерывная терапия по схеме Rd улучшает ВБП по сравнению с фиксированным числом курсов Rd длительностью 18 мес. Так, в группе пациентов, получавших терапию Rd непрерывно, медиана ВБП составила 26 мес, а показатель 4-летней ВБП – 33%, в то время как при лечении Rd-18 эти показатели равнялись 21 мес и 14% соответственно. При этом в группе пациентов, получавших длительно схему Rd и достигших ПР или очень хорошей частичной ремиссии (ОХЧР), 4-летняя ВБП составила 75%.
В 2 проспективных рандомизированных исследованиях изучали эффективность 3-препаратной схемы мелфалан**/преднизолон**/леналидомид** (MPR) по сравнению со схемой мелфалан**/преднизолон** (МР) [34]. Преимущество ВБП отмечено в случае применения MPR с последующим длительным назначением леналидомида** (схема MPR-R). Однако различий в показателях ОВ не достигнуто.
- Пациентам с впервые диагностированной ММ – не кандидатам на ВДХТ с ауто-ТГСК – в качестве альтернативной опции рекомендуется добавление даратумумаба** к программе VMP (описание режимов – см. Приложение А3.1) [35].
УУР A (УДД 2).
Комментарий: в крупном рандомизированном исследовании III фазы изучали эффективность добавления анти-CD38 моноклонального антитела даратумумаба** к комбинации бортезомиба**, мелфалана** и преднизолона** (VMP) у пациентов с впервые диагностированной ММ – не кандидатов на ауто-ТГСК. При медиане наблюдения 27,8 мес 30-месячная ВБП в группе DVMP составила 60%, а в группе VMP медиана ВБП достигнута и составила 19,1 мес (различия статистически достоверны, p<0,0001). Общий ответ в группе DVMP составил 91%, а в контрольной – 74%, при этом полный и более глубокий ответ на терапию достигался значительно чаще в группе даратумумаба** (45 и 25% соответственно), а также частота достижения МОБ-негативности при пороге чувствительности 105 была более чем в 3 раза выше в группе DVMP (27 и 7% соответственно).
Добавление даратумумаба** к режиму VMP не приводило к повышению токсичности: частота отмены терапии в 2 раза ниже в группе даратумумаба** (5% при применении DVMP и 10% при применении VMP). Инфузионные реакции, обусловленные введением даратумумаба**, отмечались у 27,7% пациентов и развивались в основном во время 1-го введения препарата.
- Пациентам старше 65 лет с впервые диагностированной ММ – не кандидатам на ВДХТ с ауто-ТГСК, которым не могут быть назначены бортезомиб** и леналидомид**, рекомендуется проведение терапии комбинацией бендамустина** и преднизолона** (BP; описание режимов – см. Приложение А3.1) [15].
УУР С (УДД 5).
Комментарий: основанием для использования этой программы стали результаты рандомизированного исследования по сравнению ее эффективности с традиционной ранее терапией по схеме МР. В исследовании показаны более высокая частота ПР и более длительная медиана времени до неудач лечения при использовании BP, но при этом не выявлено улучшения ОВ.
- Пациентам, имеющим по крайней мере 1 неблагоприятный фактор (возраст 75 лет и старше, сопутствующие заболевания c нарушением функции органов), рекомендуется соответствующая редукция доз препаратов (табл. 4) [1].
УУР C (УДД 5).
- Пациентам старше 75 лет с неудовлетворительным физическим состоянием, тяжелой сопутствующей патологией рекомендуется терапия комбинацией мелфалана** с преднизолоном** (описание режимов – см. Приложение А3.1) [1].
УУР С (УДД 5).
3.3. Лечение пациентов с впервые диагностированной ММ, кандидатов на ВДХТ с последующей ауто-ТГСК
- Пациентам с впервые выявленной ММ в возрасте до 65 лет, а также пациентам 65–70 лет с хорошим соматическим статусом без тяжелых сопутствующих заболеваний рекомендуется проведение высокодозной консолидации, включающей 1 или 2 трансплантации ауто-ТГСК [36, 37].
УУР А (УДД 1).
Комментарий: возрастные ограничения обусловлены тем, что у пожилых пациентов возрастает риск трансплантат-ассоциированной летальности. Особенно это важно для возрастной категории старше 70 лет, при которой указанный риск может достигать 8%. Миеломная нефропатия (включая диализзависимую почечную недостаточность) не является противопоказанием для выполнения ВДХТ с последующей ауто-ТГСК. Пациент может быть направлен в трансплантационный центр, располагающий возможностью проведения гемодиализа.
3.3.1. Индукционный этап терапии
- Пациентам с впервые выявленной ММ в возрасте до 65 лет, а также пациентам 65–70 лет с хорошим соматическим статусом без тяжелых сопутствующих заболеваний, которым планируется консолидация ауто-ТГСК, в качестве индукционной терапии рекомендуется применять один из следующих режимов терапии (описание режимов – см. Приложение А3.1) [38, 39]:
- бортезомиб**/циклофосфамид**/дексаметазон** (VCD);
- бортезомиб**/доксорубицин**/дексаметазон** (PAD);
- бортезомиб**/дексаметазон** (VD).
УУР А (УДД 1).
Комментарий: триплеты, включающие бортезомиб**, считаются самыми эффективными режимами, так как имеют большую эффективность, чем VD. Во всех представленных схемах оптимальным является подкожное введение бортезомиба**.
- Пациентам с впервые выявленной ММ в возрасте до 65 лет, а также пациентам 65–70 лет с хорошим соматическим статусом без тяжелых сопутствующих заболеваний, которым планируется выполнение ауто-ТГСК, при недостаточном ответе на индукционную терапию бортезомибсодержащими режимами (не достигнута по крайней мере частичная ремиссия – ЧР – после 4–6 циклов) рекомендуется применять 2-ю линию терапии одним из следующих леналидомидсодержащих режимов терапии (описание режимов – см. Приложение А3.1) [26, 40–42]:
- леналидомид**/дексаметазон** (RD/Rd);
- леналидомид**/бортезомиб**/дексаметазон** (VRD);
- леналидомид**/доксорубицин**/дексаметазон** (RAD);
- леналидомид**/циклофосфамид**/дексаметазон** (RCD);
- леналидомид**/циклофосфамид**/преднизолон** (RCP).
УУР C (УДД 5).
Комментарий: количество курсов индукционной терапии определяется ПО на лечение и согласовывается с трансплантационным центром. Поскольку леналидомид** обладает миелосупрессивным эффектом, мобилизацию и сбор ауто-ТГСК целесообразно выполнять после 4-го леналидомидсодержащего курса.
- Пациентам с впервые выявленной ММ в возрасте до 65 лет, а также пациентам 65–70 лет с хорошим соматическим статусом без тяжелых сопутствующих заболеваний, которым планируется консолидация ауто-ТГСК, в качестве индукционной терапии не рекомендуется применять схемы терапии, включающие мелфалан** (описание режимов – см. Приложение А3.1) [1, 43].
УУР С (УДД 5).
Комментарий: мелфалан** обладает миелосупрессивным эффектом, что может оказывать негативное влияние на мобилизацию ауто-ТГСК.
3.3.2. Трансплантационный этап
- Пациентам с впервые выявленной ММ в возрасте до 65 лет, а также пациентам 65–70 лет с хорошим соматическим статусом без тяжелых сопутствующих заболеваний, достигшим ПР или ЧР после индукционной терапии, рекомендуется выполнение мобилизации и сбора гемопоэтических стволовых клеток (ГСК) крови под лабораторным контролем количества стволовых кроветворных клеток в периферической крови и аферезном продукте методом проточной цитометрии для последующего выполнения ауто-ТГСК [1, 36, 37].
УУР С (УДД 5).
Комментарий: наиболее часто используемым режимом мобилизации является сочетание химиотерапевтических препаратов (чаще всего циклофосфамида** в дозе 2–4 г/м2) за 4 дня до начала терапии Г-КСФ и рекомбинантного человеческого гранулоцитарного колониестимулирующего фактора (#Г-КСФ) подкожно – п/к в дозе 5 мкг/кг в сутки [44]. #Г-КСФ может также применяться в монорежиме на фоне стабильного состояния кроветворения (п/к в дозе 10 мкг/кг в сутки до афереза) [45]. При недостаточной эффективности мобилизации или проведении ее повторно возможно включение в режим препарата плериксафор – 0,24 мг/кг в сутки п/к за 6–11 ч до афереза, возможно применение плериксафора в течение 2–4 дней подряд (до 7 дней непрерывного применения).
При наличии возможности рекомендуется собирать ауто-ТГСК в количестве, достаточном для выполнения двух трансплантаций.
Поскольку леналидомид** обладает миелосупрессивным эффектом, в случае применения в индукционном этапе леналидомидсодержащей терапии мобилизацию и сбор ауто-ТГСК целесообразно выполнять после 4-го леналидомидсодержащего курса.
- Пациентам с впервые выявленной ММ в возрасте до 65 лет, а также пациентам 65–70 лет с хорошим соматическим статусом без тяжелых сопутствующих заболеваний, достигшим ПР или ЧР после индукционной терапии, в случае успешного сбора ГСК крови рекомендуется выполнение ВДХТ мелфаланом** и последующей ауто-ТГСК [36, 37].
УУР А (УДД 1).
Комментарий: пациенты, достигшие ПР или ОЧХР (см. раздел 7 данных рекомендаций) после индукционной терапии, должны рассматриваться в качестве кандидатов на выполнение ауто-ТГСК, поскольку именно в этих случаях возможно достижение максимального эффекта от консолидации высокодозным мелфаланом** (200 мг/м2) [46] и значительного увеличения выживаемости пациентов без признаков прогрессирования заболевания.
Интервал от мобилизации до начала предтрансплантационного кондиционирования должен составлять от 2 до 4 нед. При выраженном нарушении функции почек (скорость клубочковой фильтрации <30 мл/мин), не требующем проведения гемодиализа, а также пациентам старшего возраста (65–70 лет) целесообразно снижать дозу мелфалана** до 140 мг/м2. Для пациентов, находящихся на программном гемодиализе, дозу мелфалана** (140–200 мг/м2) определяет трансплантационный центр. Гемодиализ проводится в -4, -2-й (перед введением мелфалана**) и 0-й день (перед трансфузией лейкоконцентрата).
- Для пациентов c ММ, которым выполнена ВДХТ и ауто-ТГСК, через 100 дней после проведения ВДХТ и ауто-ТГСК рекомендуется иммунофенотипирование биологического материала (пунктата КМ) для выявления маркеров минимальной остаточной болезни (МОБ) при гемобластозах [47].
УУР С (УДД 4).
3.3.3. Этап консолидирующего лечения
- Для пациентов с ММ в возрасте до 65 лет, а также пациентам 65–70 лет с хорошим соматическим статусом без тяжелых сопутствующих заболеваний после выполнения ВДХТ и ауто-ТГСК рекомендуется проведение консолидирующей терапии для повышения качества ПО, достигнутого на предыдущих этапах лечения [48–51].
УУР С (УДД 5).
Комментарий: консолидирующую терапию целесообразно начинать через 3 мес после ауто-ТГСК, а также получения результатов контрольного обследования, подтвердившего отсутствие прогрессии заболевания. Консолидирующая терапия включает в себя проведение 2–3 курсов (например, VCD, VRD). Одним из вариантов консолидирующего лечения у пациентов, у которых собрано достаточное количество ГСК, может рассматриваться 2-я (тандемная) ауто-ТГСК. Вопрос о необходимости проведения консолидации решается в трансплантационном центре.
3.3.4. Этап поддерживающей терапии
В настоящее время рядом крупных многоцентровых исследований показано значение поддерживающей терапии, назначаемой после 1 или 2-й ауто-ТГСК. При этом в качестве терапевтических препаратов рассматриваются бортезомиб** в дозе 1,3 мг/м2 каждые 2 нед в течение 2 лет или до прогрессии и леналидомид** в дозе 10–15 мг/сут в течение 1–2 лет или до прогрессии. Исследовательские центры представляют убедительные данные по увеличению показателей ВБП, ВДП и ОВ.
- Для пациентов с ММ в возрасте до 65 лет, а также пациентам 65–70 лет с хорошим соматическим статусом без тяжелых сопутствующих заболеваний, ответивших на индукционную терапию бортезомибом** (достигнута по крайней мере ЧР после 4–6 циклов бортезомибсодержащей терапии), после выполнения ВДХТ, одной или тандемной ауто-ТГСК и консолидирующей терапии (если она проводилась) рекомендуется осуществление поддерживающей терапии бортезомибом** в дозе 1,3 мг/м2 каждые 2 нед в течение 2 лет или до прогрессии с целью подавления пролиферации остаточного клона опухолевых клеток и предупреждения рецидива заболевания [52].
УУР A (УДД 2).
Комментарий: согласно IMWG (Международная группа по изучению множественной миеломы) поддерживающая терапия бортезомибом** целесообразна только в случаях достижения ответа на препарат на этапе индукции, однако длительное применение препарата после ауто-ТГСК (в течение 2 лет) потребует редукции дозы препарата у 1/3 пациентов. Группа HOVON показала, что поддерживающая терапия бортезомибом** после ауто-ТГСК эффективна у пациентов с del17p.
- Для пациентов с ММ в возрасте до 65 лет, а также пациентам 65–70 лет с хорошим соматическим статусом без тяжелых сопутствующих заболеваний после выполнения ВДХТ, одной или тандемной ауто-ТГСК и консолидирующей терапии (если она проводилась) рекомендуется выполнение поддерживающей терапии леналидомидом** в дозе 10–15 мг/ сут в течение 1–2 лет или до прогрессии с целью подавления пролиферации остаточного клона опухолевых клеток и предупреждения рецидива заболевания [53–55].
УУР A (УДД 2).
Комментарий: роль поддерживающей терапии леналидомидом** после ауто-ТГСК оценена в 3 крупных рандомизированных плацебо-контролируемых исследованиях. Во всех исследованиях медиана длительности поддерживающей терапии леналидомидом** составила 1–2 года.
При оценке эффективности поддерживающей терапии леналидомидом** по сравнению с плацебо показаны удвоение ВБП, снижение риска прогрессирования заболевания на 50%, а исследование CALGB 100104 подтвердило улучшение показателей ОВ. Поддерживающая терапия леналидомидом** сопровождается удовлетворительной переносимостью с умеренной гематологической токсичностью без увеличения случаев нейротоксических, тромботических и инфекционных осложнений. Однако вероятность возникновения вторых опухолей на фоне длительного приема леналидомида** заставляет врачей и пациентов взвешивать достоинства поддерживающей терапии леналидомидом** по отношению к низкому, но все же имеющему значение риску вторых опухолей. В метаанализе всех рандомизированных исследований, сравнивающих леналидомид** с плацебо, который представлен на конгрессе ASCO 2016, M. Attal и соавт. показали, что использование поддерживающей терапии леналидомидом** после ауто-ТГСК имело 2,5-летнее преимущество перед плацебо, и это преимущество превышало риск развития вторых опухолей.
После ауто-ТГСК поддерживающую терапию рекомендуется назначать через 90–100 дней после переливания стволовых клеток. Предварительно проводится обследование пациента для подтверждения сохраняющегося ПО и отсутствия прогрессирования заболевания.
В центрах, где есть возможность проводить иммунофенотипирование или секвенирование нового поколения клеток КМ, целесообразно выполнять мониторинг МОБ у пациентов, достигших ПР. Возможно, именно результаты МОБ повлияют на тактику посттрансплантационной терапии.
3.4. Лечение рецидивов ММ
Рецидивы при ММ неизбежно наступают у большинства пациентов. Выбор программы лечения рецидивов зависит от эффективности предшествующей терапии, длительности ремиссии, состояния и возраста пациента, сопутствующей патологии и осложнений, сопровождавших первоначальную терапию. При поздних рецидивах (спустя 12 мес после окончания предшествующего лечения) возможно возобновление первичной терапии. При ранних рецидивах и рефрактерной ММ необходима смена программы лечения с включением препаратов с другим механизмом действия. Повторную ВДХТ с ауто-ТГСК при рецидиве целесообразно проводить только в тех случаях, когда ремиссия после первой ВДХТ продолжалась 2–3 года.
- Для пациентов с ММ с иммунохимическим рецидивом или прогрессией ММ, когда отмечается медленное нарастание уровня моноклонального белка при отсутствии клинических симптомов, рекомендуется выжидательная тактика до появления показаний к противорецидивной терапии (появление CRAB-симптомов, быстрого нарастания М-градиента – см. следующую рекомендацию) [1].
УУР C (УДД 5).
- Пациентам с признаками клинического рецидива, а также при быстром нарастании парапротеина (удвоение содержания М-градиента в течение 2 мес) рекомендуется противорецидивная терапия [1].
УУР C (УДД 5).
Комментарий: признаками клинического рецидива являются CRAB-симптомы:
- гиперкальциемия (содержание кальция крови >2,75 ммоль/л);
- почечная недостаточность, объясняемая миеломой;
- анемия (гемоглобин <100 г/л);
- костные поражения (литические повреждения или остеопороз с компрессионными переломами).
3.4.1. Лечение рецидива ММ, не отягощенного двойной рефрактерностью
Выбор терапии рецидива зависит от эффективности предшествующей линии терапии, клинических особенностей пациента (наличие полинейропатии или почечной недостаточности, тромбозы в анамнезе и др.), а также от предпочтений и опыта центра и лечащего врача. У пациентов, у которых не развилась рефрактерность к бортезомибу** и леналидомиду**, могут применяться следующие варианты лечения (описание режимов – см. Приложение А3.1) [56–60]:
- бортезомибсодержащие** режимы;
- леналидомидсодержащие** режимы;
- комбинация бортезомиба**, леналидомида** и дексаметазона**;
- комбинация карфилзомиба**, леналидомида** и дексаметазона**;
- комбинация иксазомиба**, леналидомида** и дексаметазона**;
- комбинация даратумумаба**, леналидомида** и дексаметазона**;
- комбинация даратумумаба**, бортезомиба** и дексаметазона**;
- комбинация элотузумаба**, леналидомида** и дексаметазона**.
Для лечения ММ с полинейропатией следует отдавать предпочтение схемам на основе леналидомида**, в то время как у пациентов с тромбозами в анамнезе, а также почечной недостаточностью больше подходят программы на основе бортезомиба**. У пациентов с ММ с почечной недостаточностью также используют программы на основе бендамустина**, карфилзомиба**. При агрессивном рецидиве целесообразно использование схем, включающих одновременно бортезомиб** и леналидомид**.
- Пациентам с рецидивом ММ, которым показана противомиеломная терапия и у которых не развилась рефрактерность к бортезомибу**, в качестве одной из возможных опций рекомендуется терапия с включением в схему лечения бортезомиба** в сочетании с дексаметазоном** и/или цитостатическими препаратами (описание режимов – см. Приложение А3.1) [56–58].
УУР A (УДД 1).
Комментарий: результаты крупного рандомизированного исследования APEX выявили более высокую эффективность бортезомиба** (43%) по сравнению с дексаметазоном** в высокой дозе (18%), а также улучшение показателей ВДП и ОВ. Добавление дексаметазона** к терапии бортезомибом** (VD) улучшает результаты на 12–18%. Программа VD считается одним из стандартов лечения рецидивов/рефрактерной ММ.
В рандомизированном исследовании III фазы MMY-3021 показано, что у пациентов с рецидивами ММ бортезомиб**, вводимый п/к, не уступает по эффективности бортезомибу**, вводимому внутривенно (в/в), и позволяет достичь такого же уровня ВДП и ОВ. Более того, при подкожном введении бортезомиба** значительно реже, чем при в/в введении препарата, развивались нежелательные явления, в том числе периферическая полинейропатия. Таким образом, подкожное введение бортезомиба** следует рассматривать как стандартный метод введения препарата у всех пациентов с ММ.
Комбинация бортезомиба** с циклофосфамидом** и дексаметазоном** (VCD, CVD) эффективна у 75–82% пациентов с рецидивами MM, обладает умеренно выраженной токсичностью и может быть использована для проведения терапии этих пациентов. Для лечения рецидивов ММ также применяют другие программы с включением бортезомиба** (VMP, PAD, Vel-PLD).
Практическое значение имеет вопрос об эффективности повторного использования бортезомиба**. По данным проспективного исследования, возобновление лечения бортезомибом** эффективно у 40% пациентов. Результаты одного из ретроспективных исследований показали, что у пациентов, ранее эффективно леченных бортезомибом**, в 63% случаев возобновление лечения этим препаратом позволило получить ПО (55% пациентов получали дексаметазон**). При этом медиана ВДП достигла 9,3 мес, ОВ – 1,7 года. Эффективность повторного лечения бортезомибом** зависела от длительности интервала без лечения после первоначальной терапии этим препаратом. У пациентов с интервалом без лечения после предшествующего лечения этим препаратом более 6 мес общая эффективность составила 76,9%, у пациентов с интервалом без лечения 6 мес и менее – 38,1%.
- Пациентам с рецидивом ММ, которым показана противомиеломная терапия и у которых не развилась рефрактерность к леналидомиду**, в качестве одной из возможных опций рекомендуется терапия с включением в схему лечения леналидомида** в сочетании с дексаметазоном** (описание режимов – см. Приложение А3.1) [56].
УУР A (УДД 1).
Комментарий: в двух крупных рандомизированных исследованиях III фазы показано, что сочетание леналидомида** с дексаметазоном** существенно превышает по эффективности лечение дексаметазоном** в высокой дозе. Общая эффективность терапии леналидомидом** и дексаметазоном** составила 61 и 60,6%, а дексаметазоном** – 19,9 и 24%. ПР и почти ПР при лечении леналидомидом** и дексаметазоном** получены у 24% пациентов. Медиана ВДП при лечении леналидомидом** и дексаметазоном** составила 11,2 мес (при лечении дексаметазоном** – 4,7 мес). Медиана ОВ составила соответственно 35 и 31 мес.
Существуют данные, указывающие на то, что использование леналидомида** с дексаметазоном** при первом рецидиве более эффективно, чем их применении после многократных курсов терапии спасения. Частота ПР и ОХЧР существенно выше при использовании леналидомида** и дексаметазона** в качестве терапии 2-й линии, чем при назначении этой программы в качестве терапии 3-й и последующих линий терапии (39,8% по сравнению с 27,7%). Медиана ОВ также существенно продолжительнее, когда леналидомид** с дексаметазоном** применяли при первом рецидиве, по сравнению с ситуациями, когда данную комбинацию использовали после 2-й и более линий химиотерапии (42 мес по сравнению с 35,8 мес).
В клиническом исследовании VISTA показано, что при развитии рецидива после 1-й линии лечения по схеме VMP эффективность программ на основе леналидомида** выше (73%) по сравнению с бортезомибсодержащей терапией (41%).
Перед началом терапии леналидомидом** необходимо оценить функцию почек и провести соответствующую коррекцию дозы препарата (см. Приложение А3.2).
При лечении леналидомидом** пациентов с ММ с почечной недостаточностью необходим тщательный контроль за показателями крови из-за более часто развивающейся миелосупрессии в процессе лечения, чем при нормальной функции почек.
Для уменьшения частоты развития тромбозов при лечении леналидомидом** и дексаметазоном** необходима антикоагулянтная профилактика. Пациентам со стандартным риском венозной тромбоэмболии назначают низкие дозы ацетилсалициловой кислоты (80–100 мг). При более высоком риске тромбозов, особенно у обездвиженных пациентов, лиц, имеющих тромбозы или тромбоэмболии в анамнезе, или у пациентов, получающих эритропоэтин**, следует рассмотреть возможность использования профилактической дозы низкомолекулярного гепарина.
В соответствии с накопленным клиническим опытом для улучшения переносимости терапии рекомендуют проводить соответствующую коррекцию дозы дексаметазона** в зависимости от возраста пациентов.
- Пациентам с рецидивом ММ, которым показана противомиеломная терапия и у которых не развилась рефрактерность к бортезомибу** и леналидомиду**, при агрессивном течении рецидива в качестве одной из возможных опций может быть рекомендована терапия с включением в схему лечения бортезомиба**, леналидомида** и дексаметазона** (описание режимов – см. Приложение А3.1) [60].
УУР С (УДД 4).
- Пациентам с рецидивом ММ, которым показана противомиеломная терапия и у которых не развилась рефрактерность к бортезомибу** и леналидомиду**, в качестве одной из возможных опций рекомендуется терапия с применением комбинированной схемы лечения карфилзомибом**, леналидомидом** и дексаметазоном** (описание режимов – см. Приложение А3.1) [61].
УУР A (УДД 1).
Комментарий: в крупном рандомизированном исследовании III фазы ASPIRE показано, что добавление карфилзомиба** к сочетанию леналидомида** и дексаметазона** значительно улучшает ВБП и ОВ у пациентов с рецидивами ММ. Медиана ВБП составила 26,3 мес в группе пациентов, получавших карфилзомиб**, и 17,6 мес у пациентов, получавших только леналидомид** с дексаметазоном**, медиана ОВ – 48,3 мес против 40,4 мес соответственно. Частота ремиссий также значительно выше в группе пациентов, получавших карфилзомиб**, и составила 87,1% (по сравнению с 66,7% в контрольной группе), а частота ПР – 31,8% (9,3% в контрольной группе). Частота периферической нейропатии практически одинакова в обеих группах. Другие негематологические осложнения 3–4-й степени встречались чаще при лечении карфилзомибом** и включали одышку (2,8 и 1,8% соответственно), сердечную недостаточность (3,8 и 1,8% соответственно) и гипертензию (4,3 и 1,8%). Лечение по схеме KRd рекомендуется при агрессивном течении рецидива, и его продолжают до прогрессирования или развития неприемлемой токсичности.
- Пациентам с рецидивом ММ, которым показана противомиеломная терапия и у которых не развилась рефрактерность к бортезомибу** и леналидомиду**, в качестве одной из возможных опций рекомендуется терапия с применением комбинированной схемы лечения карфилзомиба** и дексаметазона** (описание режимов – см. Приложение А3.1) [61].
УУР A (УДД 1).
Комментарий: в исследовании III фазы ENDEAVOR показано, что применение комбинации карфилзомиба** с дексаметазоном** в 2 раза увеличивает ВБП по сравнению с комбинацией бортезомиба** с дексаметазоном** в этой группе пациентов (18,7 мес против 9,4 мес); увеличение ОВ при применении карфилзомиба** также значимо (47,6 мес против 40,0 мес). Частота нежелательных явлений 3–4-й степени в группе карфилзомиба** выше по сравнению с группой бортезомиба**: гипертензия встречалась у 8,9 и 2,6% пациентов соответственно, одышка – у 5,6 и 2,2%, сердечная недостаточность – у 4,8 и 1,8%, острая почечная недостаточность – у 4,1 и 2,6%. При этом следует обратить внимание на то, что в группе лечения карфилзомибом** частота периферической полинейропатии 2-й степени и более значительно ниже (6%), чем в группе пациентов, получавших бортезомиб** (32%).
- Пациентам с рецидивом ММ, которым показана противомиеломная терапия и у которых не развилась рефрактерность к бортезомибу** и леналидомиду**, в качестве одной из возможных опций рекомендуется терапия с включением в схему лечения иксазомиба**, леналидомида** и дексаметазона** (описание режимов – см. Приложение А3.1) [62].
УУР B (УДД 2).
Комментарий: результаты крупного рандомизированного исследования TOURMALINE-MM1 выявили, что добавление иксазомиба** к комбинации леналидомида** с дексаметазоном** увеличивает ВБП у пациентов с рецидивами и рефрактерной ММ по сравнению с контрольной группой. Медианы ВБП составили 20,6 и 14,7 мес соответственно. Общая эффективность лечения выше в группе иксазомиба** (78%), чем в группе плацебо (72%). ПР в группе иксазомиба** достигли 12% пациентов, в группе плацебо – 7%. Переносимость комбинации иксазомиба** с леналидомидом** и дексаметазоном** была удовлетворительной. Частота серьезных нежелательных явлений в обеих группах схожая. Тромбоцитопения 3 и 4-й степени чаще встречалась в группе иксазомиба** (19%), чем в группе плацебо (9%). Частота развития периферической нейропатии составила 27% в группе иксазомиба** и 22% в группе плацебо (нейропатия 3-й степени наблюдалась у 2% пациентов в каждой группе).
По фармакокинетике и фармакодинамике иксазомиб** отличается от бортезомиба** лучшим проникновением в ткани и более высокой биологической активностью. Фармакокинетика иксазомиба** сходна у пациентов с нормальной функцией почек и при нарушении функции почек легкой или умеренной степени (КК≥30 мл/мин). Фармакокинетика также была сходной у пациентов с нормальной функцией печени и при нарушении функции печени легкой степени. При умеренном и тяжелом нарушении функции печени требуется снижение начальной дозы с 4 до 3 мг.
- Пациентам с рецидивом ММ, которым показана противомиеломная терапия и у которых не развилась рефрактерность к леналидомиду**, в качестве одной из возможных опций рекомендуется терапия с включением в схему лечения даратумумаба**, леналидомида** и дексаметазона** (описание режимов – см. Приложение А3.1) [56, 59].
УУР A (УДД 1).
Комментарий: эффективность комбинации анти-CD38 моноклонального антитела даратумумаба** с леналидомидом** и дексаметазоном** у пациентов с рецидивирующей ММ, получивших по крайней мере одну предшествующую линию терапии, продемонстрирована в крупном рандомизированном иследовании III фазы POLLUX. В исследуемой группе (DRd) достоверно чаще достигались ответы на терапию (93%), чем в контрольной группе (Rd) [76%], более чем в 2 раза чаще достигались как минимум ПР (57% против 23%) и в 6 раз больше пациентов достигали МОБ-негативности при пороге чувствительности 105 (30% против 5%). Медиана ВБП составила 44,5 мес в группе DRd и 17,5 мес в группе Rd.
Добавление даратумумаба** к режиму Rd не приводило к повышению токсичности: частота отмены терапии сопоставима в обеих группах (15% в каждой). Профиль безопасности комбинации DRd соответствовал описанному в предшествовавших исследованиях даратумумаба** и леналидомида** с низкими дозами дексаметазона**.
- Пациентам с рецидивом ММ, которым показана противомиеломная терапия и у которых не развилась рефрактерность к бортезомибу**, в качестве одной из возможных опций рекомендуется терапия с включением в схему лечения даратумумаба**, бортезомиба** и дексаметазона** (описание режимов – см. Приложение А3.1) [56].
УУР A (УДД 1).
Комментарий: эффективность добавления даратумумаба** к комбинации бортезомиба** с дексаметазоном** у пациентов с рецидивирующей ММ, получивших по крайней мере одну предшествующую линию терапии, оценена в крупном рандомизированном исследовании III фазы CASTOR. В исследуемой группе (DVd) достоверно чаще достигались ответы на терапию (85%), чем в контрольной группе (Vd) (63%), в 3 раза больше пациентов достигали как минимум ПР (30% против 10%) и в 7 раз больше пациентов достигали МОБ-негативности при пороге чувствительности 105 (14% против 2%). Медиана ВБП составила 16,7 мес в группе DVd и 7,1 мес в группе Vd, а при применении сразу в первом рецидиве – 27,0 мес в группе DVd и 7,9 мес в группе Vd.
Добавление даратумумаба** к режиму Vd не приводило к повышению токсичности: частота отмены терапии сопоставима в обеих группах (10% при применении DVd и 9% при применении Vd). Профиль безопасности комбинации DVd соответствовал описанному в предшествовавших исследованиях даратумумаба** и бортезомиба** с дексаметазоном**.
- Пациентам с рецидивом ММ, которым показана противомиеломная терапия и у которых не развилась рефрактерность к леналидомиду**, в качестве одной из возможных опций рекомендуется терапия с включением в схему лечения элотузумаба, леналидомида** и дексаметазона** (описание режимов – см. Приложение А3.1) [56, 59].
УУР А (УДД 1).
Комментарий: эффективность анти-SLAMF7 моноклонального антитела элотузумаба** показана в рандомизированном исследовании III фазы ELOQUENT-2, в котором сравнивали элотузумаб** и плацебо в комбинации с леналидомидом** и дексаметазоном** у пациентов с рецидивами и рефрактерной ММ. В исследование включали пациентов без документированной рефрактерности к леналидомиду**. Общая эффективность в группе, получавшей элотузумаб**, составила 79%, в группе без элотузумаба** – 66%; медианы ВБП – 19,4 и 14,9 мес соответственно. Наиболее частыми нежелательными явлениями 3 и 4-й степени в обеих группах стали лимфоцитопения, нейтропения, пневмония и утомляемость. Инфузионные реакции (в большинстве случаев 1 и 2-й степени) развились у 10% пациентов, получавших элотузумаб**.
Следует отметить, что отличительными чертами иммуноонкологических препаратов являются отсроченный эффект и его длительное сохранение. Поэтому необходимо оценивать не только медиану, но и отдаленные результаты лечения. На сегодняшний день доступны данные 4-летнего наблюдения пациентов из исследования ELOQUENT-2. В группе элотузумаба** почти вдвое большее число пациентов все еще находились на лечении (17% по сравнению с 9%). Преимущество в ВБП сохранялось в течение 4 лет наблюдения: число пациентов без прогрессии составило 21% в группе элотузумаба** и 14% в контрольной группе (относительное улучшение на 50%). Время до начала следующей терапии отличалось на 12 мес в пользу пациентов, получавших элотузумаб** (33 и 21 мес соответственно).
3.4.2. Лечение рецидива ММ, отягощенного двойной рефрактерностью
- Пациентам с рецидивом ММ, которые раньше получали терапию ингибиторами протеасом и леналидомидом** и у которых наблюдалось прогрессирование заболевания на фоне предшествующей терапии, в качестве одной из возможных опций рекомендуется терапия с включением в схему лечения помалидомида и дексаметазона** (описание режимов – см. Приложение А3.1) [63].
УУР A (УДД 2).
Комментарий: в крупном рандомизированном исследовании III фазы ММ-003 участвовали 445 пациентов с рецидивами и рефрактерной ММ, у большинства из которых (75%) отмечалась резистентность к бортезомибу** и леналидомиду**. В этом исследовании проведено сравнение эффективности комбинации помалидомида с дексаметазоном** в низкой дозе и только дексаметазона** в высокой дозе. До включения в исследование пациенты получили от 2 до 17 линий терапии (медиана 5). Общая эффективность лечения помалидомидом и дексаметазоном** была значительно выше (31%), чем при использовании дексаметазона** в высокой дозе (10%). Также показано улучшение показателей выживаемости при использовании сочетания препаратов по сравнению с лечением дексаметазоном** в высокой дозе. При медиане наблюдения 15,4 мес медианы ВБП составили 4 и 1,9 мес, ОВ – 13,1 и 8,1 мес соответственно. Улучшение ОВ при лечении помалидомидом и дексаметазоном** в низкой дозе было значительным, несмотря на то, что ко времени проведения анализа 50% пациентов, рандомизированных для получения дексаметазона**, уже получали помалидомид. У пациентов, достигших минимального ответа на терапию, включавшую помалидомид, ОВ составила 17,2 мес, при достижении частичного ответа – 19,9 мес.
Помалидомид метаболизируется в печени, и в отличие от леналидомида** только 2% неизмененного препарата выводится с мочой. У пациентов с любой степенью почечной недостаточности не требуется изменения дозы помалидомида. В дни гемодиализа препарат следует принимать после выполнения процедуры.
Применение помалидомида требует профилактики тромботических осложнений. При наличии хотя бы одного фактора риска развития венозных тромбоэмболических осложнений рекомендуется антикоагулянтная терапия низкомолекулярными гепаринами.
Терапию помалидомидом в сочетании с низкими дозами дексаметазона** рекомендуется проводить до прогрессирования заболевания. При достижении плато ответа следует рассмотреть возможность снижения дозы дексаметазона** для улучшения переносимости длительного лечения.
- Пациентам с рецидивом ММ, которые раньше получали терапию ингибиторами протеасом и леналидомидом** и у которых наблюдалось прогрессирование заболевания на фоне предшествующей терапии, в качестве одной из возможных опций рекомендуется монотерапия даратумумабом** (описание режимов – см. Приложение А3.1) [64, 65].
УУР C (УДД 4).
Комментарий: эффективность монотерапии даратумумабом** показана в двух клинических исследованиях SIRIUS и GEN501. По объединенным данным этих исследований общая эффективность лечения даратумумабом** у пациентов с рецидивирующей и рефрактерной к ингибиторам протеасом и иммуномодулирующим препаратам ММ, получивших массивную терапию, составила 31%, медиана длительности сохранения ответа на терапию – 7,5 мес, медиана ОВ – 20,1 мес. При достижении стабилизации заболевания или минимального клинического ответа отмечено повышение показателя ОВ до 18 мес; 36,5% пациентов оставались живы в течение 3 лет после начала терапии даратумумабом**. Переносимость даратумумаба** удовлетворительна. Среди нежелательных явлений 3-й степени и выше наиболее частыми были анемия (17,6%), тромбоцитопения (14,2%) и нейтропения (10,1%). Инфузионные реакции развились у 48% пациентов, в большинстве случаев 1–2-й степени. С целью снижения риска возникновения инфузионных реакций все пациенты должны получать премедикацию примерно за 1 ч до каждой инфузии даратумумаба**: кортикостероиды (в/в), жаропонижающий препарат (энтерально), антигистаминный препарат (в/в или энтерально).
- Пациентам с рецидивом ММ, которые раньше получали терапию ингибиторами протеасом и леналидомидом** и у которых наблюдалось прогрессирование заболевания на фоне предшествующей терапии, в качестве одной из возможных опций рекомендуется монотерапия карфилзомибом** (описание режимов – см. Приложение А3.1) [61].
УУР A (УДД 2).
- Отдельным пациентам с рецидивом ММ, которым не могут быть назначены современные таргетные препараты, в качестве одной из возможных опций рекомендуется традиционная противомиеломная полихимиотерапия (режим VMVP, режим M2, режимы DHAP, DCEP, VD-PACE; описание режимов – см. Приложение А3.1) [1].
УУР C (УДД 5).
- Пациентам с рецидивом ММ старше 80 лет и/или с плохим физическим состоянием с паллиативной целью рекомендуется терапия циклофосфамидом** по 50 мг внутрь ежедневно или через день в сочетании с преднизолоном** по 30 мг через день или дексаметазоном** по 20 мг внутрь 1 раз в неделю (описание режимов – см. Приложение А3.1) [1].
УУР C (УДД 5).
- Пациентам с ММ с цитопенией в качестве одной из возможных опций рекомендуется монотерапия дексаметазоном** в высоких дозах (описание режимов – см. Приложение А3.1) – 4 цикла либо до восстановления показателей крови [1].
УУР C (УДД 5).
- Пациентам с ММ с неконтролируемым болевым синдромом, при угрозах патологического перелома или компрессии спинного мозга рекомендуется рассмотреть применение дистанционной лучевой терапии с паллиативной целью [66, 67].
УУР C (УДД 5).
Комментарий: режим лучевой терапии определяется клинической ситуацией, соматическим состоянием пациента: разовая очаговая доза 8 Гр однократно или разовая очаговая доза 2,0–3,0 Гр до суммарной очаговой дозы 10–30 Гр. При планировании ВДХТ с последующей ауто-ТГСК объем лучевой терапии должен быть ограничен с учетом необходимости проведения сбора стволовых клеток.
3.5. Сопроводительная терапия
- Пациентам с ММ, получающим эметогенную терапию, рекомендуется профилактика тошноты и рвоты в соответствии с существующими профильными рекомендациями [68].
УУР С (УДД 5).
- Пациентам c ММ, у которых выявляется уровень IgG<5 г/л и отмечаются рецидивирующие бактериальные инфекции, рекомендовано при наличии возможности проведение постоянной заместительной терапии внутривенным Ig для снижения риска инфекционных осложнений [69, 70].
УУР С (УДД 5).
Обезболивание
- Пациентам с ММ при возникновении острого или хронического болевого синдрома рекомендуется уточнение этиологии боли; при выявлении очага воспаления – проведение необходимых мероприятий по лечению очага воспаления согласно соответствующим клиническим рекомендациям (включая при необходимости хирургическое лечение); при исключении инфекционно-воспалительной природы болевого синдрома рекомендуется проведение обезболивающей терапии согласно существующим протоколам обезболивания (см. соответствующие клинические рекомендации по хронической боли, клинические рекомендации по анестезиологии), в том числе по показаниям – с применением наркотических и психотропных лекарственных препаратов с учетом возможных противопоказаний, связанных с цитопенией, иными клиническими ситуациями [71].
УУР C (УДД 5).
Диетотерапия – не применяется.
3.6. Определение эффективности лечения
- Пациентам, завершившим запланированное лечение по поводу ММ, рекомендуется оценка эффекта лечения согласно международным критериям, предложенным в 2006 г. и модифицированным в 2011 и 2016 гг. (см. раздел 7 данных рекомендаций) [72–74].
УУР C (УДД 5).
- Реабилитация
- Всем пациентам с ММ на всех этапах терапии заболевания, а также после завершения лекарственного лечения рекомендуется комплексная реабилитация [75].
УУР C (УДД 5).
Комментарий: специальных методов реабилитации при ММ не существует. Реабилитация пациентов с ММ должна носить комплексный характер, охватывая медицинские и социально-психологические аспекты адаптации пациента к нормальной жизни. Объем медицинской реабилитации разрабатывается индивидуально для каждого пациента врачом-реабилитологом при участии врача-гематолога и зависит от течения и проявлений заболевания (нарушения мобильности в связи с патологическими переломами, анемический синдром, болевой синдром, нарушения питания и др.) и проведенных вмешательств (ТГСК, гемодиализ). Кроме того, программа реабилитации должна учитывать социальные и психологические проблемы пациента и требует кроме медицинской помощи обязательного участия социальных работников и психологов. Реабилитация при возникновении осложнений в течение заболевания и лечения проводится в рамках соответствующих нозологий.
- Профилактика
Методов профилактики ММ в настоящее время не существует, поскольку неизвестен этиологический(е) фактор(ы), ведущий(е) к развитию заболевания.
- Всем пациентам с ММ на протяжении всей жизни, как в период лечения, так и вне лечения ММ, рекомендуется диспансерное наблюдение у гематолога [1].
УУР C (УДД 5).
Комментарий: контроль за течением заболевания и эффективностью терапии должен выполняться регулярно гематологом или онкологом по месту жительства пациента. В процессе проводимой терапии иммунохимическое исследование белков сыворотки крови и мочи следует выполнять каждые 2–3 мес. У пациентов с олиго- или несекретирующей ММ следует проводить исследование СЛЦ. После окончания лечения иммунохимические исследования крови и мочи выполняют каждые 3 мес. Исследование КМ рекомендуется только для подтверждения ПР и оценки эффективности лечения при несекретирующей ММ при невозможности исследовать СЛЦ. Рентгенография костей выполняется по клиническим показаниям.
- Пациентам, которым проводилось/проводится лечение с включением препарата леналидомид, рекомендуется проведение плановых скрининговых обследований из-за повышенного риска развития вторых опухолей [76].
УУР A (УДД 2).
- Организация оказания медицинской помощи
Медицинская помощь, за исключением медицинской помощи в рамках клинической апробации, в соответствии с Федеральным законом от 21.11.2011 №323-ФЗ (ред. от 25.05.2019) «Об основах охраны здоровья граждан в Российской Федерации» организуется и оказывается:
1) в соответствии с положением об организации оказания медицинской помощи по видам медицинской помощи, которое утверждается уполномоченным федеральным органом исполнительной власти;
2) в соответствии с порядком оказания помощи по профилю «Гематология», обязательным для исполнения на территории Российской Федерации всеми медицинскими организациями;
3) на основе настоящих клинических рекомендаций;
4) с учетом стандартов медицинской помощи, утвержденных уполномоченным федеральным органом исполнительной власти.
Первичная специализированная медико-санитарная помощь оказывается врачом-гематологом и иными врачами-специалистами в центре амбулаторной гематологической/онкологической помощи либо в первичном гематологическом/онкологическом кабинете, первичном гематологическом отделении, поликлиническом отделении онкологического диспансера.
При выявлении у пациента ММ или подозрении на него врачи-терапевты, врачи-терапевты участковые, врачи общей практики (семейные врачи), врачи-специалисты, средние медицинские работники в установленном порядке направляют пациента на консультацию в центр амбулаторной гематологической/онкологической помощи либо в первичный гематологический кабинет, первичное гематологическое отделение медицинской организации для оказания ему первичной специализированной медико-санитарной помощи.
Врач-гематолог амбулаторного или стационарного звена гематологической помощи организует выполнение диагностических исследований, необходимых для установления диагноза, включая распространенность и стадию заболевания.
В случае невозможности проведения диагностических исследований пациент направляется лечащим врачом в медицинскую организацию, оказывающую медицинскую помощь пациентам с гематологическими заболеваниями для установления диагноза и оказания специализированной, в том числе высокотехнологичной, медицинской помощи.
При выявлении ММ или подозрении на него в ходе оказания скорой медицинской помощи пациента переводят или направляют в медицинские организации, оказывающие медицинскую помощь пациентам с гематологическими заболеваниями, для определения тактики ведения и необходимости применения дополнительно других методов специализированного противоопухолевого лечения.
Специализированная, в том числе высокотехнологичная, медицинская помощь оказывается врачами-гематологами в медицинских организациях, оказывающих медицинскую помощь пациентам с ММ, имеющих лицензию, необходимую материально-техническую базу, сертифицированных специалистов, в стационарных условиях и условиях дневного стационара и включает профилактику, диагностику, лечение гематологических заболеваний, требующих использования специальных методов и сложных уникальных медицинских технологий, а также медицинскую реабилитацию.
В медицинской организации, оказывающей медицинскую помощь пациентам с ММ, тактика медицинского обследования и лечения устанавливается врачами-гематологами с привлечением при необходимости других врачей- специалистов, при необходимости – с проведением консилиума. Решение консилиума врачей оформляется протоколом, подписывается участниками консилиума врачей и вносится в медицинскую документацию пациента.
Показания к госпитализации в круглосуточный или дневной стационар медицинской организации, оказывающей специализированную, в том числе высокотехнологичную, медицинскую помощь по профилю «Гематология», определяются врачом-гематологом/консилиумом врачей с привлечением при необходимости других врачей-специалистов.
Показания для плановой госпитализации
Наличие диагноза «симптоматическая ММ» для выполнения:
1) планового курса специфической терапии, включающей химиотерапевтические препараты, таргетные препараты биологического механизма действия, требующей круглосуточного наблюдения за пациентом (в том числе при наличии тяжелой коморбидности, цитопенического синдрома);
2) курса ВДХТ;
3) трансплантации аутологичных (аллогенных) стволовых гемопоэтических клеток;
4) мобилизации и сбора аутологичных ГСК крови;
5) эксфузии аутологичного КМ для последующей трансплантации.
Показания для экстренной госпитализации
Наличие диагноза симптоматическая ММ, осложненная:
1) острым почечным повреждением вследствие миеломной нефропатии;
2) тяжелым оссалгическим синдромом (в том числе с угрозой переломов, повреждения позвоночника, сдавления спинного мозга);
3) тромботическими/геморрагическими осложнениями на фоне специфической терапии;
4) тяжелыми инфекционными осложнениями на фоне специфической терапии;
5) кардиальной патологией на фоне специфической терапии;
6) глубокой цитопенией.
Показания к выписке пациента из стационара
- Завершение курса специфической терапии.
- Купирование осложнений, возникших на фоне специфической терапии.
Заключение о целесообразности перевода пациента в профильную медицинскую организацию осуществляется после предварительной консультации по предоставленным медицинским документам и/или предварительного осмотра пациента врачами-специалистами медицинской организации, в которую планируется перевод.
- Дополнительная информация, влияющая на течение и исход заболевания
Оценка эффективности лечения ММ
Оценка эффективности лечения ММ проводится согласно международным критериям, предложенным в 2006 г. и модифицированным в 2011 и 2016 гг. [72–74]. При оценке любое исследование нужно провести не менее 2 раз для подтверждения результатов.
Оценка эффекта по уровню моноклонального белка в сыворотке крови и моче применима для пациентов с «измеряемой» болезнью. Заболевание считают «измеряемым» при концентрации М-протеина в сыворотке ≥10 г/л или в суточной моче ≥200 г. При отсутствии моноклонального белка в сыворотке крови и моче по данным электрофореза и иммунофиксации (несекретирующей миеломе), но при его выявлении методом Freelite, «измеряемым» считают уровень «вовлеченных» СЛЦ≥100 мг/л. Соотношение k/l СЛЦ также должно быть аномальным.
Нормальное соотношение k/l СЛЦ составляет 0,26‒1,65. У пациентов с почечной недостаточностью нормальным соотношением k/l СЛЦ считается 0,37‒3,1.
Полный ответ (ПР): диагностируется при отсутствии парапротеина в сыворотке и моче по данным иммунофиксации. Количество ПК в миелограмме должно быть менее 5%. Мягкотканые плазмоцитомы при ПР отсутствуют.
При миеломе, «измеряемой» только по уровню СЛЦ, для оценки эффекта используется метод определения уровня СЛЦ Freelite. Для установления ПР необходимо нормальное соотношение СЛЦ k/l (0,26‒1,65).
Строгий полный ответ (строгая ПР): ПР при нормальном соотношении СЛЦ и отсутствии клональных ПК в КМ по данным иммуногистохимического или иммунофлуоресцентного методов.
Очень хороший частичный ответ (ОХЧР): М-протеин в сыворотке крови и моче определяется только при иммунофиксации, но не при электрофорезе, или отмечается снижение уровня М-протеина в сыворотке на ≥90%, а М-протеина в моче до уровня <100 мг/сут. Для болезни, «измеряемой» только по уровню СЛЦ, требуется снижение разницы уровня «вовлеченных» и «невовлеченных» СЛЦ на ≥90%.
Частичный ответ (ЧР): уровень М-градиента в сыворотке должен уменьшиться на ≥50%, а в моче – на ≥90%, или абсолютное количество М-протеина в моче должно быть <200 мг/сут. Размеры мягкотканых плазмоцитом должны уменьшиться на ≥50%. При миеломе, «измеряемой» только по уровню СЛЦ, частичный ответ устанавливается при снижении разницы уровня «вовлеченных» и «невовлеченных» СЛЦ на 50%.
Стабилизация: несоответствие показателей критериям ПР, ОХЧР, ЧР или прогрессирования миеломы.
Прогрессия заболевания: повышение уровня М-градиента на ≥25% от наименьшего достигнутого уровня в сыворотке (увеличение на ≥5 г/л), в моче (увеличение на ≥200 мг/сут). Для пациентов с «неизмеряемой» болезнью cтандартными иммунохимическими методами, но «измеряемой» только по уровню СЛЦ прогрессирование устанавливается при увеличении разницы между «вовлеченными» и «невовлеченными» СЛЦ на 100 мг/л. Также о прогрессировании свидетельствуют увеличение числа ПК в КМ (абсолютное число – не менее 10%), появление новых очагов в костях или увеличение размеров ранее определяемых, появление мягкотканых плазмоцитом или увеличение их размеров, гиперкальциемия (скорригированный уровень кальция сыворотки >11,5 мг/дл или 2,65 ммоль/л), которую можно связать с плазмоклеточной пролиферацией.
Таблица 1. Стадии ММ (по B. Durie, S. Salmon) Table 1. Multiple myeloma stages (B. Durie, S. Salmon) | ||
Стадия | Признаки | Клеточная масса, 1012/м2 |
I | Совокупность следующих признаков: | <0,6 (Низкая) |
1. Уровень гемоглобина >10 г/дл | ||
2. Нормальный уровень кальция сыворотки | ||
3. Рентгенологически нормальная структура костей или одиночный очаг поражения | ||
4. Низкий уровень М-протеина: | ||
а) IgG<50 г/л; | ||
б) IgA<30 г/л | ||
Белок Бенс-Джонса <4 г/сут | ||
II | Показатели, не соответствующие ни I, ни III стадиям | 0,6–1,2 (Средняя) |
III | Один или более из следующих признаков: | >1,2 (Высокая) |
• Уровень гемоглобина <8,5 г/дл | ||
• Уровень кальция сыворотки превышает нормальные значения | ||
• Множественные поражения костей (>3 литических очагов) | ||
• Высокий уровень М-протеина | ||
– IgG>70 г/л | ||
– IgA>50 г/л | ||
• Белок Бенс-Джонса >12 г/сут | ||
Таблица 2. International Staging System (ISS) Table 2. International Staging System (ISS) | ||
Стадия | Показатели | Медиана ОВ, мес |
I | b2-Микроглобулин сыворотки <3,5 мг/л | 62 |
Альбумин ≥3,5 г/дл | ||
II | b2-Микроглобулин сыворотки <3,5 мг/л | 44 |
Альбумин <3,5 г/дл | ||
или | ||
b2-Микроглобулин сыворотки 3,5–5,5 мг/л | ||
III | b2-Микроглобулин ≥5,5 мг/л | 29 |
Таблица 3. Стандартные факторы риска ММ и R-ISS Table 3. Standard risk factors for multiple myeloma and R-ISS | |
Прогностический фактор | Критерии |
Стадии ISS I II III | b2-Микроглобулин сыворотки <3,5 мг/л, Альбумин ≥3,5 г/дл Критерии не соответствуют I или III стадиям b2-Микроглобулин ≥5,5 мг/л |
Цитогенетические аномалии по FISH Высокий риск Стандартный риск | Наличие del 17p, и/или транслокации t(4;14), и/или транслокации t(14;16) Отсутствие цитогенетических аномалий высокого риска |
ЛДГ Норма Высокий уровень | ЛДГ сыворотки ниже верхней границы нормального уровня ЛДГ сыворотки выше верхней границы нормального уровня |
Новая модель стратификационного риска ММ Стадии R-ISS I II III | ISS-стадия I, цитогенетические аномалии стандартного риска по FISH и нормальный уровень ЛДГ Критерии не соответствуют I или III стадиям R-ISS ISS стадия III и/или цитогенетические аномалии высокого риска по FISH или высокий уровень ЛДГ |
Таблица 4. Рекомендации по снижению доз препаратов у пожилых пациентов с ММ Table 4. Drug dosage reduction recommendations for elderly patients with multiple myeloma | |||
Уровень дозировки | |||
Лекарственный препарат | 0 | 1 | 2 |
Бортезомиб** | 1,3 мг/м2, дни 1, 4, 8, 11, каждые 3 нед | 1,3 мг/м2 1 раз в неделю, дни 1, 8, 15, 22, каждые 5 нед | 1,0 мг/м2 1 раз в неделю, дни 1, 8, 15, 22, каждые 5 нед |
Леналидомид** (с дексаметазоном**) | 25 мг в день, дни 1–21, каждые 4 нед | 15 мг в день, дни 1–21, каждые 4 нед | 10 мг в день, дни 1–21, каждые 4 нед |
Дексаметазон** | 40 мг в день, дни 1, 8, 15, 22, каждые 4 нед | 20 мг в день, дни 1, 8, 15, 22, каждые 4 нед | 10 мг в день, дни 1, 8, 15, 22, каждые 4 нед |
Мелфалан** | 0,25 мг/кг или 9 мг/м2, дни 1–4, каждые 4–6 нед | 0,18 мг/кг или 7,5 мг/м2, дни 1–4, каждые 4–6 нед | 0,13 мг/кг или 5 мг/м2, дни 1−4, каждые 4−6 нед |
Преднизолон** | 60 мг/м2, дни 1–4 | 30 мг/м2, дни 1–4 | 15 мг/м2, дни 1–4 |
Циклофосфамид** | 100 мг в день, дни 1–21, каждые 4 нед | 50 мг в день, дни 1–21, каждые 4 нед | 50 мг через день, дни 1–21, каждые 4 нед |
Критерии оценки качества медицинской помощи
№ | Критерии качества | Оценка выполнения |
1. | Пациенту с подозрением на ММ или выявленной ММ при первичном или повторном приеме, контрольных обследованиях и подозрении на рецидив заболевания выполнен развернутый клинический анализ крови с определением уровней гемоглобина, эритроцитов, тромбоцитов, лейкоцитов, подсчетом лейкоцитарной формулы и количества ретикулоцитов | Да/Нет |
2. | Пациенту с подозрением на ММ или выявленной ММ при первичном или повторном приеме, контрольных обследованиях и подозрении на рецидив заболевания выполнен общий (клинический) анализ мочи | Да/Нет |
3. | Пациенту с подозрением на ММ или выявленной ММ при первичном или повторном приеме, контрольных обследованиях и подозрении на рецидив заболевания выполнен биохимический анализ крови с определением показателей ЛДГ, мочевины, креатинина, общего белка, альбумина, билирубина, аспартатаминотрансферазы, аланинаминотрансферазы, щелочной фосфатазы, кальция, калия | Да/Нет |
4. | Пациенту с подозрением на ММ или выявленной ММ при первичном или повторном приеме, контрольных обследованиях и подозрении на рецидив заболевания выполнено определение соотношения белковых фракций в крови и моче методом электрофореза | Да/Нет |
5. | Пациенту с подозрением на ММ или выявленной ММ при первичном или повторном приеме, контрольных обследованиях и подозрении на рецидив заболевания выполнено исследование моноклональности Ig в крови и моче методом иммунофиксации с количественным определением уровня М-градиента (и b2-микроглобулина при диагностике) | Да/Нет |
6. | Пациенту с подозрением на ММ или выявленной ММ при первичном приеме, контрольных обследованиях и подозрении на рецидив заболевания выполнено патологоанатомическое исследование биопсийного (операционного) материала КМ с применением иммуногистохимических методов для подтверждения и формулирования диагноза | Да/Нет |
7. | Пациенту при установке диагноза ММ перед началом терапии, оценке эффекта терапии, а также подозрении на рецидив заболевания выполнена КТ всех отделов позвоночника, грудной клетки, таза (предпочтение отдается низкодозной КТ всего скелета) или рентгенологическое исследование костей (включая череп, грудную клетку, все отделы позвоночника, таз, плечевые и бедренные кости) | Да/Нет |
8. | Пациенту с симптоматической ММ начато проведение специфической противомиеломной терапии | Да/Нет |
9. | Пациенту с признаками клинического рецидива, а также при быстром нарастании парапротеина (удвоение содержания М-градиента в течение 2 мес) начато проведение противорецидивной терапии | Да/Нет |
10. | Пациенту, завершившему запланированное лечение по поводу ММ, выполнена оценка эффекта лечения согласно международным критериям, предложенным в 2006 г. и модифицированным в 2011 г. | Да/Нет |
Менделеева Лариса Павловна – д-р мед. наук, зам. ген. дир. ФГБУ «НМИЦ гематологии» по научной работе и инновациям, член Национального гематологического общества, член Российского профессионального общества онкогематологов
Вотякова Ольга Михайловна – канд. мед. наук, ст. науч. сотр. ФГБУ «НМИЦ онкологии им. Н.Н. Блохина», член Российского профессионального общества онкогематологов
Рехтина Ирина Германовна – д-р мед. наук, вед. науч. сотр. ФГБУ «НМИЦ гематологии», член Национального гематологического общества, член Ассоциации нефрологов
Османов Евгений Александрович – д-р мед. наук, проф., зав. отд. гематологии и трансплантации костного мозга ФГБУ «НМИЦ онкологии им. Н.Н. Блохина», проф. каф. онкологии ФГАОУ ВО «Первый МГМУ им. И.М. Сеченова» (Сеченовский Университет), член правления Российского общества онкогематологов
Поддубная Ирина Владимировна – акад. РАН, д-р мед. наук, проф., зав. каф. онкологии и паллиативной медицины им. акад. А.И. Савицкого, проректор по лечебной работе и международному сотрудничеству ФГБОУ ДПО РМАНПО, засл. деятель образования РФ, председатель Российского общества онкогематологов
Гривцова Людмила Юрьевна – канд. мед. наук, канд. биол. наук, зав. отд. лабораторной медицины МРНЦ им. А.Ф. Цыба – филиала ФГБУ «НМИЦ радиологии», член Ассоциации онкологов России и Российской ассоциации терапевтических радиационных онкологов
Фалалеева Наталья Александровна – д-р мед. наук, зав. отд-нием противоопухолевого лекарственного лечения МРНЦ им. А.Ф. Цыба – филиала ФГБУ «НМИЦ радиологии», член Ассоциации онкологов России и Российской ассоциации терапевтических радиационных онкологов
Байков Вадим Валентинович – д-р мед. наук, проф. каф. патологической анатомии, зав. лаб. патоморфологии НИИ детской онкологии, гематологии трансплантологии им. Р.М. Горбачевой ФГБОУ ВО «Первый СПбГМУ им. акад. И.П. Павлова», член президиума Российского общества патологоанатомов, член правления Российского общества онкогематологов
Ковригина Алла Михайловна – д-р биол. наук, проф. каф. патологической анатомии, цитологии и молекулярной патологии АПО ФГБУ ФНКЦ, зав. патологоанатомическим отд-нием ФГБУ «НМИЦ гематологии», член президиума Российского общества патологоанатомов, член правления Российского общества онкогематологов
Невольских Алексей Алексеевич – д-р мед. наук, зам. дир. по лечебной работе МРНЦ им. А.Ф. Цыба – филиала ФГБУ «НМИЦ радиологии»
Иванов Сергей Анатольевич – проф. РАН, д-р мед. наук, дир. МРНЦ им. А.Ф. Цыба – филиала ФГБУ «НМИЦ радиологии»
Хайлова Жанна Владимировна – канд. мед. наук, зам. дир. по организационно-методической работе МРНЦ им. А.Ф. Цыба – филиала ФГБУ «НМИЦ радиологии»
Геворкян Тигран Гагикович – зам. дир. НИИ КЭР ФГБУ «НМИЦ онкологии им. Н.Н. Блохина»
Конфликт интересов. Авторы заявляют об отсутствии конфликта интересов.
Conflict of interests. The authors declare that there is not conflict of interests.
Приложение А2. Методология разработки клинических рекомендаций
Целевая аудитория данных клинических рекомендаций:
1) врачи-гематологи;
2) врачи-онкологи;
3) обучающиеся системы ВО и ДПО.
Методология сбора доказательств
Методы, использованные для сбора/селекции доказательств:
Поиск публикаций в специализированных периодических печатных изданиях с импакт-фактором >0,3;
Поиск в электронных базах данных
Базы данных, использованных для сбора/селекции доказательств
Доказательной базой для рекомендаций являются публикации, вошедшие в Кохрановскую библиотеку, базы данных PUBMED и MEDLINE. Глубина поиска составила 30 лет.
Методы, использованные для анализа доказательств:
- обзоры опубликованных метаанализов;
- систематические обзоры с таблицами доказательств.
Методы, использованные для качества и силы доказательств:
- консенсус экспертов;
- оценка значимости доказательств в соответствии с рейтинговой схемой доказательств (табл. А2.1–А2.3).
В настоящих клинических рекомендациях приведены уровни доказательности рекомендаций в соответствии с проектом методических рекомендаций по оценке достоверности доказательств и убедительности рекомендаций ФГБУ «Центр экспертизы и контроля качества медицинской помощи» Минздрава России.
В соответствии с данным проектом рекомендаций отдельным общепринятым методикам диагностики на основании консенсуса экспертов придан уровень GPP (сложившаяся клиническая практика).
Методология валидизации рекомендаций
Методы валидизации рекомендаций:
- внешняя экспертная оценка;
- внутренняя экспертная оценка.
Описание методики валидизации рекомендаций
Рекомендации обсуждены и одобрены ведущими специалистами профильных Федеральных центров России и практическими врачами. Проект клинических рекомендаций рассмотрен на совещаниях рабочей группы в 2017‒2018 гг., Форуме экспертов по вопросам диагностики и лечения злокачественных лимфопролиферативных заболеваний «Лимфорум», ежегодной Российской конференции с международным участием «Злокачественные лимфомы», а также в рамках IV Конгресса гематологов России.
Порядок обновления клинических рекомендаций
Актуализация проводится не реже чем один раз в 3 года или ранее с учетом появившейся новой информации о диагностике и тактике ведения пациентов, страдающих ММ. Решение об обновлении принимает Минздрав России на основе предложений, представленных медицинскими профессиональными некоммерческими организациями. Сформированные предложения должны учитывать результаты комплексной оценки лекарственных препаратов, медицинских изделий, а также результаты клинической апробации.
Приложение А3. Связанные документы
Приложение А3.1. Схемы лекарственного лечения множественной миеломы
Схемы лечения первичных пациентов, не являющихся кандидатами на трансплантацию
VMP
- 1‒4-й курсы:
- Мелфалан** 9 мг/м2 внутрь, дни 1‒4
- Преднизолон** 60 мг/м2 внутрь, дни 1‒4
- Бортезомиб** 1,3 мг/м2 п/к или в/в, дни 1, 4, 8, 11, 22, 25, 29, 32
Лечение возобновляется на 43-й день.
- 5‒9-й курсы:
- мелфалан** 9 мг/м2 внутрь, дни 1‒4
- преднизолон** 60 мг/м2 внутрь, дни 1‒4
- бортезомиб** 1,3 мг/м2 п/к или в/в, дни 1, 8, 22, 29
Лечение возобновляется на 43-й день.
- Альтернативный вариант:
- мелфалан** 9 мг/м2 внутрь, дни 1‒4
- преднизолон** 60 мг/м2 внутрь, дни 1‒4
- бортезомиб** 1,3 мг/м2 п/к или в/в, дни 1, 8, 15, 22
Лечение возобновляется на 36-й день.
Проводят 9 курсов.
- Модифицированный вариант:
- мелфалан** 9 мг/м2 внутрь, дни 1‒4
- преднизолон** 60 мг/м2 внутрь, дни 1‒4
- бортезомиб**1,3 мг/м2 п/к или в/в, дни 1, 4, 8, 11, 22, 25, 29, 32
Проводят 1 курс, затем начиная с 43-го дня 8 курсов в следующем режиме:
- мелфалан** 9 мг/м2 внутрь, дни 1‒4
- преднизолон** 60 мг/м2 внутрь, дни 1‒4
- бортезомиб** 1,3 мг/м2 п/к или в/в, дни 1, 8, 22, 29
Лечение возобновляется на 36-й день.
Dara-VMP
- Даратумумаб**16 мг/кг в/в
- 1 раз в неделю в 1‒6-ю недели (всего 6 доз)
- 1 раз в 3 нед в 7‒54-ю недели (всего 16 доз)
- 1 раз в 4 нед с 55-й недели до прогрессии
- Бортезомиб** 1,3 мг/м2 п/к
- 2 раза в неделю на 1, 2, 4 и 5-й неделях первого 6-недельного цикла (цикл 1, 8 доз)
- далее 1 раз в неделю на 1, 2, 4 и 5-й неделях следующих 8 6-недельных циклов (циклы 2‒9, 4 дозы на цикл)
- Мелфалан** 9 мг/м2 и преднизолон** 60 мг/м2 энтерально в дни 1 и 4-й 9 6-недельных циклов (циклы 1‒9)
VD
- 1‒4-й курсы:
- бортезомиб** 1,3 мг/м2 п/к или в/в, дни 1, 4, 8, 11
- дексаметазон** 40 мг внутрь, дни 1–4 и 9–12 (циклы 1, 2) и дни 1-4 (циклы 3, 4)
Лечение возобновляется на 22-й день.
- 5‒8-й курсы:
- бортезомиб** 1,3 мг/м2 п/к или в/в, дни 1, 4, 8, 11
- дексаметазон** 20 мг внутрь, дни 1, 2, 4, 5
Лечение возобновляется на 22-й день.
VCP (для пациентов с ММ старше 75 лет)
- Бортезомиб** 1,3 мг/м2 п/к или в/в, дни 1, 8, 15, 22
- Преднизолон** 30 мг/м2 внутрь, дни 1‒4
- Циклофосфамид** 50 мг внутрь, дни 1‒21
Лечение возобновляется на 36-й день.
Проводят 8‒9 курсов.
Rd [77]
- Леналидомид** 25 мг внутрь, дни 1‒21
- Дексаметазон** 40 мг внутрь, дни 1, 8, 15, 22
Лечение возобновляется на 29-й день.
Лечение продолжают до прогрессирования или развития неприемлемой токсичности.
MPR
- Мелфалан** 0,18 мг/кг внутрь, дни 1‒4
- Преднизолон** 2 мг/кг внутрь, дни 1‒4
- Леналидомид** 10 мг внутрь, дни 1‒21
Лечение возобновляется на 29-й день.
После 9 курсов продолжается терапия леналидомидом в монорежиме в дозе 10 мг/сут с 1 по 21-й дни 28-дневного цикла.
MP (7-дневная)
- Мелфалан** 8‒10 мг внутрь, дни 1‒7
- Преднизолон** 60 мг внутрь, дни 1‒7
Лечение возобновляется на 43-й день.
Проводят до достижения фазы плато.
MP (4-дневная)
- Мелфалан** 9 мг/м2 внутрь, дни 1‒4
- Преднизолон** 100 мг внутрь, дни 1‒4
Лечение возобновляется на 43-й день.
Проводят до достижения фазы плато.
СР
- Циклофосфамид** 200 мг в/м ежедневно или 400 мг в/м через день под контролем показателей крови. Прервать при нейтрофилах <1×109/л, тромбоцитах <75×109/л. Средняя суммарная доза составляет 6‒8 г
- Преднизолон** 40‒60 мг/м2 внутрь, дни 1‒7
Лечение возобновляется на 21‒28-й день после восстановления показателей крови.
BP
- Бендамустин** 100‒150 мг/м2 в/в в дни 1, 2
- Преднизолон** 60 мг/м2 внутрь в дни 1‒7
Лечение возобновляется на 29-й день.
Монотерапия дексаметазоном
- Дексаметазон** 40 мг внутрь, дни 1‒4, 9‒12, 17‒20
Лечение возобновляется на 29‒35-й день.
Схемы индукционной терапии первичных пациентов – кандидатов на аутологичную трансплантацию
PAD
- Бортезомиб** 1,3 мг/м2 п/к или в/в, дни 1, 4, 8, 11
- Доксорубицин** 9 мг/м2 в виде постоянной инфузии или ежедневно болюсно, дни 1‒4
- Дексаметазон** 40 мг в/в капельно или внутрь, 1 цикл – дни 1‒4 и 8‒11, далее – дни 1‒4
Лечение возобновляется на 22-й день.
VCD
- Бортезомиб** 1,3 мг/м2 п/к или в/в, дни 1, 4, 8, 11
- Циклофосфамид** 400 мг/м2, в/в капельно, дни 1, 8-й или 200 мг в/в капельно, дни 1, 4, 8, 11 или 50 мг внутрь, дни 1‒14
- Дексаметазон** 40 мг в/в капельно или внутрь, 1 цикл – дни 1‒4 и 8‒11, далее – дни 1‒4 или 20 мг внутрь, дни 1, 2, 4, 5, 8, 9, 11, 12
Лечение возобновляется на 22-й день.
Схемы лечения рецидивов
Монотерапия бортезомибом
- 1‒8-й курсы:
- бортезомиб** 1,3 мг/м2 п/к или в/в, дни 1, 4, 8, 11
Лечение возобновляется на 22-й день.
- 9‒11-й курсы:
- бортезомиб** 1,3 мг/м2 п/к или в/в, дни 1, 8, 15, 22
Лечение возобновляется на 36-й день.
Vel + PLD
- Бортезомиб** 1,3 мг/м2 п/к или в/в, дни 1, 4, 8, 11
- Доксорубицин** (пегилированный, липосомальный) 30 мг/м2 в/в, день 4
Лечение возобновляется на 22-й день. Проводят 8 курсов.
VCD с непрерывным приемом циклофосфамида
- 1‒8-й курсы:
- бортезомиб** 1,3 мг/м2 п/к или в/в, дни 1, 4, 8, 11
- циклофосфамид** 50 мг внутрь, дни 1‒21
- дексаметазон** 20 мг внутрь, дни 1, 2, 4, 5, 8, 9, 11, 12
Лечение возобновляется на 22-й день.
- 9‒11-й курсы:
- бортезомиб** 1,3 мг/м2 п/к или в/в, дни 1, 8, 15, 22
- циклофосфамид** 50 мг внутрь, дни 1‒35
- дексаметазон** 20 мг внутрь, дни 1, 2, 8, 9, 15, 16, 22, 23
Лечение возобновляется на 36-й день.
CVD
- Бортезомиб** 1,3 мг/м2 п/к или в/в, дни 1, 4, 8, 11
- Циклофосфамид** 500 мг внутрь, дни 1, 8, 15
- Дексаметазон** 20 мг внутрь, дни 1, 2, 4, 5, 8, 9, 11, 12
Лечение возобновляется на 22-й день.
Проводят 9 курсов.
RD
- Леналидомид** 25 мг внутрь, дни 1‒21
- Дексаметазон** 40 мг внутрь, 1‒4-й циклы – дни 1‒4, 9‒12, 17‒20, далее – только дни 1‒4
Лечение возобновляется на 29-й день.
Лечение продолжают до прогрессирования или развития неприемлемой токсичности.
RD модифицированный
- Леналидомид** 25 мг внутрь, дни 1‒21
- Дексаметазон** 40 мг внутрь, 1‒4-й циклы – дни 1‒4, 15‒18, далее – только дни 1, 8, 15, 22
Лечение возобновляется на 29-й день.
Лечение продолжают до прогрессирования или развития неприемлемой токсичности.
Rd
- Леналидомид** 25 мг внутрь, дни 1‒21
- Дексаметазон** 40 мг внутрь, дни 1, 8, 15, 22
Лечение возобновляется на 29-й день.
Лечение продолжают до прогрессирования или развития неприемлемой токсичности.
VRD [78]
- Бортезомиб** 1,3 мг/м2 п/к или в/в, дни 1, 4, 8, 11
- Леналидомид** 25 мг внутрь, дни 1‒14
- Дексаметазон** 40 мг внутрь, дни 1, 8, 15
Лечение возобновляется на 22-й день.
RAD
- Леналидомид** 25 мг внутрь, дни 1‒21
- Доксорубицин** 9 мг/м2 в виде постоянной инфузии или ежедневно болюсно, дни 1‒4
- Дексаметазон 40 мг в/в или внутрь в дни 1‒4, 17‒20
Лечение возобновляется на 29-й день.
RCD
- Леналидомид** 25 мг внутрь, дни 1‒21
- Циклофосфамид** 500 мг внутрь в дни 1, 8, 15, 21
- Дексаметазон** 20 мг в/в или внутрь в дни 1‒4-й, 8‒11
Лечение возобновляется на 29-й день.
RCP
- Леналидомид** 25 мг внутрь, дни 1‒21
- Циклофосфамид** 300 мг/м2 внутрь в дни 1, 8, 15
- Преднизолон** 100 мг внутрь через день
Лечение возобновляется на 29-й день.
BP
- Бендамустин** 100 мг/м2 в/в, дни 1, 2
- Преднизолон** 1 мг/кг внутрь, дни 1‒4
Лечение возобновляется на 29-й день.
BBD
- Бендамустин** 70 мг/м2 в/в, дни 1, 4
- Бортезомиб** 1,3 мг/м2 п/к или в/в, дни 1, 4, 8, 11
- Дексаметазон** 20 мг внутрь в дни 1, 4, 8, 11
Лечение возобновляется на 29-й день.
BRD
- Бендамустин** 75 мг/м2 в/в, дни 1, 2
- Леналидомид** 10 мг внутрь, дни 1‒21
- Дексаметазон** 40 мг внутрь или в/в, дни 1, 8, 15, 22
Лечение возобновляется на 29-й день.
Pom + dex
- Помалидомид 4 мг внутрь, дни 1‒21
- Дексаметазон** 40 мг внутрь, дни 1, 8, 15, 22
Лечение возобновляется на 29-й день.
Карфилзомиб (монотерапия)
- Карфилзомиб** 20 мг/м2 в/в, дни 1, 2, 8, 9, 15, 16 ‒ 1-й цикл, 27 мг/м2 в дни 1, 2, 8, 9, 15, 16 ‒ последующие циклы.
Лечение возобновляется на 29-й день.
Лечение продолжают до прогрессирования или развития неприемлемой токсичности.
Кd [79]
- Карфилзомиб** 56 мг/м2 в/в, дни 1, 2, 8, 9, 15, 16 (20 мг/м2 в дни 1, 2 1-го цикла)
- Дексаметазон** 20 мг в дни 1, 2, 8, 9, 15, 16, 22, 23
Лечение возобновляется на 29-й день.
Лечение продолжают до прогрессирования или развития неприемлемой токсичности.
KRd
- Карфилзомиб**20 мг/м2 в/в, дни 1, 2, далее в дозе 27 мг/м2, дни 8, 9, 15, 16 только в 1-м цикле
– В дозе 27 мг/м2 в дни 1, 2, 8, 9, 15, 16 в циклах 2‒12
– Начиная с цикла 13-го в дозе 27 мг/м2 в дни 1, 2, 15, 16
- Леналидомид** 25 мг внутрь, дни 1‒21
- Дексаметазон** 40 мг внутрь или в/в, дни 1, 8, 15, 22
Лечение возобновляется на 29-й день.
Лечение продолжают до прогрессирования или развития неприемлемой токсичности.
IxaRd
- Иксазомиб** 4 мг внутрь, дни 1, 8, 15
- Леналидомид** 25 мг внутрь, дни 1‒21
- Дексаметазон** 40 мг внутрь, дни 1, 8, 15, 22
Лечение возобновляется на 29-й день.
EloRd
- Элотузумаб** 10 мг/кг в/в, дни 1, 8, 15, 22 в 1 и 2-м циклах. Дни 1, 15 ‒ в последующих циклах
- Леналидомид** 25 мг внутрь, дни 1‒21
- Дексаметазон** 40 мг внутрь или в/в дни 1, 8, 15, 22
Лечение возобновляется на 29-й день.
Даратумумаб (монотерапия)
- Даратумумаб** 16 мг/кг в/в
- 1 раз в неделю в 1‒8-ю недели (всего 8 доз)
- 1 раз в 2 нед в 9‒24-ю недели (всего 8 доз) 1 раз в 4 нед с 25-й недели
- Далее до прогрессирования или до развития непереносимости
Dara-VD
- Даратумумаб**16 мг/кг в/в
– 1 раз в неделю в 1‒9-ю недели (всего 9 доз)
– 1 раз в 3 нед в 10‒24-ю недели (всего 5 доз) 1 раз в 4 нед с 25-й недели до прогрессии
- Бортезомиб** 1,3 мг/м2 п/к в 1, 4, 8, 11-й дни повторяющихся 3-недельных циклов в течение 8 циклов
- Дексаметазон** 20 мг энтерально в 1, 2, 4, 5, 8, 9, 11, 12-й дни на протяжении 8 циклов терапии бортезомибом**
Dara-Rd
- Даратумумаб** 16 мг/кг в/в
– 1 раз в неделю в 1‒8-ю недели (всего 8 доз)
– 1 раз в 2 нед в 9‒24-ю недели (всего 8 доз)
– 1 раз в 4 нед с 25-й недели до прогрессирования
- Леналидомид** по 25 мг энтерально в дни 1‒21 повторяющихся 4-недельных циклов
- Дексаметазон** по 40 мг 1 раз в неделю
VMCP
- Винкристин** 1 мг/м2 в/в, день 1
- Мелфалан** 6 мг/м2 внутрь, дни 1‒4
- Циклофосфамид** 125 мг/м2 в/в, дни 1‒4
- Преднизолон** 60 мг/м2 внутрь, дни 1‒4
Лечение возобновляется на 22‒29-й день.
VBAP
- Винкристин** 1 мг/м2 в/в, день 1
- Кармустин** 30 мг/м2 в/в, день 1 (может быть заменен на ломустин 80 мг/сут внутрь)
- Доксорубицин** 30 мг/м2 в/в, день 1
- Преднизолон** 60 мг/м2 внутрь, дни 1‒4
Лечение возобновляется на 22‒29-й день.
VBMCP (M2)
- Винкристин** 1,2 мг/м2 в/в, день 1
- Кармустин** 30 мг/м2 в/в, день 1 (может быть заменен на ломустин 80 мг/сут внутрь)
- Мелфалан** 8 мг/м2 внутрь, дни 1‒4
- Циклофосфамид** 400 мг/м2 в/в, день 1
- Преднизолон** 40 мг/м2 внутрь, дни 1‒7
Лечение возобновляется на 36‒43-й день.
CD
- Циклофосфамид** 600 мг/м2 в/в, дни 1‒4
- Дексаметазон** 40 мг внутрь, дни 1‒4
Лечение возобновляется на 29-й день.
DCEP [80]
- Дексаметазон** 40 мг в/в, дни 1‒4
- Циклофосфамид** 400 мг/м2 в/в 24-часовая инфузия, дни 1‒4
- #Этопозид** 40 мг/м2 в/в 24-часовая инфузия, дни 1‒4
- #Цисплатин** 15 мг/м2 в/в 24-часовая инфузия, дни 1‒4 (доза снижается при почечной недостаточности)
- #Г-КСФ в дозировке согласно инструкции по применению препарата, с 5-го дня до восстановления уровня нейтрофилов
Лечение возобновляется на 29-й день или откладывается на 5‒10 дней по клиническим показаниям.
VD-PACE [81]
- Бортезомиб** 1,3 мг/м2 в/в струйно, дни 1, 4, 8, 11
- Дексаметазон** 40 мг в/в или внутрь, дни 1‒4
- #Цисплатин** 10 мг/м2 в/в 24-часовая инфузия, дни 4‒7
- Доксорубицин** 10 мг/м2 в/в 24-часовая инфузия, дни 4‒7
- Циклофосфамид** 400 мг/м2 в/в 24-часовая инфузия, дни 4–7
- #Этопозид** 40 мг/м2 в/в 24-часовая инфузия, дни 4‒7
- #Г-КСФ при снижении числа лейкоцитов <1×109/л до восстановления уровня нейтрофилов
Лечение возобновляется при полном восстановлении показателей крови на 29‒36-й дни.
Таблица А2.1. Шкала оценки УДД для методов диагностики (диагностических вмешательств) Table А2.1. Scale for assessing the strength of evidence for diagnostic methods (diagnostic interventions) | |
УДД | Расшифровка |
1 | Систематические обзоры исследований с контролем референсным методом или систематический обзор РКИ с применением метаанализа |
2 | Отдельные исследования с контролем референсным методом или отдельные РКИ и систематические обзоры исследований любого дизайна, за исключением РКИ с применением метаанализа |
3 | Исследования без последовательного контроля референсным методом или исследования с референсным методом, не являющимся независимым от исследуемого метода, или нерандомизированные сравнительные исследования, в том числе когортные исследования |
4 | Несравнительные исследования, описание клинического случая |
5 | Имеется лишь обоснование механизма действия или мнение экспертов |
Примечание. РКИ – рандомизированное клиническое исследование. | |
Таблица А2.2. Шкала оценки УДД для методов профилактики, лечения и реабилитации (профилактических, лечебных, реабилитационных вмешательств) Table А2.2. Scale for assessing the strength of evidence for prevention, treatment and rehabilitation methods (prevention, treatment and rehabilitation interventions) | |
УДД | Расшифровка |
1 | Систематический обзор РКИ с применением метаанализа |
2 | Отдельные РКИ и систематические обзоры исследований любого дизайна, за исключением РКИ, с применением метаанализа |
3 | Нерандомизированные сравнительные исследования, в том числе когортные исследования |
4 | Несравнительные исследования, описание клинического случая или серии случаев, исследования «случай–контроль» |
5 | Имеется лишь обоснование механизма действия вмешательства (доклинические исследования) или мнение экспертов |
Таблица А2.3. Шкала оценки УУР для методов профилактики, диагностики, лечения и реабилитации (профилактических, диагностических, лечебных, реабилитационных вмешательств) Table А2.3. Scale for assessing the strength of recommendations for prevention, diagnosis, treatment and rehabilitation methods (prevention, diagnosis, treatment and rehabilitation interventions | |
УУР | Расшифровка |
A | Сильная рекомендация: все рассматриваемые критерии эффективности (исходы) являются важными, все исследования имеют высокое или удовлетворительное методологическое качество, их выводы по интересующим исходам являются согласованными |
B | Условная рекомендация: не все рассматриваемые критерии эффективности (исходы) являются важными, не все исследования имеют высокое или удовлетворительное методологическое качество, и/или их выводы по интересующим исходам не являются согласованными |
C | Слабая рекомендация: отсутствие доказательств надлежащего качества, все рассматриваемые критерии эффективности (исходы) являются неважными, все исследования имеют низкое методологическое качество, и их выводы по интересующим исходам не являются согласованными |
Приложение А3.2. Рекомендации по коррекции дозы леналидомида в зависимости от КК
КК, мл/мин | Доза леналидомида** |
≥50 | 25 мг 1 раз в день |
30≤КК<50 | 10 мг 1 раз в день |
КК<30 | 15 мг через день |
КК<15 (требуется гемодиализ) | 5 мг 1 раз в день (в дни гемодиализа после процедуры гемодиализа) |
Приложение Б. Алгоритмы ведения пациента
Алгоритм проведения индукционной терапии
The induction therapy algorithm
Алгоритм лечения рецидива ММ
Treatment algorithm for the relapse of multiple myeloma
Приложение В. Информация для пациентов
ММ – заболевание опухолевой природы и в настоящее время является неизлечимым. Однако современные инновационные лекарственные препараты и трансплантационные методики позволяют достичь значимого противоопухолевого эффекта так называемой ремиссии.
Ремиссия – это состояние, при котором минимизирована опухолевая масса, купированы основные клинические проявления заболевания (костные боли, почечная недостаточность, инфекционные осложнения). Современные лечебные мероприятия, включающие препараты биологического механизма действия, традиционные химиотерапевтические препараты обеспечивают длительный контроль за опухолевым процессом, сохраняя качество жизни пациентов.
Лечение ММ длительное. Первичная терапия в большинстве случаев проводится в стационарных условиях. По мере купирования клинических симптомов продолжение лечения возможно в условиях дневных стационаров или амбулаторно-поликлинических и даже домашних условиях.
Однако хорошо известно, что лекарственные препараты обладают побочными эффектами. В связи с этим пациенты должны сразу сообщать лечащему врачу обо всех нежелательных явлениях, возникающих на фоне лечения.
Приложение Г. Шкала оценки общего состояния пациента ECOG
Клиническая оценка общего состояния пациента с ММ проводится по шкале, разработанной Восточной объединенной онкологической группой (Eastern Cooperative Oncology Group) [82].
Оригинальное название: The ECOG Scale of Performance Status.
Источник: Oken MM et al. Toxicity and response criteria of the Eastern Cooperative Oncology Group. Am J Clin Oncol 1982; 5 (6): 649–65 [82].
Тип: шкала оценки.
Назначение: клиническая оценка общего состояния пациента.
Содержание и интерпретация
Статус (баллы) | Описание общего состояния пациента |
0 | Пациент полностью активен, способен выполнять все, как и до заболевания |
1 | Пациент не способен выполнять тяжелую, но может выполнять легкую или сидячую работу (например, легкую домашнюю или канцелярскую работу) |
2 | Пациент лечится амбулаторно, способен к самообслуживанию, но не может выполнять работу. Более 50% времени проводит активно – в вертикальном положении |
3 | Пациент способен лишь к ограниченному самообслуживанию, проводит в кресле или постели более 50% времени бодрствования |
4 | Инвалид, совершенно не способен к самообслуживанию, прикован к креслу или постели |
5 | Пациент мертв |
Об авторах
Лариса Павловна Менделеева
ФГБУ «Национальный медицинский исследовательский центр гематологии» Минздрава России
Автор, ответственный за переписку.
Email: or@hpmp.ru
ORCID iD: 0000-0002-4966-8146
д.м.н., проф., зам. ген. дир. по научной работе и инновациям ФГБУ «НМИЦ гематологии»
Россия, МоскваОльга Михайловна Вотякова
ФГБУ «Национальный медицинский исследовательский центр онкологии им. Н.Н. Блохина» Минздрава России
Email: or@hpmp.ru
канд. мед. наук, ст. науч. сотр. ФГБУ «НМИЦ онкологии им. Н.Н. Блохина», член Российского профессионального общества онкогематологов
Россия, МоскваИрина Германовна Рехтина
ФГБУ «Национальный медицинский исследовательский центр гематологии» Минздрава России
Email: or@hpmp.ru
д-р мед. наук, вед. науч. сотр. ФГБУ «НМИЦ гематологии», член Национального гематологического общества, член Ассоциации нефрологов
Россия, МоскваЕвгений Александрович Османов
ФГБУ «Национальный медицинский исследовательский центр онкологии им. Н.Н. Блохина» Минздрава России; ФГАОУ ВО «Первый Московский государственный медицинский университет им. И.М. Сеченова» Минздрава России (Сеченовский Университет)
Email: or@hpmp.ru
д-р мед. наук, проф., зав. отд. гематологии и трансплантации костного мозга ФГБУ «НМИЦ онкологии им. Н.Н. Блохина», проф. каф. онкологии ФГАОУ ВО «Первый МГМУ им. И.М. Сеченова» (Сеченовский Университет), член правления Российского общества онкогематологов
Россия, МоскваИрина Владимировна Поддубная
ФГБОУ ДПО «Российская медицинская академия непрерывного профессионального образования» Минздрава России
Email: or@hpmp.ru
ORCID iD: 0000-0002-0995-1801
акад. РАН, д-р мед. наук, проф., зав. каф. онкологии и паллиативной медицины им. акад. А.И. Савицкого, проректор по лечебной работе и международному сотрудничеству ФГБОУ ДПО РМАНПО, засл. деятель образования РФ, председатель Российского общества онкогематологов
Россия, МоскваЛюдмила Юрьевна Гривцова
Медицинский радиологический научный центр им. А.Ф. Цыба – филиал ФГБУ «Национальный медицинский исследовательский центр радиологии» Минздрава России
Email: or@hpmp.ru
канд. мед. наук, канд. биол. наук, зав. отд. лабораторной медицины МРНЦ им. А.Ф. Цыба – филиала ФГБУ «НМИЦ радиологии», член Ассоциации онкологов России и Российской ассоциации терапевтических радиационных онкологов
Россия, ОбнинскНаталья Александровна Фалалеева
Медицинский радиологический научный центр им. А.Ф. Цыба – филиал ФГБУ «Национальный медицинский исследовательский центр радиологии» Минздрава России
Email: or@hpmp.ru
д-р мед. наук, зав. отд-нием противоопухолевого лекарственного лечения МРНЦ им. А.Ф. Цыба – филиала ФГБУ «НМИЦ радиологии», член Ассоциации онкологов России и Российской ассоциации терапевтических радиационных онкологов
Россия, ОбнинскВадим Валентинович Байков
ФГБОУ ВО «Первый Санкт-Петербургский государственный медицинский университет им. акад. И.П. Павлова» Минздрава России
Email: or@hpmp.ru
д-р мед. наук, проф. каф. патологической анатомии, зав. лаб. патоморфологии НИИ детской онкологии, гематологии трансплантологии им. Р.М. Горбачевой ФГБОУ ВО «Первый СПбГМУ им. акад. И.П. Павлова», член президиума Российского общества патологоанатомов, член правления Российского общества онкогематологов
Россия, Санкт-ПетербургАлла Михайловна Ковригина
ФГБУ «Национальный медицинский исследовательский центр гематологии» Минздрава России; Академия постдипломного образования ФГБУ «Федеральный научно-клинический центр специализированных видов медицинской помощи и медицинских технологий» ФМБА России
Email: or@hpmp.ru
д-р биол. наук, проф. каф. патологической анатомии, цитологии и молекулярной патологии АПО ФГБУ ФНКЦ, зав. патологоанатомическим отд-нием ФГБУ «НМИЦ гематологии», член президиума Российского общества патологоанатомов, член правления Российского общества онкогематологов
Россия, МоскваАлексей Алексеевич Невольских
Медицинский радиологический научный центр им. А.Ф. Цыба – филиал ФГБУ «Национальный медицинский исследовательский центр радиологии» Минздрава России
Email: or@hpmp.ru
д-р мед. наук, зам. дир. по лечебной работе МРНЦ им. А.Ф. Цыба – филиала ФГБУ «НМИЦ радиологии»
Россия, ОбнинскСергей Анатольевич Иванов
Медицинский радиологический научный центр им. А.Ф. Цыба – филиал ФГБУ «Национальный медицинский исследовательский центр радиологии» Минздрава России
Email: or@hpmp.ru
проф. РАН, д-р мед. наук, дир. МРНЦ им. А.Ф. Цыба – филиала ФГБУ «НМИЦ радиологии»
Россия, ОбнинскЖанна Владимировна Хайлова
Медицинский радиологический научный центр им. А.Ф. Цыба – филиал ФГБУ «Национальный медицинский исследовательский центр радиологии» Минздрава России
Email: or@hpmp.ru
канд. мед. наук, зам. дир. по организационно-методической работе МРНЦ им. А.Ф. Цыба – филиала ФГБУ «НМИЦ радиологии»
Россия, ОбнинскТигран Гагикович Геворкян
ФГБУ «Национальный медицинский исследовательский центр онкологии им. Н.Н. Блохина» Минздрава России
Email: or@hpmp.ru
зам. дир. НИИ КЭР ФГБУ «НМИЦ онкологии им. Н.Н. Блохина»
Россия, Москва
Список литературы
- Менделеева Л.П., Вотякова О.М., Рехтина И.Г. Множественная миелома. Российские клинические рекомендации по диагностике и лечению злокачественных лимфопролиферативных заболеваний. Под ред. И.В. Поддубной, В.Г. Савченко. М., 2018; с. 213–41. [Mendeleeva L.P., Votiakova O.M., Rekhtina I.G. Multiple myeloma. Russian clinical guidelines for the diagnosis and treatment of malignant lymphoproliferative diseases. Ed. I.V. Poddubnaya, V.G. Savchenko. Moscow, 2018; p. 213–41 (in Russian).]
- Furukawa Y, Kikuchi J. Molecular pathogenesis of multiple myeloma. Int J Clin Oncol 2015; 20 (3): 413–22.
- Lewis EB. Leukemia, Multiple Myeloma, and Aplastic Anemia in American Radiologists. Science (80-.) 1963; 142 (3598): 1492–4.
- Linet MS, Harlow SD, McLaughlin JK. A case-control study of multiple myeloma in whites: chronic antigenic stimulation, occupation, and drug use. Cancer Res. 1987; 47 (11): 2978–81.
- Hallek M, Bergsagel PL, Anderson KC. Multiple myeloma: increasing evidence for a multistep transformation process. Blood 1998; 91 (1): 3–21.
- Kuehl WM, Bergsagel PL. Molecular pathogenesis of multiple myeloma and its premalignant precursor. J Clin Invest 2012; 122 (10): 3456–63.
- Morgan GJ, Walker BA, Davies FE. The genetic architecture of multiple myeloma. Nat Rev Cancer 2012; 12 (5): 335–48.
- Fonseca R et al. International Myeloma Working Group molecular classification of multiple myeloma: Spotlight review. Leukemia 2009; 23 (12): 2210–21.
- Злокачественные новообразования в России в 2017 году (заболеваемость и смертность). Под ред. А.Д. Каприна, В.В. Старинского, Г.В. Петровой. М.: МНИОИ им. П.А. Герцена – филиал ФГБУ «НМИЦ радиологии» Минздрава России, 2018. [Malignant neoplasms in Russia in 2017 (morbidity and mortality). Ed. A.D. Kaprina, V.V. Starinsky, G.V. Petrova. Moscow: MNIOI im. P.A. Gertsena – filial FGBU «NMITs radiologii» Minzdrava Rossii, 2018 (in Russian).]
- Бессмельцев С.С. Множественная миелома (лекция). Вестн. гематологии. 2014; 10 (3): 6–39. [Bessmel’tsev S.S. Mnozhestvennaia mieloma (lektsiia). Vestn. gematologii. 2014; 10 (3): 6–39 (in Russian).]
- Durie BGM, Salmon SE. A clinical staging system for multiple myeloma correlation of measured myeloma cell mass with presenting clinical features, response to treatment, and survival. Cancer 1975; 36 (3): 842–54.
- Greipp PR et al. International staging system for multiple myeloma. J Clin Oncol 2005; 23 (15): 3412–20.
- Palumbo A et al. Revised international staging system for multiple myeloma: A report from international myeloma working group. J Clin Oncol Am Soc Clin Oncol 2015; 33 (26): 2863–9.
- Kyle RA, Rajkumar SV. Criteria for diagnosis, staging, risk stratification and response assessment of multiple myeloma. Leukemia 2009; 23 (1): 3–9.
- Moreau P et al. Multiple myeloma: ESMO Clinical Practice Guidelines for diagnosis, treatment and follow-up. Ann Oncol Off J Eur Soc Med Oncol 2017; 28 (Suppl. 4): iv52–iv61.
- Rajkumar SV et al. International Myeloma Working Group updated criteria for the diagnosis of multiple myeloma. Lancet Oncol 2014; 15 (12): e538–e548.
- Coppola A et al. Bleeding and thrombosis in multiple myeloma and related plasma cell disorders. Semin Thromb Hemost 2011; 37 (8): 929–45.
- Tripathy S. The role of serum protein electrophoresis in the detection of multiple myeloma: An experience of a corporate hospital. J Clin Diagnostic Res 2012; 6 (9): 1458–61.
- Misra A et al. Old but Still Relevant: High Resolution Electrophoresis and Immunofixation in Multiple Myeloma. Ind J Hematol Blood Transfusion 2016; 32 (1): 10–7.
- Любимова Н.В. и др. Свободные легкие цепи иммуноглобулинов в диагностике и прогнозе множественной миеломы. Альманах клин. медицины. 2017; 45 (2): 102–8. [Liubimova N.V. et al. Svobodnye legkie tsepi immunoglobulinov v diagnostike i prognoze mnozhestvennoi mielomy. Al’manakh klin. meditsiny. 2017; 45 (2): 102–8 (in Russian).]
- Pratt G, Goodyear O, Moss P. Immunodeficiency and immunotherapy in multiple myeloma. Br J Haematol 2007; 138 (5): 563–79.
- Julie D et al. Comparison of Bone marrow Aspirate and Bone marrow Biopsy in the workup of Patients with Multiple Myeloma. Clin Lymphoma Myeloma Leuk 2015; 15: e117.
- Pianko MJ et al. Whole-body low-dose computed tomography and advanced imaging techniques for multiple myeloma bone disease. Clinl Cancer Res 2014; 20 (23): 5888–97.
- Cavo M et al. Role of 18F-FDG PET/CT in the diagnosis and management of multiple myeloma and other plasma cell disorders: a consensus statement by the International Myeloma Working Group. Lancet Oncol 2017; 18 (4): e206–e217.
- Mateos M-V, San Miguel J. V. Smoldering multiple myeloma. Hematol Oncol 2015; 33: 33–7.
- Zou Y et al. Bortezomib and lenalidomide as front-line therapy for multiple myeloma. Leuk Lymphoma 2014; 55 (9): 2024–31.
- Mateos MV et al. Bortezomib plus melphalan and prednisone compared with melphalan and prednisone in previously untreated multiple myeloma: Updated follow-up and impact of subsequent therapy in the phase III VISTA trial. J Clin Oncol 2010; 28 (13): 2259–66.
- Bringhen S et al. Efficacy and safety of once-weekly bortezomib in multiple myeloma patients. Blood 2010; 116 (23): 4745–53.
- Takezako N et al. The Efficacy and Safety of Weekly Bortezomib Containing VMP Followed By Bortezomib Maintenance Therapy in Unfit or Frail Multiple Myeloma Patients. Blood 2016; 128 (22).
- Jagannath S et al. Extended follow-up of a phase 2 trial of bortezomib alone and in combination with dexamethasone for the frontline treatment of multiple myeloma. Br J Haematol 2009; 146 (6): 619–26.
- Weisel K et al. A systematic literature review and network meta-analysis of treatments for patients with untreated multiple myeloma not eligible for stem cell transplantation. Leuk Lymphoma 2017; 58 (1): 153–61.
- Benboubker L et al. Lenalidomide and dexamethasone in transplant-ineligible patients with myeloma. N Engl J Med 2014; 371 (10): 906–17.
- Facon T. et al. Updated Overall Survival (OS) Analysis of the FIRST Study: Lenalidomide Plus Low-Dose Dexamethasone (Rd) Continuous vs Melphalan, Prednisone, and Thalidomide (MPT) in Patients (Pts) With Newly Diagnosed Multiple Myeloma (NDMM). Clin Lymphoma Myeloma Leuk 2015; 15: e134.
- Palumbo A et al. Continuous lenalidomide treatment for newly diagnosed multiple myeloma. N Engl J Med 2012; 366 (19): 1759–69.
- Mateos MV et al. Daratumumab plus bortezomib, melphalan, and prednisone for untreated myeloma. N Engl J Med 2018; 378 (6): 518–28.
- Su B et al. A meta-analysis of autologous transplantation for newly diagnosed multiple myeloma in the era of novel agents. Leuk Lymphoma 2018.
- Dhakal B et al. Autologous transplantation for newly diagnosed multiple myeloma in the era of novel agent induction a systematic review and meta-analysis. JAMA 2018; 4 (3): 343–50.
- Nooka AK et al. Bortezomib-containing induction regimens in transplant-eligible myeloma patients. Cancer 2013; 119 (23): 4119–28.
- Leiba M et al. Bortezomib-Cyclophosphamide-Dexamethasone (VCD) versus Bortezomib-Thalidomide-Dexamethasone (VTD) -based regimens as induction therapies in newly diagnosed transplant eligible patients with multiple myeloma: A meta-analysis. Br J Haematol 2014; 166 (5): 702–10.
- Tuchman SA, Chao NJ, Gasparetto CG. Lenalidomide before and after autologous hematopoietic stem cell transplantation in multiple myeloma. Advanc Hematol 2012; 2012.
- Knop S et al. Lenalidomide, adriamycin, and dexamethasone (RAD) in patients with relapsed and refractory multiple myeloma: A report from the German Myeloma Study Group DSMM (Deutsche Studiengruppe Multiples Myelom). Blood 2009; 113 (18): 4137–43.
- Reece DE et al. Phase I-II trial of oral cyclophosphamide, prednisone and lenalidomide for the treatment of patients with relapsed and refractory multiple myeloma. Br J Haematol 2015; 168 (1): 46–54.
- Fung HC, Nathan S, Maciejewski JJ. Induction chemotherapy before autologous stem cell transplantation for symptomatic plasma cell myeloma - does it matter? Clin Pharmacol 2010; 2: 71–5.
- Tuchman SA et al. Cyclophosphamide-based hematopoietic stem cell mobilization before autologous stem cell transplantation in newly diagnosed multiple myeloma. J Clin Apher 2015; 30 (3): 176–82.
- Hosing C. Hematopoietic stem cell mobilization with G-CSF. Methods Mol Biol 2012; 904: 37–47.
- Sivaraj D et al. High-dose BCNU/Melphalan conditioning regimen before autologous stem cell transplantation in newly diagnosed multiple myeloma. Bone Marrow Transplant 2018; 53 (1): 34–8.
- Oliva S et al. Minimal residual disease after transplantation or lenalidomidebased consolidation in myeloma patients: A prospective analysis. Oncotarget 2017; 8 (4): 5924–35.
- Sonneveld P et al. Consolidation followed by maintenance vs. maintenance alone in newly diagnosed, transplant eligible multiple myeloma: a randomized phase 3 study of the European Myeloma Network (EMN02/HO95 MM TRIAL). EHA 23 Proceedings. 2018. Abstract S108.
- Roussel M et al. Front-line transplantation program with lenalidomide, bortezomib, and dexamethasone combination as induction and consolidation followed by lenalidomide maintenance in patients with multiple myeloma: A phase II study by the Intergroupe Francophone du Myélome. J Clin Oncol 2014; 32 (25): 2712–7.
- Naumann-Winter F et al. First-line tandem high-dose chemotherapy and autologous stem cell transplantation versus single high-dose chemotherapy and autologous stem cell transplantation in multiple myeloma, a systematic review of controlled studies. Cochrane Database Syst Rev 2012; 10: CD004626.
- Nathwani N, Larsen JT, Kapoor P. Consolidation and Maintenance Therapies for Newly Diagnosed Multiple Myeloma in the Era of Novel Agents. Cur Hematol Malig Rep 2016; 11 (2): 127–36.
- Sonneveld P et al. Bortezomib induction and maintenance treatment in patients with newly diagnosed multiple myeloma: Results of the randomized phase III HOVON-65/GMMG-HD4 trial. J Clin Oncol 2012; 30 (24): 2946–55.
- McCarthy PL et al. Lenalidomide after stem-cell transplantation for multiple myeloma. N Engl J Med 2012; 366 (19): 1770–81.
- Attal M et al. Lenalidomide maintenance after stem-cell transplantation for multiple myeloma. N Engl J Med 2012; 366 (19): 1782–91.
- Palumbo A et al. Autologous transplantation and maintenance therapy in multiple myeloma. N Engl J Med 2014; 371 (10): 895–905.
- Beurden-Tan CHYV et al. Systematic literature review and network meta-analysis of treatment outcomes in relapsed and/or refractory multiple myeloma. J Clin Oncol Am Soc Clin Oncol 2017; 35 (12): 1312–9.
- Knopf KB et al. Meta-analysis of the efficacy and safety of bortezomib re-treatment in patients with multiple myeloma. Clin Lymphoma Myeloma Leuk 2014; 14 (5): 380–8.
- Scott K et al. Bortezomib for the treatment of multiple myeloma. Cochrane Database Syst Rev 2016; 4: CD010816.
- Dimopoulos MA et al. A Comparison of the Efficacy of Immunomodulatory-containing Regimens in Relapsed/Refractory Multiple Myeloma: A Network Meta-analysis. Clin Lymphoma Myeloma Leuk 2018; 18 (3): 163–173.e6.
- Anderson KC et al. Lenalidomide, bortezomib, and dexamethasone in relapsed/refractory multiple myeloma (MM): Encouraging outcomes and tolerability in a phase II study. J Clin Oncol 2009; 27 (15). Suppl. Abstract 8536.
- Shah C. et al. Efficacy and safety of carfilzomib in relapsed and/or refractory multiple myeloma: Systematic review and meta- analysis of 14 trials.Oncotarget 2018; 9 (34): 23704–17.
- Moreau P et al. Oral Ixazomib, Lenalidomide, and Dexamethasone for Multiple Myeloma. N Engl J Med 2016; 374 (17): 1621–34.
- Miguel JS et al. Pomalidomide plus low-dose dexamethasone versus high-dose dexamethasone alone for patients with relapsed and refractory multiple myeloma (MM-003): A randomised, open-label, phase 3 trial. Lancet Oncol 2013; 14 (11): 1055–66.
- Lokhorst HM et al. Targeting CD38 with Daratumumab Monotherapy in Multiple Myeloma. N Engl J Med 2015; 373 (13): 1207–19.
- Lonial S et al. Daratumumab monotherapy in patients with treatment-refractory multiple myeloma (SIRIUS): An open-label, randomised, phase 2 trial. Lancet 2016; 387 (10027): 1551–60.
- Tsang RW et al. Radiation Therapy for Solitary Plasmacytoma and Multiple Myeloma: Guidelines From the International Lymphoma Radiation Oncology Group. Int J Radiat Oncol Biol Phys 2018; 101 (4): 794–808.
- Mark D et al. Local Radiation Therapy for Palliation in Patients With Multiple Myeloma of the Spine. Front Oncol 2019; 9: 601.
- Владимирова Л.Ю. и др. Практические рекомендации по профилактике и лечению тошноты и рвоты у онкологических больных. Практические рекомендации Российского общества клинической онкологии. Лекарственное лечение злокачественных опухолей. Поддерживающая терапия в онкологии. 2018; с. 502–11. [Vladimirova L.Iu. et al. Prakticheskie rekomendatsii po profilaktike i lecheniiu toshnoty i rvoty u onkologicheskikh bol’nykh. Prakticheskie rekomendatsii Rossiiskogo obshchestva klinicheskoi onkologii. Lekarstvennoe lechenie zlokachestvennykh opukholei. Podderzhivaiushchaia terapiia v onkologii. 2018; p. 502–11 (in Russian).]
- Compagno N et al. Immunoglobulin replacement therapy in secondary hypogammaglobulinemia. Fron Immunol 2014; 5: 626.
- Константинова Т.С., Клясова Г.А., Капланов К.Д. Лечение и профилактика инфекционных осложнений у пациентов с лимфопролиферативными заболеваниями. Российские клинические рекомендации по диагностике и лечению злокачественных лимфопролиферативных заболеваний. Под ред. И.В. Поддубной, В.Г. Савченко. 2018; с. 289–311. [Konstantinova T.S., Kliasova G.A., Kaplanov K.D. Lechenie i profilaktika infektsionnykh oslozhnenii u patsientov s limfoproliferativnymi zabolevaniiami. Rossiiskie klinicheskie rekomendatsii po diagnostike i lecheniiu zlokachestvennykh limfoproliferativnykh zabolevanii. Ed. I.V. Poddubnaya, V.G. Savchenko. 2018; p. 289–311 (in Russian).]
- Абузарова Г.Р. и др. Обезболивание взрослых и детей при оказании медицинской помощи. Методические рекомендации. ФГБОУ ВО РНИМУ им. Н.И. Пирогова Минздрава России, 2016. [Abuzarova G.R. et al. Obezbolivanie vzroslykh i detei pri okazanii meditsinskoi pomoshchi. Metodicheskie rekomendatsii. FGBOU VO RNIMU im. N.I. Pirogova Minzdrava Rossii, 2016 (in Russian).]
- Durie BGM et al. International uniform response criteria for multiple myeloma. Leukemia 2006; 20 (9): 1467–73.
- Rajkumar SV et al. Consensus recommendations for the uniform reporting of clinical trials: Report of the International Myeloma Workshop Consensus Panel 1. Blood 2011; 117 (18): 4691–5.
- Kumar S et al. International Myeloma Working Group consensus criteria for response and minimal residual disease assessment in multiple myeloma. Lancet Oncol 2016; 17 (8): e328–e346.
- Paul KL. Rehabilitation and exercise considerations in hematologic malignancies. Am J Phys Med Rehabil 2011; 90 (5). Suppl 1; p. S88–94.
- Jones JR et al. Second malignancies in the context of lenalidomide treatment: an analysis of 2732 myeloma patients enrolled to the Myeloma XI trial. Blood Cancer J 2016; 6 (12): e506.
- Rajkumar SV et al. Lenalidomide plus high-dose dexamethasone versus lenalidomide plus low-dose dexamethasone as initial therapy for newly diagnosed multiple myeloma: an open-label randomised controlled trial. Lancet Oncol 2010; 11 (1): 29–37.
- Punke AP, Waddell JA, Solimando DA. Lenalidomide, bortezomib, and dexamethasone (RVD) regimen for multiple myeloma. Hosp Pharm 2017; 52 (1): 27–32.
- Dimopoulos MA etМенделеева Л.П., Вотякова О.М., Рехтина И.Г. Множественная миелома. Российские клинические рекомендации по диагностике и лечению злокачественных лимфопролиферативных заболеваний. Под ред. И.В. Поддубной, В.Г. Савченко. М., 2018; с. 213–41. [Mendeleeva L.P., Votiakova O.M., Rekhtina I.G. Multiple myeloma. Russian clinical guidelines for the diagnosis and treatment of malignant lymphoproliferative diseases. Ed. I.V. Poddubnaya, V.G. Savchenko. Moscow, 2018; p. 213–41 (in Russian).]
- Furukawa Y, Kikuchi J. Molecular pathogenesis of multiple myeloma. Int J Clin Oncol 2015; 20 (3): 413–22.
- Lewis EB. Leukemia, Multiple Myeloma, and Aplastic Anemia in American Radiologists. Science (80-.) 1963; 142 (3598): 1492–4.
- Linet MS, Harlow SD, McLaughlin JK. A case-control study of multiple myeloma in whites: chronic antigenic stimulation, occupation, and drug use. Cancer Res. 1987; 47 (11): 2978–81.
- Hallek M, Bergsagel PL, Anderson KC. Multiple myeloma: increasing evidence for a multistep transformation process. Blood 1998; 91 (1): 3–21.
- Kuehl WM, Bergsagel PL. Molecular pathogenesis of multiple myeloma and its premalignant precursor. J Clin Invest 2012; 122 (10): 3456–63.
- Morgan GJ, Walker BA, Davies FE. The genetic architecture of multiple myeloma. Nat Rev Cancer 2012; 12 (5): 335–48.
- Fonseca R et al. International Myeloma Working Group molecular classification of multiple myeloma: Spotlight review. Leukemia 2009; 23 (12): 2210–21.
- Злокачественные новообразования в России в 2017 году (заболеваемость и смертность). Под ред. А.Д. Каприна, В.В. Старинского, Г.В. Петровой. М.: МНИОИ им. П.А. Герцена – филиал ФГБУ «НМИЦ радиологии» Минздрава России, 2018. [Malignant neoplasms in Russia in 2017 (morbidity and mortality). Ed. A.D. Kaprina, V.V. Starinsky, G.V. Petrova. Moscow: MNIOI im. P.A. Gertsena – filial FGBU «NMITs radiologii» Minzdrava Rossii, 2018 (in Russian).]
- Бессмельцев С.С. Множественная миелома (лекция). Вестн. гематологии. 2014; 10 (3): 6–39. [Bessmel’tsev S.S. Mnozhestvennaia mieloma (lektsiia). Vestn. gematologii. 2014; 10 (3): 6–39 (in Russian).]
- Durie BGM, Salmon SE. A clinical staging system for multiple myeloma correlation of measured myeloma cell mass with presenting clinical features, response to treatment, and survival. Cancer 1975; 36 (3): 842–54.
- Greipp PR et al. International staging system for multiple myeloma. J Clin Oncol 2005; 23 (15): 3412–20.
- Palumbo A et al. Revised international staging system for multiple myeloma: A report from international myeloma working group. J Clin Oncol Am Soc Clin Oncol 2015; 33 (26): 2863–9.
- Kyle RA, Rajkumar SV. Criteria for diagnosis, staging, risk stratification and response assessment of multiple myeloma. Leukemia 2009; 23 (1): 3–9.
- Moreau P et al. Multiple myeloma: ESMO Clinical Practice Guidelines for diagnosis, treatment and follow-up. Ann Oncol Off J Eur Soc Med Oncol 2017; 28 (Suppl. 4): iv52–iv61.
- Rajkumar SV et al. International Myeloma Working Group updated criteria for the diagnosis of multiple myeloma. Lancet Oncol 2014; 15 (12): e538–e548.
- Coppola A et al. Bleeding and thrombosis in multiple myeloma and related plasma cell disorders. Semin Thromb Hemost 2011; 37 (8): 929–45.
- Tripathy S. The role of serum protein electrophoresis in the detection of multiple myeloma: An experience of a corporate hospital. J Clin Diagnostic Res 2012; 6 (9): 1458–61.
- Misra A et al. Old but Still Relevant: High Resolution Electrophoresis and Immunofixation in Multiple Myeloma. Ind J Hematol Blood Transfusion 2016; 32 (1): 10–7.
- Любимова Н.В. и др. Свободные легкие цепи иммуноглобулинов в диагностике и прогнозе множественной миеломы. Альманах клин. медицины. 2017; 45 (2): 102–8. [Liubimova N.V. et al. Svobodnye legkie tsepi immunoglobulinov v diagnostike i prognoze mnozhestvennoi mielomy. Al’manakh klin. meditsiny. 2017; 45 (2): 102–8 (in Russian).]
- Pratt G, Goodyear O, Moss P. Immunodeficiency and immunotherapy in multiple myeloma. Br J Haematol 2007; 138 (5): 563–79.
- Julie D et al. Comparison of Bone marrow Aspirate and Bone marrow Biopsy in the workup of Patients with Multiple Myeloma. Clin Lymphoma Myeloma Leuk 2015; 15: e117.
- Pianko MJ et al. Whole-body low-dose computed tomography and advanced imaging techniques for multiple myeloma bone disease. Clinl Cancer Res 2014; 20 (23): 5888–97.
- Cavo M et al. Role of 18F-FDG PET/CT in the diagnosis and management of multiple myeloma and other plasma cell disorders: a consensus statement by the International Myeloma Working Group. Lancet Oncol 2017; 18 (4): e206–e217.
- Mateos M-V, San Miguel J. V. Smoldering multiple myeloma. Hematol Oncol 2015; 33: 33–7.
- Zou Y et al. Bortezomib and lenalidomide as front-line therapy for multiple myeloma. Leuk Lymphoma 2014; 55 (9): 2024–31.
- Mateos MV et al. Bortezomib plus melphalan and prednisone compared with melphalan and prednisone in previously untreated multiple myeloma: Updated follow-up and impact of subsequent therapy in the phase III VISTA trial. J Clin Oncol 2010; 28 (13): 2259–66.
- Bringhen S et al. Efficacy and safety of once-weekly bortezomib in multiple myeloma patients. Blood 2010; 116 (23): 4745–53.
- Takezako N et al. The Efficacy and Safety of Weekly Bortezomib Containing VMP Followed By Bortezomib Maintenance Therapy in Unfit or Frail Multiple Myeloma Patients. Blood 2016; 128 (22).
- Jagannath S et al. Extended follow-up of a phase 2 trial of bortezomib alone and in combination with dexamethasone for the frontline treatment of multiple myeloma. Br J Haematol 2009; 146 (6): 619–26.
- Weisel K et al. A systematic literature review and network meta-analysis of treatments for patients with untreated multiple myeloma not eligible for stem cell transplantation. Leuk Lymphoma 2017; 58 (1): 153–61.
- Benboubker L et al. Lenalidomide and dexamethasone in transplant-ineligible patients with myeloma. N Engl J Med 2014; 371 (10): 906–17.
- Facon T. et al. Updated Overall Survival (OS) Analysis of the FIRST Study: Lenalidomide Plus Low-Dose Dexamethasone (Rd) Continuous vs Melphalan, Prednisone, and Thalidomide (MPT) in Patients (Pts) With Newly Diagnosed Multiple Myeloma (NDMM). Clin Lymphoma Myeloma Leuk 2015; 15: e134.
- Palumbo A et al. Continuous lenalidomide treatment for newly diagnosed multiple myeloma. N Engl J Med 2012; 366 (19): 1759–69.
- Mateos MV et al. Daratumumab plus bortezomib, melphalan, and prednisone for untreated myeloma. N Engl J Med 2018; 378 (6): 518–28.
- Su B et al. A meta-analysis of autologous transplantation for newly diagnosed multiple myeloma in the era of novel agents. Leuk Lymphoma 2018.
- Dhakal B et al. Autologous transplantation for newly diagnosed multiple myeloma in the era of novel agent induction a systematic review and meta-analysis. JAMA 2018; 4 (3): 343–50.
- Nooka AK et al. Bortezomib-containing induction regimens in transplant-eligible myeloma patients. Cancer 2013; 119 (23): 4119–28.
- Leiba M et al. Bortezomib-Cyclophosphamide-Dexamethasone (VCD) versus Bortezomib-Thalidomide-Dexamethasone (VTD) -based regimens as induction therapies in newly diagnosed transplant eligible patients with multiple myeloma: A meta-analysis. Br J Haematol 2014; 166 (5): 702–10.
- Tuchman SA, Chao NJ, Gasparetto CG. Lenalidomide before and after autologous hematopoietic stem cell transplantation in multiple myeloma. Advanc Hematol 2012; 2012.
- Knop S et al. Lenalidomide, adriamycin, and dexamethasone (RAD) in patients with relapsed and refractory multiple myeloma: A report from the German Myeloma Study Group DSMM (Deutsche Studiengruppe Multiples Myelom). Blood 2009; 113 (18): 4137–43.
- Reece DE et al. Phase I-II trial of oral cyclophosphamide, prednisone and lenalidomide for the treatment of patients with relapsed and refractory multiple myeloma. Br J Haematol 2015; 168 (1): 46–54.
- Fung HC, Nathan S, Maciejewski JJ. Induction chemotherapy before autologous stem cell transplantation for symptomatic plasma cell myeloma - does it matter? Clin Pharmacol 2010; 2: 71–5.
- Tuchman SA et al. Cyclophosphamide-based hematopoietic stem cell mobilization before autologous stem cell transplantation in newly diagnosed multiple myeloma. J Clin Apher 2015; 30 (3): 176–82.
- Hosing C. Hematopoietic stem cell mobilization with G-CSF. Methods Mol Biol 2012; 904: 37–47.
- Sivaraj D et al. High-dose BCNU/Melphalan conditioning regimen before autologous stem cell transplantation in newly diagnosed multiple myeloma. Bone Marrow Transplant 2018; 53 (1): 34–8.
- Oliva S et al. Minimal residual disease after transplantation or lenalidomidebased consolidation in myeloma patients: A prospective analysis. Oncotarget 2017; 8 (4): 5924–35.
- Sonneveld P et al. Consolidation followed by maintenance vs. maintenance alone in newly diagnosed, transplant eligible multiple myeloma: a randomized phase 3 study of the European Myeloma Network (EMN02/HO95 MM TRIAL). EHA 23 Proceedings. 2018. Abstract S108.
- Roussel M et al. Front-line transplantation program with lenalidomide, bortezomib, and dexamethasone combination as induction and consolidation followed by lenalidomide maintenance in patients with multiple myeloma: A phase II study by the Intergroupe Francophone du Myélome. J Clin Oncol 2014; 32 (25): 2712–7.
- Naumann-Winter F et al. First-line tandem high-dose chemotherapy and autologous stem cell transplantation versus single high-dose chemotherapy and autologous stem cell transplantation in multiple myeloma, a systematic review of controlled studies. Cochrane Database Syst Rev 2012; 10: CD004626.
- Nathwani N, Larsen JT, Kapoor P. Consolidation and Maintenance Therapies for Newly Diagnosed Multiple Myeloma in the Era of Novel Agents. Cur Hematol Malig Rep 2016; 11 (2): 127–36.
- Sonneveld P et al. Bortezomib induction and maintenance treatment in patients with newly diagnosed multiple myeloma: Results of the randomized phase III HOVON-65/GMMG-HD4 trial. J Clin Oncol 2012; 30 (24): 2946–55.
- McCarthy PL et al. Lenalidomide after stem-cell transplantation for multiple myeloma. N Engl J Med 2012; 366 (19): 1770–81.
- Attal M et al. Lenalidomide maintenance after stem-cell transplantation for multiple myeloma. N Engl J Med 2012; 366 (19): 1782–91.
- Palumbo A et al. Autologous transplantation and maintenance therapy in multiple myeloma. N Engl J Med 2014; 371 (10): 895–905.
- Beurden-Tan CHYV et al. Systematic literature review and network meta-analysis of treatment outcomes in relapsed and/or refractory multiple myeloma. J Clin Oncol Am Soc Clin Oncol 2017; 35 (12): 1312–9.
- Knopf KB et al. Meta-analysis of the efficacy and safety of bortezomib re-treatment in patients with multiple myeloma. Clin Lymphoma Myeloma Leuk 2014; 14 (5): 380–8.
- Scott K et al. Bortezomib for the treatment of multiple myeloma. Cochrane Database Syst Rev 2016; 4: CD010816.
- Dimopoulos MA et al. A Comparison of the Efficacy of Immunomodulatory-containing Regimens in Relapsed/Refractory Multiple Myeloma: A Network Meta-analysis. Clin Lymphoma Myeloma Leuk 2018; 18 (3): 163–173.e6.
- Anderson KC et al. Lenalidomide, bortezomib, and dexamethasone in relapsed/refractory multiple myeloma (MM): Encouraging outcomes and tolerability in a phase II study. J Clin Oncol 2009; 27 (15). Suppl. Abstract 8536.
- Shah C. et al. Efficacy and safety of carfilzomib in relapsed and/or refractory multiple myeloma: Systematic review and meta- analysis of 14 trials.Oncotarget 2018; 9 (34): 23704–17.
- Moreau P et al. Oral Ixazomib, Lenalidomide, and Dexamethasone for Multiple Myeloma. N Engl J Med 2016; 374 (17): 1621–34.
- Miguel JS et al. Pomalidomide plus low-dose dexamethasone versus high-dose dexamethasone alone for patients with relapsed and refractory multiple myeloma (MM-003): A randomised, open-label, phase 3 trial. Lancet Oncol 2013; 14 (11): 1055–66.
- Lokhorst HM et al. Targeting CD38 with Daratumumab Monotherapy in Multiple Myeloma. N Engl J Med 2015; 373 (13): 1207–19.
- Lonial S et al. Daratumumab monotherapy in patients with treatment-refractory multiple myeloma (SIRIUS): An open-label, randomised, phase 2 trial. Lancet 2016; 387 (10027): 1551–60.
- Tsang RW et al. Radiation Therapy for Solitary Plasmacytoma and Multiple Myeloma: Guidelines From the International Lymphoma Radiation Oncology Group. Int J Radiat Oncol Biol Phys 2018; 101 (4): 794–808.
- Mark D et al. Local Radiation Therapy for Palliation in Patients With Multiple Myeloma of the Spine. Front Oncol 2019; 9: 601.
- Владимирова Л.Ю. и др. Практические рекомендации по профилактике и лечению тошноты и рвоты у онкологических больных. Практические рекомендации Российского общества клинической онкологии. Лекарственное лечение злокачественных опухолей. Поддерживающая терапия в онкологии. 2018; с. 502–11. [Vladimirova L.Iu. et al. Prakticheskie rekomendatsii po profilaktike i lecheniiu toshnoty i rvoty u onkologicheskikh bol’nykh. Prakticheskie rekomendatsii Rossiiskogo obshchestva klinicheskoi onkologii. Lekarstvennoe lechenie zlokachestvennykh opukholei. Podderzhivaiushchaia terapiia v onkologii. 2018; p. 502–11 (in Russian).]
- Compagno N et al. Immunoglobulin replacement therapy in secondary hypogammaglobulinemia. Fron Immunol 2014; 5: 626.
- Константинова Т.С., Клясова Г.А., Капланов К.Д. Лечение и профилактика инфекционных осложнений у пациентов с лимфопролиферативными заболеваниями. Российские клинические рекомендации по диагностике и лечению злокачественных лимфопролиферативных заболеваний. Под ред. И.В. Поддубной, В.Г. Савченко. 2018; с. 289–311. [Konstantinova T.S., Kliasova G.A., Kaplanov K.D. Lechenie i profilaktika infektsionnykh oslozhnenii u patsientov s limfoproliferativnymi zabolevaniiami. Rossiiskie klinicheskie rekomendatsii po diagnostike i lecheniiu zlokachestvennykh limfoproliferativnykh zabolevanii. Ed. I.V. Poddubnaya, V.G. Savchenko. 2018; p. 289–311 (in Russian).]
- Абузарова Г.Р. и др. Обезболивание взрослых и детей при оказании медицинской помощи. Методические рекомендации. ФГБОУ ВО РНИМУ им. Н.И. Пирогова Минздрава России, 2016. [Abuzarova G.R. et al. Obezbolivanie vzroslykh i detei pri okazanii meditsinskoi pomoshchi. Metodicheskie rekomendatsii. FGBOU VO RNIMU im. N.I. Pirogova Minzdrava Rossii, 2016 (in Russian).]
- Durie BGM et al. International uniform response criteria for multiple myeloma. Leukemia 2006; 20 (9): 1467–73.
- Rajkumar SV et al. Consensus recommendations for the uniform reporting of clinical trials: Report of the International Myeloma Workshop Consensus Panel 1. Blood 2011; 117 (18): 4691–5.
- Kumar S et al. International Myeloma Working Group consensus criteria for response and minimal residual disease assessment in multiple myeloma. Lancet Oncol 2016; 17 (8): e328–e346.
- Paul KL. Rehabilitation and exercise considerations in hematologic malignancies. Am J Phys Med Rehabil 2011; 90 (5). Suppl 1; p. S88–94.
- Jones JR et al. Second malignancies in the context of lenalidomide treatment: an analysis of 2732 myeloma patients enrolled to the Myeloma XI trial. Blood Cancer J 2016; 6 (12): e506.
- Rajkumar SV et al. Lenalidomide plus high-dose dexamethasone versus lenalidomide plus low-dose dexamethasone as initial therapy for newly diagnosed multiple myeloma: an open-label randomised controlled trial. Lancet Oncol 2010; 11 (1): 29–37.
- Punke AP, Waddell JA, Solimando DA. Lenalidomide, bortezomib, and dexamethasone (RVD) regimen for multiple myeloma. Hosp Pharm 2017; 52 (1): 27–32.
- Dimopoulos MA et al. Carfilzomib or bortezomib in relapsed or refractory multiple myeloma (ENDEAVOR): an interim overall survival analysis of an open-label, randomised, phase 3 trial. Lancet Oncol 2017; 18 (10): 1327–37.
- Dadacaridou M et al. Dexamethasone, cyclophosphamide, etoposide and cisplatin (DCEP) for relapsed or refractory multiple myeloma patients. J BUON 2007; 12 (1): 41–4.
- Lakshman A et al. Efficacy of VDT PACE-like regimens in treatment of relapsed/refractory multiple myeloma. Am J Hematol 2018; 93 (2): 179–86.
- Oken MM et al. Toxicity and response criteria of the Eastern Cooperative Oncology Group. Am J Clin Oncol 1982; 5 (6): 649–55.
- al. Carfilzomib or bortezomib in relapsed or refractory multiple myeloma (ENDEAVOR): an interim overall survival analysis of an open-label, randomised, phase 3 trial. Lancet Oncol 2017; 18 (10): 1327–37.
- Dadacaridou M et al. Dexamethasone, cyclophosphamide, etoposide and cisplatin (DCEP) for relapsed or refractory multiple myeloma patients. J BUON 2007; 12 (1): 41–4.
- Lakshman A et al. Efficacy of VDT PACE-like regimens in treatment of relapsed/refractory multiple myeloma. Am J Hematol 2018; 93 (2): 179–86.
- Oken MM et al. Toxicity and response criteria of the Eastern Cooperative Oncology Group. Am J Clin Oncol 1982; 5 (6): 649–55.





