Estimation of free core resonance parameters based on long-term strain observations in the diurnal frequency band

Cover Page

Cite item

Full Text

Abstract

The free core nutation (FCN) is one of the Earth’s rotational eigenmodes, which is caused by the retrograde motion of the liquid core relative to the mantle. The FCN period and Q-factor are determined by the elastic properties of the core/mantle boundary (CMB) and their electromagnetic interaction. In the celestial coordinate system, the FCN period is about 430 days; in the Earth-fixed reference frame this effect manifests itself in the form of the free core resonance (FCR) whose frequency falls in the diurnal tidal band. FCR observation requires highly accurate measurement of the amplitudes and phases of the near-diurnal tidal waves. In particular, the parameter estimates for minor waves K1, P1, Ψ1, and Φ1 are critically important for evaluating the FCR effect, i.e., the period and decay of this resonant mode. The progress in the experimental study of FCR is mainly due to the accumulation of the data from superconducting gravimeters and VLBI; at the same time, also the data of the precision laser strainmeters were used. In this work, the FCR effect is studied based on the long-term strain precision records by two European stations: Baksan, Russia (laser interferometer–strainmeter with a measuring armlength of 75 m [Milyukov et al., 2005; 2007] and Gran Sasso, Italy (two perpendicular laser interferometer–strainmeters, BA and BC, each with a measuring armlength of 90 m [Amoruso and Crescentini, 2009]).

Full Text

ВЕДЕНИЕ

Свободная нутация ядра (Free Core Nutation, FCN) [Wilhelm et al., 1997] представляет собой вращательные собственные колебания Земли, возникающие из-за динамического взаимодействия вращающегося внешнего жидкого ядра и вращающейся, упругой эллиптической мантии. Колебания жидкого ядра относительно мантии проявляются в виде добавочного члена к хорошо известным Чандлеровским колебаниям, так как оси вращения мантии и ядра слегка смещены относительно друг друга. В небесной системе координат значения периода свободной нутации TFCN, согласно экспериментальным данным, лежат в диапазоне от 410 до 432 сидерических дней. Оценка добротности определяется значительно хуже, ее величина имеет разброс в несколько порядков. В земной системе отсчета этот эффект проявляется в виде резонанса жидкого ядра Земли (Free Core Resonance, FCR), частота которого может быть выражена как fFCR = 1 + 1/TFCN и находится в суточном приливном диапазоне. В результате этого эффекта искажаются как амплитуды, так и фазы суточных приливных волн, частоты которых близки к fFCR (главным образом, P1, K1, Ψ1 и Φ1). Большинство экспериментальных исследований эффекта резонанса жидкого ядра базируются на данных сверхпроводящих гравиметров [Neuberg et al., 1987; Sato et al., 2004; Ducarme et al., 2009] и данных РСДБ [Defraigne et al., 1994; Lambert, Dehant, 2007; Koot et al., 2010]. Определения, основанные на совместном анализе данных сверхпроводящих гравиметров и РСДБ [Rosat, Lambert, 2009] дают, соответственно, следующие оценки: TFCN = (426.9 ± 1.2) сидерических дней, Q = 16 630 ± 3562; и TFCN = (429.6 ± 0.6) сидерических дней, Q = 16 683 ± 884.

Однако лишь немногие исследования основаны на приливных деформационных данных. В частности, в работе [Mukai et al., 2004] анализ основывался на семилетних данных 15-метрового лазерного интерферометра на подземной станции Rokko-Takao в Японии. Были получены значения периода FCN, равное 427.5 (±11.1) сидерических суток, и добротности, равное 5000 (±2000). В работе [Amoruso et al., 2012] анализ был выполнен по восьмилетним данным двух 90-метровых лазерных интерферометрах-деформографах, работающих в подземной обсерватории Gran Sasso, Италия. Получена оценка TFCN = (429 ± 10) сидерических дней.

Цель данной работы MathType@MTEF@5@5@+= feaahqart1ev3aqatCvAUfeBSn0BKvguHDwzZbqefauqYLwySbsvUL 2yVrwzG00uaeXatLxBI9gBamXvP5wqSXMqHnxAJn0BKvguHDwzZbqe gm0B1jxALjhiov2DaeHbuLwBLnhiov2DGi1BTfMBaebbnrfifHhDYf gasaacH8srps0lbbf9q8WrFfeuY=Hhbbf9v8qqaqFr0xc9pk0xbba9 q8WqFfea0=yr0RYxir=Jbba9q8aq0=yq=He9q8qqQ8frFve9Fve9Ff 0dmeaabaqaciGacaGaaeqabaWaaqaafaaakeaaryqqYLwySbacgaqc LbwaqaaaaaaaaaWdbiaa=nbiaaa@4556@ оценка параметров близсуточного резонанса жидкого ядра Земли (и, соответственно, свободной нутации ядра) по совместному анализу деформационных данных, полученных на деформационных станциях Баксан (Россия) и Гран Сассо (Италия). Специальная предварительная подготовка данных регистрации приливной деформации для трех интерферометров была проведена и подробно изложена в работе [Милюков и др., 2018]. Учет влияния океанической нагрузки и надежная оценка локальных и метеорологических искажений как для Гран-Сассо так и для Баксанской станции позволяют выделить влияния свободного резонанса ядра в суточном приливном диапазоне и выполнить оценку его параметров.

ВЛИЯНИЕ ЭФФЕКТА FCR НА ПРИЛИВНЫЕ ДЕФОРМАЦИИ

Суточные гармоники приливных деформаций в азимутальном направлении η могут быть представлены выражением [Mukai et al., 2004; Amoruso et al., 2012]

ε η =F θ h2l 1+ cos 2 η cos 2πft+ϕφ l sin2η cosθ sin 2πft+ϕφ , MathType@MTEF@5@5@+= feaahqart1ev3aaatCvAUfeBSjuyZL2yd9gzLbvyNv2CaerbuLwBLn hiov2DGi1BTfMBaeXatLxBI9gBaeXafv3ySLgzGmvETj2BSbqefm0B 1jxALjhiov2DaebbnrfifHhDYfgasaacHOaM0xg9vrFfpeea0xh9v8 qiW7rqqrFfpeea0xe9Lq=Jc9vqaqpepm0xbba9pwe9Q8fs0=yqaqpe pae9pg0FirpepeKkFr0xfr=xfr=xb9adbaqaaeGacaGaamaabeqaaq aabaqbaaGceaGabeaacqaH1oqzdaqadaqaaiabeE7aObGaayjkaiaa wMcaaiabg2da9iaadAeadaqadaqaaiabeI7aXbGaayjkaiaawMcaam aaceaabaWaa0baaSqaaaqaamaaDaaameaaaeaadaWgaaqaaaqabaaa aaaakmacacik=daadmaabGaGaIY=aaGaiaiGO8paamiAaiadacik=d aagkHiTiacacik=daaikdacGaGaIY=aaWGSbWaiaiGO8paaeWaaeac acik=daacGaGaIY=aaaIXaGamaiGO8paay4kaSIakaiGO8paai4yai acacik=daac+gacGaGaIY=aaGGZbWaiaiGO8paaWbaaSqajaiGO8pa aeacacik=daacGaGaIY=aaaIYaaaaOGamaiGO8paaq4TdGgacGaGaI Y=aaGLOaGaiaiGO8paayzkaaaacGaGaIY=aaGLBbGaiaiGO8paayzx aaGakaiGO8paai4yaiacacik=daac+gacGaGaIY=aaGGZbWaiaiGO8 paaeWaaeacacik=daacGaGaIY=aaaIYaGamaiGO8paaqiWdaNaiaiG O8paamOzaiacacik=daadshacWaGaIY=aaGHRaWkcWaGaIY=aaaHvp GzcWaGaIY=aaGHsislcWaGaIY=aaaHgpGAaiacacik=daawIcacGaG aIY=aaGLPaaacGacaIzaVladiaOHsislaiaawUhaaaqaamaaciaaba GaeyOeI0IaamiBamaalaaabaGaci4CaiaacMgacaGGUbGaaGOmaiab eE7aObqaaiGacogacaGGVbGaai4CaiabeI7aXbaaciGGZbGaaiyAai aac6gadaqadaqaaiaaikdacqaHapaCcaWGMbGaamiDaiabgUcaRiab ew9aMjabgkHiTiabeA8aQbGaayjkaiaawMcaaaGaayzFaaGaaiilaa aaaa@D56B@  (1)

где: f MathType@MTEF@5@5@+= feaahqart1ev3aqatCvAUfeBSn0BKvguHDwzZbqefauqYLwySbsvUL 2yVrwzG00uaeXatLxBI9gBamXvP5wqSXMqHnxAJn0BKvguHDwzZbqe gm0B1jxALjhiov2DaeHbuLwBLnhiov2DGi1BTfMBaebbnrfifHhDYf gasaacH8srps0lbbf9q8WrFfeuY=Hhbbf9v8qqaqFr0xc9pk0xbba9 q8WqFfea0=yr0RYxir=Jbba9q8aq0=yq=He9q8qqQ8frFve9Fve9Ff 0dmeaabaqaciGacaGaaeqabaWaaqaafaaakeaaryqqYLwySbacgaqc LbwaqaaaaaaaaaWdbiaa=nbiaaa@4556@ частота приливной гармоники; F (θ) MathType@MTEF@5@5@+= feaahqart1ev3aqatCvAUfeBSjuyZL2yd9gzLbvyNv2CaerbuLwBLn hiov2DGi1BTfMBaeXatLxBI9gBaeXafv3ySLgzGmvETj2BSbqefm0B 1jxALjhiov2DaebbnrfifHhDYfgasaacHOaM0xg9vrFfpeea0xh9v8 qiW7rqqrFfpeea0xe9Lq=Jc9vqaqpepm0xbba9pwe9Q8fs0=yqaqpe pae9pg0FirpepeKkFr0xfr=xfr=xb9adbaqaaeGacaGaamaabeqaaq aabaqbaaGcbaGaaiikaiabeI7aXjaacMcaaaa@40D1@ MathType@MTEF@5@5@+= feaahqart1ev3aqatCvAUfeBSn0BKvguHDwzZbqefauqYLwySbsvUL 2yVrwzG00uaeXatLxBI9gBamXvP5wqSXMqHnxAJn0BKvguHDwzZbqe gm0B1jxALjhiov2DaeHbuLwBLnhiov2DGi1BTfMBaebbnrfifHhDYf gasaacH8srps0lbbf9q8WrFfeuY=Hhbbf9v8qqaqFr0xc9pk0xbba9 q8WqFfea0=yr0RYxir=Jbba9q8aq0=yq=He9q8qqQ8frFve9Fve9Ff 0dmeaabaqaciGacaGaaeqabaWaaqaafaaakeaaryqqYLwySbacgaqc LbwaqaaaaaaaaaWdbiaa=nbiaaa@4556@ функция, зависящая от местоположения станции и пропорциональная амплитуде приливного потенциала данной гармоники; θ MathType@MTEF@5@5@+= feaahqart1ev3aqatCvAUfeBSjuyZL2yd9gzLbvyNv2CaerbuLwBLn hiov2DGi1BTfMBaeXatLxBI9gBaeXafv3ySLgzGmvETj2BSbqefm0B 1jxALjhiov2DaebbnrfifHhDYfgasaacHOaM0xg9vrFfpeea0xh9v8 qiW7rqqrFfpeea0xe9Lq=Jc9vqaqpepm0xbba9pwe9Q8fs0=yqaqpe pae9pg0FirpepeKkFr0xfr=xfr=xb9adbaqaaeGacaGaamaabeqaaq aabaqbaaGcbaGaeqiUdehaaa@3F78@ и φ MathType@MTEF@5@5@+= feaahqart1ev3aqatCvAUfeBSjuyZL2yd9gzLbvyNv2CaerbuLwBLn hiov2DGi1BTfMBaeXatLxBI9gBaeXafv3ySLgzGmvETj2BSbqefm0B 1jxALjhiov2DaebbnrfifHhDYfgasaacHOaM0xg9vrFfpeea0xh9v8 qiW7rqqrFfpeea0xe9Lq=Jc9vqaqpepm0xbba9pwe9Q8fs0=yqaqpe pae9pg0FirpepeKkFr0xfr=xfr=xb9adbaqaaeGacaGaamaabeqaaq aabaqbaaGcbaGaeqOXdOgaaa@3F7F@ MathType@MTEF@5@5@+= feaahqart1ev3aqatCvAUfeBSn0BKvguHDwzZbqefauqYLwySbsvUL 2yVrwzG00uaeXatLxBI9gBamXvP5wqSXMqHnxAJn0BKvguHDwzZbqe gm0B1jxALjhiov2DaeHbuLwBLnhiov2DGi1BTfMBaebbnrfifHhDYf gasaacH8srps0lbbf9q8WrFfeuY=Hhbbf9v8qqaqFr0xc9pk0xbba9 q8WqFfea0=yr0RYxir=Jbba9q8aq0=yq=He9q8qqQ8frFve9Fve9Ff 0dmeaabaqaciGacaGaaeqabaWaaqaafaaakeaaryqqYLwySbacgeqc LbwaqaaaaaaaaaWdbiaa=nbiaaa@4557@ широта и долгота деформационной станции; ϕ MathType@MTEF@5@5@+= feaahqart1ev3aqatCvAUfeBSjuyZL2yd9gzLbvyNv2CaerbuLwBLn hiov2DGi1BTfMBaeXatLxBI9gBaeXafv3ySLgzGmvETj2BSbqefm0B 1jxALjhiov2DaebbnrfifHhDYfgasaacHOaM0xg9vrFfpeea0xh9v8 qiW7rqqrFfpeea0xe9Lq=Jc9vqaqpepm0xbba9pwe9Q8fs0=yqaqpe pae9pg0FirpepeKkFr0xfr=xfr=xb9adbaqaaeGacaGaamaabeqaaq aabaqbaaGcbaGaeqy1dygaaa@3F8A@ MathType@MTEF@5@5@+= feaahqart1ev3aqatCvAUfeBSn0BKvguHDwzZbqefauqYLwySbsvUL 2yVrwzG00uaeXatLxBI9gBamXvP5wqSXMqHnxAJn0BKvguHDwzZbqe gm0B1jxALjhiov2DaeHbuLwBLnhiov2DGi1BTfMBaebbnrfifHhDYf gasaacH8srps0lbbf9q8WrFfeuY=Hhbbf9v8qqaqFr0xc9pk0xbba9 q8WqFfea0=yr0RYxir=Jbba9q8aq0=yq=He9q8qqQ8frFve9Fve9Ff 0dmeaabaqaciGacaGaaeqabaWaaqaafaaakeaaryqqYLwySbacgaqc LbwaqaaaaaaaaaWdbiaa=nbiaaa@4556@ фаза, зависящая от гармоники и начала отсчета времени; h и l MathType@MTEF@5@5@+= feaahqart1ev3aqatCvAUfeBSn0BKvguHDwzZbqefauqYLwySbsvUL 2yVrwzG00uaeXatLxBI9gBamXvP5wqSXMqHnxAJn0BKvguHDwzZbqe gm0B1jxALjhiov2DaeHbuLwBLnhiov2DGi1BTfMBaebbnrfifHhDYf gasaacH8srps0lbbf9q8WrFfeuY=Hhbbf9v8qqaqFr0xc9pk0xbba9 q8WqFfea0=yr0RYxir=Jbba9q8aq0=yq=He9q8qqQ8frFve9Fve9Ff 0dmeaabaqaciGacaGaaeqabaWaaqaafaaakeaaryqqYLwySbacgaqc LbwaqaaaaaaaaaWdbiaa=nbiaaa@4556@ числа Лява и Шида, соответственно.

Поскольку резонанс жидкого ядра Земли возмущает приливы в твердой Земле, числа h и l зависят от частоты f [Wahr, Sasao, 1981]:

 

h= h 0 + h 1 f f 0 f FCR f ,l= l 0 + l 1 f f 0 f FCR f , MathType@MTEF@5@5@+= feaahqart1ev3aqatCvAUfeBSjuyZL2yd9gzLbvyNv2CaerbuLwBLn hiov2DGi1BTfMBaeXatLxBI9gBaeXafv3ySLgzGmvETj2BSbqefm0B 1jxALjhiov2DaebbnrfifHhDYfgasaacHOaM0xg9vrFfpeea0xh9v8 qiW7rqqrFfpeea0xe9Lq=Jc9vqaqpepm0xbba9pwe9Q8fs0=yqaqpe pae9pg0FirpepeKkFr0xfr=xfr=xb9adbaqaaeGacaGaamaabeqaaq aabaqbaaGcbaaeaaaaaaaaa8qacaWGObGaeyypa0JaamiAa8aadaWg aaWcbaWdbiaaicdaa8aabeaak8qacqGHRaWkcaWGObWdamaaBaaale aapeGaaGymaaWdaeqaaOWdbmaalaaapaqaa8qacaWGMbGaeyOeI0Ia amOza8aadaWgaaWcbaWdbiaaicdaa8aabeaaaOqaa8qacaWGMbWdam aaBaaaleaapeGaamOraiaadoeacaWGsbaapaqabaGcpeGaeyOeI0Ia amOzaaaacaGGSaGaaGzbVlaaywW7caWGSbGaeyypa0JaamiBa8aada WgaaWcbaWdbiaaicdaa8aabeaak8qacqGHRaWkcaWGSbWdamaaBaaa leaapeGaaGymaaWdaeqaaOWdbmaalaaapaqaa8qacaWGMbGaeyOeI0 IaamOza8aadaWgaaWcbaWdbiaaicdaa8aabeaaaOqaa8qacaWGMbWd amaaBaaaleaapeGaamOraiaadoeacaWGsbaapaqabaGcpeGaeyOeI0 IaamOzaaaacaGGSaaaaa@6404@

(2)

где: f0 MathType@MTEF@5@5@+= feaahqart1ev3aqatCvAUfeBSn0BKvguHDwzZbqefauqYLwySbsvUL 2yVrwzG00uaeXatLxBI9gBamXvP5wqSXMqHnxAJn0BKvguHDwzZbqe gm0B1jxALjhiov2DaeHbuLwBLnhiov2DGi1BTfMBaebbnrfifHhDYf gasaacH8srps0lbbf9q8WrFfeuY=Hhbbf9v8qqaqFr0xc9pk0xbba9 q8WqFfea0=yr0RYxir=Jbba9q8aq0=yq=He9q8qqQ8frFve9Fve9Ff 0dmeaabaqaciGacaGaaeqabaWaaqaafaaakeaaryqqYLwySbacgaqc LbwaqaaaaaaaaaWdbiaa=nbiaaa@4556@ частота волны О1 и fFCR  MathType@MTEF@5@5@+= feaahqart1ev3aqatCvAUfeBSn0BKvguHDwzZbqefauqYLwySbsvUL 2yVrwzG00uaeXatLxBI9gBamXvP5wqSXMqHnxAJn0BKvguHDwzZbqe gm0B1jxALjhiov2DaeHbuLwBLnhiov2DGi1BTfMBaebbnrfifHhDYf gasaacH8srps0lbbf9q8WrFfeuY=Hhbbf9v8qqaqFr0xc9pk0xbba9 q8WqFfea0=yr0RYxir=Jbba9q8aq0=yq=He9q8qqQ8frFve9Fve9Ff 0dmeaabaqaciGacaGaaeqabaWaaqaafaaakeaaryqqYLwySbacgaqc LbwaqaaaaaaaaaWdbiaa=nbiaaa@4556@ частота FCR. Параметры h1 и l1 определяют величину эффекта. Наибольшую роль играют «номинальные» значения чисел Лява h0 = 0.6078 и Шида l0 = 0.0847, соответствующие модели PREM [Dziewonski, Anderson, 1981]. Параметры h1 и l1 имеют порядок 10 MathType@MTEF@5@5@+= feaahqart1ev3aqatCvAUfeBSn0BKvguHDwzZbqefauqYLwySbsvUL 2yVrwzG00uaeXatLxBI9gBamXvP5wqSXMqHnxAJn0BKvguHDwzZbqe gm0B1jxALjhiov2DaeHbuLwBLnhiov2DGi1BTfMBaebbnrfifHhDYf gasaacH8srps0lbbf9q8WrFfeuY=Hhbbf9v8qqaqFr0xc9pk0xbba9 q8WqFfea0=yr0RYxir=Jbba9q8aq0=yq=He9q8qqQ8frFve9Fve9Ff 0dmeaabaqaciGacaGaaeqabaWaaqaafaaakeaaryqqYLwySbacgaqc LHoaqaaaaaaaaaWdbiaa=nbiaaa@45DD@ 4 и относятся к небольшим дополнительным смещениям, вызванным эллиптичностью Земли и силами Кориолиса [McCarthy, Petit, 2004]. Если считать, что диссипация приливной энергии происходит за счет неупругих свойств Земли, то числа h0, h1, l0, и l1 являются комплексными. Частота fFCR будет также комплексной величиной и, следовательно, в (2) должна быть заменена выражением

 

f FCR f 1 1+j 1 2Q , MathType@MTEF@5@5@+= feaahqart1ev3aqatCvAUfeBSjuyZL2yd9gzLbvyNv2CaerbuLwBLn hiov2DGi1BTfMBaeXatLxBI9gBaeXafv3ySLgzGmvETj2BSbqefm0B 1jxALjhiov2DaebbnrfifHhDYfgasaacHOaM0xg9vrFfpeea0xh9v8 qiW7rqqrFfpeea0xe9Lq=Jc9vqaqpepm0xbba9pwe9Q8fs0=yqaqpe pae9pg0FirpepeKkFr0xfr=xfr=xb9adbaqaaeGacaGaamaabeqaaq aabaqbaaGcbaGaamOzamaaBaaaleaacaqGgbGaae4qaiaabkfaaeqa aOGaeyO0H4TaamOzamaaBaaaleaacaaIXaaabeaakmaabmaabaGaaG ymaiabgUcaRiaadQgadaWcaaqaaiaaigdaaeaacaaIYaGaamyuaaaa aiaawIcacaGLPaaacaGGSaaaaa@4CA2@

(3)

где: f 1 =Re( f FCR ); MathType@MTEF@5@5@+= feaahqart1ev3aqatCvAUfeBSjuyZL2yd9gzLbvyNv2CaerbuLwBLn hiov2DGi1BTfMBaeXatLxBI9gBaeXafv3ySLgzGmvETj2BSbqefm0B 1jxALjhiov2DaebbnrfifHhDYfgasaacHOaM0xg9vrFfpeea0xh9v8 qiW7rqqrFfpeea0xe9Lq=Jc9vqaqpepm0xbba9pwe9Q8fs0=yqaqpe pae9pg0FirpepeKkFr0xfr=xfr=xb9adbaqaaeGacaGaamaabeqaaq aabaqbaaGcbaGaamOzamaaBaaaleaacaaIXaaabeaakiabg2da9iGa ckfacaGGLbGaaiikaiaadAgadaWgaaWcbaGaaeOraiaaboeacaqGsb aabeaakiaacMcacaGG7aaaaa@4802@ Q MathType@MTEF@5@5@+= feaahqart1ev3aqatCvAUfeBSn0BKvguHDwzZbqefauqYLwySbsvUL 2yVrwzG00uaeXatLxBI9gBamXvP5wqSXMqHnxAJn0BKvguHDwzZbqe gm0B1jxALjhiov2DaeHbuLwBLnhiov2DGi1BTfMBaebbnrfifHhDYf gasaacH8srps0lbbf9q8WrFfeuY=Hhbbf9v8qqaqFr0xc9pk0xbba9 q8WqFfea0=yr0RYxir=Jbba9q8aq0=yq=He9q8qqQ8frFve9Fve9Ff 0dmeaabaqaciGacaGaaeqabaWaaqaafaaakeaaryqqYLwySbacgiqc LbwaqaaaaaaaaaWdbiaa=nbiaaa@4558@ добротность моды резонанса жидкого ядра; j MathType@MTEF@5@5@+= feaahqart1ev3aqatCvAUfeBSn0BKvguHDwzZbqefauqYLwySbsvUL 2yVrwzG00uaeXatLxBI9gBamXvP5wqSXMqHnxAJn0BKvguHDwzZbqe gm0B1jxALjhiov2DaeHbuLwBLnhiov2DGi1BTfMBaebbnrfifHhDYf gasaacH8srps0lbbf9q8WrFfeuY=Hhbbf9v8qqaqFr0xc9pk0xbba9 q8WqFfea0=yr0RYxir=Jbba9q8aq0=yq=He9q8qqQ8frFve9Fve9Ff 0dmeaabaqaciGacaGaaeqabaWaaqaafaaakeaaryqqYLwySbacgaqc LbwaqaaaaaaaaaWdbiaa=nbiaaa@4556@ мнимая единица.

Мы можем переписать уравнение (1) в виде:

 

ε η = C(f)cos 2πft+ϕφ + +D(f)sin 2πft+ϕφ F(θ) , MathType@MTEF@5@5@+= feaahqart1ev3aaatCvAUfeBSjuyZL2yd9gzLbvyNv2CaerbuLwBLn hiov2DGi1BTfMBaeXatLxBI9gBaeXafv3ySLgzGmvETj2BSbqefm0B 1jxALjhiov2DaebbnrfifHhDYfgasaacHOaM0xg9vrFfpeea0xh9v8 qiW7rqqrFfpeea0xe9Lq=Jc9vqaqpepm0xbba9pwe9Q8fs0=yqaqpe pae9pg0FirpepeKkFr0xfr=xfr=xb9adbaqaaeGacaGaamaabeqaaq aabaqbaaGceaGabeaacqaH1oqzdaqadaqaaiabeE7aObGaayjkaiaa wMcaaiabg2da9maaceaabaGaam4qaiaacIcacaWGMbGaaiykaiGaco gacaGGVbGaai4CamaabmaabaGaaGOmaiabec8aWjaadAgacaWG0bGa ey4kaSIaeqy1dyMaeyOeI0IaeqOXdOgacaGLOaGaayzkaaGaey4kaS cacaGL7baaaeaadaGacaqaaiabgUcaRiaadseacaGGOaGaamOzaiaa cMcaciGGZbGaaiyAaiaac6gadaqadaqaaiaaikdacqaHapaCcaWGMb GaamiDaiabgUcaRiabew9aMjabgkHiTiabeA8aQbGaayjkaiaawMca aiaadAeacaGGOaGaeqiUdeNaaiykaaGaayzFaaGaaiilaaaaaa@6E68@

(4)

где:

C(f)= a 0 + f 2 a 1 ( f 1 f)+ b 1 f 1 2Q ; MathType@MTEF@5@5@+= feaahqart1ev3aqatCvAUfeBSjuyZL2yd9gzLbvyNv2CaerbuLwBLn hiov2DGi1BTfMBaeXatLxBI9gBaeXafv3ySLgzGmvETj2BSbqefm0B 1jxALjhiov2DaebbnrfifHhDYfgasaacHOaM0xg9vrFfpeea0xh9v8 qiW7rqqrFfpeea0xe9Lq=Jc9vqaqpepm0xbba9pwe9Q8fs0=yqaqpe pae9pg0FirpepeKkFr0xfr=xfr=xb9adbaqaaeGacaGaamaabeqaaq aabaqbaaGcbaGaam4qaiaacIcacaWGMbGaaiykaiabg2da9iaadgga daWgaaWcbaGaaGimaaqabaGccqGHRaWkcaWGMbWaaSbaaSqaaiaaik daaeqaaOWaaiWaaeaacaWGHbWaaSbaaSqaaiaaigdaaeqaaOGaaiik aiaadAgadaWgaaWcbaGaaGymaaqabaGccqGHsislcaWGMbGaaiykai abgUcaRiaadkgadaWgaaWcbaGaaGymaaqabaGcdaWcaaqaaiaadAga daWgaaWcbaGaaGymaaqabaaakeaacaaIYaGaamyuaaaaaiaawUhaca GL9baacaGG7aaaaa@5675@

(5)

 

D(f)= b 0 + f 2 b 1 ( f 1 f) a 1 f 1 2Q ; MathType@MTEF@5@5@+= feaahqart1ev3aqatCvAUfeBSjuyZL2yd9gzLbvyNv2CaerbuLwBLn hiov2DGi1BTfMBaeXatLxBI9gBaeXafv3ySLgzGmvETj2BSbqefm0B 1jxALjhiov2DaebbnrfifHhDYfgasaacHOaM0xg9vrFfpeea0xh9v8 qiW7rqqrFfpeea0xe9Lq=Jc9vqaqpepm0xbba9pwe9Q8fs0=yqaqpe pae9pg0FirpepeKkFr0xfr=xfr=xb9adbaqaaeGacaGaamaabeqaaq aabaqbaaGcbaGaamiraiaacIcacaWGMbGaaiykaiabg2da9iaadkga daWgaaWcbaGaaGimaaqabaGccqGHRaWkcaWGMbWaaSbaaSqaaiaaik daaeqaaOWaaiWaaeaacaWGIbWaaSbaaSqaaiaaigdaaeqaaOGaaiik aiaadAgadaWgaaWcbaGaaGymaaqabaGccqGHsislcaWGMbGaaiykai abgkHiTiaadggadaWgaaWcbaGaaGymaaqabaGcdaWcaaqaaiaadAga daWgaaWcbaGaaGymaaqabaaakeaacaaIYaGaamyuaaaaaiaawUhaca GL9baacaGG7aaaaa@5682@

(6)

 

f 2 = f f 0  / f 1 f 2 + f 1 /2Q 2 . MathType@MTEF@5@5@+= feaahqart1ev3aqatCvAUfeBSjuyZL2yd9gzLbvyNv2CaerbuLwBLn hiov2DGi1BTfMBaeXatLxBI9gBaeXafv3ySLgzGmvETj2BSbqefm0B 1jxALjhiov2DaebbnrfifHhDYfgasaacHOaM0xg9vrFfpeea0xh9v8 qiW7rqqrFfpeea0xe9Lq=Jc9vqaqpepm0xbba9pwe9Q8fs0=yqaqpe pae9pg0FirpepeKkFr0xfr=xfr=xb9adbaqaaeGacaGaamaabeqaaq aabaqbaaGcbaaeaaaaaaaaa8qacaWGMbWdamaaBaaaleaapeGaaGOm aaWdaeqaaOWdbiabg2da9maabmaapaqaa8qacaWGMbGaeyOeI0Iaam Oza8aadaWgaaWcbaWdbiaaicdacaGGGcaapaqabaaak8qacaGLOaGa ayzkaaGaai4lamaacmaapaqaa8qadaqadaWdaeaapeGaamOza8aada WgaaWcbaWdbiaaigdaa8aabeaak8qacqGHsislcaWGMbaacaGLOaGa ayzkaaWdamaaCaaaleqabaWdbiaaikdaaaGccqGHRaWkdaqadaWdae aapeGaamOza8aadaWgaaWcbaWdbiaaigdaa8aabeaak8qacaGGVaGa aGOmaiaadgfaaiaawIcacaGLPaaapaWaaWbaaSqabeaapeGaaGOmaa aaaOGaay5Eaiaaw2haaiaac6caaaa@5A1C@

(7)

Коэффициенты a0, a1, b0, b1 могут быть представлены в виде:

a 0 Re h 0 2 l 0 1+ cos 2 η +Im l 0 sin2η/cosθ ; MathType@MTEF@5@5@+= feaahqart1ev3aqatCvAUfeBSjuyZL2yd9gzLbvyNv2CaerbuLwBLn hiov2DGi1BTfMBaeXatLxBI9gBaeXafv3ySLgzGmvETj2BSbqefm0B 1jxALjhiov2DaebbnrfifHhDYfgasaacHOaM0xg9vrFfpeea0xh9v8 qiW7rqqrFfpeea0xe9Lq=Jc9vqaqpepm0xbba9pwe9Q8fs0=yqaqpe pae9pg0FirpepeKkFr0xfr=xfr=xb9adbaqaaeGacaGaamaabeqaaq aabaqbaaGcbaGaamyyamaaBaaaleaacaaIWaaabeaakiabggMi6kGa ckfacaGGLbWaaiWaaeaacaWGObWaaSbaaSqaaiaaicdaaeqaaOGaey OeI0IaaGOmaiaadYgadaWgaaWcbaGaaGimaaqabaGcdaqadaqaaiaa igdacqGHRaWkciGGJbGaai4BaiaacohadaahaaWcbeqaaiaaikdaaa GccqaH3oaAaiaawIcacaGLPaaaaiaawUhacaGL9baacqGHRaWkciGG jbGaaiyBamaacmaabaGaamiBamaaBaaaleaacaaIWaaabeaakiGaco hacaGGPbGaaiOBaiaaikdacqaH3oaAcaGGVaGaci4yaiaac+gacaGG ZbGaeqiUdehacaGL7bGaayzFaaGaai4oaaaa@6541@   (8)

a 1 Re h 1 2 l 1 1+ cos 2 η +Im l 1 sin2η/cosθ ; MathType@MTEF@5@5@+= feaahqart1ev3aqatCvAUfeBSjuyZL2yd9gzLbvyNv2CaerbuLwBLn hiov2DGi1BTfMBaeXatLxBI9gBaeXafv3ySLgzGmvETj2BSbqefm0B 1jxALjhiov2DaebbnrfifHhDYfgasaacHOaM0xg9vrFfpeea0xh9v8 qiW7rqqrFfpeea0xe9Lq=Jc9vqaqpepm0xbba9pwe9Q8fs0=yqaqpe pae9pg0FirpepeKkFr0xfr=xfr=xb9adbaqaaeGacaGaamaabeqaaq aabaqbaaGcbaGaamyyamaaBaaaleaacaaIXaaabeaakiabggMi6kGa ckfacaGGLbWaaiWaaeaacaWGObWaaSbaaSqaaiaaigdaaeqaaOGaey OeI0IaaGOmaiaadYgadaWgaaWcbaGaaGymaaqabaGcdaqadaqaaiaa igdacqGHRaWkciGGJbGaai4BaiaacohadaahaaWcbeqaaiaaikdaaa GccqaH3oaAaiaawIcacaGLPaaaaiaawUhacaGL9baacqGHRaWkciGG jbGaaiyBamaacmaabaGaamiBamaaBaaaleaacaaIXaaabeaakiGaco hacaGGPbGaaiOBaiaaikdacqaH3oaAcaGGVaGaci4yaiaac+gacaGG ZbGaeqiUdehacaGL7bGaayzFaaGaai4oaaaa@6545@   (9)

b 0 Im h 0 2 l 0 1+ cos 2 η Re l 0 sin2η/cosθ ; MathType@MTEF@5@5@+= feaahqart1ev3aqatCvAUfeBSjuyZL2yd9gzLbvyNv2CaerbuLwBLn hiov2DGi1BTfMBaeXatLxBI9gBaeXafv3ySLgzGmvETj2BSbqefm0B 1jxALjhiov2DaebbnrfifHhDYfgasaacHOaM0xg9vrFfpeea0xh9v8 qiW7rqqrFfpeea0xe9Lq=Jc9vqaqpepm0xbba9pwe9Q8fs0=yqaqpe pae9pg0FirpepeKkFr0xfr=xfr=xb9adbaqaaeGacaGaamaabeqaaq aabaqbaaGcbaGaamOyamaaBaaaleaacaaIWaaabeaakiabggMi6kGa cMeacaGGTbWaaiWaaeaacaWGObWaaSbaaSqaaiaaicdaaeqaaOGaey OeI0IaaGOmaiaadYgadaWgaaWcbaGaaGimaaqabaGcdaqadaqaaiaa igdacqGHRaWkciGGJbGaai4BaiaacohadaahaaWcbeqaaiaaikdaaa GccqaH3oaAaiaawIcacaGLPaaaaiaawUhacaGL9baacqGHsislciGG sbGaaiyzamaacmaabaGaamiBamaaBaaaleaacaaIWaaabeaakiGaco hacaGGPbGaaiOBaiaaikdacqaH3oaAcaGGVaGaci4yaiaac+gacaGG ZbGaeqiUdehacaGL7bGaayzFaaGaai4oaaaa@654D@   (10)

b 1 Im h 1 2 l 1 1+ cos 2 η Re l 1 sin2η/cosθ . MathType@MTEF@5@5@+= feaahqart1ev3aqatCvAUfeBSjuyZL2yd9gzLbvyNv2CaerbuLwBLn hiov2DGi1BTfMBaeXatLxBI9gBaeXafv3ySLgzGmvETj2BSbqefm0B 1jxALjhiov2DaebbnrfifHhDYfgasaacHOaM0xg9vrFfpeea0xh9v8 qiW7rqqrFfpeea0xe9Lq=Jc9vqaqpepm0xbba9pwe9Q8fs0=yqaqpe pae9pg0FirpepeKkFr0xfr=xfr=xb9adbaqaaeGacaGaamaabeqaaq aabaqbaaGcbaGaamOyamaaBaaaleaacaaIXaaabeaakiabggMi6kGa cMeacaGGTbWaaiWaaeaacaWGObWaaSbaaSqaaiaaigdaaeqaaOGaey OeI0IaaGOmaiaadYgadaWgaaWcbaGaaGymaaqabaGcdaqadaqaaiaa igdacqGHRaWkciGGJbGaai4BaiaacohadaahaaWcbeqaaiaaikdaaa GccqaH3oaAaiaawIcacaGLPaaaaiaawUhacaGL9baacqGHsislciGG sbGaaiyzamaacmaabaGaamiBamaaBaaaleaacaaIXaaabeaakiGaco hacaGGPbGaaiOBaiaaikdacqaH3oaAcaGGVaGaci4yaiaac+gacaGG ZbGaeqiUdehacaGL7bGaayzFaaGaaiOlaaaa@6544@   (11)

 

ОЦЕНКА ПАРАМЕТРОВ РЕЗОНАНСА ЖИДКОГО ЯДРА ЗЕМЛИ

Для оценки параметров FCR были использованы 8 суточных приливных волн (Q1, O1, P1, K1, Ψ1, Φ1, J1, OO1). Совместный анализ данных, полученных на Баксанском лазерном интерферометре-деформографе и двух интерферометрах-деформографах Гран Сассо (BA и BC), выполнялся методом сравнения измеренных значений приливных параметров с их теоретическими значениями.

Следует отметить, что ошибки экспериментального определения приливных параметров существенно разнятся для разных приливных волн (могут отличаться на 1 MathType@MTEF@5@5@+= feaahqart1ev3aqatCvAUfeBSn0BKvguHDwzZbqefauqYLwySbsvUL 2yVrwzG00uaeXatLxBI9gBamXvP5wqSXMqHnxAJn0BKvguHDwzZbqe gm0B1jxALjhiov2DaeHbuLwBLnhiov2DGi1BTfMBaebbnrfifHhDYf gasaacH8srps0lbbf9q8WrFfeuY=Hhbbf9v8qqaqFr0xc9pk0xbba9 q8WqFfea0=yr0RYxir=Jbba9q8aq0=yq=He9q8qqQ8frFve9Fve9Ff 0dmeaabaqaciGacaGaaeqabaWaaqaafaaakeaaryqqYLwySbacgaqc LbwaqaaaaaaaaaWdbiaa=nbiaaa@4556@ 2 порядка). Предварительная подготовка данных (в первую очередь, учет влияния температуры) также по разному учитывается в разных приливных волнах. Все это приводит к нелинейному распределению ошибок. В работе [Amoruso et al., 2012], был детально исследован вопрос разрешающей способности приливных параметров, полученных по деформационным и гравитационным данным, для оценки эффекта FCR. Было показано, что распределение ошибок приливных параметров соответствуют двустороннему экспоненциальному распределению (распределению Лапласа), и решение задачи по методу наименьших модулей (£1) дает существенно лучший результат, чем по методу наименьших квадратов (£2).

Поэтому в данной работе оценка параметров FCR проводилась по минимизации функции £1.

 

£ 1 = m=1 3 n=1 16 x n m z n m a σ n m , MathType@MTEF@5@5@+= feaahqart1ev3aaatCvAUfeBSjuyZL2yd9gzLbvyNv2CaerbuLwBLn hiov2DGi1BTfMBaeXatLxBI9gBaeXafv3ySLgzGmvETj2BSbqefm0B 1jxALjhiov2DaebbnrfifHhDYfgasaacHOaM0xg9vrFfpeea0xh9v8 qiW7rqqrFfpeea0xe9Lq=Jc9vqaqpepm0xbba9pwe9Q8fs0=yqaqpe pae9pg0FirpepeKkFr0xfr=xfr=xb9adbaqaaeGacaGaamaabeqaaq aabaqbaaGcbaWexLMBb50ujbqeguuDJXwAKbacgaaeaaaaaaaaa8qa cqWFJcWOpaWaaWbaaSqabeaapeGaaGymaaaakiabg2da9maawahabe Wcpaqaa8qacaWGTbGaeyypa0JaaGymaaWdaeaapeGaaG4maaqdpaqa a8qacqGHris5aaGcdaGfWbqabSWdaeaapeGaamOBaiabg2da9iaaig daa8aabaWdbiaaigdacaaI2aaan8aabaWdbiabggHiLdaakmaaemaa paqaa8qadaWcaaWdaeaapeGaamiEa8aadaqhaaWcbaWdbiaad6gaa8 aabaWdbmaabmaapaqaa8qacaWGTbaacaGLOaGaayzkaaaaaOGaeyOe I0IaamOEa8aadaqhaaWcbaWdbiaad6gaa8aabaWdbmaabmaapaqaa8 qacaWGTbaacaGLOaGaayzkaaaaaOWaaeWaa8aabaWdbiaadggaaiaa wIcacaGLPaaaa8aabaWdbiabeo8aZ9aadaqhaaWcbaWdbiaad6gaa8 aabaWdbmaabmaapaqaa8qacaWGTbaacaGLOaGaayzkaaaaaaaaaOGa ay5bSlaawIa7aiaacYcaaaa@6B2A@

(12)

где: индекс m = 1, 2, 3 соответствует трем интерферометрам, по данным которых ищется совместное решение; x n m (n=1.16)   MathType@MTEF@5@5@+= feaahqart1ev3aqatCvAUfeBSjuyZL2yd9gzLbvyNv2CaerbuLwBLn hiov2DGi1BTfMBaeXatLxBI9gBaeXafv3ySLgzGmvETj2BSbqefm0B 1jxALjhiov2DaebbnrfifHhDYfgasaacHOaM0xg9vrFfpeea0xh9v8 qiW7rqqrFfpeea0xe9Lq=Jc9vqaqpepm0xbba9pwe9Q8fs0=yqaqpe pae9pg0FirpepeKkFr0xfr=xfr=xb9adbaqaaeGacaGaamaabeqaaq aabaqbaaGcbaaeaaaaaaaaa8qacaWG4bWdamaaDaaaleaapeGaamOB aaWdaeaapeWaaeWaa8aabaWdbiaad2gaaiaawIcacaGLPaaaaaGcpa Gaaiika8qacaWGUbGaeyypa0JaaGymaiabgAci8kaac6cacaaIXaGa aGOna8aacaGGPaWaaSbaaSqaa8qacaGGGcaapaqabaaaaa@4C46@ MathType@MTEF@5@5@+= feaahqart1ev3aqatCvAUfeBSn0BKvguHDwzZbqefauqYLwySbsvUL 2yVrwzG00uaeXatLxBI9gBamXvP5wqSXMqHnxAJn0BKvguHDwzZbqe gm0B1jxALjhiov2DaeHbuLwBLnhiov2DGi1BTfMBaebbnrfifHhDYf gasaacH8srps0lbbf9q8WrFfeuY=Hhbbf9v8qqaqFr0xc9pk0xbba9 q8WqFfea0=yr0RYxir=Jbba9q8aq0=yq=He9q8qqQ8frFve9Fve9Ff 0dmeaabaqaciGacaGaaeqabaWaaqaafaaakeaaryqqYLwySbacgaqc LbwaqaaaaaaaaaWdbiaa=nbiaaa@4556@ амплитуды синусоидальных и косинусоидальных членов в каждом наборе восьми основных суточных приливных волн; z n m a MathType@MTEF@5@5@+= feaahqart1ev3aqatCvAUfeBSjuyZL2yd9gzLbvyNv2CaerbuLwBLn hiov2DGi1BTfMBaeXatLxBI9gBaeXafv3ySLgzGmvETj2BSbqefm0B 1jxALjhiov2DaebbnrfifHhDYfgasaacHOaM0xg9vrFfpeea0xh9v8 qiW7rqqrFfpeea0xe9Lq=Jc9vqaqpepm0xbba9pwe9Q8fs0=yqaqpe pae9pg0FirpepeKkFr0xfr=xfr=xb9adbaqaaeGacaGaamaabeqaaq aabaqbaaGcbaaeaaaaaaaaa8qacaWG6bWdamaaDaaaleaapeGaamOB aaWdaeaapeWaaeWaa8aabaWdbiaad2gaaiaawIcacaGLPaaaaaGcda qadaWdaeaapeGaamyyaaGaayjkaiaawMcaaaaa@4571@ MathType@MTEF@5@5@+= feaahqart1ev3aqatCvAUfeBSn0BKvguHDwzZbqefauqYLwySbsvUL 2yVrwzG00uaeXatLxBI9gBamXvP5wqSXMqHnxAJn0BKvguHDwzZbqe gm0B1jxALjhiov2DaeHbuLwBLnhiov2DGi1BTfMBaebbnrfifHhDYf gasaacH8srps0lbbf9q8WrFfeuY=Hhbbf9v8qqaqFr0xc9pk0xbba9 q8WqFfea0=yr0RYxir=Jbba9q8aq0=yq=He9q8qqQ8frFve9Fve9Ff 0dmeaabaqaciGacaGaaeqabaWaaqaafaaakeaaryqqYLwySbacgaqc LbwaqaaaaaaaaaWdbiaa=nbiaaa@4556@ модельные (теоретические) значения x n m , MathType@MTEF@5@5@+= feaahqart1ev3aqatCvAUfeBSjuyZL2yd9gzLbvyNv2CaerbuLwBLn hiov2DGi1BTfMBaeXatLxBI9gBaeXafv3ySLgzGmvETj2BSbqefm0B 1jxALjhiov2DaebbnrfifHhDYfgasaacHOaM0xg9vrFfpeea0xh9v8 qiW7rqqrFfpeea0xe9Lq=Jc9vqaqpepm0xbba9pwe9Q8fs0=yqaqpe pae9pg0FirpepeKkFr0xfr=xfr=xb9adbaqaaeGacaGaamaabeqaaq aabaqbaaGcbaaeaaaaaaaaa8qacaWG4bWdamaaDaaaleaapeGaamOB aaWdaeaapeWaaeWaa8aabaWdbiaad2gaaiaawIcacaGLPaaaaaGcpa Gaaiilaaaa@43A0@ заданные набором модельных параметров а, часть которых подлежит определению в результате минимизации £1; σ n m MathType@MTEF@5@5@+= feaahqart1ev3aqatCvAUfeBSjuyZL2yd9gzLbvyNv2CaerbuLwBLn hiov2DGi1BTfMBaeXatLxBI9gBaeXafv3ySLgzGmvETj2BSbqefm0B 1jxALjhiov2DaebbnrfifHhDYfgasaacHOaM0xg9vrFfpeea0xh9v8 qiW7rqqrFfpeea0xe9Lq=Jc9vqaqpepm0xbba9pwe9Q8fs0=yqaqpe pae9pg0FirpepeKkFr0xfr=xfr=xb9adbaqaaeGacaGaamaabeqaaq aabaqbaaGcbaaeaaaaaaaaa8qacqaHdpWCpaWaa0baaSqaa8qacaWG Ubaapaqaa8qadaqadaWdaeaapeGaamyBaaGaayjkaiaawMcaaaaaaa a@439D@ MathType@MTEF@5@5@+= feaahqart1ev3aqatCvAUfeBSn0BKvguHDwzZbqefauqYLwySbsvUL 2yVrwzG00uaeXatLxBI9gBamXvP5wqSXMqHnxAJn0BKvguHDwzZbqe gm0B1jxALjhiov2DaeHbuLwBLnhiov2DGi1BTfMBaebbnrfifHhDYf gasaacH8srps0lbbf9q8WrFfeuY=Hhbbf9v8qqaqFr0xc9pk0xbba9 q8WqFfea0=yr0RYxir=Jbba9q8aq0=yq=He9q8qqQ8frFve9Fve9Ff 0dmeaabaqaciGacaGaaeqabaWaaqaafaaakeaaryqqYLwySbacgaqc LbwaqaaaaaaaaaWdbiaa=nbiaaa@4556@ ошибки определения x n m . MathType@MTEF@5@5@+= feaahqart1ev3aqatCvAUfeBSjuyZL2yd9gzLbvyNv2CaerbuLwBLn hiov2DGi1BTfMBaeXatLxBI9gBaeXafv3ySLgzGmvETj2BSbqefm0B 1jxALjhiov2DaebbnrfifHhDYfgasaacHOaM0xg9vrFfpeea0xh9v8 qiW7rqqrFfpeea0xe9Lq=Jc9vqaqpepm0xbba9pwe9Q8fs0=yqaqpe pae9pg0FirpepeKkFr0xfr=xfr=xb9adbaqaaeGacaGaamaabeqaaq aabaqbaaGcbaaeaaaaaaaaa8qacaWG4bWdamaaDaaaleaapeGaamOB aaWdaeaapeWaaeWaa8aabaWdbiaad2gaaiaawIcacaGLPaaaaaGcpa GaaiOlaaaa@43A2@

В качестве измеренных значений x n m MathType@MTEF@5@5@+= feaahqart1ev3aqatCvAUfeBSjuyZL2yd9gzLbvyNv2CaerbuLwBLn hiov2DGi1BTfMBaeXatLxBI9gBaeXafv3ySLgzGmvETj2BSbqefm0B 1jxALjhiov2DaebbnrfifHhDYfgasaacHOaM0xg9vrFfpeea0xh9v8 qiW7rqqrFfpeea0xe9Lq=Jc9vqaqpepm0xbba9pwe9Q8fs0=yqaqpe pae9pg0FirpepeKkFr0xfr=xfr=xb9adbaqaaeGacaGaamaabeqaaq aabaqbaaGcbaaeaaaaaaaaa8qacaWG4bWdamaaDaaaleaapeGaamOB aaWdaeaapeWaaeWaa8aabaWdbiaad2gaaiaawIcacaGLPaaaaaaaaa@42D7@ были использованы амплитуды синусоидальных и косинусоидальных членов наблюденных приливных волн, полученные как выходные параметры приливной программы VAV03 [Venedikov et al., 2003]. Программа VAV03, как и приливная программа ETERNA [Wenzel, 1996], используется для анализа любого рода приливных данных. Основной алгоритм программы заключается в преобразовании данных из временной области в частотно-временную. После преобразования параметры приливов оцениваются методом наименьших квадратов. В результате для каждой приливной волны определяются амплитудный фактор δ ω = H ω h ω MathType@MTEF@5@5@+= feaahqart1ev3aqatCvAUfeBSjuyZL2yd9gzLbvyNv2CaerbuLwBLn hiov2DGi1BTfMBaeXatLxBI9gBaeXafv3ySLgzGmvETj2BSbqefm0B 1jxALjhiov2DaebbnrfifHhDYfgasaacHOaM0xg9vrFfpeea0xh9v8 qiW7rqqrFfpeea0xe9Lq=Jc9vqaqpepm0xbba9pwe9Q8fs0=yqaqpe pae9pg0FirpepeKkFr0xfr=xfr=xb9adbaqaaeGacaGaamaabeqaaq aabaqbaaGcbaaeaaaaaaaaa8qacqaH0oazpaWaaSbaaSqaa8qacqaH jpWDa8aabeaak8qacqGH9aqpdaWcaaWdaeaapeGaamisa8aadaWgaa WcbaWdbiabeM8a3bWdaeqaaaGcbaWdbiaadIgapaWaaSbaaSqaa8qa cqaHjpWDa8aabeaaaaaaaa@491F@ и фазовая задержка αω = Φω  MathType@MTEF@5@5@+= feaahqart1ev3aqatCvAUfeBSn0BKvguHDwzZbqefauqYLwySbsvUL 2yVrwzG00uaeXatLxBI9gBamXvP5wqSXMqHnxAJn0BKvguHDwzZbqe gm0B1jxALjhiov2DaeHbuLwBLnhiov2DGi1BTfMBaebbnrfifHhDYf gasaacH8srps0lbbf9q8WrFfeuY=Hhbbf9v8qqaqFr0xc9pk0xbba9 q8WqFfea0=yr0RYxir=Jbba9q8aq0=yq=He9q8qqQ8frFve9Fve9Ff 0dmeaabaqaciGacaGaaeqabaWaaqaafaaakeaaryqqYLwySbacgaqc LbwaqaaaaaaaaaWdbiaa=nbiaaa@4556@ φ MathType@MTEF@5@5@+= feaahqart1ev3aqatCvAUfeBSn0BKvguHDwzZbqefauqYLwySbsvUL 2yVrwzG00uaeXatLxBI9gBamXvP5wqSXMqHnxAJn0BKvguHDwzZbqe gm0B1jxALjhiov2DaeHbuLwBLnhiov2DGi1BTfMBaebbnrfifHhDYf gasaacH8srps0lbbf9q8WrFfeuY=Hhbbf9v8qqaqFr0xc9pk0xbba9 q8WqFfea0=yr0RYxir=Jbba9q8aq0=yq=He9q8qqQ8frFve9Fve9Ff 0dmeaabaqaciGacaGaaeqabaWaaqaafaaakeaaryqqYLwySbacgaqc LbwaqaaaaaaaaaWdbiaa=z8aaaa@45EC@ ω, где Hω и Φω  MathType@MTEF@5@5@+= feaahqart1ev3aqatCvAUfeBSn0BKvguHDwzZbqefauqYLwySbsvUL 2yVrwzG00uaeXatLxBI9gBamXvP5wqSXMqHnxAJn0BKvguHDwzZbqe gm0B1jxALjhiov2DaeHbuLwBLnhiov2DGi1BTfMBaebbnrfifHhDYf gasaacH8srps0lbbf9q8WrFfeuY=Hhbbf9v8qqaqFr0xc9pk0xbba9 q8WqFfea0=yr0RYxir=Jbba9q8aq0=yq=He9q8qqQ8frFve9Fve9Ff 0dmeaabaqaciGacaGaaeqabaWaaqaafaaakeaaryqqYLwySbacgaqc LbwaqaaaaaaaaaWdbiaa=nbiaaa@4556@ известные теоретические значения амплитуд и фаз, а hω и φ MathType@MTEF@5@5@+= feaahqart1ev3aqatCvAUfeBSn0BKvguHDwzZbqefauqYLwySbsvUL 2yVrwzG00uaeXatLxBI9gBamXvP5wqSXMqHnxAJn0BKvguHDwzZbqe gm0B1jxALjhiov2DaeHbuLwBLnhiov2DGi1BTfMBaebbnrfifHhDYf gasaacH8srps0lbbf9q8WrFfeuY=Hhbbf9v8qqaqFr0xc9pk0xbba9 q8WqFfea0=yr0RYxir=Jbba9q8aq0=yq=He9q8qqQ8frFve9Fve9Ff 0dmeaabaqaciGacaGaaeqabaWaaqaafaaakeaaryqqYLwySbacgaqc LbwaqaaaaaaaaaWdbiaa=z8aaaa@45EC@ ω наблюденные амплитуды и фазы. Теоретический прилив представляет композицию бесконечного числа гармонических колебаний. В программах VAV03 и ETERNA используется разложение приливного потенциала, содержащее 1200 приливных гармоник [Tamura, 1987].

С помощью VAV03 были обработаны предварительно обеленные деформационные данные каждого интерферометра. Океаническая нагрузка, вычисленная по океанической модели TPXO7-atlas2011, была удалена из полученных значений амплитуд и фаз приливных волн Q1, O1, P1 и K1, вычисленных с использованием модели Земли CONTAP [Милюков и др., 2018]. Однако поправки для волн Ψ1, Φ1, J1 и ОО1 не включены в океанические модели, поэтому поправки для этих волн были вычислены следующим образом. Так как частоты Ψ1 и Φ1, близки к частоте волны K1 и близки к частоте FCR, для их оценки была применена линейная экстраполяция между волнами P1 и K1. Волны J1 и OO1 далеки от частоты резонанса, поэтому мы использовали поворот фаз этих приливных волн, аналогично тем, которые были получены для Q1, O1, P1 и K1. В целом повороты фаз для этих волн близки друг к другу (1° против часовой стрелки, 4° против часовой стрелки, и 2° по часовой стрелке, для Баксана, BA и BC, соответственно).

В цитируемой работе были получены оценки возмущений деформаций, обусловленных локальными эффектами (локальная топография, эффекты полости и т. д.). Локальные эффекты деформации могут быть описаны для каждого интерферометра с помощью трех коэффициентов кросс-каплинга α, β, γ, и деформация может быть представлена в виде (уравнение (3) в работе [Милюков и др., 2018]):

ε=αε η +βε η 1 2 γ ε η45° ε η135° , MathType@MTEF@5@5@+= feaahqart1ev3aqatCvAUfeBSjuyZL2yd9gzLbvyNv2CaerbuLwBLn hiov2DGi1BTfMBaeXatLxBI9gBaeXafv3ySLgzGmvETj2BSbqefm0B 1jxALjhiov2DaebbnrfifHhDYfgasaacHOaM0xg9vrFfpeea0xh9v8 qiW7rqqrFfpeea0xe9Lq=Jc9vqaqpepm0xbba9pwe9Q8fs0=yqaqpe pae9pg0FirpepeKkFr0xfr=xfr=xb9adbaqaaeGacaGaamaabeqaaq aabaqbaaGcbaaeaaaaaaaaa8qacqaH1oqzcqGH9aqpcqaHXoqycqaH 1oqzdaqadaWdaeaapeGaeq4TdGgacaGLOaGaayzkaaGaey4kaSIaeq OSdiMaeqyTdu2aaeWaa8aabaWdbiabeE7aObGaayjkaiaawMcaaiab gkHiTmaalaaapaqaa8qacaaIXaaapaqaa8qacaaIYaaaaiabeo7aNn aadmaapaqaa8qacqaH1oqzdaqadaWdaeaapeGaeq4TdGMaeyOeI0Ia aGinaiaaiwdaimaacqWFWcaSaiaawIcacaGLPaaacqGHsislcqaH1o qzdaqadaWdaeaapeGaeq4TdGMaeyOeI0IaaGymaiaaiodacaaI1aGa e8hSaalacaGLOaGaayzkaaaacaGLBbGaayzxaaGaaiilaaaa@6A07@ (13)

где: η MathType@MTEF@5@5@+= feaahqart1ev3aqatCvAUfeBSn0BKvguHDwzZbqefauqYLwySbsvUL 2yVrwzG00uaeXatLxBI9gBamXvP5wqSXMqHnxAJn0BKvguHDwzZbqe gm0B1jxALjhiov2DaeHbuLwBLnhiov2DGi1BTfMBaebbnrfifHhDYf gasaacH8srps0lbbf9q8WrFfeuY=Hhbbf9v8qqaqFr0xc9pk0xbba9 q8WqFfea0=yr0RYxir=Jbba9q8aq0=yq=He9q8qqQ8frFve9Fve9Ff 0dmeaabaqaciGacaGaaeqabaWaaqaafaaakeaaryqqYLwySbacgaqc LbwaqaaaaaaaaaWdbiaa=nbiaaa@4556@ азимут интерферометра, равный MathType@MTEF@5@5@+= feaahqart1ev3aqatCvAUfeBSn0BKvguHDwzZbqefauqYLwySbsvUL 2yVrwzG00uaeXatLxBI9gBamXvP5wqSXMqHnxAJn0BKvguHDwzZbqe gm0B1jxALjhiov2DaeHbuLwBLnhiov2DGi1BTfMBaebbnrfifHhDYf gasaacH8srps0lbbf9q8WrFfeuY=Hhbbf9v8qqaqFr0xc9pk0xbba9 q8WqFfea0=yr0RYxir=Jbba9q8aq0=yq=He9q8qqQ8frFve9Fve9Ff 0dmeaabaqaciGacaGaaeqabaWaaqaafaaakeaaryqqYLwySbacgaqc LbwaqaaaaaaaaaWdbiaa=nbiaaa@4556@ 29.38°, MathType@MTEF@5@5@+= feaahqart1ev3aqatCvAUfeBSn0BKvguHDwzZbqefauqYLwySbsvUL 2yVrwzG00uaeXatLxBI9gBamXvP5wqSXMqHnxAJn0BKvguHDwzZbqe gm0B1jxALjhiov2DaeHbuLwBLnhiov2DGi1BTfMBaebbnrfifHhDYf gasaacH8srps0lbbf9q8WrFfeuY=Hhbbf9v8qqaqFr0xc9pk0xbba9 q8WqFfea0=yr0RYxir=Jbba9q8aq0=yq=He9q8qqQ8frFve9Fve9Ff 0dmeaabaqaciGacaGaaeqabaWaaqaafaaakeaaryqqYLwySbacgaqc LbwaqaaaaaaaaaWdbiaa=nbiaaa@4556@ 24° и 66° для Баксана, BA и BC, соответственно. В цитируемой работе также получены значения коэффициентов кросс-каплинга для каждого интерферометра.

Подставляя уравнения (1) MathType@MTEF@5@5@+= feaahqart1ev3aqatCvAUfeBSn0BKvguHDwzZbqefauqYLwySbsvUL 2yVrwzG00uaeXatLxBI9gBamXvP5wqSXMqHnxAJn0BKvguHDwzZbqe gm0B1jxALjhiov2DaeHbuLwBLnhiov2DGi1BTfMBaebbnrfifHhDYf gasaacH8srps0lbbf9q8WrFfeuY=Hhbbf9v8qqaqFr0xc9pk0xbba9 q8WqFfea0=yr0RYxir=Jbba9q8aq0=yq=He9q8qqQ8frFve9Fve9Ff 0dmeaabaqaciGacaGaaeqabaWaaqaafaaakeaaryqqYLwySbacgaqc LbwaqaaaaaaaaaWdbiaa=nbiaaa@4556@ (11) в (13), в конечном итоге для каждого интерферометра получим следующие значения коэффициентов

a 0 =Re (α+β)( h 0 3 l 0 ) l 0 [(αβ)cos(2η)+γsin(2η)] + +Im l 0 [(αβ)sin(2η)γcos(2η)]/cosθ ; MathType@MTEF@5@5@+= feaahqart1ev3aaatCvAUfeBSjuyZL2yd9gzLbvyNv2CaerbuLwBLn hiov2DGi1BTfMBaeXatLxBI9gBaeXafv3ySLgzGmvETj2BSbqefm0B 1jxALjhiov2DaebbnrfifHhDYfgasaacHOaM0xg9vrFfpeea0xh9v8 qiW7rqqrFfpeea0xe9Lq=Jc9vqaqpepm0xbba9pwe9Q8fs0=yqaqpe pae9pg0FirpepeKkFr0xfr=xfr=xb9adbaqaaeGacaGaamaabeqaaq aabaqbaaGceaGabeaacaWGHbWaaSbaaSqaaiaaicdaaeqaaOGaaGza Vlabg2da9iGcebOGsbGaiqeGcwgacGaAaIzaVpacObOadaqaiGgGcG aAakikaiadObiHXoqycGaAaIzaVlabgUcaRiadObiHYoGycGaAakyk aiacObOGOaGaiGgGdIgadGaAaUbaaSqaiGgGcGaAaIimaaqajGgGaO GaiGgGygW7cWaAaAOeI0IaiGgGiodacGaAaoiBamacOb4gaaWcbGaA akacObiIWaaabKaAacGccGauakykaiacObiMb8UamWiGgkHiTiacOb 4GSbWaiGgGBaaaleacObOaiGgGicdaaeqcObiakiacObOGBbGaiGgG ygW7cGaAakikaiadObiHXoqycGaAaIzaVladmcOHsislcWaAasOSdi MaiGgGcMcacOaxak4yaiacCbOGVbGaiWfGcohacGaxakikaiacCbiI YaGamWfGeE7aOjacCbOGPaGamqeGgUcaRiacObiMb8UamafGeo7aNj acObiMb8UakGgGcohacGaAakyAaiacObOGUbGaiGgGcIcacGaAaIOm aiadObiH3oaAcGaAakykaiacObOGDbaacGaAaA5EaiacObOL9baacW auaA4kaScabaGaey4kaSIaciysaiaac2gadaGadaqaaiaadYgadaWg aaWcbaGaaGimaaqabaGccaGGBbGaaiikaiabeg7aHjabgkHiTiabek 7aIjaacMcaciGGZbGaaiyAaiaac6gacaGGOaGaaGOmaiabeE7aOjaa cMcacqGHsislcqaHZoWzciGGJbGaai4BaiaacohacaGGOaGaaGOmai abeE7aOjaacMcacaGGDbGaai4laiGacogacaGGVbGaai4CaiabeI7a XbGaay5Eaiaaw2haaiaacUdaaaaa@D66F@   (14)

a 1 =Re (α+β)( h 1 3 l 1 ) l 1 [(αβ)cos(2η)+γsin(2η)] + +Im l 1 [(αβ)sin(2η)γcos(2η)]/cosθ ; MathType@MTEF@5@5@+= feaahqart1ev3aaatCvAUfeBSjuyZL2yd9gzLbvyNv2CaerbuLwBLn hiov2DGi1BTfMBaeXatLxBI9gBaeXafv3ySLgzGmvETj2BSbqefm0B 1jxALjhiov2DaebbnrfifHhDYfgasaacHOaM0xg9vrFfpeea0xh9v8 qiW7rqqrFfpeea0xe9Lq=Jc9vqaqpepm0xbba9pwe9Q8fs0=yqaqpe pae9pg0FirpepeKkFr0xfr=xfr=xb9adbaqaaeGacaGaamaabeqaaq aabaqbaaGceaGabeaacaWGHbWaaSbaaSqaaiaaigdaaeqaaOGaaGza VladycOH9aqpcaaMc8UaaGzaVlGackfacaGGLbWaaiWaaeaacaGGOa GaeqySdeMaaGzaVladycOHRaWkcqaHYoGycaGGPaGaaiikaiaadIga daWgaaWcbaGaaGymaaqabaGccaaMb8UamGgGgkHiTiaaygW7caaIZa GaamiBamaaBaaaleaacaaIXaaabeaakiaacMcacaaMb8UaaGjcVlad WcOHsislcGaMaoiBamacyc4gaaWcbGaMakacyciIXaaabKaMacGcca GGBbGaaiikaiabeg7aHjaaygW7cWaMaAOeI0IaeqOSdiMaaiykaiGc 0bOGJbGaiqhGc+gacGaDak4Caiac0bOGOaGaiqhGikdacWaDas4TdG MaiqhGcMcacaaMb8UamalGgUcaRiaaysW7cWaAas4SdCMaaGzaVlGa cohacaGGPbGaaiOBaiaacIcacaaIYaGaeq4TdGMaaiykaiaac2faai aawUhacaGL9baacaaMb8UamqkGgUcaRaqaaiabgUcaRiGacMeacaGG TbWaaiWaaeaacaWGSbWaaSbaaSqaaiaaigdaaeqaaOGaai4waiaacI cacqaHXoqycqGHsislcqaHYoGycaGGPaGaci4CaiaacMgacaGGUbGa aiikaiaaikdacqaH3oaAcaGGPaGaeyOeI0Iaeq4SdCMaci4yaiaac+ gacaGGZbGaaiikaiaaikdacqaH3oaAcaGGPaGaaiyxaiaac+caciGG JbGaai4BaiaacohacqaH4oqCaiaawUhacaGL9baacaGG7aaaaaa@B8A7@   (15)

b 0 =Im (α+β)( h 0 3 l 0 ) l 0 [(αβ)cos(2η)+γsin(2η)] Re l 0 [(αβ)sin(2η)γcos(2η)]/cosθ ; MathType@MTEF@5@5@+= feaahqart1ev3aaatCvAUfeBSjuyZL2yd9gzLbvyNv2CaerbuLwBLn hiov2DGi1BTfMBaeXatLxBI9gBaeXafv3ySLgzGmvETj2BSbqefm0B 1jxALjhiov2DaebbnrfifHhDYfgasaacHOaM0xg9vrFfpeea0xh9v8 qiW7rqqrFfpeea0xe9Lq=Jc9vqaqpepm0xbba9pwe9Q8fs0=yqaqpe pae9pg0FirpepeKkFr0xfr=xfr=xb9adbaqaaeGacaGaamaabeqaaq aabaqbaaGceaGabeaacaWGIbWaaSbaaSqaaiaaicdaaeqaaOGaaGza Vlabg2da9iaaygW7cOaMakysaiacycOGTbWaaiWaaeaacaGGOaGaaG zaVlabeg7aHjaaygW7cWaMaA4kaSIaeqOSdiMaaiykaiaacIcacaWG ObWaaSbaaSqaaiaaicdaaeqaaOGaaGzaVladObOHsislcaaMb8UaaG 4maiaadYgadaWgaaWcbaGaaGimaaqabaGccaaMb8UaiqhGcMcacGaD aIzaVladKcOHsislcaWGSbWaaSbaaSqaaiaaicdaaeqaaOGaaGzaVl aacUfacaGGOaGaaGzaVlabeg7aHjaaygW7cWaMaAOeI0IaeqOSdiMa aiykaiGacogacaGGVbGaai4CaiaacIcacaaIYaGaeq4TdGMaaiykai adObOHRaWkcaaMb8Uaeq4SdCMaaGzaVlGcmcOGZbGaiWiGcMgacGaJ akOBaiaacIcacGaDaIOmaiad0biH3oaAcGaDakykaiaaygW7caGGDb aacaGL7bGaayzFaaGaaGzaVladKcOHsislaeaacqGHsislciGGsbGa aiyzamaacmaabaGaamiBamaaBaaaleaacaaIWaaabeaakiaacUfaca GGOaGaeqySdeMaeyOeI0IaeqOSdiMaaiykaiGacohacaGGPbGaaiOB aiaacIcacaaIYaGaeq4TdGMaaiykaiabgkHiTiabeo7aNjGacogaca GGVbGaai4CaiaacIcacaaIYaGaeq4TdGMaaiykaiaac2facaGGVaGa ci4yaiaac+gacaGGZbGaeqiUdehacaGL7bGaayzFaaGaai4oaaaaaa@B742@   (16)

b 1 =Im (α+β)( h 1 3 l 1 ) l 1 [(αβ)cos(2η)+γsin(2η)] Re l 1 [(αβ)sin(2η)γcos(2η)]/cosθ . MathType@MTEF@5@5@+= feaahqart1ev3aaatCvAUfeBSjuyZL2yd9gzLbvyNv2CaerbuLwBLn hiov2DGi1BTfMBaeXatLxBI9gBaeXafv3ySLgzGmvETj2BSbqefm0B 1jxALjhiov2DaebbnrfifHhDYfgasaacHOaM0xg9vrFfpeea0xh9v8 qiW7rqqrFfpeea0xe9Lq=Jc9vqaqpepm0xbba9pwe9Q8fs0=yqaqpe pae9pg0FirpepeKkFr0xfr=xfr=xb9adbaqaaeGacaGaamaabeqaaq aabaqbaaGceaGabeaacaWGIbWaaSbaaSqaaiaaigdaaeqaaOGaaGza Vlabg2da9iGacMeacaGGTbWaaiWaaeaacaGGOaGaeqySdeMaaGzaVl adycOHRaWkcqaHYoGycaGGPaGaaiikaiaadIgadaWgaaWcbaGaaGym aaqabaGccaaMb8UaeyOeI0IaaG4maiaadYgadaWgaaWcbaGaaGymaa qabaGccaGGPaGamWfGgkHiTiaaygW7cGaMaoiBamacyc4gaaWcbGaM akacyciIXaaabKaMacGccaGGBbGaaiikaiabeg7aHjaaygW7cWaMaA OeI0IaeqOSdiMaaiykaiGacogacaGGVbGaai4CaiaacIcacaaIYaGa eq4TdGMaaiykaiadObOHRaWkcaaMb8Uaeq4SdCMakGgGcohacGaAak yAaiacObOGUbGaiGgGcIcacGaAaIOmaiadObiH3oaAcGaAakykaiaa ygW7caGGDbaacaGL7bGaayzFaaGaaGzaVladKcOHsislaeaacqGHsi slciGGsbGaaiyzamaacmaabaGaamiBamaaBaaaleaacaaIXaaabeaa kiaacUfacaGGOaGaeqySdeMaeyOeI0IaeqOSdiMaaiykaiGacohaca GGPbGaaiOBaiaacIcacaaIYaGaeq4TdGMaaiykaiabgkHiTiabeo7a NjGacogacaGGVbGaai4CaiaacIcacaaIYaGaeq4TdGMaaiykaiaac2 facaGGVaGaci4yaiaac+gacaGGZbGaeqiUdehacaGL7bGaayzFaaGa aiOlaaaaaa@AD04@   (17)

Теоретические (модельные) значения приливных параметров были вычислены по формулам (4) MathType@MTEF@5@5@+= feaahqart1ev3aqatCvAUfeBSn0BKvguHDwzZbqefauqYLwySbsvUL 2yVrwzG00uaeXatLxBI9gBamXvP5wqSXMqHnxAJn0BKvguHDwzZbqe gm0B1jxALjhiov2DaeHbuLwBLnhiov2DGi1BTfMBaebbnrfifHhDYf gasaacH8srps0lbbf9q8WrFfeuY=Hhbbf9v8qqaqFr0xc9pk0xbba9 q8WqFfea0=yr0RYxir=Jbba9q8aq0=yq=He9q8qqQ8frFve9Fve9Ff 0dmeaabaqaciGacaGaaeqabaWaaqaafaaakeaaryqqYLwySbacgaqc LbwaqaaaaaaaaaWdbiaa=nbiaaa@4556@ (7) и (14) MathType@MTEF@5@5@+= feaahqart1ev3aqatCvAUfeBSn0BKvguHDwzZbqefauqYLwySbsvUL 2yVrwzG00uaeXatLxBI9gBamXvP5wqSXMqHnxAJn0BKvguHDwzZbqe gm0B1jxALjhiov2DaeHbuLwBLnhiov2DGi1BTfMBaebbnrfifHhDYf gasaacH8srps0lbbf9q8WrFfeuY=Hhbbf9v8qqaqFr0xc9pk0xbba9 q8WqFfea0=yr0RYxir=Jbba9q8aq0=yq=He9q8qqQ8frFve9Fve9Ff 0dmeaabaqaciGacaGaaeqabaWaaqaafaaakeaaryqqYLwySbacgaqc LbwaqaaaaaaaaaWdbiaa=nbiaaa@4556@ (17).

Мы рассматриваем 1/TFCN и logQ в качестве неизвестных параметров, которые должны быть определены методом наименьших модулей (12). Что касается комплексных чисел Лява и Шида, то Re(h0 MathType@MTEF@5@5@+= feaahqart1ev3aqatCvAUfeBSn0BKvguHDwzZbqefauqYLwySbsvUL 2yVrwzG00uaeXatLxBI9gBamXvP5wqSXMqHnxAJn0BKvguHDwzZbqe gm0B1jxALjhiov2DaeHbuLwBLnhiov2DGi1BTfMBaebbnrfifHhDYf gasaacH8srps0lbbf9q8WrFfeuY=Hhbbf9v8qqaqFr0xc9pk0xbba9 q8WqFfea0=yr0RYxir=Jbba9q8aq0=yq=He9q8qqQ8frFve9Fve9Ff 0dmeaabaqaciGacaGaaeqabaWaaqaafaaakeaaryqqYLwySbacgaqc LbwaqaaaaaaaaaWdbiaa=nbiaaa@4556@ 3l0), Re(h1 MathType@MTEF@5@5@+= feaahqart1ev3aqatCvAUfeBSn0BKvguHDwzZbqefauqYLwySbsvUL 2yVrwzG00uaeXatLxBI9gBamXvP5wqSXMqHnxAJn0BKvguHDwzZbqe gm0B1jxALjhiov2DaeHbuLwBLnhiov2DGi1BTfMBaebbnrfifHhDYf gasaacH8srps0lbbf9q8WrFfeuY=Hhbbf9v8qqaqFr0xc9pk0xbba9 q8WqFfea0=yr0RYxir=Jbba9q8aq0=yq=He9q8qqQ8frFve9Fve9Ff 0dmeaabaqaciGacaGaaeqabaWaaqaafaaakeaaryqqYLwySbacgaqc LbwaqaaaaaaaaaWdbiaa=nbiaaa@4556@ 3l1), Re(l0) также определяются из минимизации £1. Но Re(l1), Im(h1 MathType@MTEF@5@5@+= feaahqart1ev3aqatCvAUfeBSn0BKvguHDwzZbqefauqYLwySbsvUL 2yVrwzG00uaeXatLxBI9gBamXvP5wqSXMqHnxAJn0BKvguHDwzZbqe gm0B1jxALjhiov2DaeHbuLwBLnhiov2DGi1BTfMBaebbnrfifHhDYf gasaacH8srps0lbbf9q8WrFfeuY=Hhbbf9v8qqaqFr0xc9pk0xbba9 q8WqFfea0=yr0RYxir=Jbba9q8aq0=yq=He9q8qqQ8frFve9Fve9Ff 0dmeaabaqaciGacaGaaeqabaWaaqaafaaakeaaryqqYLwySbacgaqc LbwaqaaaaaaaaaWdbiaa=nbiaaa@4556@ 3l1), Im(h0 MathType@MTEF@5@5@+= feaahqart1ev3aqatCvAUfeBSn0BKvguHDwzZbqefauqYLwySbsvUL 2yVrwzG00uaeXatLxBI9gBamXvP5wqSXMqHnxAJn0BKvguHDwzZbqe gm0B1jxALjhiov2DaeHbuLwBLnhiov2DGi1BTfMBaebbnrfifHhDYf gasaacH8srps0lbbf9q8WrFfeuY=Hhbbf9v8qqaqFr0xc9pk0xbba9 q8WqFfea0=yr0RYxir=Jbba9q8aq0=yq=He9q8qqQ8frFve9Fve9Ff 0dmeaabaqaciGacaGaaeqabaWaaqaafaaakeaaryqqYLwySbacgaqc LbwaqaaaaaaaaaWdbiaa=nbiaaa@4556@ 3l0), Im(l0) и Im(l1) могут считаться как неизвестными, так и принимать фиксированные значения согласно IERS Conventions 2003 [McCarthy, Petit, 2004].

Минимизации функция £1 осуществлялась с использованием программы Adaptive Simulated Annealing (ASA) [Ingber, 1993]. Мы также оценили предельную вероятность полученных решений с помощью алгоритмов NA и NAB. Алгоритм NA (Neighbourhood Algorithm) [Sambridge, 1999 a] генерирует ансамбли моделей, которые наилучшим образом соответствуют областям искомых параметров; алгоритм NAB (NA-Bayes) [Sambridge, 1999 b] использует весь спектр моделей, построенных алгоритмом NA, и получает из них информацию, в форме байесовских оценок решения, ковариации и функции плотности вероятности (ФПВ).

Таблица 1. Оценки амплитуд (нанострейн) и фаз (градусы) и их среднеквадратические ошибки наблюденных приливных деформаций для станций Баксан и Гран Сассо (ВА и ВС), полученные по предварительно обеленным деформационным записям с помощью программы VAV03. Баксанские данные скорректированы на влияние температуры штольни

 

Приливные гармоники

 

БАКСАН

 

BA

 

BC

 

 

амплитуда

 

фаза

 

амплитуда

 

фаза

 

амплитуда

 

фаза

 

Q1

 

1.075 ± 0.055

 

MathType@MTEF@5@5@+= feaahqart1ev3aqatCvAUfeBSn0BKvguHDwzZbqefauqYLwySbsvUL 2yVrwzG00uaeXatLxBI9gBamXvP5wqSXMqHnxAJn0BKvguHDwzZbqe gm0B1jxALjhiov2DaeHbuLwBLnhiov2DGi1BTfMBaebbnrfifHhDYf gasaacH8srps0lbbf9q8WrFfeuY=Hhbbf9v8qqaqFr0xc9pk0xbba9 q8WqFfea0=yr0RYxir=Jbba9q8aq0=yq=He9q8qqQ8frFve9Fve9Ff 0dmeaabaqaciGacaGaaeqabaWaaqaafaaakeaaryqqYLwySbacgaqc LbuaqaaaaaaaaaWdbiaa=nbiaaa@4536@ 26.346 ± 2.933

 

0.872 ± 0.017

 

MathType@MTEF@5@5@+= feaahqart1ev3aqatCvAUfeBSn0BKvguHDwzZbqefauqYLwySbsvUL 2yVrwzG00uaeXatLxBI9gBamXvP5wqSXMqHnxAJn0BKvguHDwzZbqe gm0B1jxALjhiov2DaeHbuLwBLnhiov2DGi1BTfMBaebbnrfifHhDYf gasaacH8srps0lbbf9q8WrFfeuY=Hhbbf9v8qqaqFr0xc9pk0xbba9 q8WqFfea0=yr0RYxir=Jbba9q8aq0=yq=He9q8qqQ8frFve9Fve9Ff 0dmeaabaqaciGacaGaaeqabaWaaqaafaaakeaaryqqYLwySbacgaqc LbuaqaaaaaaaaaWdbiaa=nbiaaa@4536@ 18.658 ± 1.125

 

0.863 ± 0.017

 

10.257 ± 1.110

 

O1

 

5.807 ± 0.053

 

MathType@MTEF@5@5@+= feaahqart1ev3aqatCvAUfeBSn0BKvguHDwzZbqefauqYLwySbsvUL 2yVrwzG00uaeXatLxBI9gBamXvP5wqSXMqHnxAJn0BKvguHDwzZbqe gm0B1jxALjhiov2DaeHbuLwBLnhiov2DGi1BTfMBaebbnrfifHhDYf gasaacH8srps0lbbf9q8WrFfeuY=Hhbbf9v8qqaqFr0xc9pk0xbba9 q8WqFfea0=yr0RYxir=Jbba9q8aq0=yq=He9q8qqQ8frFve9Fve9Ff 0dmeaabaqaciGacaGaaeqabaWaaqaafaaakeaaryqqYLwySbacgaqc LbuaqaaaaaaaaaWdbiaa=nbiaaa@4536@ 23.260 ± 0.530

 

4.692 ± 0.016

 

MathType@MTEF@5@5@+= feaahqart1ev3aqatCvAUfeBSn0BKvguHDwzZbqefauqYLwySbsvUL 2yVrwzG00uaeXatLxBI9gBamXvP5wqSXMqHnxAJn0BKvguHDwzZbqe gm0B1jxALjhiov2DaeHbuLwBLnhiov2DGi1BTfMBaebbnrfifHhDYf gasaacH8srps0lbbf9q8WrFfeuY=Hhbbf9v8qqaqFr0xc9pk0xbba9 q8WqFfea0=yr0RYxir=Jbba9q8aq0=yq=He9q8qqQ8frFve9Fve9Ff 0dmeaabaqaciGacaGaaeqabaWaaqaafaaakeaaryqqYLwySbacgaqc LbuaqaaaaaaaaaWdbiaa=nbiaaa@4536@ 18.833 ± 0.198

 

4.588 ± 0.016

 

11.747 ± 0.198

 

P1

 

2.416 ± 0.067

 

MathType@MTEF@5@5@+= feaahqart1ev3aqatCvAUfeBSn0BKvguHDwzZbqefauqYLwySbsvUL 2yVrwzG00uaeXatLxBI9gBamXvP5wqSXMqHnxAJn0BKvguHDwzZbqe gm0B1jxALjhiov2DaeHbuLwBLnhiov2DGi1BTfMBaebbnrfifHhDYf gasaacH8srps0lbbf9q8WrFfeuY=Hhbbf9v8qqaqFr0xc9pk0xbba9 q8WqFfea0=yr0RYxir=Jbba9q8aq0=yq=He9q8qqQ8frFve9Fve9Ff 0dmeaabaqaciGacaGaaeqabaWaaqaafaaakeaaryqqYLwySbacgaqc LbuaqaaaaaaaaaWdbiaa=nbiaaa@4536@ 46.823 ± 1.598

 

1.977 ± 0.017

 

MathType@MTEF@5@5@+= feaahqart1ev3aqatCvAUfeBSn0BKvguHDwzZbqefauqYLwySbsvUL 2yVrwzG00uaeXatLxBI9gBamXvP5wqSXMqHnxAJn0BKvguHDwzZbqe gm0B1jxALjhiov2DaeHbuLwBLnhiov2DGi1BTfMBaebbnrfifHhDYf gasaacH8srps0lbbf9q8WrFfeuY=Hhbbf9v8qqaqFr0xc9pk0xbba9 q8WqFfea0=yr0RYxir=Jbba9q8aq0=yq=He9q8qqQ8frFve9Fve9Ff 0dmeaabaqaciGacaGaaeqabaWaaqaafaaakeaaryqqYLwySbacgaqc LbuaqaaaaaaaaaWdbiaa=nbiaaa@4536@ 18.400 ± 0.484

 

1.954 ± 0.016

 

10.987 ± 0.476

 

S1

 

0.951 ± 0.190

 

90.349 ± 11.394

 

0.534 ± 0.024

 

MathType@MTEF@5@5@+= feaahqart1ev3aqatCvAUfeBSn0BKvguHDwzZbqefauqYLwySbsvUL 2yVrwzG00uaeXatLxBI9gBamXvP5wqSXMqHnxAJn0BKvguHDwzZbqe gm0B1jxALjhiov2DaeHbuLwBLnhiov2DGi1BTfMBaebbnrfifHhDYf gasaacH8srps0lbbf9q8WrFfeuY=Hhbbf9v8qqaqFr0xc9pk0xbba9 q8WqFfea0=yr0RYxir=Jbba9q8aq0=yq=He9q8qqQ8frFve9Fve9Ff 0dmeaabaqaciGacaGaaeqabaWaaqaafaaakeaaryqqYLwySbacgaqc LbuaqaaaaaaaaaWdbiaa=nbiaaa@4536@ 3.902 ± 3.620

 

0.324 ± 0.024

 

MathType@MTEF@5@5@+= feaahqart1ev3aqatCvAUfeBSn0BKvguHDwzZbqefauqYLwySbsvUL 2yVrwzG00uaeXatLxBI9gBamXvP5wqSXMqHnxAJn0BKvguHDwzZbqe gm0B1jxALjhiov2DaeHbuLwBLnhiov2DGi1BTfMBaebbnrfifHhDYf gasaacH8srps0lbbf9q8WrFfeuY=Hhbbf9v8qqaqFr0xc9pk0xbba9 q8WqFfea0=yr0RYxir=Jbba9q8aq0=yq=He9q8qqQ8frFve9Fve9Ff 0dmeaabaqaciGacaGaaeqabaWaaqaafaaakeaaryqqYLwySbacgaqc LbuaqaaaaaaaaaWdbiaa=nbiaaa@4536@ 58.430 ± 4.783

 

K1

 

5.795 ± 0.057

 

MathType@MTEF@5@5@+= feaahqart1ev3aqatCvAUfeBSn0BKvguHDwzZbqefauqYLwySbsvUL 2yVrwzG00uaeXatLxBI9gBamXvP5wqSXMqHnxAJn0BKvguHDwzZbqe gm0B1jxALjhiov2DaeHbuLwBLnhiov2DGi1BTfMBaebbnrfifHhDYf gasaacH8srps0lbbf9q8WrFfeuY=Hhbbf9v8qqaqFr0xc9pk0xbba9 q8WqFfea0=yr0RYxir=Jbba9q8aq0=yq=He9q8qqQ8frFve9Fve9Ff 0dmeaabaqaciGacaGaaeqabaWaaqaafaaakeaaryqqYLwySbacgaqc LbuaqaaaaaaaaaWdbiaa=nbiaaa@4536@ 31.245 ± 0.567

 

4.918 ± 0.016

 

MathType@MTEF@5@5@+= feaahqart1ev3aqatCvAUfeBSn0BKvguHDwzZbqefauqYLwySbsvUL 2yVrwzG00uaeXatLxBI9gBamXvP5wqSXMqHnxAJn0BKvguHDwzZbqe gm0B1jxALjhiov2DaeHbuLwBLnhiov2DGi1BTfMBaebbnrfifHhDYf gasaacH8srps0lbbf9q8WrFfeuY=Hhbbf9v8qqaqFr0xc9pk0xbba9 q8WqFfea0=yr0RYxir=Jbba9q8aq0=yq=He9q8qqQ8frFve9Fve9Ff 0dmeaabaqaciGacaGaaeqabaWaaqaafaaakeaaryqqYLwySbacgaqc LbuaqaaaaaaaaaWdbiaa=nbiaaa@4536@ 22.298 ± 0.183

 

5.252 ± 0.015

 

14.558 ± 0.166

 

Ψ1

 

0.153 ± 0.055

 

103.542 ± 20.577

 

0.136 ± 0.016

 

0.155 ± 6.811

 

0.144 ± 0.016

 

18.301 ± 6.248

 

Φ1

 

0.172 ± 0.058

 

MathType@MTEF@5@5@+= feaahqart1ev3aqatCvAUfeBSn0BKvguHDwzZbqefauqYLwySbsvUL 2yVrwzG00uaeXatLxBI9gBamXvP5wqSXMqHnxAJn0BKvguHDwzZbqe gm0B1jxALjhiov2DaeHbuLwBLnhiov2DGi1BTfMBaebbnrfifHhDYf gasaacH8srps0lbbf9q8WrFfeuY=Hhbbf9v8qqaqFr0xc9pk0xbba9 q8WqFfea0=yr0RYxir=Jbba9q8aq0=yq=He9q8qqQ8frFve9Fve9Ff 0dmeaabaqaciGacaGaaeqabaWaaqaafaaakeaaryqqYLwySbacgaqc LbuaqaaaaaaaaaWdbiaa=nbiaaa@4536@ 49.873 ± 19.329

 

0.129 ± 0.017

 

MathType@MTEF@5@5@+= feaahqart1ev3aqatCvAUfeBSn0BKvguHDwzZbqefauqYLwySbsvUL 2yVrwzG00uaeXatLxBI9gBamXvP5wqSXMqHnxAJn0BKvguHDwzZbqe gm0B1jxALjhiov2DaeHbuLwBLnhiov2DGi1BTfMBaebbnrfifHhDYf gasaacH8srps0lbbf9q8WrFfeuY=Hhbbf9v8qqaqFr0xc9pk0xbba9 q8WqFfea0=yr0RYxir=Jbba9q8aq0=yq=He9q8qqQ8frFve9Fve9Ff 0dmeaabaqaciGacaGaaeqabaWaaqaafaaakeaaryqqYLwySbacgaqc LbuaqaaaaaaaaaWdbiaa=nbiaaa@4536@ 41.156 ± 7.346

 

0.112 ± 0.016

 

MathType@MTEF@5@5@+= feaahqart1ev3aqatCvAUfeBSn0BKvguHDwzZbqefauqYLwySbsvUL 2yVrwzG00uaeXatLxBI9gBamXvP5wqSXMqHnxAJn0BKvguHDwzZbqe gm0B1jxALjhiov2DaeHbuLwBLnhiov2DGi1BTfMBaebbnrfifHhDYf gasaacH8srps0lbbf9q8WrFfeuY=Hhbbf9v8qqaqFr0xc9pk0xbba9 q8WqFfea0=yr0RYxir=Jbba9q8aq0=yq=He9q8qqQ8frFve9Fve9Ff 0dmeaabaqaciGacaGaaeqabaWaaqaafaaakeaaryqqYLwySbacgaqc LbuaqaaaaaaaaaWdbiaa=nbiaaa@4536@ 2.205 ± 8.328

 

J1

 

0.405 ± 0.048

 

MathType@MTEF@5@5@+= feaahqart1ev3aqatCvAUfeBSn0BKvguHDwzZbqefauqYLwySbsvUL 2yVrwzG00uaeXatLxBI9gBamXvP5wqSXMqHnxAJn0BKvguHDwzZbqe gm0B1jxALjhiov2DaeHbuLwBLnhiov2DGi1BTfMBaebbnrfifHhDYf gasaacH8srps0lbbf9q8WrFfeuY=Hhbbf9v8qqaqFr0xc9pk0xbba9 q8WqFfea0=yr0RYxir=Jbba9q8aq0=yq=He9q8qqQ8frFve9Fve9Ff 0dmeaabaqaciGacaGaaeqabaWaaqaafaaakeaaryqqYLwySbacgaqc LbuaqaaaaaaaaaWdbiaa=nbiaaa@4536@ 35.291 ± 6.716

 

0.340 ± 0.015

 

MathType@MTEF@5@5@+= feaahqart1ev3aqatCvAUfeBSn0BKvguHDwzZbqefauqYLwySbsvUL 2yVrwzG00uaeXatLxBI9gBamXvP5wqSXMqHnxAJn0BKvguHDwzZbqe gm0B1jxALjhiov2DaeHbuLwBLnhiov2DGi1BTfMBaebbnrfifHhDYf gasaacH8srps0lbbf9q8WrFfeuY=Hhbbf9v8qqaqFr0xc9pk0xbba9 q8WqFfea0=yr0RYxir=Jbba9q8aq0=yq=He9q8qqQ8frFve9Fve9Ff 0dmeaabaqaciGacaGaaeqabaWaaqaafaaakeaaryqqYLwySbacgaqc LbuaqaaaaaaaaaWdbiaa=nbiaaa@4536@ 18.322 ± 2.426

 

0.372 ± 0.014

 

10.124 ± 2.164

 

OO1

 

0.250 ± 0.033

 

MathType@MTEF@5@5@+= feaahqart1ev3aqatCvAUfeBSn0BKvguHDwzZbqefauqYLwySbsvUL 2yVrwzG00uaeXatLxBI9gBamXvP5wqSXMqHnxAJn0BKvguHDwzZbqe gm0B1jxALjhiov2DaeHbuLwBLnhiov2DGi1BTfMBaebbnrfifHhDYf gasaacH8srps0lbbf9q8WrFfeuY=Hhbbf9v8qqaqFr0xc9pk0xbba9 q8WqFfea0=yr0RYxir=Jbba9q8aq0=yq=He9q8qqQ8frFve9Fve9Ff 0dmeaabaqaciGacaGaaeqabaWaaqaafaaakeaaryqqYLwySbacgaqc LbuaqaaaaaaaaaWdbiaa=nbiaaa@4536@ 23.552 ± 7.510

 

0.222 ± 0.011

 

MathType@MTEF@5@5@+= feaahqart1ev3aqatCvAUfeBSn0BKvguHDwzZbqefauqYLwySbsvUL 2yVrwzG00uaeXatLxBI9gBamXvP5wqSXMqHnxAJn0BKvguHDwzZbqe gm0B1jxALjhiov2DaeHbuLwBLnhiov2DGi1BTfMBaebbnrfifHhDYf gasaacH8srps0lbbf9q8WrFfeuY=Hhbbf9v8qqaqFr0xc9pk0xbba9 q8WqFfea0=yr0RYxir=Jbba9q8aq0=yq=He9q8qqQ8frFve9Fve9Ff 0dmeaabaqaciGacaGaaeqabaWaaqaafaaakeaaryqqYLwySbacgaqc LbuaqaaaaaaaaaWdbiaa=nbiaaa@4536@ 15.555 ± 2.974

 

0.210 ± 0.011

 

5.842 ± 3.041

 

 

РЕЗУЛЬТАТЫ

Оценка приливных параметров по предварительно обеленным деформационным записям лазерного интерферометра на станции Баксан и двух лазерных интерферометров на станции Гран Сассо была сделана с помощью программы VAV03. Баксанские данные были скорректированы на влияние температуры штольни, где установлен прибор. В полученные значения приливных параметров бы введены поправки за океаническую нагрузку. Результаты представлены в табл. 1.

 

Рис.1. Амплитуды приливных волн, нормированные на соответствующие значения приливов модели Земли SNRE для Баксана, ВА и ВС, полученные из анализа предварительно обеленных записей деформаций программой VAV03 (квадраты), и расчетные модельные значения амплитуд (сплошные кривые). Измеренные амплитуды приведены относительно модельных значений синфазно (“cosine”, верхняя панель) и сдвинутые на 90° (“sine”, нижняя панель). Вертикальные линии удвоенные СКО амплитуд по VAV03.

 

На рис. 1 приведено сравнение измеренных приливных параметров для трех интерферометров в суточном диапазоне, исправленных на океаническую нагрузку, с расчетными кривыми. Значения амплитуд нормированы на соответствующие значения приливов модели Земли SNRE. Приливные параметры представлены в виде косинусоидальной (верхняя панель) и синусоидальной (нижняя панель) гармоник. В последнем случае расхождения между значениями Φ1 и расчетной кривой превышает ошибку определения амплитуды Φ1 по VAV03 для всех трех интерферометров. Для Баксана это расхождение превышает ошибку также для волны J1.

Приливные параметры волны Р1 для Баксана сильно искажены влиянием температуры, а значения параметров волны Ψ1 находятся ниже уровня шума, поэтому в оценке параметров FCR они не использовались.

Оценка параметров резонанса жидкого ядра проводилась минимизацией функции £1, в которой в качестве измеренных величин x n m MathType@MTEF@5@5@+= feaahqart1ev3aqatCvAUfeBSjuyZL2yd9gzLbvyNv2CaerbuLwBLn hiov2DGi1BTfMBaeXatLxBI9gBaeXafv3ySLgzGmvETj2BSbqefm0B 1jxALjhiov2DaebbnrfifHhDYfgasaacHOaM0xg9vrFfpeea0xh9v8 qiW7rqqrFfpeea0xe9Lq=Jc9vqaqpepm0xbba9pwe9Q8fs0=yqaqpe pae9pg0FirpepeKkFr0xfr=xfr=xb9adbaqaaeGacaGaamaabeqaaq aabaqbaaGcbaaeaaaaaaaaa8qacaWG4bWdamaaDaaaleaapeGaamOB aaWdaeaapeWaaeWaa8aabaWdbiaad2gaaiaawIcacaGLPaaaaaaaaa@42D7@ были использованы амплитуды синусоидальных и косинусоидальных членов приливных волн, вычисленные по значениям амплитуд и фаз этих волн, определенных VAV03 (табл. 1). Оценки параметров FCR были получены в двух вариантах. В первом случае параметры 1/TFCN и logQ, а также все параметры с комплексными числами Лява и Шида, считались неизвестными. Во втором случае неизвестными считались только пять параметров: 1/TFCN, logQ, Re(h0 MathType@MTEF@5@5@+= feaahqart1ev3aqatCvAUfeBSn0BKvguHDwzZbqefauqYLwySbsvUL 2yVrwzG00uaeXatLxBI9gBamXvP5wqSXMqHnxAJn0BKvguHDwzZbqe gm0B1jxALjhiov2DaeHbuLwBLnhiov2DGi1BTfMBaebbnrfifHhDYf gasaacH8srps0lbbf9q8WrFfeuY=Hhbbf9v8qqaqFr0xc9pk0xbba9 q8WqFfea0=yr0RYxir=Jbba9q8aq0=yq=He9q8qqQ8frFve9Fve9Ff 0dmeaabaqaciGacaGaaeqabaWaaqaafaaakeaaryqqYLwySbacgaqc LbwaqaaaaaaaaaWdbiaa=nbiaaa@4556@ 3l0), Re(h1 MathType@MTEF@5@5@+= feaahqart1ev3aqatCvAUfeBSn0BKvguHDwzZbqefauqYLwySbsvUL 2yVrwzG00uaeXatLxBI9gBamXvP5wqSXMqHnxAJn0BKvguHDwzZbqe gm0B1jxALjhiov2DaeHbuLwBLnhiov2DGi1BTfMBaebbnrfifHhDYf gasaacH8srps0lbbf9q8WrFfeuY=Hhbbf9v8qqaqFr0xc9pk0xbba9 q8WqFfea0=yr0RYxir=Jbba9q8aq0=yq=He9q8qqQ8frFve9Fve9Ff 0dmeaabaqaciGacaGaaeqabaWaaqaafaaakeaaryqqYLwySbacgaqc LbwaqaaaaaaaaaWdbiaa=nbiaaa@4556@ 3l1) и Re(l0), остальные пять параметров комплексных чисел Лява и Шида были фиксированы согласно IERS Conventions 2003. Для каждого варианта с помощью программы ASA определялись наиболее вероятные параметры FCR. На рис. 2 (верхняя панель) представлено распределение функции плотности вероятности для периода свободной нутации ядра TFCN. В первом варианте решения (все параметры считаются неизвестными) распределение ФПВ имеет максимум для значения 428.5 сидерических дней; во втором варианте (5 параметров неизвестны) распределение ФПВ достигает максимума в области 426.5 сидерических дней. В первом случае наш результат хорошо согласуется с оценками, полученными из анализа данных РСДБ, во втором с оценками по гравиметрическим данным [Rosat, Lambert, 2009].

 

Рис.2. Распределение функции плотности вероятности (верхняя панель) и кумулятивная вероятность (нижняя панель) для TFCN. Сплошные линии все параметры в решении считались неизвестными; пунктирные линии пять параметров в решении были фиксированы. Функции плотности вероятности имеют максимумы соответственно для 428 и 426 сидерических дней. Горизонтальные отрезки результаты, полученные по гравиметрическим и РСДБ данным [Rosat, Lambert, 2009].

 

Рис.3. Распределение функции плотности вероятности добротности Q, полученной для двух вариантов решения с использованием NAB: все параметры неизвестны (сплошная линия); пять параметров фиксированы (пунктирная линия).

 

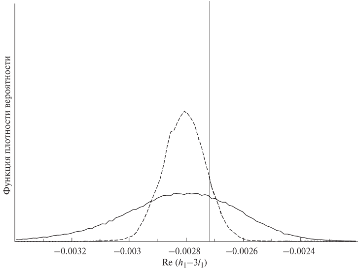
Рис.4. Распределение функции плотности вероятности параметра Re(h13l1), определяющего величину эффекта FCR, пол

 

Кумулятивные распределения (рис. 2, нижняя панель) показывают, что на уровне достоверности 90 % значение TFCN не превосходит 436.8 сидерических дней в случае, когда все параметры считались неизвестными, и не превосходит 440.2 сидерических дней при фиксированных параметрах Re(l1), Im(h1 MathType@MTEF@5@5@+= feaahqart1ev3aqatCvAUfeBSn0BKvguHDwzZbqefauqYLwySbsvUL 2yVrwzG00uaeXatLxBI9gBamXvP5wqSXMqHnxAJn0BKvguHDwzZbqe gm0B1jxALjhiov2DaeHbuLwBLnhiov2DGi1BTfMBaebbnrfifHhDYf gasaacH8srps0lbbf9q8WrFfeuY=Hhbbf9v8qqaqFr0xc9pk0xbba9 q8WqFfea0=yr0RYxir=Jbba9q8aq0=yq=He9q8qqQ8frFve9Fve9Ff 0dmeaabaqaciGacaGaaeqabaWaaqaafaaakeaaryqqYLwySbacgaqc LbwaqaaaaaaaaaWdbiaa=nbiaaa@4556@ 3l1), Im(h0 MathType@MTEF@5@5@+= feaahqart1ev3aqatCvAUfeBSn0BKvguHDwzZbqefauqYLwySbsvUL 2yVrwzG00uaeXatLxBI9gBamXvP5wqSXMqHnxAJn0BKvguHDwzZbqe gm0B1jxALjhiov2DaeHbuLwBLnhiov2DGi1BTfMBaebbnrfifHhDYf gasaacH8srps0lbbf9q8WrFfeuY=Hhbbf9v8qqaqFr0xc9pk0xbba9 q8WqFfea0=yr0RYxir=Jbba9q8aq0=yq=He9q8qqQ8frFve9Fve9Ff 0dmeaabaqaciGacaGaaeqabaWaaqaafaaakeaaryqqYLwySbacgaqc LbwaqaaaaaaaaaWdbiaa=nbiaaa@4556@ 3l0), Im(l0) и Im(l0).

Оценка добротности Q определяется хуже. Значения Q, полученные в результате решения с помощью программы ASA, как правило, большие (> 106). Функция плотности вероятности Q, построенная с использованием NAB, имеет максимум около 18000 для решения, в котором пять параметров фиксированы: Re(l1), Im(h1 MathType@MTEF@5@5@+= feaahqart1ev3aqatCvAUfeBSn0BKvguHDwzZbqefauqYLwySbsvUL 2yVrwzG00uaeXatLxBI9gBamXvP5wqSXMqHnxAJn0BKvguHDwzZbqe gm0B1jxALjhiov2DaeHbuLwBLnhiov2DGi1BTfMBaebbnrfifHhDYf gasaacH8srps0lbbf9q8WrFfeuY=Hhbbf9v8qqaqFr0xc9pk0xbba9 q8WqFfea0=yr0RYxir=Jbba9q8aq0=yq=He9q8qqQ8frFve9Fve9Ff 0dmeaabaqaciGacaGaaeqabaWaaqaafaaakeaaryqqYLwySbacgaqc LbwaqaaaaaaaaaWdbiaa=nbiaaa@4556@ 3l1), Im(h1 MathType@MTEF@5@5@+= feaahqart1ev3aqatCvAUfeBSn0BKvguHDwzZbqefauqYLwySbsvUL 2yVrwzG00uaeXatLxBI9gBamXvP5wqSXMqHnxAJn0BKvguHDwzZbqe gm0B1jxALjhiov2DaeHbuLwBLnhiov2DGi1BTfMBaebbnrfifHhDYf gasaacH8srps0lbbf9q8WrFfeuY=Hhbbf9v8qqaqFr0xc9pk0xbba9 q8WqFfea0=yr0RYxir=Jbba9q8aq0=yq=He9q8qqQ8frFve9Fve9Ff 0dmeaabaqaciGacaGaaeqabaWaaqaafaaakeaaryqqYLwySbacgaqc LbwaqaaaaaaaaaWdbiaa=nbiaaa@4556@ 3l1), Im(l0) и Im(l0), (рис. 3, пунктирная кривая). Из рис. 3 видно, что Q, вероятно, лежит между 104 и 2 · 105.

Согласно выражениям (2), параметры h1 и l1 определяют величину эффекта FCR. Поэтому величина резонанса определяется главным образом параметром Re(h1 MathType@MTEF@5@5@+= feaahqart1ev3aqatCvAUfeBSn0BKvguHDwzZbqefauqYLwySbsvUL 2yVrwzG00uaeXatLxBI9gBamXvP5wqSXMqHnxAJn0BKvguHDwzZbqe gm0B1jxALjhiov2DaeHbuLwBLnhiov2DGi1BTfMBaebbnrfifHhDYf gasaacH8srps0lbbf9q8WrFfeuY=Hhbbf9v8qqaqFr0xc9pk0xbba9 q8WqFfea0=yr0RYxir=Jbba9q8aq0=yq=He9q8qqQ8frFve9Fve9Ff 0dmeaabaqaciGacaGaaeqabaWaaqaafaaakeaaryqqYLwySbacgaqc LbwaqaaaaaaaaaWdbiaa=nbiaaa@4556@ 3l1), который считается неизвестным во всех решениях (этот параметр входит в выражение для коэффициента a1 (14) и, соответственно, в выражение для коэффициента С (5)). На рис. 4 показаны распределения функции плотности вероятности для параметра Re(h1 MathType@MTEF@5@5@+= feaahqart1ev3aqatCvAUfeBSn0BKvguHDwzZbqefauqYLwySbsvUL 2yVrwzG00uaeXatLxBI9gBamXvP5wqSXMqHnxAJn0BKvguHDwzZbqe gm0B1jxALjhiov2DaeHbuLwBLnhiov2DGi1BTfMBaebbnrfifHhDYf gasaacH8srps0lbbf9q8WrFfeuY=Hhbbf9v8qqaqFr0xc9pk0xbba9 q8WqFfea0=yr0RYxir=Jbba9q8aq0=yq=He9q8qqQ8frFve9Fve9Ff 0dmeaabaqaciGacaGaaeqabaWaaqaafaaakeaaryqqYLwySbacgaqc LbwaqaaaaaaaaaWdbiaa=nbiaaa@4556@ 3l1), полученных в результате решения уравнения (12) с использованием реальных данных. Эти оценки ФПВ совместимы друг с другом и согласуются со значением из работы [McCarthy, Petit, 2004] (вертикальная линия).

ВЫВОДЫ

Исследован эффект влияния резонанса жидкого ядра Земли на приливные деформации на основе долговременных деформационных данных, полученных на лазерных интерферометрах на станциях Баксан (Россия) и Гран Сассо (Италия), и сделана оценка периода TFCN и добротности Q свободной нутации ядра, а также параметра Re(h1 MathType@MTEF@5@5@+= feaahqart1ev3aqatCvAUfeBSn0BKvguHDwzZbqefauqYLwySbsvUL 2yVrwzG00uaeXatLxBI9gBamXvP5wqSXMqHnxAJn0BKvguHDwzZbqe gm0B1jxALjhiov2DaeHbuLwBLnhiov2DGi1BTfMBaebbnrfifHhDYf gasaacH8srps0lbbf9q8WrFfeuY=Hhbbf9v8qqaqFr0xc9pk0xbba9 q8WqFfea0=yr0RYxir=Jbba9q8aq0=yq=He9q8qqQ8frFve9Fve9Ff 0dmeaabaqaciGacaGaaeqabaWaaqaafaaakeaaryqqYLwySbacgaqc LbwaqaaaaaaaaaWdbiaa=nbiaaa@4556@ 3l1), определяющего величину эффекта FCR. Небольшой вклад океанической нагрузки и надежная оценка локальных искажений как на станции Баксан, так и на станции Гран Сассо делают возможным выявить и оценить указанные эффекты. Для совместного анализа данных были использованы шестилетняя запись деформаций на Баксанском лазерном интерферометре-деформографе и восьмилетняя запись деформаций на двух лазерных интерферометрах-деформографах в Гран Сассо. Приливный анализ был выполнен программным пакетом VAV03. Наблюденные амплитуды приливных деформаций хорошо согласуются с теоретическими (расчетными) амплитудами для большинства гармоник в суточном и полусуточном диапазонах без учета эффекта FCR. Однако расхождения между измеренными и расчетными значениями амплитуд становятся значительными в частотной области f  1/сидерический день, особенно, для амплитуд волн K1 и Ψ1. Это расхождение, в основном, обусловлено влиянием эффекта FCR.

Оценка параметров свободной нутации ядра получена минимизацией совместной для всех интерферометров функции £1 модулей разности измеренных (скорректированных с учетом океанической нагрузки) и расчетных (скорректированных с учетом локальных искажений деформаций) значений параметров восьми суточных приливных волн Q1, O1, P1, K1, Ψ1, Φ1, J1 и OO1. Минимизация функции £1 проводилась в двух вариантах. В первом варианте неизвестными считались десять параметров: TFCN и Q MathType@MTEF@5@5@+= feaahqart1ev3aqatCvAUfeBSn0BKvguHDwzZbqefauqYLwySbsvUL 2yVrwzG00uaeXatLxBI9gBamXvP5wqSXMqHnxAJn0BKvguHDwzZbqe gm0B1jxALjhiov2DaeHbuLwBLnhiov2DGi1BTfMBaebbnrfifHhDYf gasaacH8srps0lbbf9q8WrFfeuY=Hhbbf9v8qqaqFr0xc9pk0xbba9 q8WqFfea0=yr0RYxir=Jbba9q8aq0=yq=He9q8qqQ8frFve9Fve9Ff 0dmeaabaqaciGacaGaaeqabaWaaqaafaaakeaaryqqYLwySbacgaqc LHoaqaaaaaaaaaWdbiaa=nbiaaa@45DD@ 1, а также восемь параметров, определяемых различной комбинацией комплексных чисел Лява и Шида. Во втором варианте неизвестными считались только пять параметров, пять параметров комплексных чисел Лява и Шида были фиксированы согласно IERS Conventions 2003.

В первом варианте получена оценка периода свободной нутации TFCN = (428.5 ± 8.3) сидерических дней на уровне достоверности 90 %, во втором варианте TFCN = (426.5 ± 13.7) сидерических дней на том же уровне достоверности. В первом случае наш результат хорошо согласуется с оценками, полученными из анализа данных РСДБ: TFCN = (429.6 ± 0.6) сидерических дней; во втором с оценками по гравиметрическим данным: TFCN = (426.9 ± 1.2) сидерических дней [Rosat, Lambert, 2009]. Наш результат также подтверждает два предыдущих результата, полученных по деформационным данным (табл. 2).

Таблица 2. Оценки периода свободной нутации ядра Земли по деформационным данным

 

 

TFCN (сидерические сутки)

 

Публикация

 

1

 

427.5 ± 11.1

 

[Mukai et al., 2004]

 

2

 

429 ± 10

 

[Amoruso et al., 2012]

 

3

 

428.5 ± 8.3

 

Настоящая работа

 

Добротность Q определяется значительно хуже в силу большой ошибки в оценке фазы волны Ψ1. Тем не менее, оценка добротности в решении, в котором определялись только пять параметров, дает значение Q ≈ 18 000, что также согласуется с результатами работы [Rosat, Lambert, 2009] Q ≈ 16 700.

Получена также независимая оценка параметра Re(h1 MathType@MTEF@5@5@+= feaahqart1ev3aqatCvAUfeBSn0BKvguHDwzZbqefauqYLwySbsvUL 2yVrwzG00uaeXatLxBI9gBamXvP5wqSXMqHnxAJn0BKvguHDwzZbqe gm0B1jxALjhiov2DaeHbuLwBLnhiov2DGi1BTfMBaebbnrfifHhDYf gasaacH8srps0lbbf9q8WrFfeuY=Hhbbf9v8qqaqFr0xc9pk0xbba9 q8WqFfea0=yr0RYxir=Jbba9q8aq0=yq=He9q8qqQ8frFve9Fve9Ff 0dmeaabaqaciGacaGaaeqabaWaaqaafaaakeaaryqqYLwySbacgaqc LbwaqaaaaaaaaaWdbiaa=nbiaaa@4556@ 3l1), который является доминирующим в выражении, определяющим величину резонанса. Наш результат находится в согласии с результатами работы [McCarthy, Petit, 2004].

Работа выполнена при поддержке грантов РФФИ MathType@MTEF@5@5@+= feaahqart1ev3aqatCvAUfeBSn0BKvguHDwzZbqefauqYLwySbsvUL 2yVrwzG00uaeXatLxBI9gBamXvP5wqSXMqHnxAJn0BKvguHDwzZbqe gm0B1jxALjhiov2DaeHbuLwBLnhiov2DGi1BTfMBaebbnrfifHhDYf gasaacH8srps0lbbf9q8WrFfeuY=Hhbbf9v8qqaqFr0xc9pk0xbba9 q8WqFfea0=yr0RYxir=Jbba9q8aq0=yq=He9q8qqQ8frFve9Fve9Ff 0dmeaabaqaciGacaGaaeqabaWaaqaafaaakeaaryqqYLwySbacgaqc LbwaqaaaaaaaaaWdbiaa=zriaaa@455A@ 16-05-00122, MathType@MTEF@5@5@+= feaahqart1ev3aqatCvAUfeBSn0BKvguHDwzZbqefauqYLwySbsvUL 2yVrwzG00uaeXatLxBI9gBamXvP5wqSXMqHnxAJn0BKvguHDwzZbqe gm0B1jxALjhiov2DaeHbuLwBLnhiov2DGi1BTfMBaebbnrfifHhDYf gasaacH8srps0lbbf9q8WrFfeuY=Hhbbf9v8qqaqFr0xc9pk0xbba9 q8WqFfea0=yr0RYxir=Jbba9q8aq0=yq=He9q8qqQ8frFve9Fve9Ff 0dmeaabaqaciGacaGaaeqabaWaaqaafaaakeaaryqqYLwySbacgaqc LbwaqaaaaaaaaaWdbiaa=zriaaa@455A@ 19-05-00341.a

×

About the authors

V. K. Milyukov

Sternberg Astronomical Institute, Moscow State University

Author for correspondence.
Email: vmilyukov@yandex.ru
Russian Federation, Moscow

A. Amoruso

University of Salerno

Email: vmilyukov@yandex.ru
Italy, Fisciano

L. Crescentini

University of Salerno

Email: vmilyukov@yandex.ru
Italy, Fisciano

A. P. Mironov

Sternberg Astronomical Institute, Moscow State University

Email: vmilyukov@yandex.ru
Russian Federation, Moscow

A. V. Myasnikov

Sternberg Astronomical Institute, Moscow State University

Email: vmilyukov@yandex.ru
Russian Federation, Moscow

A. V. Lagutkina

Sternberg Astronomical Institute, Moscow State University

Email: vmilyukov@yandex.ru
Russian Federation, Moscow

References

  1. Милюков В.К., Клячко Б.С., Мясников А.В., Стриганов П.С., Янин А.Ф., Власов А.Н. Лазерный интерферометр-деформограф для мониторинга движений земной коры // Приборы и техника эксперимента. 2005. № 6. C. 87–103.
  2. Милюков В.К., Копаев А.В., Лагуткина А.В., Миронов А.П., Мясников А.В. Наблюдения приливных деформаций земной коры в Приэльбрусье // Физика Земли. 2007. № 11. C. 21–29.
  3. Милюков В.К., Аморусо А., Кресчентини Л., Миронов А.П., Мясников А.В., Лагуткина А.В. Океаническая нагрузка и локальные возмущения на деформационных станциях Баксан (Россия) и Гран-Сассо (Италия) // Физика Земли. 2018. № 2. C. 151–163.
  4. Amoruso A., Crescentini L. Inversion of levelling data: how important is error treatment? // Geophys. J. Int. 2007. V. 171. P. 1352–1362.
  5. Amoruso A., Crescentini L. The geodetic laser interferometers at Gran Sasso, Italy: recent modifications and correction for local effects // J. Geodyn. 2009. V. 48. P. 120–125. doi: 10.1016/j.jog.2009.09.025
  6. Amoruso A., Botta V., Crescentini L. Free Core Resonance parameters from strain data: sensitivity analysis and results from the Gran Sasso (Italy) extensometers // Geophys. J. Int. 2012. V. 189. P. 923–936.
  7. Defraigne P., Dehant V., Hinderer J. Stacking gravity tide measurements and nutation observations in order to determine the complex eigenfrequency of the nearly diurnal freewobble // J. Geophys. Res. 1994. V. 99 (B5). P. 9203–9213.
  8. Ducarme B., Rosat S., Vandercoilden L., Xu J.Q., Sun H.P. European tidal gravity observations: comparison with Earth Tides models and estimation of the Free Core Nutation (FCN) parameters. Observing Our Changing Earth. International Association of Geodesy Symposia/Ed. Sideris M.G. Springer-Verlag. Berlin. 2009. V. 133. P. 523–532. doi: 10.1007/978–3-540–85426–5
  9. Dziewonski A.M., Anderson D.L. Preliminary reference Earth model // Phys. Earth Plan. Int. 1981. V. 25. P. 297–356.
  10. Ingber L. Simulated Annealing: Practice Versus Theory // J. of Mathematical and Computer Modeling. 1993. V. 18. P. 29–57.
  11. Koot L., Dumberry M., Rivoldini A., de Viron O., Dehant V. Constraints on the coupling at the core-mantle and inner core boundaries inferred from nutation observa¬tions // Geophys. J. Int. 2010. V. 182. P. 1279–1294. doi: 10.1111/j.1365-246 X.2010.04711.x
  12. Lambert S.B., Dehant V. The Earth’s core parameters as seen by the VLBI // Astron. Astrophys. 2007. V. 469. P. 777–781.
  13. McCarthy D.D., Petit G. IERS Conventions (2003). IERS Technical Note 32. Verlag des Bundesamts für Kartographie und Geodasie. Frankfurt am Main. 2004. 127 p.
  14. Mukai A., Takemoto S., Yamamoto T. Fluid core resonance revealed from a laser extensometer at the Rokko-Takao station, Kobe // Japan. Geophys. J. Int. 2004. V. 156. P. 22–28.
  15. Neuberg J., Hinderer J., Zürn W. Stacking gravity tide observations in Central Europe for the retrieval of the complex eigenfrequency of the nearly diurnal free wobble // Geophys. J. R. Astr. Soc. 1987. V. 91. P. 853–868.
  16. Press W.H., Teukolsky S.A., Vetterling W.T., Flannery B.P. Numerical recipes in C: The art of scientific computing. 2 nd Ed. Cambridge University Press. Cambridge. 1992.
  17. Rosat S., Lambert S.B. Free core nutation resonance parameters from VLBI and super-conducting gravimeter data // Astron. Astrophys. 2009. V. 503. P. 287–291.
  18. Tamura Y. A harmonic development of the tide-generating potential // Bulletin d’Information Marees Terrestres, Bruxelles. 1987. № 99. P. 6813–6855.
  19. Sambridge M. Geophysical inversion with a neighbourhood algorithm-I. Searching a parameter space // Geophys. J. Int. 1999 a. V. 138. P. 479–494.
  20. Sambridge M. Geophysical inversion with a neighbourhood algorithm-II. Appraising the ensemble // Geophys. J. Int. 1999 b. V. 138. P. 727–746.
  21. Sato T., Tamura Y., Matsumoto K., Imanishi Y., Mac Queen H. Parameters of the fluid core resonance inferred from superconducting gra-vimeter data // J. Geodyn. 2004. V. 38. P. 375–389.
  22. Venedikov A.P., Arnoso J., Vieira R. VAV: a program for tidal data processing. // Computers and Geosciences. 2003. V. 29. P. 487–502.
  23. Wahr J.M., Sasao T. A diurnal resonance in the ocean tide and in the Earth’s load response due to the resonant free ‘core nutation’ // Ge-ophys. J. R. Astr. Soc. 1981. V. 64. P. 747–765.
  24. Wenzel H.-G. The nanogal software: Earth tide data pro¬cessing package Eterna 3.30 // Bulletin d’Information Marees Terrestres, Bruxelles. 1996. V. 124. P. 9425–9439.
  25. Wilhelm H., Zürn W., Wenzel H.G. (Eds.). Tidal Phenomena. Lecture Notes in Earth Sciences. V. 66. Springer-Verlag. Berlin Heidelberg. 1997. 397 p.

Supplementary files

Supplementary Files
Action
1. JATS XML
2. Fig.1. The amplitudes of tidal waves, normalized to the corresponding tidal values of the Earth model SNRE for Baksan, VA and BC, obtained from the analysis of pre-whitewashed deformation records by the VAV03 program (squares) and the calculated model amplitudes (solid curves). The measured amplitudes are given relative to the model values in-phase (“cosine”, upper panel) and shifted by 90 ° (“sine”, lower panel). The vertical lines are the doubled mean-square deviations of the amplitudes according to VAV03.  

Download (92KB)
3. Fig.2. The distribution of the probability density function (upper panel) and cumulative probability (lower panel) for the TFCN. The solid lines, all parameters in the solution were considered unknown; The dashed lines of the five parameters in the solution were fixed. The probability density functions have maxima for 428 and 426 sidereal days respectively. Horizontal segments are the results obtained from gravimetric and VLBI data [Rosat, Lambert, 2009].  

Download (62KB)
4. Fig.3. The distribution of the probability density function of quality factor Q, obtained for two solutions using NAB: all parameters are unknown (solid line); five parameters are fixed (dashed line).  

Download (20KB)
5. Fig.4. The distribution of the probability density function of the parameter Re (h13l1), which determines the magnitude of the FCR effect, sex

Download (20KB)

Copyright (c) 2019 Russian academy of sciences