Разработка краткой версии теста антиципационной состоятельности
- Авторы: Агафонова Е.В.1, Граница А.С.1, Макаричева Э.В.2
 - 
							Учреждения: 
							
- Казанский (Приволжский) федеральный университет
 - Казанский государственный медицинский университет
 
 - Выпуск: Том LV, № 3 (2023)
 - Страницы: 21-30
 - Раздел: Оригинальные исследования
 - Статья получена: 10.07.2023
 - Статья одобрена: 02.08.2023
 - Статья опубликована: 15.09.2023
 - URL: https://journals.eco-vector.com/1027-4898/article/view/530999
 - DOI: https://doi.org/10.17816/nb530999
 - ID: 530999
 
Цитировать
Аннотация
Обоснование. Тест антиципационной состоятельности разработан В.Д. Менделевичем с опорой на антиципационную концепцию неврозогенеза. Методику применяли в многочисленных исследованиях, она хорошо себя зарекомендовала как диагностический инструмент. В то же время существенный объём вопросов делает текущую версию трудоёмкой для испытуемых.
Цель настоящей работы — создание краткой версии, подходящей для скрининговых исследований антиципационной состоятельности.
Материал и методы. В исследовании приняли участие 315 студентов и 96 пациентов, проходивших лечение в отделениях Республиканской клинической психиатрической больницы им. акад. В.М. Бехтерева и Центральной клинической больницы №18 с установленными диагнозами рубрики «Невротические, связанные со стрессом и соматоформные расстройства» Международной классификации болезней 10-го пересмотра. Разработка теста включала три этапа: изучение психометрических показателей оригинального теста, разработка стимульного материала краткой версии, изучение показателей надёжности и валидности краткой версии. Для оценки конвергентной валидности применяли адаптированные русскоязычные версии опросников «Способы совладающего поведения» Р. Лазаруса и «Мельбурнский опросник принятия решений».
Результаты. Конфирматорный факторный анализ выявил достаточный уровень мер соответствия трёхфакторной структуры теста: CFI=0,909; TLI=0,894; SRMR=0,0672; RMSEA=0,05 (90% доверительный интервал 0,0338–0,0648). Краткая версия теста обладает достаточной надёжностью: Кронбах α=0,727, МакДональд ω=0,742, шкалы коррелируют между собой, отдельные утверждения коррелируют со своими шкалами. Краткая версия теста коррелировала с результатами оригинальной методики. Были подтверждены ретестовая надёжность, критериальная и конвергентная валидность.
Вывод. Краткую версию можно применять в скрининговых исследованиях антиципационной состоятельности.
Полный текст
Тест антиципационной состоятельности (ТАС) разработан В.Д. Менделевичем и опирается на антиципационную концепцию неврозогенеза [1]. Понятие антиципации отражает способность человека предугадывать развитие различных событий и прогнозировать собственные реакции в ответ на эти события заблаговременно [2]. Антиципационные способности выступают необходимым элементом саморегуляции эмоциональных состояний, деятельности, принятия решений и поведения человека [3, 4].
Антиципационная концепция В.Д. Менделевича постулирует, что при невротических расстройствах выявляется прогностическая некомпетентность. Она обусловливает, с одной стороны, неподготовленность таких людей к стрессогенным событиям, а с другой — мешает выбрать и применить адаптивные способы совладания с проблемными ситуациями [5].
Данная концепция была подтверждена и развита в последующих исследованиях, в которых использовали ТАС [6]. Кроме того, был расширен перечень применений методики на различных выборках: людях с отклоняющимся и аддиктивным поведением [7], тревожными расстройствами [3], расстройствами личности [8], психосоматическими заболеваниями [9], соматоформными расстройствами [10] и при других проблемах.
ТАС содержит 81 утверждение, которые распределены в 4 шкалы антиципационной состоятельности: личностно-ситуативная (ЛСАС) — прогностические способности в межличностном взаимодействии; пространственная (ПАС) — прогнозирование передвижений в пространстве; временнáя (ВАС) — способность к ориентированию во временной перспективе. Суммарный балл всех шкал формирует общую антиципационную состоятельность (ОАС).
В тесте применяется 5-балльная шкала Ликерта: 1 — совершенно не согласен (совсем не так); 2 — скорее не согласен (скорее не так); 3 — ни то, ни другое (и так, и не так); 4 — скорее согласен (скорее так); 5 — совершенно согласен (именно так).
Также утверждения разделены на прямые (44 утверждения) и обратные (37 утверждений).
Методику использовали во многих научных исследованиях в качестве инструмента оценки антиципационной состоятельности. Среднее время, необходимое для заполнения текущей версии теста, — около 15–25 мин. Совместное применение с другими методиками в рамках одной диагностической сессии может быть трудоёмким для испытуемого, а также снижать общую диагностическую надёжность. Нам видится актуальным решение практической задачи по сокращению количества вопросов в стимульном материале при сохранении показателей валидности и надёжности методики.
Целью данной работы стала разработка краткой версии ТАС, удовлетворяющей научно-исследовательским и психодиагностическим запросам и подходящей для скрининговых исследований.
МАТЕРИАЛ И МЕТОДЫ
Разработка краткой версии ТАС состояла из нескольких этапов.
– Первый этап был направлен на изучение психометрических показателей оригинального теста. В ходе данного этапа были выделены вопросы, подлежащие удалению, а из оставшихся сформирован текст краткой версии. Для этого была проведена оценка содержания вопросов, а также эксплораторный и конфирматорный факторные анализы, изучение надёжности и внутренней согласованности шкал. По итогу данного этапа был составлен список вопросов для краткой версии.
– Второй этап был направлен на разработку стимульного материала краткой версии, изучение факторной структуры при помощи конфирматорного факторного анализа, изучение надёжности и внутренней согласованности методики.
– Третий этап включил исследования, которые были ориентированы на изучение показателей внешней валидности: корреляция результатов краткой версии и оригинальной версии, ретестовая надёжность, конвергентная и критериальная валидность.
При проведении конфирматорного факторного анализа использовали следующие критерии качества модели: CFI >0,9; TLI >0,9; SRMR=0,08; RMSEA=0,08 [12, 13]. Для исследования надёжности методики мы использовали коэффициенты α Кронбаха и ω Макдональда, с границей выше 0,7. Для изучения связей между результатами краткой версии методики и внешними критериями применяли корреляционный анализ (коэффициенты Пирсона и Спирмена). При исследовании различий между выборкой здоровых испытуемых и пациентов с невротическими расстройствами использовали t-критерий Стьюдента с поправкой Уэлча. Данные обработаны с помощью программ STATISTICA Enterprise for Windows (version 10.0, Copyright © Stat Soft Inc, 2011) и The jamovi project (version 2.3, 2022).
В выборку исследования вошли следующие категории испытуемых.
- 315 студентов Казанского (Приволжского) федерального университета и Казанского государственного медицинского университета: 61 мужчина и 254 женщины. По данным самоотчёта, испытуемые не обращались за психиатрической и психотерапевтической помощью и отрицали симптомы психических расстройств на момент исследования. Возраст испытуемых был от 18 до 23 лет (Me=20,5 года).
 - 96 пациентов, проходивших лечение в отделениях Республиканской клинической психиатрической больницыим. акад. В.М. Бехтерева и Центральной клинической больницы №18. Пациенты имели выставленные врачом-психиатром диагнозы из рубрики «Невротические, связанные со стрессом и соматоформные расстройства (F40–F48)» Международной классификации болезней 10-го пересмотра. Возраст пациентов был от 18 до 35 лет (Me=24,5 года). Среди пациентов были 57 мужчин и 39 женщин.
 
РЕЗУЛЬТАТЫ И ОБСУЖДЕНИЕ
В рамках первого этапа мы провели тестирование 315 человек оригинальной версией теста. Анализ надёжности показал, что оригинальный тест обладает достаточной надёжностью: ОАС (Кронбах α=0,864, МакДональд ω=0,868), ЛСАС (Кронбах α=0,836, МакДональд ω=0,837), ПАС (Кронбах α=0,769, МакДональд ω=0,775), ВАС (Кронбах α=0,724, МакДональд ω=0,743). При изучении внутренней согласованности методики выявлено, что все шкалы статистически значимо коррелировали (коэффициент Пирсона) между собой (р <0,001).
Эксплораторный факторный анализ позволил предположить трёхфакторную структуру опросника. Конфирматорный факторный анализ подтвердил это предположение, но среди мер соответствия теоретической модели эмпирическим данным только один из чётырех критериев — RMSEA — достиг рекомендованных значений: CFI=0,436; TLI=0,421; SRMR=0,0876; RMSEA=0,0592 (90% доверительный интервал 0,0572–0,0612).
На следующем этапе мы разделили выборку на две подгруппы методом простой рандомизации с использованием компьютерной программы генератора случайных чисел. В первую подгруппу мы включили 200 человек, во вторую подгруппу — 115 участников. На результатах тестирования первой подгруппы мы вновь провели эксплораторный факторный анализ оригинального теста (метод извлечения «Максимальное правдоподобие» использовали в сочетании с вращением «облимин»). В результате этого для каждого из трёх факторов (шкал) теста были отобраны утверждения, имеющие факторные нагрузки >0,35. Кроме того, проводили содержательную оценку вопросов. Таким образом было отобрано: для первого фактора (ЛСАС) — 7 утверждений, для второго фактора (ПАС) — 6 утверждений, для третьего фактора (ВАС) — 4 утверждения (табл. 1). Объединив их, мы получили краткую версию теста, который включил 17 утверждений.
Таблица 1. Факторная нагрузка утверждений краткой версии (тестирование первой подгруппы)
Номер утверждения из оригинального теста  | Факторные нагрузки  | ||
Фактор 1 (ЛСАС)  | Фактор 2 (ПАС)  | Фактор 3 (ВАС)  | |
1  | 0,5225  | 0,02542  | –0,13126  | 
3  | 0,5870  | 0,07920  | 0,03855  | 
7  | 0,5299  | –0,07206  | 0,14617  | 
25  | 0,5996  | 0,02019  | –0,09386  | 
31  | –0,0351  | 0,17894  | 0,07348  | 
39  | 0,7625  | –0,05931  | 0,01914  | 
60  | 0,4384  | 0,23821  | 0,05426  | 
2  | –0,0219  | 0,54127  | –0,05060  | 
6  | –0,0940  | 0,43547  | –0,11557  | 
24  | 0,1708  | 0,38946  | 0,02792  | 
32  | 0,0565  | 0,63318  | 0,06869  | 
34  | –0,0554  | 0,62962  | 0,00679  | 
43  | –0,0219  | 0,48253  | 0,01405  | 
12  | –0,1292  | –0,02907  | 0,56490  | 
29  | 0,0119  | 0,00627  | 0,70891  | 
49  | –0,0584  | 0,00597  | 0,80600  | 
62  | 0,2279  | 0,03871  | 0,62165  | 
Примечание: полужирным шрифтом выделены факторные нагрузки >0,35.
Затем в первой подгруппе мы провели подтверждающий факторный анализ для изучения полученной модели. Конфирматорный факторный анализ подтвердил, что полученная версия имеет трёхфакторную структуру. Также бо́льшая часть вопросов в достаточной степени нагружается на один фактор, что делает правомерным формирование общей шкалы. Полученные меры соответствия теоретической модели соответствовали рекомендованным значениям: CFI=0,909; TLI=0,894; SRMR=0,0672; RMSEA=0,05 (доверительный интервал 90% доверительный интервал 0,0338–0,0648).
Краткая версия теста обладала достаточной надёжностью: ОАС (Кронбах α=0,727, МакДональд ω=0,742), ЛСАС (Кронбах α=0,662, МакДональд ω=0,708), ПАС (Кронбах α=0,681, МакДональд ω=0,690), ВАС (Кронбах α=0,759, МакДональд ω=0,774). Сравнительно более низкие значения критериев надёжности в сравнении с оригинальным тестом могут быть обусловлены спецификой расчётов этих показателей: меньшее число вопросов влияет на показатели надёжности. Увеличение количества вопросов повышало показатели α Кронбаха, но приводило к снижению качества модели. По этой причине указанное нами сочетание вопросов было выбрано в качестве оптимального.
При оценке внутренней согласованности шкал был проведён корреляционный анализ (коэффициент Пирсона). Все вопросы статистически значимо коррелировали со своими шкалами и общей шкалой (р <0,05). Шкалы теста коррелировали между собой и с общей шкалой (p <0,001), за исключением ПАС и ВАС, взаимосвязи которых были статистически незначимы.
Далее был выполнен конфирматорный факторный анализ данных второй подгруппы для проверки воспроизводимости полученной нами модели. Проверка продемонстрировала лучшие показатели мер соответствия: CFI=0,936; TLI=0,925; SRMR=0,0675; RMSEA=0,0374 (90% доверительный интервал 0,0012–0,0572).
На следующем этапе было проведено тестирование части испытуемых краткой версией теста через 3 мес после тестирования оригинальной версией (n=75). Были изучены корреляции (коэффициент Спирмена) оригинальной и краткой версий. Все соответствующие шкалы статистически значимо коррелировали друг с другом (p <0,001): ОАС rho=0,643, ЛСАС rho=0,548, ПАС rho=0,528, ВАС rho=0,692.
Через 2 мес было выполнено повторное тестирование краткой версией для проверки ретестовой надёжности (n=74). Шкалы статистически значимо коррелировали (коэффициент Спирмена): ОАС rho=0,733, ЛСАС rho=0,751, ПАС rho=0,722, ВАС rho=0,57, p <0,001. Это указывает на достаточную ретестовую надёжность краткой версии.
Для изучения валидности по критерию были обследованы 96 пациентов с невротическими расстройствами. Согласно антиципационной концепции неврозогенеза прогностическая некомпетентность — важный фактор развития и поддержания невротических расстройств. У пациентов с невротическими расстройствами, как это показано в ряде предыдущих исследований, есть статистически значимые различия со здоровыми людьми и более низкие баллы по ТАС [3, 5, 10, 11]. В связи с этим способность краткой версии теста различать выраженность антиципационной состоятельности у здоровых испытуемых и пациентов с невротическими расстройствами мы выбрали в качестве показателя критериальной валидности.
В табл. 2 представлены результаты исследования различий выборок пациентов и здоровых испытуемых. Применяли коэффициент Стьюдента с поправкой Уэлча. Статистически значимые различия выявлены во всех шкалах, кроме антиципационной ВАС. У пациентов обнаружены сравнительно более низкие значения по каждой из шкал.
Таблица 2. Различия пациентов с невротическими расстройствами и здоровых испытуемых
Шкала  | Пациенты, М±m, n=96  | Здоровые, М±m, n=75  | Ме, пациенты  | Ме, здоровые  | t  | p  | Коэн d  | 
ОАС  | 55,6±0,957  | 58,8±0,628  | 55,5  | 59  | –3,09  | 0,002  | –0,373  | 
ЛСАС  | 22,2±0,459  | 23,6±0,347  | 23  | 24  | –2,72  | 0,007  | –0,328  | 
ПАС  | 19,1±0,533  | 20,2±0,326  | 19  | 21  | –2,15  | 0,032  | –0,259  | 
ВАС  | 14,3±0,365  | 15,0±0,265  | 15  | 16  | –1,31  | 0,191  | –0,158  | 
Влияние пола и возраста. При сравнении мужчин и женщин как в выборке здоровых испытуемых, так и в выборке пациентов с невротическими расстройствами статистически значимых различий выявлено не было (р ≥0,05). Также не обнаружено статистически значимой корреляции с возрастом испытуемых.
Исследование конвергентной валидности. Антиципационная концепция неврозогенеза В.Д. Менделевича рассматривает антиципационные процессы как часть «системы стабилизации личности», наряду с копинг-стратегиями [2, 5, 10]. В.Д. Менделевич утверждает такую модель совладания со стрессом: «сигналы-предвестники ситуации»-«антиципация»-«упреждающая активность»-«стимул»-«ориентировочные действия вместо «стрессовой реакции»-«адаптивного поведения» [5]. Другими словами, антиципационные процессы участвуют как до наступления события, позволяя избежать стрессогенности ситуации, так и в момент выбора последующих действий, направленных на совладание со стрессом.
В связи с этим мы предположили, что должны обнаруживаться корреляционные связи между шкалами антиципационной состоятельности, копинг-стратегиями и стратегиями принятия решений. С этой целью мы выбрали методику «Способы совладающего поведения» Р. Лазаруса (адаптация Т.Л. Крюковой, Е.В. Куфтяк, М.С. Замышляевой, 2004) [13] и «Мельбурнский опросник принятия решений» (адаптация Т.В. Корниловой, С.А. Корнилова, М.А. Чумаковой, 2013) [14].
Опросник «Способы совладающего поведения» содержит 8 шкал: конфронтационный копинг, дистанцирование, самоконтроль, поиск социальной поддержки, принятие ответственности, бегство-избегание, планирование решения проблемы, положительная переоценка. В табл. 3 представлены результаты корреляционного анализа шкал краткой версии ТАС и опросника «Способы совладающего поведения» Р. Лаза- руса (n=40).
Таблица 3. Матрица корреляций шкал краткой версии теста антиципационной состоятельности и опросника «Способы совладающего поведения» Р. Лазаруса
Копинг-стратегии  | ОАС  | ВАС  | ПАС  | ЛСАС  | 
Конфронтационный копинг  | r=–0,1504  | r=0,0431  | r=–0,0895  | r=–0,2588  | 
р=0,354  | р=0,792  | р=0,583  | р=0,107  | |
Дистанцирование  | r=–0,4575  | r=–0,3139  | r=–0,3538  | r=–0,2910  | 
р=0,003  | р=0,049  | р=0,025  | р=0,069  | |
Самоконтроль  | r=–0,2512  | r=–0,2014  | r=–0,1707  | r=–0,1536  | 
р=0,118  | р=0,213  | р=0,292  | р=0,344  | |
Поиск социальной поддержки  | r=–0,0805  | r=–0,0526  | r=–0,1272  | r=0,0053  | 
р=0,622  | р=0,747  | =0,434  | р=0,974  | |
Принятие ответственности  | r=–0,3556  | r=–0,3124  | r=–0,3286  | r=–0,1125  | 
р=0,024  | р=0,050  | р=0,038  | р=0,489  | |
Бегство-избегание  | r=–0,6369  | r=–0,3830  | r=–0,4932  | r=–0,4557  | 
р=0,0001  | р=0,015  | р=0,001  | р=0,003  | |
Планирование решения проблемы  | r=0,4315  | r=0,1791  | r=0,3792  | r=0,3442  | 
р=0,005  | р=0,269  | р=0,016  | р=0,030  | |
Положительная переоценка  | r=0,1454  | r=0,1676  | r=0,1563  | r=–0,0119  | 
р=0,371  | р=0,301  | р=0,335  | р=0,942  | 
Примечание: жирным шрифтом выделены статистически значимые корреляции.
Исходя из представленных в табл. 3 данных, можно заключить, что шкалы антиципационной состоятельности обратно коррелируют с рядом копинг-стратегий (дистанцирование, принятие ответственности, бегство-избегание) и прямо коррелируют с планированием решения проблемы. Чем более высоки антиципационные способности, тем более выражена стратегия продуктивного совладания с проблемой, а чем менее выражены — тем больше присутствуют стратегии избегания [5, 14].
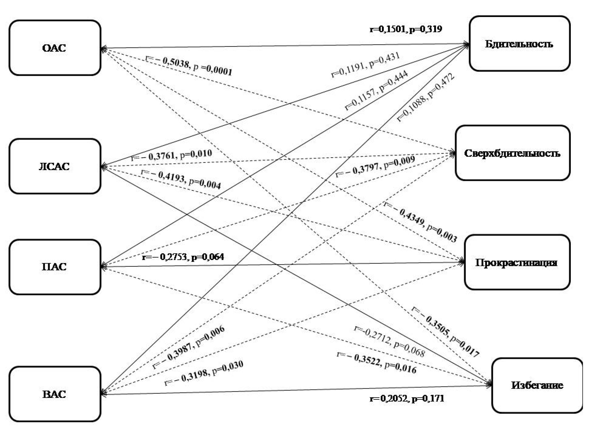
«Мельбурнский опросник принятия решений» включает 4 шкалы копингов в ситуации принятия решений: продуктивный (бдительность) и непродуктивные копинги (избегание, прокрастинация и сверхбдительность) [14]. На рис. 1 представлены результаты корреляционного анализа между шкалами краткой версии ТАС и шкалами «Мельбурнского опросника принятия решений» (n=46). Статистически значимые обратные корреляции обнаружены с непродуктивными копингами.
Рис. 1. Корреляции шкал краткой версии теста антиципационной состоятельности ТАС и «Мельбурнского опросника принятия решений». Пунктирная линия показывает статистически значимые обратные корреляции. ОАС — общая антиципационная состоятельность; ЛСАС — личностно-ситуативная антиципационная состоятельность; ПАС — пространственная антиципационная состоятельность; ВАС — временнáя антиципационная состоятельность
Прогностические способности характеризуют способность к эффективному прогнозированию будущих событий: без преувеличения или пре- уменьшения негативных последствий, а также с опорой на более вероятные сценарии развития событий. Согласно описанию Мельбурнского опросника принятия решений, непродуктивные копинги положительно связаны с непереносимостью неопределеённости [14]. То есть при более низких способностях к прогнозированию ситуации воспринимаются субъективно как неопределённые и угрожающие, что приводит к применению малоадаптивных стратегий совладания: попытке гиперконтроля, откладыванию или избеганию совладания.
Таким образом, наличие корреляционных связей между шкалами краткой версии ТАС и копинг-стратегиями согласуется с теоретическими соображениями в отношении измеряемого конструкта. Это, в свою очередь, указывает на достаточную конвергентную валидность разработанной версии методики.
ЗАКЛЮЧЕНИЕ
По результатам проведённого исследования была сформирована краткая версия ТАС, которая содержит 17 утверждений. В ходе исследования было выявлено, что полученная версия теста демонстрирует пригодную трёхфакторную модель с выделенной общей шкалой, характеризуется достаточными показателями внутренней согласованности, надёжности, обладает критериальной и конвергентной валидностью, сохраняет ретестовую надёжность. Краткую версию теста можно применять для скрининговых исследований антиципационной состоятельности. В качестве направления дальнейших исследований можно выделить стандартизацию и формирование норм краткой версии теста, а также изучение применимости методики на других возрастных и нозологических группах.
ДОПОЛНИТЕЛЬНО
Финансирование. Исследование не имело спонсорской поддержки.
Конфликт интересов. Авторы заявляют об отсутствии конфликта интересов.
Вклад авторов. Агафонова Е.В. — сбор и обработка материалов, анализ полученных данных, написание текста; Граница А.С. — обзор литературы, концепция и дизайн исследования, сбор и обработка материалов, написание текста; Макаричева Э.В. — сбор и обработка материалов, анализ полученных данных, обзор литературы, внесение окончательной правки;
Благодарности. Авторы признательны сотрудникам кафедры неврологии с курсами психиатрии, клинической психологии и медицинской генетики Казанского федерального университета и кафедры психиатрии и медицинской генетики Казанского государственного медицинского университета за консультации и помощь при сборе материала.
Funding. This publication was not supported by any external sources of funding.
Conflict of interests. The author declare no conflicts of interests.
Contribution of the authors. E.V. Agafonova — GC-MS, data analysis, writing the main part of the text; A.S. Granitsa — literature review, experimental design, collecting and preparation of samples, writing the main part of the text; E.V. Makaricheva — GC-MS, data analysis, literature review, making final edits.
Acknowledgments. The authors are grateful to the staff of the Department of Neurology with courses in Psychiatry, Clinical Psychology and Medical Genetics of Kazan Federal University and the Department of Psychiatry and Medical Genetics of Kazan State Medical University for advice and assistance in collecting material.
ПРИЛОЖЕНИЕ
Краткая версия теста антиципационной состоятельности
Инструкция. Пользуясь данной шкалой, укажите, в какой степени вы согласны или не согласны с каждым из следующих утверждений, ставя Х в соответствующем месте. Давайте только один ответ на каждое утверждение:
1 — совершенно не согласен (совсем не так);
2 — скорее не согласен (скорее не так);
3 — ни то, ни другое (и так, и не так);
4 — скорее согласен (скорее так);
5 — совершенно согласен (именно так).
Утверждение  | 1  | 2  | 3  | 4  | 5  | 
1  | 2  | 3  | 4  | 5  | 6  | 
1. Меня отличает от многих пунктуальность  | |||||
2. Окружающие люди нередко бывают по отношению ко мне несправедливыми  | |||||
3. Я всегда могу точно определить, перепрыгну я лужу (ручей, яму) или нет  | |||||
4. В поездку я беру с собой лекарства с избытком на случай, если они понадобятся кому-нибудь из моих попутчиков  | |||||
5. Мне не составляет труда распланировать свой путь и успеть прийти в назначенное место вовремя  | |||||
6. Я легко могу «подбить» муху мухобойкой или газетой  | |||||
7. Часто бывает, что я обижаюсь на близких и знакомых мне людей  | |||||
8. Я, как правило, ставлю будильник так, чтобы не только всё успеть сделать до ухода из дома, но и иметь несколько минут в запасе  | |||||
9. Если кто-либо бросает мне ключи (или иной мелкий предмет), я с лёгкостью их ловлю  | |||||
10. Меня нередко обманывают  | |||||
11 Я легко жонглирую (жонглировал ранее) различными предметами, побрасывая и ловя их  | |||||
12. Мне часто казалось, что у меня ещё «уйма времени», чтобы успеть прийти вовремя на работу (учёбу, встречу), но я, несмотря на свои прогнозы, опаздывал  | |||||
1  | 2  | 3  | 4  | 5  | 6  | 
13. Я склонен разочаровываться в людях  | |||||
14. Мне нравится (или нравилось) участвовать в играх, требующих ловкости движений  | |||||
15. Мне трудно распределять равномерно по дням имеющуюся у меня пищу, и я часто к концу недели (или месяца) вынужден обходиться минимумом оставшейся еды  | |||||
16. В своей жизни я часто сталкиваюсь (сталкивался) с невообразимым стечением неблагоприятных обстоятельств  | |||||
17. Я умело и точно могу (мог ранее) издалека забрасывать мяч в корзину или бумажки в урну  | 
Обработка результатов.
Прямые вопросы (баллы подсчитываются прямо): 1, 3, 4, 5, 6, 8, 9, 11, 14, 17. Прямых утверждений 10.
Обратные вопросы (баллы подсчитываются наоборот: 5 —1, 4 — 2, 3 — 3, 2 — 4, 1 — 5): 2, 7, 10, 12, 13, 15, 16. Обратных утверждений 7.
Шкалы антиципационной состоятельности:
- личностно-ситуативная (вопросы 2, 4, 7, 10, 13, 15, 16) — 7 утверждений; максимальное значение — 35 баллов;
 - пространственная (вопросы 3, 6, 9 ,11, 14, 17) — 6 утверждений; максимальное значение — 30 баллов;
 - временнáя (вопросы 1, 5, 8, 12) — 4 утверждения; максимальное значение — 20 баллов.
 
Общую антиципационную состоятельность рассчитывают путём сложения баллов по всем трём шкалам. Максимальное значение — 85 баллов.
Об авторах
Елена Владимировна Агафонова
Казанский (Приволжский) федеральный университет
														Email: koshka1802@bk.ru
				                					                																			                								
студентка лечебного факультета, ИФМИБ
Россия, КазаньАлександр Станиславович Граница
Казанский (Приволжский) федеральный университет
							Автор, ответственный за переписку.
							Email: hebechblu@yandex.ru
				                	ORCID iD: 0000-0002-0498-7397
				                	SPIN-код: 4775-7844
																		                								
канд. мед. наук, доц., каф. неврологии с курсами психиатрии, клинической психологии и медицинской генетики
Россия, КазаньЭльвира Вячеславовна Макаричева
Казанский государственный медицинский университет
														Email: emakaricheva@mail.ru
				                	ORCID iD: 0000-0002-3607-9756
				                	SPIN-код: 1207-5554
																		                								
канд. мед. наук, доц., каф. психиатрии и медицинской психологии
Россия, КазаньСписок литературы
- Менделевич В.Д., Соловьева С.Л. Неврозология и психосоматическая медицина. М.: МЕДпресс-информ; 2002. 608 с.
 - Ничипоренко Н.П., Менделевич В.Д. Феномен антиципационных способностей как предмет психологического исследования // Психологический журнал. 2006, Т. 27. №5. С. 50–59.
 - Граница А.С. Взаимосвязи интуитивности с антиципационной состоятельностью и психологическими защитами у больных с невротическими расстройствами // Неврологический вестник им. В.М. Бехтерева. 2017. Т. 49. №2. С. 20‒24.
 - Denny B.T., Ochsner K.N., Weber J., Wager T.D. Anticipatory brain activity predicts the success or failure of subsequent emotion regulation // Social Cognitive and Affective Neuroscience. 2014. Vol. 9. N. 4. Р. 403‒411. doi: 10.1093/scan/nss148.
 - Менделевич В.Д. Антиципационные механизмы неврозогенеза. Казань: Медицина; 2011. 288 с.
 - Ахметзянова А.И. Антиципационная несостоятельность в условиях болезни и аномального развития (научная позиция Казанской школы) // Практическая медицина. 2015. Т. 5. №90. С. 42‒45.
 - Хафизова Г.Д., Менделевич В.Д. Взаимосвязь антиципа-ционной состоятельности и волевой деятельности у пациентов с личностными расстройствами // Практическая медицина. 2007. №22. С. 52–54.
 - Сумина Н.Е. Клинический подход к изучению антиципационной состоятельности // Журнал практической психологии и психоанализа. 2007. №4. С. 22–29.
 - Ахметзянова А.И. Структурно-функциональная организация антиципационно-прогностического механизма социально-психологической адаптации при аддиктивном поведении // Психологические исследования. 2018. Т. 11. №57. С. 4. doi: 10.54359/ps.v11i57.320.
 - Абитов И.Р. Антиципационная состоятельность в структуре совладающего поведения (в норме и при психосоматических и невротических расстройствах). Дис. ... канд. псих. наук. Казань; 2007. https://dspace.kpfu.ru/xmlui/viewer?file=92776;071001_9.pdf&sequence=1&isAllowed=y (дата обращения: 01.07.2023).
 - Тимуца Д.Р. Сравнительные особенности антиципационной состоятельности и способности к прогнозированию у больных невротическими и соматоформными расстройствами // Практическая медицина. 2019. Т. 17. №3. С. 79–83. doi: 10.32000/2072-1757-2019-3-79-83.
 - Батурин Н.А., Мельникова Н.Н. Технология разработки тестов.Часть 3 // Психология. Психофизиология. 2010. №4. С. 4–18.
 - Батурин Н.А., Мельникова Н.Н. Технология разработки тестов. Часть 4 // Психология. Психофизиология. 2010. №40. С. 13–28.
 - Крюкова Т.Л., Куфтяк Е.В. Опросник способов совладания (адаптация методики WCQ) // Журнал практического психолога. 2007. №3. С. 93–112.
 - Корнилова Т.В. Мельбурнский опросник принятия решений: русскоязычная адаптация // Психологические исследования. 2013. Т. 6. №31. doi: 10.54359/ps.v6i31.671.
 
Дополнительные файлы
				
			
						
					
									


