Predicting high-temperature rheological deformation and long-term strength of a viscoplastic material using a leader sample
- Authors: Radchenko V.P.1, Afanaseva E.1, Saushkin M.N.1
-
Affiliations:
- Samara State Technical University
- Issue: Vol 27, No 2 (2023)
- Pages: 292-308
- Section: Mechanics of Solids
- URL: https://journals.eco-vector.com/1991-8615/article/view/595894
- DOI: https://doi.org/10.14498/vsgtu2001
- ID: 595894
Cite item
Full Text
Abstract
A method for predicting creep and long-term strength in conditions of viscous failure mechanism has been proposed and implemented. It is assumed that when the material is loaded, there is no instant plastic deformation or the first stage of creep, and the hypothesis of incompressibility is satisfied. In the developed method, it is shown that if the creep curve under constant stress and the time to failure are known for a pre-tested sample (leader sample), then to obtain the rheological deformation diagram and long-term strength of the material at other stress levels, it is sufficient to know only the initial minimum creep deformation rate (at the initial moment of time) for the samples at these stress levels.
The adequacy of the developed method to experimental data for a range of alloys under conditions of tension and torsion of samples has been tested. It has been shown that the prediction results do not depend on the choice of a leader sample from the series of samples tested at different stress levels.
The research results demonstrate that the developed method allows not only predicting creep curves and long-term strength (in the asymptotic formulation), but also optimizing the planning of experimental studies to obtain a series of steady-state creep curves under constant stresses.
Keywords
Full Text
Введение
Проблема прогнозирования неупругой деформации и длительной прочности материалов в условиях ползучести является одной из актуальных задач современного машиностроения при проектировании элементов конструкций, эксплуатируемых в условиях высоких температур, что отмечается в необозримом количестве монографий и публикаций, в частности в [1–13]. Одной из основных задач в области реологического деформирования является разработка феноменологических моделей поведения материалов — уравнений состояния ползучести и длительной прочности. Современное состояние данного научного направления изложено в монографии А. М. Локощенко [7] и его обзоре с соавторами [14]. Феноменологические уравнения состояния реологического деформирования являются основой для решения соответствующих краевых задач, однако построение этих моделей является сложным и трудоемким процессом из-за реализации технически сложного эксперимента при высоких температурах и длительности испытаний. Поэтому на первый план выходит оптимизация экспериментальных исследований для получения кривых стационарной ползучести при постоянных напряжениях, являющихся основой для серии построенных реологических моделей материала.
Разнообразие свойств реологической деформации и характеристик длительной прочности (наличие трех стадий ползучести или их комбинаций меньшей размерности, обратимая деформация при полной разгрузке, существенный разброс деформации ползучести, различные механизмы деформирования и разрушения материала в зависимости от диапазонов изменения температуры и напряжений и другие эффекты) не позволяют построить универсальные теории ползучести и длительной прочности для всех возможных значений температур и напряжений. Более-менее достоверные результаты дают реологические модели, построенные в рамках одного механизма разрушения (вязкого, хрупкого или смешанного) с соответствующими ограничениями на диапазон изменения параметров температурно-силового нагружения.
В настоящей работе рассматривается построение модели ползучести и длительной прочности частного вида в рамках принятия гипотезы вязкого механизма разрушения, которая позволяет получить не только кривую ползучести, но и время до разрушения образцов при различных постоянных напряжениях по экспериментально известной информации о диаграмме деформирования некоторого одиночного образца-лидера (прототипа). Предполагается, что в рамках принятой гипотезы отсутствует упрочнение материала (на кривой деформирования при постоянном напряжении не наблюдается первая стадия ползучести).
1. Метод прогнозирования ползучести и длительной прочности по образцу-лидеру
Метод базируется на возможности по установленным параметрам длительной прочности определять параметры установившейся ползучести (и наоборот) на основе феноменологической зависимости
\[ \begin{equation}
(\dot{p}_{\min} )^kt^*=a,
\end{equation} \tag{1} \]
где $\dot{p}_{\min}$ — скорость установившейся ползучести, $t^*$ — время до разрушения, $k$ и $a$ — параметры материала (в частном случае $k=1$).
Соотношение (1) получено на основе обработки экспериментальных данных для различных материалов [17–20]. Однако оно может быть получено и теоретически из схемы вязкого разрушения. Для этого случая вводятся следующие гипотезы:
- разрушение образца происходит при большом удлинении и сопровождается появлением шейки;
- у материала отсутствует первая стадия ползучести;
- в момент нагружения пренебрегаем мгновенно-упругой и пластической деформацией;
- деформация ползучести по длине образца является однородной вплоть до образования шейки;
- выполняется гипотеза несжимаемости материала.
Исходя из этих гипотез в [2] получена связь между номинальным $\sigma_0=Q /F_0$ и истинным $\sigma=Q / F$ напряжениями вида
\[ \begin{equation*}
\sigma(t)=\sigma_0 \exp [p(t)],
\end{equation*} \]
где $F$ и $F_0$ — текущая и первоначальная площади поперечного сечения цилиндрического образца, $Q={\rm const}$ — приложенная к образцу нагрузка, $p=p(t)$ — деформация ползучести. Исходя из степенной зависимости для скорости деформации ползучести
\[ \begin{equation*}
\dot{p}=a \sigma^n,
\end{equation*} \]
$a$ и $n$ — постоянные величины, в [2] получены следующие зависимости:
\[ \begin{equation}
\frac{\sigma (t)} {\sigma_0}= (1-ant\sigma_0^n )^{-1/n},
\quad
p(t)=-\frac 1 n \ln |1-ant\sigma_0^n |.
\end{equation} \tag{2} \]
Из (2) следует, что зависимость $p=p(t)$ имеет вертикальную асимптоту. На заключительной стадии деформирования в некоторой точке кривой ползучести при $\sigma_0={\rm const}$ образуется шейка, и время разрушения $t=t^*$ можно определить, полагая $\sigma(t^*)=\infty$, а значит, и $p(t^*)=\infty$. Тогда из (2) имеем
\[ \begin{equation}
t^*(\sigma_0)=\frac 1 {an\sigma_0^n}.
\end{equation} \tag{3} \]
Учитывая, что $a\sigma_0^n$ — значение мгновенной (и минимальной) скорости установившейся ползучести в начальный момент времени $(t=0)$, т.е. $a\sigma_0^n =\dot{p}_0 (\sigma_0 )=\dot{p}_{\min}$, из (3) находим зависимость
\[ \begin{equation*}
\dot{p}_{\min} t^* =n^{-1},
\end{equation*} \]
которая является частным случаем (1) при $k=1$. Из (3) следует, что при $\sigma_0={\rm const}$ эта зависимость описывает диаграмму длительной прочности.
Зависимости (2) и (3) получены в предположении реализации схемы вязкого разрушения в «чистом» виде. В этом случае увеличение истинного напряжения связано лишь с геометрическим уменьшением площади поперечного сечения образца в соответствии с гипотезой несжимаемости материала. Однако при вязком механизме разрушения наблюдается внутризеренное накопление повреждений, которое приводит к дополнительному снижению эффективной площади поперечного сечения, воспринимающего нагрузку. В связи с этим Г. Ф. Лепиным [6] для учета поврежденности была предложена экспериментально обоснованная связь истинного $\sigma$ и номинального $\sigma_0$ напряжений в виде
\[ \begin{equation}
\sigma=\sigma_0 \exp (sp ),
\end{equation} \tag{4} \]
где $s \geqslant 1$ — феноменологический параметр, значение которого для некоторых материалов может достигать величины нескольких десятков. Из (3) с учетом (4) получаем зависимости
\[ \begin{equation}
p(t) =-{1 \over s n} \ln (1-anst\sigma_0^n ),
\end{equation} \tag{5} \]
\[ \begin{equation}
t^* (\sigma_0 ) = \frac 1 {ans\sigma_0^n},
\end{equation} \tag{6} \]
которые в дальнейшем будем использовать для теоретического обоснования разработанного метода прогнозирования по изделию-лидеру.
Предположим, что экспериментально получена кривая деформирования материала вплоть до момента разрушения для образца-лидера при номинальном напряжении $\sigma_0$. Перепишем (6) в виде
\[ \begin{equation}
t^* (\sigma_0 ) = \frac 1 {ns \dot{p}_0 (\sigma_0 )},
\end{equation} \tag{7} \]
где $\dot{p}_0 (\sigma_0 )=a\sigma_0^n$ — начальная минимальная скорость установившейся ползучести для образца-лидера. Пусть теперь испытывается исследуемый образец при номинальном напряжении $\sigma_1$ и зафиксирована его начальная скорость $\dot{p}_0 (\sigma_1 )=a\sigma_1^n$. Тогда, записывая для этого образца соотношение аналогично (7), для времени разрушения $t_1 (\sigma_1 )$ получаем
\[ \begin{equation}
t_1 (\sigma_1 ) =t^* (\sigma_0 ) {\dot{p}_0 (\sigma_0 ) \over \dot{p}_0 (\sigma_1 )}.
\end{equation} \tag{8} \]
Таким образом, если известны начальная скорость ползучести $\dot{p}_0 (\sigma_0 )$ образца-лидера и время его разрушения, а также начальная скорость исследуемого образца при напряжении $\sigma_1$ любой реализации $\dot{p}_0 (\sigma_1 )$, то время разрушения исследуемого образца можно получить на основании (8).
Покажем, что можно прогнозировать и кривую деформации исследуемого образца при любом напряжении по известной кривой ползучести образца-лидера. Для этого в соотношении (5) необходимо найти зависимость времени от деформации и напряжения:
\[ \begin{equation}
t (p, \sigma_0 ) = \frac{1-e^{-nsp}}{ans\sigma_0^n}=\frac{1-e^{-nsp}}{ns\dot{p}_0 (\sigma_0 )}.
\end{equation} \tag{9} \]
Аналогичная зависимость для номинального напряжения $\sigma_1$ исследуемого образца имеет вид
\[ \begin{equation}
\label{radch:eq:eq13}
t (p, \sigma_1 )= \frac{1-e^{-nsp}} {ns\dot{p}_0 (\sigma_1 )}.
\end{equation} \tag{10} \]
Тогда из (9) и (10) для времени достижения обеими реализациями при напряжениях $\sigma_0$ (для образца-лидера) и $\sigma_1$ (для исследуемого образца) одного и того же значения деформации ползучести $p$ получаем
\[ \begin{equation}
t (p, \sigma_1 )=t (p, \sigma_0 ) {\dot{p}_0 (\sigma_0 )\over\dot{p}_0 (\sigma_1 )}.
\end{equation} \tag{11} \]
Таким образом, из (11) следует, что кривая ползучести исследуемого образца при номинальном напряжении $\sigma_1$ может быть получена с помощью преобразования подобия из кривой ползучести образца-лидера при номинальном напряжении $\sigma_0$ с коэффициентом подобия, равным отношению начальных скоростей деформации образца-лидера и исследуемого образца ${\dot{p}_0 (\sigma_0 )}/{\dot{p}_0 (\sigma_1 )}$.
2. Проверка адекватности моделей прогнозирования ползучести и длительной прочности материала экспериментальным данным
Для проверки адекватности разработанного метода использовались экспериментальные данные из независимых источников.
Рис. 1. Экспериментальные (сплошные линии) [8] и расчетные (штриховые линии) кривые ползучести коррозионно-стойкого сплава 12Х18Н10Т при температуре 850°C, построенные по образцу-лидеру (линия 1); маркеры (номинальные напряжения): 1 — 40 МПа; 2 — 50 МПа; 3 — 60 МПа; 4 — 80 МПа
[Figure 1. Experimental (solid lines) [8] and calculated (dashed lines) creep curves of the corrosion-resistant 12Kh18N10T alloy at a temperature of 850°C constructed based on the leader sample (line 1); markers (nominal stresses): 1 — 40 MPa; 2 — 50 MPa; 3 — 60 MPa; 4 — 80 MPa]
2.1. В работе [8] представлена экспериментальная информация по ползучести и длительной прочности коррозионно-стойкого сплава 12Х18Н10Т при температуре 850°C. На рис. 1 сплошными линиями приведены экспериментальные кривые ползучести для четырех уровней напряжения $\sigma_0 = \{40, 50, 60,$ $80 \}$ МПа, осредненные по 6, 7, 6 и 2 реализациям соответственно. Для иллюстрации разработанного метода в качестве образца-лидера использовалась реализация при $\sigma_0=40$ МПа (кривая 1). В табл. 1 приведены экспериментальные [8] значения для начальной скорости установившейся ползучести $\dot{p}_0 (\sigma_0 )$ и времени до разрушения $t^*_1$ для всех четырех уровней номинального напряжения $\sigma_0$. С использованием этих экспериментальных значений по формуле (8) получены значения времени до разрушения $t^*_2$ по разработанной методике (см. табл. 1). Для сравнения в табл. 1 приведены расчетные значения времени до разрушения $t^*_3$ по модели авторов [8].
| $\sigma_0$, MPa | Experimental data [8] | Calculated data | ||||
| $\dot{p}_0 (\sigma_0 )$, h$^{-1}$ | $t^*_1$, h | $t^*_2$, h | $t^*_3$, h | $\Delta_2$, % | $\Delta_3$, % | |
| 40 | 0.00082 | 54.0 | 54.0 | 51.0 | – | 5.6 |
| 50 | 0.0019 | 23.5 | 23.3 | 25.2 | 0.85 | 7.2 |
| 60 | 0.0030 | 15.4 | 14.8 | 14.1 | 3.9 | 8.4 |
| 80 | 0.0077 | 6.0 | 5.75 | 5.7 | 4.2 | 5.0 |
В двух последних столбцах табл. 1 приведены значения относительных погрешностей $\Delta_2$ и $\Delta_3$ (%), вычисленных по формуле
\[ \begin{equation}
\Delta_i=\Bigl| \frac{t^*_i-t^*_1}{t^*_1}\Bigr| \cdot 100\, \%, \quad i=2, 3
\end{equation} \tag{12} \]
для моделей (12) и модели авторов [8] соответственно. Согласно этим данным, погрешность вычисления времени до разрушения по модели (8) для стационарных кривых ползучести меньше, чем по более сложной модели [8].
На рис. 1 штриховыми линиями показаны расчетные зависимости для деформации ползучести, полученные на основании (11), при этом использовались лишь экспериментальные данные для образца-лидера (линия 1) и начальные скорости деформации ползучести для остальных реализаций (линии 2–4).
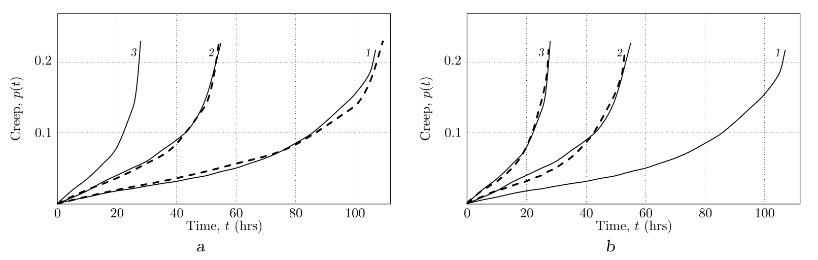
Рис. 2. Экспериментальные (сплошные линии) [16] и расчетные (штриховые линии) кривые ползучести титанового сплава при температуре 600°C, построенные по образцу-лидеру 3 (a) и образцу-лидеру 1 (b); маркеры (номинальные напряжения): 1 — 300 МПа; 2 — 350 МПа; 3 — 400 МПа
[Figure 2. Experimental (solid lines) [16] and calculated (dashed lines) creep curves of a titanium alloy at a temperature of 600°C constructed based on the leader sample 3 (a) and the leader sample 1 (b); markers (nominal stresses): 1 — 300 MPa; 2 — 350 MPa; 3 — 400 MPa]
2.2. В работе [16] приведены экспериментальные данные по деформации ползучести титанового сплава при температуре 600°C (представлены на рис. 2 сплошными линиями). По ним определялись начальные скорости деформации ползучести $\dot{p}_0\ (\sigma_0 )$ и время до разрушения $t^*_1$, значения которых приведены в табл. 2. С целью вариативности разработанного подхода для одних и тех же экспериментальных данных использовались различные реализации в качестве образца-лидера: на рис. 2, a в качестве образца-лидера использовался образец 3, а на рис. 2, b — образец 1. На рис. 2 штриховыми линиями показаны расчетные зависимости для деформации ползучести по формуле (11), а в табл. 2 приведены расчетные значения времени разрушения $t^*_2$ по (8) и погрешности $\Delta_2$ величины $t^*_2$ относительно экспериментального значения $t^*_1$ в соответствии с (12). Из представленных на рис. 2 и в табл. 2 данных следует, что результаты расчетов по (8) и (11) практически не зависят от выбора образца-лидера.
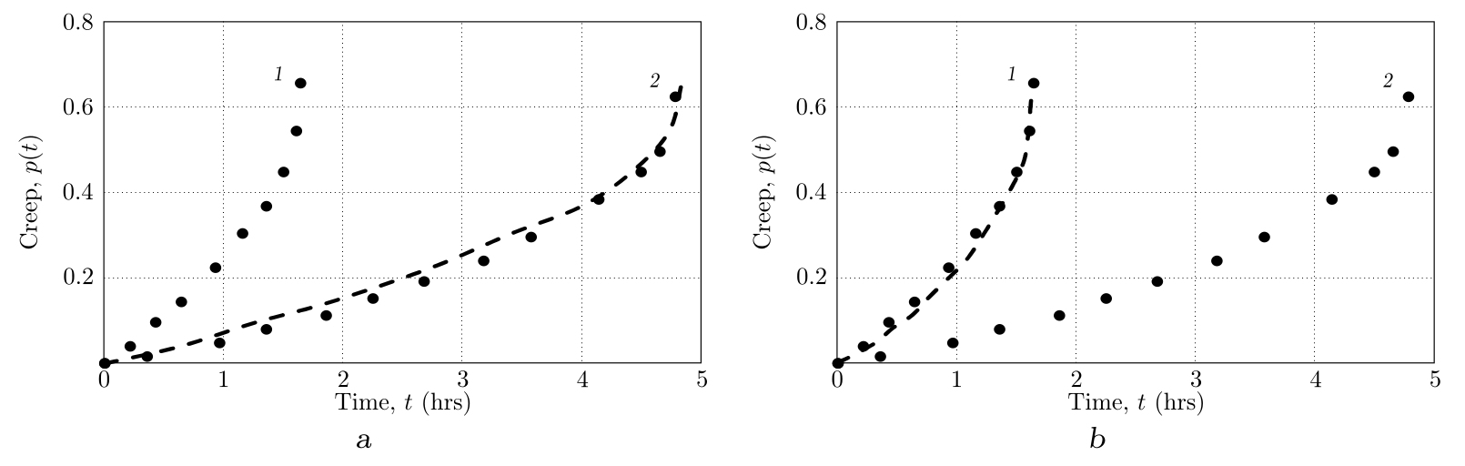
Рис. 3. Экспериментальные (точки) [9] и расчетные (штриховые линии) диаграммы для удельной работы напряжений на деформациях ползучести сплава Д16Т при температуре 250°C, построенные по образцу-лидеру (линия 4) в условиях одноосного растяжения (a) и кручения (b); маркеры (номинальные напряжения): 1 — 100 МПа; 2 — 90 МПа; 3 — 80 МПа; 4 — 70; МПа 5 — 46.2 МПа; 6 — 40.5 МПа; 7 — 37.0 МПа; 8 — 34.6 МПа
[Figure 3. Experimental (points) [9] and calculated (dashed lines) diagrams for specific work of stresses on creep deformations of D16T alloy at a temperature of 250°C constructed based on the leader sample (line 4) under conditions of uniaxial tension (a) and torsion (b); markers (nominal stresses): 1 — 100 MPa; 2 — 90 MPa; 3 — 80 MPa; 4 — 70 MPa; 5 — 46.2 MPa; 6 — 40.5 MPa; 7 — 37.0 MPa; 8 — 34.6 MPa]
2.3. Применим разработанный подход к экспериментальным данным [9] по ползучести для образцов при одноосном растяжении (рис. 3, a) и кручении (рис. 3, b). В работе [9] диаграммы деформирования представлены в координатах «время – удельная работа напряжений на деформациях», т.е. по оси абсцисс на рис. 3 приведены значения работы $A(t)= \displaystyle \int_0^t \sigma_{ij}dp_{ij}$. Поэтому формальное применение основных расчетных соотношений (8) и (11) в данном случае сводится к замене начальных скоростей деформации $\dot{p}_0$ на начальные значения скорости $\dot{A}_0$ (фактически — удельной мощности) в начальный момент времени ($t=0$). В качестве образца-лидера в данном случае рассматривается реализация при номинальном напряжении $\sigma_0=70$ МПа (линия 4 на рис. 3, a).
С использованием экспериментальных данных, представленных на рис. 3, вычислены начальные скорости $\dot{A}_0$ для обоих видов нагружения, значения которых приведены в табл. 3. Расчетные значения времени разрушения $t^*_2$ по (8) с соответствующей заменой $\dot{p}_0$ (для случая растяжения) и $\dot{\tau}_0$ (для случая сжатия) на $\dot{A}_0$ даны для всех вариантов при различных постоянных значениях номинальных растягивающих и касательных напряжений в табл. 3. Здесь же представлены и относительные погрешности $\Delta t_2$ (%) отклонения расчетных данных $t^*_2$ от экспериментальных $t^*_1$. Штриховыми линиями на рис. 3 показаны расчетные диаграммы для работы $A=A(t)$, полученные с использованием (11).
| Torsion | ||||
| $\tau_0$, MPa | $\dot{A}_0$, $\rm ({N / mm^{2} }) \cdot h$ | $t^*_1$, h | $t^*_2$, h | $\Delta_2$, % |
| 34.6 | $1.62 \cdot 10^{-3}$ | 730 | 732.3 | 0.3 |
| 37.0 | $2.7 \cdot 10^{-3}$ | 487 | 439.4 | 9.8 |
| 40.5 | $4.3 \cdot 10^{-3}$ | 293 | 276 | 5.8 |
| 46.2 | $9.46 \cdot 10^{-3}$ | 150 | 125.4 | 16.4 |
Из приведенного примера следует, что прогнозирование по одному образцу-лидеру возможно и для разных видов напряженного состояния. В целом здесь наблюдается хорошее соответствие расчетных и экспериментальных данных как для длительной прочности, так и для диаграмм деформирования.
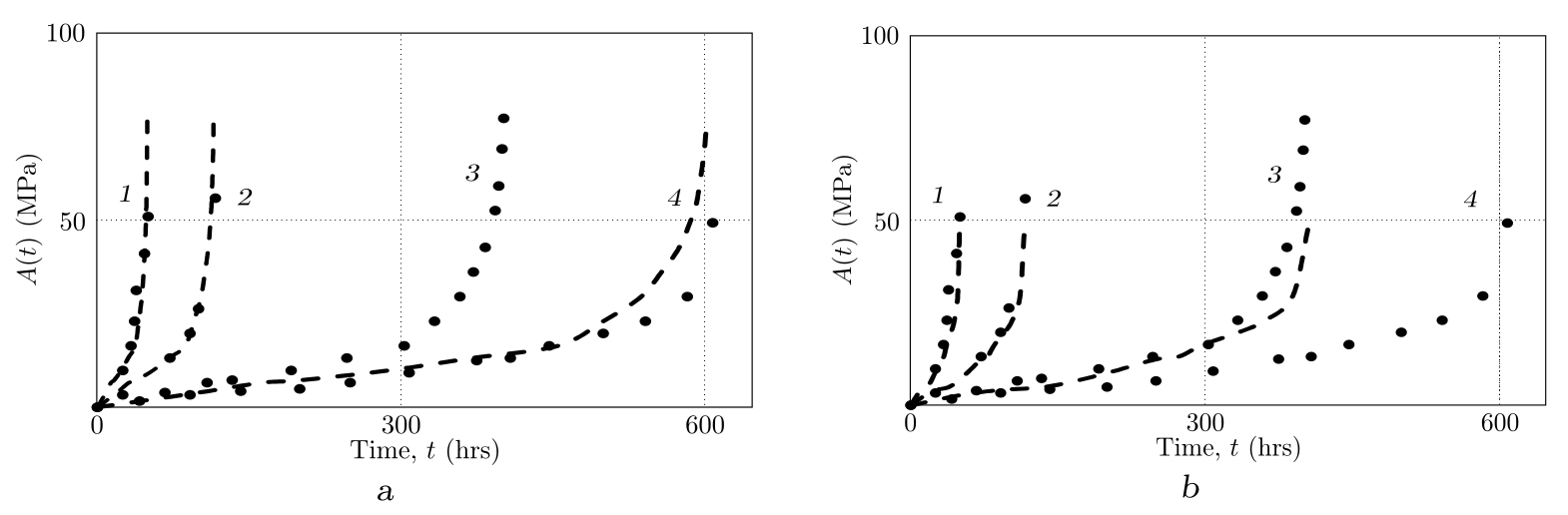
2.4. В работе [9] приведены экспериментальные диаграммы деформирования титанового сплава ВТ-9 при температуре 600°C, представленные на рис. 4. В качестве образцов-лидеров рассматриваются реализации при номинальных напряжениях $\sigma_0=250$ МПа (линия 3 на рис. 4, a) и $\sigma_0=450$ МПа (линия 1 на рис. 4, b).
С использованием экспериментальных данных, представленных на рис. 4, вычислены начальные скорости $\dot{A}_0$, значения которых приведены в табл. 5. Расчетные значения времени разрушения $t^*_2$ по (8) с соответствующей заменой $\dot{p}_0$ на $\dot{A}_0$ даны для всех вариантов в табл. 5. Здесь же представлены и относительные погрешности $\Delta t_2$ (%) отклонения расчетных данных $t^*_2$ от экспериментальных $t^*_1$. Штриховыми линиями на рис. 4 показаны расчетные диаграммы для работы $A=A(t)$, полученные с использованием (11).
Как следует из приведенного примера, прогнозирование по одному образцу-лидеру возможно и для разных видов напряженного состояния. В целом здесь наблюдается хорошее соответствие расчетных и экспериментальных данных как для длительной прочности, так и для диаграмм деформирования.
2.5. Рассмотрим теперь диаграммы испытаний на ползучесть для сплава ОТ-4 при температуре 550°C [9], представленные на рис. 5. В табл. 5 приведены расчетные значения времени разрушения $t^*_2$ по (8) и погрешности $\Delta_2$ величины $t^*_2$ относительно экспериментального значения $t^*_1$ в соответствии с (12). Из приведенных данных следует, что результаты расчетов по (8) и (11) практически не зависят от выбора образца-лидера.
2.6. Рассмотрим экспериментальные данные [9], представленные в виде диаграмм деформирования титанового сплава ВТ-5 при температурах 450°C и 550°C на рис. 6.
С использованием экспериментальных данных, представленных на рис. 6, вычислены начальные скорости $\dot{A}_0$, значения которых приведены в табл. 6. Расчетные значения времени разрушения $t^*_2$ по (8) с соответствующей заменой $\dot{p}_0$ на $\dot{A}_0$ даны для всех вариантов в табл. 6. Здесь же представлены и относительные погрешности $\Delta t_2$ (%) отклонения расчетных данных $t^*_2$ от экспериментальных $t^*_1$. Для сравнения в табл. 6 приведены расчетные значения времени до разрушения $t^*_3$ по модели, предложенной в [9], и относительные погрешности $\Delta t_3$ (%) отклонения расчетных данных $t^*_3$ от экспериментальных $t^*_1$. Штриховыми линиями на рис. 6 показаны расчетные диаграммы для работы $A=A(t)$, полученные с использованием (11).
2.7. Рассмотрим диаграммы испытаний на ползучесть сплава 09Г2С [21], представленные на рис. 7–9. По диаграммам определялись начальные скорости деформации ползучести $\dot{p}_0\ (\sigma_0 )$ и время до разрушения $t^*_1$, значения которых приведены в табл. 7. С целью вариативности разработанного подхода для одних и тех же экспериментальных данных использовались различные реализации в качестве образца-лидера: на рис. 7, a, 8, a и 9, a в качестве образца-лидера использовался образец 1, а на рис. 7, b, 8, b и 9, b — образец 2. На рис. 7–9 штриховыми линиями показаны расчетные зависимости для деформации ползучести по формуле (1), а в табл. 7 приведены расчетные значения времени разрушения $t^*_2$ по (8) и погрешности $\Delta_2$ величины $t^*_2$ относительно экспериментального значения $t^*_1$ в соответствии с (12). Из представленных на рис. 7–9 и в табл. 7 данных следует, что результаты расчетов по (8) и (11) также практически не зависят от выбора образца-лидера.
Рис. 4. Экспериментальные (точки) [9] и расчетные (штриховые линии) диаграммы для удельной работы напряжений на деформациях ползучести сплава ВТ-9 при температуре 600°C, построенные по образцу-лидеру 3 (a) и образцу-лидеру 1 (b); маркеры (номинальные напряжения): 1 — 450 МПа; 2 — 350 МПа; 3 — 250 МПа
[Figure 4. Experimental (points) [9] and calculated (dashed lines) diagrams for specific work of stresses on creep deformations of VT-9 alloy at a temperature of 600°C constructed based on the leader sample 3 (a) and the leader sample 1 (b); markers (nominal stresses): 1 — 450 MPa; 2 — 350 MPa; 3 — 250 MPa]
Рис. 5. Экспериментальные (точки) [9] и расчетные (штриховые линии) диаграммы для удельной работы напряжений на деформациях ползучести сплава ОТ-4 при температуре 550°C, построенные по образцу-лидеру 3 (a) и по образцу-лидеру 4 (b); маркеры (номинальные напряжения): 1 — 80 МПа; 2 — 60 МПа; 3 — 50 МПа; 4 — 40 МПа
[Figure 5. Experimental (points) [9] and calculated (dashed lines) diagrams for specific work of stresses on creep deformations of OT-4 alloy at a temperature of 550°C constructed based on the leader sample 3 (a) and the leader sample 4 (b); markers (nominal stresses): 1 — 80 MPa; 2 — 60 MPa; 3 — 50 MPa; 4 — 40 MPa]}
Рис. 6. Экспериментальные (точки) [9] и расчетные (штриховые линии) диаграммы для удельной работы напряжений на деформациях ползучести сплава ВТ-5 при температуре 450°C, построенные по образцу-лидеру 4 (a), и при температуре $550\,^\circ$C, построенные по образцу-лидеру 7 (b); маркеры (номинальные напряжения): 1 — 370 МПа; 2 — 350 МПа; 3 — 330 МПа; 4 — 300 МПа; 5 — 150 МПа; 6 — 130 МПа; 7 — 110 МПа
[Figure 6. Experimental (points) [9] and calculated (dashed lines) diagrams for specific work of stresses on creep deformations of VT-5 alloy at a temperature of 450°C constructed based on the leader sample 4 (a) and at a temperature of 550°C on the leader sample 7 (b); markers (nominal stresses): 1 — 370 MPa; 2 — 350 MPa; 3 — 330 MPa; 4 — 300 MPa; 5 — 150 MPa; 6 — 130 MPa; 7 — 110 MPa]
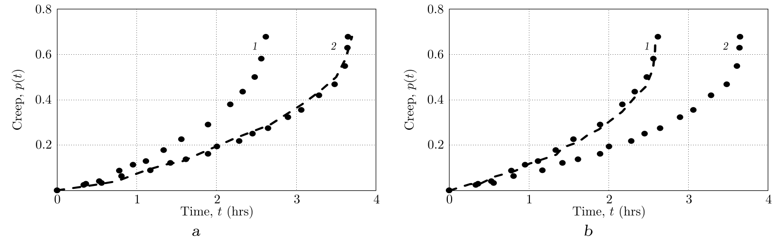
Рис. 7. Экспериментальные (точки) [21] и расчетные (штриховые линии) кривые ползучести сплава 09Г2С при температуре 700°C, построенные по образцу-лидеру 1 (a) и по образцу-лидеру 2 (b); маркеры (номинальные напряжения): 1 — 69.67 МПа; 2 — 58.86 МПа
[Figure 7. Experimental (points) [21] and calculated (dashed lines) diagrams for specific work of stresses on creep deformations of 09G2S alloy at a temperature of 700°C constructed based on the leader sample 1 (a) and the leader sample 2 (b); markers (nominal stresses): 1 — 69.67 MPa; 2 — 58.86 MPa]
Рис. 8. Экспериментальные (точки) [21] и расчетные (штриховые линии) кривые ползучести сплава 09Г2С при температуре 730°C, построенные по образцу-лидеру 1 (a) и по образцу-лидеру 2 (b); маркеры (номинальные напряжения): 1 — 58.86 МПа; 2 — 49.05 МПа
[Figure 8. Experimental (points) [21] and calculated (dashed lines) diagrams for specific work of stresses on creep deformations of 09G2S alloy at a temperature of 730°C constructed based on the leader sample 1 (a) and the leader sample 2 (b); markers (nominal stresses): 1 — 58.86 MPa; 2 — 49.05 MPa]
Рис. 9. Экспериментальные (точки) [21] и расчетные (штриховые линии) кривые ползучести сплава 09Г2С при температуре 750°C, построенные по образцу-лидеру 1 (a) и по образцу-лидеру 2 (b); маркеры (номинальные напряжения): 1 — 49.05 МПа; 2 — 38.24 МПа
[Figure 9. Experimental (points) [21] and calculated (dashed lines) diagrams for specific work of stresses on creep deformations of 09G2S alloy at a temperature of 750°C constructed based on the leader sample 1 (a) and the leader sample 2 (b); markers (nominal stresses): 1 — 49.05 MPa; 2 — 38.24 MPa]
Заключение
Таким образом, разработан метод прогнозирования кривых стационарной ползучести и времени разрушения материала для исследуемых образцов по начальной (минимальной) скорости ползучести на начальном участке деформирования исследуемых образцов и известной кривой ползучести образца-лидера в условиях механизма вязкого разрушения. Проведена проверка адекватности моделей на экспериментальных данных из независимых источников в широком диапазоне материалов и параметров температурно-силового нагружения.
Коснемся прикладных вопросов применимости полученных в работе результатов к планированию экспериментальных исследований по получению информации о стационарных кривых ползучести. Строго говоря, все результаты данной статьи применимы лишь в рамках реологического вязкопластического деформирования материала (гипотеза вязкого разрушения) при выполнении сформулированных выше ограничений. Одним из «диагностических» признаков можно считать отсутствие первой стадии ползучести. Тогда, если имеется экспериментальная кривая ползучести образца-лидера (при известном номинальном значении напряжения $\sigma_0$), то, измерив начальную скорость деформации ползучести конкретного исследуемого образца при другом значении напряжения, можно спрогнозировать и кривую ползучести, и время до его разрушения. Эта информация позволяет оптимальным образом планировать «загрузку» испытательного оборудования, что важно в силу длительности и технической сложности экспериментальных исследований в области высокотемпературной ползучести.
Конкурирующие интересы. Конфликта интересов в отношении авторства и публикации этой статьи нет.
Авторский вклад и ответственность. Все авторы принимали участие в разработке концепции статьи и в написании рукописи. Авторы несут полную ответственность за предоставление окончательной рукописи в печать. Окончательная версия рукописи была одобрена всеми авторами.
Финансирование. Работа выполнена при поддержке Министерства науки и высшего образования Российской Федерации (тема № FSSE-2023-0003) в рамках государственного задания Самарского государственного технического университета.
About the authors
Vladimir P. Radchenko
Samara State Technical University
Email: radchenko.vp@samgtu.ru
ORCID iD: 0000-0003-4168-9660
SPIN-code: 1823-0796
Scopus Author ID: 7004402189
ResearcherId: J-5229-2013
http://www.mathnet.ru/person38375
Dr. Phys. & Math. Sci., Professor; Head of Dept.; Dept. of Applied Mathematics & Computer Science
Russian Federation, 443100, Samara, Molodogvardeyskaya st., 244Elena Afanaseva
Samara State Technical University
Author for correspondence.
Email: afanasieva.ea@samgtu.ru
ORCID iD: 0000-0001-7815-2723
SPIN-code: 7548-9837
http://www.mathnet.ru/person188683
Postgraduate Student; Dept. of Applied Mathematics Computer Science
Russian Federation, 443100, Samara, Molodogvardeyskaya st., 244Mikhail N. Saushkin
Samara State Technical University
Email: saushkin.mn@samgtu.ru
ORCID iD: 0000-0002-8260-2069
Scopus Author ID: 35318659800
ResearcherId: A-8120-2015
https://www.mathnet.ru/person38368
Cand. Phys. & Math. Sci.; Associate Professor; Dept. of Applied Mathematics & Computer Science
Russian Federation, 443100, Samara, Molodogvardeyskaya st., 244References
- Kachanov L. M. Teoriia polzuchesti [Creep Theory]. Moscow, Fizmatlit, 1960, 455 pp. (In Russian)
- Rabotnov Yu. N. Creep Problems in Structural Members, North-Holland Series in Applied Mathematics and Mechanics, vol. 7. Amsterdam, London, North-Holland Publ., 1969, xiv+822 pp.
- Gol’denblat I. I., Bazhenov V. L., Kopnov V. A. Dlitel’naia prochnost’ v mashinostroenii [Long-Term Strength in Machine Building]. Moscow, Mashinostroenie, 1977, 246 pp. (In Russian)
- Nikitenko A. F. Polzuchest’ i dlitel’naia prochnost’ metallicheskikh materialov [Creep and Long-Term Strength of Metallic Materials]. Novosibirsk, NGASU, 1997, 278 pp. (In Russian)
- Radchenko V. P., Eremin Yu. A. Reologicheskoe deformirovanie i razrushenie materialov i elementov konstruktsii [Rheological Deformation and Fracture of Materials and Structural Elements]. Moscow, Mashinostroenie-1, 2004, 264 pp. (In Russian). EDN: QNATSX
- Lepin G. F. Polzuchest’ metallov i kriterii zharoprochnosti [Creep of Metals and Heat-Resistance Criteria]. Moscow, Metallurgiya, 1976, 344 pp. (In Russian)
- Lokoshchenko A. M. Creep and Long-Term Strength of Metals. Boca, Raton, CRC Press, 2018, xviii+545 pp. EDN: YKQNZJ. DOI: https://doi.org/10.1201/b22242.
- Zakonomernosti polzuchesti i dlitel’noi prochnosti [Regularities of Creep and Long-Term Strength], ed. S. A. Shesterikov. Moscow, Mashinostroenie, 1983, 102 pp. (In Russian)
- Sosnin O. V., Gorev B. V. Nikitenko A. F. Energeticheskii variant teorii polzuchesti [Enegry Variant of Theory of Creep]. Novosibirsk, Lavrentyev Institute of Hydrodynamics, 1986, 95 pp. (In Russian)
- Loktionov V., Lyubashevskaya I., Terentyev E. The regularities of creep deformation and failure of the VVER’s pressure vessel steel 15Kh2NMFA-A in air and argon at temperature range 500–900 °C, Nucl. Mat. Energy, 2021, vol. 28, 101019. EDN: YNXXTF. DOI: https://doi.org/10.1016/j.nme.2021.101019.
- Loktionov V., Lyubashevskaya I., Sosnin O., Terentyev E. Short-term strength properties and features of high-temperature deformation of VVER reactor pressure vessel steel 15Kh2NMFA-A within the temperature range 20–1200 °C, Nucl. Eng. Des., 2019, vol. 352, 110188. EDN: LATTSR. DOI: https://doi.org/10.1016/j.nucengdes.2019.110188.
- Banshchikova I. A., Nikitenko A. F. Creep of axisymmetrically loaded plates with allowance for damage accumulation in their material, J. Appl. Mech. Tech. Phys., 2006, vol. 47, no. 5, pp. 747–756. EDN: KGLJUZ. DOI: https://doi.org/10.1007/s10808-006-0111-3.
- Nikitenko A. F., Lyubashevskaya I. V. Service life of pressurized vessels, J. Appl. Mech. Tech. Phys., 2007, vol. 48, no. 5, pp. 766–773. EDN: LKOBVH. DOI: https://doi.org/10.1007/s10808-007-0099-3.
- Lokoshchenko A. M., Fomin L. V., Teraud W. V., Basalov Yu. G., Agababyan V. S. Creep and long-term strength of metals under unsteady complex stress states (Review), Vestn. Samar. Gos. Tekhn. Univ., Ser. Fiz.-Mat. Nauki [J. Samara State Tech. Univ., Ser. Phys. Math. Sci.], 2020, vol. 24, no. 2, pp. 275–318 (In Russian). EDN: OQCCVC. DOI: https://doi.org/10.14498/vsgtu1765.
- Robinson E. L. Effect of temperature variation on the long-time rupture strength of steels, Trans. ASME, 1952, vol. 74, no. 5, pp. 777–780. DOI: https://doi.org/10.1115/1.4015916.
- Omprakash C. M., Kumar A., Srivathsa B., Satyanarayana D. V. V. Prediction of creep curves of high temperature alloys using $theta$-projection concept, Procedia Engineering, 2013, vol. 55, pp. 756–759. DOI: https://doi.org/10.1016/j.proeng.2013.03.327.
- Lundin C. D., Aronson A. H., Jackman L. A., Clough W. R. Very-short-time, very-hightemperature creep rupture of type 347 stainless steel and correlation of data, J. Basic Eng., 1969, vol. 91, no. 1, pp. 32–38. DOI: https://doi.org/10.1115/1.3571023.
- Hoff N. J. The necking and the rupture of rods subjected to constant tensile loads, J. Appl. Mech., 1953, vol. 20, no. 1, pp. 105–108. DOI: https://doi.org/10.1115/1.4010601.
- Mozharovskaya T. N. Relationship of the time until failure in long-term loading under conditions of the plane stressed state to the minimum rate of creep deformations, Strength Mater., 1982, vol. 14, no. 12, pp. 1635–1639. EDN: XLUTEH. DOI: https://doi.org/10.1007/BF00768650.
- Volkov I. A., Korotkikh Yu. G. Uravneniia sostoianiia viazkouprugoplasticheskikh sred s povrezhdeniiami [Equations of State for Viscoelastic-Plastic Media with Damage]. Moscow, Fizmatlit, 2008, 424 pp. (In Russian). EDN: RYRTNT
- Boyko S.V. Modeling the Formation of Structural Elements under Unsteady Creep Conditions, Thesis of Dissertation (Cand. Phys. & Math. Sci.). Novosibirsk, Lavrentyev Institute of Hydrodynamics, 133 pp. (In Russian)
Supplementary files












