Алгоритм комплексной оценки состояния дроссель-трансформаторов и изолирующих стыков
- Authors: 1, 1, 1
-
Affiliations:
- Самарский государственный университет путей сообщения
- Issue: Vol 2 (2023)
- Pages: 431-433
- Section: Организация перевозок, управление и безопасность на транспорте
- URL: https://journals.eco-vector.com/osnk-sr2023/article/view/352571
- ID: 352571
Cite item
Full Text
Abstract
Обоснование. На сети железных дорог большое внимание уделяется безопасности движения поездов. Для этого каждое хозяйство проводит техническое обслуживание аппаратуры и оценку ее состояния. Некачественно проведенная оценка может привести к плохому техническому обслуживанию и, соответственно, отказу аппаратуры и задержке движения поездов.
Цель — разработка и применение алгоритма комплексной оценки дроссель — трансформаторов и изолирующих стыков.
Методы. Комплексная оценка — это оценка состояния объекта, полученная в результате мониторинга и диагностирования, на основании которой осуществляются мероприятия по его техническому обслуживанию и дальнейшему ремонту [1]. С помощью комплексной оценки можно выявить причины отказов аппаратуры и составить общий алгоритм оценки состояния объектов. В работе разрабатывается алгоритм комплексной оценки дроссель-трансформаторов и изолирующих стыков.
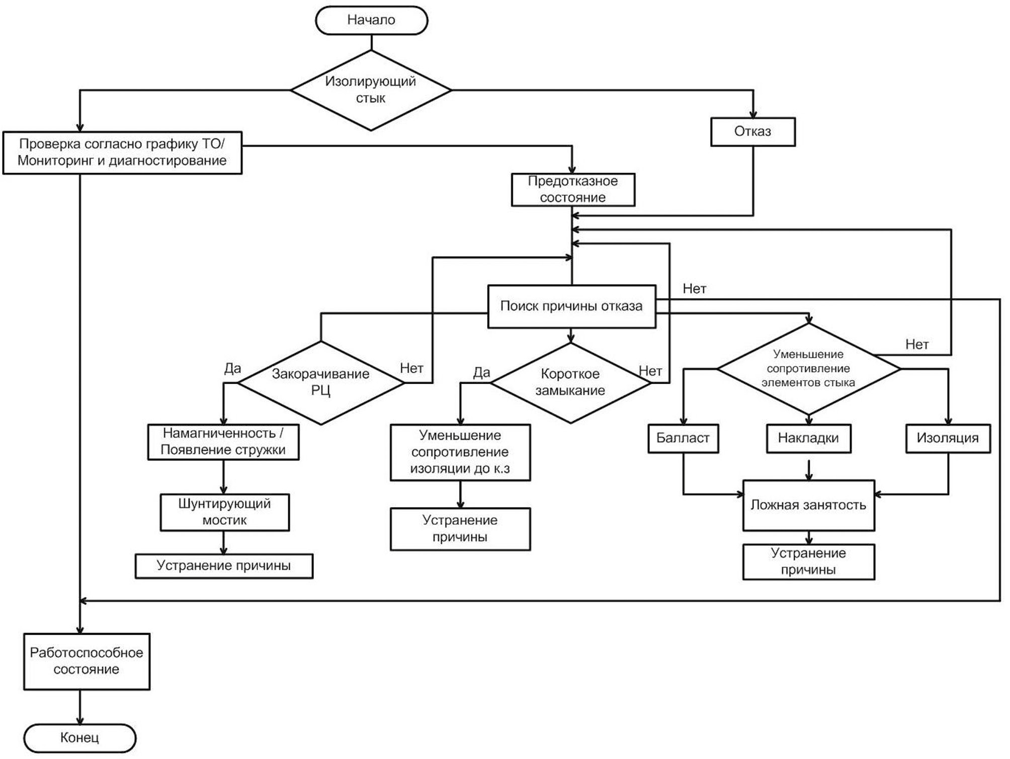
Результат. На рис. 1 представлен алгоритм комплексной оценки изолирующего стыка.
Рис.1. Алгоритм комплексной оценки изолирующих стыков
Разберем подробно алгоритм на примере причины отказа закорачивание рельсовой цепи.
Согласно проверке технического обслуживания [2] при использовании мониторинга и диагностирования, выявляем работоспособное [3] или предотказное состояние [4]. Также наблюдаются случаи отказа объекта. Для того чтобы выявить тип отказа, осуществляем поиск причины. Тем самым устанавливаем, что причина отказа связана с закорачиванием рельсовой цепи. Она образовалась из-за металлической стружки между торцами рельсов. Вследствие чего образовался шунтирующий мостик, что повлекло за собой отказ рельсовой цепи. Для устранения причины делается запись в журнал ДУ-46 и ШУ-2. Если же причина не выявлена, то делается вывод, что система находится в работоспособном состоянии.
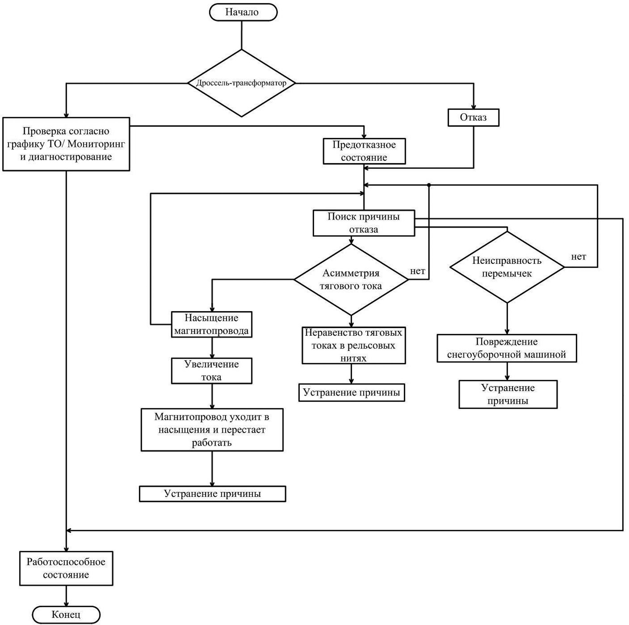
На рис. 2 представлен алгоритм комплексной оценки дроссель-трансформатора.
Рис.2. Алгоритм комплексной оценки дроссель-трансформатор
Разберем алгоритм подробно на примере насыщения магнитопровода.
Согласно проверке технического обслуживания при использовании мониторинга и диагностирования, выявляем работоспособное или предотказное состояние. Также наблюдаются случаи отказа объекта. Для того, чтобы выявить тип отказа, осуществляем поиск причины. После поиска устанавливаем, что причина отказа связана с асимметрией тягового тока, из-за которой произошло насыщение магнитопровода дроссель-трансформатора. В результате проверок с использованием прибора типа клещи «Дитцо» марки Ц-90, устанавливаем разницу тяговых токов на полуобмотках дроссель-трансформатора. Из-за присутствия больших токов в обмотке дроссель-трансформатора магнитопровод уходит в насыщение, вследствие чего дроссель-трансформатор выходит из строя. Для устранения причины делается запись в журнал ДУ-46. Если же причина насыщения магнитопровода не выявлена, то делается вывод, что система находится в работоспособном состоянии.
Выводы. Алгоритм имеет дальнейшее применение при использовании системы мониторинга и диагностирования методом предиктивной аналитики. Тем самым, можно непрерывно или же периодически контролировать состояние аппаратуры железнодорожной автоматики и телемеханики в его фактическом состоянии. При такой стратегии аппаратура может эксплуатироваться до предотказного состояния. Данный алгоритм позволит значительно сократить затраты на техническое обслуживание и ремонт.
Full Text
Обоснование. На сети железных дорог большое внимание уделяется безопасности движения поездов. Для этого каждое хозяйство проводит техническое обслуживание аппаратуры и оценку ее состояния. Некачественно проведенная оценка может привести к плохому техническому обслуживанию и, соответственно, отказу аппаратуры и задержке движения поездов.
Цель — разработка и применение алгоритма комплексной оценки дроссель — трансформаторов и изолирующих стыков.
Методы. Комплексная оценка — это оценка состояния объекта, полученная в результате мониторинга и диагностирования, на основании которой осуществляются мероприятия по его техническому обслуживанию и дальнейшему ремонту [1]. С помощью комплексной оценки можно выявить причины отказов аппаратуры и составить общий алгоритм оценки состояния объектов. В работе разрабатывается алгоритм комплексной оценки дроссель-трансформаторов и изолирующих стыков.
Результат. На рис. 1 представлен алгоритм комплексной оценки изолирующего стыка.
Рис.1. Алгоритм комплексной оценки изолирующих стыков
Разберем подробно алгоритм на примере причины отказа закорачивание рельсовой цепи.
Согласно проверке технического обслуживания [2] при использовании мониторинга и диагностирования, выявляем работоспособное [3] или предотказное состояние [4]. Также наблюдаются случаи отказа объекта. Для того чтобы выявить тип отказа, осуществляем поиск причины. Тем самым устанавливаем, что причина отказа связана с закорачиванием рельсовой цепи. Она образовалась из-за металлической стружки между торцами рельсов. Вследствие чего образовался шунтирующий мостик, что повлекло за собой отказ рельсовой цепи. Для устранения причины делается запись в журнал ДУ-46 и ШУ-2. Если же причина не выявлена, то делается вывод, что система находится в работоспособном состоянии.
На рис. 2 представлен алгоритм комплексной оценки дроссель-трансформатора.
Рис.2. Алгоритм комплексной оценки дроссель-трансформатор
Разберем алгоритм подробно на примере насыщения магнитопровода.
Согласно проверке технического обслуживания при использовании мониторинга и диагностирования, выявляем работоспособное или предотказное состояние. Также наблюдаются случаи отказа объекта. Для того, чтобы выявить тип отказа, осуществляем поиск причины. После поиска устанавливаем, что причина отказа связана с асимметрией тягового тока, из-за которой произошло насыщение магнитопровода дроссель-трансформатора. В результате проверок с использованием прибора типа клещи «Дитцо» марки Ц-90, устанавливаем разницу тяговых токов на полуобмотках дроссель-трансформатора. Из-за присутствия больших токов в обмотке дроссель-трансформатора магнитопровод уходит в насыщение, вследствие чего дроссель-трансформатор выходит из строя. Для устранения причины делается запись в журнал ДУ-46. Если же причина насыщения магнитопровода не выявлена, то делается вывод, что система находится в работоспособном состоянии.
Выводы. Алгоритм имеет дальнейшее применение при использовании системы мониторинга и диагностирования методом предиктивной аналитики. Тем самым, можно непрерывно или же периодически контролировать состояние аппаратуры железнодорожной автоматики и телемеханики в его фактическом состоянии. При такой стратегии аппаратура может эксплуатироваться до предотказного состояния. Данный алгоритм позволит значительно сократить затраты на техническое обслуживание и ремонт.
About the authors
Самарский государственный университет путей сообщения
Author for correspondence.
Email: volkova.daria26@mail.ru
студентка, группа СОДП-91, электротехнический факультет
Russian Federation, СамараСамарский государственный университет путей сообщения
Email: karmannikov.artem@mail.ru
студент, группа СОДП-91, электротехнический факультет
Russian Federation, СамараСамарский государственный университет путей сообщения
Email: Vadim_nadezhkin@mail.ru
научный руководитель, преподаватель кафедры «Автоматика, телемеханика и связь на железнодорожном транспорте
Russian Federation, СамараReferences
- jd-doc.ru [Электронный ресурс]. ОАО «РЖД», Распоряжение от 14 декабря 2009 г. №2536 р, О комплескной оценке состояния пути, (В ред. Распоряжения ОАО «РЖД» от 20.01.2012 №72 р). Доступ по: https://jd-doc.ru/2009/dekabr-2009/7067-rasporyazhenie-oao-rzhd-ot-14-12-2009-n-2536r
- docs.cntd.ru [Электронный ресурс]. ГОСТ 18322-2016. Межгосударственный стандарт: система технического обслуживания и ремонта техники. Доступ по: https://docs.cntd.ru/document/1200144954
- Сапожников В.В., Сапожников Вл.В., Шаманов В.И. Надежность систем железнодорожной автоматики, телемеханики и связи: Учебное пособие для вузов железно-дорожного транспорта / под ред. Вл.В. Сапожникова. Москва: Маршрут, 2003. 263 с.
- docs.cntd.ru [Электронный ресурс]. ГОСТ 32192-2013. Межгосударственный стандарт: надежность в железнодорожной технике. Доступ по https://docs.cntd.ru/document/1200108089




