On the problem of increasing accuracy of coordinates determination of a machine-tractor unit by information and navigation equipment of a parallel driving system
- Authors: Galiullin R.R.1
 - 
							Affiliations: 
							
- Bashkir State Agrarian University
 
 - Issue: Vol 89, No 4 (2022)
 - Pages: 243-254
 - Section: Theory, designing, testing
 - Submitted: 03.04.2022
 - Accepted: 08.11.2022
 - Published: 27.01.2023
 - URL: https://journals.eco-vector.com/0321-4443/article/view/105810
 - DOI: https://doi.org/10.17816/0321-4443-105810
 - ID: 105810
 
Cite item
Abstract
BACKGROUND: The Federal Scientific and Technical Program for the Development of Agriculture on 2017–2025 deals with the creation and implementation of competitive domestic technologies based on the scientific achievements. Therefore, the development and investigation of parallel driving systems for a machine-tractor unit with information and navigation equipment in the direction of increasing their accuracy of coordinates determination are relevant.
AIMS: Improving the accuracy of coordinates determination of the software and hardware complex for the parallel driving system based on algorithms for correcting and filtering information data of navigation equipment.
METHODS: The simulation of the machine-tractor unit (MTU) is carried out in MATLAB/Simulink and contains the models of physical modules of coordinates correction for cases of tilt, geographic coordinates transformation into plane coordinates, orientation and velocity of the machine-tractor unit and the Kalman filter.
RESULTS: Using the proposed mathematical model, a simulation of a machine-tractor unit operation with a parallel driving system is carried out. The adequacy of theoretical studies is confirmed by large-scale bench and field tests. The scientific novelty of the study lies in the proposed algorithms for correction of datas obtained from GPS/GLONASS receivers (computer program registration certificate No. 2019617131), the implementation of the 3D visualization of the machine unit on a tablet screen with the Android operating system (computer program registration certificate Nos. 2018613106 and 2020613458).
CONCLUSIONS: The practical meaning of the present study lies in usability of the proposed algorithms for corrections and filtration of navigation equipment data under creating modern hardware and software systems for parallel driving of a machine-tractor unit.
Full Text
ВВЕДЕНИЕ
В настоящее время в растениеводстве наблюдается всё более широкое применение современных информационно-навигационных и спутниковых технологий, что, в итоге, принципиально изменяет всю методологию управления сельскохозяйственной техникой. Более 80% разработок в агропромышленном комплексе в последние годы базируются на применении информационных и телекоммуникационных технологий, а также электронных автоматизированных систем с использованием современных комплексов совместно с вычислительным навигационным оборудованием [1–3].
Информационно-навигационные системы зарубежных производителей – Trimble, Teejet, Mullerelectronik и др. оборудованы различными датчиками, благодаря которым обеспечивается сантиметровая точность позиционирования, но они чрезмерно дорогостоящие. Так, например, стоимость комплекта курсоуказателя Trimble на платформе Android с навигационным оборудованием составляет более 550 тыс. руб. [4–7].
В последние годы на российском рынке появились отечественные разработки для систем параллельного вождения, имеющие относительно низкую стоимость порядка 70–130 тыс. руб., за счет упрощения аппаратной части информационно-навигационного оборудования, исключением таких элементов как датчик вибрации, модуль коррекции наклона машинно-тракторного агрегата, электронного компаса и т.д.
Федеральная научно-техническая программа развития сельского хозяйства на 2017–2025 годы предусматривает создание и внедрение конкурентоспособных отечественных технологий, которые основаны на достижениях современной науки и техники. Все вышесказанное обуславливает несомненную актуальность исследования систем параллельного вождения машинно-тракторного агрегата с информационно-навигационным оборудованием в направлении повышения их точности определения координат.
ЦЕЛЬ И ЗАДАЧИ ИССЛЕДОВАНИЯ
Целью работы является повышение точности определения координат программно-аппаратного комплекса для системы параллельного вождения на основе алгоритмов коррекции и фильтрации информационных данных навигационного оборудования.
Для достижения цели сформулированы следующие задачи:
- разработать математическое и алгоритмическое обеспечение функционирования программно-аппаратного комплекса для системы параллельного вождения на основе коррекции и фильтрации информационных данных навигационного оборудования;
 - создать мобильное приложение для графического отображения процесса параллельного вождения и программное обеспечение для микропроцессорного модуля с использованием предложенных алгоритмов;
 - провести исследование предложенного программно-аппаратного комплекса.
 
Объект исследования – информационное и вычислительно-навигационное оборудование систем параллельного вождения.
Предмет исследования – информационные данные вычислительно-навигационного оборудования систем параллельного вождения.
МАТЕРИАЛЫ И МЕТОДЫ
При разработке математического и алгоритмического обеспечения функционирования программно-аппаратного комплекса для системы параллельного вождения особое внимание следует уделять преобразованию геодезических координат машинно-тракторного агрегата в плоские прямоугольные координаты, необходимые для построения трека на экране планшета.
В настоящее время применяется несколько различных общеземных систем координат. В США и многих странах для спутниковой системы GPS применяется система WGS-84. В России распространены общеземная система ПЗ-90 для спутниковой системы ГЛОНАСС и базовая система координат СК-95, согласно которой большая полуось эллипсоида составляет 6378245 м и сжатие 1/ 298,3 [1, 9, 10].
При преобразовании общеземной системы координат на плоскость возможно некоторое искажение линий и, в итоге, данные, получаемые в результате этих преобразований, могут иметь низкую точность, не удовлетворяющую практическим требованиям.
На территории Российской Федерации в качестве метода преобразования геодезических координат в плоские прямоугольные координаты, выбирают проекцию Гаусса-Крюгера. Проекция имеет прямоугольную систему координат, в которой ось у направлена на восток, а ось x направлена на север. Согласно ГОСТу Р 51794-2001 плоские прямоугольные координаты определяемой точки в проекции Гаусса-Крюгера обладают погрешностью не более 0,001 м и вычисляются по известным формулам [1, 11]:
(1)
(2)
где х, y – плоские прямоугольные координаты в проекции Гаусса-Крюгера, м; Г – геодезическая широта определяемой точки, рад; l – минимальное расстояние между определяемой точкой и осевым меридианом зоны, измеряемое в радианах:
где L – геодезическая долгота определяемой точки, рад; n – номер шестиградусной зоны, вычисляемый по формуле:
где E[…] – целая часть выражения, заключенного в квадратные скобки.
Основным преимуществом проекции Гаусса-Крюгера является деление поверхности математической модели эллипсоида на шестиградусные зоны, ограниченные меридианами от экватора до 84° северной широты. В пределах каждой зоны строится своя плоская прямоугольная координата Гаусса-Крюгера, где абсцисса и ордината определяемой точки отсчитываются с высокой точностью. Однако, выражения (1) и (2) громоздкие, что, в итоге, будут забирать основную вычислительную мощность процессора мобильного устройства.
При выполнении полевых работ машинно-тракторным агрегатом, расстояние меду последующими друг за другом координатами, получаемыми от спутникового приемника, не превышают метра. Поэтому для выхода из описанной выше ситуации, географические координаты могут быть преобразован в координаты х, y на плоскости:
(3)
где lat, lat0 – текущее и начальное значение широты в градусах; lon, lon0 – текущее и начальное значение долготы в градусах; и – коэффициенты перевода широты и долготы, м/град.
Коэффициент в выражении (3) определяется путем деления длины меридианы Земли (40008550 м) на 360. Следовательно, = 111134,861111 м/град.
Коэффициент рассчитывается как длина одного градуса на экваторе, т.е.
м/град
В соответствии с системой координат проекции Гаусса-Крюгера для построения траектории движения машино-тракторного агрегата (МТА) данными от спутникового приемника, выбираем неподвижную прямоугольную систему координат, связанную с поверхностью Земли, в которой ось у направлена на восток, а ось x – на север. Тогда положение МТА в двумерном пространстве можно представить, как на рис. 1 текущими координатами хi и уi, углами ориентации и поворота передних колес α и α1 соответственно.
Рис. 1. Положение транспортного средства в двумерном пространстве: хi, уi – текущие координаты трактора; α – угол ориентации; α1 – угол поворота колеса.
Модель МТА может быть описана в виде:
(4)
где x(t), у(t) – пройденный МТА путь, м; s(t) – скорость движения, м/c; α(t) – угол ориентации относительно оси x, град; N – мощность транспортного средства, Вт; m и mП – массы трактора и подвесного орудия, кг; B – колесная база трактора, м; Р(t) – положение рычага управления подачи топлива (изменяется от -1 до 1); Н – высота трактора, м; fВ – приведенный коэффициент сопротивления воздуха, Н·с2/м4; fПР – коэффициент сопротивления перекатыванию прицепного орудия; G – вес прицепного орудия, Н; σ1 и σ2 – ступенчатые функции; α1(t) – угол поворота колеса, град.
В случае использования навесного орудия σ1=0 и σ2=1, при прицепном – σ1=1 и σ2=0.
Значение приведенного коэффициента сопротивления воздуха принимают равным fВ =(0,5…0,8) Н·с2/м4 [8].
При скоростях движения до 15 км/ч сопротивление воздуха незначительно, и им можно пренебречь в уравнении (4). Однако на отдельных видах самоходных машин, например, Туман, скорость движения может быть выше. Следует отметить, при скоростях 35 км/ч, сопротивление ветра почти равно тяговому сопротивлению прицепов [8], и его следует учитывать.
В виду того, что полевые работы выполняются в безветренную погоду и скорость двжения МТА незначительная, аэродинамическое сопротивление, которое воздействует на движущийся МТА в модели не учитывается.
В качестве транспортного средства принят John Deere 6930 с параметрами: N =114 кВт; B =2,65 м; H =2,92 м; m =5635 кг.
Повышению точности определения координат МТА при его наклонах может способствовать коррекция получаемых со спутникового приемника координат по данным встроенных в планшет датчиков (акселерометр и гироскоп). Акселерометр и магнетометр измеряют гравитационные и магнитные поля планеты, и соответственно могут определять абсолютное значение ориентации в пространстве в течение длительного времени, но дают сильный шум за короткий промежуток времени. Гироскоп обеспечивает получение точных данных об изменении ориентации за короткий промежуток времени, но при интегрировании данных происходит накопление ошибки. Решение этих проблем заключается в использовании данных акселерометра и гироскопа вместе таким образом, чтобы ошибки взаимно уничтожались. Стандартным способом их объединения является применение фильтра Калмана.
На рис. 2 представлены расчетные схемы по определению отклонения координат МТА при его наклонах.
Рис. 2. Расчетные схемы к определению отклонения координат МТА при его наклонах: 1 – датчик наклона; 2 – трактор; 3 – антенна спутникового приёмника; хД и уД – оси датчика (акселерометра); α – угол ориентации; αх и αу – боковой и продольный наклоны трактора; δх и δу – отклонения трактора при продольном и боковом наклонах трактора; Ha – высота антенны приемника, м.
В соответствии с рис. 2, используя данные датчика наклона в локальной системе координат хД, уД и выражение 3, можно получить выражения для определения координат МТА с учетом его продольного и бокового наклона:
(5)
(6)
Повышению точности определения координат МТА может способствовать использование слабосвязанных систем [9] – инерциальных и спутниковых. В таких системах обработка измерений с инерциальных датчиков производится совместно с уже вычисленными координатами и вектором скорости. Алгоритмы обработки в слабосвязанных системах значительно проще алгоритмов в сильносвязанных системах, хотя и несколько уступают последним в точности.
Для расчета координат машинно-тракторного агрегата по формулам (5) и (6), данные lat и lon, полученные со спутникового приемника, предварительно должны пройти программную обработку для исключения ошибок, обусловленных шумом в данных навигационного оборудования. Применение сплайн-интерполяции не решает проблему отработки ошибок в координатах трека, связанных с простым шумом приемника, и приводит к неверному поведению во время остановок.
Для предварительной обработки данных, получаемых с навигационного оборудования можно применить известные методы теории динамических систем: фильтр Калмана; расширенный метод Калмана; сигматочечный фильтр Калмана и метод Марковских цепей в которых используется принцип геометрического расчёта расстояний, где текущая координата (положение) трактора определяется по данным датчиков: скорости, угла поворота передних колёс и т.д. Точность определения координат зависит от точности получения данных с датчиков.
Алгоритм расчёта координат агрегата состоит из двух повторяющихся фаз [12]:
- предсказание значения переменных состояния МТА на основе оценки состояния предыдущего шага, а также их неопределённости;
 - уточнение результата предсказания координат, полученных с некоторой погрешностью с приёмника GPS/GLONASS.
 
При работе алгоритма предсказание происходит относительно результатов корректировки с прошлой итерации, а корректировка уточняет результат фазы предсказания.
В фильтре Калмана оценивались следующие переменные:
где и – координаты МТА, м; и – скорость по осям координат, м/c.
Модель, используемая в фильтре Калмана, имеет вид:
,
,
где и – векторы состояния и измерения; – шум процесса с нулевым математическим ожиданием и матрицей Q; – шум измерения с нулевым математическим ожиданием и матрицей R.
Предполагается, что все случайные ошибки независимы друг от друга, при этом и являются нулевыми средними, независимыми случайными величинами с известными дисперсиями:
и .
Матрицы эволюции процесса МЭ и управления МП имеют вид:
, (7)
, (8)
где TS – время, определяемое в зависимости от частоты принимаемых данных со спутникового приемника, c.
Третьи строки матриц (7) и (8) моделируют скорость в восточном направлении.
Первые строки матриц (7) и (8) представляет собой дискретное приближение к кинематической связи
Вторые и четвертые строки матриц (7) и (8) представляют одинаковые отношения между скоростью в северном направлении и положением.
Матрица измерений МИ позволяет привести все измерения к единой системе. В данном случае она равна единичной матрице и ее преобразование не требуется. Реальные измерения координат МТА выполняются с использованием спутникового приемника. Если приемник предоставляет информацию о скорости, то эта матрица будет единичной, в противном случае, если он предоставляет только координаты, то матрица примет следующий вид
(9)
Второй вариант показывает лучший результат при кратковременной потере спутникового.
Реальный спутниковый приемник, кроме координат, предоставляет также информацию о скорости движения МТА, поэтому при разработке алгоритма и написания программы для системы параллельного вождения матрица (9) будет принята как единичная матрица.
Поскольку все величины, входящие в вектор состояния независимы, ковариационная матрица ошибки для физической модели Q(k) будет диагональной
(10)
Диагонали матрицы Q в (10) моделируют дисперсию обратно пропорциональную квадрату расчетных скоростей. Использование функции насыщения fН позволяет ограничить Q в пределах и Коэффициент Кн в выражении для Q определяется в зависимости от скорости движения МТА. Для случая работы трактора John Deere 6930 при опрыскивании на поле, средняя скорость движения составляет 8 м/c. В соответствии с этим по результатам многофакторного эксперимента Кн принят равным 80.
Модель МТА реализована в Simulink и содержит модули: коррекции координат при наклонах; преобразования географических координат в координаты на плоскости; ориентации и скорости; МТА и фильтра Калмана.
Модуль коррекции координат при наклонах МТА представлен на рис. 3. Здесь высота антенны задается как константа Ha и зависит от высоты трактора.
Рис. 3. Модуль коррекции координат при наклонах МТА.
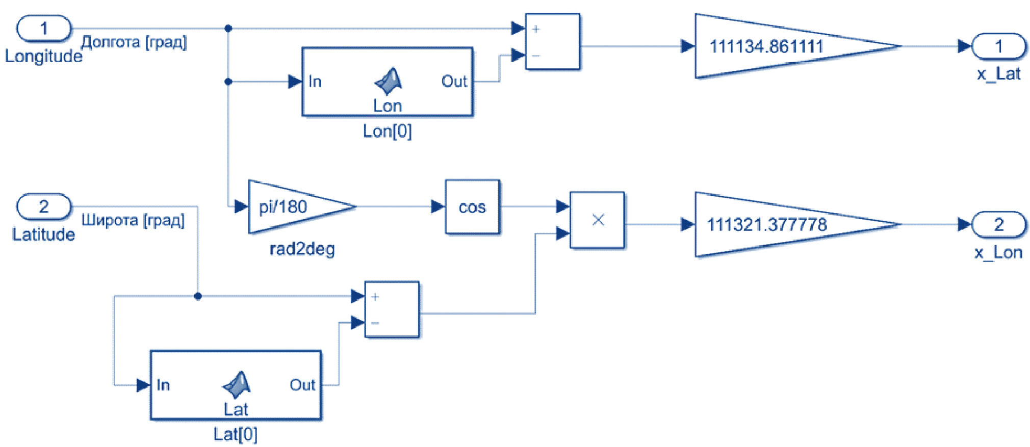
Преобразование географических координат в плоские прямоугольные координаты выполняется в модуле, представленном на рис. 4.
Рис. 4. Модуль преобразования географических координат в плоские прямоугольные координаты.
Функции Lat[0] и Lon[0] на рис. 4 получают начальную широту и долготу. Это необходимо для получения из координат МТА расстояния от точки с начальными координатами х0=0, у0=0 до текущего положения.
Содержание функций, например, Lat[0] имеет вид:
function Out = Lon(In)
persistent a
if isempty(a) a = In;
end
Out = a.
Здесь переменная а получает начальную координату и в последующих циклах использует только ее.
Отслеживания желаемой ориентации и скорости агрегата достигается использованием в модуле ориентации двух ПИ-контроллеров (рис. 5). Параметры трактора – В, m, N реализованы в модуле, представленном на рис. 6.
Рис. 5. Модуль ориентации и скорости.
Рис. 6. Модуль МТА.
В случае использования навесного орудия σ1 принимается равным 0, а к массе трактора прибавляется масса навесного орудия. При выборе прицепного орудия σ1=1, масса трактора остается неизменной.
В модуле МТА выбор прицепного орудия контроллируется элементом ON_OFF, содержание которого представлено ниже:
Модуль ON_OFF:
function Out = ON_OFF(In_data, k)
if (k==1) Out = In_data;
else Out = 0;
end
Фильтрация координат МТА может выполняться стандартным фильтром Калмана из библиотеки Simulink и дополняется модулем ковариации шума. Последний модуль позволяет моделировать меняющуюся во времени дисперсию шума, что позволит снизить ее с увеличением скорости движения агрегата, особенно на скоростных режимах, в случае, например, применения в качестве опрыскивателей малогабаритной авиации.
Общий вид модели МТА представлен на рис. 7. При записи координат МТА в памяти комплекса, для исключения быстрого ее заполнения при больших частотах принимаемых спутниковых данных предусмотрен «Модуль 2», функция которого заключается в исключении текущей координаты xi и уi, если расстояние между ним и предыдущей координатой ниже допустимой. Значение допустимого расстояния между координатами составляет 0,2 м. Блок модуля представлен на рис. 8. Он имеет два входа x_Lat_вх и x_Lot_вх, соответствующих координатам x и у на плоскости и отфильтрованные их значения – x_Lat и x_Lon.
Рис. 7. Модель МТА.
Рис. 8. Модуль «Фильтр 2».
Содержание блока «Фильтр 2»:
function [Out1,Out2] = Len(In1, In2)
persistent a x1 x2 y1 y2 len
if isempty(a)
a = 1; x1 = 0; x2 = 0; y1 = 0; y2 = 0; len = 0;
end
x1 = In1; y1 = In2; len = sqrt(((x1-x2)^2)+((y1-y2)^2));
if (len >= 0.2)
x2 = x1; y2 = y1; end Out1 = x2; Out2 = y2.
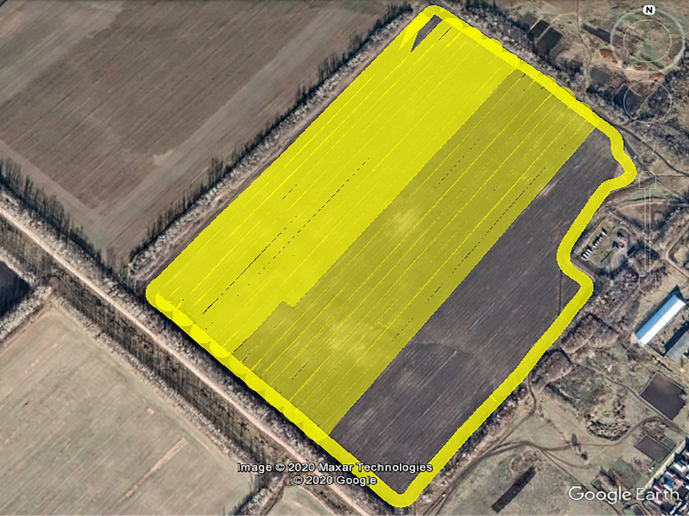
Для анализа работы модели и эффективности фильтра Калмана, координаты движения МТА приняты с реальных полевых испытаний (рис. 9). Такой анализ данных показал, что нормальное поведение трека достигается, когда расстояние между двумя географическими координатами, получаемыми при движении МТА от спутникового приемника независимо от их частоты составляет 0,2–0,3 м. Поэтому, для фильтрации нехарактерных точек траектории, вначале был применен фильтр, принцип работы которого заключается в том, что если вычисляемое расстояние от начальной точки до соседней по направлению движения МТА меньше 0,2 м, то координата пропускается и не записывается в памяти устройства.
Рис. 9. Трек МТА.
На рис. 10 и 11 представлены результаты моделирования трека. Здесь для анализа был использован фрагмент трека, полученный спутниковыми приемником OEMStar (Канада) [13, 14].
Рис. 10. Маршрут МТА на плоскости с осями х и у.
Рис. 11. Результаты моделирования трека и фильтрации спутникового сигнала: значения R и Q: а – 0,05 и 1; b – 0,5 и 1; c – 1 и 0,05.
Как видно из рис. 9 и 10, треки на карте Google и на плоскости с осями х и у, смоделированные в Simulink, используя модули, представленные на рис. 3–6 идентичные, что свидетельствует об адекватности модели.
Работа фильтра Калмана исследовалась на характерных точках при различных значениях его параметров, особенно на поворотах.
На рис. 10 представлены сымитированные координаты МТА частотой 10 Гц и их фильтрация. Так, например, при значениях Q=0,05; R=1 (рис. 10, а) качество фильтрации координат МТА улучшается, но на поворотах проявляется смещение, выходя за пределы смоделированных спутниковых данных. Увеличение значения Q и снижение R приводит к повышению чувствительности фильтра. Так, например, при Q=1; R=0,05 (рис. 10, в) отфильтрованные данные начинают почти полностью копировать смоделированные спутниковые данные.
При использовании в мобильном приложении модуля ковариации шума сильно возрастет потребление вычислительного ресурса процессора, поэтому исследования проводились как с использованием модуля ковариации шума, так и без его использования. Так, при его отключении удовлетворительная фильтрация данных достигнута при значениях Q=0,3…0,7 и R=1...5 (рис. 10, б).
ВЫВОДЫ
В целом, повышению точности определения координат машинно-тракторного агрегата в системах параллельного вождения может способствовать использование в их вычислительных узлах программного обеспечения, созданного на основе алгоритмов коррекции и фильтрации информационных данных навигационного оборудования. Это подтверждается результатами проведенных нами исследований в данной работе. Определения местоположения объекта с учетом Калмановской фильтрации не превышает 0,15–0,35 м при заявленной точности спутникового сигнала 1,5–2,0 м. Исследования показывают, что использование фильтра Калмана снижает ошибки на 25% по сравнению с необработанными спутниковыми данными.
ДОПОЛНИТЕЛЬНАЯ ИНФОРМАЦИЯ
Конфликт интересов. Автор декларирует отсутствие явных и потенциальных конфликтов интересов, связанных с публикацией настоящей статьи.
Источник финансирования. Автор заявляет об отсутствии внешнего финансирования при проведении исследования.
ADDITIONAL INFORMATION
Competing interests. The author declares no any transparent and potential conflict of interests in relation to this article publication.
Funding source. This study was not supported by any external sources of funding.
About the authors
Rustam R. Galiullin
Bashkir State Agrarian University
							Author for correspondence.
							Email: rustam6274@mail.ru
				                	ORCID iD: 0000-0003-1031-5068
				                	SPIN-code: 5661-1922
																		                								
Dr. Sci. (Tech.), Professor
Russian Federation, UfaReferences
- GOST R 51794-2008. Global navigation satellite systems. Coordinate systems. Methods for transforming the coordinates of the determined points. Moscow: Standartinform; 2009. Available from: https://allgosts.ru/07/040/gost_r_51794-2008 (in Russ).
 - Tyapkin VN, Garin EN. Methods for determining the navigation parameters of mobile vehicles using the GLONASS satellite radio navigation system: monograph. Krasnoyarsk: Sib. Fed. Univ.; 2012. (in Russ).
 - Gultyaev AK. User interface design and development. St. Petersburg: Korona-print; 2010. (in Russ).
 - Shanurov GA. Satellite geodesy. Moscow: MIIGAiK; 2015. (in Russ).
 - Belik AG, Tsyganenko VN. Quality and reliability of software systems: textbook. Omsk: OmSTU; 2018. (in Russ).
 - Vasiliev SA, OpenGL. Computer graphics: textbook. Tambov: Tambov State Tech. Univ.; 2005. (in Russ).
 - Nekrasov KA, Potashnikov SI, Boyarchenkov AS, Kupryazhkin AYa. Parallel computations of general purpose on graphic processors: textbook. Yekaterinburg: Ural Univ.; 2016. (in Russ).
 - Savochkin VA. Traction dynamics of a wheeled tractor. Moscow: MSTU “MAMI”; 2005. (in Russ).
 - Lakhtina NYu, Manushakyan KG. Technical support of telematic systems. Systems for determining the location and identification of vehicles: textbook. Moscow: MADI; 2017. (in Russ).
 - Kurshin AV. Modified Navigation Algorithm for Determining AES Position from Signals GPS/ GLONASS. Elektronnyy zhurnal «Trudy MAI». 2013;66. Available from: https://trudymai.ru/upload/iblock/d68/d6820b6d3ad40e95892899b93c00a157.pdf Accessed: 02.04.2022. (in Russ).
 - Mamedbekov SN, Omarov AO, Radjabov RG. Modeling the transfer of geodetic coordinates of points from the surface of an ellipsoid to a plane in the conformal Gauss-Krueger projection. Vestnik Dagestanskogo gosudarstvennogo tekhnicheskogo universiteta. Tekhnicheskie nauki. 2016;42(3):110–118. (in Russ).
 - Voevoda AA, Troshina GV. Modeling a Kalman Filter with an Updated Sequence in Simulink. Sbornik nauchnykh trudov NGTU. 2015;2(80):7–17. doi: 10.17212/2307-6879-2015-2-7-17 (in Russ).
 - NovAtel OEMStar [internet] Available from: http://www.gnssplus.ru/gnss-receivers/boards/38-novatel-oemstar.html Accessed: 15.10.2021.
 - OEM729 [internet] Available from: http://www.gnssplus.ru/gnss-receivers/boards/323-oem729.html Accessed: 23.11.2021.
 
Supplementary files
				
			
					
						
						
									













