Simulation model of a vehicle in the Simulink environment for determining fuel consumption in driving cycles
- Authors: Khimchenko A.V.1, Mishchenko N.I.2, Bykov V.V.2
 - 
							Affiliations: 
							
- Voronezh State Agrarian University named after Peter the Great
 - Automobile and Road Institute of the Donetsk National Technical University
 
 - Issue: Vol 90, No 4 (2023)
 - Pages: 295-305
 - Section: Environmentally friendly technologies and equipment
 - Submitted: 08.04.2023
 - Accepted: 11.08.2023
 - Published: 07.10.2023
 - URL: https://journals.eco-vector.com/0321-4443/article/view/322768
 - DOI: https://doi.org/10.17816/0321-4443-322768
 - ID: 322768
 
Cite item
Abstract
BACKGROUND: The paper shows that the problem of determining objective indicators of fuel consumption in operation based on calculation methods remains relevant. One of these methods is simulation modeling. Current state of computer technology significantly simplifies building of system simulation models, for example, using the Simulink software by Mathworks. In the process of model development, it is necessary to keep the balance of generalization and detailing, since excessive detailing leads to an unreasonably deep consideration of individual elements of the system and to a significant increase in simulation time.
AIMS: Search for a reasonable structure of model of the “driver — car — environment” system, which makes it possible to simulate the car in driving cycles or other driving scenarios.
METHODS: The MATLAB/Simulink simulation environment was used in the study. Based on the analysis of the car design and the capabilities of individual Simulink tools, a block diagram to study fuel consumption using the example of a passenger vehicle was synthesized. The obtained model was debugged for the stable motion simulation of the vehicle in various driving cycles using graphical analysis.
RESULTS: The obtained results show that the developed system simulation model is well behaved. Control systems ensure the vehicle motion according to the mixed driving cycle modes in compliance with the required tolerances. It is possible to register fuel consumption and other simulation results of interest.
CONCLUSIONS: The model showed the relative simplicity of setting up and the ability of quick update for other vehicles. A minimal amount of vehicle data is required to bring the model to an operable condition. Particular unknown parameters are supposed to be refined using identification methods.
Full Text
ВВЕДЕНИЕ
Достаточно точный учёт расхода топлива автомобиля в различных условиях эксплуатации всегда являлся важной задачей для ряда крупных автотранспортных предприятий. В текущих условиях хозяйственной деятельности оптимальным может быть учёт фактически израсходованного топлива [1] с применением датчиков уровней после соответствующей тарировки для конкретных топливных баков. Такая технология учёта требует дополнительных затрат. Поэтому многие организации и предприятия продолжают определять расход топлива автомобилем расчётным путём согласно методике Министерства транспорта РФ [2].
Кроме того, зачастую автомобиль эксплуатируется в условиях сильно отличающихся от базовых и определение расхода топлива с помощью коэффициентов, определённых в нормативном документе, может иметь значительную погрешность. Это приводит к необходимости совершенствовать расчётные и расчетно-экспериментальные методы, позволяющие учитывать конкретные условия эксплуатации [3–8]. Тем более, что задача определения объективных значений расходов топлива в эксплуатации не является исключительно экономической, а может использоваться при корректировке норм пробегов при технических воздействиях [9].
Одним из достаточно точных расчётных методов является имитационное моделирование. Длительное время создание имитационных моделей систем было сложной задачей, которая была не под силу большинству инженеров. Современное развитие компьютерной техники и информационных технологий привело к существенному упрощению реализации данной задачи. Одним из интересных продуктов, позволяющих реализовывать имитационные системные модели, является Simulink компании Mathworks.
При создании системной имитационной модели исследователь неизбежно сталкивается с задачей выбора её рациональной структуры. Излишняя детализация модели с одной стороны ведёт к необходимости глубокого рассмотрения отдельных элементов системы, что не всегда целесообразно, а с другой — приводит к существенному росту количества уравнений, описывающих систему, а следовательно, к увеличению времени моделирования.
ЦЕЛЬ ИССЛЕДОВАНИЯ
В связи с вышеизложенным, целью данной работы является поиск рациональной структуры модели системы «водитель–автомобиль–окружающая среда» в среде Simulink, позволяющей обеспечить возможность испытания автомобиля в ездовых циклах или при других сценариях движения.
На данном этапе системная модель выполняется на примере легкового автомобиля. Она должна содержать блоки и параметры для возможности дальнейшей идентификации на основе известных об автомобиле данных.
МАТЕРИАЛЫ И МЕТОДЫ
При построении модели использовалась среда имитационного моделирования Matlab Simulink. При этом на основе анализа конструкции автомобиля и возможностей отдельных инструментов Simulink синтезировалась схема, учитывающая поставленную в работе цель.
Полученная модель была отлажена для получения устойчивого движения автомобиля в различных ездовых циклах. При этом использовался анализ графиков регистрируемых параметров.
Общая модель системы
На основе проведённого анализа возможностей Simulink и поставленных задач исследования было решено использовать 3 основные подсистемы: блок, задающий режимы движения; блок управления автомобилем и детализированную модель автомобиля (рис. 1).
Рис. 1. Модель системы для испытания автомобиля в ездовых циклах.
Блок, генерирующий основные параметры ездовых циклов, которые используются в Европе, Японии, США и стандартизованы различными организациями, присутствует в Simulink и может быть использован в готовом виде. Однако, при необходимости, воспользовавшись редактором сценариев, можно создать собственные сценарии и обеспечить испытания, например, в соответствии с ГОСТ Р 54810-2011. Использование стандартного блока позволяет проводить контроль испытаний и останавливать их в случае выхода за допустимые пределы основного контролируемого параметра: скорости движения автомобиля.
Для моделирования системы управления автомобилем в ездовом цикле использовался блок продольного водителя. В качестве регулятора было выбрано пропорционально-интегральное (ПИ) управление с отслеживанием усиления и прямой связи.
Такой контроллер управления показал наилучшие результаты в условиях жёсткого соблюдения режима движения. Что в целом и требуется от модели. При подборе его параметров использовались методы оптимизации с дальнейшей ручной корректировкой. Такой алгоритм был выбран исходя из желания минимизации времени настройки контроллера. Так как в модели использовались ещё две системы управления для выключения сцепления и управления коробкой переключения передач, отладка и настройка системы выполнялась последовательно с уточнением качества работы всех трёх систем. Кроме того, моделирование полного ездового цикла требовало больших затрат времени, поэтому первоначальная настройка контроллера осуществлялась на первом участке разгона-остановки в городском ездовом цикле. Это сокращало требуемое время на идентификацию модели контроллера, но параметры могли оказаться не оптимальными на других участках движения. В дальнейшем они уточнялись.
Другие блоки, изображённые на рис. 1, имеют вспомогательный характер и предназначены для регистрации данных, согласования входных и выходных сигналов, а также для исправления ошибок стандартных блоков.
Наиболее важным элементом системной модели является модель самого автомобиля.
Имитационная модель автомобиля в Simulink
Имитационное моделирование движения легкового автомобиля не может быть отвлечённым или обобщённым, так как каждый автомобиль имеет свои особенности. В модель необходимо закладывать параметры двигателя, трансмиссии, кузова автомобиля и так далее. В связи с этим, модель должна быть привязана к конкретному автомобилю. В работе в качестве примера был выбран автомобиль Chevrolet Niva с двигателем ВАЗ-2123. Выбран отечественный автомобиль, так как в информационном поле имеется достаточно данных о его характеристиках, устройстве отдельных агрегатов в различных модификациях. Имеются также данные о расходах топлива в нормируемых ездовых циклах в соответствии с правилами ЕЭК ООН № 83 и № 101 и данные из практики эксплуатации.
На наш взгляд, при моделировании автомобиля для исследования расходов топлива в ездовых циклах или иных условиях движения необходимо соблюсти баланс между обобщением и детализацией моделей. Так нет необходимости в излишней детализации двигателя внутреннего сгорания. На расход топлива автомобиля оказывают влияние выходные характеристики двигателя: эффективная мощность, эффективный крутящий момент и часовой расход топлива. Выбор передачи для движения в определённых условиях будет зависеть от частоты вращения коленчатого вала и создаваемого крутящего момента. Таким образом, модель двигателя может быть достаточно укрупнённой. Так как на динамику автомобиля влияют инерционные характеристики двигателя, должен учитываться и его приведённый момент инерции.
Для обеспечения трогания автомобиля, переключения передач и остановки с работающим двигателем необходимо иметь детализированную коробку передач и сцепление. Эти подсистемы должны иметь свои блоки управления, обеспечивающие имитацию поведения водителя. Другие элементы трансмиссии должны обеспечивать реализацию в модели инерционных характеристик и передаточных чисел трансмиссии. Более подробная детализация, например, моделирование карданных валов, полуосей, является излишней. Кузов автомобиля может моделироваться на основе велосипедной модели, так как при исследовании расходов топлива в ездовых циклах движение автомобиля в повороте не рассматривается.
На основе изложенных соображений была получена системная имитационная модель автомобиля, которая представлена на рис. 2. При этом использовалась классическая велосипедная модель кузова автомобиля в виде готового блока и модель ходовой части, состоящая из двигателя, коробки переключения передач со сцеплением, раздаточной коробки, главных передач с дифференциалами и колес, снабжённых соответствующими тормозными механизмами.
Рис. 2. Имитационная модель автомобиля Chevrolet Niva.
Взаимодействие колёс с дорогой моделировалось с помощью эмпирической модели шины, известной как «Magic Formula» [10, 11]. Это позволило получить некоторые эффекты проскальзывания колеса и более реально реализовать динамические явления в трансмиссии. Тормозная система моделировались максимально примитивно: в виде давления в рабочих тормозных цилиндрах, пропорционального сигналу органов управления. Коэффициент пропорциональности выбирался исходя из возможности обеспечения максимального замедления при максимальном сигнале на органах управления.
Модель автомобиля является наиболее сложной частью всей модели. При выполнении модели на достаточно высоком уровне требуется ряд конструктивных данных о агрегатах, которые необходимы для правильного моделирования динамики автомобиля. Например, инерционные характеристики валов двигателя и трансмиссии. Информация о данных параметрах в широком доступе отсутствует. На начальном этапе моменты инерции принимались усреднёнными для данного типа автомобиля или оценивались по имеющимся чертежам, изображениям с конструктивными размерами. В дальнейшем приведенные моменты инерции трансмиссии и двигателя уточнялись методами идентификации модели для получения заданной динамики.
В качестве модели двигателя использовалась обобщённая модель (блок Engine на рис. 2). Модель позволяет выбирать тип зажигания: в данном случае искровой. Для каждого типа двигателя имеется возможность задать скоростные характеристики в виде полинома 3-й степени, известного как формула Лейдермана, или табличным способом.
Двигатель ВАЗ-2123 атмосферный и его характеристика достаточно хорошо может быть описана формулой Лейдермана. Поэтому по имеющимся внешним скоростным характеристикам серийных двигателей, снятых независимыми лабораториями [12], определялись коэффициенты формулы Лейдермана. Кроме того, в качестве исходных данных задавались частоты вращения коленчатого вала, соответствующие холостому ходу, номинальному режиму, а также максимально допустимая частота вращения и значение номинальной мощности двигателя.
Выбранный блок позволяет использовать пропорционально-интегрально-дифференциальные (ПИД) контроллеры для ограничения максимальной частоты вращения коленчатого вала и регулировки холостого хода. Для обеспечения устойчивого движения по ездовому циклу ПИД контроллеры удобно настраивать на узкую полосу регулирования. Это обеспечивает устойчивую работу при трогании автомобиля с места за счёт поддержки контроллера водителя.
При переключении передач возможно повышение частоты вращения при несогласованном отключении сцепления и управлении двигателем. Настройка ограничения позволила избежать остановки моделирования при превышении частоты вращения коленчатого вала на этапе отладки управления сцеплением и переключением передач.
Определение расходов топлива
Важным для данных исследований элементом является модель расхода топлива. Была выбрана модель в табличном виде, как соответствие секундного расхода топлива частоте вращения коленчатого вала и крутящему моменту двигателя. Такой выбор позволяет корректно моделировать расходы топлива на холостом ходу и фактически используется автопроизводителями в системах управления бензиновых двигателей.
На начальном этапе расход топлива задавался ориентировочно, как для аналогичных типов двигателей. В последующих численных экспериментах значения в таблице расхода топлива, соответствующие определенным режимам работы двигателя, предполагается уточнить с помощью методов идентификации.
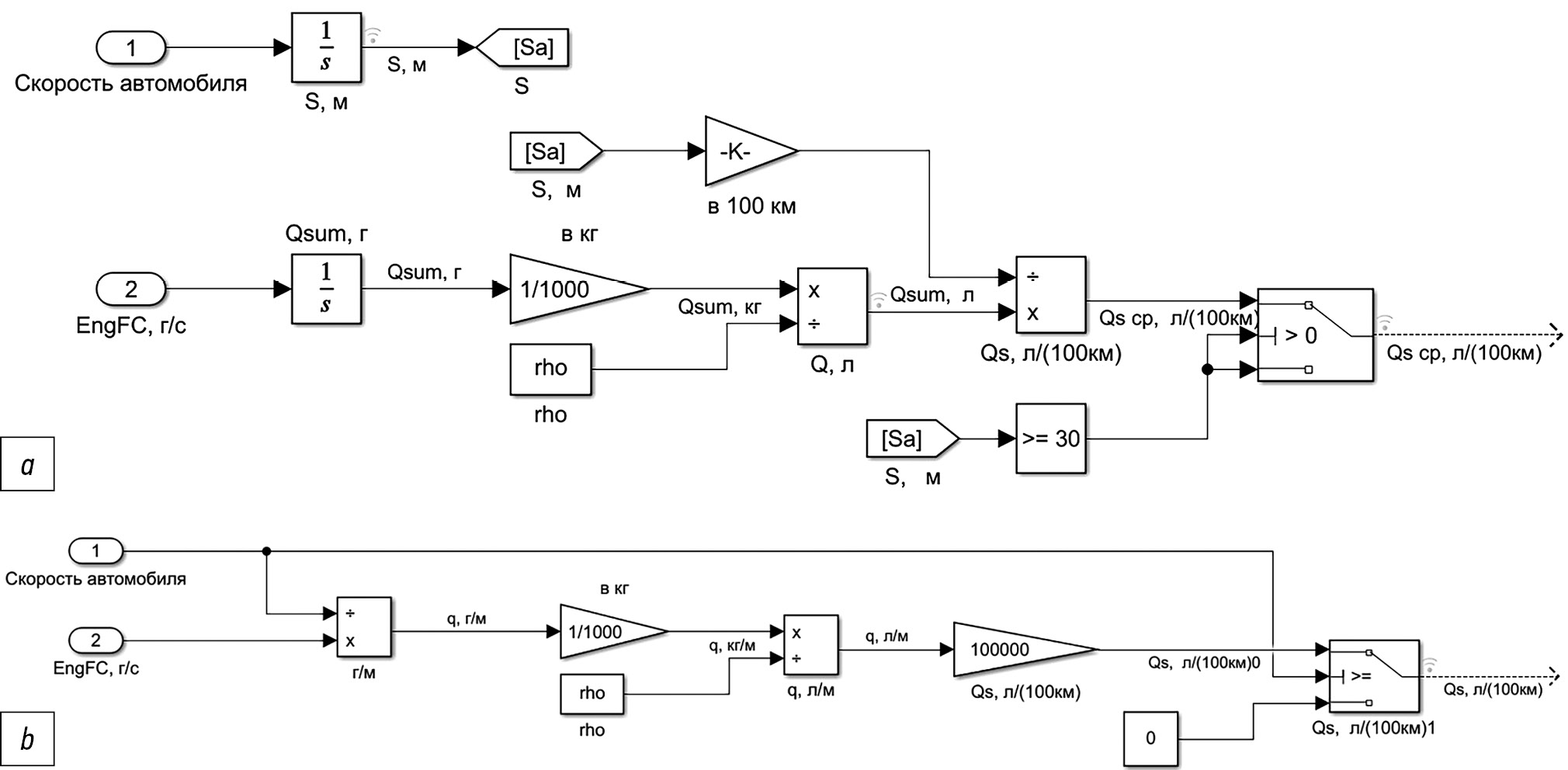
По результатам моделирования определялись: мгновенный удельный эффективный расход топлива, а также мгновенный, суммарный и средний путевые расходы топлива. Модели определения расходов топлива показаны на рис. 3 и 4. Полученные значения регистрировались на всем протяжении ездового цикла.
Рис. 3. Подсистема определения расходов топлива в процессе имитации.
Рис. 4. Модели определения суммарного и среднего путевого (a) и мгновенного путевого (b) расходов топлива в процессе имитации.
На приведенных рис. 3 и 4 реализованы известные зависимости с учетом приведения к удобным единицам измерения. Для мгновенного путевого расхода топлива где — мгновенный часовой расход топлива; — мгновенная скорость автомобиля, — плотность топлива.
где — мгновенный часовой расход топлива; — мгновенная скорость автомобиля, — плотность топлива.
Следует заметить, что при остановке автомобиля с работающим двигателем мгновенный путевой расход топлива стремится к бесконечности. Для удобства графического отображения на этом режиме он полагался равным 0. Так как в дальнейших расчетах эта величина не участвует, данный алгоритмический шаг не приводит к возникновению неточностей, а способствует удобству анализа результатов.
Для среднего путевого расхода топлива:
С учетом возможной работы двигателя на холостом ходу до начала движения для удобства в дальнейшем масштабирования графиков и анализа результатов регистрацию среднего путевого расхода топлива следует начинать при проезде небольшого участка, например после первых 30 м. Это исключает значения средних расходов, стремящихся к бесконечности.
Зависимость является суммарным расходом топлива за время испытания.
Модель трансмиссии
Для моделирования трансмиссии использовались имеющиеся блоки моделирования сцепления, зубчатых передач, дифференциалов и более сложные блоки синхронизаторов.
Передаточные числа зубчатых зацеплений соответствовали параметрам трансмиссии автомобиля. Некоторые блоки необходимо было только настроить. Модели коробки переключения передач (рис. 5) и раздаточной коробки были созданы из имеющихся блоков в соответствии с конструкцией моделируемого автомобиля.
Рис. 5. Модель коробки переключения передач Chevrolet Niva.
Кроме того, модель коробки и модель сцепления были дополнены моделями управления, которые обеспечивали своевременное и качественное переключение передач в соответствии с требованиями программы испытаний.
Модель управления сцеплением реализовывала логику управления водителем при трогании автомобиля с места и переключении передач. При некоторой настройке модель позволяет обеспечить плавное трогание автомобиля с любым заданным ускорением. Частота вращения коленчатого вала двигателя может повышаться или удерживаться на уровне холостого хода в зависимости от настройки пробуксовки сцепления при включении передачи.
РЕЗУЛЬТАТЫ И ОБСУЖДЕНИЕ
Полученная имитационная модель после отладки показала свою работоспособность. Системы управления обеспечивают движение автомобиля согласно режимам смешанного ездового цикла с соблюдением требуемых допусков (рис. 6).
Рис. 6. Скорость автомобиля во время испытания в цикле NEDC.
Как видно из графиков, всплески и колебания, присутствующие при переключении передач, а также несоответствия при трогании и разгоне незначительны и не выходят за допустимые границы ±2 км/ч (±0,56 м/с). Максимальные отклонения в 1,7 м/с наблюдались при включении пониженной передачи перед участком торможения двигателем. Это допустимо, но может быть при необходимости устранено при совершенствовании алгоритмов управления.
Характер зависимостей частоты вращения коленчатого вала (рис. 7) и мгновенного путевого расхода топлива (рис. 8), полученных при моделировании, выглядят вполне адекватно. Колебания значений, всплески и изменения на отдельных участках имеют логичные объяснения и связаны с характером изменения режимов работы двигателя, в том числе при переключении передач, разгоне и т.д.
Рис. 7. Зависимость частоты вращения коленчатого вала двигателя ВАЗ 2123 в цикле NEDC при испытаниях Chevrolet Niva.
Рис. 8. Зависимость мгновенного путевого расхода топлива на участках цикла NEDC при испытаниях автомобиля.
Абсолютные значения на графиках рис. 8 на этапе отладки получаются приблизительными и с достаточной точностью будут отражать процесс после идентификации модели.
Созданная системная модель позволяет испытывать автомобиль в различных условиях движения. Кроме того, детализация модели позволяет получать данные о работе отдельных агрегатов. Однако, в зависимости от целей и задач, поставленных в исследовании, модели отдельных ее подсистем или системы в целом должны быть идентифицированы, что позволит доверять полученному результату.
Для исследования топливной экономичности автомобиля возможно пренебречь точностью описания механических потерь в трансмиссии. Так как эти потери зависят от режима движения автомобиля и в конечном итоге привязаны к режиму работы двигателя, они могут быть учтены непосредственно в виде дополнительного расхода топлива [13, 14]. Такой вариант можно реализовать при дальнейшей идентификации по данным о расходе топлива в известных режимах или ездовых циклах.
На основе полученной модели в дальнейших исследованиях возможно получение данных о расходе топлива для стандартных дорожных испытаний в соответствии с ГОСТ. При этом требуется замена модуля, генерирующего данные о режимах движения автомобиля, с учетом особенностей конкретных испытаний [15].
ЗАКЛЮЧЕНИЕ
Результаты моделирования показали работоспособность системной модели, относительную простоту настройки и необходимость в минимальном количестве данных об автомобиле для приведения её к работоспособному состоянию. Неизвестные параметры модели могут быть получены в процессе идентификации. Важным моментом является возможность внесения изменений и, благодаря небольшим доработкам, относительно лёгкий переход к другим моделям автомо- билей.
Полученный тип системной модели «водитель — автомобиль — окружающая среда» с реализованным уровнем детализации может быть взят за основу для исследования топливной экономичности автомобиля в различных ездовых циклах.
ДОПОЛНИТЕЛЬНО
Вклад авторов. Вклад распределён следующим образом: А.В. Химченко — обзор литературы, сбор и анализ литературных источников, создание и отладка модели, написание текста статьи; Н.И. Мищенко — обзор литературы, анализ литературных источников, анализ результатов, подготовка и редактирование статьи; В.В. Быков — обзор литературы, проведение тестовых экспериментов, редактирование статьи. Авторы подтверждают соответствие своего авторства международным критериям ICMJE (все авторы внесли существенный вклад в разработку концепции, проведение исследования и подготовку статьи, прочли и одобрили финальную версию перед публикацией).
Конфликт интересов. Авторы декларируют отсутствие явных и потенциальных конфликтов интересов, связанных с проведенным исследованием и публикацией настоящей статьи.
Источник финансирования. Авторы заявляют об отсутствии внешнего финансирования при проведении исследования и подготовке публи- кации.
ADDITIONAL INFORMATION
Authors’ contribution. The contribution is distributed as follows: A.V. Khimchenko — literature review, search for publications, building and debugging of the model, writing the text of the manuscript; N.I. Mishchenko — literature review, analysis of literary sources, analysis of results, preparation and editing the text of the manuscript; V.V. Bykov — literature review, conduction test experiments, editing the text of the manuscript. All authors made a substantial contribution to the conception of the work, acquisition, analysis, interpretation of data for the work, drafting and revising the work, final approval of the version to be published and agree to be accountable for all aspects of the work.
Competing interests. The authors declare that they have no competing interests.
Funding source. The authors declare no external funding for the study and publication.
About the authors
Arkady V. Khimchenko
Voronezh State Agrarian University named after Peter the Great
							Author for correspondence.
							Email: himch.arkady@yandex.ru
				                	ORCID iD: 0000-0002-9340-4252
				                	SPIN-code: 4568-1757
																		                								
Associate Professor, Cand. Sci. (Tech.), Associate Professor of the Agricultural Machines, Tractors and Automobiles Department
Russian Federation, VoronezhNikolay I. Mishchenko
Automobile and Road Institute of the Donetsk National Technical University
														Email: mim2802@mail.ru
				                	ORCID iD: 0000-0002-0390-1563
				                	SPIN-code: 6604-8459
																		                								
Professor, Dr. Sci. (Tech.), Head of the Automobile Transportation Department
Russian Federation, GorlovkaValery V. Bykov
Automobile and Road Institute of the Donetsk National Technical University
														Email: bykov_v_@mail.ru
				                	ORCID iD: 0000-0002-4362-0053
				                	SPIN-code: 8378-0977
																		                								
Associate Professor, Cand. Sci. (Tech.), Dean of the Automobile and Road Construction Faculty
Russian Federation, GorlovkaReferences
- Andrianov AE, Maksimov VA, Pozhivilov NV. Analysis of methods for automated accounting of motor fuel consumption on city buses of the State Unitary Enterprise “Mosgortrans”. In: Problems of technical operation and auto service of rolling stock of automobile transport. Collection of scientific papers dedicated to the 85th anniversary of the MADI EATiS Department, based on the materials of the 79th scientific, methodological and research conference of MADI. Moscow; 2021:20–26. (in Russ).
 - Rasporyazhenie Mintransa Rossii ot 14.03.2008 N AM-23-r (red. ot 14.07.2015). O vvede-nii v deystvie metodicheskikh rekomendatsiy «Normy raskhoda topliv i smazochnykh mate-rialov na avtomobilnom transporte». (in Russ). Accessed: 08.04.2023. Available from: https://mintrans.gov.ru/file/393913
 - Boloev PA, Petrov NV, Skrybykin FA. Development of a methodology for normalizing route fuel consumption of the LIAZ-5256.57 bus in operation. Tractors and agricultural machinery. 2021;88(6):90–98. (in Russ). doi: 10.17816/0321-4443-2021-6-90-98
 - Borisov GV, Leliovsky KYa, Pachurin GV. On the issue of rationing liquid fuel consumption in road transport. Fundamentalnye issledovaniya. 2015;3:28–35. (in Russ).
 - Manyashin SA. Modelirovanie raskhoda topliva avtomobilyami na baze ezdovogo tsikla v nizkotemperaturnykh usloviyakh ekspluatatsii [dissertation] Orenburg; 2013. (in Russ).
 - Ogorodnov SM, Zezyulin DV, Makarov VS, et al. Development of a computational and experimental methodology for estimating fuel consumption when a car moves along a given route. Sovremennye problemy nauki i obrazovaniya. 2014;4. (in Russ). Accessed: 08.04.2023. Available from: https://science-education.ru/ru/article/view?id=14280
 - Sumatokhin DG. Povyshenie effektivnosti razrabotki indivi¬dualnykh marshrutnykh norm raskhoda topliva dlya gorodskikh avtobusov [dissertation] Moscow; 2012. (in Russ).
 - Khimchenko AV, Mishchenko NI. Compiling the driving cycle of a car by approximating filtered experimental data using neural networks. Bulletin of the Automobile and Road Institute. 2018;4(27):3–13. (in Russ).
 - Dryuchin DA, Bulatov SV, Zagidullin RR. Methodology for adjusting the standard frequency of vehicle maintenance based on data on actual fuel consumption. Intellekt. Innovatsii. Investitsii. 2022;1:93–101. (in Russ). doi: 10.25198/2077-7175-2022-1-93
 - Pacejka HВ, Вesselink IJM. Magic Formula Tyre Model with Transient Properties. International Journal of Vehicle Mechanics and Mobility. 1997;27(sup001). doi: 10.1080/00423119708969658
 - Besselink IJM, Schmeitz AJC, Pacejka HB. An improved Magic Formula/Swift tyre model that can handle inflation pressure changes. International Journal of Vehicle Mechanics and Mobility. 2010;48(sup1:IAVSD Supplement):337–352. doi: 10.1080/00423111003748088
 - VSH Chevy-Niva. Master Motor. (in Russ). Accessed: 08.04.2023. Available from: http://www.mmotor.ru/cams/index.php?action=vsh
 - Gurov MN, Moskovkin VV. Car fuel balance formula. Transport na alternativnom toplive. 2012;3(27):58–61. (in Russ).
 - Gurov MN, Moskovkin VV, Egorushkin EA. Assessing the effectiveness of using various measures to reduce fuel consumption in vehicles. In: International scientific and technical conference “Informatics and technology. Innovative technologies in industry and computer science” (“MNTK FTI-2017”). Collection of scientific papers / ed. M. F. Bulatova. Moscow; 2017:189–192. (in Russ).
 - Khimchenko AV, Mishchenko NI, Petrov AI, et al. Features of modeling standard road tests to determine the fuel efficiency of a car. In: Scientific and technical aspects of the development of the motor transport complex. Materials of the VΙΙΙ international scientific and practical conference “Scientific and technical aspects of the development of the motor transport complex” within the framework of the 8th International Scientific Forum of the Donetsk People’s Republic “Innovative prospects of Donbass: Infrastructural and socio-economic development”, May 25, 2022. Gorlovka; 2022:73–77. (in Russ).
 
Supplementary files
				
			
					
						
						
									










