Сглаживание хроматографических сигналов путем их аппроксимации в базисе функций Чебышева – Эрмита
- Авторы: Бочкарев А.В.1, Сайфуллин Р.Т.1
-
Учреждения:
- Самарский государственный технический университет
- Выпуск: Том 30, № 1 (2022)
- Страницы: 75-89
- Раздел: Приборостроение, метрология и информационно-измерительные приборы и системы
- URL: https://journals.eco-vector.com/1991-8542/article/view/107135
- DOI: https://doi.org/10.14498/tech.2022.1.5
- ID: 107135
Цитировать
Полный текст
Аннотация
Целью настоящей работы является оценка применимости аппроксимационного алгоритма сглаживания хроматографических сигналов в базисе функций Чебышева – Эрмита. Для аппроксимации используется алгоритм, подразумевающий вычисление коэффициентов сдвига и масштаба для функций базиса, а также деление сигнала на фрагменты. Рассматривается погрешность сглаживания модельного сигнала при его аппроксимации в выбранном базисе в сравнении с цифровым фильтром скользящего среднего. Также исследуется погрешность сглаживания производной сигнала и положения на производной экстремумов, производится сравнение, как и в прошлом случае, с цифровым фильтром скользящего среднего. В рамках экспериментального исследования в работе подвергаются обработке девять наиболее характерных хроматографических пиков, извлеченных из реальных хроматограмм. Для оценки качества сглаживания сравниваются среднеквадратичные отклонения шума и остатка, а также определяется закон распределения остатка. По результатам исследования устанавливаются ограничения по максимально допустимому значению коэффициента асимметрии обрабатываемых хроматографических пиков. Благодаря использованию выбранного аппроксимационного подхода удается решить задачу сглаживания хроматографических сигналов без ослабления полезной составляющей. Для вычислений и графического представления результатов моделирования использована система компьютерной алгебры Wolfram Mathematica 11.3.
Полный текст
Введение
Одной из задач обработки хроматографических сигналов является сглаживание или подавление помехи. На практике сглаживание чаще всего реализуют различными цифровыми фильтрами. Проблемой цифровой фильтрации является тот факт, что частотный спектр пиков хроматограммы, как правило, частично совпадает со спектром помехи и вместе с подавлением помехи происходит ослабление полезной составляющей, приходится либо снижать сглаживающие свойства фильтра, либо пытаться восстановить потерянную при сглаживании информацию [1]. Фильтр Савицкого – Голея решает проблему ослабления полезной составляющей, но осуществляет сглаживание менее эффективно, причем степень сглаживания зависит от подхода к расчету параметров фильтра [2]. Фильтр Калмана имеет лучшие сглаживающие свойства, чем фильтр Савицкого – Голея, но подразумевает существенную зависимость от формы шума, выходной сигнал фильтра может иметь фазовые и прочие нелинейные искажения [3, 4]. Сплайн-фильтры эффективно подавляют помеху с учетом гладкости полезного сигнала и при сравнении превосходят фильтр Калмана, но имеют значительную зависимость погрешности от метода расчета коэффициентов сплайна [4–6]. Фильтр Винера также эффективно сглаживает пики хроматограммы, но вызывает осцилляции, обусловленные краевыми эффектами; трудностью являются одновременно хорошее сглаживание и низкие осцилляции [3]. Таким образом, актуальным является вопрос разработки нового математического метода сглаживания хроматографических сигналов.
В настоящей работе для создания такого метода предлагается воспользоваться аппроксимацией сигналов в базисе функций Чебышева – Эрмита (за рубежом просто Эрмита). При этом из коэффициентов аппроксимации в данном базисе возможно восстановить по другим, предварительно рассчитанным базисам не только сам сигнал [7], но и его производную различных порядков [7, 8], вейвлет-преобразование [9, 10] и т. п. Функции Чебышева – Эрмита находят широкое применение в науке и технике. Разложение по данным функциям используется для аппроксимации двухмерных [11] и одномерных [12] сигналов и аналитически заданных функций, обработки файлов мультимедиа форматов, в частности для выделения границ зашумленного изображения [13], биометрической идентификации по изображению радужки глаза человека [14], фильтрации и поиска изображения по базе данных, индексации говорящего по записи голоса [15], извлечения полезной медицинской информации из изображений компьютерной томографии [16] и распознавания речи [17]. Помимо этого, данные функции используются для построения банка фильтров [18], диагностики состояния оборудования [19] и здоровья человека [20], обнаружения полезных составляющих в сигнале [21], а также для решения дифференциальных уравнений [22, 23].
Аппроксимация сигналов в базисе функций Чебышева – Эрмита
Функции Чебышева – Эрмита определяются следующим образом:
, (1)
где – нормирующая константа; – полином Эрмита -го порядка;
(2)
Набор функций (1) задает базис для кодирования и декодирования сигналов. Представление сигнала с помощью функций разложения (алгоритм кодирования) заключается в нахождении коэффициентов . В силу локализации функций Чебышева – Эрмита нахождение данных коэффициентов можно свести к формуле:
, (3)
где – отрезок, на котором локализована функция .
Алгоритм декодирования с помощью коэффициентов, в результате которого восстанавливается аппроксимированный сигнал, выражается формулой:
(4)
Описанный алгоритм кодирования-декодирования обладает сглаживающим свойством [18] и позволяет получить не только сглаженный сигнал, но также и его сглаженную производную k порядка при наличии соответствующего базиса. Формируя различные базисы перехода от коэффициентов разложения (4) к различным преобразованиям, можно получить универсальный аппарат для быстрого получения также коэффициентов непрерывного вейвлет-преобразования, устранения аппаратной функции прибора и т. д. Для восстановления необходимого преобразования сигнала требуется заменить в (4) на соответствующее преобразование данной функции и вычислить полученную формулу относительно рассчитанных для исходного сигнала коэффициентов разложения (4) [7].
Одной из отличительных черт функций Чебышева – Эрмита является их локализация на временной оси. Данное обстоятельство может создать трудности при кодировании сигналов большой длительности – даже при простой их конфигурации (6 и менее точек перегиба) для кодирования в рассматриваемом базисе потребуются функции высоких порядков, вычисление которых затруднительно; трудность вычисления только нарастает с ростом порядка функции.
Очевидным решением является масштабирование функций Чебышева – Эрмита на некоторый коэффициент . Помимо этого наилучших результатов кодирования можно достичь, если положение максимума в сигнале будет совпадать с началом координат базисных функций, что обусловлено наибольшим перекрытием областей локализации исследуемого сигнала и базисных функций. Следовательно, требуется ввести и коэффициент сдвига для данных функций, в настоящей работе обозначенный как x0. Тем самым формируется новый базис функций . Для восстановления нормировки базиса был рассчитан коэффициент , на который умножается и результат кодирования, и результат декодирования. Тем самым можно вынести множитель в выражение для вычисления коэффициентов кодирования, которое при этом следует записать:
. (5)
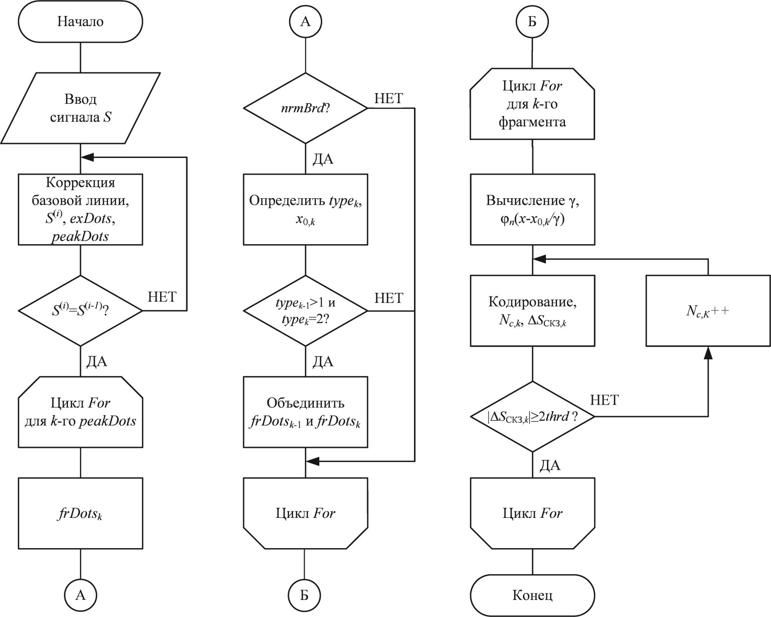
С учетом описанных масштабных коэффициентов был разработан алгоритм аппроксимации сигналов в базисе функций Чебышева – Эрмита (рис. 1). Помимо вычисления коэффициентов масштаба и сдвига в ходе данного алгоритма происходит деление сигнала на фрагменты, что снижает погрешность аппроксимации [24].
Рис. 1. Алгоритм аппроксимации
Для решения различных задач первичной обработки в хроматографии используются сглаженные производные хроматографических сигналов. Как было сказано выше, при аппроксимации сигналов в базисе функций Чебышева – Эрмита можно аппроксимировать также преобразования этого сигнала; для получения производной требуется вычислить производную функций Чебышева – Эрмита, получив выражение
(6)
которое задает базис производной k порядка n-й функции Чебышева – Эрмита с учетом масштаба и сдвига и может быть использовано для восстановления k-й сглаженной производной исходного сигнала по рассчитанным заранее коэффициентам разложения в базисе Чебышева – Эрмита, если вынести за знак суммы нормировочный коэффициент:
(7)
где – оценка k-й сглаженной производной сигнала – коэффициенты кодирования (5) сигнала в базисе функций Чебышева – Эрмита.
Подавление случайной помехи
Аппроксимация сигналов в базисе функций Чебышева – Эрмита обладает сглаживающими свойствами, что позволяет устранять случайную помеху. На рис. 2 представлен пример сглаживания реального хроматографического сигнала c предварительным его делением на фрагменты по алгоритму рис. 1. Начальный и конечный фрагменты классифицируются как шум, поэтому на рис. 2 данные области обнулены.
Рис. 2. Пример сглаживания хроматографического сигнала
Для оценки эффективности устранения помехи относительно описанных в первой главе методов было произведено сравнение результата декодирования сглаженного сигнала по коэффициентам базиса функций Чебышева – Эрмита со сглаженным сигналом, полученным при использовании наиболее распространенного на практике метода сглаживания – фильтра скользящего среднего:
(8)
где
(9)
N – порядок фильтра (только нечетное число); – интервал дискретизации сигнала.
При исследованиях был задан сигнал S, полученный дискретизацией пика, заданного выражением
(10)
где A – амплитуда пика; µ – время удерживания пика; σ – среднеквадратичная ширина пика [25].
На полученный сигнал накладывалась сгенерированная псевдослучайная помеха с нормальным законом распределения и различным СКО помехи σ. При разных σ достигалось разное отношение сигнал/шум (ОСШ):
(11)
где – среднеквадратическое значение сигнала; – среднеквадратическое значение помехи.
Оценка погрешности сглаженного сигнала производилась по выражению
(12)
где – сглаженный сигнал; – исходный сигнал до наложения помехи; – разность i-х значений сглаженного и исходного сигналов.
На рис. 2 данное сравнение представлено в виде графиков, где а – сглаживание с применением цифрового фильтра N порядка, б – путем восстановления сигнала по коэффициентам кодирования N порядка (максимальный порядок функции) в базисе функций Чебышева – Эрмита.
По рис. 3, б можно видеть, что при больших значениях ОСШ цифровой фильтр малого порядка обеспечивает низкую погрешность , но со снижением ОСШ повышение порядка не дает снижения погрешности, поскольку, как было сказано в первой главе, вместе с помехой происходит ослабление полезной составляющей. Для сглаживания в базисе функций Чебышева – Эрмита видна иная картина – по достижении минимально необходимого порядка (в данном случае – ) обеспечивается и со снижением ОСШ погрешность растет значительно медленнее, чем при использовании цифрового фильтра.
Рис. 3. Сравнение сглаживания с цифровым фильтром
Поскольку помимо самих сигналов сглаживание требуется (и в большей степени) при вычислении их производных, для того же S была оценена погрешность вычисления производных первого и второго порядка относительно численно определенной производной [26] по сглаженному цифровым фильтром сигналу. Для оценки погрешности использовалось выражение (12) с заменой сигнала на его производную (как в случае исходного, так и в случае сглаженного сигнала). Результаты представлены на рис. 4, где а и в – соответственно первая и вторая производные, полученные численно по сглаженному цифровому сигналу, б и г – восстановленные по базису (7) сглаженные производные.
По данному рисунку можно видеть, что применение цифрового фильтра не позволяет обеспечить погрешность для обеих производных даже при больших значениях ОСШ, а с его уменьшением ситуация меняется только в сторону ухудшения. Увеличение порядка фильтра не дает существенных результатов, позволяя вернуться лишь к начальному значению погрешности . Применение сглаживания в базисе функций Чебышева – Эрмита дает иные результаты: при достижении минимально необходимого порядка (в данном случае – ) обеспечивается для обеих производных, но при снижении ОСШ погрешность возрастает до .
Рис. 4. Сравнение погрешности восстановления производной
Тем не менее для производной имеет значение не только погрешность аппроксимации (см. рис. 4), но и погрешность положения экстремумов, по которым производится определение положения вершины и границ пиков. Поэтому ниже рассматривается погрешность восстановления экстремумов производных первых двух порядков с применением цифрового фильтра и базиса функций Чебышева – Эрмита, для чего используется выражение
где – функция для вычисления положения экстремума; – восстановленная по функциям Чебышева – Эрмита производная n порядка; – полученная при цифровой фильтрации производная n порядка.
В качестве экстремумов рассматриваются наиболее применяемые на практике точки: положение прохода через ноль для первой производной и положение минимума второй производной [1]. Результаты представлены на рис. 5.
Рис. 5. Сравнение погрешности восстановления экстремумов производных
Можно видеть, что применение цифровой фильтрации позволяет сохранить положение экстремумов при достижении определенного N (при котором согласно рис. 5 возрастает погрешность аппроксимации производной) с для первой производной и с для второй. Восстановление сглаженной производной в базисе функций Чебышева – Эрмита при достижении N=8 обеспечивает для большинства значений ОСШ близкую к нулю погрешность, которая на малых его значениях растет до для первой производной и для второй. Таким образом, подавление помехи в используемом базисе обеспечивает снижение погрешности относительно традиционного метода.
Погрешность восстановления одиночных пиков
Для оценки погрешности представленного метода были аппроксимированы пики реальных хроматограмм. Хроматограммы были извлечены из программы Хроматэк Аналитик 3.1. Все они были получены на хроматографе Кристалл-5000 с пламенно-ионизационным детектором.
Из полученных хроматограмм были извлечены 9 наиболее характерных пиков, конфигурация которых наиболее часто встречается в реальных хроматограммах (рис. 6). Многие пики на практике близки по форме к гауссиане, но с небольшой разницей в крутизне фронтов; при выборе пиков для обработки были собраны наиболее часто встречаемые асимметричные конфигурации, которые, как правило, являются одиночными. Для оценки зависимости погрешности отличия пика от симметричной гауссианы (как наиболее простой для обработки модели) был использован метод моментов, на основе которого вычислялись коэффициенты асимметрии и эксцесса [27]:
Рис. 6. Исследуемые реальные пики
Для оценки эффективности сглаживания проведена проверка закона распределения шума остатка, являющегося разностью исходного и аппроксимированного в базисе функций Чебышева – Эрмита сигналов (при отсутствии существенных отклонений аппроксимированного сигнала от действительного закон распределения остатка должен совпадать с законом распределения помехи и быть нормальным). Эффективность сглаживания также оценена численно посредством сравнения СКО шума в пустой области исходного сигнала и СКО озвученного остатка, а также по закону распределения остатка.
Результаты приведены в таблице. Закон распределения помехи в пустых областях исходных сигналов совпадает с законом распределения остатка. Математическое ожидание равно нулю во всех случаях, поэтому в таблице не приводится. Почти для всех рассматриваемых сигналов помеха описывается нормальным законом, для других – законом Коши или логистическим законом, которые отличны от нормального плавностью фронтов, но приближенно являются сопоставимыми с нормальным. Гистограммы распределения помехи для некоторых сигналов приведены на рис. 7.
Разделение симметричных пиков
Пик | γ1 | γ2 | СКО шума сигнала | СКО остатка | Закон распределения шума сигнала |
№ 1 | 0,10 | 0,42 | 1,72∙10-2 | 1,47∙10-2 | Нормальный |
№ 2 | –0,69 | –3,59 | 1,54∙10-2 | 1,76∙10-2 | Нормальный |
№ 3 | 0,79 | 1,02 | 1,50∙10-2 | 1,59∙10-2 | Нормальный |
№ 4 | 0,96 | 0,41 | 1,97∙10-2 | 1,57∙10-2 | Нормальный |
№ 5 | 0,97 | 0,78 | 1,71∙10-2 | 1,44∙10-2 | Нормальный |
№ 6 | 1,34 | 3,83 | 0,91∙10-1 | 1,14∙10-1 | Нормальный |
№ 7 | 1,53 | 3,38 | 1,39∙10-2 | 1,79∙10-2 | Нормальный |
№ 8 | 1,86 | 3,85 | 1,55∙10-2 | 3,18 | Коши |
№ 9 | 2,37 | 8,78 | 4,70∙10-2 | 6,35∙10-1 | Логистический |
Рис. 7. Гистограммы распределения помехи: а, б – для пика № 8, распределение Коши; в, г – для остатка хроматограммы, нормальное распределение; д, е – для пика № 9, логистическое распределение
Выводы
Анализируя результаты, приведенные в таблице, можно видеть, что СКО шума совпадает порядком с СКО остатка во всех случаях, кроме пиков 8 и 9. Поскольку согласно рис. 6 помеха имеет существенно меньшую амплитуду по сравнению с полезным сигналом, можно положить, что совпадение порядков СКО шума и остатка говорит о низкой погрешности сглаживания. Следовательно, конфигурации пиков, подобных номерам 8 и 9, не могут быть аппроксимированы с достаточно низкой погрешностью, что является ограничением представленного метода. Соответственно предельным значением асимметрии для аппроксимированных одиночных пиков можно считать наибольшую асимметрию в таблице, не считая параметров пиков 9 и 10, , а влияния γ2 на качество аппроксимации не выявлено. С учетом сравнения качества сглаживания сигнала при использовании предложенного аппроксимационного метода и цифрового фильтра можно заключить, что аппроксимационный подход позволяет совместить высокую степень сглаживания и низкую погрешность.
Об авторах
Андрей Владимирович Бочкарев
Самарский государственный технический университет
Email: bochkarevpubliciit@gmail.com
ORCID iD: 0000-0003-1615-5659
аспирант, старший преподаватель кафедры «Информационно-измерительная техника»
Россия, 443100, Самара, ул. Молодогвардейская, 244Раухат Талгатович Сайфуллин
Самарский государственный технический университет
Автор, ответственный за переписку.
Email: bochkarevpubliciit@gmail.com
SPIN-код: 4594-4229
профессор кафедры «Информационно-измерительная техника», доктор технических наук, профессор
Россия, 443100, Самара, ул. Молодогвардейская, 244Список литературы
- Felinger A. Data Analysis and Signal Processing in Chromatography. Amsterdam, Netherlands: Elsevier Science B.V., 1998. 413 p.
- Savitzky A., Golay M.J.E. Smoothing and Differentiation of Data by Simplified Least Squares Procedures // Anal. Chem. 1964. Vol. 36. P. 1627–1639.
- Kalman R.E. A New Approach to linear Filtering and Prediction Problems // Trans ASME, Series D, J. BasicEng. 1960. Vol. 82. P. 35–45.
- Гуторов А.С. Математическое моделирование и исследование алгоритмов фильтрации при траекторной обработке данных по целям // Автоматизация процессов управления. 2015. № 1 (39). C. 34–40.
- Ланге П.К. Сплайн-аппроксимация дискретных значений сигналов с применением методов цифровой фильтрации // Вестн. Самар. госуд. технич. ун-та. Серия: Физ.-матем. науки. 2003. Вып. 18. C. 87–93.
- Спиридонов А.В., Тиме И.В. Применение сглаживающих сплайнов для фильтрации сильно зашумленных сигналов // Автомат. и телемех. 1998. Вып. 7. С. 75–82.
- Сайфуллин Р.Т., Бочкарев А.В. Использование функций Чебышева – Эрмита в обработке сигналов аналитических приборов // Вестн. Самар. госуд. технич. ун-та. Серия: Технич. науки. 2019. 1(61). С. 68–81.
- Сайфуллин Р.Т., Бочкарев А.В. Вычисление производных аналитического сигнала в базисе функций Чебышева – Эрмита // Материалы XI Всеросс. научн. конф. с междунар. участ. «Матем. моделир. и краевые задачи», 27-30 мая 2019. Самара, 2019. Т. 2. С. 137–139.
- Сайфуллин Р.Т., Бочкарев А.В. Вычисление непрерывного вейвлет-преобразования сигналов в базисе функций Чебышева – Эрмита // Вестн. Самар. госуд. технич. ун-та. Серия: Технич. науки. 2019. 2(62). С. 99–113.
- Сайфуллин Р.Т., Бочкарев А.В. Алгоритм вычисления коэффициентов вейвлет-преобразования сигналов с использованием базиса функций Чебышева – Эрмита // Вестн. Самар. госуд. технич. ун-та. Серия: Технич. науки. 2019. 4(64). С. 113–124.
- Beliczynski B. A method of multivariable Hermite basis function approximation // Neurocomputing. 2012. Vol. 96. P. 12–18.
- Jung S.-M. Approximation of analytic functions by Hermite functions // Bulletin des Sciences Mathématiques. 2009. Vol. 133. Issue 7. P. 756–764.
- Наджафи М.М. Проекционный метод решения некоторых задач обработки и анализа изображений: специальность 05.13.18 «Математическое моделирование, численные методы и комплексы программ»: дисс. … канд. физ.-мат. наук. Московский государственный университет им. М.В. Ломоносова. М., 2004. 110 с.
- Павельева Е.А. Анализ и восстановление изображений проекционными методами, использующими функции Эрмита: специальность 05.13.18 «Математическое моделирование, численные методы и комплексы программ»: дисс. … канд. физ.-мат. наук. Московский государственный университет им. М.В. Ломоносова. М., 2015. 130 с.
- Корчагин Д.Н. Быстрый проекционный метод обработки мультимедиа информации: специальность 05.13.18 «Математическое моделирование, численные методы и комплексы программ»: дисс. … канд. физ.-мат. наук. Московский государственный университет им. М.В. Ломоносова. М., 2005. 180 с.
- Мамаев Н.В., Лукин А.С., Юрин Д.В., Глазкова М.А., Синицин В.Е. Алгоритм нелокального среднего на основе разложения по функциям Эрмита в задачах компьютерной томографии // ГРАФИКОН'2013. Cб. трудов 23-й междунар. конф. по компьютерной графике и зрению, 16-20 сентября 2013. Владивосток, 2013. C. 254–258.
- Баяковский Ю.М., Жирков А.О., Корчагин Д.Н., Крылов А.С., Лукин А.С. Нейросетевой анализ и сопоставление частотно-временных векторов на основе краткосрочного спектрального представления и адаптивного преобразования Эрмита // Препринты ИПМ им. М.В. Келдыша. 087. 2001.
- Балакин Д.А., Штыков В.В. Построение ортогонального банка фильтров на основе преобразований Эрмита для обработки сигналов // Журнал радиоэлектроники. 2014. № 9. C. 1–15.
- Балакин Д.А., Штыков В.В. Диагностика циклических систем с помощью алгоритма, основанного на функциях Гаусса – Эрмита // Цифровая обработка сигналов. 2018. № 2. C. 59–62.
- Балакин Д.А., Штыков В.В., Чуркин С.С. Использование фазометрического комплекса диапазона КВЧ для диагностики жизнедеятельности человека // Электроника и микроэлектроника СВЧ. 2017. Т. 1. С. 127–132.
- Балакин Д.А., Чуркин С.С., Штыков В.В. Обнаружение сигналов с использованием ортогонального базиса функций Гаусса – Эрмита // Инфокоммуникационные и радиоэлектронные технологии. 2018. Т. 1, № 1. С. 48–61.
- Яремко Н.Н. Функции Эрмита с разрывными коэффициентами и их применения для решения обратных задач теплопроводности // Известия Пензен. госуд. педагогич. ун-та им. В.Г. Белинского. 2011. № 26. С. 326–330.
- Paranda K., Dehghanb M., Rezaei A.R., Ghaderi S.M. An approximation algorithm for the solution of the nonlinear Lane–Emden type equations arising in astrophysics using Hermite functions collocation method // Computer Physics Communications. 2010. Vol. 181. Issue 6. P. 1096–1108.
- Сайфуллин Р.Т., Бочкарев А.В. Алгоритм определения положения границ хроматографических пиков в сигналах аналитических приборов // Молодежь и наука: шаг к успеху: сб. научн. статей 5-й Всероссийской научной конференции перспективных разработок молодых ученых (22-23 марта 2021 года), в 4 т. 2021. Т. 3. С. 200–204.
- Гуревич А.Л., Русинов Л.А., Сягаев Н.А. Автоматический хроматографический анализ. Л.: Химия, 1980. 192 с.
- Слабнов В.Д. Численные методы. СПб.: Лань, 2020. 392 с.
- Misra S., Wahab M., Patel D. The utility of statistical moments in chromatography using trapezoidal and Simpson's rules of peak integration // Journal of Separation Science. 2019. Vol. 42. doi: 10.1002/jssc.201801131
Дополнительные файлы










