Проблемы автоматической оптимизации управления расходом топлива на спекание агломерационной шихты с целью повышения производительности и стабилизации качества агломерата
- Авторы: Рябчиков М.Ю.1, Рябчикова Е.С.1, Мухина Е.Ю.1, Симусев Ю.А.1
-
Учреждения:
- Магнитогорский государственный технический университет им. Г.И. Носова
- Выпуск: Том 25, № 4 (2017)
- Страницы: 58-68
- Раздел: Статьи
- URL: https://journals.eco-vector.com/1991-8542/article/view/20311
- DOI: https://doi.org/10.14498/tech.2017.4.%25u
- ID: 20311
Цитировать
Аннотация
Рассмотрены проблемы реализации управления качеством металлургического агломерата путем изменения содержания углерода в шихте. Показано, что основными проблемами являются низкая периодичность контроля показателей качества и влияние содержания углерода в шихте на производительность, которая должна поддерживаться на высоком уровне. Для решения задачи управления качеством агломерата предложена двухконтурная система автоматической оптимизации на основе системы экстремального регулирования и контура стабилизации холодной механической прочности. Рассмотрены проблемы согласования работы контуров и изучено влияние параметров их настройки на эффективность управления, которая оценивалась по достижимым уровням производительности и холодной прочности. Показано, что с ростом частоты действующих возмущений необходим выбор компромисса между указанными показателями оценки эффективности. Получены зависимости между периодичностью контроля индекса холодной механической прочности и долей кондиционного агломерата.
Полный текст
Введение
Производство металлургического агломерата является важным этапом переработки рудного сырья, позволяющим существенно повысить технико-экономические показатели доменного процесса, что достигается за счет оптимизации качества агломерата [1]. Периодически контролируемым показателем оценки качества агломерата является индекс механической холодной прочности TI.
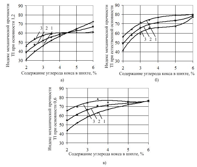
Одним из основных управляющих воздействий на качество агломерата является выбор содержания углерода в аглошихте. Особенности влияния содержания углерода на значения показателей оценки качества агломерата приведены в работах [2–4]. Из зависимостей на рис. 1 видно существенное и неоднозначное влияние содержания углерода на индекс TI.
В настоящее время в условиях ОАО «ММК» стабилизация качества агломерата выполняется путем усреднения агломерата множества агломашин, а также путем централизованной подготовки железорудной смеси, подаваемой на аглофабрики. Подобная схема производства сложилась на предприятии начиная с момента его создания и связана с особенностями подготовки железорудного сырья [5]. Она сформировалась в период поставок на предприятие сырья со стабильными свойствами. В таких условиях периодический контроль индекса TI необходим для диагностики постепенного изменения свойств спекаемых материалов в долгосрочной перспективе.
Рис. 1. Влияние содержания углерода кокса при различной основности на прочность агломерата: а – основность CaO/SiO2 1,2; б – естественная основность; в – основность 0,6: 1 – руда до 12 мм; 2 – смесь из концентратов и руд; 3 – мелкозернистый концентрат
Однако в настоящее время рудная база предприятия существенно более разнообразна [6]. Это приводит к частым изменениям генетической принадлежности спекаемых материалов. На рис. 2 приведены результаты выполненного в [6] анализа динамики изменения принадлежности материалов, определенной по результатам контроля рентгенофлуоресцентных спектров.
Результаты на рис. 2 свидетельствуют о наличии изменений рудной принадлежности материалов с периодом 20–40 часов, что может оказать негативное воздействие на стабильность качества агломерата, которое может быть обеспечено оперативным управлением расходом топлива на спекание.
Однако организация такого управления затруднена существенным влиянием содержания углерода топлива в шихте на производительность агломашин. В современных производственных условиях на ОАО «ММК» поддержание высокой производительности агломашин считается приоритетной задачей. В подобной ситуации можно рассматривать задачу управления качеством агломерата второстепенной, ограничивающей эффективность решения основной задачи, связанной с максимизацией производительности.
Рис. 2. Пример изменения рудной принадлежности материалов в ЖРС (Q – кварцитов; S – скарнов; W – техногенных компонентов)
Один из простейших подходов организации такого управления качеством заключается в поддержании значения индекса холодной механической прочности в заданном диапазоне. Снижение TI ниже разрешенного уровня приводит к увеличению выносов из печи, снижает производительность. Чрезмерное увеличение TI может сопровождаться сопутствующим снижением восстановимости агломерата, что может снизить эффективность процессов косвенного восстановления в верхней части доменной печи. Решение задачи требует обоснованного выбора периодичности контроля механической прочности агломерата.
Производительность агломерационного процесса зависит от многих факторов. При постоянном компонентном составе шихты на производительность в значительной степени влияет газопроницаемость слоя шихты, связанная с ее влажностью, а также содержание углерода в шихте. Причем указанные зависимости имеют экстремальный характер.
При недостаточной влажности шихты слабоокусковавшиеся мелкие фракции препятствуют прохождению воздуха к зоне горения, снижая газопроницаемость слоя. При переувлажнении расплывшиеся комочки шихты также снижают газопроницаемость. Кроме того, на испарение излишней влаги затрачивается тепловая энергия при сжигании топлива.
На рис. 3, а приведен пример зависимости производительности по выходу годного агломерата от содержания углерода по данным [7]. При малом содержании углерода в шихте вследствие недостаточной прочности спекшегося агломерата наблюдается повышенная доля возврата, что негативно влияет на производительность агломашины. Зависимость выхода класса +5 мм от содержания углерода в аглошихте представлена на рис. 3, б. При повышенном содержании увеличивается сопротивление зоны расплава, что снижает вертикальную скорость спекания и производительность агломашины.
Исходя из вида зависимостей на рис. 3 можно сделать вывод, что максимальная производительность и максимальная прочность агломерата обеспечиваются при практически одинаковом содержании углерода. Однако выход класса +5 мм не является в полной мере характеристикой прочности. Такой характеристикой является индекс TI стандарта ISO. Таким образом, поддержание максимальной производительности не гарантирует максимума холодной механической прочности.
Рис. 3. Зависимость производительности по годному агломерату (а) и выхода класса +5 мм (б) от содержания углерода [7]
Эта особенность учтена в алгоритме управления расходом топлива C, предложенном в [8]:
(1)
где r – отношение количества возврата к общему количеству агломерата;
r0 – заданная доля мелочи или требуемый барабанный индекс;
M – общее количество агломерата;
a0, b0, a, b – статистически определяемые параметры настройки для поддержания требуемой прочности агломерата.
Недостаток (1) заключается в ориентации управления на стабильные сырьевые условия, поскольку для статистического определения параметров требуется проведение повторных опытов, что чрезвычайно затруднено применительно к аглопроцессу.
В работах [9, 10] для отыскания взаимосвязи производительности и ряда факторов процесса, определения их рациональных соотношений для спекаемой шихты заданного состава предложена формула
(2)
где
W – удельная производительность;
h – высота слоя шихты;
ρ – насыпная масса шихты;
– вертикальная скорость спекания;
p – общее газодинамическое сопротивление шихты;
d – эквивалентный диаметр окомкованной шихты;
k – определяется по экспериментальным данным химического состава сырья.
С использованием (2) осуществляется оптимизация процесса и прогноз производительности путем выбора величины вакуума, создаваемого эксгаустером, высоты слоя шихты, а также скорости движения аглоленты, которая определяет продолжительность спекания. В работе [11] предложена схожая зависимость:
(3)
Использование способов [9–11] для управления производительностью в условиях непостоянства сырьевой базы ограничено возможным непостоянством статистически определяемого параметра k, а также отсутствием учета сопутствующего изменения качества агломерата.
Одним из возможных подходов к решению задачи максимизации производительности является разработка системы автоматической оптимизации управления расходом топлива на спекание на основе системы экстремального регулирования (СЭР), дополненной контуром управления качеством агломерата.
Система автоматической оптимизации производительности агломашины с ограничением на допустимое качество агломерата
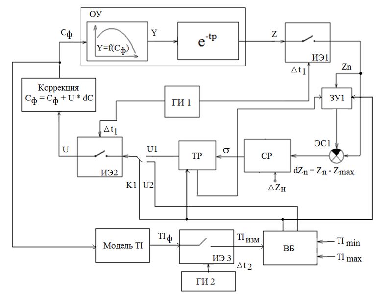
Структура системы автоматической оптимизации приведена на рис. 4. Система включает в свой состав два контура управления. Первый контур представляет собой СЭР шагового типа с запоминанием максимума регулируемого параметра [12]. Задачей второго контура является поддержание периодически контролируемого индекса холодной механической прочности TI в заданном диапазоне.
Рис. 4. Структура системы автоматической оптимизации
Генератор импульсов ГИ1 через интервалы времени Δt1 формирует команды на считывание текущей производительности Zn. Блок ЗУ1 предназначен для запоминания максимальной производительности Zmax. Сигнум реле (СР) формирует сигнал согласно условию
(4)
где – величина зоны нечувствительности;
n – номер такта работы.
Триггер реверса (ТР) изменяет направление коррекции заданного содержания углерода в смеси U1 согласно условию
(5)
Генератор импульсов ГИ2 используется для моделирования заданной периодичности контроля индекса механической прочности TI. Результаты моделирования измеренных значений индекса TI (TIизм) используются в вычислительном блоке ВБ для проверки на соответствие механической прочности требованиям. Для оценки работоспособности системы приняли разрешенный интервал 60 % < TI < 70 %. При снижении TIизм ниже порогового значения работа СЭР блокируется (U = U2) и формируется команда U2 = k для увеличения содержания углерода в смеси. При TIизм > TImax U2 = -k для уменьшения содержания углерода в смеси. При этом с целью согласования [13] работы контура стабилизации качества с СЭР производится сброс запомненного в блоке ЗУ1 значения и блокируется изменение знака U1.
При изучении работы предлагаемой системы принято запаздывание объекта один час. Данный временной интервал составляют операции спекания, транспортировки и охлаждения материалов. В реальных производственных условиях этот интервал может достигать двух и более часов. С учетом отсутствия у объекта свойств инерции, сопоставимых с запаздыванием, величина зоны нечувствительности принята равной нулю. Настройка системы выполнялась путем варьирования времени цикла работы СЭР Δt1 и шага изменения содержания углерода в смеси U·ΔC, влияние на который оказывает параметр k.
На рис. 5 приведена принятая статическая характеристика зависимости производительности от содержания углерода в шихте, а также поисковый процесс при отсутствии ограничения на значения индекса TI. Устойчивость поисковых процессов обеспечивается при Δt1 > .
Рис. 5. Принятая статическая характеристика процесса и поисковый процесс при отсутствии ограничений на значение TI (Δt1 = 80 мин, ΔC = 0,1 %)
Изучение работы системы управления в условиях возмущений
Для изучения работоспособности системы в условиях, приближенных к реальным, формировали возмущение по значениям индекса TI путем периодического перехода с одной зависимости TIф = f(Cф) на другую c различным периодом Tв. Данные зависимости представлены на рис. 6, а.
На рис. 6, б показано изменение TIф, которое было бы получено при поддержании стабильного содержания углерода в смеси 3,5 и 5,1 %. Видно, что значения TIф периодически выходят за разрешенный диапазон, что требует коррекции содержания углерода.
Рис. 6. Принятые зависимости TIф = f(Cф) (а) и изменение TIф, связанное с моделируемым возмущающим воздействием Tв = 41,9 ч (б) при постоянном содержании углерода 3,5 (1) и 5,1 % (2), а также принятые допустимые пределы TI (3, 4)
На рис. 7 показан пример поискового процесса при Tв = 41,9 ч; ΔC = 0,1 %; k = 3; Δt1 = 80 мин; Δt2 = 160 мин. Видно, что контур стабилизации качества периодически включается в работу при выходе значений TIизм за разрешенный диапазон.
При изучении влияния параметров системы на результативность управления варьировали Tв, ΔC, k, Δt1 и Δt2 (перебор по трем уровням варьирования). Оценками результативности являлись среднее за период моделирования 100 ч значение производительности и доля кондиционной продукции. При подсчете доли кондиционной продукции верхний допустимый предел по значению индекса TI увеличивали на 2,5 %, а нижний предел соответственно уменьшали.
На рис. 8 представлено множество полученных режимов при различных значениях Tв и достижимое соотношение между качеством агломерата и производительностью. Видно, что уменьшение Tв приводит к необходимости выбора компромисса между производительностью и качеством агломерата.
Рис. 7. Пример поискового процесса в предложенной системе: 1 – содержание углерода; 2 – производительность; 3 – моделируемые значения TIф
Рис. 8. Достижимое соотношение между качеством агломерата и производительностью при Tв = 209,5 ч (а) и Tв = 23,3 ч (б)
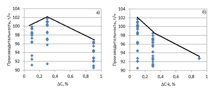
На рис. 9 показано влияние параметров ΔC и k на производительность. Согласно результатам вычислительного эксперимента представленные на рис. 10 границы, отражающие максимально достижимую производительность, не зависят от параметра Tв, отражающего частотные особенности возмущений по качеству. Существует оптимальная величина ΔC, при которой достигается максимально возможная производительность. Увеличение значения k снижает производительность вследствие негативного воздействия контура коррекции качества на работу шаговой СЭР.
Рис. 9. Влияние параметров ΔC и k на производительность
Получено, что параметр Δt1 не оказывает значимого влияния на долю кондиционного агломерата. На рис. 10 показано влияние параметров ΔC, k и Δt2 на долю кондиционного агломерата в форме достижимого максимального предела по качеству.
Видно, что при высокой частоте возмущений по качеству (Tв = 23,3 ч) увеличение ΔC приводит к снижению качества вследствие более активного противодействия СЭР коррекциям, выполняемым контуром управления качеством. Соответственно увеличение k, напротив, способствует росту доли кондиционного агломерата. Подобная ситуация говорит о целесообразности согласования частотных особенностей работы контуров [13]. Однако для практического решения данной задачи требуется более полная информация о действующих на объект возмущениях, позволяющая учесть частотные особенности дрейфа экстремальной статической характеристики объекта управления.
Рис. 10. Влияние параметров ΔC, k и Δt2 на долю кондиционного агломерата: 1–3 – аргумент ΔC; 4–6 – аргумент ΔC·k; 1, 4 – Tв = 209,5 ч; 2, 5 – Tв = 69,8 ч; 3, 6 – Tв = 23,3 ч
Из рис. 10, б следует снижение доли кондиционного агломерата при увеличении Δt2. Видно, что выбор значения Δt2 должен быть согласован с частотными особенностями действующих возмущений.
Заключение
Для практической реализации предложенного способа оптимизации управления производительностью аглопроцесса требуется проведение мероприятий по созданию систем автоматизированного сбора технологической информации. Необходим всесторонний анализ действующих на процесс возмущений, приводящих к дрейфу экстремальной статической характеристики производительности процесса.
Дальнейшее повышение эффективности предложенного управления возможно также за счет применения моделей прогнозирования качества агломерата [2–4], а также на базе поиска связи доли возврата с холодной механической прочностью. Решение второй из указанных задач возможно на базе математического моделирования процесса разрушения агломерата. Структура и алгоритм адаптации такой модели рассмотрены в работе [14].
Об авторах
Михаил Юрьевич Рябчиков
Магнитогорский государственный технический университет им. Г.И. Носова
Автор, ответственный за переписку.
Email: journal@eco-vector.com
доцент кафедры «Автоматизированные системы управления» института энергетики и автоматизированных систем.
Россия, 455000, Челябинская обл., г. Магнитогорск, пр. Ленина, 38Елена Сергеевна Рябчикова
Магнитогорский государственный технический университет им. Г.И. Носова
Email: journal@eco-vector.com
(к.т.н.), доцент кафедры «Автоматизированные системы управления» института энергетики и автоматизированных систем.
Россия, 455000, Челябинская обл., г. Магнитогорск, пр. Ленина, 38Елена Юрьевна Мухина
Магнитогорский государственный технический университет им. Г.И. Носова
Email: journal@eco-vector.com
старший преподаватель, доцент кафедры «Автоматизированные системы управления» института энергетики и автоматизированных систем.
Россия, 455000, Челябинская обл., г. Магнитогорск, пр. Ленина, 38Юрий Александрович Симусев
Магнитогорский государственный технический университет им. Г.И. Носова
Email: journal@eco-vector.com
магистрант.
Россия, 455000, Челябинская обл., г. Магнитогорск, пр. Ленина, 38Список литературы
- Товаровский И.Г. Нормативная оценка влияния параметров доменной плавки на расход кокса и производительность // Сталь. - 2014. - № 5. - С. 4-11.
- Рябчиков М.Ю., Гребенникова В.В. Моделирование комплексного влияния производственных факторов на механическую прочность металлургического агломерата // Металлург. - 2013. - № 4. - С. 40-47.
- Рябчиков М.Ю., Гребенникова В.В., Рябчикова Е.С. Контроль качества металлургического агломерата с использованием модели восстановимости // Сталь. - 2014. - № 2. - С. 4-8.
- Рябчиков М.Ю., Гребенникова В.В., Рябчикова Е.С. Моделирование прочности металлургического агломерата после восстановления с целью организации непрерывного контроля его качества // Теория и технология металлургического производства. - 2013. - № 1 (13). - С. 10-12.
- Гладских В.И., Лекин В.П., Хасанов Н.И. и др. Современное состояние подготовки шихтовых материалов к агломерации в ОАО «ММК» // Вестник Магнитогорского государственного технического университета им. Г.И. Носова. - 2007. - № 3. - С. 29-30.
- Рябчиков М.Ю. Проблемы управления качеством металлургического агломерата на основе результатов оперативных рентгенофлуоресцентных анализов // Качество и жизнь. - 2016. - № 2 (10). - С. 13-20.
- Парсункин Б.Н., Андреев С.М., Рябчикова Е.С., Гребенникова В.В. Автоматизация технологических процессов и производств в металлургии. Ч. 1. Подготовка рудных материалов. Агломерация и производство окатышей. - Магнитогорск: Изд-во Магнитогорск. гос. техн. ун-та им. Г.И. Носова, 2012. - 199 с.
- Corina Maria Dinis, Gabriel Nicolae Popa, Angela Iagar. Mathematical Modeling and Simulation in Mathlab / Simulink of Processes from Iron Ore Sintering Plants / Wseas transactions on systems, Issue 1, Volume 8, January 2009, P. 34-43.
- Панычев А.А., Никонова А.П. Оптимизация технологических параметров на основе математических моделей при агломерации михайловских и лебединских концентратов // Металлург. - 2008. - № 10. - C. 46-51.
- Касаткин А.Г. Основные процессы и аппараты химической технологии. Изд. 6-е. - М.: ГНТИ химической литературы, 1955.
- Ганин Д.Р., Панычев А.А. Новая модель агломерационного процесса // Металлург. - 2013. - № 5. - С. 44-47.
- Парсункин Б.Н., Бушманова М.В. Расчет переходных процессов в системах экстремального регулирования с запоминанием экстремума // Магнитогорск: МГТУ им. Г.И. Носова, 2003. - 164 с.
- Рябчиков М.Ю., Рябчикова Е.С. Системы экстремального регулирования на основе комбинации поисковых оптимизационных алгоритмов // Мехатроника, автоматизация, управление. - 2015. - Т. 16. - № 5. - С. 300-306.
- Рябчиков М.Ю., Гребенникова В.В., Рябчикова Е.С., Богданов Н.В. Модель разрушения металлургического агломерата // Известия высших учебных заведений. Черная металлургия. - 2016. - Т. 59. - № 3. - С. 159-166.
Дополнительные файлы



