Исследование работы интегрированного стартер-генератора при запуске двигателя внутреннего сгорания
- Авторы: Зубков Ю.В.1, Кауров С.Ю.1, Верещагин В.Е.1
-
Учреждения:
- Самарский государственный технический университет
- Выпуск: Том 28, № 3 (2020)
- Страницы: 125-138
- Раздел: Электротехника
- URL: https://journals.eco-vector.com/1991-8542/article/view/54570
- DOI: https://doi.org/10.14498/tech.2020.3.8
- ID: 54570
Цитировать
Полный текст
Аннотация
Исследуется интегрированный стартер-генератор на основе синхронной машины с магнитоэлектрическим возбуждением (ИСГ), применяемый для запуска двигателя внутреннего сгорания (ДВС) автономного энергетического объекта или транспортного средства и снабжения электрической энергией его потребителей. Цель работы – получение математической модели стартерного режима в виде системы дифференциальных уравнений, виртуализация полученной модели посредством пакета Matlab Simulink и имитационное моделирование запуска дизельного двигателя с помощью ИСГ с исследованием динамических характеристик процесса пуска. Необходимо осуществить экспериментальную верификацию теоретических результатов посредством натурных испытаний опытного образца стартер-генератора для подтверждения адекватности математической модели. Трудности анализа и синтеза ИСГ обусловлены сложностью процессов электромеханического преобразования энергии в нем и трапецеидальным характером пространственного распределения магнитного поля в зазоре, что было установлено при решении магнитостатической задачи методом конечных элементов. Эти особенности затрудняют использование традиционных методик исследования. Математическая модель стартерного режима работы, полученная при ряде допущений, не влияющих на характер электромеханических процессов, позволяет исследовать статические и динамические характеристики ИСГ при электрическом запуске ДВС. На основе уравнений, описывающих работу стартера, осуществлено имитационное моделирование процесса пуска ДВС с применением систем управления без ограничения и с ограничением величины пускового тока и обеспечением достаточного пускового момента, позволяющее определить длительность запуска и характер изменения электромагнитного момента, токов инвертора и обмоток. Спроектирован и изготовлен опытный образец ИСГ. Проведены натурные испытания системы электрического запуска дизельного двигателя. Полученные результаты подтвердили адекватность разработанной математической модели и возможность ее использования при исследовании других специфических режимов работы ИСГ.
Полный текст
Введение
В настоящее время расширяется применение мехатронных систем в автономных мобильных объектах. Современное транспортное средство, летательный аппарат, морское или речное судно, специальная техника на гусеничном и колесном ходу являются объектами приложения новых идей и технических решений из различных областей прикладной науки.
Энергетической базой любого автономного объекта (АО) является силовая установка. Чаще других в таких объектах в качестве основного движителя применяются двигатели внутреннего сгорания (ДВС) или реактивные двигатели, а основной частью силовой установки являются системы запуска двигателя и генерации электрической энергии. Наличие двух раздельных электрических машин, выполняющих функции стартера и генератора, не всегда оправдано и часто невыполнимо по условиям размещения. Естественным желанием разработчика является снижение массогабаритных показателей силовой установки за счет объединения этих двух электромеханических преобразователей (ЭМП) в одном устройстве – стартер-генераторе. Однако противоречивые требования к системам запуска ДВС и генерации электроэнергии на протяжении длительного времени не позволяли осуществить такую замену. До настоящего времени стартер и генератор АО в большинстве случаев являются отдельными электрическими машинами.
Предпосылками решения данной проблемы явились появление высококоэрцитивных магнитов, обладающих хорошими энергетическими характеристиками, новых силовых полупроводниковых управляемых элементов (IGBT, MOSFET), развитие регулируемого вентильного электропривода, позволяющее с одной стороны повысить надежность систем запуска и генерации электроэнергии, а с другой – реализовать требуемые характеристики стартера и генератора в одном ЭМП.
Сейчас наиболее перспективным кандидатом для реализации функций запуска и генерации в одном устройстве является синхронная машина с постоянными магнитами (СМПМ) как один из наиболее динамично развивающихся типов электромеханических преобразователей энергии [1–3]. До настоящего времени СМПМ использовались в основном в качестве синхронных генераторов и синхронных двигателей в системах автоматики. Использование СМПМ в качестве стартер-генератора является перспективным решением, поскольку она имеет более простую, технологичную и надежную конструкцию по сравнению с ЭМП других типов, хорошо приспособлена для работы во взрывоопасных и агрессивных средах, в условиях низких температуры и давления.
Другим трендом конструктивного исполнения стартер-генератора АО является его интегрирование в силовую установку, что существенно облегчает компоновку и экономит место в ограниченном околодвигательном пространстве [4–7]. Такой ЭМП получил название «интегрированный стартер-генератор» (ИСГ). В генераторном режиме ИСГ работает на выпрямительную нагрузку с параллельно подключенной аккумуляторной батареей (АБ). Такой режим синхронной машины довольно хорошо изучен и освещен в научно-технической литературе без учета особенностей, накладываемых интегрированным исполнением [8]. В стартерном (двигательном) режиме работы ИСГ реализуется дискретный способ управления положением результирующего вектора магнитодвижущей силой (МДС) статора относительно МДС вращающего ротора [9, 10]. При этом способе управления положением вектора МДС статора используется такой алгоритм переключения силовых ключей, при котором инвертор формирует переменное напряжение прямоугольной формы на фазах якорной обмотки двигателя.
Трудности проектирования ИСГ на базе СМПМ в основном вызваны учетом особенностей его работы в стартерном режиме и обусловлены сложностью процессов электромеханического преобразования энергии, происходящих в нем. Трапецеидальный характер пространственного распределения магнитного поля в воздушном зазоре определяет сложность использования традиционных подходов к анализу и проектированию ИСГ, базирующихся на синусоидальном характере распределения и классических математических моделях синхронных электрических машин.
Математическое описание ИСГ
Известные модели анализа двигательного режима ИСГ на базе СМПМ описывают электрическую машину как квазинепрерывную систему с импульсными воздействиями и требуют для анализа квазиустановившихся процессов применения метода коммутационных функций, использования операторно-рекуррентного анализа [11], что является трудоемким и не всегда отражает процессы электромеханического преобразования энергии, происходящие в двигательном режиме работы ИСГ.
При разработке математической модели ИСГ, имеющей невысокий порядок и приемлемую точность, были приняты допущения:
– насыщение магнитопроводов статора и ротора отсутствует;
– магнитные потоки рассеяния, создаваемые постоянными магнитами, минимальны и не учитываются;
– потери на гистерезис и вихревые токи отсутствуют;
– в процессе пуска ДВС ИСГ работает в диапазоне угловых скоростей от 0 до 20÷40 рад/с;
– коммутационный интервал значительно меньше межкоммутационного и не учитывается при выводе уравнений;
– взаимные индуктивности между фазами обмотки статора пренебрежимо малы.
С учетом сделанных допущений электромагнитные процессы ИСГ в фазных координатах описываются следующей системой уравнений:
где – фазные напряжения, токи, ЭДС вращения обмотки статора;
– активное сопротивление и индуктивность обмотки.
При постоянной угловой скорости ротора форма фазных ЭДС вращения, индуцированных в статорных обмотках, будет подобна форме кривой распределения индукции Вd(θэл) в воздушном зазоре [9]:
,
где – электрическая угловая скорость ротора;
θэл – электрический угол поворота ротора относительно статора;
– конструктивная постоянная;
– потокосцепление постоянных магнитов с k-й обмоткой статора;
Вd – магнитная индукция в воздушном зазоре.
Электромагнитный момент ИСГ:
, (1)
где – механическая угловая скорость ротора;
– электромагнитная мощность;
р – число пар полюсов.
Ротор набран из отдельных сегментов постоянных магнитов, расположенных на магнитопроводе из магнитомягкого материала. В качестве ПМ используются магниты на основе соединений NdFeB [12]. Магнитопровод статора выполнен шихтованным из электротехнической стали.
При выводе уравнений ИСГ необходимо иметь представление о характере распределения магнитного поля в зазоре. На рис. 1 приведена кривая распределения магнитной индукции в зазоре ИСГ, полученная в результате решения магнитостатической задачи методом конечных элементов, и аппроксимирующая ее на одном полюсном делении равнобокая трапеция. Как видно из рисунка, магнитная индукция Вd в воздушном зазоре ИСГ с возбуждением от ПМ распределена трапецеидально и может быть в первом приближении аппроксимирована гладкой трапецией.
Рис. 1. Реальная и аппроксимирующая ее кривые распределения магнитной индукции в зазоре ИСГ
Трапецеидальную функцию с наклоном ребер α и (π-α) электрических градусов в положительном полупериоде можно записать через разложение в ряд Фурье:
, (2)
где k – номер фазы обмотки статора: k=1– для фазы А, k=2 – для фазы В, k=3 – для фазы С;
Bm – максимальное значение магнитной индукции в воздушном зазоре.
ЭДС вращения вычисляется по формуле
где – линейная скорость вращения ротора.
В обмотках с диаметральным шагом , что приводит к выражению для ЭДС фазы:
Поставляя в последнее выражение аппроксимированное значение, аппроксимирующее индукцию , из (2) получим следующие выражения для фазных ЭДС вращения:
(3)
где – обмоточный коэффициент;
– амплитуда потокосцепления постоянных магнитов с обмотками статора.
Введем функции , описывающие изменение трапецеидальных ЭДС в фазах с предельными значениями от -1 до 1 в зависимости от положения ротора:
С учетом введенных обозначений имеем следующие выражения для ЭДС вращения однопериодической модели в фазах A, B, C:
При переходе от однопериодической модели к p-периодической число катушек каждой фазы при последовательном соединении увеличивается в p раз.
Тогда соотношения для фазных ЭДС 2p полюсной модели будут иметь вид:
(4)
Подставив соотношения для фазных ЭДС в (1), получим выражение для мгновенного значения электромагнитного момента ИСГ:
(5)
где – электромагнитные моменты, образуемые фазами А, В, С при протекании в них фазных токов.
К полученным уравнениям следует добавить уравнение движения:
, (6)
где J – суммарный момент инерции системы ИСГ–ДВС;
– момент сопротивления на валу ИСГ в режиме пуска ДВС.
Соотношения (3–6) описывают математическую модель ИСГ в стартерном режиме работы. Полученная математическая модель позволяет осуществлять исследование работы ИСГ в режиме пуска ДВС – оценивать величины пусковых токов, протекающих по фазам инвертора и обмоткам статора, пускового момента, изучать динамику работы системы ИСГ–ДВС.
Моделирование процесса пуска ДВС
При эксплуатации ИСГ наиболее распространенным режимом является его прямое включение при пуске ДВС [13]. При прямом пуске статорные обмотки ИСГ через инвертор подключаются на полное напряжение питания. Прямой пуск ДВС неблагоприятен для источника питания – АБ, при ограниченной емкости которой напряжение в ней падает на (30–40 %), что нарушает работу других потребителей. К недостаткам прямого пуска следует также отнести нерациональный расход емкости АБ из-за значительной неравномерности тока, низкий КПД (до 35 %). Предложенный авторами регулируемый запуск [14] устраняет перечисленные недостатки и при этом дополнительно обеспечивает выбор люфтов в редукторе коробке передач при небольшой начальной частоте вращения. В режиме регулируемого пуска ИСГ с системой управления образует одноконтурную скоростную систему автоматического регулирования [15].
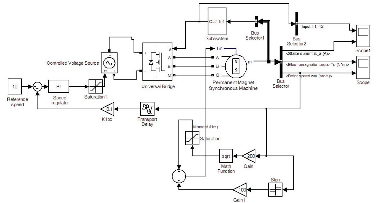
С использованием разработанной математической модели ИСГ было осуществлено моделирование процесса прямого пуска в двух вариантах: без ограничения пускового тока и с ограничением его величины ниже допустимой по условиям значения напряжения бортовой сети ТС. Моделирование проводилось с применением пакета Matlab Simulink. Наличие в библиотеке пакета Sim Power System виртуальных моделей синхронной машины с магнитоэлектрическим возбуждением (PMSM), трехфазного инвертора, управляемого источника напряжения позволяет использовать виртуальные (имитационные) модели для исследования динамических характеристик ИСГ в режиме пуска ДВС.
Модель синхронной машины, возбуждаемой от постоянных магнитов, с трапецеидальным распределением магнитного поля в зазоре, представленная в системе Matlab Simulink, состоит из двух частей – электромагнитной и электромеханической. Параметры моделируемого ИСГ:
.
Модель системы ИСГ–ДВС, имитирующая пуск без ограничения тока, показана на рис. 2.
Рис. 2. Имитационная модель пуска ДВС без ограничения тока
Допущения, принятые при моделировании:
– напряжение АБ постоянно и не зависит от нагрузки ИСГ;
– ИСГ симметричен в магнитном отношении, потери в стали не учитываются;
– реакция якоря отсутствует;
– трехфазный инвертор, играющий роль коммутатора, идеализирован, т. е. силовые транзисторные ключи имеют большое сопротивление (0,5 МОм) в закрытом состоянии, а их сопротивление в открытом состоянии имеет малое значение (10-3 Ом);
– величина напряжения питания инвертора при работе в пусковом режиме учитывает падение напряжения на АБ и в проводах, соединяющих ИСГ и АБ;
– при моделировании механической нагрузки на валу ИСГ учитывается среднее значение момента сопротивления ДВС;
– угол опережения коммутации ключей инвертора β0=0.
Переходные процессы в замкнутой одноконтурной системе регулирования частоты вращения по моменту и скорости при подаче входного (управляющего) сигнала и набросе возмущения (момента сопротивления на валу ИСГ) в момент времени t=0 представлены характеристиками, приведенными на рис. 3.
Рис. 3. Электромагнитный момент и ток фазы статора при пуске в системе без ограничения тока
Анализ полученных в ходе моделирования осциллограмм показал достаточную величину пускового момента для страгивания вала ДВС. Частота вращения ИСГ в режиме пуска достигает значения (n=150 мин-1) за 0,5 с от момента подачи напряжения, что удовлетворяет требованиям, предъявляемым к электропусковым системам транспортных средств. Величина пускового тока превышает 1000 А. Такой большой ток негативно сказывается на бортовых потребителях и АБ, поэтому было предложено техническое решение, позволяющее ограничивать пусковой ток приемлемой величиной, определенной для каждого автономного объекта или ТС. На рис. 4 показана электромеханическая характеристика ИСГ в системе запуска с ограничением тока.
На первом этапе пуска (зона 1, Iи ≥ Iи доп, где Iи доп – допустимый ток инвертора) действует нелинейная обратная связь по току, которая ограничивает пусковой ток ИСГ. На втором этапе (зона 2, Iи < Iи доп) действует только обратная связь по угловой скорости, обеспечивая требуемое нарастание скорости вращения ИСГ.
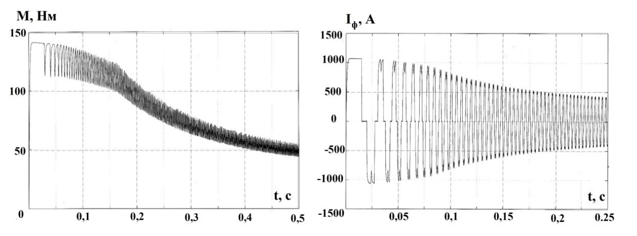
Переходные процессы по электромагнитному моменту и току фазы статора ИСГ в замкнутой системе регулирования скорости с ограничением пускового тока приведены на рис. 5. Анализ осциллограмм процесса пуска показывает, что время достижения той же частоты вращения при ограничении пускового тока на 0,15 с больше, чем без ограничения пускового тока, и составляет 0,65 с, что в целом удовлетворяет требованиям, предъявляемым к времени запуска ДВС электропусковыми системами транспортных средств. При этом значение пускового тока, протекающего через инвертор и фазы обмотки статора ИСГ, не превышает допустимого значения Iдоп = 1000 А.
Рис. 4. Электромеханическая характеристика ИСГ при запуске ДВС с ограничением тока: ωуст=20 рад/с (n=200 мин-1); Iи.доп=1000 А
Рис. 5. Электромагнитный момент и ток фазы статора в системе с ограничением тока
Практическая реализация ИСГ и экспериментальная верификация модели
В рамках инициативной НИР был спроектирован и изготовлен опытный образец ИСГ с системой управления (рис. 6), предназначенный для системы электроснабжения вспомогательной ДГУ автономных энергетических объектов и ТС. Основные характеристики и геометрические размеры опытного образца ИСГ приведены в таблице.
Технические данные и размеры ИСГ
Наименование | Обозначение | Ед. изм. | Величина |
Число фаз | m | – | 3 |
Фазное напряжение | Uф1 | В | 27–63 |
Фазный ток | Iф | А | 300 |
Частота вращения | n | мин-1 | 1500÷3450 |
Число полюсов | 2p | – | 12 |
Наружный диаметр статора | Da | мм | 290 |
Диаметр расточки статора | Di | мм | 174 |
Число зубцов статора | Z1 | – | 72 |
Тип и размеры постоянных магнитов | NdFeB, hm×bm×lm | мм | 8×40×55 |
Величина воздушного зазора | δ | мм | 1 |
Коэрцитивная сила ПМ | Hcв | кА/м | 1000 |
Марка стали статора и ротора | – | – | 2412 |
Рис. 6. Опытный образец ИСГ и система управления
С целью проверки и подтверждения адекватности математической модели, полученной выше, были проведены экспериментальные исследования работы ИСГ в стартерном режиме (режим прокрутки дизельного двигателя). Структурная схема экспериментальной установки для измерения тока инвертора и испытательный стенд для исследования стартерного режима работы ИСГ показаны на рис. 7.
Рис. 7. Структурная схема и экспериментальная установка: АБ – аккумуляторные батареи типа 12СТС-85С1, соединенные параллельно; Ш – измерительный шунт, 75ШСМ300А; ОУ – операционный усилитель, LT1990; АЦП – аналого-цифровой преобразователь, E-154; ПК – персональный компьютер; Д – дизель типа ТМЗ-450Д
В процессе пуска ДВС производилась регистрация потребляемого ИСГ от инвертора тока и фазного тока статора. Осциллограммы указанных токов приведены на рис. 8. В эксперименте реализована система запуска без ограничения тока.
Рис .8. Осциллограммы токов инвертора и статора ИСГ
Анализ приведенных осциллограмм токов инвертора и фазы статора ИСГ показывает, что время запуска дизельного двигателя при пуске с ограничением тока составляет 0,5 с, что хорошо согласуется с данными имитационного моделирования.
Заключение
Получено математическое описание двигательного режима работы интегрированной стартер-генераторной установки при трапецеидальном распределении магнитного поля в зазоре электромеханического преобразователя. Характер распределения индукции установлен в результате решения магнитостатической задачи методом конечных элементов.
Разработанная математическая модель положена в основу имитационного исследования процесса запуска дизельного двигателя в системах без ограничения и с ограничением пускового тока. Результаты моделирования в виде осциллограмм фазного тока, электромагнитного момента показали хорошее быстродействие системы запуска и допустимые величины токов в инверторе и обмотках ИСГ в момент пуска при использовании ограничения тока.
С целью подтверждения теоретических положений разработан и изготовлен опытный образец ИСГ и проведено экспериментальное исследование стартерного режима его работы. Временные зависимости токов инвертора и обмотки статора, полученные в ходе эксперимента, полностью согласуются с результатами имитационного моделирования, что подтверждает адекватность разработанной математической модели.
Об авторах
Юрий Валентинович Зубков
Самарский государственный технический университет
Автор, ответственный за переписку.
Email: vest_teh@samgtu.ru
д.т.н., профессор кафедры «Электромеханика и автомобильное электрооборудование»
Россия, 443100, г. Самара, ул. Молодогвардейская, 244Сергей Юрьевич Кауров
Самарский государственный технический университет
Email: vest_teh@samgtu.ru
инженер кафедры «Электромеханика и автомобильное электрооборудование»
Россия, 443100, г. Самара, ул. Молодогвардейская, 244Владислав Евгеньевич Верещагин
Самарский государственный технический университет
Email: vest_teh@samgtu.ru
старший преподаватель кафедры «Электромеханика и автомобильное электрооборудование»
Россия, 443100, г. Самара, ул. Молодогвардейская, 244Список литературы
- Макаричев Ю.А., Зубков, Ю.В., Иванников Ю.Н., Гуляев И.В. Анализ характеристик электромехани-ческого стартера газотурбинной установки // Электротехника. – 2019. – № 7. – С. 24–32.
- He Ch., Wu Th. Analysis and Design of Surface Permanent Magnet Synchronous Motor and Generator // Ces transactions on electrical machines and systems. 2019. vоl. 3. № 1. P. 94–100.
- Zhu X., Hua W., Wang B., Dai N. Comparison of stator- and rotor-surface-mounted PM brushless machines // IET Electric Power Applications. 2020, vol. 14, № 1. P. 62–70.
- Ганджа С.А., Ерлышева А.В. Стартер-генератор для автономных источников электроснабжения // Вестник Южно-Уральского государственного университета. – 2005. – № 9. – С. 84–86.
- Кузнецов В.А., Николаев В.В. Стратегия проектирования вентильного стартер-генератора // Электро-техника. – 2005. – № 4. – С. 46–50.
- Leonardi F., Degner M. Integrated Starter Generator Based HEVs: A Comparison Between Low And High Voltage Systems // IEEE International Electric Machines and Drives Conference 2001. P. 622–629.
- Huang Po-Wei, Tsai Mi-Ching, Ubadigha Ch. Investigation of high power density permanent magnet inte-grated starter-generator based on dual air-gap design // IEEE Int. Conf. of Elec. Mach. 2017. P. 609–614.
- Мигунов А.Л., Кауров С.Ю. Анализ и выбор перспективных постоянных магнитов для магнитных систем стартер-генераторных установок легковых автомобилей // Вестник транспорта Поволжья. – 2013. – № 1. – С. 30–33.
- Фираго Б.И., Павлячик Л.Б. Регулируемые электроприводы переменного тока. – Минск: Технопер-спектива, 2006. – 363 с.
- Соколовский Г.Г. Электроприводы переменного тока с частотным регулированием. – М.: Академия, 2006. – 272 с.
- Высоцкий В.Е., Зубков Ю.В., Тулупов П.В. Математическое моделирование и оптимальное проекти-рование вентильных электрических машин. – М.: Энергоатомиздат, 2007. – 340 с.
- Аrnold. Magnetic technologies. http://www.arnoldmagnetics.com/permanent-magnets/ (accessed June28, 2020).
- Грузков С.А. Электрооборудование летательных аппаратов. Т. 1. – М.: Изд-во МЭИ, 2005. – 568 p.
- Патент РФ 2543076. Стартер-генератор автомобиля / С.Ю. Кауров, А.Л. Мигунов, В.А. Юдин, 2015.
- Мигунов А.Л., Кауров С.Ю. Моделирование работы электропусковой системы автомобиля на базе интегрированного стартер-генератора // Вестник транспорта Поволжья. – Самара, 2013. – № 1. – С. 49–57.
Дополнительные файлы



















