Development of system-methodological bases to increase the efficiency of foreign economic activities of industrial enterprises
- Authors: Bataev V.V.1
-
Affiliations:
- Samara State Technical University
- Issue: Vol 29, No 1 (2021)
- Pages: 6-18
- Section: Informatics, Computer Science and Control
- URL: https://journals.eco-vector.com/1991-8542/article/view/55516
- DOI: https://doi.org/10.14498/tech.2021.1.1
- ID: 55516
Cite item
Full Text
Abstract
The paper proposes a methodology for analyzing the system of interaction between an industrial enterprise and customs authorities in the process of carrying out foreign trade activities based on the classification and assessment of the system elements functions for performing customs operations and customs control. Foreign economic activity, which is a set of functions of organizations focused on the foreign market in terms of the chosen foreign economic strategy, as well as the forms and methods of work in foreign markets is considered as one of the key factors in the efficiency of an industrial enterprise. Analysis of the foreign economic activity of an industrial enterprise using the developed methodology will make it possible to determine the optimal and cost-effective options for performing customs operations related to the declaration and release of goods in accordance with the declared customs procedure. The focus on large participants of foreign economic activity, which are industrial enterprises, will allow using the results of the study to reduce non-production costs associated with the implementation of foreign trade activities by these enterprises. We have chosen an enterprise of the metallurgical industry that carries out foreign economic activity in cooperation with the customs authorities of the Russian Federation as the object of the system analysis in this research. At the same time the object of analysis is considered as a unified system that has the main system properties: integrity and divisibility, the presence of significant stable links between the elements of the system, the organization and the hierarchical structure of the system, integrative qualities. The object of the research is a complex-structured system of interactions between industrial enterprises that are participants of foreign economic activity and the customs authorities of the Russian Federation. The schemes of interactions of all elements of the four-level hierarchical structure of the analyzed system are illustrated.
Full Text
Введение
Анализ типовых вариантов совершения таможенных операций выявляет системные проблемы осуществления внешнеторговой деятельности промышленными предприятиями.
Обзор научных работ таких известных авторов, как П.Н. Афонин, В.В. Макрусев, А.Ф. Андреев, Д.Ю. Сулейманова, М.Ф. Гумеров, И.С. Алексеев, В.Г. Киселёв, Д.В. Сухоедов [1–11], показал, что практически все они посвящены системному анализу как таможенного дела в целом, так и деятельности таможенных органов, в частности. Обзор существующих методов и подходов [12–16] выявил отсутствие системного анализа в области внешнеэкономической деятельности, осуществляемой промышленными предприятиями, при отсутствии информации по отраслям промышленности.
Для качественного проведения анализа и эффективного управления внешнеторговой деятельностью практически на любом крупном промышленном предприятии существует иерархическая структура управления. В цепочках взаимодействий как с иностранными партнерами, так и с государственными контролирующими органами, включая таможенные органы, задействован персонал предприятия – от генерального директора до специалиста по таможенному оформлению. Однако наличие на предприятии даже единой сквозной вертикали управления, затрагивающей все иерархические ступени организации, не гарантирует высокую эффективность проведения внешнеторговых операций, если такое управление не построено на системной основе.
Ведение внешней торговли товарами, особенно при импорте, сопряжено с большим количеством административных барьеров, сдерживающих темпы товарооборота. Наличие многих из них продиктовано необходимостью осуществления отдельных видов государственного регулирования, к которым относятся: нетарифное, таможенно-тарифное и техническое регулирование, экспортный и валютный контроль, государственные меры санитарно-карантинного и радиационного контроля и некоторые другие. При этом государственное регулирование влечет за собой для участников ВЭД неудобства при совершении таможенных операций и незапланированные непроизводственные издержки.
В то же время анализ права Евразийского экономического союза (далее – Союз) и нормативных актов национального уровня свидетельствует о наличии возможностей снижения непроизводственных издержек, связанных с необходимостью соблюдения установленных запретов и ограничений, при системном подходе к осуществлению внешнеэкономической деятельности. При этом основной акцент целесообразно делать именно на оптимизации соблюдения запретов и ограничений, к которым относятся меры экспортного контроля, нетарифного и технического регулирования. Объясняется это тем, что на меры таможенно-тарифного регулирования, являющегося одним из методов государственного регулирования внешней торговли и осуществляемого посредством применения вывозных и ввозных таможенных пошлин, на уровне отдельно взятого участника ВЭД повлиять практически невозможно. В то же время взвешенный и рациональный подход к соблюдению установленных запретов и ограничений может существенно сократить расходы на оформление и получение разрешительных документов, выдаваемых как уполномоченными федеральными органами исполнительной власти, так и аккредитованными организациями, и лабораториями, осуществляющими свою деятельность на возмездной основе.
В качестве объекта системного анализа в настоящей статье выбрано предприятие металлургической отрасли промышленности, осуществляющее внешнеэкономическую деятельность во взаимодействии с таможенными органами Российской Федерации.
1. Внешнеэкономическая деятельность как ключевой фактор эффективности функционирования промышленного предприятия
Объектом исследования в данной статье является сложно-структурированная система взаимодействий промышленных предприятий, являющихся участниками внешнеэкономической деятельности (ВЭД), и таможенных органов Российской Федерации.
Целью исследования является разработка системно-методических основ для решения актуальных проблем повышения эффективности предприятий металлургической и машиностроительной отраслей промышленности за счет использования инструментов таможенной политики как управляющих факторов.
Основной задачей исследования является разработка методик и алгоритмов системного анализа внешнеторговой деятельности промышленного предприятия с учетом управления инструментами таможенной политики, что должно обеспечить максимальную эффективность производственной деятельности предприятия в целом.
Анализ внешнеторговой деятельности некоторых крупнейших промышленных предприятий, связанной с перемещением через таможенную границу Евразийского экономического союза товаров (оборудования, сырья, материалов, комплектующих, агрегатов, запасных частей, а также готовой продукции собственного производства) и последующим ее таможенным декларированием, показывает, что ВЭД составляет значительную часть оборота этих предприятий. Соответственно, экономическая эффективность осуществляемой внешнеторговой деятельности существенно влияет на общую экономическую эффективность всего промышленного предприятия в целом.
В соответствии с таможенным кодексом Союза все совершаемые таможенные операции можно сгруппировать в пять основных блоков: прибытие на таможенную территорию Союза, убытие с таможенной территории Союза, декларирование товаров в соответствии с выбранной таможенной процедурой, выпуск товаров (помещение под заявленную таможенную процедуру), а также временное хранение иностранных товаров до их выпуска.
Все вышеперечисленные таможенные операции осуществляются в тесном взаимодействии с таможенными органами либо при ввозе товаров (с момента пересечения товарами таможенной границы Союза), либо при вывозе товаров (с момента подачи таможенной декларации или совершения иных действий, направленных на вывоз товаров с таможенной территории Союза).
Однако для самого предприятия – участника ВЭД внешнеторговая сделка начинается с момента выражения намерения о ее совершении. Уже на этом предварительном этапе еще до подписания внешнеторгового контракта с иностранным партнером глубокий анализ всех предстоящих этапов реализации сделки позволит не только минимизировать неизбежные при осуществлении ВЭД расходы, но и избежать непредвиденных непроизводственных издержек.
2. Анализ взаимодействий элементов системы
Объект анализа рассмотрен как единая система, так как он обладает основными системными свойствами: целостностью и делимостью, наличием существенных устойчивых связей между элементами системы, организацией и иерархической структурой системы, интегративными качествами.
Рассмотренная система состоит из двух подсистем: системы промышленного предприятия и системы таможенных органов.
Структура типового промышленного предприятия может быть представлена в виде элементов, расположенных на четырех иерархических уровнях (рис. 1).
Рис. 1. Иерархическая структура промышленного предприятия
Система таможенных органов Российской Федерации во главе с Центральным аппаратом Федеральной таможенной службы (ФТС), представленная на рис. 2, также представляет собой четырехуровневую иерархическую структуру, внутри которой существует устойчивая упорядоченность ее элементов и связей.
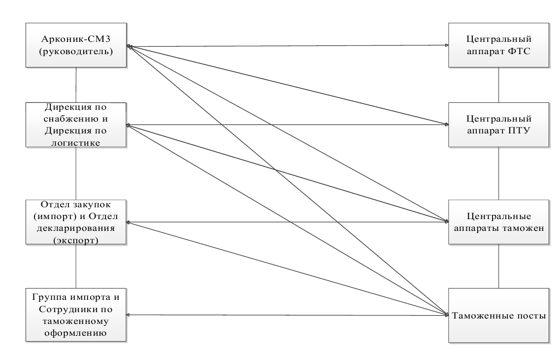
Система взаимодействия промышленного предприятия и таможенных органов при осуществлении ВЭД также имеет четырехуровневую иерархическую структуру, схематично представленную на рис. 3. В качестве примера промышленного предприятия выбрано акционерное общество «Арконик СМЗ», осуществляющее внешнеэкономическую деятельность во взаимодействии с таможенными органами Российской Федерации.
Благодаря качествам, присущим анализируемой системе в целом, но не свойственным ее элементам в отдельности, данная система обладает интегративными качествами. Прежде всего к таким качествам относится возможность осуществления внешнеэкономической деятельности, которую ни один из элементов системы самостоятельно и независимо от других элементов осуществлять не в состоянии. В то же время каждый из элементов анализируемой системы, осуществляя свои функции и взаимодействуя друг с другом в рамках полномочий, вносит значительный вклад в осуществление внешнеэкономической деятельности всего предприятия.
Руководитель предприятия, являясь высшим звеном иерархической системы, осуществляет общее руководство всеми направлениями деятельности, включая внешнеэкономическую. При этом он не декларирует товары таможенному органу, что является необходимым условием помещения под таможенную процедуру.
Рис. 2. Структура таможенных органов Российской Федерации
Рис. 3. Схема взаимодействий промышленного предприятия и таможенных органов
В свою очередь, должностные лица группы импорта и отдела декларирования совершают таможенные операции, связанные непосредственно с декларированием ввозимых и вывозимых товаров, но основную часть документов для этого готовят иные сотрудники дирекций по снабжению и по логистике. Денежные средства для оплаты таможенных пошлин, налогов и иных таможенных платежей, в том числе вносимых в качестве обеспечения, выделяет дирекция по снабжению. Получение необходимых лицензий, выдаваемых Федеральной службой по техническому и экспортному контролю и необходимых для осуществления экспорта продукции двойного назначения собственного производства, является зоной ответственности дирекции по логистике.
Акт внутренней программы экспортного контроля подготавливается ведущими инженерами и технологами предприятия, а подписывается генеральным директором или уполномоченным им лицом. В производственных цехах запрашивается техническая документация на товары, технологии, оборудование и его части, являющиеся объектами внешнеэкономических сделок, в целях правильной классификации в соответствии с товарной номенклатурой внешнеэкономической деятельности Евразийского экономического союза (ТН ВЭД ЕАЭС), снижения административных барьеров, связанных с соблюдением запретов и ограничений, корректного заполнения декларации на товары.
Таким образом, осуществление внешнеэкономической деятельности – это исключительно прерогатива лишь предприятия в целом, а никак не отдельных его элементов.
В рассматриваемой системе структура является наиболее консервативной характеристикой, поскольку даже при изменении состояния системы ее структура сохраняется неизменной на протяжении весьма длительного времени. Подтверждением тому служат проведенные в 2018–2020 гг. в целях реализации основных стратегических документов ФТС России и в соответствии со Стратегией развития таможенной службы организационно-структурные преобразования, направленные на оптимизацию штатной численности таможенных органов. Созданные в рамках этих преобразований новые таможенные органы (электронные таможни и подчиненные им центры электронного декларирования) являются элементами соответственно третьего и четвертого иерархических уровней подсистемы таможенных органов.
Схема взаимодействий элементов всех уровней подсистем промышленного предприятия и таможенных органов с учетом вновь образованных элементов приведена на рис. 4. Как видно из схемы, на третьем и четвертом иерархических уровнях произошли изменения, принципиально повлиявшие на взаимодействия между элементами системы. Образование в таможенной среде такого нового института, как электронные таможни и центры электронного декларирования, вынудило остальные таможни и таможенные посты переформатировать свою деятельность и реформироваться в таможни и таможенные посты фактического контроля. При этом и таможни, и таможенные посты фактического контроля сохранили свои места на третьем и четвертом иерархических уровнях подсистемы таможенных органов соответственно.
Создание Приволжской электронной таможни (ПЭТ) обеспечило концентрацию таможенного декларирования в электронной форме товаров в центре электронного декларирования, подчиненного ПЭТ и являющегося единственным таможенным постом в ее структуре. В свою очередь, остальные таможни и таможенные посты региона после преобразования обрели статус таможен и таможенных постов фактического контроля.
Реализация технологии удаленного выпуска позволяет доставлять прибывающие транспортные средства в зоны таможенного контроля по месту нахождения декларантов, а поступающие грузы декларировать в центр электронного декларирования. Соответственно, взаимодействие заинтересованных подразделений промышленного предприятия осуществляется в двух направлениях: таможенное декларирование и фактический контроль.
Рис. 4. Схема взаимодействий элементов анализируемой системы
3. Разработка методики системного анализа ВЭД промышленного предприятия
Для характеристики и анализа связей между элементами системы были перечислены и подробно проанализированы все функции, выполняемые элементами подсистемы, указаны направления связей, проведена классификация связей по физическому наполнению и роли в осуществлении ВЭД, проставлены оценки, характеризующие длительность и стоимость совершения операций, обязательность осуществления операций.
Для выработки практических рекомендаций по использованию результатов системного анализа внешнеэкономической деятельности промышленного предприятия предлагается методика, применение которой позволит существенно снизить непроизводственные издержки, связанные с соблюдением запретов и ограничений, и повысить экономическую эффективность ВЭД предприятия.
Представленная на рис. 5 методика системного анализа ВЭД промышленного предприятия заключается в реализации нижеперечисленных этапов.
- Анализ структуры таможенных органов и промышленных предприятий.
Данный анализ представляет собой сбор исходных данных для исследования свойств анализируемой системы. На данном этапе выявляются системные свойства с целью рассмотрения объекта анализа как единой системы.
- Системный анализ функций элементов системы.
Включает в себя исследование функций каждого из взаимодействующих элементов системы в процессе осуществления внешнеэкономической деятельности и проведения таможенного контроля. Отдельно анализируются функции элементов всех иерархических уровней промышленного предприятия и таможенных органов. Выявляются дублирующие и излишние неэффективные функции.
- Классификация взаимодействий элементов анализируемой системы.
Даются характеристики всем существующим между элементами подсистем связям.
По физическому наполнению связи подразделяются на вещественные (материальные), информационные и смешанные.
По направлению связи различаются на однонаправленные и двунаправленные (контрсвязи).
Под мощностью связи в рассматриваемой системе понимается сила ее влияния на процесс ВЭД предприятия. Рассматриваемая система существует как целостное образование только тогда, когда мощность существующих связей между элементами рассматриваемой системы на интервале времени, равном времени осуществления предприятием процесса внешнеэкономической деятельности, больше, чем мощность связей этих же элементов с окружающей средой.
Роль связи в рассматриваемой системе определяется характером ее влияния на эффективность процесса внешнеэкономической деятельности предприятия. С этой точки зрения выделяются следующие связи: соединительные (обязательные), необязательные, ограничивающие, усиливающие (ослабляющие), ускоряющие (тормозящие), преобразующие, согласующие, координирующие, разрешительные (запрещающие).
- Построение математической модели многофакторной оценки эффективности функционирования предприятия в процессе реализации ВЭД.
Разрабатывается и апробируется математическая модель, используемая в дальнейшем для исследования эффективности ВЭД предприятия. Для оценки эффективности осуществления ВЭД промышленным предприятием применяются базовая ССR-модель и модель Super-efficiency метода DEA, являющегося математическим методом, позволяющим производить оценку и сравнение деятельности или эффективности различных объектов между собой по разнородным показателям.
Рис. 5. Методика системного анализа внешнеэкономической деятельности промышленного предприятия как структурированного объекта управления и оптимизации
- Анализ эффективности ВЭД промышленного предприятия.
Анализ осуществляется по ряду показателей, характеризующих эффективность ВЭД предприятия. Оцениваются сроки совершения таможенных операций, рассчитываются трудозатраты предприятия, исследуются финансовые издержки, связанные с получением разрешительных документов и простоем транспортных средств.
- Сравнительный анализ относительной эффективности вариантов осуществления операций ВЭД.
Формулируются ЗМП, решение которых позволяет определить относительные значения оценок эффективности таможенных операций на основе базовой ССR-модели и модели Super-efficiency DEA-метода. Анализ полученных данных выявляет наиболее эффективные варианты совершения таможенных операций в анализируемой группе.
- Формирование заключения об экономической эффективности системного подхода к осуществлению ВЭД.
В случае соответствия вариантов таможенных операций предъявляемым внешнеторговым контрактом требованиям, касающимся сроков выпуска декларируемых товаров и понесенных финансовых затрат на получение дополнительных разрешительных документов, вырабатываются рекомендации по практическому использованию результатов системного анализа. При этом поставленная задача может считаться решенной.
В случае несоответствия таможенных операций требованиям внешнеторгового контракта осуществляется переход к последующим этапам.
- Анализ финансовых затрат, связанных с соблюдением запретов и ограничений.
По результатам выявленных на предыдущем этапе несоответствий осуществляется детальный анализ финансовых издержек, связанных с получением разрешительных документов и простоем транспортных средств в период времени, необходимого для оформления разрешительных документов.
- Разработка предложений по оптимизации ВЭД промышленного предприятия.
По результатам проведенного анализа разрабатываются и внедряются мероприятия, позволяющие исключить неэффективные варианты совершения таможенных операций, сопровождающиеся непроизводственными финансовыми издержками. Разрабатываются предложения по минимизации расходов на получение разрешительной документации и недопущению простоев транспортных средств, предназначенных для перевозки экспортируемой продукции.
- Оценка абсолютных показателей качества взаимодействия элементов системы при совершении таможенных операций после их оптимизации.
Реализация всех перечисленных этапов позволяет осуществить выбор и обоснование оптимальных вариантов совершения таможенных операций. Построение методики системного анализа внешнеэкономической деятельности промышленного предприятия требует формулирования следующих новых методологических принципов, на которых эта методика должна основываться:
- системный подход к осуществлению внешнеторговой деятельности предприятия;
- многоаспектность применяемой методики, позволяющая учитывать разнородные факторы (экономические, временные);
- масштабируемость методики, то есть способность учета возрастающего числа критериев по мере ужесточения предъявляемых требований без снижения точности и надежности оценки.
Заключение
Разработанная методика может быть применена для анализа ВЭД промышленного предприятия и определения оптимальных и экономически эффективных вариантов совершения таможенных операций, связанных с декларированием и выпуском товаров в соответствии с заявленной таможенной процедурой.
Ориентированность на крупных участников ВЭД, являющихся промышленными предприятиями, позволит использовать результаты исследования для снижения непроизводственных издержек, связанных с осуществлением этими предприятиями внешнеторговой деятельности.
Полученные в работе теоретические положения и практические результаты позволят предприятиям в различных отраслях промышленности оптимизировать операции экспорта и импорта продукции в процессе осуществления внешнеторговой экономической деятельности.
About the authors
Vyacheslav V. Bataev
Samara State Technical University
Author for correspondence.
Email: bataev.63@mail.ru
Associate Professor of the Department "Management and System Analysis of Heat-and-Power and Socio-technical Complexes"
Russian Federation, 443100, Samara, Molodogvardeyskaya st., 244References
- Afonin P.N. System analysis and management in customs. St.-Petersburg: Intermedia, 2015. 370 p.
- Afonin P.N., Afonin D.N., Mutte G.E., Kondrashova V.A. System analysis of risks at checkpoints across the state border of the Russian Federation in the implementation of customs services. National Interests: Priorities and Security. 2012. № 18.
- Afonin P.N. System analysis and management in customs: A textbook for university students studying in the specialty Customs. St.-Petersburg: Intermedia, 2017. 372 p.
- Makrusev V.V. Fundamentals of system analysis of customs business: directions, problems, methodology: monograph. M.: Russian Customs Academy, 2001. 299 p.
- Makrusev V.V., Andreev A.F. Fundamentals of system analysis in customs. Moscow: Russian Customs Academy, 2009. 331 p.
- Makrusev V.V. System analysis in customs: a textbook. M.–Berlin: DirectMedia, 2015. 471 p.
- Makrusev V.V. System analysis and management in customs. Publishing house Flint, 2021. 512 p.
- Suleymanova D.Y., Gumerov M.F. On the issues of applying system analysis and modeling in solving problems of customs affairs: a scientific paper. M.: Publishing House "Science of Education". Scientific Review (journal). 2014. Pp. 933–935.
- Makrusev V.V. Theoretical provisions and problems of system analysis in customs: a scientific paper. Rostov-on-Don: Southern Federal University, Rostov-on-Don, Notes of a scientist (journal), 2015. Pp. 88–93.
- Alekseev I.S. Management of foreign economic activity. M.: Dashkov&K, 2002. 303 p.
- Kiselev V.G., Sukhoedov D.V. Fundamentals of system analysis and management in customs (Training manual); N. Novgorod, 2013.
- Balandina G.V., Ponomarev Y.Y., Sinelnikov-Murylev S.G. Customs administration in Russia. What should modern procedures be, RANEPA, DELO Publishing House, Moscow, 2019. 100 p.
- Andreev A.F. Development of the theory of management. Moscow: RIO RTA, 2013. 120 p.
- Andreev A.F. Fundamentals of the theory of management. St. Petersburg: IC Intermedia, 2012. 288 p.
- Bennet R.M. Secrets of effective management. Moscow: Lori, 2007. 216 p.
- Blinov N.M., Ivanov V.N., Kukharenko V.B., Pashinsky A.G. Designing customs policy. Moscow: Books and business, 2001. 327 p
Supplementary files













