Two-channel time-optimal control of nonstationary heat conductive process with account for response time of boundary control actions
- Authors: Ilina N.A.1, Rapoport E.Y.1
-
Affiliations:
- Самарский государственный технический университет
- Issue: Vol 28, No 4 (2020)
- Pages: 19-31
- Section: Informatics, Computer Science and Control
- URL: https://journals.eco-vector.com/1991-8542/article/view/61004
- ID: 61004
Cite item
Full Text
Abstract
The formulation and calculation method of time-optimal control algorithms of the heating process of an unlimited plate with two external concentrated control actions by the value of heat fluxes on its surfaces in a heating installation with extraneous heat exchange are proposed. The main feature of the problem is to take into account of response time of both control actions created by the dynamics of heat transfer processes in a furnace body. The problem is solved under the conditions of a given accuracy of uniform approximation of the final temperature distribution over the thickness of the plate to the required. The preliminary parameterization of control actions based on analytical optimality conditions in the form of the Pontryagin maximum principle is used. At the next stage reduction is performed to the problem of semi-infinite optimization, the solution of which is found using the alternance method. The alternance properties of the final resulting temperature state at the end of the optimal process lead to a basic system of relations, which, if there is additional information about the shape of the temperature distribution curve, is reduced to a system of equations that can be solved. An example of solving the problem of two-cannel time-optimal control of temperature field in furnaces with extraneous heat exchanger, results of solution and its analysis are carried out.
Full Text
Постановка и решение задачи оптимального управления по критерию быстродействия с заданной точностью достижения желаемого температурного распределения в нагреваемой заготовке представляет практический интерес, поскольку позволяет выбрать наиболее рациональный подход к определению температурного режима для производственного цикла. Как известно [1], задача определения оптимального процесса нагрева металлических изделий сводится к выбору управляющих воздействий (температура среды, тепловой поток, интенсивность внутреннего тепловыделения и др.), удовлетворяющих заданным условиям и ограничениям.
В случае определения оптимального температурного режима в нагревательных установках с внешним теплообменом (пламенные печи, электрические печи сопротивления) расчетные алгоритмы управления обязательно должны учитывать инерционные свойства управляющих воздействий, когда в реальных производственных условиях скорости изменения во времени температуры рабочего пространства печи или теплового потока на поверхности нагреваемого тела ограничиваются динамикой процессов внешнего теплообмена и «неспособностью» к мгновенному переключению управления, требуемому в условии отсутствия таких ограничений.
Постановка задачи оптимального управления
В работе [2] предложена математическая модель динамического процесса внешнего теплообмена в отражательной печи камерного типа. Рассмотрим упрощенную по сравнению с предложенной в [2] математическую модель динамических процессов внешнего теплообмена в отражательной печи камерного типа, описываемую в первом приближении дифференциальными уравнениями первого порядка [3]:
(1)
связывающими величины тепловых потоков и на нагреваемое тело с управляющими воздействиями и по мощности энергоносителя на соответствующих входах объекта.
В (1) – постоянные времени, характеризующие меру инертности объекта управления; – коэффициенты передачи; – потоки тепловых потерь.
Температурное поле нагреваемого тела в условиях равномерности его распределения по длине и ширине заготовки описывается в зависимости от пространственной координаты x по толщине пластины и времени t линейным пространственно-одномерным однородным уравнением теплопроводности с двумя граничными управляющими воздействиями следующего вида [3–4]:
(2)
(3)
В (2)–(3) – коэффициент температуропроводности; R – толщина пластины; – коэффициент теплопроводности.
Структурная схема объекта управления представлена на рис. 1.
Начальное температурное распределение принимается равномерным по всему объему пластины и, в частности, равным нулю:
.(4)
Граничные условия второго рода (3) характеризуются пренебрежением зависимости внешнего теплового потока от температуры поверхности нагреваемого тела и определяются только влиянием внешней среды, что характерно для нагрева тел в высокотемпературных печах. Мощности энергоносителя на входах объекта при подобных краевых условиях в задачах управления процессом нагрева рассматриваются далее в качестве сосредоточенных граничных управляющих воздействий, каждое из которых на входе ограничивается некоторыми предельными значениями:
(5)
Пример рассматриваемого случая двухканального нагрева приведен на рис. 2, где схематично изображена двухзонная нагревательная печь для нагрева металлических заготовок. Тепловой поток левой зоны и тепловой поток правой зоны, управлением которыми осуществляется нагрев металлической пластины до требуемой температуры, направлены на противоположные поверхности заготовки и могут быть различными по величине. Последнее уточнение приводит к тому, что широко распространенный в теории случай упрощения записи граничных условий за счет возможности симметричного характера нагрева при равенстве двух тепловых потоков не позволяет рассматривать процесс нагрева только в пределах половины толщины заготовки и не применим именно при двухканальном внешнем воздействии по обоим граничным условиям.
Рис. 1. Структурная схема объекта управления:
ЗВТ 1, ЗВТ 2 – звено внешнего теплообмена 1 и 2 соответственно
В момент окончания процесса управления к результирующему температурному состоянию, как правило, предъявляется требование обеспечить заданную точность равномерного приближения к желаемому распределению температур :
(6)
Требуется определить управляющие воздействия , переводящие объект управления (1–3) в требуемое конечное состояние (6) за минимально возможное время согласно критерию оптимальности
(7)
в условиях ограничений (5). Для решения рассматриваемой задачи могут быть использованы результаты, полученные в [5, 6].
Рис. 2. Схематичная иллюстрация двухканального нагрева в нагревательной установке
Параметризация управляющих воздействий
Для параметризации управляющих воздействий применяется широко распространенный в подобных задачах принцип максимума Понтрягина [7–8], согласно которому в условиях ограничений на управляющие воздействия по двум независимым друг от друга каналам (5), определяющим предельные значения заданными величинами и , , оптимальные алгоритмы , обеспечивающие выполнение требования (6) за минимально возможное время, согласно (7), представляют собой кусочно-постоянные функции времени, попеременно принимающие свои предельно допустимые значения в (5). В итоге проблема сводится к определению числа и длительностей интервалов постоянства , где в пределах первого интервала, согласно ограничениям (5), здесь и далее принимается очевидное равенство в рассматриваемой задаче нагрева пластины до температуры
Будем рассматривать типичный режим [5–6] двухинтервального нагрева, при котором на первом интервале осуществляется нагрев заготовки с максимальной эффективностью, а на втором – с минимальной интенсивностью, согласно (5). Тогда имеем следующее выражение для алгоритма оптимального двухканального управления:
Иллюстрацию управляющих воздействий при двухканальном режиме нагрева можно увидеть на рис. 3. Отметим, что действие обоих управляющих воздействий начинается и заканчивается одномоментно, то есть длительности интервалов каждого из управлений стесняются условием равенства сумм этих интервалов для каждого из управлений, в связи с чем следует в качестве искомых величин рассматривать длительности только трех интервалов, например , а интервал нагрева минимальной интенсивности второго управления определяется в функции этих значений .
Рис. 3. Характер изменения управляющих воздействий в процессе нагрева
За счет инерционности процесса внешнего теплообмена, описываемого уравнениями (1), некоторое время продолжается нагрев пластины внешними тепловыми потоками, спадающими со скоростью, определяемой постоянными времени и в (1).
В этом случае параметрическая зависимость , где соответствует оптимальному управлению, определяется подобно в [2] сверткой [9] известной импульсной переходной функции объекта (2)–(4) и внешнего теплового потока, определяемого решениями уравнений (1) при , и , . В характерных условиях [2] , эта зависимость принимает следующий вид [2, 6]:
(9)
где
Температурное поле в любой момент времени рассчитывается по формуле (9), где следует принять для случая, иллюстрируемого на рис. 3, для ; для и для .
Редукция к задаче полубесконечной оптимизации
При полученном параметрическом представлении искомых управляющих воздействий (9) критерий оптимальности (7) в соответствии с рис. 2 определяется в виде простой суммы длительностей отдельных интервалов постоянства оптимального управления:
(10)
а условие (6) оценки конечного распределения температур будет иметь вид
(11)
Здесь определяется по формуле (9).
Таким образом, осуществляется переход от исходной задачи оптимального управления (ЗОУ) к задаче полубесконечной оптимизации (ЗПО) на минимум целевой функции (10) конечного числа переменных, которыми являются длительности интервалов постоянства, с бесконечным числом ограничений (11), порождаемых требованием обеспечения заданной точности равномерного приближения во всех точках [8]. Решение задачи полубесконечной оптимизации будет проводиться подходящим для рассматриваемой задачи альтернансным методом [10], который базируется на альтернансных свойствах конечного результирующего температурного состояния.
Решение ЗПО альтернансным методом
Как показано в работе [10], результирующее температурное поле оптимального по быстродействию процесса отличается предельно допустимыми отклонениями, равными , от желаемого температурного распределения в некоторых точках по объему тела, число которых равно числу искомых параметров оптимального процесса, если , или превышает его на единицу, если , где – минимально достижимое температурное отклонение от желаемой температуры в классе рассматриваемых ограничений:
При известной конфигурации пространственного температурного распределения , позволяющей установить характер и расположение точек , соответствующая замкнутая система соотношений
(12)
(13)
может быть приведена к системе уравнений с неизвестными, в роли которых выступают , если в (13) принять . Здесь s – число свободно варьируемых параметров в составе , равное трем в условиях одинаковой длительности процесса управления для обоих управляющих воздействий (см. рис. 3). Тогда, согласно отмеченному выше свойству (13), система должна состоять из уравнений. Основное затруднение теперь состоит в том, что равенствам (12) формально соответствует множество вариантов по форме кривой пространственного распределения по координате . Для перехода от равенств (12) к расчетной системе уравнений альтернансного метода нужно установить знаки разностей в каждом из уравнений и найти координаты точек . Это можно сделать исходя из знаний предметной области о форме кривой . Все возможные варианты формы кривой распределения конечной температуры по пространственной координате для задач, моделируемых одномерными уравнениями теплопроводности (2) с непосредственным управлением по тепловому потоку, установлены в работе [10] для одного канала управления. Для двухканального характера управления конфигурация будет являться результатом суперпозиции двух форм кривых для одноканального управления с учетом инерционности воздействий и в (1), которые при достаточно малых тепловых потерях и в типовом случае отвечают условию и [2] (рис. 4).
Рис. 4. Форма кривой конечного температурного распределения при двухканальном двухинтервальном управлении
Таким образом, в качестве точек, в которых может быть достигнуто максимальное температурное отклонение , выступают поверхности нагреваемого тела и , а также точка минимума , лежащая внутри отрезка [0,R].
Соответствующая система уравнений, получаемая из (12), дополняемая условием существования экстремума в точке и разрешаемая относительно четырех неизвестных , принимает следующий вид:
(14)
Дальнейшее решение системы (14) исчерпывает решение изначальной рассматриваемой задачи оптимального управления.
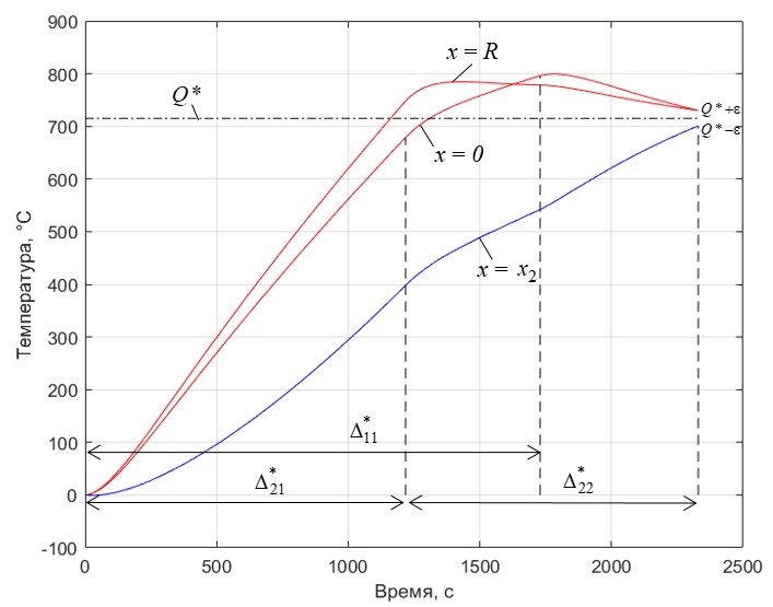
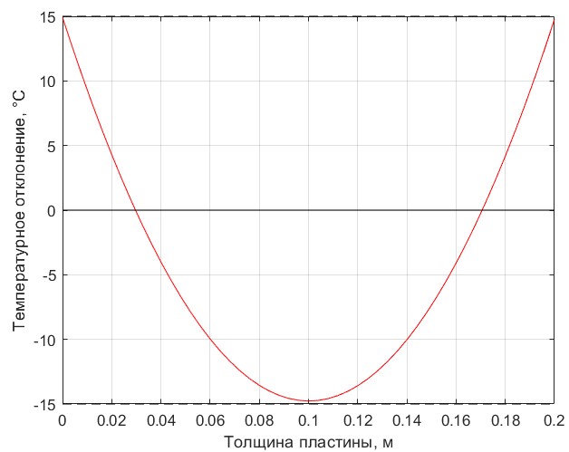
На рис. 4, рис. 5 и в табл. 3 представлены некоторые результаты расчета оптимального по быстродействию двухканального характера управления процессом нагрева неограниченной металлической пластины, полученные решением системы (14) с подстановкой в (9) исходных данных из табл. 1 и табл. 2 численным методом с помощью пакета Optimization Toolbox программы MATLAB [12–15]. Учитывались первые 30 членов бесконечного ряда в выражении (9).
На рис. 4 можно видеть график конечного температурного отклонения от желаемого температурного распределения при двухканальном двухинтервальном управлении, а рис. 5 демонстрирует динамику изменения температурного поля во времени для трех точек: на поверхностях пластины , и , лежащая внутри отрезка [0,R].
Таблица 1
Характеристики нагреваемой заготовки
Параметр | Значение |
Материал заготовки | Титан |
R, толщина заготовки, м | 0,2 |
, коэффициент теплопроводности, Вт/(м ∙ ºС) | 14 |
k, коэффициент передачи | 1 |
, постоянная времени, сек | 100 |
a, коэффициент температуропроводности, м2/c | 4,34∙10-6 |
Таблица 2
Исходные данные для процесса нагрева
Параметр | Значение |
, начальная температура, ºС | 0 |
, конечная температура, ºС | 715 |
, допустимое температурное отклонение в конце оптимального процесса нагрева, ºС | 15 |
, Ватт/м2 | 208·103 |
, Ватт/м2 | 416·103 |
Таблица 3
Результаты численного решения системы (14)
, сек | , сек | , сек | , м |
1717 | 615 | 1205 | 0,1087 |
Остановимся на рис. 5, на котором можно заметить, что в начале второго интервала управления , при котором происходит переключение на минимальную величину теплового потока , еще некоторое время (приблизительно 100 секунд) продолжается рост температуры в заданных условиях инерционности управляющих воздействий в (1). В работе [15] подобным методом решалась задача двухканального оптимального по быстродействию управления процессом нагрева аналогичной по теплофизическим и конструктивным параметрам заготовки, и можно убедиться, что без учета инерционности звена второй интервал управления сопровождается резким снижением температуры.
Рис. 5. Изменение температурного поля во времени для трех выбранных точек
В конце оптимального процесса температурное отклонение в трех точках соответствует тем значениям, которые указаны на рис. 3: максимально допустимое превышение температуры над фиксируется на поверхностях пластины, а минимально допустимая температура – в точке, координата которой была найдена при решении системы уравнений (14).
Далее необходимо рассмотреть второй возможный вариант, для которого свободно варьируемыми параметрами в (13) являются длительности интервалов , а второй интервал первого управления определяется функцией этих параметров: (см. рис. 3). Формулы расчета используются аналогичные предыдущим. Результаты расчета второго варианта представлены в табл. 4 и на рис. 6–7. Сравнивая расчетные результаты обоих вариантов искомых параметров, можно сделать вывод, что оптимальное по быстродействию управление процессом нагрева неограниченной пластины достигается при первом варианте выбора искомых параметров управляющих воздействий.
Таблица 4
Результаты второго варианта численного решения системы (14)
, сек | , сек | , сек | , м |
1217 | 1112 | 1729 | 0,0849 |
Рис. 6. Изменение температурного поля во времени для второго варианта выбора искомых параметров
Рис. 7. Конечное температурное отклонение по пространственной координате для второго варианта выбора искомых параметров
About the authors
Natalya A. Ilina
Самарский государственный технический университет
Author for correspondence.
Email: ilina.natalyaa@yandex.ru
Graduate student
Russian Federation, Россия, 443100, г. Самара, ул. Молодогвардейская, 244Edgar Ya. Rapoport
Самарский государственный технический университет
Email: edgar.rapoport@mail.ru
Dr. Sci. (Techn.), Professor
Russian Federation, Россия, 443100, г. Самара, ул. Молодогвардейская, 244References
- Butkovskiy A.G., Malyy S.A., Andreev Yu.N. Upravlenie nagrevom metalla [Control of Metal Heat-ing]. Moscow, Metallurgy Publ., 1981. 272 p. (In Russian).
- Rapoport E.Ya., Smirnova L.N. К zadache optimal’nogo upravleniya nagrevom metalla v pechakh s vneshnim teploobmenom [On the problem of optimal control of metal heating in furnaces with external heat exchange]. – Мoscow: Izv.vuz. Chernaya metallurgiya, 1984. (In Russian).
- Butkovskiy A.G. Metody upravleniya sistemami s raspredelennymi parametrami [Control methods of systems with distributed parameters]. – Moscow: Nauka, 1975 (In Russian).
- Lykov А.В. Teoriya teploprovodnosti [Theory of heat conduction]. – Moscow: Vyssh. Shkola, 1967. 600 p. (In Russian).
- Rapoport E.Ya. Metody parametricheskoy optimizatsii v zadachakh mnogokanal’nogo upravleni-ya sistemami s raspredelennymi parametrami [Parametric optimization methods for multichannel control of systems with distributed parameters] // Izvestiya RAN. Teoriya i sistemami upravleniya, 2019. – № 4. Pp. 36–50. (In Russian).
- Rapoport E.Ya., Il’ina N.A. Dvukhkanal’noe optimal’noe po bystrodeystviyu upravlenie protses-som nestatsionarnoy teploprovodnosti [Two-channel time-optimal control of the process of non-stationary heat conductivity] // Vestn. Samar. Gos. Tekhn. Un-ta. Ser. Tekhn. Nauki. – Samara, 2018. no. 1(57). Pp. 7–18. (In Russian).
- Pontryagin L.S., Boltyanskiy V.G., Gamkrelidze R.V., Mischenko E.F. Matematicheskaya teoriya optimalnykh protsessov [Mathematical theory of optimal processes]. Moscow, Nauka, 1969. 384 p. (In Russian).
- Rapoport E.Ya. Optimal’noe upravlenie sistem s raspredelennymi parametrami [Optimal Control for Systems with Distributed Parameters]. Moscow, Vyssh. Shkola, 2009. 677 p. (In Russian).
- Rapoport E.Ya., Pleshivtseva Yu.E. Optimal’noe upravlenie temperaturnumi regimami induktsion-nogo nagreva [Optimal Control of Induction Heating Processes]. – Moscow: Nauka, 2012. 309 р. – ISBN 978-5-02-037501-7 (In Russian).
- Rapoport E.Ya. Al’ternansnyy metod v prikladnykh zadachakh optimizatsii [Alternance Method for Solving Applied Optimization Problems]. Moscow, Nauka, 2000. 336 p. (In Russian).
- Dyakonov V.P. MATLAB. Polnuy samouchitel’ [MATLAB.Full tutorial]. Moscow, DMK Press, 2012. 768 p. (In Russian).
- Potemkin V.G. Vvedenie v Matlab [Introduction to Matlab]. Moscow, Softline Co, 2001. http://matlab.exponenta.ru/ml/book1/index.php (accessed March 02, 2019).
- Optimization Toolbox 2.2 Rukovodstvo pol’zovatelya [Optimization Toolbox 2.2 User manual] http://matlab.exponenta.ru/optimiz/book_1/. (accessed March 02, 2019).
- MATLAB.Exponenta Vvedenie v sovremennye metodu optimizatsii system upravleniya [Introduc-tion to modern methods of control systems optimization]. http://matlab.exponenta.ru/optimrobast/book1/index.php (accessed February 10, 2019).
- Il’ina N.A. Dvukhkanal’noe optimal’noe po bystrodeystviyu upravlenie protsessom induktsion-nogo nagreva s uchetom fazovogo ogranicheniya na maksimal’nuyu temperaturu [Two-channel time-optimal control of induction heating process with maximum temperature constraint] // Vest-nik Samarskogo gosudarstvennogo tekhnicheskogo universiteta. Seriya Tekhnicheskiye nauki. – Samara: SamGTU, 2020. – № 65(2). Pp. 41–58.
Supplementary files










