Метод расчета сопротивлений асинхронного двигателя с короткозамкнутым ротором по паспортным данным и оценка его погрешности
- Авторы: Котенев В.И.1, Стулов А.Д.1
-
Учреждения:
- Самарский государственный технический университет
- Выпуск: Том 29, № 3 (2021)
- Страницы: 98-110
- Раздел: Электротехника
- URL: https://journals.eco-vector.com/1991-8542/article/view/61017
- DOI: https://doi.org/10.14498/tech.2021.3.6
- ID: 61017
Цитировать
Полный текст
Аннотация
Предложен более простой метод определения сопротивлений асинхронного двигателя (полного индуктивного сопротивления, активного сопротивления статора и приведенного активного сопротивления ротора) по справочным данным. Из уравнений реактивной мощности рассеяния и электромагнитной мощности в номинальном режиме и уравнения электромагнитной мощности в критическом режиме получены три алгебраических уравнения: первое – относительно трех сопротивлений, второе – уравнение зависимости активного сопротивления статора относительно полного индуктивного сопротивления, третье – уравнение зависимости активного сопротивления ротора относительно полного индуктивного сопротивления. Предложен метод итераций для решения данной системы уравнений, который дает малую погрешность уже на втором шаге вычислений.
При оценке погрешности метода использованы уточненные значения электромагнитной мощности и кратности максимального момента, которые выражены относительно справочных сопротивлений контрольных двигателей. Дана оценка суммарной погрешности от несовершенства метода и несовпадения справочных величин кратности максимального момента и мощности на валу двигателя с их уточненными значениями, рассчитанными по сопротивлениям из справочника.
По рассчитанным сопротивлениям в номинальном режиме построены зависимости активного и индуктивного сопротивлений двигателя точным и приближенным методом.
Ключевые слова
Полный текст
Введение
Применение автоматических систем управления реактивной мощностью систем электроснабжения на промышленных предприятиях [1, 2], функционирующих в условиях действия большого числа возмущений (пуск, самозапуск асинхронных и синхронных двигателей, короткие замыкания и т. д.), позволяет значительно сократить потери электроэнергии при ее транспортировке и обеспечить работу электроприемников с рациональным коэффициентом реактивной мощности.
Одним из сдерживающих факторов в построении таких систем управления является отсутствие эффективных и более простых методов расчета сопротивлений асинхронных двигателей, необходимых также и при выборе контакторов, магнитных пускателей, различного рода защит от перегрузок и коротких замыканий. Поэтому разработка таких методов относится к актуальным проблемам.
Степень разработанности проблемы
Проблеме разработки методов расчета сопротивлений асинхронных двигателей уделяется достаточно большое внимание как в отечественной [3–9], так и в зарубежной литературе [10–14].
Значения этих сопротивлений известны лишь для отдельных двигателей – машин серии 4А [15]. Для остальных двигателей они неизвестны. Поэтому возникает необходимость в их определении, что можно сделать двумя основными методами – экспериментальным и аналитическим.
К экспериментальным относятся методы, разработанные на основе: нейронных сетей [10], генетических алгоритмов [11], алгоритмов фази-логики [12], алгебраических алгоритмов [13] и частотных характеристик [14]. Основной их недостаток – невозможность ими воспользоваться на этапе проведения аналитических исследований, когда отсутствует рассматриваемый двигатель.
Из числа аналитических методов наиболее востребованным является метод идентификации по каталожным данным двигателей. При таком подходе входными параметрами для исследований являются: номинальные значения мощности на валу напряжение частота вращения или скольжение коэффициенты полезного действия и мощности , значение кратности максимального момента .
В работах [3–5] три основных параметра – активное сопротивление статора полное индуктивное сопротивление и приведенное активное сопротивление ротора при номинальном скольжении – определяются из решения двух уравнений электромагнитной мощности при номинальном и критическом скольжениях. Причем во всех этих работах с целью снижения числа неизвестных с трех до двух отношение сопротивлений выбирается фиксированным с недостаточным обоснованием. Поэтому при удачном выборе этого отношения погрешность вычисления сопротивлений незначительная, а при неудачном – недопустимо большая.
В работах [7–8] к уравнениям электромагнитной мощности при номинальном и критическом скольжениях добавлено третье уравнение реактивной мощности из [9]. В результате получена система трех уравнений для определения трех искомых сопротивлений, что приводит к значительному уменьшению погрешности вычислений. Основной недостаток этого метода – его сравнительная сложность, заключающаяся в необходимости составления расчетной программы.
Кроме того, во всех вышеперечисленных работах эффективность применяемых методов расчетов оценивается сравнением результатов вычислений с данными контрольных двигателей, которые выбраны без достаточных обоснований. Причем при их неудачном выборе погрешность расчетов будет обусловлена погрешностью данных этих двигателей, а не погрешностью используемого метода.
Постановка задачи
Проведенный краткий обзор литературных источников по разработке методов расчета сопротивлений асинхронных двигателей по справочным данным позволяет конкретизировать проблему исследований в следующей постановке: разработать более простой метод вычисления сопротивлений асинхронного двигателя с короткозамкнутым ротором по паспортным данным с оценкой его погрешности.
Разработка метода расчета сопротивлений двигателя по справочным данным с оценкой его погрешности
Номинальная электромагнитная мощность
(1)
Реактивная мощность рассеяния в номинальном режиме, выраженная через активное сопротивление статора ротора и полного индуктивного сопротивления , представлена выражением
(2)
а выраженная через кратность максимального момента – соотношением
(3)
Максимальная электромагнитная мощность
(4)
Сопротивления и определяются из решения уравнений:
(5)
(6)
(7)
где
Уравнение (5) получено из (1), уравнение (6) – из (4), а уравнение (7) – из совместного рассмотрения выражений (1)(3).
Систему уравнений (5)(7) предлагается решать методом итерации. С этой целью на первом шаге вычислений используется выражение
(8)
где
которое получено из (5) при
Если первое приближение принято при то из (5) следует
(9)
Затем на i-том шаге, начиная со второго, определяется отношение сопротивлений по приближенной формуле
(10)
и подставляются выражения
(11)
в уравнение (5), в котором следует считать ; получается рекуррентная формула для вычисления индуктивного сопротивления
, (12)
где
Активные сопротивления на последнем шаге:
(13)
Оценка погрешности метода
Некоторые авторы [3–5] при определении погрешности метода расчета сопротивлений асинхронного двигателя по справочным данным пользуются исходными данными, в состав которых входят мощность на валу и кратность максимального момента из справочника. Эти величины могут значительно отличаться от уточненных значений и вычисленных по значениям сопротивлений двигателей из справочника.
Поэтому в состав погрешности будут входить две составляющие: одна обусловлена непосредственно предложенным методом, а вторая – погрешностью несовпадения и , и
А если при вычислении погрешности метода использовать величины и , то в состав полученной погрешности будет входить только погрешность предложенной методики.
Уточненное выражение электромагнитной мощности, полученное из (1), при сопротивлениях, равных справочным значениям, имеет вид
(14)
где индекс с обозначает относительное значение соответствующей величины из справочника.
Уточненное значение мощности на валу двигателя составляет
Погрешность мощности
Значение кратности максимального момента получено в результате деления (4) на (1) при сопротивлениях, равным справочным значениям:
(15)
Погрешность
(16)
При определении погрешности методики расчета сопротивлений в качестве контрольного выбран двигатель из [16]:
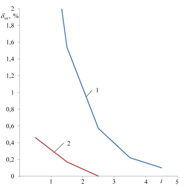
Результаты расчетов по предложенной методике (10)(13) с начальным приближением (9) представлены в табл. 1 и на рис. 1 (кривая 1), а с приближением (8) – в табл. 2 и на рис. 1 (кривая 2).
Рис 1. Зависимость погрешности от : 1 – построена по (9)(12); 2 – построена по (8), (10)(12).
Таблица 1. Результаты расчетов с начальным приближением (9)
Параметр | i | ||||
1 | 2 | 3 | 4 | 5 | |
1,000 | 0,574 | 0,777 | 0,848 | 0,874 | |
– | 1659 | 1676 | 1682 | 1684 | |
6,090 | 5,920 | 5,860 | 5,840 | 5,836 | |
4,31 | 1,54 | 0,57 | 0,22 | 0,10 | |
0,470 | 0,626 | 0,68 | 0,698 | 0,700 | |
32,90 | 10,60 | 2,90 | 0,29 | 0,00 | |
0,829 | 0,806 | 0,798 | 0,795 | 0,795 | |
4,30 | 1,40 | 0,39 | 0,05 | 0,00 | |
Таблица 2. Результаты расчетов с приближением (8)
Параметр | i | ||
1 | 2 | 3 | |
1,000 | 0,930 | 0,900 | |
1694 | 1688 | 1686 | |
5,800 | 5,820 | 5,830 | |
0,46 | 0,17 | 0,00 | |
0,733 | 0,716 | 0,707 | |
4,80 | 2,20 | 1,00 | |
0,790 | 0,793 | 0,794 | |
0,63 | 0,29 | 0,12 | |
Результаты вычислений показывают, что в первом случае (см. табл. 1) погрешность достигается при четырехшаговом приближении, а во втором (см. табл. 2) при двухшаговом расчете.
Значения погрешностей сопротивлений после трехшаговых вычислений представлены в табл. 2. Их незначительное отличие от погрешностей, полученных из решения полной системы уравнений (5)(7) по разработанной в [7, 8] программе, объясняется принятыми округлениями в расчетах.
Суммарная погрешность, обусловленная погрешностями метода и второго контрольного двигателя 4А225М2У3 ( ), составляет: Погрешность только метода: ( )
Значения погрешностей расчета сопротивлений двигателя 4А225М2У3 при составляют: Они растут с увеличением погрешностей и могут достичь больших значений.
Дополнительные исследования показали, что в качестве контрольных следует выбирать двигатели с погрешностью по абсолютной величине
Индуктивное сопротивление ветви намагничивания
(17)
а реактивная мощность этой ветви
(18)
Подставив (3) в (18), а затем в (17), получим
После умножения числителя и знаменателя на и получено
(19)
Сопротивление вычисленное согласно (19), для двигателя из [15] при справочном значении Погрешность
Зависимость сопротивлений асинхронного двигателя от скольжения можно определить, пользуясь его схемой замещения (рис. 2).
Рис. 2. Схема замещения АД с КЗ ротором
Как следует из схемы замещения, сопротивления являются функциями скольжения s. Объясняется это тем, что при скольжении выше критического начнет проявляется насыщение зубцового слоя и эффект вытеснения тока ротора, влекущие за собой уменьшение индуктивного сопротивления и увеличение активного сопротивления ротора
Зависимость можно аппроксимировать функцией [9]
(20)
где
Индуктивное сопротивление изменяется незначительно в диапазоне скольжений основное его изменение приходится на участок
С достаточной степенью точности эту зависимость можно представить в виде [9]
(21)
где – сопротивление короткого замыкания;
Индуктивное сопротивление статора
(22)
ротора
(23)
Из схемы замещения можно определить полное комплексное сопротивление
,
из которого найти активное сопротивление двигателя
(24)
и индуктивное сопротивление
(25)
Вычисленные значения сопротивлений согласно (20)(25) для при для двигателя марки 4А225М2У3 даны в табл. 3.
Таблица 3. Значения сопротивлений
0,018 | 0,05 | 0,1 | 0,2 | 0,6 | 1,0 | |
2,15 | 0,88 | 0,49 | 0,29 | 0,14 | 0,11 | |
0,93 | 0,50 | 0,42 | 0,37 | 0,33 | 0,33 | |
0,86 | 0,50 | 0,36 | 0,33 | 0,33 | 0,33 | |
2,37 | 0,93 | 0,51 | 0,30 | 0,15 | 0,12 |
Приближенные (аппроксимированные) зависимости построены по выражениям:
(26)
(27)
где
Постоянную времени определяют из условия выполнения равенства
Тогда из (26)
откуда получаем
(28)
Для двигателя марки 4А225М2У3
Постоянная времени (28) при (из табл. 3) составляет
Выражения (26), (27) принимают вид:
(29)
(30)
Значения сопротивлений, вычисленные по аппроксимированным выражениям (29), (30), представлены в табл. 3.
Из анализа данных этой таблицы следует, что значения сопротивлений имеют достаточно хорошее совпадение с сопротивлениями при всех скольжениях в диапазоне
Графики зависимости показаны на рис. 3.
Рис. 3. Зависимость сопротивления двигателя 4А225М2У3 от скольжения: 1 – ; 2 –
Эти зависимости могут быть использованы, например, в расчетах активной, реактивной и полной мощности при пуске асинхронного двигателя.
Выводы
Применение метода простых итераций к решению уравнений, полученных из уравнений реактивной мощности рассеяния и уравнений электромагнитной мощности двигателя в номинальном и критическом режимах, позволило значительно упростить решение данной системы уравнений. Погрешность вычислений не превышает следующих значений: активного сопротивления статора – 0,38 %, приведенного активного сопротивления ротора – 0,42 %, полного индуктивного сопротивления – 0,47 %.
В качестве контрольных следует выбирать двигатели, у которых сумма по абсолютной величине погрешности мощности на валу и кратности момента относительно их значений, вычисленных по сопротивлениям из справочника, не превышает одного процента.
По значениям рассчитанных сопротивлений двигателя в номинальном режиме и индуктивного сопротивления контура намагничивания построены зависимости активного и индуктивного сопротивлений двигателя от скольжения точным и приближенным методами.
Об авторах
Виктор Иванович Котенев
Самарский государственный технический университет
Email: kotenev.viiv@gmail.com
д.т.н., проф., профессор кафедры «Электроснабжение промышленных предприятий»
Россия, 443100, г. Самара, ул. Молодогвардейская, 244Александр Дмитриевич Стулов
Самарский государственный технический университет
Автор, ответственный за переписку.
Email: ads260391@mail.ru
аспирант
Россия, 443100, г. Самара, ул. Молодогвардейская, 244Список литературы
- Kotenev V.I., Kochetkov V.V., Elkin D.A. The reactive power control of the power system load node at the voltage instability of the power supply, in 2017 International Siberian Conference on Control and Communications (SIBCON), 2017.
- Kotenev A.V. et al. Electrical engineering unit for the reactive power control of the load bus at the voltage instability // Journal of Physics: Conference Series. 2018. № 1.012064.
- Мощинский Ю.А., Беспалов В.Я., Киряткин А.А. Определение параметров схемы замещения асинхронной машины по каталожным данным // Электричество. – 1998. – № 4. – С. 38–42.
- Усольцев А.А., Лукичев Д.В. Определение параметров модели асинхронного двигателя по справочным данным // Известия вузов. Приборостроение. – 2008. – № 10. – С. 35–41.
- Макеев М.С., Кувшинов А.А. Алгоритм расчета параметров схемы замещения асинхронного двигателя по каталожным данным // Вектор науки Тольяттинского государственного университета. – 2013. – № 1 (23). – С. 108–112.
- Свит П.П., Семкин Б.В. Определение параметров схем замещения асинхронных двигателей небольшой мощности // Ползуновский альманах. Алтайский гос. тех. ун-т им. И.И. Ползунова. – Барнаул, 2004. – № 3. – С. 96–99.
- Котенев А.В., Котенев В.И., Кочетков В.В. Определение сопротивлений короткозамкнутого двигателя по каталожным данным // Вестник Самарского государственного технического университета. Сер.: Технические науки. – 2016. – № 1 (49). – С. 103–106.
- Котенев А.В., Котенев В.И., Кочетков В.В. Определение параметров схемы замещения асинхронного двигателя с короткозамкнутым ротором по справочным данным // Известия вузов. Электромеханика. – 2016. – № 6 (548). – С. 13–17.
- Сыромятников И.А. Режимы работы асинхронных и синхронных двигателей / Ред. Л.И. Мамиконянц. – 4-е изд., перераб. и доп. – М.: Энергоатомиздат, 1984. – 240 с.
- Jin Zhao, Bimal K. Neural-network-based waveform Processing and Delayless filtering in power electronics and AC drives // IEEE Transactions on Industrial Electronics. 2004. № 5. Рр. 981–991.
- Megherbi A.C. et al. Parameter identification of induction motors using variable-weighted cost function of genetic algorithms // Journal of Electrical Engineering & Technology. 2010. № 4. Рр. 597–605.
- Jin Z., Bose B.K. Evaluation of membership functions for fuzzy logic controlled induction motor drive // IEEE 2002 28th Annual Conference of the Industrial Electronics Society. IECON 02. 2002. Vol. 1. Рр. 229–234.
- Bolovin E., Glazyrin A., Polichshuk V. Induction Motor Drive Parameters Identification Applying Difference Schemes // Applied Mechanics and Matterials. 2015. Рр. 65–68.
- Rechberger K., Coefler H. Analytical approach to calculate the transient state of doubly fed synchronous machines employing the steady state circle diagram of the machine // 15th International Conference on Electrical Machines “ICEM 2002”. August 25–28. 2002. Brugge. Belgium. 2002.
- Кравчик А.Э. и др. Асинхронные двигатели серии 4А: справочник. М.: Энергоатомиздат, 1982.
- Костенко М.П., Пиотровский Л.М. Электрические машины. В 2 ч. Ч. 2. Машины переменного тока. – Л.: Энергия, 1973.






