Managing the staffing process of the Samara region oil industry
- Authors: Tuponosova E.P.1, Livshits M.Y.1, Golovanov P.A.1
-
Affiliations:
- Samara State Technical University
- Issue: Vol 31, No 4 (2023)
- Pages: 17-33
- Section: Information Technology and Communications
- URL: https://journals.eco-vector.com/1991-8542/article/view/626744
- DOI: https://doi.org/10.14498/tech.2023.4.2
- ID: 626744
Cite item
Full Text
Abstract
The problem of constructing dynamic models in the form of differential equations or transfer functions linking the performance indicators of the oil industry of the Samara region with the performance indicators of a regional university with a large institute of oil and gas technologies, considered as the controlling factors of staffing the oil industry, is solved. The input factors of the model are the normative performance indicators of the Samara State Technical University (SamSTU). The effectiveness of the regional oil cluster of the Samara region is assessed by indicators established by the Federal State Statistics Service (Rosstat), in particular, the amount of oil received for processing. For the algorithm of personnel management of the oil industry of the region, the problem of structural and parametric identification of the personnel training process at the university based on statistical characteristics as experimental data is solved. Using the library of typical linear models of management objects by N.S. Raibman, mathematical models of the process of staffing the industry in the form of transfer functions are constructed. Verification of mathematical models is carried out by comparison with official statistical data. On the basis of the obtained transfer functions, the synthesis of algorithms for automatic management of the personnel management process of the regulatory industry in the management decision support system is carried out.
Full Text
Введение
Развитие нефтяной отрасли, совершенствование производства и применение новых инновационных технологий для работы предприятий невозможно без квалифицированных специалистов разных направлений и специальностей, которых готовят вузы. При этом подготовка специалистов вузом в настоящее время отражающих текущую потребность в специалистах. Для развития отрасли и повышения показателей эффективности нефтяной отрасли можно управлять ее кадровым обеспечением, учитывая как текущую, так и перспективную потребность в кадрах.
Вопросам определения факторов, влияющих на эффективность развития нефтяной отрасли, посвящено большое количество работ [1–12]. Использование систем и алгоритмов поддержки принятия решений при управлении промышленным предприятием, построение моделей для выполнения управленческих функций и управление в нефтяной отрасли рассматриваются в работах [6–12], в которых авторы анализируют модели и методы управления инновационной деятельностью и регулирования внутренних процессов предприятий нефтегазового сектора. В диссертационной работе [9] автор разрабатывает модели методом анализа иерархий теории нечетких множеств для управления проектами НИОКР и инновационными источниками развития нефтяной отрасли.
Одним из главных факторов стабильного развития предприятия, высокой конкурентоспособности, повышения прибыли и производительности труда является кадровый потенциал организации. В работах [13–23] рассмотрены вопросы управления кадровым потенциалом организации.
Однако несмотря на большое количество работ по управлению и моделированию, проблема повышения эффективности нефтяной отрасли за счет подготовки кадров в вузах изучена недостаточно.
Рассмотрим возможность управления кадровым обеспечением региональной нефтяной отрасли. Ограничимся анализом подготовки кадров высокой квалификации, которые для нефтяной отрасли Самарской области готовят вузы. При этом будем считать, что в исходных статистических данных за достаточный период времени при выборе одного управляющего фактора возможные изменения остальных учтены ретроспективно как случайная составляющая в исходной статистике, а также будем считать, что обеспечены необходимые условия функционирования подготовленных кадров на производстве.
С 1947 года значимую часть специалистов для нефтяной отрасли Самарской области и соседних регионов готовит Самарский государственный технический университет (СамГТУ), имеющий в своем составе крупный институт нефтегазовых технологий, который ежегодно выпускает около 25 % специалистов от общего количества выпускников СамГТУ. Вуз обеспечивает потребности нефтяной отрасли в специалистах различных направлений и профилей. Несмотря на то, что обучение в университете ведется на 5 факультетах, в 5 институтах и в высшей биологической школе [28], около 40 % выпущенных из вуза специалистов в дальнейшем работают в нефтяной отрасли.
Постановка и обоснование метода решения задачи структурно-параметрической идентификации
При разработке алгоритма управления кадровым обеспечением отрасли для повышения эффективности производства нефтепродуктов необходимо решить задачу структурно-параметрической идентификации процесса по статистическим характеристикам в качестве экспериментальных данных и построить динамическую модель входо-выходных характеристик в форме дифференциальных уравнений или передаточных функций, которая в общей постановке сводится к решению некорректной обратной задачи.
Задача состоит в определении оценки оператора , переводящего случайный векторный входной сигнал в случайный выходной скалярный сигнал:
; (1)
; (2)
\( \bar A = \arg \mathop {\min }\limits_A \rho \left( {y,\bar y} \right)\ \), (3)
где – реакция модели объекта идентификации при воздействии на входной сигнал оценки оператора [24, 25].
Для регуляризации некорректной задачи (1)–(3) сузим ее общую постановку и ограничимся поиском оператора в форме неоднородного линейного дифференциального уравнения с постоянными коэффициентами для каждого -го входа , , где – количество входных переменных (входных факторов) и выхода :
, , (4)
с нулевыми начальными условиями
. (5)
Здесь , приращение расчетного показателя эффективности относительно его базового значения в момент времени .
Этому дифференциальному уравнению отвечают передаточная функция
\( W\left( p \right) = \frac{{\sum\limits_{\alpha = 0}^2 {{b_\alpha }} {^\alpha }}}{{\sum\limits_{i = 0}^3 {{a_i}} {p^i}}}\ \) (6)
и импульсная переходная характеристика
\( g\left( t \right) = {L^{ - 1}}\left[ {W\left( p \right)} \right]\ \), (7)
которая в соответствии с принципом суперпозиции определяет выходную величину интегралом свертки:
, . (8)
В соответствии с (6)–(8) идентификации оператора в форме (4) сводится к идентификации импульсной переходной характеристики .
Для завершения процедуры регуляризации задачи идентификации перейдем к автокорреляционным функциям входных и выходных сигналов, введя допущение о стационарности и эргодичности рассматриваемого процесса на промежутке времени 5–10 лет в случае отсутствия глубоких возмущений в этом периоде (войны, кризисы, стихийные бедствия и т. п.):
\( {r_{xx}}\left( t \right) = \mathop {\lim }\limits_{T \to \infty } \frac{1}{{2T}}\int\limits_{ - T}^T {x\left( t \right)x\left( {t - \tau } \right)dt} \ \), (9)
и взаимным корреляционным функциям :
\( {r_{yx}}\left( t \right) = \mathop {\lim }\limits_{T \to \infty } \frac{1}{{2T}}\int\limits_{ - T}^{ + T} {x\left( t \right)Y\left( {t - \tau } \right)dt\,\,} \ \). (10)
Здесь – интервал времени наблюдения.
В этих допущениях корреляционные и импульсные переходные характеристики функции входных и выходных сигналов связаны уравнением Винера – Хопфа:
, . (11)
Сузим область поиска до компактного множества и будем отыскивать решение (3) на достаточно широком, но счетном множестве типовых значений и , сведенных в таблицу для широкого круга типовых объектов вида (4) [24]. При этом задача становится корректной, а значит, устойчивой по входным данным, и незначительное расхождение между реальными и и табличными значениями и не приведет к существенной ошибке в определении импульсной переходной характеристики .
Для идентификации будем использовать дифференциальное уравнение, связывающее автокорреляционные и взаимные корреляционные функции, аналогичное (4) для линейных стационарных объектов:
,
, . (12)
В силу того, что рассматриваемые объекты отыскиваются из класса устойчивых, на коэффициенты моделей (4) и (12) согласно критерию устойчивости Раусса – Гурвица накладывается ограничение (13):
, , , . (13)
Кроме того значения используемых коэффициентов и в (4) и в (12) лежат в пределах (14):
, , (14)
определяемых условиями высокой степени затухания колебательного характера переходного процесса.
Таким образом, условия (4), (12) и ограничения вида (13), (14) определяют совместно с библиотекой таблиц [24] компактную область корректности задачи идентификации (2), (3).
Рис. 1. Алгоритм структурно-параметрической идентификации объекта управления
- Выбранный метод позволяет с использованием экспериментально определенных корреляционных функций на основе статистической информации и с помощью библиотеки типовых линейных моделей [24] найти импульсную переходную характеристику системы [24–27]. На рис. 1 представлен алгоритм структурно-параметрической идентификации. По известным статистическим данным определяются экспериментальные автокорреляционные и взаимные корреляционные функции и .
- Из достаточно полной библиотеки таблиц типовых линейных моделей [24] выбирается наиболее близкая по форме кривая к автокорреляционной функции .
- Для обеспечения временного соответствия экспериментальной и табличной автокорреляционной функций вычисляется масштабный временной коэффициент :
, (15)
где и – отрезки оси времени на графиках кривых и соответственно от нуля до первого пересечения кривых с временной осью.
- Выбранной табличной автокорреляционной функции соответствуют набор графиков взаимных корреляционных функций .
- С учетом коэффициента (пункт 3) уточняется промежуточная взаимная корреляционная функция выходной и входной переменных :
. (16)
- По таблицам, предложенным профессором Н.С. Райбманом [24], выбирается табличная взаимная корреляционная функция выходной и входной переменных, близкая по форме к .
- В соответствии с определенной табличной взаимной корреляционной функцией определяются структура и коэффициенты дифференциального уравнения (12) и конкретные значения коэффициентов дифференциального уравнения (12).
- Вычисляется масштабный коэффициент:
\( k_{yx}^M = \frac{{\max r_{_{}}^{}\left( t \right) \cdot \max r_{xx}^\left( t \right)}}{{\max r_{_{yx}}^T\left( t \right) \cdot \max r_{xx}^\left( t \right)}}\ \). (17)
- В зависимости от найденных значений (пункт 3) и (пункт 8) корректируются по формулам коэффициенты дифференциального уравнения (12) (в зависимости от порядка объекта).
- После определения вида структуры и параметров дифференциального уравнения (12) определяется передаточная функция объекта управления.
После получения корреляционной динамической математической модели в форме дифференциальных уравнений или передаточных функций производится верификация математической модели для сравнения экспериментальных и модельных данных.
Полученные верифицированные модели предполагается использовать для динамического управления. Математическим аппаратом для формирования алгоритма принятия такого рода управленческих решений могут служить методы теории автоматического управления.
На этой основе появляется возможность разработки различных схем и алгоритмов управления кадровым потенциалом и трансформации действий топ-менеджеров в эти алгоритмы через систему поддержки принятия решений.
Моделирование управления кадровым потенциалом региональной нефтяной отрасли
Построим математическую модель, связывающую показатели подготовки кадров в вузе с индикаторами эффективности регионального нефтяного кластера Самарской области. Входными величинами модели нефтяной отрасли будем считать показатели деятельности вуза, влияющие на отрасль: выпуск студентов (, чел.), общее число научных публикаций (, шт.), выполнение НИР по грантам (, ед.) и генерация объектов интеллектуальной собственности (, ед.), а выходной величиной – один из индикаторов эффективности нефтяной промышленности, установленный Федеральной службой государственной статистики (Росстатом), в Самарской области – объем нефти, поступившей на переработку (, тыс. т).
С помощью корреляционных функций получаем 4 передаточные функции вида (6) в соответствии с описанным выше алгоритмом (см. рис. 1), связывающие динамику изменения объема нефти, поступившей на переработку , как индикатор эффективности работы областной нефтяной отрасли, с показателями работы СамГТУ (табл. 1) [29].
Таблица 1
Передаточные функции
Объем нефти, поступившей на переработку | |
| \( {W_{{y_1}{x_1}}}\left( p \right) = \frac{{0,00032 \cdot \left( {4375{^2} - 2500p + 1} \right)}}{{{p^3} + 3,5{^2} + 0,025 + 1}}\ \) | |
| \( {W_{{y_1}{x_2}}}\left( p \right) = \frac{{0,0196 \cdot \left( {16{^2} + 40 + 1} \right)}}{{6,4{^3} + 5,6{^2} + 1,6 + 1}}\ \) | |
| \( {W_{{y_1}{x_3}}}\left( p \right) = \frac{{16 \cdot \left( {5,625 + 1} \right)}}{{64{^2} + 8 + 1}}\ \) | |
| \( {W_{{y_1}{x_4}}}\left( p \right) = \frac{{90 \cdot \left( {10,92{p^2} + 49,61 + 1} \right)}}{{1250{p^3} + 875{^2} + 200 + 1}}\ \) |
Динамическая модель кадрового обеспечения нефтяного кластера как объекта управления определяется как реакция на сумму входов:
. (18)
Сравнение экспериментальных и модельных исходных статистических данных объема нефти, поступившей на переработку, представлено на рис. 2.
Рис. 2. Модельные (1) и статистические данные (2) Y1
Полученные в пакете MATLAB верифицированные модели (см., например, рис. 2) демонстрируют хорошую сходимость с реальными данными. Модели предназначены для использования в качестве объекта управления для синтеза алгоритма динамического управления кадровым потенциалом нефтяной отрасли путем формирования региональной компоненты финансирования вуза через финансирование его ресурсов путем формирования регионом выходных показателей университета.
При этом основное финансирование СамГТУ идет из федерального бюджета с учетом регионального отраслевого заказа. Поскольку значительная доля самарского промышленного потенциала связана с нефтью, нефтяной факультет является крупнейшим в университете и большинство его выпускников идет работать в нефтяную отрасль, то и финансирование СамГТУ кроме федерального потока определяется целевыми вложениями нефтяных предприятий региона в расходы вуза на проведение НИР в интересах отрасли и т. п. Существующие и желательные показатели эффективности отрасли сравниваются между собой, и формируется проект части регионального заказа вузу в форме требуемого значения соответствующих показателей его деятельности.
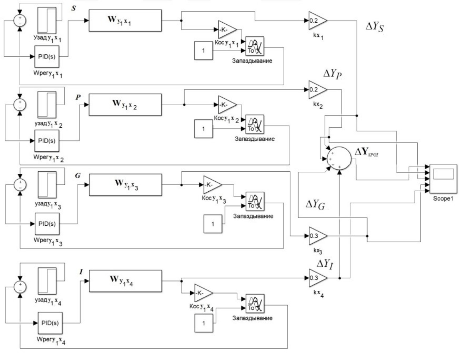
Динамическое влияние управляемых показателей деятельности СамГТУ на показатель эффективности нефтяной отрасли Самарской отрасли – объем нефти, поступивший на переработку, – оценим с помощью моделирования в пакете Simulink в среде MATLAB (рис. 3).
Рис. 3. Схема моделирования алгоритма динамического управления для настройки регуляторов
На рис. 3 обозначены: реакция объекта на единичное ступенчатое воздействие – 1 (без регулирования); выход для различных вариантов настройки регулятора при единичном ступенчатом задании – 2 и 3; автоматически сформированный ПИ-регулятором вход объекта при лучших результатах настройки регулятора – 4.
Каждая передаточная функция (см. табл. 1) связывает показатель эффективности регионального нефтяного кластера с одним из -х входов, представляющих выходные индикаторы деятельности вуза, где . Коэффициент обратной связи отражает долю дохода, который затрачивается нефтяной отраслью на формирование желательной траектории в соответствии с передаточной функцией регулятора роста или стабилизации этого показателя на заданном промежутке времени. Задание устанавливается для каждого выхода по -му входу (на рис. 3 – относительная единица), и на регулятор поступает разность между заданным и текущим значениями, а заданное значение определяется общими требованиями роста промышленности. Годовое запаздывание связано с особенностями подведения годовых финансовых результатов отрасли.
В рассматриваемой системе в качестве базового закона регулирования выбираем пропорционально-интегральный (ПИ) закон регулирования, где пропорциональная составляющая регулятора имеет смысл непрерывного ежемесячного финансирования вуза с целью изменения его -го показателя, а интегральная составляющая соответствует отложенному накопленному финансированию для изменения этого же показателя.
Рассмотрим сначала влияние в отдельности каждого из четырех входов на динамику объема нефти, поступившей на переработку, и определим настройки регулятора.
Анализ результатов моделирования (рис. 4) демонстрирует возможности управления. Обеспечивается рост объема нефти, поступившей на переработку (кривые 2, 3), по сравнению с нерегулируемой траекторией (кривая 1). Для увеличения роста объема нефти, поступившей на переработку, будем использовать кривые с более длительным ростом.
При моделировании в MATLAB используем звено «пропорционально-интегральный регулятор (ПИ-регулятор)»:
, (19)
где – закон регулирования; – пропорциональная составляющая; – интегральная составляющая; – коэффициент пропорциональности, где \( {K_p} = {_{{y_k}{x_j}}}\ \); – коэффициент интегрирования, где \( {K_i} = \frac{{{_{{y_k}{x_j}}}}}{{{_{{y_k}{x_j}}}}}\ \).
Настроечные параметры коэффициента пропорциональности (), коэффициента интегрирования () ПИ-регуляторов и коэффициент обратной связи () представлены в табл. 2.
Рис. 4. Моделирование канала S-Y1
Рис. 5. Моделирование канала P-Y1
Рис. 6. Моделирование канала G-Y1
Рис. 7. Моделирование канала I-Y1
Таблица 2
Настройки ПИ-регуляторов и для
№ | ||||
1 | Без регулирования | Без регулирования | Без регулирования | Без регулирования |
2 | , | , | , | , |
3 | , | , | , | , |
4 |
Видно, что за счет кадрового обеспечения вуза по алгоритму можно обеспечить рост объема нефти, поступившей на переработку:
– в течение трех лет при линейном нарастании количества принятых молодых специалистов обеспечивается рост объема нефти, поступившей на переработку, а дальнейшее увеличение числа выпуска специалистов приведет к снижению показателя, очевидно, за счет оттока средств на их адаптацию;
– увеличение финансирования числа публикаций по рассматриваемой методике в течение 1,5 лет ведет к росту объема нефти, поступившей на переработку, интенсивность которого повышается с увеличением коэффициента пропорциональности;
– финансирование НИР по грантам и генерации объектов интеллектуальной собственности необходимо увеличивать в течение двух лет.
На рассматриваемом временном интервале входные факторы по-разному влияют на эффективность нефтяной отрасли, и в дальнейшем, применяя по каждому каналу разные весовые коэффициенты и суммируя реакцию всех четырех входов при различных заданиях и настройках ПИ-регулятора, можно обеспечить желательную траекторию развития региональной нефтяной отрасли.
Рассмотрим суммарное влияние на отраслевые показатели эффективности нефтяной промышленности Самарской области всех четырех показателей деятельности СамГТУ при значениях весовых коэффициентов , , , , которые содержат в скрытой форме затраты на соответствующую часть кадрового обеспечения. Проблема определения этих коэффициентов решается известными методами (МАИ, DEA) [30]. Схема моделирования алгоритма управления показателем эффективности по-му входу в программном пакете Simulink в среде MATLAB представлена на рис. 8.
Рис. 8. Схема динамического моделирования алгоритма управления
Настроечные параметры ПИ-регуляторов показаны в табл. 2, а заданные значения – в табл. 3.
Таблица3
Настройки для
10 | 20 | 10 | 20 |
28 Рис. 9. Моделирование суммарного автоматизированного управления Y1
На рис. 9 представлен график роста показателя объема нефти, поступившей на переработку , при совместном воздействии входных величин (кривая 1), (кривая 2), (кривая 3), (кривая 4) и (кривая 5).
Результаты моделирования демонстрируют возможность кадрового управления для обеспечения стабильного роста объема нефти, поступившей на переработку в Самарской области.
Заключение
В работе предложена методика структурно-параметрической идентификации корреляционной динамической модели кадрового обеспечения для региональной нефтяной отрасли. Регуляризация соответствующей некорректной структурно-параметрической задачи идентификации осуществляется путем последовательного сужения до компакта области идентификации. Проведенная верификация математической модели показала хорошую сходимость данных.
Разработано алгоритмическое обеспечение схемы управления нефтяной отраслью в форме системы поддержки принятия решения, выполненное как пропорционально-интегральный регулятор. При этом в качестве исходных данных используется набор статистической информации со значительной случайной составляющей. Полученные передаточные функции предназначены для использования алгоритма управления кадровым потенциалом региональной нефтяной отрасли. Результаты моделирования суммарного влияния рассматриваемых показателей деятельности СамГТУ на отраслевой индикатор эффективности нефтяной промышленности Самарской области демонстрируют возможность стабильного роста объема нефти, поступившей на переработку в Самарской области, за счет кадрового управления в среднем на 29 % в год.
About the authors
Elena P. Tuponosova
Samara State Technical University
Author for correspondence.
Email: alenushka1982@inbox.ru
Senior Lecturer
Russian Federation, 244, Molodogvardeyskayа st., Samara, 443100Mikhail Y. Livshits
Samara State Technical University
Email: mikhaillivshits@gmail.com
Dr. Sci. (Techn.), Professor
Russian Federation, 244, Molodogvardeyskayа st., Samara, 443100Pavel A. Golovanov
Samara State Technical University
Email: golovanov1951@inbox.ru
Senior Lecturer
Russian Federation, 244, Molodogvardeyskayа st., Samara, 443100References
- Kuternin M.I., Silaev A.A. Povyshenie effektivnosti investicionnyh program razvitiya neftyanoj otrasli regiona [Increasing the efficiency of investment programs for the development of the regional oil industry] // Finansovye rynki i banki. 2022. № 7. Pр. 41–46. (In Russian)
- Li J., Xiao X., Boukouvala F. [et al.]. Data-driven mathematical modeling and global optimization framework for entire petrochemical planning operations // AIChE Journal. 2016. Vol. 62, No. 9. Pр. 3020–3040.
- Kuznecov N.P., Ahmadullin I.B., Saburov A.K. Puti povysheniya effektivnosti neftyanoj otrasli Rossii [Ways to improve the efficiency of the Russian oil industry] // Oboronnyj kompleks – nauchno-tekhnicheskomu progressu Rossii. 2019. № 3 (143). Pр. 43–53. (In Russian)
- Smirnova N.V., Pikalova T.A. Povyshenie effektivnosti deyatel'nosti predpriyatij neftyanoj otrasli zaschet primeneniyai nstrumenta benchmarkinga [Increasing the efficiency of oil industry enterprises through the use of a benchmarking tool] // Ekonomika i predprinimatel'stvo. 2015. № 5–1 (58). Pр. 458–461. (In Russian)
- Kulakov M.Yu. Povyshenie effektivnosti ispol'zovaniya resursnogo potenciala neftepererabatyvayushchego kompleksa na osnove sovremennyh metodov upravleniya [Increasing the efficiency of using the resource potential of the oil refining complex based on modern management methods]: Dis. … kand. ekon. nauk. M., 2006. 164 s. (In Russian)
- Sushchevskij E.A. Specifika funkcionirovaniya neftyanoj otrasli v Rossii, sovremennye metody upravleniya proizvodstvom v neftyanoj otrasli [Specifics of the functioning of the oil industry in Russia, modern methods of production management in the oil industry] // Studencheskij vestnik. OOO "Internauka". M., 2020. № 4–3 (102). Pр. 82–88. (In Russian)
- Zatik O.S. Algoritmy i programmnye sredstva imitacionnogo modelirovaniya dlya upravleniya ekologo-ekonomicheskimi processami predpriyatij neftyanoj otrasli na osnove metoda komponentnyh cepej [Algorithms and simulation modeling software for managing environmental and economic pro-cesses of oil industry enterprises based on the component chain method]: Dis. … kand. tekhn. nauk. Tomsk. gos. un-t sistem upr. i radioelektroniki. Tomsk, 2011. 187 p. (In Russian)
- Dmitrieva O.M. Model' upravleniya innovacionnoj deyatel'nost'yu neftyanyh kompanij [Model for managing innovative activities of oil companies] // Problemy ekonomiki i upravleniya neftegazovym kompleksom. 2009. № 12. Pр. 19–25. (In Russian)
- Onoprienko Yu.G. Razrabotka modelej i metodik dlya upravleniya innovacionnymi istochnikami razvitiya na osnove metodov mnogokriterial'nogo prinyatiya reshenij (naprimere neftyanoj otrasli) [Development of models and methods for managing innovative sources of development based on multi-criteria decision-making methods (using the example of the oil industry)]: Dis. … kand. ekon. nauk. Volgograd, 2006. 176 p. (In Russian)
- Postnikov V.M., Chernen'kij V.M. Metody prinyatiya reshenij v sistemah organizacionnogo upravleni-ya [Decision-making methods in organizational management systems]. Ucheb. posobie. M.: MGTU im. N.E. Baumana, 2014. 205 p. (In Russian)
- Kornakov A.N., Cvetkov V.Ya. Podderzhka prinyatiya reshenij pri upravlenii promyshlennym predpri-yatiem [Decision support for industrial enterprise management] // Sovremennye naukoemkie tekhnologii. 2010. № 1. Pр. 94–95. (In Russian)
- Meskon M., Al'bert M., Hedouri F. Osnovy menedzhmenta [Fundamentals of Management]. M.: DE-LO, 1997. P. 493.
- Katkovskaya I.V. Usloviya i instrumenty upravleniya kadrovym potencialom organizacii [Conditions and tools for managing the organization's human resources potential] // Molodojuchenyj. 2016. № 15 (119). Pр. 301–305. (In Russian)
- Bajkov N.M. Kadrovyj potencial organov vlasti: opyt sociologicheskogo analiza [Personnel potential of government bodies: experience of sociological analysis]. Habarovsk: DVAGS, 2005. 254 p. (In Russian)
- Travin V.V. Osnovy kadrovogo menedzhmenta [Fundamentals of HR Management]. Prakticheskoe posobie. 3-e izd., isp. i dop. M., 2005. 516 p. (In Russian)
- Kibanov A.Ya. Upravlenie personalom organizacii [Organizational personnel management]. Uchebnik pod red. A.Ya. Kibanova. M.: INFRA-M, 2007. 638 p. (In Russian)
- Sulemov V.A. Gosudarstvennaya kadrovaya politika v sovremennoj Rossii [State personnel policy in modern Russia]. M., 2005. 356 p. (In Russian)
- Shahovoj V.A. Kadrovyj potencial sistemy upravleniya [Personnel potential of the management system]. M., 2004. 268 p. (In Russian)
- Koptyakova S.V., Gafurova V.M., Zaharova Ya.M. Sovershenstvovanie upravlencheskogo instrumentariya povysheniya effektivnosti ispol'zovaniya trudovogo potenciala na predpriyatiyah neftedobyvayushchej otrasli [Improving management tools to increase the efficiency of using labor potential at oil industry enterprises] // Voprosy upravleniya. 2022. № 4 (77). Pр. 47–60. (In Russian)
- Ayari A., AlHamaqi A. Investigation of Organizational Commitment and Turnover Intention: A Study of Bahraini Oil and Gas Industry. Employ Respons Rights J 34, 123–138 (2022).
- Hazini K., Sohrabi M. Strategic human resource management and its challenges in oil & gas industry projects. In 12th International Institute for Energy Studies (IIES) Oil & Gas International, July. 2007.
- Rodionov D.G., Daniyali S.M. Professional'nye kadryv sisteme klyuchevyh faktorov povysheniya effektivnosti NGK Irana [Professional personnel in the system of key factors for increasing the efficiency of the oil and gas complex of Iran] // Kant. 2020. № 2 (35). Pр. 49–55. (In Russian)
- Zavyalova E.K., Kucherov D.G., Kosheleva S.V., Tsybova V.S., Alsufyev A.I. Analysis of Effective Utilization of Human Capital (by example of the Russian oil and gas companies). Working Paper № 1(E). 2015. Graduate School of Management, St. Petersburg State University: SPb, 2014.
- Anisimov S.A., Zajceva I.S., Rajbman N.S., Yaralov A.A. Tipovye linejnye modeli ob"ektov upravleniya [Typical linear models of control objects]. Pod. red. Rajbmana N.S. M.: Energoatomizdat, 1983. 264 p. (In Russian)
- Balakirev V.S., Dvoreckij S.I., Anis'kina N.N., Akishin V.N. Matematicheskoe modelirovanie tekhno-logicheskih processov [Mathematical modeling of technological processes]. Ucheb. posobie pod red. V.S. Balakireva. Yaroslavl': ID N.P. Pastuhova, 2018. 350 p. (In Russian)
- Golovanov P.A., LivshicM.Yu., Tuponosova E.P. Dinamicheskoe modelirovanie i upravlenie kadrovym obespecheniem regional'nogo proizvodstva [Dynamic modeling and management of staffing for regional production] // Vserossijskaya nauchnaya konferenciya po problemam upravleniya v tekhnich-eskih sistemah. 2023. T. 1. Pр. 196–199. (In Russian)
- Golovanov P.A., Livshic M.Yu., Tuponosova E.P. Identifikaciya modeli podgotovki kadrov
- dlya neftyanogo klastera Samarskoj oblasti kak ob’ektaupravleniya [Identification of a personnel training model for the oil cluster of the Samara region as a management object] // Matematicheskie metody v tekhnologiyah i tekhnike. Sankt-Peterburg. 2022. № 2. P. 24–31. (InRussian)
- Samarskij gosudarstvennyj tekhnicheskij universitet. URL: https://samgtu.ru (accessed 01.10.2023).
- Golovanov P.A., Tuponosova E.P. Postroenie peredatochnyh funkcij, otrazhayushchih vliyanie deyatel'nost' vuza na proizvodstvo nefteproduktov v Samarskoj oblasti [Construction of transfer functions reflecting the impact of the activities of the university on the production of petroleum products in the Samara region] // Perspektivnye informacionnye tekhnologii (PIT 2022): trudy Mezhdunarodnoj nauchno-tekhnicheskoj konferencii. Samara: 18–21 aprelya 2022 goda. Samara: Samarski nauchnyu centr RAN, 2022. Pр. 390–393. (InRussian)
- Diligenskij N.V., Gavrilova A.A., Capenko M.V. Postroenie i identifikaciya matematicheskih modelej proizvodstvennyh system [Construction and identification of mathematical models of production sys-tems]. Samara: SamGTU, 2005. 126 s. (In Russian)
Supplementary files












