A strategy choosing method for solving the problem of a guard movement while searching for a criminal under condi-tions of uncertainty
- Authors: Voroszheykin V.N.1, Baranov A.S.1
-
Affiliations:
- Samara State Technical University
- Issue: Vol 29, No 2 (2021)
- Pages: 24-46
- Section: Informatics, Computer Science and Control
- URL: https://journals.eco-vector.com/1991-8542/article/view/64871
- DOI: https://doi.org/10.14498/tech.2021.2.2
- ID: 64871
Cite item
Full Text
Abstract
The work is devoted to the issue of the complex use of technical means and physical security forces while ensuring the safety of several objects located in the controlled area. The method proposed is for solving the problem of choosing a strategy for searching for a criminal by a security officer while minimizing the time of knowing the direction of movement of the first one to one of the two objects. The proposed method is based on a criminal search strategy implemented by the security guard’s movement control system, which includes two straight sections of their path, which are formed based on information from the security alarm sensors. A mathematical model has been developed for calculating the parameters of controlling the movements of a guard and an algorithm for the control system operation, which makes it possible to implement an optimal search strategy depending on the location of objects, a guard, a criminal, and information from technical means of protection.
Full Text
Введение
Исследование вопросов обеспечения безопасности объектов не потеряло свою актуальность и в настоящее время. Необходимость решения этих задач связана с рядом часто встречающихся проблем объектовой охраны. Во-первых, в большинстве организаций выделяется недостаточно средств на охрану, однако защищать объекты, находящиеся на территории организаций, в условиях ограниченных средств необходимо. Во-вторых, технические средства охраны (ТСО), установленные по периметру крупных предприятий, информируют лишь о факте несанкционированного доступа (НСД) и не позволяют исключить проникновение злоумышленника на контролируемую территорию. В-третьих, в организациях, расположенных на больших территориях, ТСО не позволяют отслеживать перемещения постороннего по охраняемой территории.
Анализ известных авторам работ в области защиты объектов показывает, что значительная их часть [1–12] посвящена техническим средствам охраны (в частности, проектированию, установке, обработке сигналов с охранных извещателей с целью уменьшения ложных срабатываний и др.).
Работа [13] В.В. Меньших и Д.Ю. Калкова посвящена разработке модели поиска злоумышленника в границах контролируемой территории при рассмотрении различных реакций системы защиты. Данная модель рассчитывает время пребывания злоумышленника на охраняемой территории, а также помогает имитировать действия злоумышленника.
В статье [14] В.Н. Ворожейкина проводится анализ метода поиска преступника «вдогонку». Автор доказывает, что при использовании рассматриваемого метода не удается минимизировать время поиска преступника, тем самым перехват преступника до реализации его цели на объекте маловероятен.
С.С. Звежинский, И.В. Парфенцев и М.Н. Бережная [15] предложили два критерия эффективности поиска наземных целей с использованием мобильного комплекса на основе системы дистанционного обнаружения.
В вышеприведенных работах не решается задача минимизации времени поиска преступника в пределах контролируемой территории на основе комплексного подхода с учетом технических и физических средств охраны с целью разработки математической модели поиска преступника.
Рассмотрим задачу разработки метода выбора стратегии движения охранника при поиске преступника в условиях неопределенности.
Постановка задачи
Дана территория организации, в пределах которой находятся пост охраны и два защищаемых объекта (ЗО). Технические средства охраны регистрируют время и место нарушения преступником охраняемой территории и ЗО соответственно.
На посту охраны после срабатывания охранных извещателей проводится коррекция с помощью радиосвязи положения сотрудника охраны, осуществляющего патрулирование территории (рис. 1).
Рис. 1. Информационные потоки: периметральный извещатель – пункт охраны – охранник
Цель исследования – разработка стратегии поиска преступника в пределах контролируемой зоны в условиях неопределенности.
Под стратегией поиска преступника понимается алгоритм управления движением охранника по радиоканалу с поста охраны на основе сигналов охранных извещателей, расположенных вдоль периметров территории организации и защищаемых объектов.
Условием неопределенности является отсутствие информации у охраны о цели преступника в процессе его движения от периметра территории организации до одного из двух объектов.
В качестве критерия решения задачи рассматривается минимальное время поиска преступника независимо от его цели – любого из двух объектов, т. е. время поиска должно отвечать двум условиям:
– минимальное время и его значение для любого из двух объектов;
– минимальная разница времени поиска между двумя объектами.
В качестве параметров управления движением охранника в дальнейшем будем использовать время и направление движения охранника в начальный момент времени и в точках коррекции его движения.
Допущения:
- Преступник движется по прямой.
- Движение охранника может содержать несколько отрезков прямых линий.
- Сотрудник охраны и преступник движутся с равной скоростью на всех участках.
Метод решения
С целью решения поставленной задачи проведем анализ возможных вариантов – алгоритмов управления движением охранника при поиске преступника в зависимости от информации о взаимном положении охранника, преступника и объектов в моменты нарушения преступником периметров территории организации и объекта. В качестве метода системного анализа выбрали метод типа «сценарии» [16].
Введем отрезки y1, y2. Это расстояние от места совершения НСД до ЗО1 и ЗО2; x1, x2 – расстояния от местонахождения сотрудника охраны до ЗО1 и ЗО2; «с» – расстояние между ЗО, «n» – расстояние, являющееся составной частью пути сотрудника охраны до выделенных помещений. Обозначим угол φmax между сторонами x1 и x2 треугольника x1x2c. Данные обозначения продемонстрированы на рис. 2. Под «О» будем подразумевать сотрудника охраны, под «П» – преступника.
Рис. 2. Схема взаимного расположения преступника, охранника и объекта
Для анализа будем рассматривать стратегии, при которых охранник и преступник движутся к разным ЗО, поскольку в противном случае задача получает простое решение.
. (1)
Учитывая, что стратегии 1 и 2 в выражении (1) представляют собой взаимное зеркальное отображение, будем далее рассматривать только
Поскольку скорости движения сотрудника охраны и преступника одинаковы, следовательно,
Математическая модель движения преступника:
– время движения преступника от момента проникновения на охраняемую территорию.
Математическая модель движения охранника:
– время движения охранника с момента проникновения преступника на охраняемую территорию
Начальные равны 0, т. е.
Основными элементами взаимного расположения охранника, преступника и объекта при анализе схем движения охранника являются величины x1, y1, y2, а именно:
Вариант 1.
Рассмотрим 1-й вариант. В этом случае охранник по команде с поста охраны двигается в направлении ЗО1 и достигает его раньше возможного прихода преступника в ЗО1 или ЗО2.
Ввиду неопределенности в приходе преступника в ЗО1 или ЗО2 возникает альтернатива ожидания преступника в ЗО1 либо движения к ЗО2.
Поскольку y1<y2, то пост охраны передает команду охраннику на его ожидание в ЗО1 на интервал времени
При отсутствии прихода преступника в ЗО1 через время его ожидания охранник получает команду двигаться из ЗО1 в ЗО2.
В этом случае суммарное время достижения охранником ЗО2 равно
Учитывая это, разницу времени прихода в ЗО2 преступника и охранника можно записать в следующем виде:
Рассмотрим 2-й вариант. В этом случае охранник по команде с поста охраны двигается в направлении ЗО1 и достигает его раньше возможного прихода преступника в ЗО1 или ЗО2.
Ввиду неопределенности в приходе преступника в ЗО1 или ЗО2 возникает альтернатива ожидания преступника в ЗО1 либо движения к ЗО2.
Поскольку y1>y2, то пост охраны передает команду охраннику на его ожидание в ЗО1 на интервал времени
При приходе преступника в ЗО2 через время его ожидания охранник получает команду двигаться из ЗО1 в ЗО2.
В этом случае суммарное время достижения охранником ЗО2 равно
Учитывая это, разницу времени прихода в ЗО2 преступника и охранника можно записать в следующем виде:
Рассмотрим 3-й вариант. В этом случае охранник по команде с поста охраны двигается в направлении ЗО1 и достигает его позже возможного прихода преступника в ЗО1 или ЗО2.
Ввиду неопределенности в приходе преступника в ЗО1 или ЗО2 возникает необходимость выдвижения охранника к ЗО, а после получения информации о срабатывании сигнализации – направления его из текущего положения к ЗО1 или ЗО2.
При приходе преступника в ЗО2 охранник получает команду двигаться из текущего местоположения к ЗО2.
В этом случае суммарное время достижения охранником ЗО2 равно
φmax – угол между сторонами x1x2 треугольника x1x2c.
Учитывая это, разницу времени прихода в ЗО2 преступника и охранника можно записать в следующем виде:
Рассмотрим 4-й вариант. В этом случае охранник по команде с поста охраны двигается в направлении ЗО1 и достигает его позже возможного прихода преступника в ЗО1 или ЗО2.
Ввиду неопределенности в приходе преступника в ЗО1 или ЗО2 возникает необходимость выдвижения охранника к ЗО, а после получения информации о срабатывании сигнализации – направления его из текущего положения к ЗО1 или ЗО2.
При приходе преступника в ЗО2 охранник получает команду двигаться из текущего местоположения к ЗО2.
В этом случае суммарное время достижения охранником ЗО2 равно
φmax – угол между сторонами x1x2 треугольника x1x2c.
Учитывая это, разницу времени прихода в ЗО2 преступника и охранника можно записать в следующем виде:
Рассмотрим 5-й вариант. В этом случае охранник по команде с поста охраны двигается в направлении ЗО1 и достигает его позже возможного прихода преступника в ЗО2.
Ввиду неопределенности в приходе преступника в ЗО1 или ЗО2 возникает необходимость выдвижения охранника к ЗО, а после получения информации о срабатывании сигнализации – направления его из текущего положения к ЗО1 или ЗО2.
При приходе преступника в ЗО2 охранник получает команду двигаться из текущего местоположения к ЗО2.
В этом случае суммарное время достижения охранником ЗО2 равно
φmax – угол между сторонами x1x2 треугольника x1x2c.
Учитывая это, разницу времени прихода в ЗО2 преступника и охранника можно записать в следующем виде:
Рассмотрим 6-й вариант. В этом случае охранник по команде с поста охраны двигается в направлении ЗО1 и достигает его раньше возможного прихода преступника в ЗО2. Ввиду неопределенности в приходе преступника в ЗО1 или ЗО2 возникает альтернатива ожидания преступника в ЗО1 либо движения к ЗО2.
Охранник получает команду двигаться из текущего местоположения к ЗО2 при отсутствии прихода преступника в ЗО1 через время
В этом случае суммарное время достижения охранником ЗО2 равно
φmax – угол между сторонами x1x2 треугольника x1x2c.
Учитывая это, разницу времени прихода в ЗО2 преступника и охранника можно записать в следующем виде:
Рассмотренные выше варианты объедим в две базовые схемы движения охранника, которые могут быть положены в основу выбора траектории его движения, отвечающей критерию оптимальности.
В дальнейшем будем рассматривать базовые схемы при начальном направлении охранника О→ЗО1, а преступника П→ЗО2 в условиях неопределенности П→ЗО1 или П→ЗО2.
Случай начального движения охранника О→ЗО2, а преступника П→ЗО1 аналогичен предыдущему.
Базовая схема 1 соответствует ранее рассмотренным вариантам 1 и 2 и включает операции (шаги):
– охранник по команде с поста охраны двигается в направлении ЗО1 и достигает его раньше возможного прихода преступника в ЗО1 или ЗО2;
– охранник ожидает в ЗО1 команды на дальнейшие действия;
– охранник по получении команды двигается в направлении ЗО2 на задержание преступника.
Базовая схема 2 соответствует ранее рассмотренным вариантам 3–6 и включает операции (шаги):
– охранник по команде с поста охраны двигается в направлении ЗО1;
– охранник в процессе движения получает команду на изменение направления с ЗО1 на ЗО2.
Базовые схемы содержат два прямолинейных участка, длительность которых зависит от информации, получаемой с датчиков охранной сигнализации, контролирующих периметры территории организации и объектов.
Анализ базовых схем движения охранника при использовании начальной стратегии О→ЗО1 (О→ЗО2) в условиях неопределенности стратегии преступника П→ЗО1 или П→ЗО2 позволяет заключить, что в этом случае обеспечивается критерий оптимальности (а), но не выполняется условие (b).
Учитывая, что разница начальных направлений движения охранника в стратегии О→ЗО1 отлична от стратегии О→ЗО2 углом φmax между ними, независимо от стратегии преступника примем угол φ (0, φmax) в качестве переменного параметра при выборе начального направления движения охранника при поиске оптимальной траектории (критерий оптимальности (b)).
В этом случае критерий оптимальности (а) будет обеспечиваться за счет использования базовых схем движения охранника.
С учетом вышеперечисленного рассмотрим математическую модель оптимизации траектории поиска преступника в условиях неопределенности.
Введем отрезки: z0, z1 и z2 – расстояния, являющиеся составной частью пути сотрудника охраны до защищаемых объектов, углы φ, α, γ; с1 и с2 являются частью «с». Данные обозначения продемонстрированы на рис. 3.
Рис. 3. Схема движения охранника при поиске преступника по информации, поступающей с извещателей охранной сигнализации
Условие оптимальности траектории движения охранника можно записать в виде:
– минимальное время поиска для любого из двух объектов
(2)
– минимальная разница времени поиска между двумя объектами
(3)
(4)
где φ – угол между начальным направлением движения охранника и направлением О→ЗО1;
– базовая схема управления движением охранника для обоих объектов;
– базовая схема управления движением охранника для ЗО1;
– базовая схема управления движением охранника для ЗО2;
– вектор, содержащий информацию о взаимном положении преступника, охранника и объектов x1, x2, y1, y2 и с на момент начала движения.
Как видно из предыдущих выражений (2–4), мы имеем три оптимизирующих функционала и три управляемых параметра φ, сх1 и сх2, причем базовые схемы управления движением охранника для ЗО1 и ЗО2 являются функциями времени движения охранника и времени прихода преступника на объект
Из анализа вариантов движения охранника можем заключить, что выбранные базовые схемы в условиях неопределенности движения преступника к одной из двух целей для фиксированного значения угла φ позволяют обеспечить условие «а» (2).
Рассмотрим условие выполнения «b» (3, 4).
Учитывая, что выражение (3) определяется абсолютной величиной, а также может иметь один минимум по значению φ (рис. 3) при использовании базовых схем движения, примем
Исходя из принятого допущения, что движение охранника и преступника является равномерным и равным друг другу по скорости, заменим в выражении (4) время движения на расстояния:
Таким образом, выражение (4) запишем в виде
Из рис. 3 можно заметить
Отсюда
(5)
где
(6)
(7)
(8)
φmax – угол между начальными направлениями движения охранника О→ЗО1 и О→ЗО2.
Рассмотрим выражение (5) для базовых схем 1 и 2.
Для фиксированного значения φ определяется величина расстояния zн вдоль начального направления движения из точки О до точки пересечения с отрезком расстояния между объектами «с».
Для треугольников x1zнc1 и x1x2c по теореме синусов можно заменить
(9)
(10)
(11)
Заменяя в условиях ранее рассмотренных вариантов x1 на zн, определяем для этого условия базовые схемы движения охранника. Условием выбора базовой схемы движения охранника является наличие zн > y1 или y1 > zн.
Для базовой схемы 2 можно принять z0 = y1 или z0 = y2. В дальнейшем при построении модели будем использовать z0 = y1.
При использовании z0 = y2 зависимости будут аналогичными.
Таким образом, заменяя z0 = y1 в выражениях (6) и (7), получим следующие выражения:
С учетом этого условие (5) можно представить уравнением
(12)
Таким образом, для базовой схемы 2 φ определяется с помощью уравнения (12), zн – выражения (12), в качестве z0 принимаем y1 при y1<y2, или y2 при y2<y1; z1 и z2 на основе выражений (6) и (7).
Уравнение решается численным путем.
На основании решения уравнения мы получаем время движения охранника для 2 базовой схемы до ЗО:
(13)
Для базовой схемы 1 с учетом (5)
(14)
zн с учетом (14) будет определяться как
(15)
Таким образом, для базовой схемы 1 φ определяется с помощью уравнения (12), zн – выражения (15), в качестве z0 принимаем zн, z1 и z2 на основе выражения (14).
Общее время движения охранника для базовой схемы 1 до ЗО:
(16)
Для координации действий охранника, а также интерпретации координат места срабатывания охранной сигнализации периметра, местонахождения охранника и ЗО введем систему координат (рис. 4).
Рис. 4. Взаимное расположение преступника, охранника и ЗО в системе координат Оxy
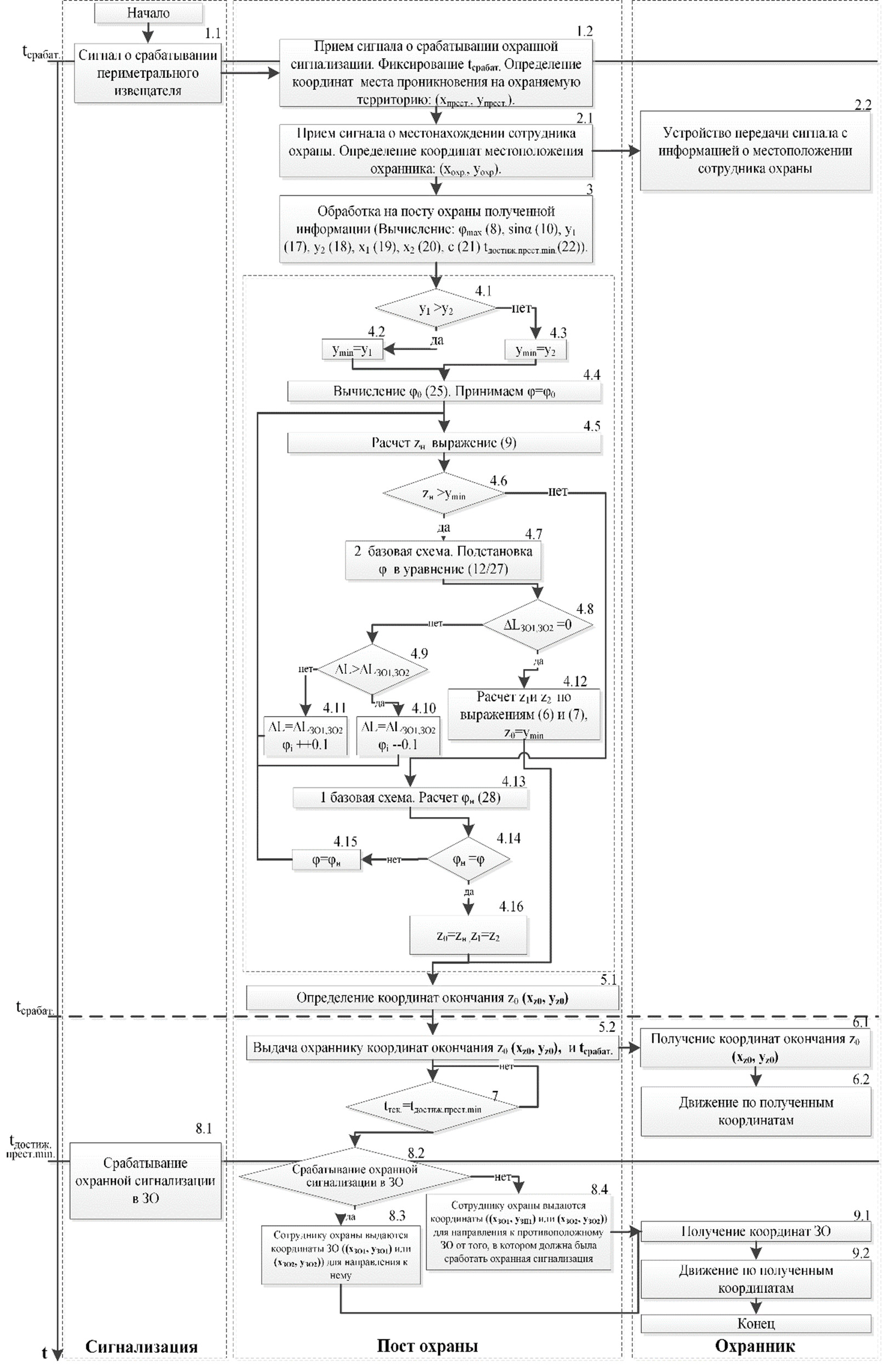
На рис. 5 представлена функциональная схема системы управления движениями охранника, включающая пункт охраны (пункт управления), датчики обнаружения преступника, расположенные на периметре территории и объектах предприятия, охранника. На схеме отражены информационные потоки между элементами системы и алгоритм расчета параметров управления движениями охранника. Функциональная схема показывает временную связь между работами подсистем.
Рис. 5. Функциональная схема работы системы с алгоритмом расчета параметров движения охранника на посту охраны
Описание алгоритма.
1.1–1.2 – обработка полученного сигнала на посту охраны о срабатывании периметрального извещателя и определение координат места проникновения на охраняемую территорию (xпрест., упрест.) и времени срабатывания охранной сигнализации tсрабат..
2.1–2.2 – прием сигнала с передающего устройства сотрудника охраны о его местоположении и его обработка для определения координат охранника (xохр., уохр.).
3 – обработка информации, полученной на посту охраны, с целью определения φmax (8), sinα (10), y1 (17), y2 (18), x1 (19), x2 (20), а также минимального времени, через которое преступник должен дойти до ЗО1 или ЗО2 (22), в зависимости от значений y1 и y2:
(17)
(18)
(19)
(20)
(21)
где
где
(22)
4.1–4.12 – определение оптимального угла движения сотрудника охраны на первом прямолинейном участке, а также вычисление zн и выбор базовой схемы движения охранника.
4.1–4.3 – определение ymin для последующего сравнения с zн для выбора базовой схемы.
4.4 – расчет начального угла выдвижения (φ = φ0).
В связи с тем, что одним из основных параметров при движении преступника к защищаемым объектам является удаленность от места проникновения до ЗО, возможно использование пропорциональности длин с1, с2 и y1, y2 для определения значения начального угла выдвижения сотрудника охраны. Рассмотрим более подробно применение пропорциональности.
Допустим, что
(23)
Поскольку с1+с2=с, выразим с1 из выражения
(24)
Выразим zн из треугольника x1c1z0:
(25)
Модель движения охранника следующая:
- В случаях, когда zн < y1 и zн < y2: z1 = c1, z2 = c2, z0 = zн.
Время движения охранника до ЗО
- В случаях, когда zн > y1 или zн > y2, zн находится по выражению (25), время достижения охранником ЗО и, соответственно, длина второго прямолинейного участка определяются следующим образом:
При этом информация о срабатывании сигнализации в ЗО будет получена, когда сотрудник охраны будет двигаться по z0, т. е. z0 = y1–zн либо z0 = y2–zн, в зависимости от y1 > y2 или y2 > y1.
Условие (23) в рассмотренных выше случаях позволяет сократить время движения охранника до обоих ЗО, вторые прямолинейные отрезки его движения пропорциональны расстояниям, которые необходимо будет пройти преступнику от места проникновения на охраняемую территорию до ЗО.
Таким образом, в качестве начального значения угла φ0 (26) принимается угол между z0 и x1, так что окончание zн лежит на «с» между с1, с2, длины которых определяются согласно (23):
(26)
где с1 определяется по выражению (24), sinα по (8), а zн по (25).
4.5 – расчет zн по выражению (9).
4.6 – сравнение zн с ymin для выбора либо первой базовой схемы (п. 4.8), если zн > ymin, либо второй (п. 4.7), когда zн < ymin.
4.7–4.11 – перебор значений φ с шагом 0.1 и проверка выполнения уравнения (12) в случае, когда y1 < y2, и (27), когда y1 > y2, с расчетом для каждого φi zн, для проверки п. 4.6, и при необходимости уход на другую базовою схему.
(27)
4.12 – в том случае, когда выполняются уравнения (12/27), п. 4.8. алгоритма, цикл завершается и по второй базовой схеме определяется z0, z1, z2: в качестве z0 принимаем y1 (y1<y2) или y2 (y1<y2), z1 и z2 рассчитаем на основе выражений (6) и (7), заменяя z0=y1 (y1<y2) или z0=y2 (y1>y2).
4.13–4.15 – проверка вычисленного φ путем расчета φн (28) и его сравнение с φ. В случае неравенства происходит повторный расчет zн с φ=φн. Цикл повторяется до тех пор, пока не будет выполняться условие 4.14 алгоритма.
(28)
4.16 – при выполнении условия 4.14 алгоритма цикл завершается и по первой базовой схеме определяется z0, z1, z2: в качестве z0 принимаем zн, z1 и z2 определяем на основе выражения (14).
5.1 – определение координат окончания z0 (xz0, yz0) происходит на основе φ и z0 при помощи системы координат, представленной на рис. 4.
5.2 – передача координат окончания z0 (xz0, yz0) и tсрабат. охраннику.
6.1–6.2 – движение сотрудника охраны на основе полученных координат.
7 – проверка наступления tдостиж.прест.min.
После наступления tдостиж.прест.min возможны два варианта действия поста охраны:
- 8.1–8.3 – получение сигнала о срабатывании охранной сигнализации на посту охраны в ЗО и дальнейшая передача охраннику команды на движение к защищаемому объекту ((xЗО1, yЗО1) или (xЗО2, yЗО2)), в котором произошло срабатывание охранной сигнализации.
- 8.1–8.2,8.4 – отсутствие сигнала о срабатывании охранной сигнализации на посту охраны в ЗО и дальнейшая передача охраннику команды на движение к противоположному защищаемому объекту ((xЗО1, yЗО1) или (xЗО2, yЗО2)) от того, в котором должно было произойти срабатывание охранной сигнализации.
9.1–9.2 – движение сотрудника охраны на основе полученных координат.
Проведем оценку работоспособности и эффективности алгоритма, обеспечивающего работу системы управления движениями сотрудника охраны.
Оценку проведем для следующих исходных данных:
– территория организации, изображенная на рис. 6, представляет собой квадрат площадью 1 км2;
Рис. 6. Возможные варианты движения преступника к цели
– положение объектов на территории примем в координатах x и y, соответственно ЗО1 (280, 520), ЗО2 (720, 240);
– положение сотрудника охраны «О» (640,800);
– скорость охранника и преступника составляет 1,7 м/с.
Вариантами в оценке являются координаты точек нарушения периметра преступником: I «П1» (0,300), II «П2» (440,0), III «П3» (80,1000). Каждый вариант имеет подварианты: а – П→ЗО1, b – П→ЗО2.
В таблице представлены результаты работы системы управления для вышеперечисленных вариантов.
В первом столбце таблицы рассчитываются φmax, sinα, y1, y2, x1, x2 (3-й блок алгоритма). В скобках указаны формулы расчета величин, приведенные выше в работе.
Во втором столбце таблицы определяется базовая схема, рассчитываются параметры: φ, z0, z1 и z2 (4.1–4.16 блоки алгоритма).
В третьем столбце таблицы представлена информация расчета координат окончания z0, которые выдаются охраннику (5.1–5.2, 6.1–6.2 блоки алгоритма).
В четвертом столбце таблицы представлена информация по расчету координат завершения движения сотрудника охраны после принятия решения на посту охраны, которые далее выдаются охраннику (7, 8.1–8.4, 9.1–9.2 блоки алгоритма).
Результаты работы системы управления
Вариант | Расчетные параметры алгоритма по блокам | |||
1 | 2 | 3 | 4 | |
I (а)
| φmax =60.24° (8), sinα =0.94 (10), y1=488 м (17), y2=729 м (18) x1=456 м (19), x2=565 м (20), с=521 м (21) | 1-я базовая схема, φ=φн=33.69° (27) z0=zн=442.12 м (9), z1=z2=260.5 м (14) | (500,380) | Коорд. ЗО1 (280,520) |
I (b)
| Коорд. ЗО2 (720,240) | |||
II (а)
| φmax =60.24° (8), sinα =0.94 (10), y1=544 м (17), y2=369 м (18) x1=456 м (19), x2=565 м (20), с=521 м (21) | 2-я базовая схема, φ=36.53°, ∆L=0.07 (27) z0=ymin=369 м, z1=z2=271.4 м (6,7) | (537,446) | Коорд. ЗО1 (280,520) |
II (b)
| Коорд. ЗО2 (720,240) | |||
III (а)
| φmax =60.24° (8), sinα =0.94 (10), y1=773 м (17), y2=322 м (18) x1=456 м (19), x2=565 м (20), с=521 м (21) | 2-я базовая схема, φ=39,07°, ∆L=0.01 (27), z0=ymin=322 м, z1=z2=289.1 м (6,7) | (563,488) | Коорд. ЗО1 (280,520) |
III (b)
| Коорд. ЗО2 (720,240) | |||
Ниже приведем оценку эффективности, включающую в себя:
– расчет разницы времени между приходами сотрудника охраны и преступника к ЗО по предложенному алгоритму системы управления;
– расчет разницы времени между приходами сотрудника охраны и преступника, когда первоначально сотрудник охраны и преступник направляются к разным ЗО (О→ЗО2 и П→ЗО1 или О→ЗО1 и П→ЗО2), а далее охранник меняет траекторию движения на основе дополнительной информации (о срабатывании (отсутствии срабатывания) охранного извещателя в ЗО) (варианты алгоритмов управления движением охранника рассмотрены выше);
– сравнение результатов.
Для 1-го варианта:
а) на основе результатов работы системы управления:
б) в случае, если первоначально О→ЗО2 и П→ЗО1:
в случае, если первоначально О→ЗО1 и П→ЗО2:
в) эффективность использования (разница во времени между приходами сотрудника охраны и преступника к ЗО) разработанной системы для первого варианта:
Для 2-го варианта:
а) на основе результатов работы системы управления:
б) в случае, если первоначально О→ЗО2 и П→ЗО1:
в случае О→ЗО1 и П→ЗО2:
в) эффективность использования (разница во времени между приходами сотрудника охраны и преступника к ЗО) разработанной системы для второго варианта:
Для 3-го варианта:
а) на основе результатов работы системы управления:
где сотрудник охраны придет раньше преступника к ЗО1;
б) в случае, если первоначально О→ЗО2 и П→ЗО1:
где сотрудник охраны придет раньше преступника к ЗО1;
в случае, если первоначально О→ЗО1 и П→ЗО2:
в) эффективность использования (разница во времени между приходами сотрудника охраны и преступника к ЗО) разработанной системы для третьего варианта:
Таким образом, можно сделать вывод: разработанный алгоритм значительно уменьшает разницу времени между приходами сотрудника охраны и преступника к ЗО по сравнению с другими схемами движения охранника в условиях неопределенности знания цели нарушителя.
About the authors
Vladimir N. Voroszheykin
Samara State Technical University
Email: vorojeikinvladimir@yandex.ru
Ph.D. (Techn.), Associate Professor
Russian Federation, 244, Molodogvardeyskaya st., Samara, 443100Alexander S. Baranov
Samara State Technical University
Author for correspondence.
Email: as_baranov@bk.ru
ORCID iD: 0000-0003-0684-7731
Student
Russian Federation, 244, Molodogvardeyskaya st., Samara, 443100References
- Kravchenko A.S., Sumin V.I. Algorithm of informational process of calculation of the shortest way of penetration through projected system of protection // Vestnik Voronezhskogo gosudarstvennogo tekhnicheskogo universiteta. 2011. No. 7 (8). Pp. 177–179 (In Russian).
- Telny A.V., Chernikov R.S. Processing alarm notifications algorithm of security system object equipment for reducing the false alarms level // Sistemy upravleniya, svyazi i bezopasnosti. 2019. No. 4. Pp. 140–162 (In Russian).
- Zhukov A.V. Development of an algorithm for dividing the territory of the protected object and the area of buildings depending on the location of the elements of the physical protection system // Nauka i obrazovanie segodnya. 2016. No. 9 (10). Pp. 13–25 (In Russian).
- Borovskiy A.S., Tarasov A.D. Approximate valuation of potentially dangerous objects security. Object security structural parameters // Programmnyj produkt i sistemy. 2013. No. 3. Pp. 235–243 (In Russian).
- Vergeichik A.V., Kushnir V.P. Modeling of system protection // Doklady TUSUR. 2008. Vol. 1. No. 2 (18). Pp. 7–8 (In Russian).
- Menshikh V.V., Kalkov D.Yu. Evaluation timely arrival of the group of detention to a protected object alarm // Vestnik Voronezhskogo instituta MVD Rossii. 2014. No. 3. Pp. 66–72 (In Russian).
- Zenov A.Yu., Myasnikova N.V. Application of neural network algorithms in the perimeter security system // Izvestiya vysshih uchebnyh zavedenij. Povolzhskij region. Tekhnicheskie nauki. 2012. No. 3(23). Pp. 15–24 (In Russian).
- Tsimbal V.A., Andreev A.S., Efremov A.S. Model of a multichannel security alarm system based on information technologies // Nauchnye i obrazovatel'nye problemy grazhdanskoj zashchity. 2018. No. 2. Pp. 73–79 (In Russian).
- Tsarkova E.G. Application of artificial intelligence methods to improve the efficiency of security systems in the penal system // Aktual'nye voprosy informatizacii Federal'noj sluzhby ispolneniya nakazanij na sovremennom etape razvitiya ugolovno-ispolnitel'noj sistemy: sbornik kruglogo stola. Tver, 2020. Pp. 120–130 (In Russian).
- Voevodin S.V., Dukhan A.E., Dukhan E.I., Zvezhinsky S.S. Application of neural networks in information processing in signaling detection tools // T-Comm: Telekommunikacii i transport. 2015. Vol. 9. No. 9. Pp. 11–15 (In Russian).
- Tsvyrko S.O. Technology for recognizing the routes of attackers using artificial intelligence based on neural networks // Perspektivy, organizacionnye formy i effektivnost' razvitiya sotrudnichestva rossijskih i zarubezhnyh vuzov. Sbornik materialov VI Mezhdunarodnoj nauchno-prakticheskoj konferencii. 2018. Pp. 527–534 (In Russian).
- Zvezhinsky S.S., Dukhan A.E., Dukhan E.I., Parfentsev I.V. Decision intellectualization in object physical protection systems // T-Comm: Telekommunikacii i transport. 2018. Vol. 12. No. 1. Pp. 40–43 (In Russian).
- Menshikh V.V., Kalkov D.Yu. Automaton model of the actions of intruders in the protected objects // Vestnik Voronezhskogo instituta MVD Rossii. 2014. No. 2. Pp. 196–200 (In Russian).
- Voroszheykin V.N. The task of ensuring the security of facilities based on the integrated use of technical means and physical security units // Actual problems of information security // Teoriya i praktika ispol'zovaniya programmno-apparatnyh sredstv. Materialy XII Vserossijskoj nauchno-tekhnicheskoj konferencii. Samara, Samara State Technical University, 2019. Pр. 89–94 (In Russian).
- Zvezhinsky S.S., Parfentsev I.V., Berezhnaya M.N. Efficiency of ground targets automated search by mobile detection complex // Radiotekhnika. 2018. No. 2. Pp. 46–48 (In Russian).
- Rakitov A.I., Bondyaev D.A., Romanov I.B., Egerev S.V., Shcherbakov A.Yu. Sistemnyj analiz i analiticheskie issledovaniya: rukovodstvo dlya professional'nyh analitikov [Systems Analysis and Analytical Research: A Guide for Professional Analysts]. – M., 2009. – 448 pp. (In Russian).
Supplementary files

















