Автоматизированный мониторинг дорожного покрытия с учетом коррекции тропосферных задержек спутниковых навигационных сигналов
- Авторы: Баданис К.Е.1
-
Учреждения:
- Белгородский государственный национальный исследовательский университет
- Выпуск: Том 33, № 1 (2025)
- Страницы: 7-20
- Раздел: Информационные технологии и коммуникации
- URL: https://journals.eco-vector.com/1991-8542/article/view/678622
- DOI: https://doi.org/10.14498/tech.2025.1.1
- EDN: https://elibrary.ru/ZCLHMQ
- ID: 678622
Цитировать
Полный текст
Аннотация
Рассматривается разработка автоматизированной подсистемы мониторинга состояния дорожного покрытия (АП МС ДП) с учетом коррекции тропосферных задержек спутниковых навигационных сигналов. Представлены глобальные и региональные модели тропосферы, рекомендованные ICAO SARPS, и их применение для повышения точности навигационных измерений. Описана структурная схема аппаратной части подсистемы, включающая микроконтроллер MSP432P401R, датчики ускорения и GPS-модуль, а также детализирован процесс разработки опытного образца. Результаты работы демонстрируют возможность интеграции сложных моделей тропосферных задержек в подсистему мониторинга для повышения точности данных и эффективности оценки состояния дорожного покрытия (ДП). Предложенный подход к коррекции тропосферных задержек позволяет повысить стабильность и достоверность координатных определений в условиях изменяющейся окружающей среды. Разработанная аппаратная платформа обеспечивает надежный сбор и обработку данных в реальном времени, что делает ее пригодной для применения в системах дорожного мониторинга в различных климатических условиях, а также для интеграции в систему умного города. Особое внимание уделено адаптации моделей тропосферных задержек к конкретным региональным условиям, что позволяет повысить надежность и точность получаемых данных.
Полный текст
Введение
В группу факторов, в наибольшей мере влияющих на результаты координатных определений, входит тропосфера, неучет которой приводит к погрешностям в измерениях псевдодальностей от 2,5 (в зените) до 25 м (при углах возвышения спутника порядка 5°) [1, с. 8].
В широкозонных подсистемах, таких как WAAS и EGNOS, учет тропосферных задержек осуществляется с использованием стандартной модели, представленной в MOPS [2]. Данная модель основана на использовании пяти метеорологических параметров: атмосферного давления, температуры и парциального давления водяных паров на уровне моря и их вертикальных градиентах. Она устанавливает зависимость параметров тропосферы от местоположения приемника навигационных сигналов (широты и высоты над уровнем моря) и текущего дня года. Параметры модели, устанавливающие связь оценок метеопараметров с положением пользовательского приемника и датой, получены эмпирически. Первоначально эта модель была создана для обеспечения задач навигации авиационных потребителей в США, а затем предложена для использования в системе EGNOS.
Глобальные и региональные модели тропосферы, применяемые в спутниковой навигации
Согласно ICAOSARPS модели [3, с. 203231] вычисление зенитных тропосферных задержек производится по формуле
, (1)
где зенитная гидростатическая составляющая задержки; зенитная «влажная» составляющая задержки; функция преобразования зенитной задержки в задержку для угла возвышения .
Зенитные гидростатическая и «влажная» компоненты тропосферной задержки вычисляются по формулам:
, , (2)
где м/с2; высота приемника над средним уровнем моря (м); температура на среднем уровне моря (К); вертикальный градиент температуры (К/м); (Дж/кг/К); вертикальный градиент плотности водяных паров (безразмерный); зенитная гидростатическая составляющая задержки на среднем уровне моря; зенитная «влажная» составляющая задержки на среднем уровне моря.
Зенитные гидростатическая и «влажная» составляющие тропосферной задержки на среднем уровне моря вычисляются по формулам:
, , (3)
где К/мбар; К2/мбар; давление на среднем уровне моря (мбар); м/с2; давление водяных паров на среднем уровне моря (мбар).
Используемые в модели метеорологические параметры (атмосферное давление, температура и парциальное давление водяных паров на уровне моря и их вертикальные градиенты) определяются на основании данных, приведенных в табл. 1, по формуле
, (4)
где широта приемника; день года (начиная с 1 января); для северных широт; для южных широт; и средние значения и сезонные вариации метеопараметров соответственно.
Функция преобразования задается выражением (для углов возвышения, больших 5º)
. (5)
Таблица 1. Метеорологические параметры
Широта (º) | (мбар) | (К) | (мбар) | (К/м) | |
Средние значения | |||||
≤ 15 | 1013,25 | 299,65 | 26,31 | 6,03×10-3 | 2,77 |
30 | 1017,25 | 294,15 | 21,79 | 6,05×10-3 | 3,15 |
45 | 1015,75 | 283,15 | 11,66 | 5,58×10-3 | 2,57 |
60 | 1011,75 | 272,15 | 6,78 | 5,39×10-3 | 1,81 |
³ 75 | 1013,00 | 263,65 | 4,11 | 4,53×10-3 | 1,55 |
Сезонные вариации | |||||
≤ 15 | 0,00 | 0,00 | 0,00 | 0,00×10-3 | 0,00 |
30 | 7,00 | 8,85 | 0,25×10-3 | 0,33 | |
45 | 11,00 | 7,24 | 0,32×10-3 | 0,46 | |
60 | 15,00 | 5,56 | 0,81×10-3 | 0,74 | |
³ 75 | 14,50 | 3,39 | 0,62×10-3 | 0,30 | |
Решение об использовании тропосферной MOPS-модели в EGNOS сопровождалось проведением ряда исследовательских работ, направленных на ее аттестацию в условиях Европы и оценку точностных характеристик. Более того, проведение такого рода исследований рекомендуется для каждого региона [4]. Работы по аттестации тропосферной модели проводились практически на всей территории Европы (Германия [5], Англия [6] и др.). Отчет по результатам аттестации SBASMOPS модели тропосферы для использования в EGNOS подготовлен National Aerospace Laboratory (Нидерланды) по заказу Европейского космического агентства в 2004 году [7].
Как показывают результаты исследований [57], максимальные погрешности оценивания зенитной тропосферной задержки лежат в диапазоне 1418 см при значениях RMS (Root Mean Squared) от 3,9 до 5,1 см.
Возможно также использование подходов к компенсации влияния тропосферы на измеряемые навигационные параметры. Все они в том или ином виде предусматривают интерполяцию тропосферных задержек, оцененных для станций сети, на место расположения пользовательского навигационного приемника. Основные различия между подходами заключаются в выборе аппроксимирующих функций.
Так, в Германии предложена интерполяция метеопараметров, заданных в узлах сети с ячейками 1º×1º [5, 8], на точку расположения пользовательского навигационного приемника. Причем интерполяция осуществляется для каждого метеопараметра по отдельности. Согласно [8] это обеспечивает точность компенсации зенитных тропосферных задержек с погрешностью порядка 40 мм (RMS).
В Швейцарии аппроксимация зенитных тропосферных задержек осуществляется с использованием их разложения в ряд по широте, долготе и высоте приемника потребителя [9]:
, (6)
где зенитная тропосферная задержка в точке с координатами широта, долгота и высота соответственно; априорная величина зенитной задержки как функция высоты, вычисляемая с использованием модели высотного профиля тропосферы.
Такое представление обеспечивает компенсацию зенитных тропосферных задержек для территории Швейцарии (RMS) с точностью порядка 3 см.
Основой для достижения такой точности аппроксимации зенитных тропосферных задержек являются фазовые наблюдения сети GPS-станций. Причем обработка фазовых наблюдений и оценивание параметров тропосферы в настоящее время осуществляются только для сетей, в которых станции удалены друг от друга на расстояния порядка 5070 км. Это ограничение обусловлено рядом факторов, наиболее весомыми из которых являются усложнение процедуры раскрытия неоднозначности фазовых наблюдений по мере удаления станций друг от друга (разрежения сети) и ограниченная территориальная пригодность используемых региональных моделей тропосферы.
Структурная схема первичного узла сбора информации автоматизированной подсистемы мониторинга состояния дорожного покрытия
На основе требований к функциональности и гибкости аппаратного обеспечения была разработана структурная схема, которая идентифицирует основные компоненты аппаратного обеспечения АП МС ДП.
Основным устройством аппаратной части является микроконтроллер MSP432P401R, играющий роль локального сервера. Все датчики подключены к микроконтроллеру через различные интерфейсы. Объединение всех устройств в одну автоматизированную подсистему создает узел, отвечающий за сбор и базовую обработку данных. На основе данных предыдущих исследований [10] была разработана аппаратная конфигурация, включающая следующие ключевые компоненты:
·сменный модуль на базе микроконтроллера MSP432P401R (обеспечивает обработку и исполнение машинных команд);
·GPS-приемник (определяет координаты транспортного средства в реальном времени) [11];
·трехосевой акселерометр (фиксирует ускорения ТС по осям , , );
·интегрированный прототип подсистемы (объединяет все аппаратные модули в единую платформу);
·центр обработки данных (серверная инфраструктура для мониторинга ДП, куда поступает информация для анализа дорожными службами).
На рис. 1 представлена структурная схема аппаратной части АП МС ДП.
На рис. 2 представлена структурная схема платы MSP432P401R. Данная плата совместима с операционной системой реального времени TI-RTOS, разработанной компанией Texas Instruments[10]. К особенностям TI-RTOS можно отнести следующее: представляет собой не только ОС, но и набор сервисных библиотек; позволяет подключать дополнительные модули для расширения функционала; обеспечивает управление памятью и выполнение задач в режиме реального времени.
Рис. 1. Структурная схема аппаратной части АП МС ДП
Рис. 2. Структурная схема платы MSP432P401R
На рис. 3 представлена структурная схема АП МС ДП.
Данная интеграция позволит планировать потоки, а также организовывать синхронизацию между ними, конкретнее передачу данных из одного потока в другой.
Рис. 3. Структурная схема АП МС ДП
Разработка опытного образца АП МС ДП
Главное требование к разрабатываемой аппаратной части АП МС ДП - полная изоляция от центрального сервера и требуемое расположение непосредственно на общественном транспорте. Разрабатываемое решение должно быть легко расширяемым и отказоустойчивым по отношению к внешним факторам [12].
В рамках данной разработки была выбрана аппаратная платформа MSP432P401R компании Texas Instruments (рис. 4). Согласно ранее проведенному анализу [13] платформа поддерживает интерфейсы SPI, UART и еще множество коммуникационных интерфейсов для подключения цифровых периферийных устройств, включая датчики и различные модули для обработки данных.
Рис. 4. Микроконтроллер MSP432P401R
Микроконтроллеры MSP432 представляют собой высокопроизводительные устройства с расширенной периферийной поддержкой. Одной из ключевых особенностей данной серии является продвинутая аналоговая подсистема, включающая 14-битный аналого-цифровой преобразователь (АЦП) с частотой дискретизации до 1 Мвыб/с и два аналоговых компаратора. Многие периферийные модули были заимствованы из энергоэффективной линейки MSP430 [14], что обеспечило оптимальное сочетание производительности и экономии энергии.
Основные технические характеристики семейства: процессорное ядро ARM Cortex-M4F с тактовой частотой 48 МГц, энергопотребление 95 мкА/МГц в активном режиме, диапазон питающих напряжений от 1.62 до 3.7 В, объем памяти - до 256 Кб Flash и 64 Кб RAM, 24-канальный 14-битный АЦП, до 16 каналов аналоговых компараторов, 4 блока eUSCI_A (UART/IrDA/SPI), 4 блока eUSCI_B (I2C/SPI), аппаратное шифрование AES256 и CRC32, встроенный DC/DC преобразователь и до 84 программируемых вводов/выводов.
Как показали исследования [10, 13], система питания микроконтроллера реализована по гибридной схеме:
- LDO-стабилизатор, который обеспечивает быстрое включение при выходе из режима энергосбережения;
- DC/DC-преобразователь, который активируется после готовности, снижая потребление на 35 % по сравнению с LDO.
Texas Instruments предлагает специализированные средства отладки, такие как EnergyTrace+ для анализа энергопотребления в различных режимах и ULP Advisor для автоматической оптимизации кода, а также для снижения энергозатрат.
В АП МС ДП микроконтроллер выполняет обработку данных с датчиков (включая MPU-9250 через SPI), коммуникацию с GPS-приемником по UART и запись информации на SD-карту через SPI-интерфейс. В свою очередь, поддержка операционной системы TI RTOS обеспечивает высокую эффективность обработки сенсорных данных при минимальном энергопотреблении.
Помимо микроконтроллера MSP432P401R в рабочей станции присутствует датчик MPU-9250. Данный модуль подключается через последовательный интерфейс SPI. Этот датчик используется для определения ускорения ТС по осям , , .
Рабочая станция в целом содержит следующие комплектующие:
- микроконтроллер MSP432P401R;
- GPS-модуль U-Blox NEO-M8L;
- датчик MPU серии 9250;
- SD-карта;
- блок питания (5В, 500 мА).
В табл. 2 показаны контакты, используемые для подключения датчика MPU-9250 и микроконтроллера MSP432P401R.
В табл. 3 показаны контакты, используемые для подключения SD-карты и микроконтроллера MSP432P401R.
Согласно изученным данным из [15, 16] составлена табл. 4, в которой отображены контакты сопряжения GPS-модуля с платой MSP-EXP432P401R.
Далее на рис. 5 представлена спроектированная схема GPS-модуля.
Современные системы автоматической трассировки демонстрируют высокую эффективность при работе с платами различной сложности от простых двухслойных до многослойных плат с разнотипными компонентами. Особого внимания заслуживает сеточный трассировщик, который оптимально подходит для проектирования однослойных плат с перемычками и не имеет ограничений по габаритным размерам.
Таблица 2. Контакты, используемые для подключения датчика MPU-9250
Цепь | MPU-9250 | Плата MSP432P401R |
Напряжение питания +2.4…3.6 В | 3V3 | 3V3 разъем J5 пин 1 3V3 разъем J1 пин 1 |
Общий провод | GND | GND разъем J6 пин 20 GND разъем J7 пин 20 |
Сигнал синхронизации | SCL/SCLK | разъем J5 пин 7 –> SPI SCK (CLK PQ0) |
Вывод данных | SDA | разъем J6 пин 15 –> MOSI (TX PQ2) |
Выборка кристалла MPU9250 | CS | разъем J6 пин 12 –> SPI CS (PQ1) |
Выборка кристалла BMP280 | CSB | разъем J6 пин 13 –> SPI CS Display (PP3) |
Таблица 3. Контакты, используемые для подключения SD-карты
Цепь | SD-карта | Плата MSP432P401R |
Напряжение питания +2.4…3.6 В | 3V3 | 3V3 разъем J5 пин 1 3V3 разъем J1 пин 1 |
Общий провод | GND | GND разъем J6 пин 20 GND разъем J7 пин 20 |
Сигнал синхронизации | SCK | разъем J1 пин 7 –> SPI SCK (CLK PD3) |
Вывод данных | MISO | разъем J2 пин 14 –> MISO (RX PD0) |
Выборка кристалла SD-карты | CS | разъем J2 пин 12 –> SPI CS Other (PN3) |
Таблица 4. Контакты, используемые для подключенияGPS-модуля
Цепь | GPS-модуль NEO-M8N | Плата MSP432P401R |
Напряжение питания +3.3…5 В | VCC | 3V3 разъем J1 пин 1 3V3 разъем J3 пин 1 |
Общий провод | GND | GND разъем J2 пин 20 GND разъем J3 пин 22 |
Выход передатчика | TXD | разъем Р3.3 –> вход приемника RX (–>MCU) |
Вход приемника | RXD | разъем Р3.2 –> выход передатчика ТX (–>MCU) |
Рис. 5. Схема GPS-модуля
Перед непосредственной разработкой прототипа использована функция 3D-предпросмотра прототипа, которая позволяет создавать точные визуальные модели разрабатываемого устройства и выявлять потенциальные ошибки компоновки на ранних этапах. Также функция 3D-предпросмотра позволяет в реальном времени изменять масштаб и угол обзора модели благодаря поддержке аппаратного ускорения графики.
В процессе создания опытного образца были использованы следующие компоненты:
- оборудование для монтажа (паяльная станция);
- электронные компоненты (основная плата и плата подсистемы позиционирования, микроконтроллер MSP432P401R, акселерометр MPU-9250, GPS-модуль U-Blox NEO-M8L);
- система питания и хранения данных (блок питания 5В/500 мА и карта памяти SD-формата).
Для разработки печатных плат и принципиальных схем применялась параметрическая САПР FreeCAD, обладающая рядом преимуществ, например: открытый исходный код, возможность создания 3D-моделей плат, отсутствие ограничений на размеры проектируемых объектов, гибкий параметрический функционал, упрощающий внесение изменений в проект [12].
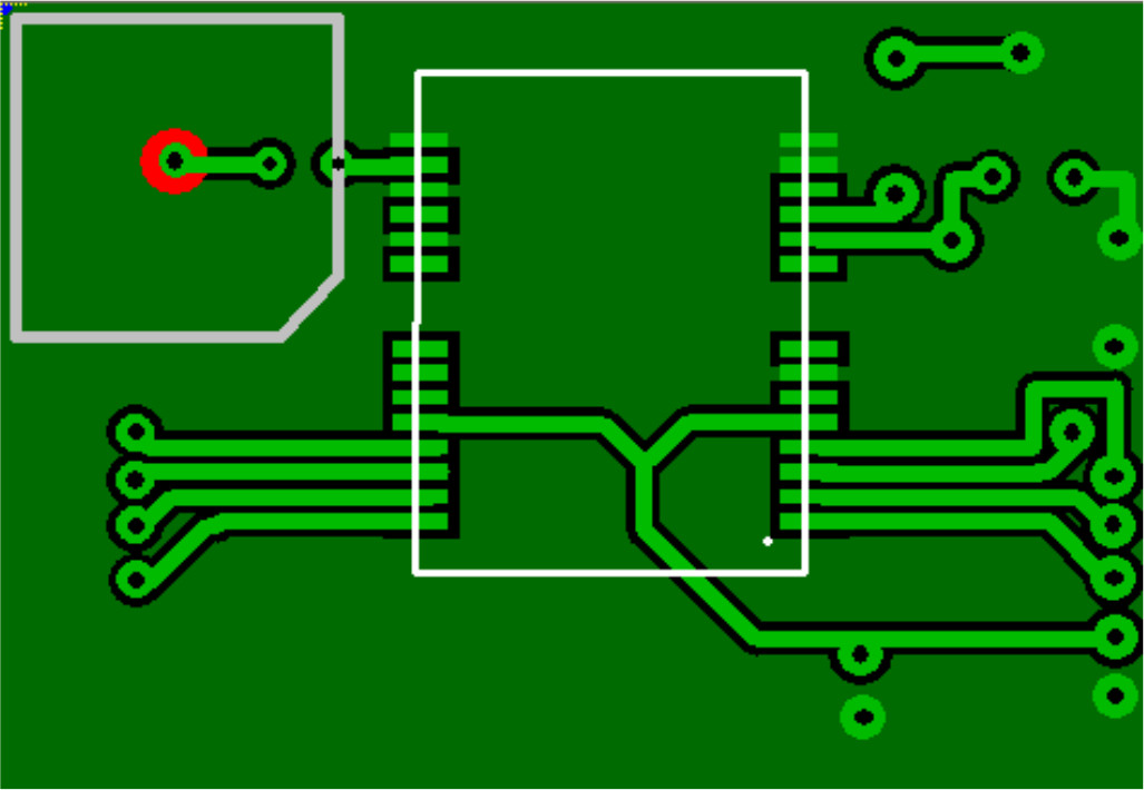
На рис. 6 представлена разводка контактных площадок для монтажа GPS-модуля, выполненная в среде проектирования FreeCAD.
Подключение GPS-модуля к процессору АП МС ДП выполняется через выход передатчика модуля (TXD) ко входу приемника процессора (P3.3/RX) и вход приемника модуля (RXD) к выходу передатчика процессора (P3.2/TX). Рабочее напряжение должно находиться в диапазоне 3.35 В, подключается питание через разъемы J1 и J3 (первый пин). Общий провод (заземление) подключается к разъемам J2 (20 пин) и J3 (22 пин) соответственно. Для передачи данных используется выход передатчика TXD, который подключается к разъему P3.3 на вход приемника (процессора) RX. Вход приемника RXD подключается к разъему P3.2 на выход передатчика TX. На рис. 7 показан опытный образец с GPS-модулем, подключенным к общей плате, демонстрирующий физическую реализацию всех соединений, корректное расположение компонентов на общей плате, а также практическую реализацию описанной схемы подключения.
Рис. 6. Плата для GPS-модуля
Рис. 7. Подключенный GPS-модуль
Подключение датчика MPU-9250 к процессору АП МС ДП осуществляется при напряжении питания от 2.4 до 3.6 В. Подключение питания производится через разъемы J1 и J3 (первый пин). Общий провод (заземление) подключается к разъемам J6 и J7 (20 пин). Сигнал синхронизации передается через разъем J5 7-го пина с использованием интерфейса SPI (CLK PQ0). Данные (SDA) выводятся через разъем J6 15-го пина к передатчику TX PQ2. Выборка кристалла MPU-9250 (CS) осуществляется через разъем J6 12-го пина, интерфейс SPI (PQ1). Для выборки кристалла BMP280 (CSB) используется разъем J6 13-го пина, интерфейс SPI (PP3). На рис. 8 показана плата с подключенными датчиками и SD-картой.
Подключение SD-карты требует напряжения питания в диапазоне от 2.4 до 3.6 В. Соединение осуществляется через разъемы J5 и J1 первого пина. Общий провод (заземление) подключается через разъемы J6 и J7 20-го пина. Сигнал синхронизации поступает через разъем J1 7-го пина с использованием интерфейса SPI (CLK PD3). Данные выводятся через разъем J2 14-го пина, который является приемником RX (PD0) для интерфейса MISO. Выборка кристалла SD-карты производится через разъем J2 12-го пина с использованием интерфейса SPI (PN3). На рис. 9 показан опытный образец АП МС ДП с подключенной SD-картой.
Рис. 8. Подключенные датчики и SD-карта
Рис. 9. Опытный образец АП МС ДП
Разработанная АП МС ДП позволяет проводить автоматизированный мониторинг состояния ДП в реальном времени.
Заключение
Использование глобальных и региональных моделей тропосферы, таких как MOPS, обеспечивает коррекцию тропосферных задержек навигационных сигналов, что значительно повышает точность определения координат. Структурная схема первичного узла сборки информации и опытный образец подтверждают техническую реализуемость и эффективность предлагаемого решения. На основе результатов программно реализованных моделей предобработки сигналов акселерометра, классификации состояния ДП и траекторной кластеризации маршрутов объезда выбоин становится возможной объективная оценка необходимости проведения ремонтных работ.
Таким образом, предложенный подход демонстрирует эффективность сочетания современных навигационных технологий и аппаратных решений для автоматизированного мониторинга ДП. Дальнейшие исследования направлены на оптимизацию моделей тропосферных задержек для Белгородской области и расширение функциональности подсистемы за счет алгоритмов машинного обучения.
Об авторах
К. Е. Баданис
Белгородский государственный национальный исследовательский университет
Автор, ответственный за переписку.
Email: badanis@bsuedu.ru
аспирант кафедры информационных и робототехнических систем
Россия, 308015, Белгородская область, г. Белгород, ул. Победы, 85Список литературы
- Schueler T., Hein G.W., Eissfeller B. A new tropospheric correction model for GNSS navigation // Proceedings of GNSS. 2001. Pр. 8–11.
- Minimum Operational Performance Standards for Global Positioning Sys-tem // Wide Area Augmentation System Airborne Equipment. RTCA/DO-229C. November 28, 2001.
- Sipos A. ICAO Standards and Recommended Practices (SARPs) // Interna-tional Aviation Law: Regulations in Three Dimensions. Cham: Springer In-ternational Publishing, 2024. Pр. 203–231. doi: 10.1007/978-3-031-39066-1_4
- Manual for the validation of GNSS in civil aviation. European Commission DG VII, 2000.
- Schueler T., Hein G.W., Eissfeller B. A New Tropospheric Correction Model for GNSS Navigation // Proceedings of GNSS 2001. V GNSS In-ternational Symposium. Seville, Spain: Spanish Institute of Navigation, May 8–11, 2001.
- Penna N., Dodson A., Chen W. Assessment of EGNOS tropospheric cor-rection model // Journal of Navigation. 2001. Vol. 54, No. 1. Pр. 37–55. doi: 10.1017/S0373463300001107 EDN: FOLLWL
- Storm van Leeuwen S., van der Marel H., Tossaint M., Martelluci A. Vali-dation of SBAS MOPS Troposphere Model over the EGNOS Service Area // European Navigation Conference GNSS-2004. Rotterdam, the Nether-lands, May 17–19, 2004.
- Schueler T. On Ground-Based GPS Tropospheric Delay Estimation: Dis-sertation. München: Universität der Bundeswehr München, 2001. 73 p. URL: http://137.193.32.1/Forschung/TropAC/docs/phd/index.html (дата обращения: 19.05.2025).
- Schaer S. et al. The impact of the atmosphere and other systematic errors on permanent GPS networks // Geodesy Beyond 2000: The Challenges of the First Decade IAG General Assembly Birmingham, July 19–30, 1999. Springer Berlin Heidelberg, 2000. Pр. 373–380.
- Баданис К.Е., Шамраев А.А. Многоуровневая система мониторинга и управления агропромышленным предприятием. Подсистема позицио-нирования // Вестник студенческого научного сообщества НИУ Бел-ГУ: сб. статей. Белгород, 2022. С. 401–403. ISBN: 978-5-6048482-7-2
- Лазурин С. В. и др. Телеметрический GPS/GSM-модуль для системы мониторинга автотранспорта. 2011. EDN: SXZXGD
- Волкогонов В.Н., Гельфанд А.М., Деревянко В.С. Актуальность авто-матизированных систем управления // Актуальные проблемы инфоте-лекоммуникаций в науке и образовании (АПИНО 2019). 2019. С. 262–266. EDN: YDHDIC
- Bai Y. Microcontroller engineering with MSP432: fundamentals and appli-cations. CRC Press, 2016. doi: 10.1201/9781315367101
- Dang D., Pack D.J., Barrett S.F. Embedded systems design with the Texas Instruments MSP432 32-bit processor. Springer Nature, 2022.
- Kacmarik M., Fojtik D. Positioning performance of low-cost U-BLOX NEO-M8U module in urban environment // MM Science Journal. 2023. doi: 10.17973/mmsj.2023_10_2023080 EDN: YTUAOG
- Датчик NEOM8 [Электронный ресурс] // Официальный сайт компании U-Blox. URL: https://www.u-blox.com/en/product/neo-m8-series (дата обращения: 19.05.2025).
Дополнительные файлы












