Обоснование оперативности автоматизированного метода мониторинга дорожного покрытия на основе сигналов акселерометра и аппарата нечеткой логики
- Авторы: Баданис К.Е.1
-
Учреждения:
- Белгородский государственный национальный исследовательский университет
- Выпуск: Том 33, № 3 (2025)
- Страницы: 30-49
- Раздел: Информационные технологии и коммуникации
- URL: https://journals.eco-vector.com/1991-8542/article/view/690322
- DOI: https://doi.org/10.14498/tech.2025.3.2
- EDN: https://elibrary.ru/DMWKTT
- ID: 690322
Цитировать
Полный текст
Аннотация
Рассматривается вопрос повышения оперативности метода мониторинга состояния дорожного покрытия городской агломерации. Рассмотрен комплексный подход, основанный на использовании опытного образца, включающего в себя акселерометр и GPS-устройство и установленного на общественном транспорте. Целью исследования является обоснование критерия оперативности комплексного метода мониторинга состояния дорожного покрытия на основе сигналов акселерометра и аппарата нечеткой логики, обеспечивающего ежедневный анализ динамики изменений состояния дорожного покрытия и повышающего оперативность принятия решений по его ремонту в г. Белгороде. Предложенный метод позволяет ежедневно анализировать динамику изменений дорожного покрытия и своевременно принимать решения, связанные с ремонтными мероприятиями. Для классификации состояния дорог используется аппарат нечеткой логики, что обеспечивает объективную оценку по пяти категориям: от «очень плохого» состояния дорожного покрытия до «очень хорошего». Сравнительный анализ с традиционными методами (визуальные осмотры, лазерное сканирование) показал преимущества нового метода: более высокая частота проверок (ежедневно), полный охват маршрута и отсутствие необходимости в специальных дорожных условиях (например, перекрытие полос движения). Одним из критериев эффективности метода является оперативность, который позволяет вычислить безразмерный коэффициент эффективности. Результаты исследования демонстрируют, что предложенный метод высокоэффективен и может быть интегрирован в систему умного города, ГИС, а также системы планирования ремонтных работ. Метод перспективен для применения в условиях ограниченных бюджетов и необходимости контроля качества дорожного покрытия.
Полный текст
Введение
Состояние дорожного покрытия напрямую влияет на безопасность дорожного движения, уровень износа транспортных средств (ТС) и экономику городской агломерации [1, 2]. Традиционные методы диагностики, такие как визуальные осмотры, использование мобильных лабораторий и лазерных профилометров [3, 4], обладают высокой точностью, но требуют значительных временных и финансовых ресурсов, а также специальных дорожных условий (например, перекрытия полос движения). Кроме того, существующие государственные стандарты [5–7] предполагают проведение инструментальных измерений один раз в месяц или реже, что не позволяет оперативно реагировать на изменение состояния дорог. В связи с этим возникает необходимость в более эффективных и экономически целесообразных методах мониторинга.
Целью данного исследования является обоснование критерия оперативности комплексного метода мониторинга состояния дорожного покрытия на основе сигналов акселерометра и аппарата нечеткой логики [8], обеспечивающего ежедневный анализ динамики изменений состояния дорожного покрытия и повышающего оперативность принятия решений по его ремонту в г. Белгороде.
Задачами исследования являются:
- проведение сравнительного анализа оперативности предложенного метода и традиционных подходов;
- обоснование возможности применения разработанного метода в условиях городской среды для ежедневного мониторинга состояния дорожного покрытия.
Среди существующих похожих решений выделим краудсорсинговую систему мониторинга дорожной поверхности (Crowdsourcing-Based Road Surface Monitoring System – CRSM), предложенную в [9]. Данное решение позволяет обнаруживать дорожные выбоины по экспериментальной выборке участков дорог длиной x метров с точностью до 90 %. Данная система внедрена на 100 стоянках такси в Шэньчжэне. CRSM может обнаруживать дорожные выбоины и оценивать уровень неровности дорожного покрытия с помощью аппаратных модулей, установленных на распределенных ТС. Эти модули используют недорогие акселерометры и GPS-устройства для получения данных о характере вибрации, местоположении неровности и скорости ТС.
Однако специфика автомобильных дорог Белгородской области ставит под сомнение данный процент точности. В отличии от CRSM метод мониторинга состояния дорожного покрытия позволяет обнаруживать дорожные выбоины с точностью не менее 93 %, практически без ложных срабатываний. Также стоит отметить сложность внедрения краудсорсингового подхода [10] для мониторинга состояния дорожного покрытия как в нашем регионе, как и в стране в целом.
Метод мониторинга состояния дорожного покрытия основан на использовании данных акселерометра и GPS-устройства, установленных на общественном транспорте [11, 12]. Сигналы акселерометра фильтруются с целью устранения шумов с помощью низкочастотного и медианного фильтров, а также путем применения экспоненциального сглаживания. Далее используется аппарат нечеткой логики для классификации состояния дорожного покрытия по пяти категориям:
- «очень плохое – требуется внеплановый капитальный ремонт»;
- «плохое – требуется капитальный ремонт»;
- «среднее – требуется комплексный текущий ремонт»;
- «хорошее – требуется выборочный текущий ремонт»;
- «очень хорошее – наблюдение».
Классификация проводится с использованием триангулярных функций принадлежности и дефаззификации по методу центра масс (Centroid Method) [13]. Предлагаемый метод реализован программно [14], а также был апробирован путем использования авторской имитационной модели [15].
Также следует отметить, что в отличие от существующих решений [9] предложенный метод обладает рядом принципиальных отличий, обеспечивающих его научную новизну, а именно:
- предложена оригинальная интеграция аппарата нечеткой логики с потоковой обработкой данных, полученных от акселерометра, что позволяет осуществлять непрерывную классификацию состояния дорожного покрытия (в том числе в реальном времени);
- разработана новая комбинированная стратегия фильтрации сигналов, включающая последовательное применение низкочастотного, медианного фильтров и экспоненциального сглаживания, адаптированная под условия движения общественного транспорта (разгон, торможение, повороты);
- предложен безразмерный коэффициент эффективности, основанный на линейной комбинации точности и оперативности, что позволяет количественно сравнивать различные методы мониторинга в единой шкале, что особенно актуально для систем управления городской инфраструктурой.
Таким образом, предлагаемый подход представляет собой не просто адаптацию существующих технологий, а оригинальную методологию комплексного мониторинга, сочетающую аппаратные, алгоритмические и аналитические компоненты в единую автоматизированную подсистему мониторинга состояния дорожного покрытия [16].
Методология
Пусть – исходный сигнал ускорения, полученный от акселерометра. Для удаления шумов, вызванных динамикой движения ТС, применяется трехэтапная фильтрация. Для исключения вибрационных частот используется низкочастотный фильтр Баттерворта (Butterworth Low-Pass Filter) 4‑го порядка с частотой среза Гц [17]. Для каждой оси ( , , ) применяется следующее рекуррентное уравнение:
, (1)
где – входной сигнал (текущее значение ускорения) в момент времени ; – отфильтрованный выходной сигнал в момент времени ; – предыдущее отфильтрованное значение; – коэффициент сглаживания. Коэффициент сглаживания рассчитывается следующим образом:
, (2)
где – интервал дискретизации ( – частота дискретизации); – частота среза фильтра.
Фильтр нижних частот реализован и настроен с помощью параметров, таких как частота среза () и частота дискретизации (). В данном случае выбраны значения Гц и Гц, что обеспечивает оптимальный баланс между подавлением шума и сохранением полезного сигнала [18]. Общая формула для вычисления выходного сигнала имеет вид
, (3)
где – значение выходного сигнала в момент времени ; – входной сигнал; – коэффициенты фильтра (импульсная характеристика); – порядок фильтра (количество коэффициентов).
С целью устранения шумов, вызванных внешними помехами (например, изношенной подвеской ТС), используется медианный фильтр (Median Filter) [18]. Для каждого элемента массива данных берется окно размером () и выбирается медианное значение:
, (4)
где – функция, вычисляющая медиану набора чисел; – размер окна фильтра.
Далее для уменьшения высокочастотных компонентов шума в данных ускорений акселерометра используется метод экспоненциального сглаживания (Exponential Smoothing) [19]. Математическая формула вычисления экспоненциального сглаживания выглядит следующим образом:
, (5)
где – сглаженное значение в момент времени ; – исходное значение в момент времени ; – коэффициент сглаживания.
Коэффициент может быть настроен для достижения баланса между чувствительностью к изменениям и подавлением шума. В данном случае выбран малый коэффициент (), что обеспечивает высокую чувствительность к изменениям состояния дорожного покрытия при сохранении устойчивости к шуму [20].
На заключительном этапе предобработки сигналов акселерометра проводится расчет пороговых значений для каждого компонента ускорения ( , , ) на основе медианных значений и стандартного отклонения данных ускорений:
- «очень плохое – внеплановый капитальный ремонт»: точки функции:
(0.5 * xThreshold, 1.0 * xThreshold, 1.5 * xThreshold); - «плохое – капитальный ремонт»: точки функции: (0.5 * yThreshold, 1.0 * yThreshold, 1.5 * yThreshold);
- «среднее – комплексный текущий ремонт»: точки функции:
(0.5 * zThreshold, 1.0 * zThreshold, 1.5 * zThreshold) с коэффициентом усиления 1.5 для повышения чувствительности к средним неровностям; - «хорошее – выборочный текущий ремонт»: точки функции: (0, 0.5 * xThreshold, 1.0 * xThreshold);
- «очень хорошее – наблюдение»: точки функции: (0, 0, 0.5 * xThreshold).
Выбранное значение коэффициента, равное 0.5, позволяет уменьшить нижнюю границу на 50 % от порогового значения, что позволяет сделать функцию принадлежности более широкой.
Далее для выполнения классификации на основе полученных и обработанных данных от акселерометра необходимо вычислить значения дефаззификации:
, (6)
где – степень принадлежности; – выходные значения (0, 1, 2, 3, 4), а также значения принадлежности:
(7)
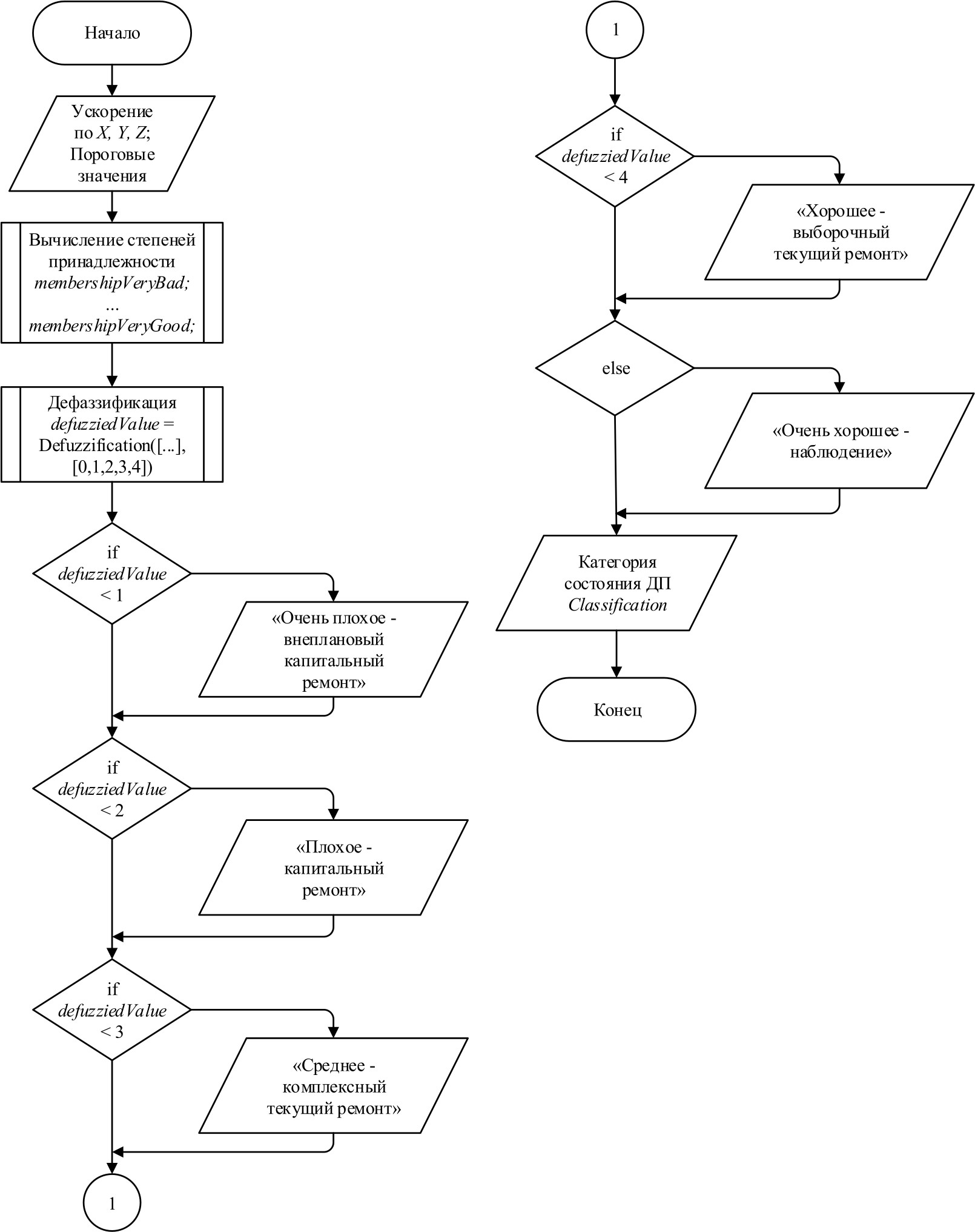
которые выполняются на основе предварительно определенных правил, что делает процесс детерминированным и быстрым. На рис. 1 представлена блок-схема алгоритма процесса классификации состояния дорожного покрытия на основе обработанных сигналов акселерометра.
Рис. 1. Блок-схема алгоритма процесса классификации состояния ДП на основе данных ускорений акселерометра
Нормативные требования к периодичности диагностики дорожного покрытия и их ограничения в контексте оперативного мониторинга
Вопрос о периодичности проведения диагностики и инструментальных измерений состояния дорожного покрытия регулируется как федеральными стандартами, так и региональными нормативными актами, что позволяет адаптировать требования к специфике климатических условий и интенсивности транспортных потоков. Общие требования и порядок проведения диагностических работ на автомобильных дорогах регламентируются ГОСТ 33388-2015 [21].
Состав, объемы и периодичность диагностики определяются владельцами автодорог применительно к различным категориям: федеральным трассам общего пользования, региональным и межмуниципальным дорогам, местным автодорогам, а также частным автодорожным сетям.
Диагностика автомобильных дорог, выполняемая систематически в течение всего срока их эксплуатации, классифицируется в зависимости от условий и целей проведения:
- полная диагностика направлена на всестороннюю оценку всех заданных параметров и характеристик состояния дороги. Ее цель – установить фактический технический уровень и эксплуатационное состояние дорожного покрытия, а затем сравнить полученные данные с нормативными требованиями. Этот вид диагностики особенно важен для формирования базовых показателей при вводе дороги в эксплуатацию или после значительных изменений;
- приемочная диагностика проводится при сдаче автомобильных дорог в эксплуатацию после завершения ремонтных или строительных работ. В рамках этого этапа определяются все установленные параметры для подтверждения соответствия объекта проектной документации и нормативным стандартам;
- плановая диагностика фокусируется на анализе только переменных характеристик дорожного покрытия, таких как продольная ровность, коэффициент сцепления, повреждения дорожного покрытия (трещины, выбоины и т. д.), а также прочность дорожной конструкции. Исследования могут быть выборочными, если предварительный анализ выявил участки, требующие ремонта или временного ограничения движения. Основная задача – оценить текущее эксплуатационное состояние дороги и определить потребность в проведении ремонтных мероприятий, а также обновить базу данных о состоянии дорожной сети;
- специализированная диагностика применяется для углубленного анализа конкретных параметров и характеристик дороги, когда необходимо выявить причины их несоответствия нормативным требованиям. Этот вид диагностики рекомендуется выполнять на участках, запланированных для ремонта, капитального ремонта или реконструкции.
Отдельно стоит отметить случаи выполнения специализированной диагностики по индивидуальному заданию. Она проводится, когда требуется установить причины ухудшения качества дорожных элементов (например, при концентрации дорожно-транспортных происшествий – ДТП), определить параметры для реализации проектов реконструкции или капитального ремонта, а также оценить возможность проезда ТС с тяжелыми или крупногабаритными грузами. Такой вид диагностики также актуален при необходимости актуализации информации о текущем транспортно-эксплуатационном состоянии (ТЭС) дороги.
Согласно анализу источника [21] типы диагностики автодорог, а также условия и рекомендуемая частота ее проведения систематизированы в табл. 1.
Таблица 1
Типы диагностики автодорог, условия и рекомендуемая частота проведения
Тип диагностики автодорог | Цель проведения диагностики | Рекомендуемая частота проведения диагностики |
Полная | Для установления исходного фактического технического уровня и эксплуатационного состояния автомобильной дороги | Единовременно: при передаче дороги от одного владельца другому; при отсутствии данных предыдущей полной диагностики; при необходимости актуализации информации по всему комплексу параметров и характеристик состояния дороги. Частота проведения таких работ регламентируется категорией дороги: для дорог I-III категорий – не реже одного раза в пять лет, для дорог IV-V категорий – один раз в десять лет |
Приемочная | При вводе автомобильной дороги в эксплуатацию после завершения строительства, реконструкции, капитального ремонта или текущего ремонта | Единовременно на участках, где проводились работы |
Плановая | Для оценки показателей эксплуатационного состояния дорог | Для дорог I-III категорий – ежегодно; для дорог IV-V категорий – один раз в три года (при этом проверка продольной ровности и выявление дефектов дорожного покрытия проводятся ежегодно) |
Специализированная | Специализированная диагностика выполняется по индивидуальному заданию в случаях, требующих углубленного анализа состояния дороги. Это может быть связано с необходимостью:
| Перечень измеряемых показателей формируется в зависимости от задач, которые необходимо решить в рамках данного вида диагностики |
Собранные в процессе диагностики автомобильных дорог данные классифицируются на две основные категории:
- информация, поступающая из внешних источников, таких как технические паспорта объектов, базы дорожных данных, проектная и рабочая документация, а также другие релевантные материалы;
- данные, полученные в ходе полевых исследований, которые собираются непосредственно на участках дорог с использованием специализированного оборудования и методик.
На федеральном уровне периодичность мониторинга устанавливается ГОСТ Р 50597-2017 «Автомобильные дороги и улицы. Требования к эксплуатационному состоянию» [22]. Согласно данному документу, визуальный осмотр дорожного покрытия должен проводиться не реже одного раза в месяц для всех категорий дорог. Инструментальный контроль, включающий измерение параметров ровности, шероховатости и других характеристик, осуществляется не реже одного раза в год. Особое внимание уделяется участкам с высокой интенсивностью движения, где частота осмотров может быть увеличена.
Дополнительные рекомендации содержатся в своде правил СП 34.13330.2012 «Автомобильные дороги. Актуализированная редакция СНиП 2.05.02-85» [23]. Данный документ дифференцирует периодичность осмотров в зависимости от категории дороги. Для дорог I-II категорий (магистральные дороги) предусмотрено проведение осмотров ежемесячно, тогда как для дорог III-V категорий (местные дороги) – один раз в квартал. Кроме того, внеочередные осмотры обязательны при возникновении аварийных ситуаций или после воздействия неблагоприятных погодных условий, таких как сильные осадки, гололедица или снегопады.
На региональном уровне в г. Белгороде действуют дополнительные нормативы, учитывающие местные условия эксплуатации дорог. Постановление Правительства Белгородской области № 123-пп от 20.03.2019 «Об утверждении порядка содержания автомобильных дорог общего пользования» [24] устанавливает следующие требования:
- визуальный осмотр: проводится ежемесячно для всех дорог, находящихся в пределах городской черты;
- инструментальный контроль: выполняется один раз в полугодие для дорог местного значения и ежеквартально для дорог с повышенной интенсивностью движения.
Особое внимание уделяется участкам, расположенным в зонах повышенной аварийности или на подъездных путях к социально значимым объектам, таким как больницы, школы и промышленные предприятия. Внеочередные осмотры предусмотрены при возникновении чрезвычайных ситуаций, связанных с разрушением дорожного покрытия или его деформацией.
На уровне муниципального управления в г. Белгороде действует Приказ Департамента городского хозяйства № 45-од от 15.02.2020, регламентирующий порядок содержания дорог [25]. Согласно данному документу периодичность осмотров определяется следующим образом:
- визуальный осмотр: осуществляется ежемесячно для всех дорог;
- инструментальный контроль: проводится один раз в полугодие для дорог местного значения и ежеквартально для магистральных дорог.
Кроме того, документ предусматривает использование современных технологий, таких как лазерные сканеры и спутниковые системы мониторинга, что позволяет повысить точность и оперативность оценки состояния дорожного покрытия.
Для обоснования оперативности метода мониторинга состояния дорожного покрытия необходимо сосредоточиться на ключевых этапах алгоритма, которые обеспечивают ежедневную обработку данных и принятие решений, связанных с ремонтом дорожного покрытия. Оперативность метода обоснована с точки зрения частоты проведения мониторинга. Оперативность ( ) измеряется в обратной пропорциональности к времени выполнения одного цикла мониторинга.
Экспериментальные исследования
Метод позволяет проводить мониторинг состояния дорожного покрытия ежедневно, тогда . Также метод предполагает использование установленного в общественный транспорт (автобус) опытного образца [16] (рис. 2) для регистрации вибраций и ускорений, вызванных неровностями дорожного покрытия, а также времени фиксации и местоположения.
Рис. 2. Опытный образец
В качестве примера выбран автобусный маршрут № 111У (г. Белгород), двигающийся от остановки «Дубовое центр» до «Шопино». Протяженность маршрута составляет 19 км. Время движения по маршруту – 47 минут. Маршрут проходит через Белгород, Северный, Дубовое и охватывает несколько самых оживленных дорожных артерий города [26].
Основными участками дороги являются:
- улица Щорса (ровное дорожное покрытие, небольшой износ);
- пересечение улиц Щорса и Богдана Хмельницкого (интенсивное движение, локальные просадки асфальтового покрытия, колеи);
- улица Богдана Хмельницкого (местами трещины и деформации).
В табл. 2 представлено обоснование оперативности метода с точки зрения сравнения предлагаемого метода с существующими традиционными методами мониторинга состояния дорожного покрытия.
Таблица 2
Обоснование оперативности предлагаемого метода
Критерий | Традиционные методы (визуальные инспекции, лазерное сканирование) | Предлагаемый метод |
Частота проверки | Раз в месяц, раз в 3 месяца, раз в полгода, раз в год | Постоянно (каждый рейс автобуса) |
Скорость сбора данных | Требуется спецтехника и возможна остановка или ограничение движения | В реальном времени (данные записываются на ходу) |
Охват | Точечные проверки | Весь маршрут (включая труднодоступные места) |
Реакция на изменения | Задержка в выявлении новых дефектов | Мгновенное обнаружение (например, после зимнего сезона) |
Стоимость | Высокая стоимость оборудования (бригады) | Низкая |
На рис. 3 представлена архитектура метода мониторинга состояния дорожного покрытия. Предполагается, что после завершения рабочего дня водитель автобуса передает собранные за день данные с флеш-карты на центральный обработчик данных (ЦОД), расположенный на конечной автобусной станции. Далее данные обрабатываются и затем могут быть переданы в органы дорожного управления с целью дальнейшего анализа собранной и обработанной информации и принятия решений, связанных с проведением ремонтных работ на дорогах.
Рис. 3. Архитектура метода мониторинга состояния дорожного покрытия
Результаты обработки сигналов (время фиксации, местоположение и категории состояния дорожного покрытия) записываются в выходной csv-файл. Также результаты обработки могут быть при необходимости визуализированы путем использования программы визуализации [27]. На рис. 4 представлено результирующее окно программы, которое состоит из следующих элементов:
- график состояния дорожного покрытия, который показывает изменение уровня состояния дорожного покрытия во времени. Для этого используются числовые значения от 0 до 4 для классификации. График позволяет увидеть: как менялось состояние дорожного покрытия на протяжении всего пройденного маршрута; какие участки требуют ремонта; когда именно произошли изменения состояния дорожного покрытия;
- круговая диаграмма, которая показывает общее распределение категорий состояния дорожного покрытия;
- таблица с данными, которая содержит время фиксации, местоположение ТС, классификацию дорожного покрытия и числовое значение дефаззификации, характеризующее степень повреждений дорожного покрытия.
Рис. 4. Результат работы программы
Как было отмечено ранее, традиционные методы мониторинга дорожного покрытия часто требуют ручной обработки данных или использования сложных и дорогостоящих инструментов, таких как лазерные профилометры. В отличие от них, предложенный метод:
- позволяет произвести ежедневное покрытие всего маршрута без привлечения дополнительных ресурсов;
- минимизирует влияние субъективной оценки на принятие решений о проведении ремонтных работ (снижение зависимости от человеческого фактора);
- дает возможность быстрого обнаружения дефектов дорожного покрытия (трещин, выбоин, колеи и т.д.);
- автоматизирует процесс классификации состояния дорожного покрытия, на основе которой могут приниматься решения о необходимости проведения текущего или капитального ремонта;
- позволяет визуализировать результаты классификации состояния дорожного покрытия в формате таблицы и диаграмм (см. рис. 4), а также на ГИС (рис. 5);
- может быть интегрирован в систему умного города.
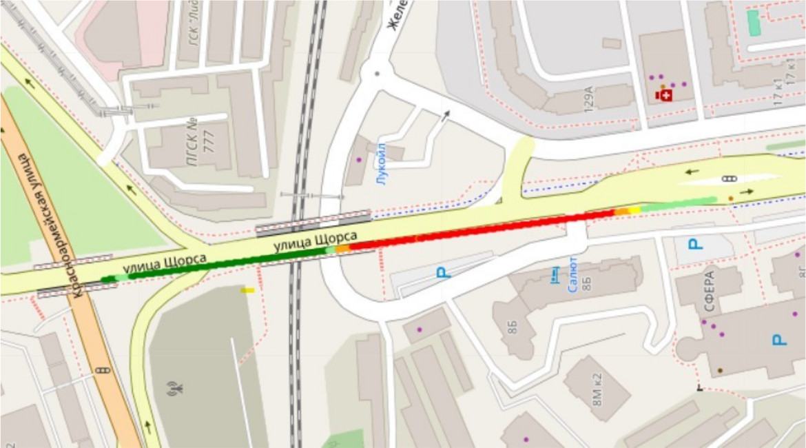
Рис. 5. Пример графической визуализации состояния дорожного покрытия
На рис. 5 разными цветами показано состояние дорожного покрытия участка дороги:
- красный – «очень плохое – требуется внеплановый капитальный ремонт»;
- оранжевый – «плохое – требуется капитальный ремонт»;
- желтый – «среднее – требуется комплексный текущий ремонт»;
- светло-зеленый – «хорошее – требуется выборочный текущий ремонт»;
- зеленый – «очень хорошее – наблюдение».
Предполагается, что метод оценки состояния дорожного покрытия на основе сигналов акселерометра и аппарата нечеткой логики позволит компенсировать потерю данных, возникающую в промежутках между ежемесячными визуальными осмотрами специалистами дорожных служб, а также редкими и дорогостоящими высокоточными инспекционными обследованиями ТЭС дорог.
Результаты
Метод мониторинга состояния дорожного покрытия основан на использовании акселерометра и GPS-устройства, с помощью которых появляется возможность определить ситуацию с вибрациями в дорожной сети, вызванными неровностями (выбоинами), и их соответствующее местоположение [28]. На рис. 6 изображена обобщенная схема метода мониторинга состояния дорожного покрытия.
Рис. 6. Обобщенная схема метода мониторинга состояния дорожного покрытия
Метод разработан для работы с потоковыми данными, что позволяет обрабатывать информацию в режиме реального времени. Каждый этап алгоритма выполняется последовательно, и результаты одного этапа сразу передаются на следующий, что позволяет исключить задержки, связанные с ежедневным накоплением данных.
Эффективность метода характеризуется двумя основными параметрами:
- точность () в процентах (на основе ранее выполненных вычислений ), находится в диапазоне ;
- оперативность (), измеряемая в обратной пропорциональности к времени выполнения одного цикла мониторинга. Метод позволяет проводить мониторинг состояния ДП ежедневно, тогда , также находится в диапазоне .
Эффективность метода можно описать через линейную комбинацию этих двух параметров:
, (8)
где – безразмерный коэффициент эффективности; и – весовые коэффициенты, отражающие относительную важность точности и оперативности соответственно ( , чтобы весовые коэффициенты были сбалансированы).
В явном виде безразмерный критерий эффективности на основании выполненных вычислений точности метода, а также обоснованной оперативности метода мониторинга состояния дорожного покрытия выглядит следующим образом:
. (9)
Следовательно, значение будет находиться в диапазоне .
Значение соответствует идеальному методу, где и точность, и оперативность достигают своих максимальных значений. Значение указывает на полную неэффективность метода. Если рассматривать как универсальный показатель, то можно предложить следующую шкалу для оценки эффективности (табл. 3).
Таблица 3
Интерпретация значения эффективности ()
Шкала | Описание |
Метод высокоэффективен. Точность и/или оперативность находятся на очень высоком уровне | |
Метод эффективен. Точность и оперативность удовлетворяют большинству требований | |
Метод имеет среднюю эффективность. Может потребоваться оптимизация либо точности, либо оперативности | |
Метод малоэффективен. Требуется серьезное улучшение |
Коэффициенты и (на основе приоритетности) выбраны на основании экспертного мнения сотрудников кафедры эксплуатации и организации движения автотранспорта БГТУ имени Шухова.
Важно понимать, что изменение этих коэффициентов влияет на значение и, соответственно, на интерпретацию результата:
- если : точность играет доминирующую роль. Высокое значение будет достигаться преимущественно за счет высокой точности, даже если оперативность ниже;
- если : оперативность становится ключевым фактором. Метод с высокой скоростью выполнения, но чуть меньшей точностью может получить высокое значение ;
- если : точность и оперативность имеют одинаковый вес. Результат зависит от их равновесия.
Вычислим значение , подставив имеющиеся значения точности и оперативности метода мониторинга состояния ДП, а также выбранные экспертами коэффициенты и в формулу (9):
. (10)
Согласно интерпретации значения по табл. 3 полученное значение относится к шкале , что указывает на то, что метод эффективен, а точность и оперативность удовлетворяют большинству требований. На рис. 7 представлен компаративный анализ эффективности автоматизированного метода ежедневного мониторинга состояния дорожного покрытия по сравнению со стандартной инспекционной практикой, проводимой один раз в месяц.
Рис. 7. Анализ эффективности метода и традиционных ежемесячных инспекций
Исследование основывается на симуляции динамики накопления дефектов на дорожном покрытии в течение 100 дней. Количество новых дефектов, возникающих ежедневно, описывается распределением Пуассона [29] с параметром , что отражает вероятность возникновения повреждений в условиях эксплуатации дорожного покрытия.
График включает два ключевых элемента:
- линейный тренд (зеленая кривая): отражает непрерывный мониторинг автоматизированной подсистемы, которая регистрирует и аккумулирует дефекты дорожного покрытия ежедневно. Кривая демонстрирует динамику накопления повреждений без временных промежутков, что обеспечивает полную прозрачность состояния дорожного покрытия в реальном времени;
- инспекционные точки (красные метки): соответствуют результатам стандартных инспекций, проводимых раз в 30 дней (дни 30, 60, 90). Пунктирные линии связывают точки, подчеркивая временные интервалы между проверками, в течение которых дефекты накапливаются без контроля.
Сравнение показывает значимые различия в эффективности:
- точность обнаружения: автоматизированный метод фиксирует все изменения в момент их возникновения, тогда как стандартный подход определяет состояние дорожного покрытия только в момент инспекции;
- аккумуляция дефектов: в промежутках между инспекциями (например, между периодами 0–30, 30–60 и т. д.) стандартные методы не учитывают накопления дефектов, что создает временные слепые зоны. Это видно по резкому росту значений на зеленой кривой между красными точками;
- временная задержка: разница между значениями на автоматизированной кривой и ближайшей инспекционной точкой (например, между днями 29–30) иллюстрирует задержку в обнаружении дефектов стандартными методами.
Заключение
Таким образом, метод мониторинга состояния дорожного покрытия обеспечивает высокую оперативность принятия решений, что делает его пригодным для ежедневного использования. Метод мониторинга состояния дорожного покрытия также может быть перспективным источником информации для сравнения состояния дорожного покрытия на разных участках дорожной сети, помогая специалистам дорожным служб расставлять приоритеты по планированию и проведению ремонтных работ.
Оперативность метода обеспечивается за счет возможности ежедневного сбора данных без привлечения дополнительных ресурсов – информация собирается с автобусов ежедневно. Также реализован автоматизированный процесс классификации, позволяющий минимизировать влияние человеческого фактора.
Метод мониторинга состояния дорожного покрытия может быть внедрен в систему умного города, интегрирован с ГИС, а также использоваться в качестве основы для формирования приоритетов при планировании ремонтных работ. Метод обеспечивает высокую оперативность, что делает его перспективным для широкого применения в условиях ограниченных бюджетов и необходимости постоянного контроля качества дорожного покрытия. Дальнейшее развитие метода предполагает возможность улучшения визуального представления результатов в ГИС, а также интеграции алгоритмов машинного обучения для прогнозирования ухудшения состояния дорожного покрытия.
Об авторах
Кирилл Евгеньевич Баданис
Белгородский государственный национальный исследовательский университет
Автор, ответственный за переписку.
Email: badanis@bsuedu.ru
ORCID iD: 0009-0001-7460-2843
SPIN-код: 5224-0012
аспирант кафедры информационных и робототехнических систем
Россия, 308015, г. Белгород, ул. Победы, 85Список литературы
- Ершов М.М. Авторский надзор – элемент системы контроля качества строительства автомобильных дорог // Актуальные вопросы проектирования автомобильных дорог: сб. науч. тр. ОАО «ГИПРОДОРНИИ». 2010. № 1. С. 268–277.
- Буртыль Ю.В. Обоснование проведения ремонтов автомобильных дорог на основании динамики изменения их эксплуатационного состояния: дис. … канд. техн. наук. 2013.
- Vavrik S.P.S.P.W. PCR Evaluation-Considering Transition from Manual to Semi-Automated Pavement Distress Collection and Analysis. Columbus, OH, USA: State of Ohio Department of Transportation, 2013.
- Radopoulou S.-C., Brilakis I. Improving Road Asset Condition Monitoring // Transportation Research Procedia. 2016. Vol. 14. Pр. 3004–3012.
- Дороги автомобильные общего пользования. Капитальный ремонт, ремонт и содержание. Технические правила: ГОСТ Р 59201-2021. Введ. 2022-01-01. М.: Стандартинформ, 2021. 31 с.
- Дороги автомобильные и улицы. Требования к эксплуатационному состоянию, допустимому по условиям обеспечения безопасности дорожного движения. Методы контроля: ГОСТ Р 50597-2017. Введ. 2018-07-01. М.: Стандартинформ, 2017. 19 с.
- Дороги автомобильные общего пользования. Требования к проведению диагностики и паспортизации: ГОСТ 33388-2015. Введ. 2016-07-01. М.: Стандартинформ, 2015. 12 с.
- Мухаметзянов И.З. Нечеткий логический вывод и нечеткий метод анализа иерархий в системах поддержки принятия решений: приложение к оценке надежности технических систем // Кибернетика и программирование. 2017. № 2. С. 59–77.
- Chen K. et al. CRSM: a practical crowdsourcing-based road surface monitoring system // Wireless Networks. 2016. Vol. 22. Pр. 765–779. doi: 10.1007/s11276-015-0996-y. EDN: LOOZXQ.
- Yi C.W., Chuang Y.T., Nian C.S. Toward crowdsourcing-based road pavement monitoring by mobile sensing technologies // IEEE Transactions on Intelligent Transportation Systems. 2015. Vol. 16. No. 4. Pр. 1905–1917.
- Kasun Z., Chamath K., Gihan S., Shihan W. A public transport system based sensor network for road surface condition monitoring // Proceedings of the 2007 workshop on networked systems for developing regions. 2007.
- Хасанов Р.И., Аралбаев Т.З. Определение категории дорожного полотна на основе ассоциативной модели распознавания образов // Информационные системы и технологии. 2011. № 3. С. 102–107.
- Mitsuishi T. Definition of centroid method as defuzzification // Formalized Mathematics. 2022. Vol. 30. No. 2. Pр. 125–134. doi: 10.2478/forma-2022-0010. EDN: FYIJEU.
- Баданис К.Е., Шамраев А.А. Программа для анализа и классификации состояния дорожного покрытия на основе сигналов акселерометра: Свидетельство о государственной регистрации программы для ЭВМ № 2025660467 Рос. Федерация. № 2025618750; заявл. 15.04.2025; опубл. 23.04.2025.
- Баданис К.Е., Фирсов Н.Ю., Шамраев А.А. Имитационная модель состояния дорожного покрытия на основе сигналов акселерометра и местоположения транспортного средства: Свидетельство о государственной регистрации программы для ЭВМ № 2025664460 Рос. Федерация. № 2025662201; заявл. 19.05.2025; опубл. 04.06.2025.
- Баданис К.Е. Автоматизированный мониторинг дорожного покрытия с учетом коррекции тропосферных задержек спутниковых навигационных сигналов // Вестник Самарского государственного технического университета. Сер. Технические науки. 2025. Т. 33. № 1. С. 7–20. doi: 10.14498/tech.2025.1.1. EDN: ZCLHMQ.
- Сурин В.И., Волкова З.С. Алгоритм аппроксимации экспериментальных данных на основе низкочастотного фильтра с конечной импульсной характеристикой // Информационные технологии в проектировании и производстве. 2020. № 4. С. 25–29.
- Smith S.W. The Scientist and Engineer’s Guide to Digital Signal Processing. California: California Technical Pub., 2002. 650 p.
- Мельник В.Г. Оценка коэффициента экспоненциального сглаживания навигационных данных по результатам измерений // Эксплуатация морского транспорта. 2014. № 1. С. 29–32.
- Gelper S., Fried R., Croux C. Robust forecasting with exponential and Holt–Winters smoothing // Journal of forecasting. 2010. Vol. 29. No. 3. Pр. 285–300.
- Дороги автомобильные общего пользования. Оценка состояния дорожного покрытия: ГОСТ 33388-2015. Введ. 2016-07-01. М.: Стандартинформ, 2015. 12 с.
- Автомобильные дороги. Актуализированная редакция СНиП 2.05.02-85: СП 34.13330.2012. Введ. 2013-01-01. М., 2012.
- Об утверждении государственной программы...: постановление Правительства Белгородской обл. от 20 марта 2019 г. № 123-пп.
- Об организации работы...: приказ Департамента городского хозяйства г. Белгорода от 15 февр. 2020 г. № 45-од.
- Приказ департамента городского хозяйства г. Белгорода №45-од от 15.02.2020 [Электронный ресурс]. URL: https://www.belgorod-city.ru
- Актуальное расписание общественного транспорта [Электронный ресурс]. URL: https://etk31.ru/press/relevant/2295/ (дата обращения: 01.07.2024).
- Баданис К.Е., Шамраев А.А. Визуализация результатов анализа и классификации состояния дорожного покрытия на основе сигналов акселерометра: Свидетельство о государственной регистрации программы для ЭВМ № 2025664150 Рос. Федерация. № 2025662311; заявл. 19.05.2025; опубл. 03.06.2025.
- Yu B., Yu X. Vibration-based system for pavement condition evaluation // Proceedings of international conference on applications of advanced technology in transportation. 2006.
- Мороз Л.С. Применение распределения Пуассона // Актуальные проблемы международных отношений в условиях формирования мультиполярного мира. 2020. С. 143–145.
Дополнительные файлы










