A coupled non-stationary axisymmetric problem of thermoelectroelasticity for a circular piezoceramic hinged plate
- Authors: Shlyakhin D.A.1, Savinova E.V.1
-
Affiliations:
- Samara State Technical University
- Issue: Vol 27, No 1 (2023)
- Pages: 159-178
- Section: Mathematical Modeling, Numerical Methods and Software Complexes
- URL: https://journals.eco-vector.com/1991-8615/article/view/111580
- DOI: https://doi.org/10.14498/vsgtu1959
- ID: 111580
Cite item
Full Text
Abstract
The new closed solution of the coupled non-stationary axisymmetric problem of thermoelectroelasticity for a round axially polarized hinged piezoceramic plate in a three-dimensional formulation is constructed. Its cylindrical surface is hinged. The case of temperature change on the cylindrical surface and front planes of the plate (boundary conditions of the 1st kind) is considered. The front electroded surfaces of the structure are connected to a measuring device with a large input resistance (electric idle).
A plate is investigated, the geometrical dimensions of which and the rate of change of the temperature load do not significantly affect the inertial characteristics of the electroelastic system, making it possible to use the equations of equilibrium, electrostatics and thermal conductivity in the mathematical formulation of the problem. In this case, the initial calculated relations form a non-self-adjoint system of differential equations in partial derivatives.
The problem is solved by sequentially using the Hankel integral transform with respect to the radial coordinate and the generalized method of the biorthogonal finite integral transform (FIT) with respect to the axial variable. The application of the structural FIT algorithm allows one to construct an adjoint operator, without which it is impossible to solve non-self-adjoint linear problems by expanding in terms of eigenvector functions.
The constructed calculation relations make it possible to determine the stress-strain state, temperature and electric fields induced in a piezoceramic element under an arbitrary external temperature action, and also to analyze the effect of the rate of change in body volume and tension on the temperature field.
Full Text
Введение
Для бесконтактного определения температуры широкое применение получили тепловые датчики [1, 2], основным элементом в которых является пьезокерамический элемент. Для описания их работы и повышения функциональных возможностей возникает необходимость углубленного анализа нестационарных процессов, без которого невозможно понять взаимодействие температурных, электрических и упругих полей. При решении данной проблемы используются различные теории термоэлектроупругости [3, 4], в которых математическая формулировка включает систему несамосопряженных дифференциальных уравнений в частных производных.
Для наиболее точного учета эффекта связанности термоэлектроупругих полей на первый план выходят методы, позволяющие получить замкнутые решения нестационарных краевых задач в трехмерной постановке. При этом для преодоления математических трудностей в случае интегрирования исходной системы уравнений используются различные упрощения: исследуются стационарные задачи, рассматриваются в несвязанной постановке или анализируются конструкции с вырожденной геометрией.
В частности, в статье [5] рассматривается несвязанная стационарная осесимметричная задача для длинного электроупругого цилиндра. В работе [6] изложен подход к решению трехмерных статических задач для изотропного тела и систематизированы решения для пьезокерамических тел канонической формы.
В работе [7] в несвязанной постановке рассматривается толстостенный шар с короткозамкнутыми электродированными поверхностями при наличии на его внутренней поверхности осесимметричной механической и температурной (граничные условия теплопроводности 1-го рода) нагрузки. В статьях [8, 9] исследуется нестационарная задача радиально поляризованного функционально градуированного пьезоэлектрического полого цилиндра. Исследования [10, 11] посвящены построению решения несвязанных задач для пьезокерамической оболочки и круглой пластины при удовлетворении на лицевых поверхностях граничных условий теплопроводности 1-го и 3-го рода.
Связанные нестационарные задачи термоэлектроупругости для однородного и неоднородного пьезокерамического слоя рассматривались в работах [12–14], а в статьях [15, 16] объектом исследования являлась неограниченная среда. Работы [17, 18] посвящены анализу связанных нестационарных полей в длинном пьезокерамическом цилиндре. В статье [19] рассмотрена нелинейная одномерная задача термоэлектроупругости с термической релаксацией.
Целью настоящей работы является построение нового замкнутого решения нестационарной осесимметричной задачи термоэлектроупругости для шарнирно закрепленной круглой пьезокерамической пластины с учетом связанности механических, электрических и температурных полей при удовлетворении граничных условий теплопроводности 1-го рода. При этом ограничение по скорости изменения температуры на ее лицевой поверхности [11] позволяет использовать в расчетных соотношениях уравнения равновесия.
1. Постановка задачи
Круглая сплошная однородная шарнирно закрепленная пьезокерамическая пластина в цилиндрической системе координат $( r_\ast ,\theta ,z_\ast )$ занимает область $\Omega: \{ 0\leqslant r_\ast \leqslant b, 0\leqslant \theta \leqslant 2\pi ,0\leqslant z_\ast \leqslant h^\ast \}$, где $b$, $h^\ast$ — радиус и толщина. Рассматривается случай нестационарного изменения температуры $\omega _1^\ast (r_\ast ,t_\ast )$, $\omega_2^\ast (r_\ast ,t_\ast )$, $\omega_3^\ast (t_\ast )$ соответственно на ее верхней ($z_\ast =0$) и нижней ($z_\ast =h^\ast$) лицевых плоскостях, а также на цилиндрической ($r_\ast =b$) поверхности; $t_\ast$ — время. Лицевые электродированные поверхности пластины подключены к измерительному прибору с большим входным сопротивлением (рис. 1), при этом нижний электрод заземлен. Пренебрежимо малая толщина электродного металлопокрытия по сравнению с высотой пластины позволяет учитывать его только при формировании электрических граничных условий.
Рис. 1. Расчетная схема для закрепленной пьезокерамической пластины
[Figure 1. Calculation scheme for a fixed piezoceramic plate]
Математическая формулировка рассматриваемой задачи термоэлектроупругости включает в себя систему дифференциальных уравнений для аксиально поляризованного трансверсально-изотропного пьезокерамического материала с гексагональной кристаллической решеткой и следующие краевые условия даннной задачи в безразмерной форме [21]:
\[ \begin{equation}
\begin{array}{l}
\displaystyle
\frac{\partial }{\partial r}\nabla U+a_1 \frac{\partial ^2U}{\partial
z^2}+a_2 \frac{\partial ^2W}{\partial r\partial z}+a_3 \frac{\partial ^2\phi
}{\partial r\partial z}-\frac{\partial \Theta }{\partial r}=0,
\\
\displaystyle
a_1 \nabla \frac{\partial W}{\partial r}+a_4 \frac{\partial ^2W}{\partial
z^2}+a_2 \nabla \frac{\partial U}{\partial z}+a_5 \nabla \frac{\partial \phi
}{\partial r}+a_6 \frac{\partial ^2\phi }{\partial z^2}-a_7 \frac{\partial
\Theta }{\partial z}=0,
\\
\displaystyle
-\nabla \frac{\partial \phi }{\partial r}-a_8 \frac{\partial ^2\phi
}{\partial z^2}+a_9 \nabla \frac{\partial U}{\partial z}+a_{10} \nabla
\frac{\partial W}{\partial r}+a_{11} \frac{\partial ^2W}{\partial
z^2}+a_{12} \nabla \Theta +a_{13} \frac{\partial \Theta }{\partial z}=0,
\\
\displaystyle
\nabla \frac{\partial \Theta }{\partial r}+\frac{\partial ^2\Theta
}{\partial z^2}-\frac{\partial }{\partial t}\Bigl[ \Theta +a_{14} \Bigl(
\nabla U+\frac{\partial W}{\partial z} \Bigr)-a_{15} \frac{\partial \phi
}{\partial z} \Bigr]=0;
\end{array}
\end{equation} \tag{1} \]
\[ \begin{equation}
\begin{array}{c}
\bigl\{ U,W,\phi ,\Theta \bigr\}\big|_{r=0} <\infty,
\quad
\big\{ W,\phi \big\} \big|_{r=1} =0, \quad \Theta \big|_{r=1} =\omega _3,
\\
\Bigl\{\dfrac{\partial U}{\partial r}+a_{16} \dfrac{U}{r}+a_{17}
\dfrac{\partial W}{\partial z}+\dfrac{\partial \phi }{\partial z}-\Theta \Bigr\}\Big|_{r=1} =0;
\end{array}
\end{equation} \tag{2} \]
\[ \begin{equation}
\begin{array}{c}
\Bigl(a_{17} \nabla U + a_4 \dfrac{\partial W}{\partial z} + a_6 \dfrac{\partial \phi
}{\partial z}-a_7 \Theta\Bigr)\Big|_{z=0,h} =0,
\quad
\Bigl(\dfrac{\partial W}{\partial r}+\dfrac{\partial U}{\partial z}\Bigr)\Bigr|_{z=0,h}=0,
\\
\Bigl(-a_8 \dfrac{\partial \phi }{\partial z}+\dfrac{a_{10} }{a_5 }\nabla
U+a_{11} \dfrac{\partial W}{\partial z}+a_{13} \Theta \Bigr)\Big|_{z=0} =0,
\\
\phi \big|_{z=h} =0, \quad
\Theta \big|_{z=0} =\omega _1, \quad
\Theta\big|_{z=h} =\omega _2;
\end{array}
\end{equation} \tag{3} \]
\[ \begin{equation}
\big\{U,W,\phi ,\Theta \big\}\big|_{t=0}=0, \quad
\frac{\partial \{U,W,\phi \}}{\partial t}\Big|_{t=0} =0,
\quad
\frac{\partial \Theta }{\partial t}\Big|_{t=0} =\dot {\Theta }_0.
\end{equation} \tag{4} \]
В равенствах (1)–(4) использованы следующие обозначения:
\[ \begin{equation*}
\nabla =\frac{\partial }{\partial r}+\frac{1}{r};
\quad
\{ U,W,r,z \}= \frac1b \{ U^\ast ,W^\ast ,r_\ast ,z_\ast \} , \quad
\phi =\frac{e_{31} }{C_{11} b}\phi ^\ast,
\end{equation*} \]
\[ \begin{equation*}
t=\frac{\Lambda }{kb^2}t_\ast , \quad \Theta =\frac{\gamma _{11} }{C_{11} }\Theta ^\ast , \quad
\Theta ^\ast =T-T_0 , \quad
\{\omega _1 ,\omega _2 ,\omega _3 \}=\frac{\gamma _{11} }{C_{11} } [ \{ \omega _1^\ast
,\omega _2^\ast ,\omega _3^\ast \}-T_0 ];
\end{equation*} \]
\[ \begin{equation*}
a_1 =\frac{C_{55} }{C_{11} } ,\quad a_2 =\frac{C_{13} +C_{55} }{C_{11} }, \quad
a_3 =\frac{e_{15} +e_{31} }{e_{31} } , \quad a_4 =\frac{C_{33} }{C_{11} },\quad a_5
=\frac{e_{15} }{e_{31} },
\end{equation*} \]
\[ \begin{equation*}
a_6 =\frac{e_{33} }{e_{31} },\quad a_7 =\frac{\gamma _{33} }{\gamma _{11} }, \quad
a_8 =\frac{\varepsilon _{33} }{\varepsilon _{11}},\quad
a_9 =\frac{e_{31} (e_{15} +e_{31} )}{C_{11} \varepsilon _{11} },\quad
a_{10} =\frac{e_{15} e_{31} }{C_{11} \varepsilon _{11} },
\end{equation*} \]
\[ \begin{equation*}
a_{11} =a_{10} \frac{e_{33} }{e_{15} },\quad
a_{12} =\frac{g_{11} e_{31} }{\gamma _{11} \varepsilon _{11} },\quad
a_{13} =a_{12} \frac{g_{33} }{g_{11} },\quad
a_{14} =T_0 \frac{\gamma _{11} \gamma _{33} }{C_{11} k} ,
\end{equation*} \]
\[ \begin{equation*}
a_{15} =T_0 \frac{g_{33} \gamma _{11} }{e_{31} k},\quad
a_{16} =\frac{C_{12} }{C_{11} },\quad
a_{17} =\frac{C_{13} }{C_{11} },
\end{equation*} \]
где $\nabla $ — дифференциальный оператор; $U^\ast (r_\ast ,z_\ast ,t_\ast )$, $W^\ast (r_\ast ,z_\ast ,t_\ast )$, $\phi ^\ast (r_\ast ,z_\ast ,t_\ast )$, $\Theta ^\ast (r_\ast ,z_\ast ,t_\ast )$ — компоненты вектора перемещений, потенциал электрического поля и приращение температуры в размерной форме; $C_{ms}$, $e_{ms}$, $\varepsilon _{11}$, $\varepsilon _{33}$ — модули упругости, пьезомодули и коэффициенты диэлектрической проницаемости электроупругого материала, $m, s=\overline {1,3}$; $\gamma _{11}$, $\gamma _{33}$ — компоненты тензора температурных напряжений, $\gamma _{11} =C_{11} \alpha_t$, $\gamma _{33} =C_{33} \alpha _t$; $\Lambda$, $k$, $\alpha _t$ — коэффициенты теплопроводности, объемной теплоемкости и линейного температурного расширения материала; $g_{11}$, $g_{33}$ — компоненты тензора пирокоэффициентов; $T$, $T_0$ — соответственно текущая температура и температура первоначального состояния тела; $\dot {\Theta }_0$ — известная в начальный момент скорость изменения температуры.
Последнее условие (2) и первые две зависимости (3) соответственно учитывают отсутствие механических напряжений на цилиндрической и лицевых поверхностях. Равенство $\phi |_{r=1} =0$ учитывает отсутствие свободных электрических зарядов вследствие аксиальной поляризации материала. Условия (4) предполагают, что в начальный момент времени конструкция имеет температуру $T_0$ и находится в недеформированном состоянии.
Напряжение холостого хода $V (t_\ast )$ определяется зависимостью
\[ \begin{equation*}
V^\ast (t_\ast )=\frac{2}{b^2}\int _0^b \phi^\ast
(r_\ast , 0, t_\ast ) r_\ast dr
\end{equation*} \]
с учетом заземления нижней лицевой поверхности пьезокерамического элемента.
2. Построение общего решения
Для использования преобразования Ханкеля по радиальной координате необходимо принять $C_{11} =C_{12}$ $(a_{16} =1)$ и привести неоднородное граничное условие (2) на цилиндрической поверхности к однородному путем введения новых функций $u (r,z,t )$, $\Phi ( r,z,t )$, связанных с $U (r,z,t )$, $\Theta (r,z,t )$ следующими зависимостями:
\[ \begin{equation}
\Theta (r,z,t ) = \omega _3 ( t ) + \Phi (r,z,t ),
\quad
U ( r,z,t )=\frac{r}{2}\omega _3 ( t ) + u (r,z,t ).
\end{equation} \tag{5} \]
В результате подстановки (5) в (1)–(4) получаем новую краевую задачу относительно функций $u$, $W$, $\phi$, $\Phi$. При этом второе и третье уравнения (1), а также граничные (2) и начальные условия (4), включающие функции $U$, $\Theta$, становятся неоднородными соответственно с правыми частями $F_1$, $F_2$, $B_1, \dots, B_4$, $u_0$, $\dot {u}_0$, $\Phi _0$, $\dot{\Phi }_0$ следующего вида:
\[ \begin{equation*}
F_1 =-a_{12} r^{-1}\omega _3,
\quad
F_2 = (1+a_{14} ) \frac{d\omega _3 }{dt},
\quad
B_1 = (a_7 -a_{17} )\omega _3,
\end{equation*} \]
\[ \begin{equation*}
B_2 =-\Bigl( a_{13} +\frac{a_{10} }{a_5 } \Bigr)\omega _3,
\quad
B_3 =\omega _1 -\omega _3 ,
\quad
B_4 =\omega _2 -\omega _3,
\quad
u_0 =-\frac{r}{2}\omega _3 ( 0 ),
\end{equation*} \]
\[ \begin{equation*}
\dot {u}_0 =-\frac{r}{2}\frac{d\omega _3 }{dt} \Big|_{t=0},
\quad
\Phi _0 =-\omega _3 ( 0 ), \quad \dot {\Phi }_0 =\dot {\Theta }_0 -\frac{d\omega _3 }{dt} \Big|_{t=0},
\end{equation*} \]
а граничные условия (2) принимают вид
\[ \begin{equation*}
\{ u, W,\phi ,\Phi \} |_{r=0} <\infty,
\quad
\{ W, \phi, \Phi \} |_{r=1}=0,\quad
\Bigl\{ \nabla u+a_{17} \frac{\partial W}{\partial z}+\frac{\partial \phi
}{\partial z}-\Phi \Bigr\} \Big|_{r=1}=0.
\end{equation*} \]
Введем на сегменте $[0, 1]$ однокомпонентное интегральное
преобразование Ханкеля с конечными пределами по переменной $r$ при
использовании следующих трансформант:
\[ \begin{equation*}
u_H (n,z,t )=\int _0^1 u (r,z,t ) r J_1 (j_n r ) dr,
\end{equation*} \]
\[ \begin{equation*}
\{ w_H (n,z,t ), \phi _H (n,z,t ), \Theta _H (n,z,t ) \}=\int _0^1 \{ W (r,z,t ), \phi (r,z,t ), \Phi ( r,z,t )
\} r J_0 ( j_n r ) dr,
\end{equation*} \]
и формул обращения
\[ \begin{equation*}
u ( r,z,t ) = 2\sum\limits_{n=1}^\infty \frac{u_H ( n,z,t )} {J_1 ( j_n )^2} J_1 ( j_n r ),
\end{equation*} \]
\[ \begin{equation}
\{ W ( r,z,t ), \phi ( r,z,t ), \Phi (r,z,t ) \}=2\sum\limits_{n=1}^\infty \frac{ \{ w_H ( n, z, t ), \phi _H ( n, z, t ), \Theta _H ( n,z,t ) \}}
{J_1 ( j_n )^2} J_0 ( j_n r ),
\end{equation} \tag{6} \]
где $j_n$ — положительные нули (корни) функции $J_0 ( j_n )$, $J_v ({}\cdot{})$ — функции Бесселя первого рода порядка $v$.
В результате использования алгоритма преобразования получается начально-краевая задача относительно трансформант Ханкеля:
\[ \begin{equation}
\begin{array}{l}
-j_n^2 u_H +a_1 \dfrac{\partial ^2 u_H }{\partial z^2}-a_2 j_n \dfrac{\partial
w_H }{\partial z}+a_3 j_n \dfrac{\partial \phi _H }{\partial z}+j_n \Theta _H =0,
\\
-a_1 j_n^2 w_H +a_4 \dfrac{\partial ^2w_H }{\partial z^2}+a_2 j_n
\dfrac{\partial u_H }{\partial z}-a_5 j_n^2 \phi _H +a_6 \dfrac{\partial
^2\phi _H }{\partial z^2}-a_7 \dfrac{\partial \Theta _H }{\partial z}=0,
\\
j_n^2 \phi _H {-}a_8 \dfrac{\partial ^2\phi _H }{\partial z^2}{+}a_9 j_n
\dfrac{\partial u_H }{\partial z}{-}a_{10} j_n^2 w_H {+}a_{11} \dfrac{\partial
^2w_H }{\partial z^2}{+}a_{12} j_n \Theta _H {+}a_{13} \dfrac{\partial \Theta _H
}{\partial z}=F_{1H},
\\
-j_n^2 \Theta _H +\dfrac{\partial ^2\Theta _H }{\partial z^2}-\dfrac{\partial
}{\partial t}
\Bigl[ \Theta _H +a_{14} \Bigl( j_n u_H +\frac{\partial w_H
}{\partial z} \Bigr)-a_{15} \frac{\partial \phi _H }{\partial z} \Bigr]=F_{2H};
\end{array}
\end{equation} \tag{7} \]
\[ \begin{equation*}
\Bigl(
a_{17} j_n u_H +a_4 \frac{\partial w_H }{\partial z}+a_6 \frac{\partial
\phi _H }{\partial z}-a_7 \Theta _H \Bigr)\Big|_{z=0, h}\!\!\! =B_{1H},
\quad
\Bigl(\frac{\partial u_H}{\partial z}-j_n w_H \Bigr)\Big|_{z=0, h}\!\!\! =0,
\end{equation*} \]
\[ \begin{equation}
\Bigl( -a_8 \frac{\partial \phi_H }{\partial z}+\frac{a_{10} }{a_5 }j_n
u_H +a_{11} \frac{\partial w_H }{\partial z}+a_{13} \Theta _H \Bigr) \Big|_{z=0} =B_{2H},
\\
\phi _H |_{z=h} =0, \quad \Theta_{H} |_{z=0} =B_{3H}, \quad \Theta_{H} |_{z=h} = B_{4H};
\end{equation} \tag{8} \]
\[ \begin{equation}
\begin{array}{c}
u_H|_{t=0} =u_{0H}, \quad \Theta_H |_{t=0} =\Theta_{0H}, \quad \{w_H ,\phi _H \} |_{t=0}=0,
\quad
\dfrac{\partial u_H }{\partial t}\Big|_{t=0} =\dot {u}_{0H},
\\
\dfrac{\partial \{u_H , w_H \}}{\partial t} \Big|_{t=0} =0,
\quad
\dfrac{\partial \Theta _H}{\partial t}\Big|_{t=0} =\dot {\Theta }_{0H},
\end{array}
\end{equation} \tag{9} \]
где
\[ \begin{equation*}
\{ u_{0H} ,\dot {u}_{0H} \}=\int _0^1 \{ u_0,\dot {u}_0 \} r J_1 (j_n r )dr,
\end{equation*} \]
\[ \begin{equation*}
\{F_{1H} ,F_{2H} ,B_{1H} ,B_{2H} ,B_{3H} ,B_{4H} ,\Theta _{0H} ,\dot
{\Theta }_{0H} \}=\int _0^1 \{ F_1 ,F_2 ,B_1 ,B_2 ,B_3 ,B_4 ,\Phi _0 ,\dot \Phi_0 \} r J_0 ( j_n r ) dr.
\end{equation*} \]
На следующем этапе решения выполняется процедура приведения расчетных соотношений (7)–(9) к виду, позволяющему в дальнейшем использовать метод конечных биортогональных интегральных преобразований [24]. Для этого вводятся новые функции $U_H ( n,z,t)$, $W_H (n,z,t)$, $\varphi _H (n,z,t)$, $\Phi _H (n,z,t)$, связанные с $u_H (n,z,t)$, $w_H (n,z,t)$, $\phi _H (n,z,t)$, $\Theta _H (n,z,t)$ следующими соотношениями:
\[ \begin{equation}
\begin{array}{l}
u_H (n,z,t)=H_1 (n,z,t){+}U_H (n,z,t), \;
w_H (n,z,t)=H_2 (n,z,t){+}W_H (n,z,t),
\\
\phi _H (n,z,t)=H_3 (n,z,t){+}\varphi _H (n,z,t), \;
\Theta _H (n,z,t)=H_4 (n,z,t){+}\Phi _H (n,z,t),
\end{array}
\end{equation} \tag{10} \]
где
\[ \begin{multline*}
\{H_1 ,H_2 ,H_3 ,H_4 \}= \{f_1 ( z ), f_2 ( z ), f_3 ( z ), f_4 ( z ) \} B_{1H} (0,t)+
\{ f_5 ( z ), f_6 ( z ), f_7 ( z ), f_8 ( z ) \} B_{1H} (h,t)+
\{f_9 ( z ), f_{10} ( z ), f_{11} ( z ), f_{12} ( z ) \} B_{2H} (0,t)+ {} \\ {} +
\{f_{13} ( z ), f_{14} ( z ), f_{15} ( z ), f_{16} ( z ) \} B_{3H} (0,t)+ \{f_{17} ( z ), f_{18} ( z ), f_{19} ( z ), f_{20}
( z ) \}B_{4H} (h,t),
\end{multline*} \]
$f_1 ( z ), \dots, f_{20} (z)$ — дважды дифференцируемые функции.
Подстановка (10) в (7)–(9) при удовлетворении условий для случая ${z=0, h}$:
\[ \begin{equation}
\begin{array}{c}
\Bigl(
a_{17} j_n H_1 +a_4 \dfrac{\partial H_2 }{\partial z}+a_6 \dfrac{\partial H_3 }{\partial z}-a_7 H_4 \Bigr)\Big|_{z=0, h} =B_{1H},
\quad
j_n H_2 -\dfrac{\partial H_1}{\partial z}=0,
\\
H_3 |_{z=h} =0, \quad
\Bigl(-a_8 \dfrac{\partial H_3 }{\partial z}+\dfrac{a_{10}}{a_5} j_n H_1
+a_{11} \dfrac{\partial H_2}{\partial z}+a_{13} H_4 \Bigr)\Big |_{z=0}=B_{2H},
\\
H_{4} |_{z=0} =B_{3H},\quad
H_{4} |_{z=h} =B_{4H}
\end{array}
\end{equation} \tag{11} \]
позволяет получить начально-краевую задачу относительно функций $U_H (n,z,t)$, $W_H (n,z,t)$, $\varphi _H (n,z,t)$, $\Phi _H (n,z,t)$ с однородными граничными условиями:
\[ \begin{equation}
\begin{array}{l}
-j_n^2 U_H +a_1 \dfrac{\partial^2 U_H }{\partial z^2}-a_2 j_n \dfrac{\partial
W_H }{\partial z}+a_3 j_n \dfrac{\partial \varphi _H}{\partial z}+j_n \Phi
_H =F_{1H}^\ast,
\\
-a_1 j_n^2 W_H +a_4 \dfrac{\partial ^2 W_H}{\partial z^2}+a_2 j_n
\dfrac{\partial U_H}{\partial z}-a_5 j_n^2 \varphi _H +
a_6 \dfrac{\partial ^2\varphi _H}{\partial z^2}-a_7 \dfrac{\partial \Phi _H }{\partial z}=F_{2H}^\ast,
\\
j_n^2 \varphi _H -a_8 \dfrac{\partial^2 \varphi_H }{\partial z^2}+
a_9 j_n \dfrac{\partial U_H }{\partial z}-a_{10} j_n^2 W_H +a_{11} \dfrac{\partial ^2W_H }{\partial z^2}
+a_{12} j_n \Phi _H +a_{13} \dfrac{\partial \Phi _H }{\partial z}=F_{3H}^\ast,
\\
-j_n^2 \Phi _H +\dfrac{\partial ^2 \Phi_H}{\partial z^2}-\dfrac{\partial }{\partial t}\Bigl[\Phi _H +a_{14} \Bigl(j_n U_H +\dfrac{\partial W_H }{\partial z} \Bigr)-a_{15} \dfrac{\partial \varphi _H }{\partial z}
\Bigr]=F_{4H}^\ast;
\end{array}
\end{equation} \tag{12} \]
\[ \begin{equation*}
\Bigl( a_{17} j_n U_H +a_4 \frac{\partial W_H }{\partial z}+a_6 \frac{\partial \varphi _H }{\partial z}-a_7 \Phi _H \Bigr)\Big|_{z=0,h} =0, \; \;
\Bigl( \frac{\partial U_H}{\partial z}-j_n W_H \Bigr)\Big|_{z=0,h}=0,
\end{equation*} \]
\[ \begin{equation}
\Bigl( -a_8 \frac{\partial \varphi _H }{\partial z}+\frac{a_{10} }{a_5 }j_n
U_H +a_{11} \frac{\partial W_H }{\partial z} \Bigr) \Big|_{z=0} =0,
\end{equation} \tag{13} \]
\[ \begin{equation*}
\varphi_{H} |_{z=h} =\Phi _{H} |_{z=0} =\Phi _{H} |_{z=h} =0;
\end{equation*} \]
\[ \begin{equation*}
U_H|_{t=0} =U_{0H},\quad W_H |_{t=0} =W_{0H}, \quad \varphi_H |_{t=0} =\varphi_{0H}, \quad \Phi _H |_{t=0} =\Phi_{0H},
\end{equation*} \]
\[ \begin{equation}
\frac{\partial U_H }{\partial t}\Big|_{t=0} =\dot {U}_{0H},
\quad
\frac{\partial W_H }{\partial t}\Big|_{t=0} =\dot {W}_{0H},
\end{equation} \tag{14} \]
\[ \begin{equation*}
\frac{\partial \varphi _H }{\partial t}\Big|_{t=0} =\dot {\varphi }_{0H},
\quad
\frac{\partial \Phi _H }{\partial t}\Big|_{t=0} =\dot {\Phi }_{0H};
\end{equation*} \]
где
\[ \begin{equation*}
F_{1H}^\ast =j_n^2 H_1 -a_1 \frac{\partial ^2H_1 }{\partial z^2}+a_2
j_n \frac{\partial H_2 }{\partial z}-a_3 j_n \frac{\partial H_3 }{\partial
z}-j_n H_4,
\end{equation*} \]
\[ \begin{equation*}
F_{2H}^\ast =a_1 j_n^2 H_2 -a_4 \frac{\partial ^2H_2}{\partial z^2}-a_2 j_n
\frac{\partial H_1 }{\partial z}+a_5 j_n^2 H_3 -a_6 \frac{\partial ^2H_3
}{\partial z^2}+a_7 \frac{\partial H_4 }{\partial z},
\end{equation*} \]
\[ \begin{equation*}
F_{3H}^\ast =F_{1H} -j_n^2 H_3 +a_8 \frac{\partial^2 H_3}{\partial z^2}-a_9
j_n \frac{\partial H_1 }{\partial z}+a_{10} j_n^2 H_2
-a_{11} \frac{\partial ^2H_2 }{\partial z^2}-a_{12} j_n H_4 -a_{13} \frac{\partial H_4 }{\partial z},
\end{equation*} \]
\[ \begin{equation*}
F_{4H}^\ast =F_{2H} +j_n^2 H_4 -\frac{\partial^2 H_4 }{\partial z^2}+
\Bigl(\frac{\partial }{\partial t}+\beta \frac{\partial ^2}{\partial t^2}
\Bigr)\cdot
\Bigl[ H_4 +a_{14} \Bigl(j_n H_1 +\frac{\partial H_2 }{\partial z} \Bigr)-a_{15} \frac{\partial H_3 }{\partial z} \Bigr];
\end{equation*} \]
\[ \begin{equation*}
U_{0H} =u_{0H} -H_{1} |_{t=0},
\quad
W_{0H} =-H_{2} |_{t=0},
\end{equation*} \]
\[ \begin{equation*}
\varphi _{0H} =-H_{3} |_{t=0},
\quad
\Phi _{0H} =\Theta _{0H} -H_{4} |_{t=0},
\end{equation*} \]
\[ \begin{equation*}
\dot {U}_{0H} =\dot {u}_{0H} -\frac{\partial H_1 }{\partial t}\Big|_{t=0} ,
\quad
\dot {W}_{0H} =-\frac{\partial H_2 }{\partial t}\Big|_{t=0},\\
\dot {\varphi }_{0H} =-\frac{\partial H_3 }{\partial t}\Big|_{t=0},
\quad
\dot {\Phi }_{0H} =\dot {\Theta }_{0H} -\frac{\partial H_4 }{\partial
t}\Big|_{ t=0} .
\end{equation*} \]
Начально-краевую задачу (12)–(14) решаем, используя структурный алгоритм вырожденного биортогонального конечного интегрального преобразования (КИП) [24]. Для этого вводим на сегменте $[ 0{,} h ]$ КИП с неизвестными компонентами собственных вектор-функций ядер преобразований $K_m (\lambda _{in} , z )$, $N_m ( \mu _{in} ,z )$, $m=\overline{1, 4}$:
\[ \begin{equation*}
G (n,\lambda _{in} ,t )=\int _0^h \Bigl[ \Phi _H +a_{14} \Bigl( j_n U_H +\frac{\partial W_H }{\partial z} \Bigr)-a_{15} \frac{\partial \varphi _H }{\partial z} \Bigr] K_4 (\lambda _{in} ,z )dz,
\end{equation*} \]
\[ \begin{equation}
\{ U_H ,W_H ,\varphi _H ,Y_H \}=\sum\limits_{i=1}^\infty
G (n,\lambda _{in} ,t ) \frac{ \{ N_1 (\mu _{in} ,z ), N_2 (\mu _{in} ,z ), N_3 (\mu _{in} ,z ),
N_4 (\mu _{in} ,z ) \}} { \| K_{in} \|^2},
\end{equation} \tag{15} \]
\[ \begin{equation*}
\|K_{in} \|^2=\int _0^h K_4 (\lambda _{in} ,z ) N_4 (\mu_{in} ,z ) dz,
\end{equation*} \]
где $\lambda _{in}$, $\mu _{in}$ — собственные значения соответствующих однородных линейных краевых задач относительно сопряженных $K_k (\lambda _{in} ,z )$ и инвариантных $N_k (\mu _{in} ,z )$ компонент вектор-функций ядер КИП, $k= \overline{ 1, 4}$.
Особенность данного преобразования заключается в том, что трансформанта и формулы обращения (15) содержат различные ядровые вектор-функции $K_4
(\lambda _{in} ,z )$, $N_k (\mu _{in} ,z )$.
Согласно процедуре преобразования формируется счетное множество задач для трансформанты $G (n,\lambda _{in} ,t )$ вида
\[ \begin{equation*}
\Bigl(\frac{d}{dt}+\lambda _{in}^2 \Bigr) G (n,\lambda _{in} ,t )=
-F_H (n,\lambda _{in} ,t ),\quad i=\overline {1,\infty }, \; n=\overline {0,\infty };
\end{equation*} \]
\[ \begin{equation*}
G (\lambda _{in} , n, t ) |_{t=0}=G_{0H},
\end{equation*} \]
решение которых имеет вид
\[ \begin{equation}
G (n,\lambda _{in} )=G_0 \exp ( -\lambda _{in}^2 t )- \int _0^t F_H (n,\lambda _{in} ,\tau )
\exp [ \lambda _{in}^2 (\tau -t) ] d\tau,
\end{equation} \tag{16} \]
и две однородные задачи относительно компонент ядра преобразования $K_k (\lambda _{in} ,z )$, $k=\overline{1, 4}$:
\[ \begin{equation}
\begin{array}{l}
-j_n^2 K_{1in} +a_1 \dfrac{d^2K_{1in} }{dz^2}-a_2 j_n \dfrac{dK_{2in}}{dz}-a_9 j_n \dfrac{dK_{3in} }{dz}+\lambda _{in}^2 a_{14} j_n K_{4in} =0,
\\
-a_1 j_n^2 K_{2in} +a_4 \dfrac{d^2K_{2in} }{dz^2}+a_2 j_n \dfrac{dK_{1in}
}{dz}-a_{10} j_n^2 K_{3in} +a_{11} \dfrac{d^2K_{3in} }{dz^2}-\lambda _{in}^2 a_{14} \dfrac{dK_{4in} }{dz}=0,
\\
j_n^2 K_{3in} -a_8 \dfrac{d^2K_{3in} }{dz^2}-a_3 j_n \dfrac{dK_{1in} }{dz}-a_5
j_n^2 K_{2in} +a_6 \dfrac{d^2K_{2in} }{dz^2}+\lambda _{in}^2 a_{15} \dfrac{dK_{4in}}{dz}=0,
\\
( \lambda _{in}^2 -j_n^2 )K_{4in} +\dfrac{d^2K_{4in}}{dz^2}+j_n K_{1in} +
a_7 \dfrac{dK_{2in} }{dz}+a_{12} j_n K_{3in} -a_{13} \dfrac{dK_{3in} }{dz}=0;
\end{array}
\end{equation} \tag{17} \]
\[ \begin{equation}
\begin{array}{c}
\Bigl( a_{17} j_n K_{1in} +a_4 \dfrac{dK_{2in} }{dz}+a_{11} \dfrac{dK_{3in} }{dz}\Bigr)\Big|_{z=0, h}=0,\\
\Bigl(\dfrac{dK_{1in} }{dz}-j_n K_{2in} -\dfrac{a_{10} }{a_1 }j_n K_{3in} \Bigr)\Big|_{z=0, h} =0,
\\
\Bigl( -a_8 \dfrac{dK_{3in} }{dz}-a_3 j_n K_{1in} +a_6 \dfrac {dK_{2in} }{dz} \Bigr)\Big|_{z=0} =0,
\\
K_{3in} |_{z=h} =K_{4in} |_{z=0} =K_{4in} |_{z=h} =0
\end{array}
\end{equation} \tag{18} \]
и компонент $N_k (\mu _{in} ,z )$, $k=\overline{1, 4}$:
\[ \begin{equation}
\begin{array}{l}
-j_n^2 N_{1in} +a_1 \dfrac{d^2N_{1in} }{dz^2}-a_2 j_n \dfrac{dN_{2in}}{dz}+a_3 j_n \dfrac{dN_{3in} }{dz}+j_n N_{4in} =0,
\\
-a_1 j_n^2 N_{2in} +a_4 \dfrac{d^2N_{2in} }{dz^2}+a_2 j_n \dfrac{dN_{1in} }{dz}-a_5 j_n^2 N_{3in} +a_6 \dfrac{d^2N_{3in} }{dz^2}-a_7 \dfrac{dN_{4in}}{dz}=0,
\\
j_n^2 N_{3in} -a_8 \dfrac{d^2N_{3in} }{dz^2}+a_9 j_n \dfrac{dN_{1in} }{dz}-a_{10} j_n^2 N_{2in} +
a_{11} \dfrac{d^2N_{2in} }{dz^2}+a_{12} j_n N_{4in} +a_{13} \dfrac{dN_{4in} }{dz}=0,
\\
-j_n^2 N_{4in} +\dfrac{d^2N_{4in} }{dz^2}+\mu _{in}^2
\Bigl( N_{4in} +a_{14} j_n N_{1in} +a_{14} \dfrac{dN_{2in} }{dz}-a_{15} \dfrac{dN_{3in} }{dz} \Bigr)=0;
\end{array}
\end{equation} \tag{19} \]
\[ \begin{equation}
\begin{array}{c}
\Bigl( a_{17} j_n N_{1in} +a_4 \dfrac{dN_{2in} }{dz}+a_6 \dfrac{dN_{3in} }{dz}\Bigr)\Big|_{z=0,h}=0,
\\
\Bigl( \dfrac{\partial N_{1in} }{\partial z}-j_n N_{2in}\Bigr)\Big|_{z=0,h}=0,
\\
\Bigl( -a_8 \dfrac{dN_{3in} }{dz}+\dfrac{a_{10} }{a_5 }j_n N_{1in} +a_{11}
\dfrac{dN_{2in} }{dz} \Bigr)\Big|_{z=0} =0,
\\
N_{3in} |_{z=h} = N_{4in} |_{z=0} = N_{4in} |_{z=h} =0,
\end{array}
\end{equation} \tag{20} \]
где
\[ \begin{equation*}
F_H (n,\lambda _{in} ,t )=\int _0^h (F_1 K_{1in} +F_2 K_{2in} +F_3 K_{3in} +F_4 K_{4in} )dz,
\end{equation*} \]
\[ \begin{equation*}
G_{0H} =\int _0^h \Bigl[ \Phi _{0H} +a_{14} \Bigl( j_n U_{0H} + \frac{dW_{0H} }{dz} \Bigr)-a_{15} \dfrac{d\varphi _{0H} }{dz} \Bigr]
K_{4in} dz.
\end{equation*} \]
Построенная однородная задача (19), (20) относительно функций $N_k (\mu _{in} ,z )$, $k=\overline{1, 4}$, является сопряженной по отношению к исходным расчетным соотношениям (12), (13).
Системы (17), (19) приводятся к следующим дифференциальным уравнениям относительно $K_2 (\lambda _{in} ,z )$, $N_2 (\mu _{in},z )$:
\[ \begin{equation}
\Bigl( \frac{d^8}{dz^8}+e_{1in} \frac{d^6}{dz^6}+e_{2in}
\frac{d^4}{dz^4}+e_{3in} \frac{d^2}{dz^2}+e_{4in} \Bigr) \{ K_{2in}, N_{2in} \}=0,
\end{equation} \tag{21} \]
левые части которых можно разложить на следующие коммутативные сомножители:
\[ \begin{equation}
\Bigl( \frac{d^2}{dz^2}-A_{1in}^2 \Bigr)\Bigl( \frac{d^2}{dz^2}+A_{2in}^2 \Bigr)\Bigl(\frac{d^4}{dz^4}+m_{3in}^2 \frac{d^2}{dz^2}+m_{4in}^2 \Bigr) \{ K_{2in} , N_{2in} \}=0,
\end{equation} \tag{22} \]
где
\[ \begin{equation*}
A_{1in} =\sqrt {B_{1in}},\quad A_{2in} =\sqrt {S_{1in}},\quad
m_{3in}^2 =e_{1in} +B_{1in} +S_{1in},\quad m_{4in}^2 =\frac{e_{4in} }{B_{1in} S_{2in}};
\end{equation*} \]
$B_{1in}$, $S_{1in}$ — действительные положительные корни следующих характеристических уравнений:
\[ \begin{equation*}
\begin{array}{l}
B_{in}^4 +e_{1in} B_{in}^3 +e_{2in} B_{in}^2 +e_{3in} B_{in} +e_{4in} =0,\\
S_{in}^3 - (e_{1in} +B_{1in} ) S_{in}^2 + ( e_{1in} B_{1in} + B_{1in}^2 +e_{2in} )S_{in} -
\dfrac{e_{4in}}{B_{1in} }=0;
\end{array}
\end{equation*} \]
величины $e_{1in}, \ldots, e_{4in}$ определяются различными комбинациями коэффициентов $a_1, \ldots, a_{15}$.
Общий интеграл уравнений (22) при исследовании пластины из пьезокерамического материала имеет вид
\[ \begin{multline}
\{K_{2in} ,N_{2in} \}= \{D_{1in} ,E_{1in} \} \exp (A_{1in} z ) + \{D_{2in} , E_{2in} \} \exp (-A_{1in}
z ) + \{D_{3in} ,E_{3in} \} \sin (A_{2in} z )+ \{D_{4in} , E_{4in} \} \cos (A_{2in} z )+
{}
\\
{} +
\{D_{5in} , E_{5in} \}\sin (A_{3in} z )
+ \{D_{6in} ,E_{6in} \}\cos (A_{3in} z )+ \{D_{7in} ,E_{7in} \}\sin (A_{4in} z ) + \{D_{8in} ,E_{8in} \}\cos (A_{4in} z ),
\end{multline} \tag{23} \]
где коэффициенты
\[ \begin{equation*}
A_{3in} =\Bigl( \frac{m_{3in}^2 + ({m_{3in}^4 -4m_{4in}^2 })^{1/2}}{2} \Bigr)^{1/2},
\; \;
A_{4in} =\Bigl( \frac{m_{3in}^2 - ({m_{3in}^4 -4m_{4in}^2 })^{1/2}}{2} \Bigr)^{1/2}.
\end{equation*} \]
Здесь следует отметить, что условия о действительных положительных значениях коэффициентов $B_{1in}$, $S_{1in}$, $A_{1in}, \ldots, A_{4in}$ выполняются для большинства конструкций, изготовленных из пьезокерамического материала. В противном случае меняется структура формул (22), (23).
Принимая во внимание связи, полученные в результате приведения (17), (19) к (21), получаем выражения для функций $K_1 (\lambda _{in} ,z )$, $K_3 (\lambda _{in} ,z )$, $K_4 (\lambda _{in} ,z )$, $N_1 (\lambda _{in} ,z )$, $N_3 (\lambda _{in} ,z )$, $N_4 (\lambda _{in} ,z )$. Их подстановка в граничные условия (18), (20) позволяет сформировать две системы алгебраических уравнений, решение которых позволяет определить постоянные интегрирования $D_{kin}$, $E_{kin}$, $k=\overline{1,8}$, и собственные значения $\lambda _{in}$, $\mu _{in}$.
Окончательные выражения функций $U(r,z,t)$, $W (r,z,t)$, $\phi (r,z,t)$, $\Theta (r,z,t)$ получим, последовательно применяя к трансформанте (16) формулы обращения (15), (6). В результате с учетом (5), (10) имеем
\[ \begin{equation*}
U(r,z,t) = \frac{r}{2}\omega _3 ( t ) + 2\sum\limits_{n=1}^\infty \frac{J_1 (j_n r )}{J_0 ( j_n )^2} \cdot \biggl[ H_1 (n,z,t)
+\sum\limits_{i=1}^\infty G (n,\lambda _{in} ,t ) N_1 (\mu _{in} ,z ) \| K_{in} \|^{-2} \biggr],
\end{equation*} \]
\[ \begin{equation*}
W(r,z,t)=2\sum\limits_{n=0}^\infty \frac{J_0 (j_n r )} {J_0 (j_n )^2}
\biggl[ H_2 ( n,z,t ) + \sum\limits_{i=1}^\infty G (n,\lambda _{in} ,t ) N_2 (\mu_{in} ,z \big)
\| K_{in} \|^{-2} \biggr],
\end{equation*} \]
\[ \begin{equation*}
\phi ( r,z,t)=2\sum\limits_{n=0}^\infty \frac{J_0 ( j_n r )}{J_0 ( j_n )^2}
\biggl[ H_3 (n,z,t)+\sum\limits_{i=1}^\infty G (n,\lambda _{in} ,t ) N_3 (\mu_{in} ,z )
\| K_{in} \|^{-2} \biggr],
\end{equation*} \]
\[ \begin{equation*}
\Theta (r,z,t)=\omega _3 ( t ) + 2\sum\limits_{n=0}^\infty \frac{J_0 (j_n r )}{J_0 (j_n )^2} \cdot \biggl[ H_4 (n,z,t) + \sum\limits_{i=1}^\infty
G (n,\lambda _{in} ,t ) N_4 (\mu_{in} ,z ) \| K_{in} \|^{-2} \biggr].
\end{equation*} \]
Заключительным этапом исследования является определение функций $f_1 ( z ), \ldots, f_{20} ( z )$ из условия упрощения правых частей дифференциальных уравнений (12) и удовлетворения граничных условий (11).
3. Вычислительный эксперимент и анализ результатов
Рассмотрим круглую пластину ($b=0.014$ м) из пьезокерамики состава PZT–5А со следующими термоэлектроупругими характеристиками [25]:
\[ \begin{equation*}
\begin{array}{c}
\{C_{11} ,C_{12} ,C_{13} ,C_{33} ,C_{55} \}= \{ 9.92, 5.4, 5.08, 8.69, 1.6 \}\times 10^{10} \,\text{Па},
\\
\{ \varepsilon _{11} ,\varepsilon _{33} \}=\{ 15.3, 15.0 \}\times 10^{-9} \,\text{Ф/м},
\end{array}
\end{equation*} \]
\[ \begin{equation*}
\{ e_{15} ,e_{31} ,e_{33} \}= \{12.3, -7.2, 15.1\} \,\text{Кл/м}^{2},
\quad
\Lambda =1.8 \,\text{Вт/(м}{}\cdot{}\text{K)},
\end{equation*} \]
\[ \begin{equation*}
\alpha _t =0.33\cdot 10^{-5} \,\text{К}^{-1}, \quad
k=3\cdot 10^6 \,\text{Дж/(м}^{3}{}\cdot{}\text{К)},
\end{equation*} \]
\[ \begin{equation*}
g_{11} =g_{33} =-2\cdot 10^{-4} \,\text{Kл/(м}^{2}{}\cdot{}\text{К)},
\quad
\{\gamma _{11} ,\gamma _{33} \}= \{3.31, 2.89\}\times 10^5 \,\text{Па/К}.
\end{equation*} \]
Изменение температуры на верхней лицевой плоскости ($z_\ast =0$) задается в виде
\[ \begin{equation*}
\omega _1^\ast (r_\ast , t_\ast )=\Bigl( 1-\frac{r_\ast }{b}\Bigr)
T_{\max}^\ast \Bigl[ \sin \Bigl( \frac{\pi }{2t_{\max }^\ast }t_\ast \Bigr)
H ( t_{\max }^\ast -t_\ast ) + H ( t_\ast-t_{\max }^\ast ) \Bigr]
\end{equation*} \]
при отсутствии приращения температуры на нижней лицевой и цилиндрической поверхности:
\[ \begin{equation*}
\omega _2^\ast ( r_\ast ,t_\ast )=\omega _3^\ast (t_\ast )=0.
\end{equation*} \]
Здесь $H ({}\cdot{})$ — функция Хевисайда; $T_{\max }^\ast$, $t_{\max }^\ast$ — максимальное значение внешнего температурного воздействия и соответствующее ему время в размерной форме:
\[ \begin{equation*}
T_{\max }^\ast =373\,\text{K } (100\text{°C}),\quad
T_0=293\,\text{K } (20\text{°C}), \quad
t_{\max }^\ast =0.1 \text{с}.
\end{equation*} \]
На рис. 2 представлены графики изменения температуры $\Theta^\ast (0,z,t)$ по высоте пластины ($b=0.014$ м, $h^\ast =0.001$ м) в различные моменты времени: 1 — $t=t_{\max }$, 2 — $t=2\, t_{\max }$, 3 — $t=10 \,t_{\max }$, где $t_{\max }= {\Lambda t_{\max }^\ast}/( {kb^2})$.
Результаты вычислительного эксперимента подтверждают, что установившийся температурный режим в пьезокерамической пластине формируется достаточно быстро при $t_\ast =1$ c (см. рис. 2) за счет высокого коэффициента теплопроводности, ее небольшой толщины и отсутствия приращения температуры на ее нижней лицевой поверхности ($\omega _2^\ast (r_\ast, t_\ast )=0$).
Анализ результатов, связанный с определением функции $\Theta^\ast (r,z,t)$, показал, что при исследовании пьезокерамических конструкций можно пренебречь влиянием на температурное поле скоростями изменения объема тела и напряженности вследствие небольших значений коэффициентов $a_{14}$, $a_{15}$ ($a_{14} = 9.24 \cdot 10^{-5}$, $a_{15} =0.89\cdot 10^{-5}$), т.е. в расчетах можно использовать только уравнение теплопроводности.
Рис. 2. Изменение функций $\Theta^*(0,z,t)$ по высоте пластины $z=z_*/b$: 1 — $t=t_{\max}$, 2 — $t=2t_{\max}$, 3 — $t=10t_{\max}$; $t_{\max}=\Lambda t_{\max}^*/(kb^2)$
[Figure 2. Change of functions $\Theta^* (0,z,t)$ along the plate height $z= z_*/b$:} 1 — $t=t_{\max}$, 2 — $t=2\, t_{\max}$, 3 — $t=10\, t_{\max }$; $ t_{\max }= {\Lambda t_{\max }^\ast}/( {kb^2})$]
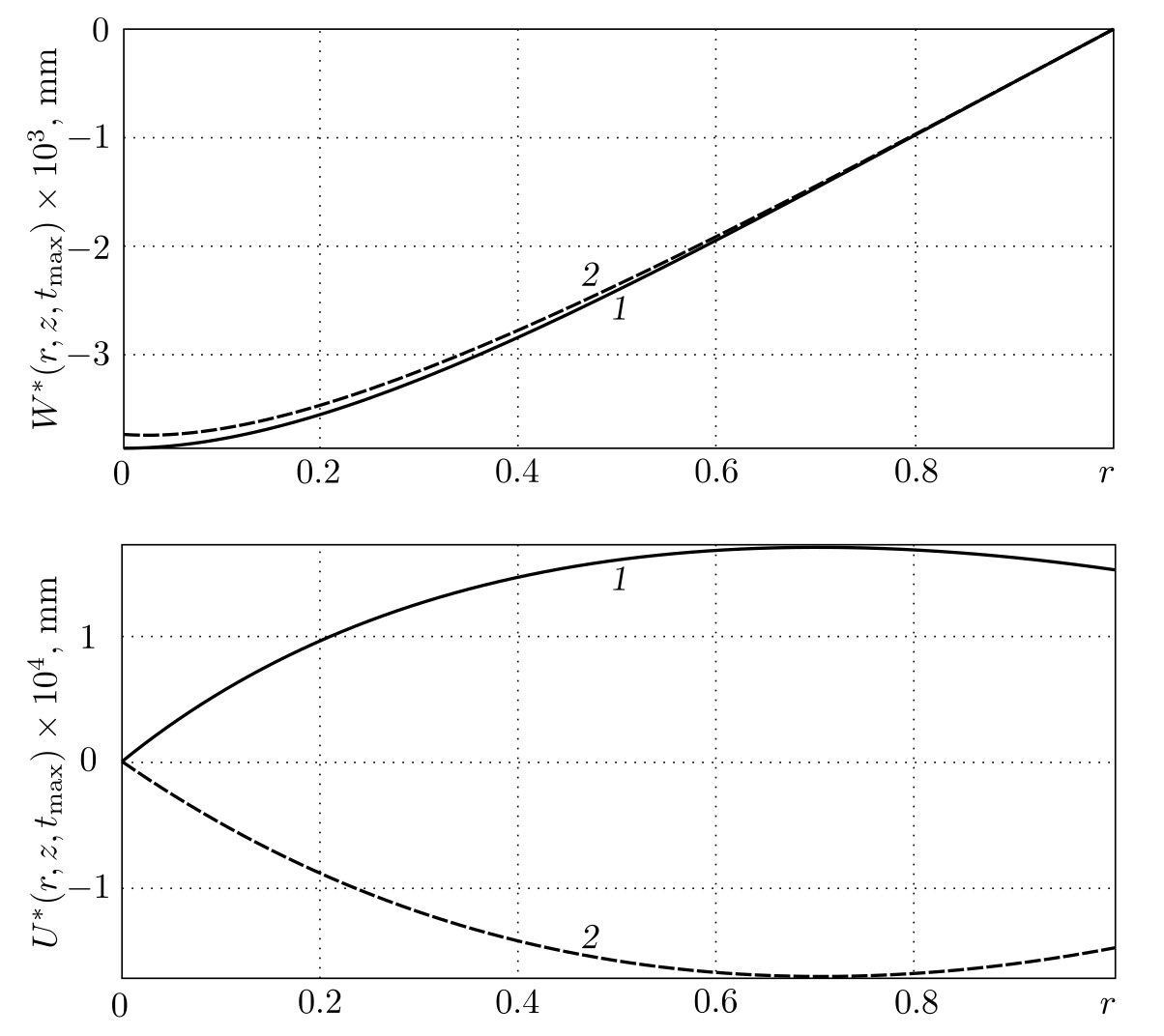
Рис. 3. Изменение перемещений $W^*(z,r,t_{\max})$, $U^*(z,r,t_{\max})$ по координате $r$: 1 — $z=0$, 2 — $z=h$; $r=r_*/b$, $h=h^*/b$
[Figure 3. Changе of displacements $W^\ast(z,r,t_{\max})$, $U^\ast (z,r,t_{\max})$ along the coordinate $r$: 1 — $z=0$, 2 — $z=h$; $r=r_*/b$, $h=h^*/b$]
На рис. 3, 4 представлены графики перемещений $W^\ast(z,r,t)$, $U^\ast (z,r,t)$ и радиальной компоненты нормальных механических напряжений $\sigma _{rr} (r,z,t)$ по радиальной координате $r$ в момент времени $t=t_{\max}$. Здесь сплошной, штрих-пунктирной и штриховой линиями соответственно обозначены результаты для $z=0$, $h/2$, $h$.
Рис. 4. Изменение напряжений $\sigma_{rr}(r,z,t_{\max})$ по координате $r$: 1 — $z=0$, 2 — $z=h/2$; $r=r_*/b$, $h=h^*/b$
[Figure 4. Changе of streses $\sigma _{rr} (r,z,t_{\max})$ along the coordinate $r$: 1 — $z=0$, 2 — $z=h/2$; $r=r_*/b$, $h=h^*/b$]
Рис. 5. Изменение потенциала электрического поля $\phi(r,0,t)$ по координате $r$: 1 — $t=t_{\max}$, 2 — $t=2t_{\max}$, 3 — $t=10t_{\max}$; $t_{\max}=\Lambda t_{\max}^*/(kb^2)$
[Figure 5. Change of the electric field potential $\phi (r,0,t)$ along the coordinate $r$: 1 — $t=t_{\max}$, 2 — $t=2\, t_{\max}$, 3 — $t=10\, t_{\max }$; $ t_{\max }= {\Lambda t_{\max }^\ast}/( {kb^2})$]
Рис. 6. Разность потенциалов электрического поля $V(t)=e_{31}V^*(t)/(C_{11}b)$, где $t=\Lambda t/(kb^2)$
[Figure 6. The potential difference of the electric field $V ( t ) =e_{31} V^\ast ( t ) /(C_{11} b)$, where $t = {\Lambda t }/( {kb^2})$]
Представленные на рис. 3, 4 зависимости позволяют сделать вывод, что при $t=t_{\max}$ наблюдается изгиб пластины с увеличением верхнего и уменьшением нижнего радиуса лицевых поверхностей пластины. При этом за счет характера изменения $\omega _1^\ast (r_\ast,t_\ast)$ по радиальной координате во всех ее точках образуются сжимающие механические напряжения $\sigma _{rr} (r,z,t)$, за исключением нижней лицевой поверхности, которая является нейтральной (здесь $\sigma _{rr} (r,h,t)=0$). Дальнейший прогрев конструкции качественно не влияет на картину напряженно-деформированного состояния конструкции.
На рис. 5 показано изменение потенциала электрического поля $\phi (r,0,t)$ по радиальной координате $r$ в различные моменты времени: 1 — $t=t_{\max}$, 2 — $t=2\,t_{\max}$, 3 — $t=10\,t_{\max }$, а на рис. 6 представлена зависимость разности потенциалов электрического поля $V ( t ) =e_{31} V^\ast ( t ) /(C_{11} b) $, где $ t = {\Lambda t }/( {kb^2})$.
Здесь следует отметить, что изменение температурного поля пластины (см. рис. 2) приводит к росту по абсолютной величине потенциала $\phi (r,0,t)$ (см. рис. 5) на верхней лицевой поверхности и разности потенциалов $V( t )$ (см. рис. 6).
Для оценки сходимости рядов при определении потенциала электрического поля в табл. 1, 2 приведены численные значения $\varphi _H (0,t)$, $\phi (0,0,t)$ при учете различного количества их членов в моменты времени $t= t_{\max }/{2}$, $t_{\max}$.
Результаты расчета показывают, что при определении составляющей потенциала $\varphi _H (0,t)$ и потенциала $\phi (0,0,t)$ учет соответственно 8 и 10 членов рядов $\varphi _H ( 0,t)=\sum\limits_{i=1}^\infty {(\ldots)}$, $\phi (0,0,t)=2\sum\limits_{n=1}^\infty (\ldots)$ обеспечивает их сходимость.
4. Заключение
Разработанный алгоритм решения позволяет точно, в рамках используемой математической модели, определить термоэлектроупругое поле в круглой пьезокерамической пластине, что существенно повышает теоретический уровень инженерных расчетов и позволяет улучшить технические характеристики разрабатываемых температурных пьезокерамических преобразователей. При этом основное преимущество построенного замкнутого решения связанной осесимметричной задачи термоэлектроупругости перед аналогичными результатами для несвязанной постановки, заключается в том, что полученные расчетные соотношения дают возможность точно определить влияние нестационарного температурного поля на напряженно-деформированное состояние и электрическое поле пьезокерамической круглой пластины.
Конкурирующие интересы. Заявляем, что в отношении авторства и публикации этой статьи конфликта интересов не имеем.
Авторский вклад и ответственность. Все авторы принимали участие в разработке концепции статьи; все авторы сделали эквивалентный вклад в подготовку публикации. Авторы несут полную ответственность за предоставление окончательной рукописи в печать. Окончательная версия рукописи была одобрена всеми авторами.
About the authors
Dmitry A. Shlyakhin
Samara State Technical University
Email: d-612-mit2009@yandex.ru
ORCID iD: 0000-0003-0926-7388
SPIN-code: 7802-5059
Scopus Author ID: 26028953500
Dr. Techn. Sci., Associate Professor; Head of Dept.; Dept. of Construction Mechanics, Engineering Geology, Grounds and Foundations
Russian Federation, 443100, Samara, Molodogvardeyskaya st., 244Elena V. Savinova
Samara State Technical University
Author for correspondence.
Email: Slenax@yandex.ru
ORCID iD: 0000-0001-7155-2281
Postgraduate Student; Senior Lecturer; Dept. of Construction Mechanics, Engineering Geology, Grounds and Foundations
Russian Federation, 443100, Samara, Molodogvardeyskaya st., 244References
- Ionov B. P., Ionov A. B. Spectral-statistical approach to non-contact temperature measurement, Sensors and Systems, 2009, no. 2, pp. 9–11 (In Russian). EDN: JWYALN.
- Pankov A. A. Resonant diagnostics of temperature distribution by the piezo-electroluminescent fiber-optical sensor according to the solution of the fredholm integral equation, PNRPU Mechanics Bulletin, 2018, no. 2, pp. 72–82 (In Russian). EDN: XUGGCD. DOI: https://doi.org/10.15593/perm.mech/2018.2.07.
- Mindlin R. D. Equations of high frequency vibrations of thermopiezoelectric crystal plates, Int. J. Solids Struct., 1974, vol. 10, no. 6, pp. 625–637. DOI: https://doi.org/10.1016/0020-7683(74)90047-X.
- Green A. E. Thermoelasticity without energy dissipation, J. Elasticity, 1993, vol. 31, pp. 189–208. DOI: https://doi.org/10.1007/BF00044969.
- Saadatfar M., Razavi A. S. Piezoelectric hollow cylinder with thermal gradient, J. Mech. Sci. Technol., 2009, vol. 23, pp. 45–53. DOI: https://doi.org/10.1007/s12206-008-1002-8.
- Podil’chuk Y. N. Exact analytical solutions of static electroelastic and thermoelectroelastic problems for a transversely isotropic body in curvilinear coordinate systems, Int. Appl. Mech., 2003, no. 39, pp. 132–170. EDN: VAZWKP. DOI: https://doi.org/10.1023/A:1023953313612.
- Khorsand M. Dynamic analysis of a functionally graded piezoelectric spherical shell under mechanical and thermal shocks, J. Mech. Eng. Sci., 2014, vol. 228, no. 4, pp. 632–645. DOI: https://doi.org/10.1177/09544062134894.
- Akbarzadeh A. H., Babaei M. H., Chen Z. T. The thermo-electromagnetoelastic behavior of a rotating functionally graded piezoelectric cylinder, Smart Mater. Struct., 2011, vol. 20, no. 6, 065008. DOI: https://doi.org/10.1088/0964-1726/20/6/065008.
- Rahimi G. H., Arefi M., Khoshgoftar M. J. Application and analysis of functionally graded piezoelectrical rotating cylinder as mechanical sensor subjected to pressure and thermal loads, Appl. Math. Mech., 2011, vol. 32, no. 8, pp. 997–1008. DOI: https://doi.org/10.1007/s10483-011-1475-6.
- Shlyakhin D. A., Kalmova M. A. Uncoupled problem of thermoelectroelasticity for a cylindrical shell, In: XXX Russian-Polish-Slovak Seminar Theoretical Foundation of Civil Engineering, Lecture Notes in Civil Engineering, 189. Cham, Springer, 2022, pp. 263–271. EDN: GHLQKB. DOI: https://doi.org/10.1007/978-3-030-86001-1_31.
- Shlyakhin D. A., Savinova E. V., Yurin V. A. Dynamic problem of thermoelectricity for round rigidly fixed plate, FEFU School of Engineering Bulletin, 2022, no. 1(50), pp. 3–16 (In Russian). EDN: QUVZUZ. DOI: https://doi.org/10.24866/2227-6858/2022-1/3-16.
- Vatulyan A. O. Thermal shock on the thermoelectroelastic layer, Vestnik of Don State Technical University, 2001, vol. 1, no. 1, pp. 82–89 (In Russian). EDN: SONTVO.
- Vatulyan A. O. Nesterov S. A. Dynamic problem of thermoelectroelasticity for a functionalgradient layer, Computational Continuum Mechanics, 2017, vol. 10, no. 2, pp. 117–126 (In Russian). EDN: ZBPCWT. DOI: https://doi.org/10.7242/1999-6691/2017.10.2.10.
- Babeshko V. A., Ratner S. V., Syromyatnikov P. V. On mixed problems for thermoelectroelastic media with discontinuous boundary conditions, Dokl. Phys., 2007, vol. 52, no. 2, pp. 90–95. EDN: LKJKEP. DOI: https://doi.org/10.1134/S102833580702005X.
- Shang F., Kuna M., Kitamura T. Theoretical investigation of an elliptical crack in thermopiezoelectric material. Part I: Analytical development, J. Theor. Appl. Fract. Mech., 2003, vol. 40, no. 3, pp. 237–246. DOI: https://doi.org/10.1016/j.tafmec.2003.08.003.
- Kirilyuk V. S. Thermostressed state of a piezoelectric body with a plate crack under symmetric thermal load, Int. Appl. Mech., 3, vol. 44, pp. 320–330. DOI: https://doi.org/10.1007/s10778-008-0048-8.
- Shlyakhin D. A., Kalmova M. A. The coupled non-stationary thermo-electro-elasticity problem for a long hollow cylinder, Vestn. Samar. Gos. Tekhn. Univ., Ser. Fiz.-Mat. Nauki [J. Samara State Tech. Univ., Ser. Phys. Math. Sci.], 2020, vol. 24, no. 4, pp. 677–691 (In Russian). EDN: MRFBKD. DOI: https://doi.org/10.14498/vsgtu1781.
- Shlyakhin D. A., Kalmova M. A. The nonstationary thermoelectric elasticity problem for a long piezoceramic cylinder, PNRPU Mechanics Bulletin, 2021, no. 2, pp. 181–190 (In Russian). EDN: HLRTJN. DOI: https://doi.org/10.15593/perm.mech/2021.2.16.
- Abou–Dina M., Dhaba A. R. E, Ghaleb A. F., Rawy E. K. A model of nonlinear thermoelectroelasticity in extended thermodynamics, Int. J. Eng. Sci., 2017, vol. 119, pp. 29–39. DOI: https://doi.org/10.1016/j.ijengsci.2017.06.010.
- Parton V. Z., Kudryavtsev B. A. Electromagnetoelasticity: Piezoelectrics and Electrically Conductive Solids. New York, Gordon and Breach Science, 1988, xix+503 pp.
- Senitskii Yu. E. A biorthogonal multicomponent finite integral transformation and its application to boundary value problems in mechanics, Russian Math. (Iz. VUZ), 1996, vol. 40, no. 8, pp. 69–79.
- Tung V. T., Tinh N. T., Yen N. H., Tuan D. A. Evaluation of electromechanical coupling factor for piezoelectric materials using finite element modeling, Int. J. Mat. Chem., 2013, vol. 3, no. 3, pp. 59–63. DOI: https://doi.org/10.5923/j.ijmc.20130303.03.
Supplementary files









