Hydrodynamics of an ideal incompressible fluid with a linear velocity field
- Authors: Zagitov R.R.1, Yulmukhametova Y.V.1
-
Affiliations:
- Mavlyutov Institute of Mechanics, Ufa Centre of the Russian Academy of Sciences
- Issue: Vol 29, No 1 (2025)
- Pages: 37-54
- Section: Differential Equations and Mathematical Physics
- URL: https://journals.eco-vector.com/1991-8615/article/view/633868
- DOI: https://doi.org/10.14498/vsgtu2104
- EDN: https://elibrary.ru/JTFDKW
- ID: 633868
Cite item
Full Text
Abstract
In this study, a three-dimensional gas-dynamic model of an ideal incompressible fluid is proposed, where the solution is sought in the form of a linear velocity field with inhomogeneous deformation. The problem is formulated in both Eulerian and Lagrangian variables. Exact solutions are obtained for a special linearity matrix, generalizing previously known solutions. The equations of world lines for these solutions are derived, the trajectories of fluid particle motion are constructed, and the evolution of the initial spherical particle volume is investigated. The equations of constant pressure surfaces are presented and their time dynamics is analyzed. Special attention is paid to the analysis of particle motion in an ideal incompressible fluid and to obtaining new, more general solutions.
Full Text
Введение
Исследование газовой динамики частиц, скорости которых являются линейными функциями пространственных координат, тесно связано с изучением динамики жидких и газовых самогравитирующих эллипсоидов. Актуальность данной проблематики обусловлена ее значением для космогонии и астрофизики, в частности, важностью полученных результатов для теории фигур небесных тел. Эти исследования основываются на длительной истории изучения статических фигур равновесия, восходящей к «Началам» Ньютона и связанной с научным интересом к форме Земли. Существенный вклад в развитие теории эллипсоидальных фигур [1] как с физической, так и с математической точки зрения внесли Маклорен, Якоби, Дирихле [2, 3], Р. Дедекинд [4] и Б. Риман [5].
Значительный вклад в развитие этой теории внесли Л. В. Овсянников [6] и Ф. Дайсон [7]. Л. В. Овсянников исследовал частное решение уравнений газовой динамики, описывающее движение идеального политропного газа без учета гравитации с полем скоростей, линейно зависящим от координат частиц газа. Им были получены уравнения движения, указан ряд возможных случаев существования данного решения, а для двух случаев приведен неполный набор интегралов. Независимо от Л. В. Овсянникова Ф. Дайсон получил уравнения, описывающие движение облака идеального газа в случае изотермического течения. Кроме того, Ф. Дайсон установил связь полученного решения с задачей Дирихле и записал уравнения движения газового эллипсоида в римановой форме. Было получено специальное точное решение для диагональной матрицы линейности, описывающее свободное адиабатическое расширение эллипсоидального газового облака с фиксированной ориентацией. На основе асимптотических оценок показано, что облако, имеющее форму сигары, будет расширяться до диска.
Используя модель Ф. Дайсона [7], С. И. Анисимов и Ю. И. Лысиков [8] нашли три точных решения. Первое решение, полученное для диагональной матрицы линейности при совпадении двух ее элементов, полностью подтвердило выводы, сделанные в [7]. Остальные решения описывают двумерный разлет бесконечного вращающегося эллиптического цилиндра и разлет кругового цилиндра.
Точное решение в двумерном случае было рассмотрено В. В. Пухначевым [9]. Им получено решение, описывающее вращение жидкого круга вокруг центра с постоянной угловой скоростью. Показано, что малейшая начальная деформация поля скоростей приводит к разрушению полученного точного решения.
Интерес к проблематике, связанной с изучением движения самогравитирующего газа, сохраняется на протяжении длительного времени. В работе [10] исследованы сжимаемые и несжимаемые идеальные жидкости в трехмерном пространстве. Рассмотрено уравнение Эйлера со свободной границей в виде вакуума и аффинными начальными условиями, которые были приведены к гамильтоновой системе обыкновенных дифференциальных уравнений с глобальным решением. Изучена эволюция массы жидкости, описываемой семейством эллипсоидов, диаметры которых растут пропорционально времени. В статье [11] построен класс решений трехмерной системы Эйлера–Пуассона, глобальных по времени, без предположения о наличии каких-либо симметрий. В работе [12] исследуются двумерные уравнения течения сжимаемой невязкой жидкости в осесимметричных координатах с уравнением состояния идеального газа при предположении линейной зависимости скорости от координат. Получено бесконечномерное семейство решений, описывающих эллиптические и гиперболические, равномерно расширяющиеся и сжимающиеся «газовые облака».
Решение с однородной деформацией появилось в статье [13] при исследовании динамики звезд. В работе [14] при рассмотрении инвариантных решений на четырехмерных подалгебрах, содержащих проективный оператор, были получены решения с линейным полем скоростей. Все эти решения, за исключением одного, характеризуются переменной энтропией. Движение частиц газа в целом построено для изоэнтропийного решения. Полученные решения имеют особенность плотности на постоянной или движущейся плоскости, которая является границей с вакуумом или стеной. Показано, что решение с линейным полем скоростей применимо при исследовании расширения в вакууме шара, заполненного двухфазной жидкостью. В предположении, что динамика протекает в обычном режиме, скорости фаз являются линейными функциями пространственных координат и первая фаза распространяется в пустоту быстрее второй, получено решение уравнений двухфазной гидродинамики, описывающее расширение шара в вакууме [15].
В настоящей работе исследуются неустановившиеся движения идеальной (невязкой) несжимаемой жидкости с линейным полем скоростей при условии, что движение возникает из заданного начального состояния, а часть границы движущейся массы является «свободной», то есть не представляет собой твердую непроницаемую стенку, а определяется некоторым законом контактного взаимодействия с окружающей средой [16]. К задачам такого типа обращались Л. В. Овсянников [17], В. К. Андреев [18], В. И. Налимов [19, 20], В. В. Пухначев [9] и другие исследователи.
Настоящее исследование основывается на работе Л. В. Овсянникова [21], в которой дано компактное описание класса решений уравнений движения идеальной несжимаемой жидкости с линейным полем скоростей и постоянным давлением на границе. Это решение интерпретируется как неустановившееся движение массы жидкости, ограниченной поверхностью второго порядка, возникающее под действием распределенного импульса. Л. В. Овсянниковым рассмотрены конкретные примеры движения данного класса.
Аналогичная задача рассмотрена в работе О. М. Лаврентьевой [22], однако с допущением, что поверхность постоянного давления содержит только квадратичные слагаемые. Это существенно отличает указанную работу от настоящего исследования, в котором показано влияние исключенных линейных слагаемых как на форму поверхности постоянного давления, так и на характер движения.
В данной работе рассматриваются более общие случаи нахождения точных решений уравнений газовой динамики для несжимаемой жидкости. Исследуются поведение свободной границы в различные моменты времени и эволюция движения выделенного объема частиц жидкости.
1. Постановка задачи и основные формулы
Рассматриваются уравнения движения идеальной несжимаемой жидкости ($\rho \equiv \rho_0 = \text{const}$) [23], ограниченной областью $\Omega(t) \subset \mathbb{R}^3$:
\[ \begin{equation}
\vec{u}_t + (\vec{u}\cdot\nabla)\vec{u} = -\frac{1}{\rho_0}\nabla p, \quad
\operatorname{div} \vec{u} = 0
\end{equation} \tag{1} \]
с краевыми условиями на границе $\Gamma(t)$ области $\Omega(t)$ [24]:
\[ \begin{equation}
\vec{u}\cdot\vec{n}_{\Gamma} = D_n, \quad \text{при} \quad \vec{x} \in \Gamma(t),
\end{equation} \tag{2} \]
\[ \begin{equation}
p = p_0, \quad \text{при} \quad \vec{x} \in \Gamma(t)
\end{equation} \tag{3} \]
и начальным условием при $t=0$:
\[ \begin{equation}
\vec{u}(\vec{x}, 0) = \vec{v}_0(\vec{x}), \quad \vec{x}\in \Omega.
\end{equation} \tag{4} \]
Область $\Omega$ и вектор-функция $\vec{v}_0(\vec{x})$ считаются заданными, причем $\Omega$ предполагается ограниченной.
Здесь $\vec{x}=(x, y, z)$ — координаты частицы в декартовой системе координат, $\vec{u}=(u, v, w)$ — вектор скорости, $\rho_0$ — постоянная плотность жидкости, $p$ — давление, $t$ — время, $\nabla = (\partial_x, \partial_y, \partial_z)$ — оператор градиента. В условии (2) $D_n$ обозначает скорость перемещения поверхности $\Gamma(t)$ в направлении внешней нормали $\vec{n}_{\Gamma(t)}$.
Условие (2) означает, что поверхность $\Gamma(t)$ ограничивает жидкий объем $\Omega(t)$, а условие (3) указывает на отсутствие внешних поверхностных сил на границе, то есть ее свободный характер.
Решение системы (1) ищем в виде линейного поля скоростей:
\[ \begin{equation}
\vec{u} = \vec{x}_0' + M'M^{-1}(\vec{x}-\vec{x}_0),
\end{equation} \tag{5} \]
где $M(t)$ — невырожденная $3{\times}3$-матрица ($\det{M} \neq 0$); $M^{-1}$ — обратная матрица; $M'$ — производная матрицы по времени; $\vec{x}_0(t)=(x_0(t), y_0(t), z_0(t))$ — вектор-функция. При $\vec{x}_0=0$ получаем решение с однородной деформацией [10, 11], а при $\vec{x}_0\neq0$ — решение с неоднородной деформацией [25, 26].
Для определения области $\Omega(t)$ перейдем к лагранжевым координатам $\vec{\xi} =(\xi, \eta, \zeta)$, в которых область фиксирована. Траектория частицы задается соотношением
\[ \begin{equation}
\vec{x} = M(t)\vec{\xi} + \vec{x}_0(t),
\end{equation} \tag{6} \]
где матрица $M$ играет роль матрицы Якоби перехода к лагранжевым координатам.
В лагранжевых координатах система (1)–(4) принимает вид
\[ \begin{equation}
M^\top \vec{x}_{tt} + \nabla_{\vec{\xi}} p = 0, \quad \det{M} = 1,
\end{equation} \tag{7} \]
\[ \begin{equation}
p = p_0, \quad \text{при} \quad \vec{\xi} \in \Gamma,
\end{equation} \tag{8} \]
\[ \begin{equation}
\vec{x} = \vec{\xi}, \quad \vec{x}_t = \vec{v}_0(\vec{\xi}), \quad \text{при} \quad t = 0,
\end{equation} \tag{9} \]
где $M^\top$ — транспонированная матрица, $\nabla_{\vec{\xi}}$ — градиент по лагранжевым переменным, $p_0$ — постоянная.
Из уравнений (7)–(9) получаем систему для матрицы $M$ и вектора $\vec{x}_0$ [21]:
\[ \begin{equation}
M'' = \varphi(t)(M^\top)^{-1}L,
\end{equation} \tag{10} \]
\[ \begin{equation}
\vec{x}_0''(t) = \varphi(t)(M^\top)^{-1}\vec{l}
\end{equation} \tag{11} \]
с начальными условиями
\[ \begin{equation}
M(0) = E, \quad M'(0) = M'_0,
\end{equation} \tag{12} \]
\[ \begin{equation}
\vec{x}_0(0) = 0, \quad \vec{x}'_0(0) = \vec{a},
\end{equation} \tag{13} \]
где $E$ — единичная матрица, $L$ — постоянная матрица, $\vec{l}$ — постоянный вектор, $M'_0$ — постоянная матрица с $\operatorname{tr}{M'_0}=0$, $\vec{a}$ — постоянный вектор, а функция $\varphi(t)$ имеет вид
\[ \begin{equation*}
\varphi(t) = \frac{\operatorname{tr}{(M'M^{-1})^2}}{\operatorname{tr}{(M^\top)^{-1}LM^{-1}}}.
\end{equation*} \]
Давление в лагранжевых переменных выражается как
\[ \begin{equation*}
p = p_0 - \frac{\rho_0}{2}\varphi(t)(\vec{\xi}\cdot L\vec{\xi} + 2\vec{l}\cdot\vec{\xi} + c),
\end{equation*} \]
а свободная поверхность $\Gamma$ описывается уравнением
\[ \begin{equation}
\vec{\xi}\cdot L\vec{\xi} + 2\vec{l}\cdot\vec{\xi} + c = 0.
\end{equation} \tag{14} \]
В эйлеровых координатах поверхность $\Gamma(t)$, ограничивающая $\Omega(t)$, принимает вид
\[ \begin{equation}
\Gamma(t) :
(\vec{x}-\vec{x}_0)\cdot (M^\top)^{-1}LM^{-1}(\vec{x}-\vec{x}_0) + 2\vec{l}\cdot M^{-1}(\vec{x}-\vec{x}_0) + c = 0,
\end{equation} \tag{15} \]
а давление определяется выражением
\[ \begin{equation*}
p = p_0 - \frac{\rho_0}{2}\varphi(t)
\bigl[ (\vec{x}-\vec{x}_0)\cdot (M^\top)^{-1}LM^{-1}(\vec{x}-\vec{x}_0) + 2\vec{l}\cdot M^{-1}(\vec{x}-\vec{x}_0) + c \bigr].
\end{equation*} \]
В отличие от [21], в данной работе рассматриваются решения с ненулевыми начальными параметрами: $\vec{l}=(l_1, l_2, l_3)$, $\vec{a}=(a_1, a_2, a_3)$, где $l_i$, $a_j \in \mathbb{R}$, $i$, $j=1,2,3$, а матрицы $M$ и $M'_0$ заданы в виде
\[ \begin{equation}
M = \begin{pmatrix}
m(t) & 0 & 0 \\
0 & {m^{-1}(t)} & 0 \\
0 & 0 & 1
\end{pmatrix}, \qquad
M'_0 = \begin{pmatrix}
b & 0 & 0 \\
0 & -b & 0 \\
0 & 0 & 0
\end{pmatrix},
\end{equation} \tag{16} \]
где $b=\text{const}$. Заметим, что матрица $M$ симметрична ($M^\top=M$).
Классификация решений проводится по виду свободной поверхности (14) при различных видах постоянной матрицы $L$.
2. Поверхность постоянного давления — параболический цилиндр
Рассмотрим случай, когда матрица $L$ имеет специальный вид
\[ \begin{equation}
L = \left(
\begin{matrix}
0 & 0 & 0\\
0 & 1 & 0\\
0 & 0 & 0
\end{matrix}
\right).
\end{equation} \tag{17} \]
При таком выборе матрицы $L$ уравнение свободной поверхности $\Gamma$ в лагранжевых координатах принимает вид
\[ \begin{equation*}
\Gamma \colon (\eta + l_2)^2 = -2 (l_1\xi + l_3\zeta + \tilde{C} ),
\end{equation*} \]
что является поверхностью параболического цилиндра относительно плоскости $\Pi$:
\[ \begin{equation*}
\Pi \colon l_1\xi + l_3\zeta + \tilde{C} = 0 ,
\end{equation*} \]
где $\tilde{C} = - {l_2}/{2} - {R^2}/{2}$.
Матричное дифференциальное уравнение (10) с матрицами (16) и (17) сводится к простому уравнению второго порядка \(m''(t) = 0\), общее решение которого имеет вид \(m(t) = bt + 1\).
Решение уравнения (11) с начальными условиями (13) дает вектор-функцию $\vec x_0(t)$:
\[ \begin{equation*}
\begin{cases}
x_0(t) = \dfrac{l_1}{6(bt+1)^3} + \Bigl(a_1 + \dfrac{bl_1}{2}\Bigr)t - \dfrac{l_1}{6}, \\
y_0(t) = \dfrac{l_2}{bt+1} + (a_2 + bl_2)t - l_2, \\
z_0(t) = \dfrac{l_3}{3(bt+1)^2} + \Bigl(a_3 + \dfrac{2bl_3}{3}\Bigr)t - \dfrac{l_3}{3}.
\end{cases}
\end{equation*} \]
Подставляя полученное выражение для $\vec{x}_0(t)$ в формулу (5), получаем компоненты вектора скорости жидкости:
\[ \begin{equation}
\begin{cases}
u = \dfrac{bx}{bt+1} - \dfrac{2bl_1}{3(bt+1)^4} - \Bigl(a_1 + \dfrac{bl_1}{2}\Bigr)\dfrac{bt}{bt+1} + \dfrac{bl_1}{6(bt+1)} + \Bigl(a_1 + \dfrac{bl_1}{2}\Bigr), \\
v = -\dfrac{by}{bt+1} + (a_2 + bl_2)\dfrac{bt}{bt+1} - \dfrac{bl_2}{bt+1} + (a_2 + bl_2), \\
w = -\dfrac{2bl_3}{3(bt+1)^3} + \Bigl(a_3 + \dfrac{2bl_3}{3}\Bigr).
\end{cases}
\!\!\!\!\!\!
\end{equation} \tag{18} \]
Заметим, что при $\vec{l} = \vec{a} = 0$ решение (18) полностью согласуется с результатами, полученными в работе [21].
Учитывая инвариантность уравнений (1) относительно преобразований Галилея [23], мы можем упростить решение, выбрав систему отсчета, движущуюся с постоянной скоростью
\[ \begin{equation*}
\vec{C}^* = \Bigl(a_1+\frac{bl_1}{2}, a_2+bl_2, a_3+\frac{2bl_3}{3}\Bigr).
\end{equation*} \]
В этой системе координат решение принимает более компактный вид:
\[ \begin{equation}
\begin{cases}
u = \dfrac{bx}{bt+1} - \dfrac{2bl_1}{3(bt+1)^4} + \dfrac{bl_1}{6(bt+1)}, \\
v = -\dfrac{by}{bt+1} - \dfrac{bl_2}{bt+1}, \\
w = -\dfrac{2bl_3}{3(bt+1)^3}.
\end{cases}
\end{equation} \tag{19} \]
2.1. Траектории частиц жидкости
Для определения траекторий отдельных частиц жидкости решим задачу Коши:
\[ \begin{equation*}
\frac{d\vec{x}}{dt} = \vec{u}, \quad \vec{x}\big|_{t=0} = \vec{\xi},
\end{equation*} \]
где $\vec{\xi} = (\xi, \eta, \zeta)$ — лагранжевы координаты частицы. Решение этой задачи имеет вид
\[ \begin{equation*}
\begin{cases}
x = \dfrac{l_1}{6(bt+1)^3} - \dfrac{l_1}{6} + \xi(bt+1), \\
y = -\dfrac{bl_2t}{bt+1} + \dfrac{\eta}{bt+1}, \\
z = \dfrac{l_3}{3(bt+1)^2} - \dfrac{l_3}{3} + \zeta.
\end{cases}
\end{equation*} \]
Якобиан преобразования от лагранжевых к эйлеровым координатам равен определителю матрицы $M$:
\[ \begin{equation*}
J = \det{M} = \left|
\begin{matrix}
bt+1 & 0 & 0\\
0 & (bt+1)^{-1} & 0\\
0 & 0 & 1
\end{matrix}
\right| = 1,
\end{equation*} \]
что гарантирует отсутствие особенностей в течении.
2.2. Анализ движения частиц
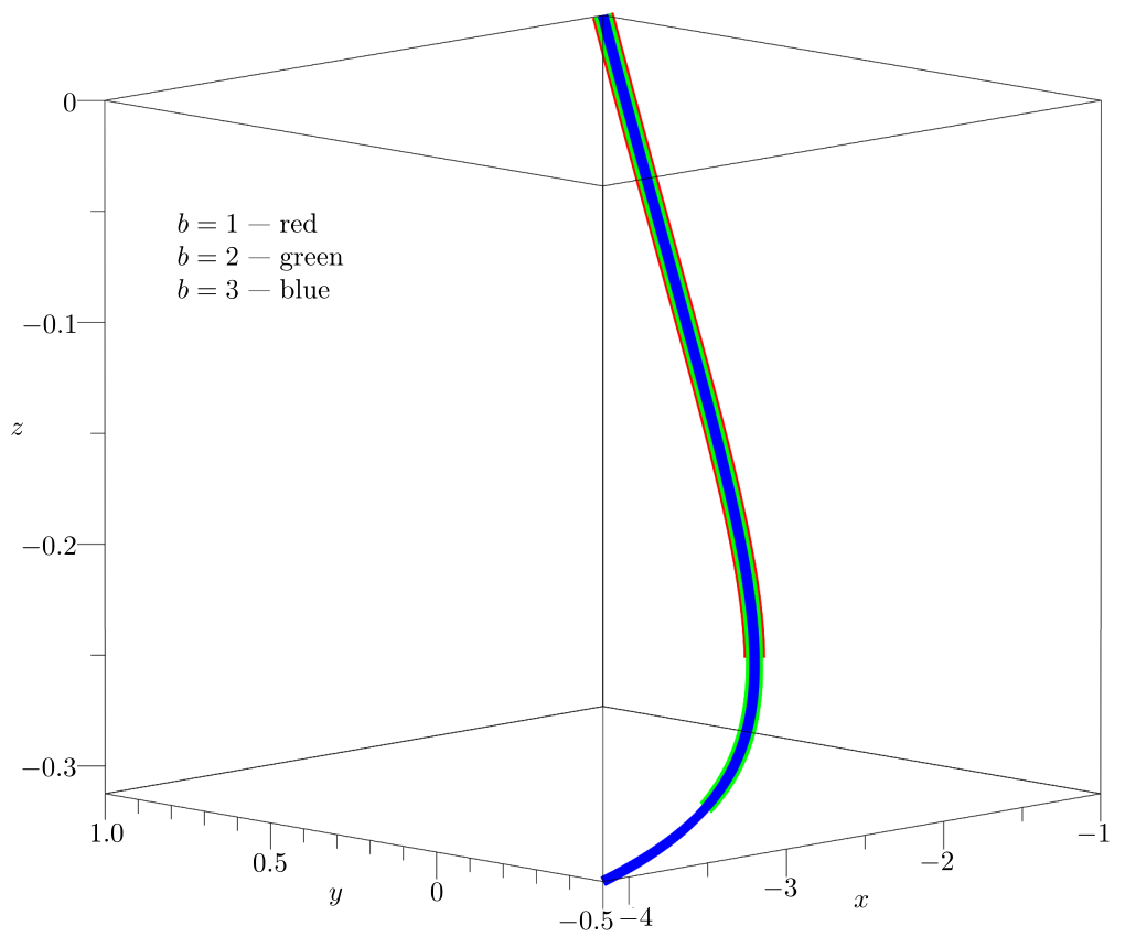
Изучим траектории движения частиц жидкости. На рис. 1 представлены три траектории движения частиц жидкости для различных значений лагранжевой координаты $\eta$. Видно, что все траектории частиц имеют гиперболический характер.
На рис. 2 изображены три траектории, наложенные друг на друга, однако одни траектории длиннее других ввиду разных значений параметра $b$. Это обусловлено тем, что скорость изменения функции $m(t)$ равна $b$, а значит, скорость изменения эйлеровых координат $\vec{x}$ от лагранжевых $\vec{\xi}$ зависит от значения параметра $b$.
Рис. 1. Траектории частиц жидкости при различных значениях $\eta$; $\xi=-1$, $\zeta=0$, $b=1$, $\vec{l} = (1, 1, 1)$ — фиксированные параметры
[Figure 1. Fluid particle trajectories for various values of $\eta$ with fixed parameters $\xi=-1$, $\zeta=0$, $b=1$, and $\vec{l} = (1, 1, 1)$]
Рис. 2. Траектории частиц жидкости при различных значениях $b$; $\vec{\xi}= (-1, 0, 1)$, $\vec{l} = (1, 1, 1)$ — фиксированные параметры
[Figure 2. Fluid particle trajectories for various values of $b$ with fixed parameters $\vec{\xi}= (-1, 0, 1)$, and $\vec{l} = (1, 1, 1)$]
2.3. Эволюция поверхности постоянного давления
Проведем детальный анализ эволюции поверхности постоянного давления в различные моменты времени $t$.
Для рассматриваемого решения (19) поверхность постоянного давления, определяемая уравнением (15), принимает конкретный вид:
\[ \begin{equation}
\Gamma(t) \colon \Bigl(y-\frac{l_2}{bt+1}\Bigr)^2=-\frac{2}{(bt+1)^2}\Bigl(\frac{l_1x}{bt+1} + l_3z + \tilde{C}(t)\Bigr).
\end{equation} \tag{20} \]
Данное уравнение описывает параболический цилиндр, ориентация которого определяется сопряженной плоскостью $\Pi(t)$:
\[ \begin{equation*}
\Pi(t) \colon \frac{l_1x}{bt+1} + l_3z + \tilde{C}(t) = 0,
\end{equation*} \]
где
\[ \begin{equation*}
\tilde{C}(t) = -\frac{l_1^2}{6(bt+1)^4} + \frac{l_1^2}{6(bt+1)} - \frac{l_3^2}{3(bt+1)^2} + \frac{l_3^2}{3} - \frac{l_2}{2} - \frac{R^2}{2}.
\end{equation*} \]
Рассмотрим вспомогательную плоскость, ортогональную $\Pi(t)$. В сечении с параболическим цилиндром (20) эта плоскость образует параболу с фокальным параметром $-(bt+1)^{-2}$. Асимптотический анализ показывает, что при $t\to\infty$ фокальный параметр стремится к нулю, что соответствует сужению параболы вдоль оси $Oy$. При этом опорная плоскость $\Pi(t)$, задающая направление движения жидкой массы, асимптотически приближается к фиксированной плоскости:
\[ \begin{equation*}
2l_3z=R^2+l_2-\frac{2l_3^2}{3}.
\end{equation*} \]
Эволюция поверхности постоянного давления для исследуемого решения в характерные моменты времени $t=0; 2.5; 5$ представлена на рис. 3
Рис. 3. Эволюция поверхности постоянного давления для исследуемого решения в характерные моменты времени $t=0; 2.5; 5$
[Figure. 3. Temporal evolution of the constant-pressure surface for the investigated solution at representative time points $t=0; 2.5; 5$]
Рис. 4. Эволюция выделенного объема жидкости в характерные моменты времени $t=0; 2; 5$
[Figure 4. Evolution of the selected fluid volume at representative time points $t=0; 2; 5$]
2.4. Эволюция выделенного объема жидкости
Исследуем движение материального объема, состоящего из фиксированных частиц и первоначально ограниченного сферой радиуса $R$ с центром в точке $(x_{01}, y_{01}, z_{01})$ при $t=0$, задаваемой уравнением
\[ \begin{equation*}
F_0(x,y,z)=(x-x_{01})^2+(y-y_{01})^2+(z-z_{01})^2-R^2=0.
\end{equation*} \]
Эволюция материальной поверхности описывается дифференциальным уравнением в частных производных [23]:
\[ \begin{equation*}
F_t+u F_x+v F_y+w F_z=0, \quad F\big|_{t=0}=F_0,
\end{equation*} \]
где компоненты скорости $u$, $v$, $w$ определяются соотношениями (19). Общее решение этого уравнения имеет вид
\[ \begin{equation*}
F\Bigl(\frac{x}{bt+1}-\frac{l_1}{6(bt+1)^4}+\frac{l_1}{6(bt+1)}, y(bt+1)+bl_2t, z-\dfrac{l_3}{3(bt+1)^2}+\dfrac{l_3}{3}\Bigr)=0.
\end{equation*} \]
Учитывая начальное условие $F(\xi, \eta, \zeta)=F_0$, получаем, что материальный объем в произвольный момент времени $t$ ограничен эллипсоидом:
\[ \begin{equation*}
\frac{(x - x_C(t))^2}{R^2(bt+1)^2} + \frac{(y-y_C(t))^2}{ {R^2}/{(bt+1)^2}} + \frac{(z -z_C(t))^2}{R^2} = 1,
\end{equation*} \]
где координаты центра эллипсоида эволюционируют по закону
\[ \begin{align*}
x_C(t) &= \frac{l_1}{6\left(bt+1\right)^3}-\frac{l_1}{6}+x_1(bt+1), \\
y_C(t) &= -\frac{bl_2t}{bt+1}+\frac{y_1}{bt+1}, \\
z_C(t) &= \frac{l_3}{3\left(bt+1\right)^2}-\frac{l_3}{3} + z_1.
\end{align*} \]
Полуоси эллипсоида имеют значения $r_1 = R(bt+1)$, $r_2 = {R}/{(bt+1)}$, $r_3 = R$, демонстрируя анизотропное изменение геометрии объема. В начальный момент времени ($t=0$) траектории частиц образуют сферу радиуса $R$ с центром в точке $(x_1, y_1, z_1)$. Как видно из рис. 4, при $t > 0$ исходно сферический объем претерпевает существенную деформацию: происходит его «растекание» вдоль оси $Ox$ и одновременное сжатие по оси $Oy$, что приводит к формированию «блинообразной» конфигурации. Этот эффект обусловлен противоположным поведением полуосей: $r_2\to 0$ и $r_1\to\infty$ при $t\to\infty$. Важно отметить, что несмотря на сильную деформацию, конфигурация сохраняет свой первоначальный объем.
3. Поверхность постоянного давления — эллиптический параболоид
Рассмотрим матрицы $M$ и $M_0'$ вида (16), а также матрицу $L$ вида
\[ \begin{equation*}
L = \left(
\begin{matrix}
1 & 0 & 0\\
0 & 1 & 0\\
0 & 0 & 0
\end{matrix}
\right).
\end{equation*} \]
При таком выборе матриц свободная поверхность $\Gamma$ описывается уравнением эллиптического параболоида:
\[ \begin{equation*}
(\xi+l_1)^2+(\eta+l_2)^2 + 2l_3\zeta = R^2 + l_1 + l_2.
\end{equation*} \]
Для указанного набора матриц $M$, $M_0'$ и $L$ система уравнений (10) сводится к обыкновенному дифференциальному уравнению второго порядка:
\[ \begin{equation}
m(m^4+1)m''=2m'^2.
\end{equation} \tag{21} \]
С учетом начальных условий (12) данное уравнение допускает частное решение $m=1$. Это означает, что рассматриваемое решение существует только при нулевом значении параметра $b=0$. В этом случае матрица $M$ принимает вид
\[ \begin{equation*}
M=\left(
\begin{matrix}
1 & 0 & 0\\
0 & 1 & 0\\
0 & 0 & 1
\end{matrix}
\right),
\qquad
M'_0 = \left(
\begin{matrix}
0 & 0 & 0\\
0 & 0 & 0\\
0 & 0 & 0
\end{matrix}
\right).
\end{equation*} \]
3.1. Траектории частиц жидкости
Для полученной матрицы $M$ решение векторного дифференциального уравнения (11) с начальными условиями (13) имеет вид $\vec x_0=\vec a t$. Подстановка $\vec{x}_0(t)$ в выражение (5) показывает, что вектор скорости остается постоянным:
\[ \begin{equation*}
\vec{u} = \vec{a}.
\end{equation*} \]
Уравнения мировых линий движения частиц жидкости в этом случае записываются так:
\[ \begin{equation*}
\vec{x}=t\vec{a} + \vec{\xi}.
\end{equation*} \]
Таким образом, траектории частиц жидкости представляют собой прямые линии в пространстве $\mathbb{R}^3$.
3.2. Анализ движения частиц
Поверхность постоянного давления (15) для данного решения имеет вид
\[ \begin{equation*}
\Gamma(t) \colon \frac{(x-ta_1+l_1)^2}{R_1^2} + \frac{(y-ta_2+l_2)^2}{R_1^2}+\frac{2l_3(z-ta_3)}{R_1^2} = 1,
\end{equation*} \]
где $R_1 = \sqrt{R^2 + l_1 + l_2}$ — радиус эллипса в сечении плоскостью $z-ta_3=0$.
Перейдем к анализу общего решения дифференциального уравнения (21). Функция $m(t)$ в этом случае задается неявным соотношением:
\[ \begin{equation}
b\sqrt{2}t = \int _{1}^{m}{\frac{\sqrt{s^4+1}}{s^2}\, ds}.
\end{equation} \tag{22} \]
Компоненты вектора скорости определяются системой уравнений:
\[ \begin{equation*}
\begin{cases}
u = l_1m' + (a_1-bl_1) + \dfrac{m'}{m}(x-x_0(t)), \\
v = -\dfrac{l_2m'}{m}+(a_2+bl_2)-\dfrac{m'}{m}(y-y_0(t)),\\
w = l_3mm' - \displaystyle l_3\int\dfrac{m^2}{\sqrt{m^4+1}}\,dm + C_1,
\end{cases}
\end{equation*} \]
где функции $x_0(t)$, $y_0(t)$, $z_0(t)$ имеют вид
\[ \begin{align*}
x_0(t) &= l_1m + (a_1-bl_1)t - l_1 ,\\
y_0(t) &= \frac{l_2}{m}+(a_2+bl_2)t-l_2,\\
z_0(t) &= \displaystyle \dfrac{l_3m^2}{2}-l_3\iint \frac{m^2}{\sqrt{m^4+1}}\,dmdt + C_1t + C_2.
\end{align*} \]
Исследуем уравнения мировых линий движения частиц для данного решения. Уравнения (6) принимают вид
\[ \begin{equation}
\begin{cases}
x(t)=m\xi + x_0(t),\\
y(t)=\dfrac{\eta}{m}+ y_0(t),\\
z(t)=\zeta + z_0(t).
\end{cases}
\end{equation} \tag{23} \]
Анализ траекторий частиц при $b>0$ показывает, что из соотношения (22) следует $m(t) \to \infty$ при $t \to \infty$. Следовательно, компонента $y(t)$ асимптотически приближается к $y_0(t)$, которая линейно зависит от времени.
Рис. 5. Траектории движения частиц жидкости для системы (23) при различных значениях параметра $\eta$. Параметры $b=1$, $\vec{l}=(1,1,1)$, $\vec{a}=(1,1,1)$, $\xi=\zeta=1$ фиксированы, временной интервал $t\in[0{,}5]$
[Figure 5. Fluid particle trajectories for the system (23) at varying parameter $\eta$. Fixed parameters: $b=1$, $\vec{l}=(1,1,1)$, $\vec{a}=(1,1,1)$, $\xi=\zeta=1$, time interval $t\in[0{,} 5]$]
Как видно из рис. 5, частицы начинают движение из точки с координатами $\vec{\xi}$, однако при $t \to \infty$ они асимптотически сближаются, не пересекаясь, что обусловлено условием $\det{M}\neq 0$.
3.3. Эволюция поверхности постоянного давления
Исследуем поведение поверхности постоянного давления в эйлеровых координатах. Для рассматриваемого решения поверхность $\Gamma(t)$ представляет собой эллиптический параболоид, вытянутый вдоль оси $Oz$:
\[ \begin{equation}
\Gamma(t) : \frac{(x-x_0+l_1m)^2}{R_1^2m^2} + \frac{(y-y_0+ {l_2}/{m})^2}{ {R_1^2}/{m^2}} + \frac{2l_3(z-z_0)}{R_1^2} = 1,
\end{equation} \tag{24} \]
где $R_1 = \sqrt{R^2+l_1+l_2}$ — радиус эллипса в сечении плоскостью $z-z_0(t)=0$, а полуоси эллипса имеют значения $r_1 = Rm$, $r_2 = {R}/{m}$.
Поскольку $m(t) \to \infty$ при $t \to \infty$, полуось $r_1$ стремится к бесконечности, а полуось $r_2$ — к нулю. Это означает, что жидкость, ограниченная поверхностью (24), сжимается вдоль оси $Oy$ и расширяется вдоль оси $Ox$.
3.4. Эволюция выделенного объема жидкости
Проанализируем эволюцию выделенного объема жидкости. Как показывают расчеты, материальный объем ограничен эллипсоидом:
\[ \begin{equation*}
\frac{(x-x_C(t))^2}{R^2m^2} + \frac{(y-y_C(t))^2}{ {R^2}/{m^2}} + \frac{(z-z_C(t))^2}{R^2} = 1,
\end{equation*} \]
где координаты центра эллипсоида $x_C(t)$, $y_C(t)$, $z_C(t)$ в момент времени $t$ определяются выражениями
\[ \begin{align*}
x_C(t) &= l_1m + (a_1-bl_1)t - l_1 + x_1m,\\
y_C(t) &= \frac{l_1}{m} + (a_2+bl_2)t - l_2 + \frac{y_1}{m},\\
z_C(t) &= z_0(t) + z_1,
\end{align*} \]
а точка $(x_1, y_1, z_1)$ задает центр сферы в начальный момент времени. Полуоси эллипсоида имеют значения $r_1 = Rm$, $r_2 = {R}/{m}$, $r_3 = R$.
При $m(t)\to\infty$ ($t\to \infty$) поведение полуосей эллипсоида полностью аналогично случаю параболического цилиндра в качестве поверхности постоянного давления (см. рис. 4).
Выводы
Проведенное исследование позволило получить следующие основные результаты.
- Найдены и детально исследованы точные решения уравнений идеальной газовой динамики для несжимаемой жидкости, описывающие течение с линейным полем скоростей.
- Для каждого класса решений:
– получен явный вид поверхности постоянного давления;
– выведены уравнения мировых линий движения частиц жидкости;
– построены и проанализированы траектории частиц;
– исследована эволюция выделенного объема жидкости во времени. - Установлены следующие факты:
– поверхность постоянного давления может иметь форму как параболического цилиндра, так и эллиптического параболоида в зависимости от выбора параметров;
– характер движения частиц существенно зависит от вида матрицы линейности;
– выделенный объем жидкости претерпевает анизотропную деформацию с сохранением общего объема.
Полученные результаты могут быть использованы для верификации численных алгоритмов и дальнейшего развития теории точных решений в гидродинамике.
Конкурирующие интересы. Авторы заявляют об отсутствии конфликта интересов.
Авторский вклад и ответственность. Все авторы внесли равнозначный вклад на всех этапах подготовки публикации: разработка концепции исследования; проведение расчетов и анализ результатов; подготовка и редактирование текста рукописи; утверждение окончательной версии статьи. Авторы несут совместную ответственность за содержание работы.
Финансирование. Исследование выполнено при финансовой поддержке Министерства науки и высшего образования Российской Федерации в рамках государственного задания (номер проекта: 124030400064-2; FMRS-2024-0001).
Благодарность. Авторы выражают искреннюю признательность анонимным рецензентам за внимательное прочтение рукописи и конструктивные замечания, которые способствовали существенному улучшению качества публикации.
About the authors
Ruslan R. Zagitov
Mavlyutov Institute of Mechanics, Ufa Centre of the Russian Academy of Sciences
Author for correspondence.
Email: rr.zagitov.02@gmail.com
ORCID iD: 0009-0003-5480-9366
SPIN-code: 9640-3992
https://www.mathnet.ru/person228241
Research Engineer; Lab. of Differantial Equations of Mechanics
Russian Federation, 450054, Ufa, Oktabrya pr., 71Yulia V. Yulmukhametova
Mavlyutov Institute of Mechanics, Ufa Centre of the Russian Academy of Sciences
Email: yulmuhametova.yuv@ugatu.su
ORCID iD: 0000-0002-5127-4584
https://www.mathnet.ru/person65962
Cand. Phys. & Math. Sci., Associate Professor; Researcher; Lab. of Differantial Equations of Mechanics
Russian Federation, 450054, Ufa, Oktabrya pr., 71References
- Chandrasekhar S. Ellipsoidal Figures of Equilibrium. New Haven, London, Yale Univ. Press, 1969, ix+252 pp.
- Dirichlet G. L. Untersuchungen über ein Problem der Hydrodynamik, Nachrichten von der G. A. Universität und der Königl. Gesellschaft der Wissenschaften zu Göttingen, 1857, vol. 14, pp. 205–207.
- Dirichlet. G. L. Untersuchungen über ein Problem der Hydrodynamik, J. Reine Angew. Math., 1861, vol. 58, pp. 181–216. DOI: https://doi.org/10.1515/crll.1861.58.181.
- Dedekind R. Zusatz zu der vorstehenden Abhandlung, J. Reine Angew. Math., 1861, vol. 58, pp. 217–228. DOI: https://doi.org/10.1515/crll.1861.58.217.
- Riemann B. Ein Beitrag zu den Untersuchungen über die Bewegung eines flüssigen gleichartigen Ellipsoides, Abhandlungen der Königlichen Gesellschaft der Wissenschaften zu Göttingen, 1861, vol. 9, pp. 3–36. http://eudml.org/doc/135728.
- Ovsyannikov L. V. A new solution of the hydrodynamic equations, Dokl. Akad. Nauk SSSR, 1956, vol. 111, no. 1, pp. 47–49 (In Russian).
- Dyson F. J. Dynamics of a spinning gas cloud, J. Math. Mech., 1968, vol. 18, pp. 91–101.
- Anisimov S. I., Lysikov Yu.I. Expansion of a gas cloud in vacuum, J. Appl. Math. Mech., 1970, vol. 34, no. 5, pp. 882–885. DOI: https://doi.org/10.1016/0021-8928(70)90070-5.
- Pukhnachev V. V. On the motion of a liquid ellipse, Dinamika Sploshnoi Sredy, 1978, no. 33, pp. 68–75 (In Russian). EDN: ZESVMD.
- Sideris T. C. Global existence and asymptotic behavior of affine motion of 3D ideal fluids surrounded by vacuum, Arch. Rational. Mech. Anal., 2017, vol. 225, pp. 141–176. DOI: https://doi.org/10.1007/s00205-017-1106-3.
- Hadžić M., Jang J. J. A class of global solutions to the Euler–Poisson system, Commun. Math. Phys., 2019, vol. 370, pp. 475–505. DOI: https://doi.org/10.1007/s00220-019-03525-1.
- Giron J. F. Ramsey S. D. Baty R. S. Nemchinov–Dyson solutions of the two-dimensional axisymmetric inviscid compressible flow equations, Phys. Fluids, 2020, vol. 32, no. 12, 127116. DOI: https://doi.org/10.1063/5.0032170.
- Hadžić M. Star dynamics: Collapse vs. expansion, Quart. Appl. Math., 2023, vol. 81, no. 2, pp. 329–365. DOI: https://doi.org/10.1090/qam/1638.
- Nikonorova R. F. Simple invariant solutions of the dynamic equation for a monatomic gas, Proc. Steklov Inst. Math. (Suppl.), 2023, vol. 321 (suppl. 1), pp. S186–S203. EDN: DTGOIQ. DOI: https://doi.org/10.1134/S0081543823030161.
- Panov A. V About regular expansion of a two-phase ball, Int. J. Non-Linear Mech., 2023, vol. 166, 104824. EDN: IVDJLH. DOI: https://doi.org/10.1016/j.ijnonlinmec.2024.104824.
- Lugovtsov B. A., Ovsyannikov L. V. Development of hydrodynamics at the Siberian Branch, Academy of Sciences of the USSR, J. Appl. Mech. Tech. Phys., 1987, vol. 28, no. 4, pp. 473–491. DOI: https://doi.org/10.1007/BF00916730.
- Ovsyannikov L. V. The plane problem of unsteady fluid motion with free boundaries, In: Dinamika sploshnoi sredy [Dynamics of Continuous Medium], Collection of Scientific Papers, vol. 338. Novosibirsk, 1971, pp. 22–26 (In Russian).
- Andreev V. K Vortex perturbations of the nonstationary motion of a liquid with a free boundary, J. Appl. Mech. Tech. Phys., 1975, vol. 16, no. 5, pp. 713–723. DOI: https://doi.org/10.1007/BF00854081.
- Nalimov V. I., Pukhnachev V. V. Neustanovivshiesia dvizheniia ideal’noi zhidkosti so svobodnoi granitsei [Unsteady Motions of Ideal Fluid with Free Boundary]. Novosibirsk, Novosibirsk State Univ., 1975, 173 pp. (In Russian)
- Nalimov V. I. A priori estimates of solutions of elliptic equations in the class of analytic functions, and their applications to the Cauchy–Poisson problem, Dokl. Akad. Nauk. SSSR, 1969, vol. 189, no. 1, pp. 45–48 (In Russian).
- Ovsyannikov L. V. On a class of unsteady motions of an incompressible fluid, In: Scientific Council on National Economic Applications of Explosion, Siberian Branch of the Academy of Sciences, Proceedings of the 5th Session. Frunze, Ilim, 1965, pp. 34–42 (In Russian).
- Lavrent’eva O. M. One class of motions of a fluid ellipsoid, J. Appl. Mech. Tech. Phys., 1984, vol. 25, no. 4, pp. 642–648. EDN: JJZCBW. DOI: https://doi.org/10.1007/BF00910007.
- Ovsyannikov L. V. Lektsii po osnovam gazovoi dinamiki [Lectures on Basic Gas Dynamics]. Moscow, Izhevsk, Institute of Computer Studies, 2003, 336 pp. (In Russian). EDN: QJPLMV.
- Andreev V. K., Pukhnachev V. V. Motion of a finite mass of fluid, J. Appl. Mech. Tech. Phys., 1979, vol. 20, no. 2, pp. 144–157. DOI: https://doi.org/10.1007/BF00910013.
- Gumerov I. I., Katashova A. A., Yulmukhametova Yu. V. Collapsing motions of a diatomic gas whose density depends only on time, Multiphase Systems, 2023, vol. 18, no. 1, pp. 9–16 (In Russian). EDN: CEHSLW. DOI: https://doi.org/10.21662/mfs2023.1.002.
- Urazbakhtina L. Z., Yulmukhametova Yu. V. A planar collapse of a gas with a linear velocity field, Trudy Inst. Mat. Mekh. UrO RAN, 2023, vol. 29, no. 2, pp. 207–216 (In Russian). EDN: DYBGCR. DOI: https://doi.org/10.21538/0134-4889-2023-29-2-207-216.
Supplementary files








