Стохастические сверхупругие свойства материалов с фазовыми превращениями
- Авторы: Сараев Л.А.1
-
Учреждения:
- Самарский национальный исследовательский университет имени академика С.П. Королева
- Выпуск: Том 28, № 4 (2024)
- Страницы: 721-739
- Раздел: Механика деформируемого твердого тела
- URL: https://journals.eco-vector.com/1991-8615/article/view/641618
- DOI: https://doi.org/10.14498/vsgtu2129
- EDN: https://elibrary.ru/NOXAGA
- ID: 641618
Цитировать
Полный текст
Аннотация
Проведено исследование влияния стохастических изотермических фазовых превращений в нестабильном материале на его сверхупругое упрочнение.
Получено стохастическое дифференциальное уравнение, описывающее динамику образования и роста объема новой фазы, а также ее взаимодействие с исходной фазой в зависимости от уровня необратимых структурных деформаций.
Установлены макроскопические определяющие соотношения для нестабильного материала, учитывающие стохастическую природу фазовых превращений и зависимость от структурных деформаций. На основе этих соотношений вычислены эффективные модули упругости материала.
Сформулированы стохастические дифференциальные уравнения для прямых и обратных фазовых переходов.
Результаты численного моделирования демонстрируют высокую согласованность с экспериментальными данными, подтверждая адекватность предложенной модели.
Полный текст
Введение
Материалы, обладающие эффектом памяти формы и сверхупругости, широко применяются в современном машиностроении, теплоэнергетическом комплексе, медицине и других отраслях экономики.
Теоретическое прогнозирование физико-механических свойств таких материалов представляет собой актуальное направление современной механики деформируемого твердого тела.
Нелинейное упрочнение при нагрузке и нелинейное разупрочнение при разгрузке изначально упругих формозапоминающих металлов и сплавов объясняется внутренними фазовыми превращениями, в результате которых в сплошной среде образуется и развивается стохастическая фазовая структура.
Адекватная оценка механических свойств таких материалов, их сверхупругого поведения и эффектов памяти формы требует разработки стохастических структурных математических моделей превращений фазовых структур.
Существует ряд подходов к решению подобных задач. Например, в рамках феноменологического подхода разработаны математические модели, в которых механическое поведение материалов с памятью формы описывается реологическими соотношениями, а непрерывное изменение структуры среды в условиях фазовых превращений задается набором параметров определяющих соотношений, определяемых экспериментально [1–5].
В рамках более сложного структурно-феноменологического подхода исходными данными являются физико-механические константы и геометрические особенности взаимного расположения фаз в пространстве. В этом случае макроскопические определяющие уравнения для сред с памятью формы устанавливаются методами механики композиционных материалов [6–17].
В настоящем исследовании предполагается, что под воздействием внешних нагрузок из-за трансформации кристаллической и доменной структуры материала возникают необратимые структурные деформации. В объеме старой фазы образуются и развиваются объемы компонентов новой фазы, причем в процессе фазовых превращений не только изменяются объемы фаз, но и случайным образом трансформируется связность их компонентов. Уровень структурных деформаций при этом ограничен предельными сдвигами двойниковых доменов.
Целью данной работы является разработка новых стохастических структурно-феноменологических моделей сверхупругого упрочнения материалов с нестабильной фазовой структурой.
1. Постановка задачи
Рассмотрим однородный упругий материал, в котором под воздействием внешних напряжений образуются зародыши новой фазы сферической формы, сопровождающиеся фазовым переходом первого рода. Объем возникающей и развивающейся новой фазы \( V_{q} \) и объем старой фазы \( V_{p} \) составляют полный объем материала \( V \), ограниченный поверхностью \( S \).
Вытеснение старой фазы новой под воздействием внешних нагрузок, вызванное перестройкой кристаллической и доменной структуры материала
\[ \begin{gather*}
V_{q} \to V, \\
V_{p} \to V - V_{q} \to 0,
\end{gather*} \]
сопровождается возникновением необратимых структурных деформаций \( \omega_{ij}(\mathbf{r}) \), ограниченных предельными сдвигами двойниковых доменов:
\[ \begin{equation*}
0 \leqslant \omega_{ij} \leqslant \Omega_{ij}.
\end{equation*} \]
Здесь \( \Omega_{ij} \) — максимальный уровень структурных деформаций, удовлетворяющий условию несжимаемости \( \omega_{ss}(\mathbf{r}) = 0 \).
Закон Гука для компонент рассматриваемой среды имеет вид
\[ \begin{equation}
\begin{cases}
\sigma_{ij} = 2\mu_{p}\varepsilon_{ij} + \delta_{ij}\lambda_{p}\varepsilon_{ss}, & \mathbf{r} \in V_{p}, \\
\sigma_{ij} = 2\mu_{q}(\varepsilon_{ij} - \omega_{ij}) + \delta_{ij}\lambda_{q}\varepsilon_{ss}, & \mathbf{r} \in V_{q}.
\end{cases}
\end{equation} \tag{1} \]
Здесь \(\sigma_{ij}\), \(\varepsilon_{ij}\) — тензоры напряжений и полных деформаций; \(\mu_{s}\), \(\lambda_{s}\) — параметры Ламе фаз.
Уровни напряжений, соответствующие началу прямого и обратного фазовых переходов, задаются поверхностями линейного кинематического упрочнения в шестимерном пространстве напряжений:
\[ \begin{equation}
\begin{cases}
(s_{ij}-2 n_{q} \omega_{ij} ) (s_{ij}-2 n_{q} \omega_{ij} )=s^2_{q}, & V_q \to V, \\
(s_{ij}-2n_{p} \omega_{ij} ) (s_{ij}-2 n_{p} \omega_{ij} ) =s^2_{p}, & V_p \to V.
\end{cases}
\end{equation} \tag{2} \]
Здесь $s_{ij}=\sigma_{ij}- \tfrac13 \delta_{ij}\sigma_{ss}$ — девиаторные компоненты тензора напряжений; $s_{p}$, $s_{k}$ — пределы прямого и обратного фазовых переходов; $n_{p}$, $n_{k}$ — коэффициенты линейного упрочнения двойниковых доменов соответственно. Величины $s_{k}$ и $n_{k}$ зависят от температуры, а их численные значения задают тип поведения нестабильной среды. Это может быть либо сверхупругое поведение образцов материала, либо деформирование с эффектом «памяти формы», либо обычное пластическое течение.
Следует отметить, что коэффициенты \( n_{q} \) и \( n_{p} \) описывают линейное сопротивление деформациям сдвига двойниковых доменов и являются «вторыми модулями упругости» фаз за пределами прямого и обратного фазовых переходов.
Особенности геометрии внутренней структуры нестабильного материала могут быть описаны случайными индикаторными функциями координат \(\varkappa_{p}(\mathbf{r})\) и \(\varkappa_{q}(\mathbf{r})\), каждая из которых принимает значение 1 внутри объемов \( V_{p} \), \( V_{q} \) и 0 вне этих областей. Очевидно, выполняется тождество \( \varkappa_{p}(\mathbf{r}) + \varkappa_{q}(\mathbf{r}) \equiv 1 \).
С помощью этих функций закон Гука (1) принимает вид
\[ \begin{equation}
\begin{array}{l}
s_{ij}(\mathbf{r})=2 (\mu_p\varkappa_p \bigl(\mathbf{r})+\mu_q \varkappa_{q} (\mathbf{r}) \bigr) e_{ij}(\mathbf{r})-2 \mu_{q} \varkappa_{q}(\mathbf{r})\omega_{ij}(\mathbf{r}),
\\
\sigma_{ss}(\mathbf{r})=3 \bigl(K_{p} \varkappa_{p}+K_{q} \varkappa_{q}(\mathbf{r}) \bigr) \varepsilon_{ss}(\mathbf{r}).
\end{array}
\end{equation} \tag{3} \]
Здесь $e_{ij}=\varepsilon_{ij}- \tfrac13 \delta_{ij} \varepsilon_{ss}$ — девиаторные компоненты тензора полных деформаций, $K_{k}= \tfrac23 \mu_{k}+\lambda_{k}$, $k \in \{p, q\}$ — объемные модули упругости фаз, $\mathbf{r} = (x_1, x_2, x_3 )$ — радиус-вектор координат. Для определенности принимается, что $\mu_{p} \leqslant \mu_{q}$ и $K_{p} \leqslant K_{q}$.
Хаотический характер образования и развитие в полном объеме $V$ сферических зародышей новой фазы позволяет отнести индикаторные функции $\varkappa_{s}(\mathbf{r})$, компоненты тензоров напряжений $\sigma_{ij}(\mathbf{r})$, полных деформаций $\varepsilon_{ij}(\mathbf{r})$ и структурных деформаций $\omega_{ij}(\mathbf{r})$ к статистически однородным и эргодическим полям. Математические ожидания этих величин и их средние значения по полному объему и объемам фаз совпадают [18–20]:
\[ \begin{equation*}
\langle {f} \rangle=\frac{1}{V} \int_V f(\mathbf{r}) d\mathbf{r}, \quad
\langle {f} \rangle_{p}=\frac{1}{V_{p}}\int _{V_{p}} f(\mathbf{r}) d\mathbf{r},\quad
\langle {f} \rangle_{q}=\frac{1}{V_{q}}\int _{V_{q}} f(\mathbf{r}) d\mathbf{r};
\end{equation*} \]
здесь угловыми скобками обозначена операция осреднения.
Напряженно-деформированное состояние образца, изготовленного из нестабильного материала, может быть представлено в виде макроскопических определяющих уравнений, устанавливающих связь между макроскопическими напряжениями $\langle {\sigma_{ij}} \rangle$, полными деформациями $ \langle {\varepsilon_{ij}} \rangle$ и структурными деформациями $\langle {\omega_{ij}} \rangle$. Такие макроскопические определяющие уравнения получаются в результате усреднения по полному объему локального закона Гука (3):
\[ \begin{equation}
\begin{cases}
\langle s_{ij} \rangle=2 \mu_{p} \langle e_{ij} \rangle+2 (\mu_{q}-\mu_{p} ) c_{q} \langle e_{ij} \rangle_{q}-2 \mu_{q} c_{q} \langle \omega_{ij} \rangle_{q}, \\
\langle \sigma_{ss} \rangle=3 K_{p} \langle \varepsilon_{ss} \rangle+3 (K_{q}-K_{p} ) c_{q} \langle \varepsilon_{ss} \rangle_{q}.
\end{cases}
\end{equation} \tag{4} \]
Здесь $c_{p}={V_{p}}/{V}$, $c_{q}={V_{q}}/{V}$ — объемные содержания фаз.
Соотношения (4) показывают, что установление макроскопического закона Гука требует исключить усредненные по объему $V_{q}$ деформации $\langle \varepsilon_{ij} \rangle_{q}$, выразив их через макроскопические деформации $\langle \varepsilon_{ij} \rangle$.
Для этого к локальному закону Гука (3) следует присоединить систему уравнений равновесия
\[ \begin{equation}
\sigma_{is, s}(\mathbf{r})=0
\end{equation} \tag{5} \]
и соотношения Коши
\[ \begin{equation}
2 \varepsilon_{ij}(\mathbf{r})=u_{i, j}(\mathbf{r})+u_{j, i}(\mathbf{r}),
\end{equation} \tag{6} \]
связывающие компоненты тензора деформаций с компонентами вектора перемещений $u_{i}(\mathbf{r})$.
Граничными условиями такой системы являются условия отсутствия флуктуаций величин на поверхности $S$ полного объема $V$:
\[ \begin{equation}
Z(\mathbf{r})\bigr|_{\mathbf{r} \in S}= \langle Z \rangle.
\end{equation} \tag{7} \]
2. Эффективные модули упругости нестабильной микронеоднородной среды
Введем модули упругости тела сравнения $\mu$ и $K$, определяющие тип связности составляющих компонентов микронеоднородной среды. В самом общем случае величины $\mu$ и $K$ являются функциями объемных содержаний компонентов и могут быть представлены соотношениями [19]
\[ \begin{equation}
\mu=v_{p}(c_{p}) \mu_{p}+v_{q}(c_{q}) \mu_{q},\quad
K=v_{p}(c_{p}) K_{p}+v_{q}(c_{q}) K_{q}.
\end{equation} \tag{8} \]
Здесь величины $v_{p}$ и $v_{q}$ — монотонно возрастающие функции, описывающие связность составляющих компонентов композитов и удовлетворяющие условиям
\[ \begin{equation*}
\begin{array}{c}
0 \leqslant v_{p}(c_{p}) \leqslant 1,\quad v_{p}(0)=0,\quad v_{p}(1)=1,\\
0 \leqslant v_{q}(c_{q}) \leqslant 1,\quad v_{q}(0)=0,\quad v_{q}(1)=1,\\
v_{p}(c_{p})+v_{q}(c_{q}) \equiv 1.
\end{array}
\end{equation*} \]
Исключая из системы уравнений (3), (5) и (6) компоненты тензоров напряжений и деформаций, получаем систему уравнений равновесия микронеоднородной среды в перемещениях [18]:
\[ \begin{equation}
\mu u_{i, ss}'(\mathbf{r})+(\mu+\lambda) u_{s, si}' (\mathbf{r})-\tau_{is, s}'(\mathbf{r})=0.
\end{equation} \tag{9} \]
Здесь
\[ \begin{equation}
\begin{array}{l}
\tau_{ij}=t_{ij}+\tfrac{1}{3}\delta_{ij}\tau_{ss},\\
t_{ij}=-2\mu\bigl( (m_{p}-1 )\varkappa_{p}+ (m_{q}-1 )\varkappa_{q}\bigr)e_{ij}+2\mu_{q}\varkappa_{q}\omega_{ij},\\
\tau_{ss}=-3K\bigl( (k_{p}-1 )\varkappa_{p}+ (k_{q}-1 )\varkappa_{q}\bigr)\varepsilon_{ss};
\end{array}
\end{equation} \tag{10} \]
штрихами обозначены $Z'=Z- \langle {Z} \rangle$ — флуктуации величин в полном объеме $V$; $m_{p}= {\mu_{p}}/{\mu}$, $m_{q}={\mu_{q}}/{\mu}$, $k_{p}= {K_{p}}/{K}$, $k_{q}={K_{q}}/{K}$.
С помощью тензора Грина
\[ \begin{equation*}
\mathbf{G}_{ik}(\mathbf{r})=\dfrac{1}{8\pi\mu}\Bigl(\delta_{ik}r_{, ss}-\frac{3K+5\mu}{3K+8\mu}r_{, ik}\Bigr), \quad r=|\mathbf{r}|,
\end{equation*} \]
систему уравнений (9), (10) c граничными условиями (7) заменим системой интегральных уравнений [18–20]:
\[ \begin{equation}
\varepsilon_{ij}'(\mathbf{r})=\int _V \mathbf{G}_{ik, lj}(\mathbf{r}-\mathbf{r}_{1})\tau_{kl}'(\mathbf{r}_{1})d\mathbf{r}_{1}.
\end{equation} \tag{11} \]
Величины $ \langle {\varepsilon_{ij}} \rangle_{q}$ находятся из известного соотношения [20]
\[ \begin{equation}
\langle {\varepsilon_{ij}} \rangle_{q}= \langle {\varepsilon_{ij}} \rangle+c_{q}^{-1} \langle {\varkappa'\varepsilon_{ij}'} \rangle.
\end{equation} \tag{12} \]
Подстановка уравнений (11) в соотношения (12) и использование свойства изотропности индикаторных функций $\varkappa_{r}(\mathbf{r})$ дает
\[ \begin{equation}
\begin{array}{l}
\langle {e_{ij}} \rangle_{q}=\bigl(1+\alpha (m_{p}-1 )\bigr)\xi \langle {e_{ij}} \rangle+\alpha m_{q}c_{p} \xi \langle\omega_{ij} \rangle_{q},\\
\langle {\varepsilon_{ss}} \rangle_{q}=\bigl(1+\gamma (k_{p}-1 )\bigr) \eta \langle {\varepsilon_{ss}} \rangle.
\end{array}
\end{equation} \tag{13} \]
Здесь
\[ \begin{equation*}
\xi=\dfrac{1}{1+\alpha \bigl( (m_{p}-1 )+c_{p} (m_{q}-m_{p} )\bigr)},
\quad
\eta=\dfrac{1}{1+\gamma\bigl( (k_{p}-1 )+c_{p} (k_{q}-k_{p})\bigr)},
\end{equation*} \]
\[ \begin{equation*}
\alpha=\dfrac{2}{15}\dfrac{4-5\nu}{1-\nu},\quad \gamma=\dfrac{1}{3} \dfrac{1+\nu}{1-\nu},\quad \nu=\dfrac{1}{2}\dfrac{3K-2\mu}{3K+2\mu}.
\end{equation*} \]
Подставляя формулы (13) в соотношения (4), находим макроскопический закон Гука:
\[ \begin{equation*}
\langle {s_{ij}} \rangle= 2 \mu^{*} \langle {e_{ij}} \rangle-2 \mu^{\omega} \langle {\omega_{ij}} \rangle,
\quad
\langle {\sigma_{ss}} \rangle=3 K^{*} \langle {\varepsilon_{ss}} \rangle.
\end{equation*} \]
Макроскопические структурные деформации \( \langle \omega_{ij} \rangle \) выражаются через макроскопические остаточные деформации \( \langle e^{*}_{ij} \rangle \), возникающие при снятии внешних нагрузок с поверхности \( S \) объема \( V \):
\[ \begin{equation}
\langle {s_{ij}} \rangle=2\mu^{*} ( \langle {e_{ij}} \rangle - \langle {e^{*}_{ij}} \rangle ),
\quad
\langle {\sigma_{ss}} \rangle=3 K^{*} \langle {\varepsilon_{ss}} \rangle , \quad
\langle {e^{*}_{ij}} \rangle=\dfrac{\mu^{\omega}}{\mu^{*}} \langle {\omega_{ij}} \rangle.
\end{equation} \tag{14} \]
Здесь
\[ \begin{equation}
\begin{array}{l}
\mu^{*}=\mu\bigl(m_{p}+c_{q} (m_{q}-m_{p} ) (1+\alpha (m_{p}-1 ) ) \xi\bigr),
\\
K^{*}=K\bigl (k_{p}+c_{q} (k_{q}-k_{p} ) (1+\gamma (k_{p}-1 ) ) \eta \bigr),
\\
\mu^{\omega}=\mu_{q} \bigl(1-\alpha c_{p} (m_{q}-m_{p} ) \xi \bigr).
\end{array}
\end{equation} \tag{15} \]
Процесс фазовых превращений в нестабильном материале описывается с помощью соотношений (8) и величины \( v_{q} \). Его можно условно разделить на три этапа.
На первом этапе при малых объемных содержаниях новой фазы нестабильного материала возникающие включения-зародыши практически не влияют друг на друга. Связность между новой и старой фазами на этом этапе минимальна, а взаимодействием между зародышами можно пренебречь. В этом случае функция \( v_{q}(c_{q}) \) принимает значения, близкие к нулю, а основной вклад в несущую способность материала вносит старая фаза, содержащая хаотически распределенные включения-зародыши новой фазы.
На втором этапе с ростом объемной концентрации новой фазы \( c_{q} \) и увеличением значений функции \( v_{q}(c_{q}) \) взаимодействие между включениями-зародышами усиливается. Они образуют группы и структуры, формирующие в конечном итоге взаимопроникающие каркасы фазовой матричной смеси.
На третьем этапе при значениях \( c_{q} \) и \( v_{q}(c_{q}) \), близких к единице, функциональные роли старой и новой фаз меняются. Новая фаза \( V_{q} \) становится связующей матрицей, а старая фаза \( V_{p} \) сохраняется в виде изолированных включений, взаимодействием которых можно пренебречь.
Таким образом, положительное приращение функции связности \( \Delta v_{q} > 0 \) будет пропорционально относительному приращению старой фазы:
\[ \begin{equation}
\Delta v_{q} \sim -\dfrac{\Delta V_{p}}{V_{p}} = \dfrac{\Delta V_{q}}{V_{p}} = \dfrac{\Delta(c_{q}V)}{c_{p}V} = \dfrac{\Delta c_{q}}{1 - c_{q}}.
\end{equation} \tag{16} \]
Приращение функции связности \(\Delta v_{q} = v_{q}(c_{q} + \Delta c_{q}) - v_{q}(c_{q})\) на малом отрезке \(\Delta c_{q}\) можно представить в виде двух слагаемых:
\[ \begin{equation}
\Delta v_{q} = \Delta v^{a}_{q} + \Delta v^{b}_{q},
\end{equation} \tag{17} \]
где \(\Delta v^{a}_{q}\) — частичное приращение функции связности за счет слабого взаимодействия отдельных частиц, а \(\Delta v^{b}_{q}\) — приращение, обусловленное существенным взаимодействием частиц, образующих каркасные структуры.
С помощью формулы (16) величины $\Delta v^{a}_{q}$ и $\Delta v^{b}_{q}$ можно представить в виде
\[ \begin{equation}
\begin{cases}
\Delta v^{a}_{q}=a (1-v_{q} ) \dfrac{\Delta c_{q}}{1-c_{q}},\\
\Delta v^{b}_{q}=b v_{q} (1-v_{q} ) \dfrac{\Delta c_{q}}{1-c_{q}}.
\end{cases}
\end{equation} \tag{18} \]
Здесь \(a\) — коэффициент, описывающий взаимодействие включений-зародышей на начальном этапе развития новой фазы; \(b\) — коэффициент, характеризующий последующее интенсивное взаимодействие зародышей и формирование из них матричных смесей новой фазы. Множитель \((1 - v_{q})\) отражает процесс насыщения, при котором образование новой фазы замедляется. На этом этапе старая и новая фазы меняются функциональными ролями: новая фаза \(V_{q}\) формирует связующую матрицу, а старая фаза \(V_{p}\) сохраняется в виде изолированных включений, взаимодействием которых можно пренебречь.
Подставляя формулы (18) в соотношение (17), вычислим приращение функции связности \(\Delta v_{q}\):
\[ \begin{equation}
\Delta v_{q} = \frac{(a + b v_{q})(1 - v_{q})}{1 - c_{q}} \Delta c_{q}.
\end{equation} \tag{19} \]
Переходя к пределу в соотношении (19) при \(\Delta c_{q} \to 0\), получаем дифференциальное уравнение, описывающее процесс вытеснения старой фазы новой [21]:
\[ \begin{equation}
\frac{dv_{q}}{dc_{q}} = \dfrac{(a + b v_{q})(1 - v_{q})}{1 - c_{q}}.
\end{equation} \tag{20} \]
Начальное условие для уравнения (20) задается выражением
\[ \begin{equation}
v_{q}\bigr|_{c_{q} = 0} = 0.
\end{equation} \tag{21} \]
Решение задачи Коши (20), (21) имеет вид
\[ \begin{equation}
v_{q}=a \frac{1-(1-c_{q})^{a+b}}{a+b (1-c_{q})^{a+b}}.
\end{equation} \tag{22} \]
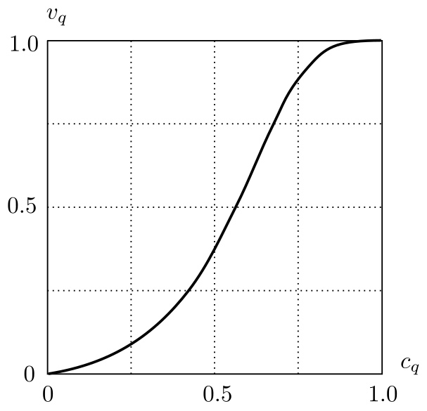
На рис. 1 представлен график функции связности \(v_{q}(c_{q})\), рассчитанной по формуле (22) при $a=0.2$ и $b=3.33$.
На рис. 2 показана зависимость эффективного модуля упругости сдвига (сплошная линия), полученная по формулам (15) и (22) при $\mu_{p}=1$, $\nu_{p}=0.29$, $\mu_{q}=20$, $\nu_{q}=0.3$. Результаты расположены внутри вилки Хашина–Штрикмана, где верхняя и нижняя границы обозначены штриховыми линиями.
Анализ зависимости эффективного модуля упругости сдвига показывает:
- при малых значениях объемной концентрации новой фазы \(c_{q}\) эффективный модуль упругости близок к нижней границе Хашина–Штрикмана;
- при \(c_{q} \to 1\) значения эффективного модуля асимптотически приближаются к верхней границе.
Рис. 1. График функции связности $v_{q}(c_{q})$, построенный по формуле (22) при $a=0.2$ и $b=3.33$
[Figure 1. Plot of the connectivity function \(v_{q}(c_{q})\) calculated using formula (22) with \(a = 0.2\) and \(b = 3.33\)]
Рис. 2. Зависимость эффективного модуля упругости сдвига (сплошная линия), полученная по формулам (15) и (22) при $\mu_{p}=1$, $\nu_{p}=0.29$, $\mu_{q}=20$, $\nu_{q}=0.3$; штриховые линии — вилка Хашина–Штрикмана
[Figure 2. Dependence of the effective shear modulus (solid line) calculated using equations (15) и (22) with \(\mu_{p} = 1\), \(\nu_{p} = 0.29\), \(\mu_{q} = 20\), \(\nu_{q} = 0.3\); dashed lines indicate the Hashin–Shtrikman bounds]
3. Эффективные параметры упрочнения сверхупругого деформирования нестабильного материала
Определяющие макроскопические уравнения упрочнения и разупрочнения нестабильного материала для прямого и обратного фазовых переходов определяются посредством усреднения локальных пороговых условий (2) по объему новой фазы \( V_{q} \):
\[ \begin{equation}
\begin{array}{l}
\bigl(\langle{s_{ij}}\rangle_{q}-2n_{p}\langle{\omega_{ij}} \rangle_{q} \bigr) \bigl( \langle{s_{ij}}\rangle_{q}-2 n_{p} \langle{\omega_{ij}} \rangle_{q} \bigr)=s_{p}^{2},
\\
\bigl(\langle{s_{ij}}\rangle_{q}-2n_{q}\langle{\omega_{ij}} \rangle_{q} \bigr) \bigl( \langle{s_{ij}}\rangle_{q}-2 n_{q} \langle{\omega_{ij}} \rangle_{q} \bigr)=s_{q}^{2}.
\end{array}
\end{equation} \tag{23} \]
Уравнениям поверхностей (23) в шестимерном пространстве напряжений соответствует ассоциированный закон деформирования:
\[ \begin{equation}
\begin{array}{l}
\langle {s_{ij}} \rangle_{q}=s_{p} \dfrac{\langle {\dot \omega_{ij}} \rangle}{\sqrt{ \langle {\dot \omega_{kl}} \rangle \langle {\dot \omega_{kl}} \rangle}}+2 n_{p} \langle{\omega_{ij}} \rangle_{q},
\\
\langle {s_{ij}} \rangle_{q}=s_{q} \dfrac{\langle {\dot \omega_{ij}} \rangle}{\sqrt{ \langle {\dot \omega_{kl}} \rangle \langle {\dot \omega_{kl}} \rangle}}+2 n_{q} \langle{\omega_{ij}} \rangle_{q}.
\end{array}
\end{equation} \tag{24} \]
Исключение девиаторных компонентов тензора напряжений \(\langle s_{ij} \rangle_{q}\) из соотношений (24) с помощью локального закона Гука (1) приводит к уравнениям
\[ \begin{equation}
\begin{array}{l}
2\mu_{q} \langle {e_{ij}} \rangle_{q}-2 (\mu_{q}+n_{p})\ \langle{\omega_{ij}} \rangle_{q}=s_{p} \theta_{ij},
\\
2\mu_{q} \langle {e_{ij}} \rangle_{q}-2 (\mu_{q}+n_{q})\ \langle{\omega_{ij}} \rangle_{q}=s_{q} \theta_{ij},
\end{array}
\end{equation} \tag{25} \]
где
\[ \begin{equation*}
\theta_{ij}=\dfrac{\langle {\dot \omega_{ij}} \rangle_{q}}{\sqrt{ \langle {\dot \omega_{kl}} \rangle_{q} \langle {\dot \omega_{kl}} \rangle_{q}}}=\dfrac{ \langle {\dot \omega_{ij}} \rangle}{\sqrt{ \langle {\dot \omega_{kl}} \rangle \langle {\dot \omega_{kl}} \rangle}},
\end{equation*} \]
а точка обозначает производную по времени компонентов тензора структурных деформаций \(\omega_{ij}\).
Подстановка уравнений (13) в (25) приводит к соотношениям
\[ \begin{gather*}
\bigl(1+\alpha (m_{p}-1)\bigr) \xi \langle {e_{ij}} \rangle +\Bigl(\alpha m_{q} c_{p} \xi -\Bigl(1+\dfrac{n_{p}}{\mu_{q}}\Bigr)\Bigr) \langle {\omega_{ij}} \rangle_{q}=\dfrac{s_{p}}{2\mu_{q}} \langle {\theta_{ij}} \rangle,
\\
\bigl(1+\alpha (m_{p}-1)\bigr) \xi \langle {e_{ij}} \rangle + \Bigl(\alpha m_{q} c_{p} \xi -\Bigl(1+\dfrac{n_{q}}{\mu_{q}}\Bigr)\Bigr) \langle {\omega_{ij}} \rangle_{q}=\dfrac{s_{q}}{2\mu_{q}} \langle {\theta_{ij}} \rangle.
\end{gather*} \]
Исключение макродеформаций \(\langle e_{ij} \rangle\) из данных соотношений и макроскопического закона Гука (14) дает
\[ \begin{equation*}
\bigl(1+\alpha (m_{p}-1)\bigr) \xi \Bigl(\dfrac{\langle {s_{ij}} \rangle}{2\mu^{*}}+ \langle {e^{*}_{ij}} \rangle\Bigr) +\Bigl(\alpha m_{q} c_{p} \xi - \Bigl(1+\dfrac{n_{p}}{\mu_{q}}\Bigr)\Bigr)\dfrac{\mu^{*}}{c_{q} \mu^{\omega}}\langle {e^{*}_{ij}} \rangle=\dfrac{s_{p }}{2\mu_{q}} \langle {\theta_{ij}} \rangle,
\end{equation*} \]
\[ \begin{equation*}
\bigl(1+\alpha (m_{p}-1)\bigr) \xi \Bigl(\dfrac{\langle {s_{ij}} \rangle}{2\mu^{*}}+ \langle {e^{*}_{ij}} \rangle\Bigr)+ \Bigl(\alpha m_{q} c_{p} \xi - \Bigl(1+\dfrac{n_{q}}{\mu_{q}}\Bigr)\Bigr)\dfrac{\mu^{*}}{c_{q} \mu^{\omega}}\langle {e^{*}_{ij}} \rangle=\dfrac{s_{q}}{2\mu_{q}} \langle {\theta_{ij}} \rangle,
\end{equation*} \]
или
\[ \begin{equation}
\begin{array}{l}
\bigl(1+\alpha (m_{p}-1)\bigr) \xi \langle {s_{ij}} \rangle
+2\mu^{*}\Bigl( \bigl(1+\alpha\,(m_{p}-1)\bigr) \xi+ {}
\\
\hspace{4cm}{}+\Bigl(\alpha m_{q} c_{p} \xi -\Bigl(1+\dfrac{n_{p }}{\mu_{q}}\Bigr)\Bigr)\dfrac{\mu^{*}}{c_{q} \mu^{\omega}} \langle {e^{*}_{ij}} \rangle\Bigr)=s_{p } \dfrac{\mu^{*}}{\mu_{q}} \theta_{ij},
\\
\bigl(1+\alpha (m_{p}-1)\bigr) \xi \langle {s_{ij}} \rangle
+2\mu^{*}\Bigl( \bigl(1+\alpha\,(m_{p}-1)\bigr) \xi+ {}
\\
\hspace{4cm}{}+\Bigl(\alpha m_{q} c_{p} \xi -\Bigl(1+\dfrac{n_{q }}{\mu_{q}}\Bigr)\Bigr)\dfrac{\mu^{*}}{c_{q} \mu^{\omega}} \langle {e^{*}_{ij}} \rangle\Bigr)=s_{q } \dfrac{\mu^{*}}{\mu_{q}} \theta_{ij}.
\end{array}
\end{equation} \tag{26} \]
Соотношения (26) представляют собой макроскопический закон деформирования:
\[ \begin{equation}
\langle {s_{ij}} \rangle=s_{p }^{*} \theta_{ij}+2 n_{p }^{*} {e^{*}_{ij}},
\quad
\langle {s_{ij}} \rangle=s_{q }^{*} \theta_{ij}+2 n_{q }^{*} {e^{*}_{ij}}.
\end{equation} \tag{27} \]
Поверхность кинематического упрочнения, ассоциированная с законом (27), задается уравнениями
\[ \begin{equation}
\begin{array}{l}
(\langle {s_{ij}} \rangle-2 n_{p }^{*} e^{*}_{ij} ) ( \langle {s_{ij}} \rangle-2 n_{p }^{*} e^{*}_{ij})=s_{p }^{*2},
\\
(\langle {s_{ij}} \rangle-2 n_{q }^{*} e^{*}_{ij} ) ( \langle {s_{ij}} \rangle-2 n_{q }^{*} e^{*}_{ij})=s_{q }^{*2},
\end{array}
\end{equation} \tag{28} \]
где
\[ \begin{equation}
s_{p }^{*}=s_{p }\dfrac{\mu^{*}}{\mu_{q}} \dfrac{1}{\bigl(1+\alpha (m_{p}-1)\bigr) \xi},
\quad
s_{q }^{*}=s_{q }\dfrac{\mu^{*}}{\mu_{q}} \dfrac{1}{\bigl(1+\alpha (m_{p}-1)\bigr) \xi}
\end{equation} \tag{29} \]
— эффективные пределы прямого и обратного фазовых переходов, а
\[ \begin{equation}
\begin{array}{l}
n_{p }^{*}=\mu^{*}\Bigl(\dfrac{s_{p }^{*}}{c_{q} s_{p }}\Bigl(\dfrac{1-\alpha (1-c_{q}m_{p})}{1+\alpha (m_{p}-1)}+\dfrac{n_{p }}{\mu^{\omega}}\Bigr)-1\Bigr),
\\
n_{q }^{*}=\mu^{*}\Bigl(\dfrac{s_{q }^{*}}{c_{q} s_{q }}\Bigl(\dfrac{1-\alpha (1-c_{q}m_{p})}{1+\alpha (m_{p}-1)}+\dfrac{n_{q }}{\mu^{\omega}}\Bigr)-1\Bigr)
\end{array}
\end{equation} \tag{30} \]
— эффективные коэффициенты упрочнения, характеризующие скорость перемещения поверхности (28) в шестимерном пространстве макронапряжений.
Для малых объемных концентраций новой фазы \( c_{q} \) формулы (29), (30) принимают вид
\[ \begin{equation}
\begin{array}{ll}
s_{p }^{*}=s_{p } \Bigl(\dfrac{1}{m}+ (\alpha_{p} c_{p}+c_{q} ) \Bigl(1-\dfrac{1}{m}\Bigr)\Bigr),
\\
n_{p }^{*}=\mu^{*}\Bigl(\dfrac{s_{p }^{*}}{c_{q} s_{p }}\Bigl( \bigl(1-\alpha_{p} c_{p})+\dfrac{n_{p }}{\mu_{q}}(1+\alpha_{p} c_p (m-1)\bigr)\Bigr)-1\Bigr);
\\
s_{q }^{*}=s_{q } \Bigl(\dfrac{1}{m}+ (\alpha_{p} c_{p}+c_{q} ) \Bigl(1-\dfrac{1}{m}\Bigr)\Bigr),
\\
n_{q }^{*}=\mu^{*}\Bigl(\dfrac{s_{q }^{*}}{c_{q} s_{q }}\Bigl( \bigl(1-\alpha_{p} c_{p})+\dfrac{n_{q }}{\mu_{q}}(1+\alpha_{p} c_p (m-1)\bigr)\Bigr)-1\Bigr).
\end{array}
\end{equation} \tag{31} \]
При \( n_{q} = n_{p} = 0 \) формулы (31) совпадают с выражениями, полученными в работе [19].
Определяющие уравнения (27) с эффективными параметрами (29) и (30) представляют собой макроскопический закон нелинейного упрочнения рассматриваемого нестабильного материала.
Для практического применения данного закона необходимо установить связь между средними структурными деформациями \( \langle \omega_{ij} \rangle_{q} \) и объемным содержанием новой фазы \( c_{q} \).
В процессе фазового превращения можно условно выделить два этапа. На первом этапе происходит интенсивное образование отдельных зон новой фазы в виде зародышей. Для этого этапа характерен достаточно быстрый рост объемного содержания зародышей и относительно медленный рост уровня структурных деформаций. Затем, на втором этапе, прирост объемного содержания новой фазы осуществляется в основном за счет увеличения объемов самих зародышей, внутри которых структурные деформации развиваются до своих максимальных значений. Выделение таких двух последовательных этапов в процессе фазового превращения является условным, поскольку различные элементы обоих этапов могут наблюдаться одновременно, а на разных стадиях развития уровни структурных деформаций могут демонстрировать преобладание одного из них над другим [22].
Как правило, при повторных нагружениях образцов, изготовленных из нестабильных материалов, процесс фазового превращения в них каждый раз протекает несколько иначе. Это позволяет сделать вывод о том, что характер формирования внутренней структуры материала является случайным. Поэтому функцию объемного содержания новой фазы $c_{q}$ целесообразно считать стохастической величиной.
Для прогнозирования изменения величины объемного содержания $c_{q}$ от уровня средних структурных деформаций $\langle \omega_{ij} \rangle_{q}$ целесообразно ввести безразмерную величину
\[ \begin{equation*}
\omega=\dfrac{\Omega_{q}}{\Omega}=\sqrt{\dfrac{ \langle {\omega_{ij}} \rangle_{q} \langle {\omega_{ij}} \rangle_{q}}{\Omega_{ij} \Omega_{ij}}},
\end{equation*} \]
где $\Omega_{q}=\sqrt{ \langle {\omega_{ij}} \rangle_{q} \langle {\omega_{ij}} \rangle_{q}}$, $\Omega=\sqrt{\Omega_{ij} \Omega_{ij}}$.
Очевидно, что изменение величины объемного содержания $c_{q}$ должно соответствовать изменениям уровня средних структурных деформаций $\langle {\omega_{ij}} \rangle_{q}$. Чем ближе будут значения величин $ \langle {\omega_{ij}} \rangle_{q}$ к своим максимальным значениям ($\langle {\omega_{ij}} \rangle_{q} \to \Omega_{ij}$, $\omega \to 1 $), тем ближе будут значения величины объемного содержания $c_{q}$ к единице ($c_{q} \to 1 $). Поэтому будем предполагать, что положительное приращение величины объемного содержания $\Delta c_{q}>0$ будет пропорционально относительному приращению уровня структурных деформаций:
\[ \begin{equation*}
\Delta c_{q}\sim -\dfrac{\Delta (\Omega-\Omega_{q})}{\Omega-\Omega_{q}}=\dfrac{\Delta \Omega_{q}}{\Omega-\Omega_{q}}=\dfrac{\Delta \omega}{1-\omega}.
\end{equation*} \]
Приращение объемного содержания ${\Delta c_{q}(\omega)=c_{q}(\omega+\Delta \omega)-c_{q}(\omega)}$ на некотором малом отрезке $\Delta \omega$ можно представить в виде суммы двух слагаемых:
\[ \begin{equation*}
\Delta c_{q}(\omega)=\Delta c^{\omega}_{q}(\omega)+\Delta c^{w}_{q}(\omega).
\end{equation*} \]
Здесь $\Delta c^{\omega}_{q}(\omega)$ — частичное приращение величины объемного содержания $c_{q}$ на отрезке $\Delta \omega$ за счет развития структурных деформаций; $\Delta c^{w}_{q}(\omega)$ — частичное приращение величины объемного содержания $c_{q}$ на отрезке $\Delta \omega$ за счет случайного характера образования областей фазового превращения.
Будем предполагать, что скорость роста объемного содержания новой фазы пропорциональна объемному содержанию старой фазы: $c_{p}(\omega) = 1 - c_{q}(\omega)$.
Учитывая при этом, что стохастический процесс фазовых превращений в нестабильном материале в начале (при $\omega \to 0$) и конце (при $\omega \to 1$) становится практически детерминированным, величины $\Delta c^{\omega}_{q}$ и $\Delta c^{w}_{q}$ можно представить в виде
\[ \begin{gather*}
\Delta c^{\omega}_{q}(\omega)=\lambda \bigl(1-c_{q}(\omega)\bigr) \dfrac{\Delta \omega}{1-\omega},
\\
\Delta c^{w}_{q}(\omega)=\lambda \sigma c_{q}(\omega) \bigl(1-c_{q}(\omega)\bigr) \varepsilon(\omega) \Delta w.
\end{gather*} \]
Здесь $\lambda$ — коэффициент, описывающий удельную скорость возникновения и развития новой фазы; $\sigma$ — среднеквадратичное отклонение величины объемного содержания $c_{q}$ от своего математического ожидания; $w$ — стандартный винеровский процесс;
\[ \begin{equation*}
\Delta w=\varepsilon(\omega) \sqrt{\dfrac{\Delta \omega}{1-\omega}},
\end{equation*} \]
$\varepsilon(\omega)=N(0, 1)$ — случайная величина с нормальным законом распределения, нулевым средним значением ${\overline{\varepsilon(\omega)}=0}$ и единичной дисперсией ${\overline{\varepsilon^{2}(\omega)}=1}$ [23].
Вычисляя приращение величины объемного содержания
\[ \begin{equation*}
\Delta c_{q}(\omega)=\lambda \Bigl( \dfrac{\Delta \omega}{1-\omega} +\sigma c_{q}(\omega)
\varepsilon(\omega) \sqrt{\dfrac{\Delta \omega}{1-\omega}} \Bigr) \bigl(1-c_{q}(\omega) \bigr)
\end{equation*} \]
и переходя к пределу при \(\Delta \omega \to 0\), получаем стохастическое дифференциальное уравнение Ито, описывающее процесс изменения объемного содержания новой фазы \(c_{q}\) нестабильного материала в зависимости от уровня структурных деформаций [21]:
\[ \begin{equation}
dc_{q}(\omega)=P\bigl(c_{q}(\omega)\bigr) d\omega+Q \bigl(c_{q}(\omega)\bigr) \sqrt{d\omega},
\end{equation} \tag{32} \]
где
\[ \begin{equation}
P\bigl(c_{q}(\omega)\bigr)=\dfrac{\lambda \bigl(1-c_{q}(\omega)\bigr)}{1-\omega},
\quad
Q\bigl(c_{q}(\omega)\bigr)=\dfrac{\lambda \sigma \varepsilon(\omega) \bigl(1-c_{q}(\omega)\bigr)}{\sqrt{1-\omega}}
\end{equation} \tag{33} \]
— коэффициенты уравнения (32).
Начальное условие для уравнения (32) задается выражением
\[ \begin{equation}
c_{q}\bigr|_{\omega=0}=0.
\end{equation} \tag{34} \]
Алгоритм численного решения уравнения (32) с коэффициентами (33) и условием (34) методом Эйлера–Маруямы [23] имеет вид
\[ \begin{equation}
c^{(i+1)}_{q}=c^{(i)}_{q}+\lambda (1-c^{(i)}_{q} ) \Bigl(\dfrac{\Delta \omega^{(i)}}{(1-\omega^{(i)})}+\sigma c^{(i)}_{q} \varepsilon^{(i)} \sqrt{\dfrac{\Delta \omega^{(i)}}{1-\omega^{(i)}}}\Bigr).
\end{equation} \tag{35} \]
При реализации алгоритма (35) на каждом малом шаге \(\Delta \omega^{(i)} > 0\) (начиная с \(\omega^{(0)} = 0\)):
- генерируется случайное число \(\varepsilon^{(i)} = \varepsilon(\omega^{(i)})\);
- вычисляется следующее значение \(c^{(i+1)}_{q}\).
В результате формируются последовательности \(\{\omega^{(i)}\}\) и \(\{c^{(i)}_{q}\}\), образующие на координатной плоскости набор точек \(\{\omega^{(i)}, c^{(i)}_{q}\}\) и соответствующую стохастическую траекторию. Каждое повторение алгоритма порождает новую траекторию благодаря случайному характеру \(\varepsilon^{(i)}\).
В численных расчетах отрезок \(0 \leqslant \omega \leqslant 1\) разбивался на \(n = 100\) равных частей с шагом \(\Delta \omega^{(i)} = \Delta \omega = 0.01\).
Следует отметить, что вблизи начальной \(\{\omega^{(0)} = 0, c^{(0)}_{q} = 0\}\) и конечной \(\{\omega^{(n+1)} = 1, c^{(n+1)}_{q} = 1\}\) точек случайная функция \(c_{q} = c_{q}(\omega)\) становится практически детерминированной.
Для вычисления математического ожидания \(\overline{c_{q}}\) случайной функции \(c_{q}\) необходимо статистически усреднить стохастическое дифференциальное уравнение (32)
\[ \begin{equation}
\dfrac{d\,\overline{c_{q}}}{d\omega}=\dfrac{\lambda (1-\overline{c_{q}} )}{1-\omega},
\end{equation} \tag{36} \]
с начальным условием
\[ \begin{equation}
\overline{c_{q}}\bigr|_{\omega=0}=0.
\end{equation} \tag{37} \]
Решение задачи Коши (36), (37) имеет вид
\[ \begin{equation}
\overline{c_{q}}=1- (1-\omega )^{\lambda}.
\end{equation} \tag{38} \]
Сравнение результатов численного решения задачи Коши (36), (37) с численными значениями статистического среднего, вычисленного по \(m = 50\) реализациям алгоритма (35), демонстрирует их практическое совпадение.
На рис. 3 представлены численные реализации решений алгоритма (35) в виде стохастических траекторий функции роста объемного содержания \(c_{q}\) от уровня структурных деформаций \(\omega\), а также кривая ее математического ожидания \(\overline{c_{q}}\), построенная по формуле (38).
Рис. 3. Сплошные тонкие линии — стохастические траектории функции объемного содержания $c_{q}$ от уровня структурных деформаций $\omega$, построенные в соответствии с численными реализациями алгоритма (35); сплошная жирная линия — кривая математического ожидания $\overline{c_{q}}$, построенная по формуле (38) при значении параметра $\lambda=1.8$
[Figure 3. Thin solid lines — stochastic trajectories of the volumetric content function $c_q$ versus the level of structural deformations $\omega$ constructed according to numerical implementations of the algorithm (35); bold solid line — mathematical expectation curve $\overline{c_q}$ constructed using the formula (38) with the parameter value ${\lambda = 1.8}$]
Рис. 4. Сплошные жирные линии — экспериментальные диаграммы сверхупругого поведения монокристалла Au-47.5 ат.% Cd [24]; сплошные тонкие линии — теоретические диаграммы сверхупругого растяжения–сжатия, рассчитанные по формулам (14), (15), (22), (27), (29), (30), (35), (38)–(40) при следующих значениях параметров: $E_{p}=6802.72$ МПа, $E_{q}=4006.42$ МПа, $\nu_{p}=0.29$, $\nu_{q}=0.30$, $\sigma_{p}=8.11$ МПа, $\sigma_{q}=6.05$ МПа, $n_{p}=469.20$ МПа, $n_{q}=270.01$ МПа, $\Omega=0.08$; штриховые линии — кривые математического ожидания
[Figure 4. Bold solid lines — experimental diagrams of the superelastic behavior of the Au-47.5 at.% Cd monocrystal [24]; thin solid lines — theoretical diagrams of superelastic tension–compression calculated using formulas (14), (15), (22), (27), (29), (30), (35), (38)–(40) with the following parameter values: $E_{p}=6802.72$ MPa, $E_{q}=4006.42$ MPa, $\nu_{p}=0.29$, $\nu_{q}=0.30$, $\sigma_{p}=8.11$ MPa, $\sigma_{q}=6.05$ MPa, $n_{p}=469.20$ MPa, $n_{q}=270.01$ MPa, $\Omega=0.08$;
dashed lines — mathematical expectation curves]
Применим полученные результаты к расчету диаграмм сверхупругого осесимметричного растяжения–сжатия монокристалла Au-47.5 ат.% Cd [24].
В данном случае ненулевой компонент тензора макроскопических напряжений единственный:
\[ \begin{equation*}
\langle \sigma_{11} \rangle \neq 0,
\end{equation*} \]
остальные компоненты равны нулю.
Из всех компонентов тензоров макроскопических полных деформаций \(\langle \varepsilon_{ij} \rangle\) и остаточных деформаций \(e^{*}_{ij}\) отличными от нуля являются диагональные элементы: $\langle \varepsilon_{11} \rangle$, $\langle \varepsilon_{22} \rangle$, $\langle \varepsilon_{33} \rangle$ и $e^{*}_{11}$, $e^{*}_{22}$, $e^{*}_{33}$. В силу осесимметричности задачи выполняются соотношения
\[ \begin{equation*}
\langle \varepsilon_{22} \rangle = \langle \varepsilon_{33} \rangle, \quad e^{*}_{22} = e^{*}_{33}.
\end{equation*} \]
Условие несжимаемости для остаточных деформаций
\[ \begin{equation*}
e^{*}_{ss}=e^{*}_{11}+e^{*}_{22}+e^{*}_{33}=0
\end{equation*} \]
позволяет получить
\[ \begin{equation*}
e^{*}_{22}=e^{*}_{33}=-e^{*}_{11}/2.
\end{equation*} \]
В области упругого деформирования макроскопические поперечные деформации \(\langle \varepsilon_{22} \rangle = \langle \varepsilon_{33} \rangle\) связаны с продольной деформацией \(\langle \varepsilon_{11} \rangle\) через эффективный коэффициент Пуассона \(\nu^{*}\):
\[ \begin{equation*}
\langle \varepsilon_{22} \rangle = \langle \varepsilon_{33} \rangle = -\dfrac{1}{2} \nu^{*} \langle \varepsilon_{11} \rangle, \quad
\nu^{*} = \dfrac{3K^{*} - 2\mu^{*}}{6K^{*} + 2\mu^{*}}.
\end{equation*} \]
Макроскопический закон Гука (14) и закон упрочнения (21) для случая одноосного растяжения–сжатия принимают вид
\[ \begin{equation}
\sigma=
\begin{cases}
E^{*} \varepsilon, & \varepsilon \leqslant \varepsilon^{*}_{p }; \\
\dfrac{E^{*}}{E^{*}+3 n^{*}_{p }} \sigma^{*}_{p }+\dfrac{3 E^{*}n^{*}_{p }}{E^{*}+3 n^{*}_{p }}\varepsilon, & \varepsilon \geqslant \varepsilon^{*}_{p };
\end{cases}
\end{equation} \tag{39} \]
\[ \begin{equation}
\sigma=
\begin{cases}
E^{*} \varepsilon, & \varepsilon \leqslant \varepsilon^{*}_{q }; \\
\dfrac{E^{*}}{E^{*}+3 n^{*}_{q }} \sigma^{*}_{q }+\dfrac{3 E^{*}n^{*}_{q }}{E^{*}+3 n^{*}_{q }}\varepsilon, & \varepsilon \geqslant \varepsilon^{*}_{q }.
\end{cases}
\end{equation} \tag{40} \]
Здесь $\sigma= \langle \sigma_{11} \rangle$ и $\varepsilon= \langle \varepsilon_{11} \rangle$ — макроскопические напряжение и деформация при одноосном нагружении; $\sigma^{*}_{p }=\sqrt{{3}/{2}} s^{*}_{p }$, $\sigma^{*}_{q }=\sqrt{{3}/{2}} s^{*}_{q }$ — пределы прямого и обратного фазовых переходов; $\varepsilon^{*}_{p }= {\sigma^{*}_{p }}/{E^{*}}$, $\varepsilon^{*}_{q }= {\sigma^{*}_{q }}/{E^{*}}$ — граничные деформации, разделяющие области упругого и сверхупругого поведения.
На рис. 4 представлено сравнение теоретических диаграмм сверхупругого растяжения–сжатия, рассчитанных по формулам (14), (15), (22), (27), (29), (30), (35), (38)–(40), с экспериментальными данными для монокристалла Au-47.5 ат.% Cd [24]. Здесь жирные сплошные линии — экспериментальные кривые; тонкие сплошные линии — стохастические траектории; штриховые линии — кривые математического ожидания.
Заключение
Разработана новая стохастическая модель изотермических фазовых превращений первого рода в нестабильной однородной упругой среде. Модель описывает процесс зарождения и эволюции новой фазы в объеме исходной фазы, включая
- формирование зародышей новой фазы в виде изолированных включений;
- развитие стохастических структур в форме взаимопроникающих каркасов;
- завершающую стадию, при которой новая фаза образует связную матрицу с включениями остатков исходной фазы.
В рамках разработанной модели получены следующие результаты.
- Вычислены эффективные модули упругости материала с изменяющейся стохастической структурой. Показано, что их значения локализованы внутри вилки Хашина–Штрикмана.
- Получены стохастические дифференциальные уравнения для параметра связности фаз и для описания прямого и обратного фазовых переходов.
- Установлены макроскопические критерии фазовых превращений, определены их эффективные пределы и коэффициенты упрочнения.
Результаты численного моделирования продемонстрировали высокую согласованность с экспериментальными данными для монокристаллов Au-47.5 ат.% Cd [24], что подтверждает адекватность предложенного подхода.
Конфликт интересов. Автор заявляет об отсутствии конфликта интересов.
Ответственность автора. Автор несет полную ответственность за подготовку окончательной версии рукописи и подтверждает ее одобрение для публикации.
Финансирование. Исследование выполнено без привлечения внешнего финансирования.
Об авторах
Леонид Александрович Сараев
Самарский национальный исследовательский университет имени академика С.П. Королева
Автор, ответственный за переписку.
Email: saraev_leo@mail.ru
ORCID iD: 0000-0003-3625-5921
SPIN-код: 5418-0800
Scopus Author ID: 6603157677
ResearcherId: B-4696-2019
http://www.mathnet.ru/person39033
доктор физико-математических наук, профессор; профессор; кафедра математики и бизнес-информатики
Россия, 443086, Самара, ул. Московское ш., 34Список литературы
- Исупова И. Л., Трусов П. В. Математическое моделирование фазовых превращений в сталях при термомеханической нагрузке // Вестник ПНИПУ. Механика, 2013. №3. С. 126–156. EDN: RDKNHT.
- Мишустин И. В., Мовчан А. А. Моделирование фазовых и структурных превращений в сплавах с памятью формы, происходящих под действием немонотонно меняющихся напряжений // Изв. РАН. МТТ, 2014. №1. С. 37–53. EDN: SAKMWR.
- Мишустин И. В., Мовчан А. А. Аналог теории пластического течения для описания деформации мартенситной неупругости в сплавах с памятью формы // Изв. РАН. МТТ, 2015. №2. С. 78–95. EDN: TPPBQN.
- Казарина С. А., Мовчан А. А., Сильченко А. Л. Экспериментальное исследование взаимодействия фазовых и структурных деформаций в сплавах с памятью формы // Механика композиционных материалов и конструкций, 2016. Т. 22, №1. С. 85–98. EDN: VWWEBJ.
- Мовчан А. А., Сильченко А. Л., Казарина С. А. Экспериментальное исследование и теоретическое моделирование эффекта перекрестного упрочнения сплавов с памятью формы // Деформация и разрушение материалов, 2017. №3. С. 20–27. EDN: YFYNPD.
- Трусов П. В., Волегов П. С., Исупова И. Л. [и др.] Многоуровневая модель для описания твердотельных фазовых превращений в многокомпонентных сплавах // Вестник Пермского научного центра УрО РАН, 2016. №4. С. 82–90. EDN: XHOMKN.
- Тихомирова К. А. Изотермическое деформирование сплава с памятью формы в разных температурных интервалах. Случай одноосного растяжения // Механика композиционных материалов и конструкций, 2017. Т. 23, №2. С. 263–282. EDN: ZFCCHD.
- Тихомирова К. А. Феноменологическое моделирование фазовых и структурных деформаций в сплавах с памятью формы. Одномерный случай // Вычислительная механика сплошных сред, 2018. Т. 11, №1. С. 36–50. EDN: UODJWG. DOI: https://doi.org/10.7242/1999-6691/2018.11.1.4.
- Тихомирова К. А. Экспериментальное и теоретическое исследование взаимосвязи фазовой и структурной деформаций в сплавах с памятью формы // Вестник ПНИПУ. Механика, 2018. №1. С. 40–57. EDN: YUPEYL. DOI: https://doi.org/10.15593/perm.mech/2018.1.04.
- Mutter D., Nielaba P. Simulation of the shape memory effect in a NiTi nano model system // J. Alloys Comp., 2013. vol. 577 (Suppl. 1). pp. S83–S87. DOI: https://doi.org/10.1016/j.jallcom.2012.01.095.
- Auricchio F., Bonetti E., Scalet G., Ubertini F. Theoretical and numerical modeling of shape memory alloys accounting for multiple phase transformations and martensite reorientation // Int. J. Plasticity, 2014. vol. 59. pp. 30–54. DOI: https://doi.org/10.1016/j.ijplas.2014.03.008.
- Yu C., Kang G., Kan Q. Crystal plasticity based constitutive model of NiTi shape memory alloy considering different mechanisms of inelastic deformation // Int. J. Plasticity, 2014. vol. 54. pp. 132–162. DOI: https://doi.org/10.1016/j.ijplas.2013.08.012.
- Elibol C., Wagner M. F.-X. Investigation of the stress-induced martensitic transformation in pseudoelastic NiTi under uniaxial tension, compression and compression–shear // Mater. Sci. Eng. A, 2015. vol. 621. pp. 76–81. DOI: https://doi.org/10.1016/j.msea.2014.10.054.
- Lobo P. S., Almeida J., Guerreiro L. Shape memory alloys behaviour: A review // Procedia Eng., 2015. vol. 114. pp. 776–783. DOI: https://doi.org/10.1016/j.proeng.2015.08.025.
- Yoo Y.-I., Kim Y.-J., Shin D.-K., Lee J.-J. Development of martensite transformation kinetics of NiTi shape memory alloys under compression // Int. J. Solids Struct., 2015. vol. 64–65. pp. 51–61. DOI: https://doi.org/10.1016/j.ijsolstr.2015.03.013.
- Cisse C., Zaki W., Ben Zineb T. A review of constitutive models and modeling techniques for shape memory alloys // Int. J. Plasticity, 2016. vol. 76. pp. 244–284. DOI: https://doi.org/10.1016/j.ijplas.2015.08.006.
- Fabrizio M., Pecoraro M., Tibullo V. A shape memory alloy model by a second order phase transition // Mech. Research Commun., 2016. vol. 74. pp. 20–26. DOI: https://doi.org/10.1016/j.mechrescom.2016.03.005.
- Ильина Е. А., Сараев Л. А. Моделирование фазовых превращений и сверхупругого упрочнения нестабильных материалов // Вестн. Сам. гос. техн. ун-та. Сер. Физ.-мат. науки, 2018. Т. 22, №3. С. 407–429. EDN: YOYJOH. DOI: https://doi.org/10.14498/vsgtu1626.
- Ильина Е. А., Сараев Л. А. Влияние кинетики фазовых превращений на сверхупругое упрочнение нестабильного материала // Современные материалы, техника и технологии, 2017. №7. С. 28–38. EDN: YLTBDG.
- Сараев Л. А. Математическое моделирование упругопластических свойств многокомпонентных композиционных материалов. Самара: Самарский научный центр, 2017. 222 с. EDN: SHDNIT.
- Сараев Л. А. К теории упругости микронеоднородных сред, учитывающей стохастические изменения связности составляющих компонентов // Вестник ПНИПУ. Механика, 2021. №2. С. 132–143. EDN: OYVQLK. DOI: https://doi.org/10.15593/perm.mech/2021.2.12.
- Cahn R. W., Haasen P. Physical Metallurgy. Amsterdam: North-Holland Physics Publ., 1983. xxxiv+1957 pp.
- Кузнецов Д. Ф. Стохастические дифференциальные уравнения: теория и практика численного решения. СПб.: Политехнич. ун-т, 2007. 777 с. EDN: QJRVXX. DOI: https://doi.org/10.18720/SPBPU/2/s17-228.
- Беляев С. П., Волков А. Е., Ермолаев В. А. [и др.] Материалы с эффектом памяти формы. Т. 3. СПб.: НИИХ СПбГУ, 1998. 474 с.
Дополнительные файлы







