Prediction of creep and long-term strength for hydrogen-charged VT6 Titanium alloy using a leader specimen
- Authors: Radchenko V.P.1, Afanaseva E.A.1, Saushkin M.N.1
-
Affiliations:
- Samara State Technical University
- Issue: Vol 29, No 3 (2025)
- Pages: 579-590
- Section: Short Communications
- URL: https://journals.eco-vector.com/1991-8615/article/view/692451
- DOI: https://doi.org/10.14498/vsgtu2202
- EDN: https://elibrary.ru/VDHDWM
- ID: 692451
Cite item
Full Text
Abstract
An extension of a previously developed method for predicting creep and long-term strength is presented. The method is based on known information concerning the behavior of a pre-tested specimen (a leader specimen or prototype) under conditions of viscous material failure and is eventually generalized to the case of exposure to an aggressive environment—hydrogen charging of metallic specimens and structural components with varying degrees of introduced hydrogen. The advantages of the developed method over more complex known models are noted. Results of the calculation of creep and long-term strength for hydrogen-charged specimens made of VT6 alloy at a temperature of 600 ∘C are presented. The research results demonstrate that the developed method not only allows us to predict the creep and longterm strength curves but even enables to plan the optimal experiments to obtain a series of creep curves under constant stress.
Keywords
Full Text
Введение и постановка задачи
Большинство исследований в области математического моделирования ползучести и длительной прочности металлов посвящено изучению деформации конструкционных элементов, эксплуатирующихся в нейтральных (неагрессивных) средах.
Более сложный характер поведения материала в агрессивных средах при высоких температурах подтверждается, например, исследованиями [1–4], в которых анализируется влияние водорода на ползучесть и длительную прочность титанового сплава ВТ6 при $600^{\circ}C$ в условиях одноосного растяжения [1–3] и сложного напряженного состояния [4].
Систематические научные исследования в области металловедения, металлофизики и технологий титана и его сплавов ведутся давно. Здесь можно отметить как фундаментальные монографии отечественных ученых [5, 6], так и зарубежную монографию энциклопедического типа [7] (перевод на русский язык [8]). Однако основной упор в этих монографиях (как и в огромном количестве других работ аналогичного типа) делается на оценку влияния агрессивных сред на параметры, описывающие металлофизическое состояние материалов. Что же касается изучения процесса ползучести в водородосодержащей среде при высоких температурах (выше $500^{\circ}C$) с точки зрения построения феноменологических моделей ползучести и длительной прочности элементов конструкций, то здесь количество работ крайне ограничено. В этом направлении можно отметить публикации по исследованию реологического деформирования и разрушения наводороженного сплава ВТ6 при $600^{\circ}C$ в научных школах Института механики Московского государственного университета имени М. В. Ломоносова [2, 4, 9–13] и научно-исследовательского института механики Нижегородского государственного университета им. Н. И. Лобачевского [3, 14], причем в [3, 14] впервые построены и исследованы модели ползучести и длительной прочности наводороженного сплава ВТ6 при температуре $600^{\circ}C$ для сложного напряженного состояния на основе обобщения более ранних результатов работ [15–18].
Одной из центральных задач построения модели ползучести и длительной прочности является наличие базового объема экспериментальных данных кривых ползучести и длительной прочности наводороженных образцов при различных напряженных состояниях. Однако свойства ползучести и длительной прочности для титановых сплавов при высоких температурах существенно зависят от многих факторов. Имеющаяся экспериментальная информация по титановым сплавам весьма противоречива, что обусловлено интенсивным влиянием водорода на процессы необратимой деформации, изменение объемного содержания $\alpha$- и $\beta$-фаз, размеры и морфологию фаз, концентрацию в них легирующих элементов. Кроме этого, на деформацию ползучести оказывают существенное влияние режимы термообработки, размер зерен, уровень напряженного состояния и многие другие факторы [6–8]. Поскольку для механических испытаний в условиях ползучести, как правило, используются образцы в состоянии поставки, учесть все эти факторы (в рамках даже одной плавки они могут отличаться) невозможно, что, в свою очередь, приводит к большому разбросу экспериментальных данных [1–3], нехарактерному для испытаний в нейтральных средах.
Совокупность приведенных выше факторов приводит к существенным проблемам при проведении базовых экспериментальных исследований для построения реологических моделей наводороженного титанового сплава ВТ6 при высоких температурах [1–3]. Поэтому для получения достоверных результатов влияния растворенного водорода на ползучесть водородосодержащего титанового сплава и их корректного анализа, во-первых, необходимы новые методические подходы для снижения влияния ряда перечисленных структурных факторов на механизм и параметры ползучести, что частично реализовано в работах [1, 2] при исследовании сплава ВТ6 при температуре $600^{\circ}C$. Во-вторых, необходимо разрабатывать методику оптимального планирования экспериментальных исследований собственно для получения кривых ползучести при различных напряжениях и концентрации водорода, чтобы снизить трудоемкость получения базовой экспериментальной информации, необходимой для построения модели ползучести и длительной прочности. В этом направлении некоторые позитивные результаты получены в работах [19, 20] для прогнозирования деформации ползучести и длительной прочности образцов в нейтральных средах по известному реологическому поведению предварительно испытанного образца-лидера (прототипа) в условиях вязкого разрушения материала. В этом методе вводится предположение, что при отсутствии мгновенной пластической деформации и первой стадии ползучести, зная кривую ползучести образца-лидера при определенном напряжении и время его разрушения, можно определить кривые ползучести при других напряжениях, используя лишь начальные скорости деформации образцов при этих напряжениях, в отличие от работ [21–24], в которых прогнозируется лишь время до разрушения по начальной скорости ползучести.
На основе модели вязкого механизма разрушения в [19, 20] получено соотношение для времени достижения одного и того же значения деформации ползучести $p(\sigma, t)$ двумя реализациями: образцом-прототипом при напряжении $\sigma_1$ и исследуемым образцом при напряжении $\sigma_2$:
\[\begin{equation}
\tag{1}
t(p,\sigma_2 ) =t (p,\sigma_1 ) \cdot {\dot{p}_0 (\sigma_1 ) \over \dot{p}_0 (\sigma_2 )}, \quad
\dot{p}_0 (\sigma_i )=\dot{p}(\sigma_i,0 ), \quad i=1,2,
\end{equation}\]
из которого следует, что кривая ползучести исследуемого образца при номинальном напряжении $\sigma_2$ может быть получена с помощью преобразования подобия из кривой ползучести образца-лидера при номинальном напряжении $\sigma_1$ с коэффициентом подобия, который равен отношению начальных скоростей деформации образца прототипа и исследуемого образца, т. е. $\dot{p}_0 (\sigma_1 ) / \dot{p}_0 (\sigma_2 )$.
В настоящей работе сделана попытка обобщения разработанного метода для нейтральной среды [19, 20] на случай воздействия на материал агрессивной среды — наводораживания металлических образцов и элементов конструкций с разной степенью внедренного водорода.
Результаты прогноза ползучести и длительной прочности наводороженных образцов из сплава ВТ6 при температуре $600^{\circ}C$
Для анализа используются экспериментальные данные для наводороженного сплава ВТ6 при температуре $600^{\circ}C$ с концентрацией водорода $c_m \in [0{.}1; 0{.}2; 0{.}3]$ мас.%, представленные в работах [1, 25]. Испытания в [1, 25] выполнены в широком диапазоне номинальных напряжений $\sigma \in [{47; 67; 117; 167; 217}]$ МПа на сплошных цилиндрических образцах диаметром $5$ мм и рабочей длиной $l_0=25$ мм, изготовленных из горячекатаного прутка. В исходном состоянии концентрация водорода не более $0{.}008$ мас.%, поэтому в дальнейшем для ненаводороженных образцов полагалось $c_m=0$%. В качестве характеристики деформированного состояния использована логарифмическая деформация
\[
p(t)=\ln \bigl(l(t)/l_0\bigr),
\]
где $l(t)$ — текущее удлинение образца в момент времени $t$.
Для иллюстрации метода в качестве образца-лидера использовалась реализация при $\sigma=167$ МПа для всех уровней концентрации водорода $c_m$. В табл. 1 приведены экспериментальные [1, 2, 25] значения для начальной скорости установившейся ползучести $\dot{p}_0 (\sigma)$ и времени до разрушения $t^*_1$ для всех пяти уровней номинального напряжения $\sigma$. С использованием этих экспериментальных значений по формуле (1) получены прогнозируемые значения времени до разрушения $t^*_2$ по разработанной методике (см. табл. 1). Для сравнения в табл. 1 приведены расчетные значения времени до разрушения $t^*_3$ по модели авторов [1, 25]. В двух последних столбцах табл. 1 приведены значения относительных погрешностей $\Delta_2$ и $\Delta_3$ (%), вычисленных по формуле
\[
\Delta_i=\Bigl| \frac{t^*_i-t^*_1}{t^*_1}\Bigr| \cdot 100\,\%, \quad i=2, 3
\]
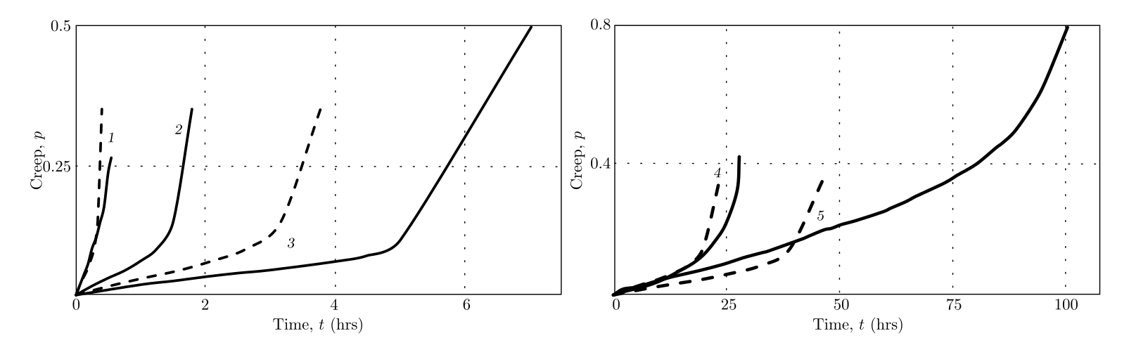
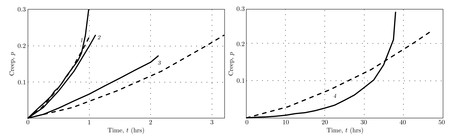
для модели (1) и модели авторов [1, 25]. На рис. 1–4 штриховыми линиями показаны расчетные (прогнозируемые) зависимости для деформации ползучести, полученные на основании (1), при этом использовались лишь экспериментальные данные для образца-лидера ($\sigma=167$ МПа) и начальные скорости деформации ползучести для реализаций при других уровнях напряжений.
Рис. 1. Экспериментальные (сплошные) и прогнозируемые (штриховые) кривые ползучести сплава ВТ6 по образцу-лидеру 2 при температуре $600^{\circ} C$ с содержанием водорода $c_m=0$%; маркеры: 1 — $\sigma=217$ МПа, 2 — $\sigma=167$ МПа, 3 — $\sigma=117$ МПа; 4 — $\sigma=67$ МПа, 5 — $\sigma=47$ МПа
[Figure 1. Experimental (solid lines) and predicted (dashed lines) creep curves for the VT6 alloy based on leader specimen 2 at a temperature of $600^{\circ} C$ with a hydrogen-ion concentration by mass $c_m=0$%; markers: 1—$\sigma=217$ MPa, 2—$\sigma=167$ MPa, 3—$\sigma=117$ MPa; 4—$\sigma=67$ MPa, 5—$\sigma=47$ MPa]
Рис. 2. Экспериментальные (сплошные) и прогнозируемые (штриховые) кривые ползучести сплава ВТ6 по образцу-лидеру 2 при температуре $600^{\circ} C$ с содержанием водорода $c_m=0.1$%; маркеры: 1 — $\sigma=217$ МПа, 2 — $\sigma=167$ МПа, 3 — $\sigma=117$ МПа; 4 — $\sigma=67$ МПа, 5 — $\sigma=47$ МПа
[Figure 2. Experimental (solid lines) and predicted (dashed lines) creep curves for the VT6 alloy based on leader specimen 2 at a temperature of $600^{\circ} C$ with a hydrogen-ion concentration by mass $c_m=0.1$%; markers: 1—$\sigma=217$ MPa, 2—$\sigma=167$ MPa, 3—$\sigma=117$ MPa; 4—$\sigma=67$ MPa, 5—$\sigma=47$ MPa]
Рис. 3. Экспериментальные (сплошные) и прогнозируемые (штриховые) кривые ползучести сплава ВТ6 по образцу-лидеру 2 при температуре $600^{\circ} C$ с содержанием водорода $c_m=0.2$%; маркеры: 1 — $\sigma=217$ МПа, 2 — $\sigma=167$ МПа, 3 — $\sigma=117$ МПа; 4 — $\sigma=67$ МПа
[Figure 3. Experimental (solid lines) and predicted (dashed lines) creep curves for the VT6 alloy based on leader specimen 2 at a temperature of $600^{\circ} C$ with a hydrogen-ion concentration by mass $c_m=0.2$%; markers: 1—$\sigma=217$ MPa, 2—$\sigma=167$ MPa, 3—$\sigma=117$ MPa; 4—$\sigma=67$ MPa]
Рис. 4. Экспериментальные (сплошные) и прогнозируемые (штриховые) кривые ползучести сплава ВТ6 по образцу-лидеру 2 при температуре $600^{\circ} C$ с содержанием водорода $c_m=0.3$%; маркеры: 1 — $\sigma=217$ МПа, 2 — $\sigma=167$ МПа, 3 — $\sigma=117$ МПа
[Figure 4. Experimental (solid lines) and predicted (dashed lines) creep curves for the VT6 alloy based on leader specimen 2 at a temperature of $600^{\circ} C$ with a hydrogen-ion concentration by mass $c_m=0.3$%; markers: 1—$\sigma=217$ MPa, 2—$\sigma=167$ MPa, 3—$\sigma=117$ MPa]
Согласно полученным результатам, погрешность прогнозирования времени до разрушения по модели (1) для стационарных кривых ползучести соизмерима с результатами, полученными по более сложной модели [1, 25], построенной на основе кинетических уравнений ползучести разупрочняющегося материала, содержащей 8 параметров для всего спектра $c_m$ и 4 параметра при фиксированном значении $c_m$. В модели же (1) всего один параметр — отношение скоростей ползучести образца-лидера и исследуемого образца в начальный момент времени.
Заключение
В работе показано, что метод прогнозирования по образцу-лидеру дает приемлемые результаты расчета кривых ползучести и времени до разрушения (с учетом большого разброса экспериментальных данных, отмеченных в [1, 25]) и для наводороженных конкретных образцов из титанового сплава ВТ6 при температуре $600^{\circ} C$. При этом после внедрения водорода, вообще говоря, происходит частичное охрупчивание этого материала и ни о каком вязком механизме разрушения, в рамках которого и разработан метод [19, 20], здесь речи быть не может.
На основании результатов настоящей статьи появляется возможность оптимального планирования экспериментальных исследований для получения стационарных кривых ползучести и прогнозирования времени разрушения при постоянных напряжениях, в том числе и для наводороженного материала. Эти данные являются базовой информацией для построения феноменологических реологических моделей.
Для этого достаточно выполнить следующее: провести эксперименты при произвольном уровне напряжений на трех–пяти образцах (что необходимо из-за существенного разброса данных при реологическом деформировании), построить надежную усредненную кривую стационарной ползучести и использовать ее в качестве образца-лидера.
Далее, используя начальную скорость ползучести в испытаниях исследуемого образца при любом другом уровне напряжений, из (1) можно рассчитать и кривую ползучести, и время разрушения этого образца. При этом нет необходимости продолжения эксперимента вплоть до разрушения, достаточно ограничиться начальной скоростью установившейся ползучести. Учитывая, что при отсутствии первой стадии ползучести (это необходимое условие использования модели (1)), на начальном участке кривой ползучести поврежденность (появление третьей стадии ползучести) еще отсутствует, можно на одном образце на начальном участке выполнить ступенчатое изменение напряжения и каждый раз, зафиксировав начальную скорость ползучести, дать прогноз кривой деформирования и времени до разрушения уже для серии различных напряжений.
Таким образом, из вышеизложенного следует, что, во-первых, можно сократить объем экспериментальных исследований, а во-вторых, спрогнозировать время испытаний конкретного образца и тем самым оптимальным образом спланировать загруженность испытательного оборудования и всего плана экспериментальных исследований в условиях ползучести и воздействия агрессивных сред (наводораживания). В качестве замечания отметим, что к результатам прогнозирования кривой ползучести и времени разрушения конкретного образца по изделию-лидеру нужно относиться как к первичным оценкам этих характеристик, но и эта информация является полезной при планировании экспериментальных исследований.
Конкурирующие интересы. Конфликта интересов в отношении авторства и публикации этой статьи нет.
Авторский вклад и ответственность. Все авторы принимали участие в разработке концепции статьи и в написании рукописи. Авторы несут полную ответственность за предоставление окончательной рукописи в печать. Окончательная версия рукописи была одобрена всеми авторами.
Финансирование. Работа выполнена при поддержке Министерства науки и высшего образования Российской Федерации (тема № FSSE-2023-0003) в рамках государственного задания Самарского государственного технического университета.
About the authors
Vladimir P. Radchenko
Samara State Technical University
Email: radchenko.vp@samgtu.ru
ORCID iD: 0000-0003-4168-9660
Scopus Author ID: 7004402189
ResearcherId: J-5229-2013
https://www.mathnet.ru/rus/person38375
Dr. Phys. & Math. Sci., Professor; Head of Dept; Dept. of Applied Mathematics & Computer Science
Russian Federation, 443100, Samara, Molodogvardeyskaya st., 244Elena A. Afanaseva
Samara State Technical University
Author for correspondence.
Email: afanasieva.ea@samgtu.ru
ORCID iD: 0000-0001-7815-2723
SPIN-code: 7548-9837
https://www.mathnet.ru/rus/person188683
Cand. Phys. & Math. Sci.; Junior Researcher; Dept. of Applied Mathematics & Computer Science
Russian Federation, 443100, Samara, Molodogvardeyskaya st., 244Mikhail N. Saushkin
Samara State Technical University
Email: saushkin.mn@samgtu.ru
ORCID iD: 0000-0002-8260-2069
Scopus Author ID: 35318659800
ResearcherId: A-8120-2015
https://www.mathnet.ru/rus/person38368
Cand. Phys. & Math. Sci.; Associate Professor; Dept. of Applied Mathematics & Computer Science
Russian Federation, 443100, Samara, Molodogvardeyskaya st., 244References
- Lokoshchenko A. M., Il’in A. A., Mamonov A. M., Nazarov V. V. Experimental and theoretical study of the effect of hydrogen on the creep and long-term strength of VT6 titanium alloy, Russ. Metall., 2008, vol. 2008, no. 2, pp. 142–147. EDN: LLNZQN. DOI: https://doi.org/10.1134/S0036029508020109.
- Lokoshchenko A. M., Nazarov V. V., Novotny S. V., Kovalkov V. K. Experimental study of creep and long-term strength of titanium alloy VT6 at temperature 600°C, Vestn. Dvigatelestr., 2006, no. 3, pp. 56–59 (In Russian).
- Igumnov L. A., Kazakov D. A., Shishulin D. N., et al. Experimental studies of high-temperature creep of titanium alloy VT6 under conditions of a complex stress state under the influence of an aggressive medium, Vestn. Samar. Gos. Tekhn. Univ., Ser. Fiz.-Mat. Nauki [J. Samara State Tech. Univ., Ser. Phys. Math. Sci.], 2021, vol. 25, no. 2, pp. 286–302 (In Russian). EDN: FNTAVO. DOI: https://doi.org/10.14498/vsgtu1850.
- Lokoshchenko A. M. Creep and Long-Term Strength of Metals. Boca, Raton, CRC Press, 2018, xviii+545 pp. EDN: YKQNZJ. DOI: https://doi.org/10.1201/b22242.
- Nosov V. K., Kalachev B. A. Vodorodnoe plastifitsirovanie pri goriachei deformatsii titanovykh splavov [Hydrogen Plasticization in Hot Deforming of Titanium Alloys]. Moscow, Metallurgiia, 1986, 118 pp. (In Russian)
- Il’in A. A., Kalachev B.A., Nosov V. K., Mamonov A. M. Vodorodnaia tekhnologiia titanovykh splavov [Hydrogen Technology of Titanium Alloys]. Moscow, MISIS, 2002, 392 pp. (In Russian)
- Zwicker U. Titan und Titanlegierungen. Berlin, Heidelberg, Springer, 1974, xi+717 pp. (In German). DOI: https://doi.org/10.1007/978-3-642-80587-5.
- Zwicker U. Titan i ego splavy [Titanium and Its Alloys]. Moscow, Metallurgiia, 1979, 512 pp. (In Russian)
- Lokoschenko A. M., Fomin L. V., Tretyakov P. M., Makhov D. D. Creep and long-term strength of hydrogen-containing VT6 titanium alloy with a piecewise constant dependence of tensile stress on time, Vestn. Samar. Gos. Tekhn. Univ., Ser. Fiz.-Mat. Nauki [J. Samara State Tech. Univ., Ser. Phys. Math. Sci.], 2023, vol. 27, no. 1, pp. 179–188 (In Russian). EDN: NCUTFK. DOI: https://doi.org/10.14498/vsgtu1971.
- Lokoschenko A. M., Fomin L. V., larin N. S. Creep rupture strength of rods stretched in an aggressive medium with various two-connected forms of their cross-sections, Mech. Solids, 2021, vol. 56, no. 7, pp. 1277–1294. EDN: GGQXPT. DOI: https://doi.org/10.3103/S0025654421070177.
- Basalov Yu. G., Lokoshchenko A. M., Fomin L. V. Creep and long-term destruction of a cylindrical shell in a non-stationary complex stress state in the presence of an aggressive environment, Mech. Solids, 2021, vol. 56, no. 4, pp. 523–533. EDN: UQMUCY. DOI: https://doi.org/10.3103/S002565442104004X.
- Larin N. S., Lokoshchenko A. M., Fomin L. V. Dependence of creep-rupture lifetime for rods under tension in an aggressive environment on the shape of a single-cell cross-section, Mech. Solids, 2019, vol. 54, no. 7, pp. 1042–1050. EDN: YTDVPN. DOI: https://doi.org/10.3103/S0025654419070057.
- Fomin L. V., Basalov Y. G. Long-term fracture of a composite rod under tension in creep conditions in the presence of an active medium, Vestn. Samar. Gos. Tekhn. Univ., Ser. Fiz.-Mat. Nauki [J. Samara State Tech. Univ., Ser. Phys. Math. Sci.], 2024, vol. 28, no. 2, pp. 390–400 (In Russian). EDN: WXJJNS. DOI: https://doi.org/10.14498/vsgtu2018.
- Igumnov L. A., Volkov I. A., Kazakov D. A., et al. Numerical simulation of the creep process of titanium alloy VT6 under a multi-axis stress state taking into account the influence of an aggressive environment, Vestn. Samar. Gos. Tekhn. Univ., Ser. Fiz.-Mat. Nauki [J. Samara State Tech. Univ., Ser. Phys. Math. Sci.], 2021, vol. 25, no. 3, pp. 435–456 (In Russian). EDN: EIPPKA. DOI: https://doi.org/10.14498/vsgtu1873.
- Volkov I. A., Korotkikh Yu. G. Uravneniya sostoyaniya vyazkouprugoplasticheskikh sred s povrezhdeniyami [Equations of State for Viscoelastoplastic Media with Damage]. Moscow, Fizmatlit, 2008, 424 pp. (In Russian). EDN: RYRTNT.
- Volkov I. A., Igumnov L. A., Korotkikh Yu. G. Prikladnaya teoriya vyazkoplasticheskosti [Applied Theory of Viscoplasticity]. Nizhny Novgorod, Nizhny Novgorod State Univ., 2015, 318 pp. (In Russian)
- Volkov I. A., Igumnov L. A. Kazakov D. A., et al. State equations of unsteady creep under complex loading, J. Appl. Mech. Techn. Phys., 2018, vol. 59, no. 3, pp. 551–560. EDN: YBWOPB. DOI: https://doi.org/10.1134/S0021894418030203.
- Volkov I. A., Igumnov L. A., Kazakov D. A., et al. A damaged medium model for describing the processof long-term strength of structural materials (metals and their alloys), Probl. Prochn. Plast., 2017, vol. 79, no. 3, pp. 285–300 (In Russian). DOI: https://doi.org/10.32326/1814-9146-2017-79-3-285-300.
- Radchenko V. P., Afanaseva E. A., Saushkin M. N. Predicting high-temperature rheological deformation and long-term strength of a viscoplastic material using a leader sample, Vestn. Samar. Gos. Tekhn. Univ., Ser. Fiz.-Mat. Nauki [J. Samara State Tech. Univ., Ser. Phys. Math. Sci.], 2023, vol. 27, no. 2, pp. 292–308 (In Russian). EDN: EPOTNP. DOI: https://doi.org/10.14498/vsgtu2001.
- Radchenko V. P., Afanaseva E. A., Saushkin M. N. Using a leader sample to predict the creep and long-term strength of a material during ductile fracture, J. Appl. Mech. Tech. Phys., 2024, vol. 64, no. 6, pp. 1119–1127. EDN: TEIHNL. DOI: https://doi.org/10.1134/S0021894423060238.
- Lundin C. D., Aronson A. H., Jackman L. A., Clough W. R. Very-short-time, very-high-temperature creep rupture of type 347 stainless steel and correlation of data, J. Basic Eng., 1969, vol. 91, no. 1, pp. 32–38. DOI: https://doi.org/10.1115/1.3571023.
- Hoff N. J. The necking and the rupture of rods subjected to constant tensile loads, J. Appl. Mech., 1953, vol. 20, no. 1, pp. 105–108. DOI: https://doi.org/10.1115/1.4010601.
- Mozharovskaya T. N. Relationship of the time until failure in long-term loading under conditions of the plane stressed state to the minimum rate of creep deformations, Strength Mater., 1982, vol. 14, no. 12, pp. 1635–1639. EDN: XLUTEH. DOI: https://doi.org/10.1007/BF00768650.
- Mozharovskaya T. N., Mozharovskii V. N., Shtefan N. I. Dependence between the time to fracture and the steady-state creep strain rate of structural materials, Visnik NTUU KPI. Ser. Mashobuduvannya, 2010, vol. 59, pp. 37–40 (In Russian).
- Experimental-Theoretical Study of Creep and Long-Term Strength of Metals under Uniaxial and Complex Stress States, Cand. Sci. Dissertation in Phys. and Math. Moscow, Moscow State Industrial Univ., 2008, 130 pp. (In Russian)
Supplementary files







