Моделирование бизнес-процесса формирования оплаты труда рабочих производственного предприятия в условиях цифровой трансформации
- Авторы: Симагина С.Г.1, Матвеева Е.А.1, Черных О.Н.1, Афанасьев А.В.1
 - 
							Учреждения: 
							
- Поволжский государственный университет телекоммуникаций и информатики
 
 - Выпуск: Том 21, № 4 (2023)
 - Страницы: 103-112
 - Раздел: Управление и подготовка кадров для отрасли инфокоммуникаций
 - URL: https://journals.eco-vector.com/2073-3909/article/view/635125
 - DOI: https://doi.org/10.18469/ikt.2023.21.4.15
 - ID: 635125
 
Цитировать
Полный текст
Аннотация
Статья посвящена вопросам, связанным с моделированием бизнес-процесса формирования оплаты труда рабочих производственного предприятия в условиях цифровой трансформации. Показана важность моделирования бизнес-процесса оплаты труда рабочих, от которого во многом зависит эффективность деятельности производственного процесса, и соответственно, эффективность деятельности предприятия в целом. Разработана модель формирования оплаты труда рабочих, включающая информационный, технологический и организационный аспекты. Объективное оценивание труда рабочих приводит к повышению мотивации, к высокопроизводительному и качественному труду. Показано применение системы сбалансированных показателей, позволяющей перейти от стратегии к оперативному планированию с учетом взаимного влияния четырех модулей – финансового, производственного, потребительского и инновационного. В совокупности эти модули оказывают значительное влияние на повышение эффективности деятельности всего предприятия. Однако, без цифровой трансформации невозможно рассматривать инновационную деятельность предприятия. Кроме того, только в условиях цифровой информации возможно отказаться от малоаргументированного распределения сменно-суточных заданий рабочим и оперативно мониторить их выполнение. Разработка методики оплаты труда рабочих приводит к тому, что имея оперативные результаты производственной деятельности реализуется возможность непредвзято оценивать труд рабочих, проводить мониторинг их деятельности и определять размер поощрения не только раз в месяц, но и ежедневно. Реализация данной методики позволяет активировать рабочих на выполнение сменно-суточных заданий в определенные планом сроки и в установленном диапазоне, повысить производственную дисциплину, побуждать к экономному расходованию материальных, энергетических и других ресурсов. Кроме того, производственная информация оперативно отображается в системе управления, что дает возможность руководителям иметь актуальную картину выполнения производственного плана.
Полный текст
Введение
Любое предприятие стремится к повышению эффективности своей деятельности. На повышение эффективности значительное влияние оказывает функция планирования производства. Планирование производства включает стратегическую и оперативную составляющие. Кроме планирования необходимо включать в управление такие функции, как сбор, обработка и анализ информации, контроль производственных процессов, мотивация [1–4]. Для анализа составляющих, влияющих на функцию мотивации целесообразно разработать модель, учитывающую различные аспекты деятельности – информационный, технологический, организационный. Эти составляющие позволяют в совокупности рассматривать такие аспекты, как развитие производства, сбор и анализ данных, человеческий фактор. Используя полученные данные появляется возможность разработать алгоритмы и методику расчета премии, как каждому рабочему за выполненный объем работ, так и всему производственному участку. Мотивация является весьма важной и сложной функцией управления, непосредственно влияющей на качественное и своевременное выполнение производственных заданий. В условиях цифровой трансформации предприятий появляется возможность включить функцию мотивации в информационную систему управления, что позволит избежать субьективизма при оценивании вклада каждого рабочего в выполнение плановых заданий, и тем самым окажет стимулирующее воздействие на качественный и эффективный труд [7–9].
При разработке модели деятельность предприятия необходимо учитывать согласование стратегических и оперативных планов деятельности. Связь стратегии с оперативными действиями требуется для выработки мероприятий, позволяющих достигнуть целей предприятия. Прогрессивным подходом, объединяющим стратегию и оперативное планирование, является сбалансированная система показателей (ССП), разработанная Д. Нортоном и Р. Капланом [6], основанная на рассмотрении четырех базовых позиций – финансовой, производственной, потребительской и инновационной (рисунок 1) [6; 10].
Рисунок 1. Модули cбалансированной системы показателей
Эти четыре позиции оказывают наибольшее влияние на разработку стратегии предприятия. В совокупности рассматривается влияние на эффективность деятельности таких показателей как положение предприятия в сравнении с конкурентами, внедрение передовых технологий, в том числе цифровая трансформация, мотивация сотрудников. Для реализации функции мотивации необходимо сформировать систему оплаты труда, включающую премирование за своевременное и качественное выполнение сменно-суточных заданий. Необходимо, чтобы каждый рабочий понимал за что начисляется премия, а за что ее могут лишить.
Система сбалансированных показателей является методологией системного планирования и управления. Использование ССП позволяет осуществить переход от стратегии к оперативному планированию. В модуле обучения и развития показывается каким образом возможно обмениваться информацией в рамках производственных участков и всего предприятия в целом с учетом обратной связи внутри и между подразделениями. Своевременный обмен информацией позволяет видеть, как выполняются сменно-суточные задания, соблюдается ли график или имеются задержки. Для соблюдения графика работ необходимо мотивировать рабочих к производительному и качественному труду и обучению. Серьезным стимулом является справедливая оплата труда. Поэтому вопросы, связанные с разработкой модели формирования оплаты труда, требуют разработки специальных критериев и методики [6; 10].
ССП позволяет рассматривать в комплексе всю систему организации и управления предприятием.
В рамках оперативного планирования рассматриваются не только вопросы формирования и выдача сменно-суточных заданий для каждого рабочего, но формирование ответственности за их выполнение. Задания должны быть выполнены в запланированном объеме и в предусмотренные планом сроки. Эти критерии влияют на начисление заработной платы и премии [1; 4; 7; 9].
Кроме того, в условиях цифровой трансформации появляется возможность оперативного отображения в системе управления информации по выполненным сменно-суточных заданиям, что приводит к пониманию что и в каком объеме произведено за каждую смену.
Постановка задачи
Для стимулирования рабочих к производительному и качественному выполнению сменно-суточных заданий и внесения информации в систему управления в сроки, определенные приказом по предприятию, разработана модель формирования заработной платы. Согласно разработанной модели заработная плата начисляется в зависимости от результатов трудовой деятельности. Увеличение заработанной платы возможно в том случае, если рабочий повышает квалификацию, осваивает смежные профессии, сокращает время выполнения производственных заданий без потери качества. Эти критерии влияют не только на индивидуальные показатели труда, но и на показатели всего производственного участка.
Стимулирование рабочих побуждает их к интенсификации труда, соблюдению трудовой дисциплины, что приводит к повышению производительности труда как каждого рабочего, так и работы производственного участка, и возрастанию результативности рационального использования всех видов ресурсов предприятия.
Изучая основные положения концепции ССП можно заметить, что система оплаты труда, является одной из составляющих модуля обучения и развития. Кроме того, необходимо иметь в виду, что справедливая оплата труда приводит к улучшению результатов деятельности всего предприятия. Для формирования справедливой системы оплаты труда требуется разработка методики, позволяющей оперативно и непредвзято начислять заработанную плату и премию за выполнение индивидуального сменно-суточного задания каждым рабочим и участком в целом.
Для повышения эффективности деятельности предприятия необходимо создать систему оплаты труда рабочих, которая побуждает их к выполнению сменно-суточных заданий в запланированные сроки и с высоким качеством. Исполнение заданий в определенные планом сроки, способствует достижению плановых значений всего участка, и в итоге всего предприятия, с незначительными несоответствиями в сравнении с календарным планом производства [4–5].
В настоящее время вопросам мотивации уделяется недостаточно внимания. Мастера производственных участков субъективно и малоаргументированно формируют сменно-суточные задания рабочим и ведут учет их выполнения. Система, основанная на субъективизме, не позволяет мотивировать рабочих к повышению производительности труда. Необходимо разработать систему оплаты труда, позволяющую результативно и справедливо определять вклад каждого рабочего в выполнение плановых сменно-суточных заданий. Цифровая трансформация предприятий, предусматривающая их автоматизацию, позволяет включить в системы управления объективное распределение производственных заданий и автоматический учет их выполнения. В вопросах начисления премии за выполненные задания появляется возможность перехода от начисления премии один раз в месяц к ежедневному начислению на основании данных по выполненным работам, с учетом установленных процентных ставок по подразделению. Данные берутся из заказ-нарядов, закрытых в текущем месяце.
Использование современных информационных технологий, реализованных в системах управления, предоставляет возможность ежедневного комплектования сменно-суточных заданий рабочим, исключая малоаргументированное их формирование, основанное на личных взаимоотношениях, что позволяет справедливо распределять сменно-суточные задания между рабочими. Кроме того, появляется возможность справедливого контроля их выполнения на основании ежедневного мониторинга работ. Перечисленные мероприятия позволяют принципиально по-новому выстроить систему оплаты труда. В разработанных системах управления, в условиях цифровой трансформации, становится возможным оперативно, дифференцировано и достоверно мониторить достижения каждого рабочего и участка в целом, создавая личную мотивацию в неукоснительном соблюдении выполнения плановых сменно-суточных заданий. В результате создания и применения системы оплаты труда, позволяющей результативно и справедливо определять вклад каждого рабочего в выполнение плановых сменно - суточных заданий, растет дисциплина и производительность труда, активизируется стремление к выпуску изделий с высоким качеством, к хозяйственному подходу при расходовании материальных, энергетических и других ресурсов предприятия [4; 7; 10].
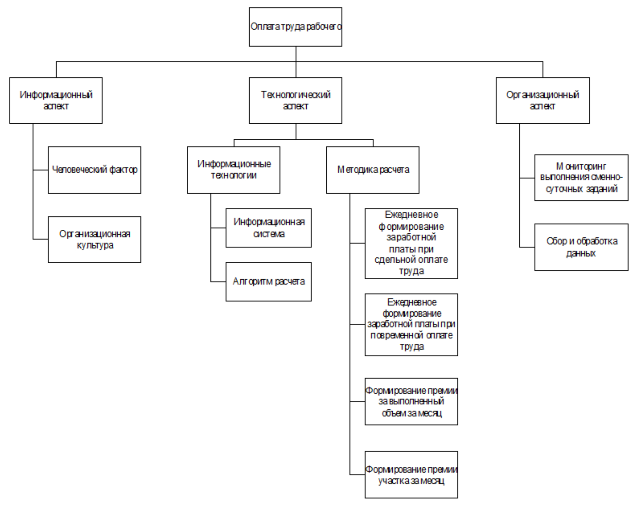
Для формализации данных, необходимых для объективного расчета заработной платы и премий рабочим разработана модель формирования оплаты труда рабочего (рисунок 2).
Рисунок 2. Модель формирования оплаты труда рабочего
Модель включает в себя следующие составляющие:
- определение набора ключевых понятий;
 - описание смысла ключевых понятий;
 - задание правил, для расчета заработанной платы.
 
Для формирования бизнес-процесса начисления заработной платы, необходимо учитывать объективные и субъективные факторы, такие как внешние и внутренние воздействия на бизнес-процессы, вызывающие различные отклонения. Для устранения субъективности в начислении заработной платы необходима информация, позволяющая оценить вклад каждого рабочего в своевременное и качественное выполнение сменно-суточных заданий.
Результаты применения разработанной методики
Разработана методика расчета, учитывающая различные формы оплаты труда (сдельную и повременную), а также выполнение заданий всего участка [11; 12].
Модель включает информационный, технологический и организационный аспекты, объединяющие все описанные выше факторы, влияющие на формирование заработной платы. Анализируя модель формирования оплаты труда рабочего можно увидеть, что центральное место в ней отводится непосредственно методике расчета, включающей в себя как ежедневное формирование заработной платы, так и за месяц. Нужно отметить, что премия формируется с учетом выполнения планового сменно-суточного задания по всем включенным в план позициям по всему диапазону. Если хотя бы одна позиция из сменно-суточного задания не выполнена или выполнена в меньшем количестве, чем запланировано, то премия не рассчитывается. Для повышения трудовой дисциплины, что способствует реальному отображению информации по выполненным заданиям в информационной системе, премия не начисляется и в том случае, если сменно-суточное задание выполнено в запланированном количестве, но информация по выполнению суточного плана передана в систему с нарушением сроков, которые определены приказом по предприятию [4;10].
Разработаны параметры, которые необходимо учитывать при формировании как индивидуальной премии рабочего, так и премии всего производственного участка. Индивидуальная премия формируется как при сдельной, так и при повременной оплате труда.
Показатели, для расчета индивидуальной премии рабочим сведены в таблицу 1.
Таблица 1. Показатели для формирования индивидуальной премии рабочим
Показатели  | Расчетная формула  | Составляющие формулы  | Примечания  | 
Ежедневная индивидуальная премия. Сдельная оплата труда  | Ксм – премиальный коэффициент за выполненные сменно-суточные задания; m – выполненные за смену детале-операции (1,2,3..); Цi – стоимость i-ой детали; ni – изготовленная партия деталей по i-ой детале-операции.  | Формирование премии ведется с учетом коэффициента за выполнение норм. , где k – количество детале-операций, выполненных за месяц; Tф – месячное рабочее время. Формирование индивидуальной премии рабочего за выполнение объема за месяц Пмо в н/час происходит в конце месяца. Премия начисляется если Если Квн < 1, то премия за объем не начисляется. Формирование ведется с учетом видов работ, норм изготовления, количества заданий в смену и месяц.  | |
Ежедневный индивидуальная премия. Повременная оплата труда  | зj – тариф за час j–го рабочего; ti – время на изготовление i-ой детале-операции  | ||
Премия за месяц  | Кмо – премиальный коэффициент за выполненные работы  | 
Если сменно-суточные задания не выполняются в календарном месяце, происходит уменьшение премиального коэффициента за месяц [4; 10].
Показатели для формирования премии производственного участка сведены в таблицу 2.
Таблица 2. Показатели для формирования премии производственного участка
Показатели  | Расчетная формула  | Составляющие формулы  | Примечания  | 
Суммарная премия участка за месяц  | Куо – объемный коэффициент выполнения в н/час; Кун – номенклатурный коэффициент; Куз – коэффициент межоперационного задела.  | Объемный коэффициент в н/час , где р – число рабочих участка; Qj - количество выполненных заданий j-ым рабочим за месяц (н/час); Тфj – месячное рабочее время j-го рабочего. Если коэффициент премии участка Ку > 1, индивидуальная премия рабочего увеличивается на расчетный коэффициент Ку . 
  | |
Количество выполненных заданий рабочим в н/час  | k – количество детале-операций изготовленных в течение месяца j-ым рабочим; tj – время, затрачиваемое на изготовление i-ой детале-операции; nj – обьем изготовляемых i-ых детале-операций  | ||
Номенклатурный коэффициент выполнения плана.  | Нф – реальное количество изготовленных деталей (за месяц); Нпл – плановое количество изготавляемых деталей.  | ||
Коэффициент межоперационного задела  | Нплз – количество деталей незавершенного производства (НЗП) Нф – количество реально изготовленных деталей НЗП (за месяц).  | 
Предприятие разрабатывает шкалу и уровень формирования индивидуального премирования рабочих в соответствие с правилами и задачами предприятия (таблица 3):
Таблица 3. Шкала премирования рабочих
Уровень выполнения сменно-суточных заданий  | Недопустимый  | Плановый  | Высокий  | 
Премия в %  | 0  | 30  | 40-60  | 
- при выполнении менее 100% сменно-суточного задания премия не начисляется;
 - при выполнении сменно-суточного задания 100% премия составляет 30% от величины оклада;
 - при перевыполнении плана, премия составляет 40-60% оклада.
 
За выполнение плана участка по всем показателям может быть начислена дополнительная премия в размере 20%.
Применение разработанной методики привело к изменению состава заработной платы рабочих. Основная часть заработанной платы зависит от личных показателей рабочего. У рабочих появляется стимул к повышению качественных и количественных показателей трудовой деятельности. В результате применения разработанной методики формирования оплаты труда и премии, возрастает эффективность и производительность труда рабочих.
Результаты, полученные с использованием созданной модели и методики формирования заработной платы (в тыс. руб.) показаны на рисунке 3 на примере токарей 3-5 разрядов.
Рисунок 3. Результаты внедрения методики формирования заработной платы
Результаты и обсуждения
Созданная модель показывает взаимовлияние различных аспектов, оказывающих воздействие на формирование оплаты труда рабочих. Анализируя составляющие модели видим, что информационный аспект основывается на организационной культуре предприятия и человеческом факторе. Эти факторы оказывают серьезное влияние на формирование оплаты труда. Для устранения малоаргументированного субъективного влияния человеческого фактора, имеющего место в действующих системах управления, необходимо разработать методику формирования оплаты труда, исключающую человеческий фактор, что возможно в условиях цифровой трансформации. Технологический аспект включает разработанную методику формирования заработной платы и премии, как каждого рабочего, так и всего участка в целом. Разработанная методика оплаты труда позволяет исключить предубежденность при комплектовании сменно-суточных заданий рабочим и мониторить ежедневные личные достижения рабочего на основании информации, отображаемой в системе управления на основе сбора и обработки данных, что отражается в организационном аспекте модели.
Разработанная методика является справедливым инструментом формирования заработной платы и премии, что побуждает рабочих качественно, в установленные планом временные рамки и в заданном диапазоне выполнять сменно-суточные задания.
Включение в систему премирования показателей работы участка, активизирует рабочих к соблюдению сроков выполнения плана, что позволяет получать дополнительное вознаграждение, формируемое с учетом выполнения сменно-суточных заданий рабочим, номенклатурного коэффициента выполнения плана и коэффициента межоперационного задела.
Включение в методику дополнительных поощрений возможно, если ввести показатели, характеризующие реальное использование материалов. Эти данные будут отражены в технологическом и организационном аспектах созданной модели. Сопоставляя норматив расхода и реальный расход материала, устанавливаются коэффициенты расхода как индивидуально по каждому рабочему, так и по всему участку. Если сопоставление норматива и реального расхода получается меньше единицы, то осуществляется дополнительное поощрение.
Созданная методика обеспечивает снижение рисков невыполнения плановых заданий, так как направлена на повышение дисциплины и ответственности, а так же личной материальной заинтересованности рабочих в выполнении плана с высоким качеством и в установленные планом сроки, что в конечном результате положительно сказывается на осуществлении планов всего предприятия, и приводит к повышению эффективности и усилению конкурентоспособности.
Заключение
Разработанная методика формирования оплаты труда, отраженная в созданной модели, является элементом сбалансированной системы показателей и позволяет мотивировать рабочих к своевременному и качественному выполнению сменно-суточных заданий в заданном диапазоне, в полном объеме и с высоким качеством. Таким образом выполняется одна из важных задач – мотивирование всех работников на достижение стратегических целей предприятия.
Об авторах
Светлана Германовна Симагина
Поволжский государственный университет телекоммуникаций и информатики
							Автор, ответственный за переписку.
							Email: s.simagina@psuti.ru
				                					                																			                								
д.э.н., профессор кафедры прикладной информатики (ПИ)
Россия, СамараЕлена Александровна Матвеева
Поволжский государственный университет телекоммуникаций и информатики
														Email: e.matveeva@psuti.ru
				                					                																			                								
к.т.н., доцент кафедры ПИ
Россия, СамараОльга Николаевна Черных
Поволжский государственный университет телекоммуникаций и информатики
														Email: o.chernyh@psuti.ru
				                					                																			                								
к.э.н., доцент кафедры ПИ
Россия, СамараАлексей Валерьевич Афанасьев
Поволжский государственный университет телекоммуникаций и информатики
														Email: afanasyevav@mail.ru
				                					                																			                								
аспирант кафедры ПИ
Россия, СамараСписок литературы
- Волкова В.Н., Денисов А.А. Основы системной теории и системного анализа. Санкт-Петербург: СПбГУ, 2003. 520 с.
 - Дилигенский Н.В., Матвеева Е.А. Исследование системы управления предприятием на основе методов декомпозиции. Инфокоммуникационные технологии. 2011. Т. 9, № 2. С. 59–63.
 - Дилигенский Н.В., Матвеева Е.А. Концепт модели маломасштабного машиностроения в современности // Информация, Измерение и системы контроля (IIUS-2010): материалы Международной научно-технической конференции. Самара, 2010. С. 286–290.
 - Интегрированные системы управления производством машиностроительных предприятий: монография / А.С. Иванова [и др.]. Самара: Ас Гард, 2011. 310 с.
 - Трофимов В.В. Информационные системы и технологии в экономике и управлении. М.: Высшее образование, 2006, 480 с.
 - Каплан Р., Нортон Д Сбалансированная система показателей. От стратегии к действию / пер. с англ.; 2-е изд. М.: Олимп-бизнес, 2004. 320 с.
 - Симагина С.Г. Основные направления развития концепции управления трансформации // Бюллетень Московской академии следственного комитета Российской федерации. 2022. № 1. С. 140–143.
 - Негойцэ К. Применение теории систем к проблемам управления. М.: Мир, 1981. 180 с.
 - Волков О.И., Девяткин О.В. Организация производства на предприятии (фирме). М.: IТНФРА-M, 2010, 447 с.
 - Матвеева Е.А., Симагина С.Г. Оптимизация производственных процессов на предприятиях // Ключевые инженерные материалы. 2016. Т. 684. С. 409–413.
 - Андрианов А.В. Создание онтологической модели информационной и аналитической систем // Молодой ученый. 2018. № 9. С. 39–42. URL: https://moluch.ru/archive/195/48532 (дата обращения: 10.01.2024).
 - Сердюков С.Д., Сердюкова Н.К. Разработка антологической модели туристического бизнеса // Интернет-журнал «Науковедение». 2016. Т. 8, № 3. URL: http://naukovedenie.ru/PDF/58EVN316.pdf (дата обращения: 10.01.2024).
 
Дополнительные файлы
				
			
						
					
						
									





