Method for selecting the damping characteristics of the pneumohydraulic suspension system of a wheeled vehicle
- Authors: Sarach E.B.1, Krokhin M.E.1, Lychagov A.A.2, Smirnov I.A.1, Kositsyn B.B.1
-
Affiliations:
- Bauman Moscow State Technical University
- Kamaz
- Issue: Vol 17, No 2 (2023)
- Pages: 147-156
- Section: Hydraulic and pneumatic systems
- URL: https://journals.eco-vector.com/2074-0530/article/view/192488
- DOI: https://doi.org/10.17816/2074-0530-192488
- ID: 192488
Cite item
Abstract
BACKGROUND: In the process of developing suspension systems for modern high-speed wheeled and tracked vehicles, having the selected optimal elastic characteristic curve of the suspension system, its unsatisfactory damping characteristic curve can have a significant negative impact on the overall operation of the suspension unit. Therefore, the search for a method for obtaining the optimal damping characteristic curve is a relevant task.
AIMS: Description the method for selecting the damping characteristic curve of a single-level pneumohydraulic spring for a wheeled vehicle considering the motion along tracks with a harmonic profile and a rough cobblestone road.
METHODS: The damping characteristic curve of the spring is selected using simulation mathematical modeling in the MATLAB/Simulink software, which makes it possible to take into account the nonlinearity of the suspension characteristics. In the process of building the characteristic curve, the limit values of the forces at the front wheels tires are fixed for the sections of the characteristic curve that operate with the valves of the pneumohydraulic spring turned off. Accelerations at the driver's seat and the pressure in the spring chamber are fixed for the sections of the characteristic curve that operate with the valves are turned on.
RESULTS: The results of the selection of an optimized damping characteristic curve showed an improved contact of the wheels with the surface and an increase in the stability of the vehicle, a decrease in vibration accelerations at low disturbance frequencies.
CONCLUSIONS: The practical value of the study lies in the possibility of using this method to develop suspension systems for new wheeled and tracked vehicles.
Full Text
Введение
Система подрессоривания машины, в состав которой входят упругие и демпфирующие элементы, предназначена для восприятия динамических воздействий со стороны опорной поверхности при движении машины. Упругие элементы преобразуют кинетическую энергию воздействий со стороны опорной поверхности в потенциальную энергию. Демпфирующие элементы преобразуют накопленную потенциальную энергию в энергию гидравлических потерь.
В процессе проектирования современных быстроходных колёсных и гусеничных машин при разработке систем подрессоривания выбор конструкторов зачастую останавливается на подвесках с пневмогидравлическими рессорами (ПГР) в качестве упругодемпфирующего элемента. Такое решение обуславливается нелинейной упругой характеристикой, позволяющей лучше других типов упругих элементов воспринимать вибрационную и ударную нагрузку на экипаж и оборудование машины при движении по неровностям местности. Однако при подобранной оптимальной упругой характеристике ПГР её неудовлетворительная демпфирующая характеристика может оказать существенное отрицательное влияние на общую работу узла подвески. Именно поэтому поиск методики получения оптимальной демпфирующей характеристики является актуальной задачей даже для подвесок с ПГР, обеспечивающих наибольшую плавность хода машины.
Трудности подбора демпфирующей характеристики ПГР связаны с её нелинейностью и кусочно-заданной формой, где каждый участок характеристики зависит от собственного набора параметров. Участки характеристики включаются в работу поочередно в зависимости от профиля трассы и скорости движения, что приводит к необходимости моделирования нескольких сценариев движения, с целью определения каждого участка.
1. Методика оптимизации демпфирующей характеристики
Типовая демпирующая характеристика ПГР колёсной машины представлена на рис. 1. На ней можно выделить четыре основные участка: 1 — участок обратного хода штока, когда колесо, поджатое к корпусу машины неровностью дороги, возвращается в исходное положение под действием упругого элемента подвески; 2 — прямой ход до открытия предохранительного клапана; 3 — прямой ход во время открытия предохранительного клапана; 4 — прямой ход после открытия предохранительного клапана. Каждый из участков определяется своими элементами дроссельной системы ПГР. Рассмотрим их на примере ПГР (рис. 2).
Участок 1 обеспечивается совместной работой дросселей ДР2.1 и ДР2.2. Участок 2 обеспечивается дросселем ДР2.1. Участки 3 и 4 обеспечиваются совместной работой дросселей ДР2.1 и ДР2.2 и клапана КП2.1. Причём на участке 3 клапан КП2.1 открыт частично, а на участке 4 полностью.
Рассмотрим влияние участков демпфирующей характеристики ПГР на динамику корпуса КМ при движении по неровностям дороги.
Рис. 1. Типовая демпфирующая характеристика ПГР колёсной машины.
Fig. 1. Typical damping characteristic curve of a penumohydraulic spring of a wheeled vehicle.
Рис. 2. Гидравлическая схема ПГР.
Fig. 2. Hydraulic circuit diagram of the pneumohydraulic spring.
Характеристика обратного хода амортизатора (участок 1) в основном влияет на «зависание» колёс при движении по большим неровностям дороги со скоростями, вызывающими продольно-угловые колебания на частотах близких к собственным частотам колебания подрессоренного корпуса машины (резонансный режим движения). Чем больше коэффициент сопротивления амортизатора на обратном ходе, тем больше колёса склонны к зависанию. Это зависание колёс называется силовым, потому что силы сопротивления амортизатора препятствуют возвращению колеса под действием упругих сил подвески. Кроме сокращения полного хода подвески и ухудшения плавности хода, для колёсных машин зависание колёс приводит к снижению силы в пятне контакта колеса с поверхностью дороги и отрицательно влияет на управляемость автомобиля. Чрезмерное снижение коэффициента сопротивления амортизатора на обратном ходе приводит к снижению гашения колебаний корпуса машины в резонансном режиме, амплитуды продольно-угловых колебаний увеличиваются, ход подвески на отбое (обратный ход) реализуется полностью и колёса снова отрываются от грунта. Происходит кинематическое зависание колёс. Таким образом характеристика обратного хода амортизатора должна оптимизироваться в режиме близком к кинематическому зависанию колёс, чтобы колёса передних осей не теряли контакт с грунтом.
Участок 2 прямого хода влияет на гашение колебаний корпуса в резонансном режиме и противодействует отклонениям корпуса при силовом возмущении (клевок при экстренном торможении). Чем больше сила на прямом ходе, тем меньше амплитуды перемещений корпуса в вышеуказанных режимах движения. Но данные силы вызывают вибрационные перегрузки водителя при движении по дорогам случайного профиля с твёрдым покрытием. Показатели вибронагруженности автомобильной техники определяются государственными и отраслевыми стандартами. В них для оценки вибронагруженности предусмотрены три участка дорог с твёрдым покрытием: динамометрическая дорога с цементобетонным покрытием, булыжная дорога с ровным покрытием, крупнобулыжный участок комплексной испытательной трассы или булыжник с выбоинами. Последний участок при максимальной исследуемой скорости движения 40 км/ч даёт наибольшую вибрационную нагрузку на водителя и экипаж. Поэтому участок 2 демпфирующей характеристики ПГР будем оптимизировать в предельном режиме движения по разбитой булыжной дороге и контролироваться работоспособность демпфера при силовом возмущении (экстренном торможении).
Участок 3 прямого хода необходим, чтобы предотвратить превышение допустимого давления в ПГР при полных ходах подвески. В этом режиме будет подбираться характеристика клапана.
Участок 4 характерен для внедорожных колёсных и быстроходных гусеничных машин. Он переделяется конструкцией клапана. Для многоосных колёсных машин целесообразно скорость штока, соответствующую началу участка 4, выбирать большей, чем максимальная скорость штока во всех режимах движения машины.
Определение демпфирующей характеристики осуществляется с помощью математической модели (ММ) ПГР. В данном исследовании использована модель, работающая по системе механических зависимостей, составленных в статье [1]. ММ представлена в виде совокупности функциональных блоков: гидроцилиндр, система дросселей, пневмоцилиндр. Уравнения внутренних потерь, вызванные силами сопротивления при работе ПГР, описаны в работах [2, 3].
С учетом вышесказанного алгоритм определения демпфирующей характеристики ПГР с использованием имитационного математического моделирования, описанный в работах [5], [6], выглядит следующим образом:
- Для исходной характеристики демпфирующего элемента, определяемой исходной дроссельной системой ПГР, определяем высоту периодических неровностей, при которой начинается силовое зависание передних колёс вследствие больших амплитуд продольно-угловых колебаний корпуса машины и больших сил сопротивления амортизатора на обратном ходе. При этом моделируется движение машины по неровностям длинной равной двум базам машины как вызывающей продольно-угловые колебания наибольшей амплитуды [4]. Скорость движения задаётся близкой к резонансу режиму:
, (1)
где: a = 2×L, L — база машины; Tφ— база машины; — период собственных продольно-угловых колебаний корпуса.
Во время расчётов фиксируются ход первой подвески и сила в шине переднего колеса. Останавливаются на той высоте неровностей, при которой сила в шине передних колёс становится равной нулю (рис. 3).
Рис. 3. Сила в шине переднего колеса.
Fig. 3. Force at the front wheel tire.
- Подбираем демпфирующую характеристику обратного хода (участок 1 рис. 1) таким образом, чтобы обнуление силы в шине передних колеёс возникало в момент кинематического зависания колёс. Для этого моделируют движение машины в резонансном режиме и постепенно снижают коэффициент сопротивления амортизатора на обратном ходе, увеличивая диаметр дроссельного отверстия, отвечающего за обратный ход (например, ДР2.2 рис. 2). При этом увеличиваются амплитуды продольно-угловых колебаний корпуса и хода подвески, что приводит к кинематическому зависанию колёс. Добиваются того, чтобы сила в шине переднего колеса равнялась нулю при ходе передней подвески равном нулю (рис. 4).
Рис. 4. Ход передней подвески.
Fig. 4. Front suspension travel.
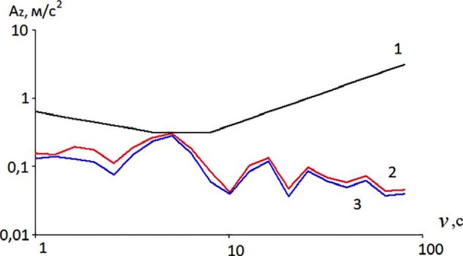
- Подбираем характеристику амортизатора на прямом ходе до момента открытия клапана (участок 2 на рис. 1). Для этого моделируем движение машины по трассе случайного профиля «разбитая булыжная дорога» со скоростью 40 км/ч и фиксируем вертикальные ускорение на месте водителя. Добиваемся того, чтобы ускорения не превышали допустимых значений по нормативам вибрационных воздействий длительностью 8 ч, но были близки к ним (рис. 5).
Рис. 5. Результаты ⅓-октавного анализа виброускорений на месте водителя: 1— норма при воздействии длительностью 8 ч; 2, 3 — расчётные значения для разных дроссельных отверстий.
Fig. 5. Results of a ⅓-octave analysis of vibration accelerations at the driver's seat: 1 – the standard at 8-hour exposure, 2, 3 – default and new damping characteristic curves.
- Выбор клапанной характеристики демпфера (участок 3 рис. 1) проводится при моделировании движения машины, когда передние подвески совершают полный ход. Этого можно добиться в резонансном режиме по продольно-угловым колебаниям. При этом ведётся запись хода передней подвески и давление в ПГР (рис. 6 и 7). Характеристика клапана подбирается так, чтобы давление в ПГР при полном ходе подвески не превышало допустимого с учётом нагрева рессоры.
Демпфирующая характеристика получается на основании данных, полученных со стендовых и полигонных испытаний подвески колёсной машины. Для анализа демпфирующей характеристики был разработан алгоритм её получения, который показан далее.
Рис. 6. Ход передней подвески.
Fig. 6. Front suspension travel.
Рис. 7. Давление в ПГР передней подвески.
Fig. 7. Pressure in the pneumohydraulic spring of front suspension.
2. Алгоритм определения демпфирующей характеристики
Одним из результатов стендовых испытаний ПГР является получение упругой и демпфирующей характеристики. Если упругую характеристику можно получить непосредственно с аппаратуры стенда (показания датчиков перемещения и силы), то демпфирующую характеристику необходимо вычислять по ряду показателей: перемещение, скорость, сила, а также учитывать значение упругой силы на данном перемещении. Чтобы процесс получения демпфирующей характеристики ускорить за счёт автоматизации был разработан следующий алгоритм.
2.1. Исходные данные
В качестве исходных данных используют следующие зависимости, полученные в ходе испытаний ПГР на стенде (в виде таблицы):
- зависимость силы, развиваемой ПГР от времени F = φ(t);
- зависимость хода штока ПГР от времени sшт= φ(t);
- зависимость скорости хода штока ПГР от времени vшт = φ(t).
Также используют полученную ранее зависимость упругой силы от перемещения штока Fупр = φ(sупр).
На рис. 8 представлены примеры графиков исходных данных. Входное воздействие для получения демпфирующей характеристики необходимо задавать гармоническим. Причём частота возмущения должна быть 1–2 Гц.
Упругую характеристику берут со статических испытаний ПГР, при которых перемещают шток на полный ход с минимальной скоростью и записывают силу на штоке в зависимости от перемещения штока. Из данной характеристики выделяют фрагмент (рис. 8, d), соответствующий ходу штока при динамических испытаниях (определение демпфирующей характеристики).
Рис. 8. Пример исходных данных для получения демпфирующей характеристики: a — сила на штоке; b — перемещение штока; c — скорость штока; d — упругая характеристика (фрагмент).
Fig. 8. An example of the initial data for obtaining a damping characteristic curve: a – the force at the rod; b – motion of the rod; c – rod speed; d – elastic characteristic (fragment).
2.2. Получение упругой характеристики
Упругая характеристика, полученная на стенде, имеет гистерезис обусловленный наличием «сухого» трения в уплотнениях. Чтобы воспользоваться данной характеристикой, необходимо её усреднить или аппроксимировать полиномом второго порядка.
При осреднении каждому значению силы, полученной на прямом ходе штока, ставится в соответствие значение силы, полученной на обратном ходе штока (методом линейной интерполяции), а затем находится среднее значение из двух сил. Надо отметить, что разность этих сил даст значение силы «сухого» трения. Таким образом, можно построить и характеристику зависимости «сухого» трения от перемещения штока.
При аппроксимации полиномом второго порядка программа получает упругую характеристику автоматически по данным прямого и обратного хода. На рис. 9 представлена упругая характеристика, полученная методом аппроксимации.
Рис. 9. Упругая характеристика подвески, полученная методом аппроксимации.
Fig. 9. Elastic characteristic curve of the suspension, obtained by the approximation method.
2.3. Получение демпфирующей характеристики
Зависимость суммарной силы демпфирования (суммарное влияние силы механического трения и силы вязкостного трения) от скорости хода штока Fдемп = φ(vшт) получают следующим образом:
а) по зависимостям F = φ(t) и sшт = φ(t) получают зависимость F = φ(sшт) и выделяют их неё характерный участок равный примерно одному циклу нагружения (рис. 10), при этом для того же отрезка времени сохраняют значения vшт = φ(t);
б) получают суммарную демпфирующую характеристику F = φ( sшт) путём вычитания F = φ(sшт ) из F = φ(sшт) при одинаковых значениях sшт;
в) используя сохранённые значения vшт = φ(t) для данного участка нагружения, перестраиваем зависимость Fдемп = φ(sшт) в Fдемп = φ(vшт). Искомая характеристика имеет вид, представленный на рис. 11.
Рис. 10. Зависимость суммарной силы от хода штока.
Fig. 10. Dependence of the total force on the rod stroke.
Рис. 11. Суммарная демпфирующая характеристика.
Fig. 11. Total damping characteristic curve.
3. Результаты определения демпфирующей характеристики
На основе вышеизложенной методики была оптимизирована характеристика ПГР. Исходная (штатная) характеристика ПГР, полученная в результате стендовых испытаний, представлена на рис. 12. Новая характеристика (рис. 12) отличается от исходной меньшим сопротивлением амортизатора на обратном ходе штока, немного большим сопротивлением до момента открытия клапана и меньшей силой открытия клапана. Данная характеристика соответствует следующим параметрам дроссельной системы (рис. 2): диаметры дросселей ДР2.1=5 мм, ДР2.2=8 мм, перепад давления срабатывания клапана КП2.1=13 МПа. Результаты сравнения данных характеристик представлены на рис. 12–20.
Рис. 12. Демпфирующая характеристика ПГР.
Fig. 12. Damping characteristic curve of the pneumohydraulic spring.
На рис. 13 представлены результаты 1/3-актавного анализа виброускорений на месте водителя при движении по разбитой булыжной дороге. Из графиков видно, что оба амортизатора дают примерно одинаковый результат. Небольшое снижение виброускорений наблюдается при новом амортизаторе на низких частотах возмущения.
Рис. 13. Результаты ⅓ -октавного анализа виброускорений на месте водителя: 1 — норма при воздействии длительностью 8 ч; 2, 3 — штатная и новая демпфирующая характеристики.
Fig. 13. Results of a ⅓ -octave analysis of vibration accelerations at the driver’s seat: 1 — the standard at 8-hour exposure, 2, 3 — default and new damping characteristic curves.
На рис. 14 и 15 представлены результаты моделирования ходов первых подвесок при торможении машины со скорости 60 км/ч с новым и штатным амортизатором. Из графиков видно, что ходы сжатия подвесок примерно одинаковые. Обратный ход у штатной подвески меньше вследствие более высокого сопротивления обратного хода.
Рис. 14. Ход передней подвески. Новая характеристика.
Fig. 14. Front suspension travel. The new characteristic curve.
Рис. 15. Ход передней подвески. Штатная характеристика.
Fig. 15. Front suspension travel. The default characteristic curve.
На рис. 16–19 представлены результаты моделирования ходов первых подвесок и сил в шине передних подвесок при движении по трассе периодического профиля в резонансе по продольно-угловым колебаниям. Из графиков видно, что у машины с новой демпфирующей характеристикой кинематическое и силовое зависание колёс первой подвески происходит одновременно. Сила в шине обнуляется при обнулении хода подвески. Этого не происходит при штатной характеристике. Сила в шине обнуляется при ненулевых ходах подвески. Происходит силовое зависание колёс вследствие высокого коэффициента сопротивления амортизатора на обратном ходе.
Рис. 16. Ход передней подвески. Новая характеристика.
Fig. 16. Front suspension travel. The new characteristic curve.
Рис. 17. Сила в шине переднего колеса. Новая характеристика.
Fig. 17. Force at the front wheel tire. The new characteristic curve.
Рис. 18. Ход передней подвески. Штатная характеристика.
Fig. 18. Front suspension travel. The default characteristic curve.
Рис. 19. Сила в шине переднего колеса. Штатная характеристика.
Fig. 19. Force at the front wheel tire. The default characteristic curve.
Факт силового зависания колёс подтверждается при движении по разбитой грунтовой дороге со скоростью 30 км/ч (рис. 20, 21). Здесь видно, что сила в шине передних колёс обнуляется чаще на машине со штатным демпфированием.
Рис. 20. Сила в шине переднего колеса. Новая характеристика.
Fig. 20. Force at the front wheel tire. The new characteristic curve.
Рис. 21. Сила в шине переднего колеса. Штатная характеристика.
Fig. 21. Force at the front wheel tire. The default characteristic curve.
Заключение
Таким образом, в результате оптимизации наблюдается незначительное снижение уровня виброускорения на низких частотах.
Однако после испытания, используя активное торможение, резонансное движение по периодическому и вибрационное по низкочастотному профилю, наблюдается отсутствие зависания опорных катков на обратном ходе новой подвески. Одновременное обнуление силы в шине и хода подвески приводит к уменьшению времени отсутствия контакта колёс с опорной поверхностью, что в свою очередь повысит управляемость машины.
На основании сравнительного анализа графиков характеристик новой и штатной подвесок и из предыдущего пункта можно подвести итог, что новая демпфирующая характеристика ПГР оптимальна.
ДОПОЛНИТЕЛЬНО
Вклад авторов. Е.Б. Сарач ― поиск публикаций по теме статьи, написание текста рукописи; А.А. Лычагов, И.А. Смирнов, Б. Б. Косицын― редактирование текста рукописи, экспертная оценка, утверждение финальной версии; М.Э. Крохин ― редактирование текста рукописи, создание изображений. Авторы подтверждают соответствие своего авторства международным критериям ICMφE (все авторы внесли существенный вклад в разработку концепции, проведение исследования и подготовку статьи, прочли и одобрили финальную версию перед публикацией).
Конфликт интересов. Авторы декларируют отсутствие явных и потенциальных конфликтов интересов, связанных с публикацией настоящей статьи.
Источник финансирования. Авторы заявляют об отсутствии внешнего финансирования при проведении исследования.
ADDITIONAL INFORMATION
Authors’ contribution. E.B. Sarach ― search for publications, writing the text of the manuscript; A.A. Lychagov, I.A. Smirnov, B.B. Kositsyn ― editing the text of the manuscript, expert opinion, approval of the final version; M.E. Krokhin ― editing the text of the manuscript, creating images; Authors confirm the compliance of their authorship with the ICMφE international criteria. All authors made a substantial contribution to the conception of the work, acquisition, analysis, interpretation of data for the work, drafting and revising the work, final approval of the version to be published and agree to be accountable for all aspects of the work.
Competing interests. The authors declare that they have no competing interests.
Funding source. This study was not supported by any external sources of funding.
About the authors
Evgeny B. Sarach
Bauman Moscow State Technical University
Email: sarach@yandex.ru
ORCID iD: 0000-0001-7027-9164
SPIN-code: 9645-5996
2nd Category Design Engineer of the Chassis Department
Russian Federation, 5 bldg. 1, 2nd Baumanskaya street, 105005 MoscowMaxim E. Krokhin
Bauman Moscow State Technical University
Author for correspondence.
Email: bodrov.serezha2018@yandex.ru
ORCID iD: 0009-0007-5406-5845
SPIN-code: 7887-1983
Associate Professor, Dr. Sci. (Tech.), Professor of the of the Multipurpose Tracked Vehicles and Mobile Robots Department
Russian Federation, 5 bldg. 1, 2nd Baumanskaya street, 105005 MoscowAlexander A. Lychagov
Kamaz
Email: alexts@bmstu.ru
ORCID iD: 0009-0009-1559-9590
Chief Designer for Automotive Units
Russian Federation, Naberezhnye ChelnyIlya A. Smirnov
Bauman Moscow State Technical University
Email: kkcc@bk.ru
ORCID iD: 0009-0000-3473-5660
Cand. Sci. (Tech.), Professor
Russian Federation, 5 bldg. 1, 2nd Baumanskaya street, 105005 MoscowBoris B. Kositsyn
Bauman Moscow State Technical University
Email: kositsyn_b@bmstu.ru
ORCID iD: 0000-0002-2131-2738
SPIN-code: 2005-7528
Associate Professor, Dr. Sci. (Tech.), Professor of the of the Multipurpose Tracked Vehicles and Mobile Robots Department
Russian Federation, 5 bldg. 1, 2nd Baumanskaya street, 105005 MoscowReferences
- Sarach EB, Tsipilev AA, Lychagov AA. Design of pneumohydraulic suspension systems for advanced military tracked vehicles. Izvestiya MGTU «MAMI». 2019;2(40):67–79. doi: 10.31992/2074-0530-2019-40-2-67-79
- Baibakov OV, Bashta TM, Kirillovsky YuL, et al. Hydraulics, hydraulic machines and hydraulic drives. Textbook for engineering universities. Moscow: Mashinostroenie; 1982.
- Idelchik IE. Handbook of Hydraulic Resistance. New York: CRC Begell House; 1994.
- Dmitriev AA, Chobitok VA, Tel'minov AV. Theory and calculation of non-linear suspension systems for tracked vehicles. Moscow: Mashinostroenie; 1976.
- Sarach EB. Metod vybora kharakteristik sistemy podressorivaniya s netselym chislom stepeney svobody dlya bystrokhodnoy gusenichnoy mashiny [dissertation]. Moscow; 2003.
- Smirnov A.A. Matematicheskoe modelirovanie pnevmogidravlicheskikh ustroystv sistem podressorivaniya transportnykh sredstv [dissertation]. Moscow, 1999.
Supplementary files























