Опыт применения микроконтроллерных платформ и компьютерных технологий в экспериментальных исследованиях автотракторной техники
- Авторы: Есаков А.Е.1, Бернацкий В.В.1, Есеновский-Лашков М.Ю.1
-
Учреждения:
- Московский политехнический университет
- Выпуск: Том 17, № 2 (2023)
- Страницы: 165-178
- Раздел: Транспортные и транспортно-технологические комплексы
- URL: https://journals.eco-vector.com/2074-0530/article/view/481655
- DOI: https://doi.org/10.17816/2074-0530-481655
- ID: 481655
Цитировать
Полный текст
Аннотация
Обоснование. Современный уровень проведения научно-исследовательских и опытно-конструкторских работ подразумевает применение систем, построенных на базе программируемой электроники. Разработку же этих систем на текущей стадии развития инженерии целесообразно осуществлять при помощи специализированного программного обеспечения. Вместе с тем системный подход к методологии использования упомянутых средств ещё не сформирован в полной мере, что обуславливает необходимость рассмотрения ряда соответствующих вопросов теории и практики.
Цель. Целью работы стала попытка формирования начал упомянутого системного подхода при положении в его основу идеи комплексного применения аппаратных и программных средств, когда взаимодополнение их возможностей обеспечивает возникновение выраженной эмерджентности.
Методы. В рамках статьи был проведён аналитический обзор и категоризация современных средств, позволяющих осуществить сопровождение исследований при их подготовке, проведении и обработке полученных результатов. В качестве частного примера их успешного совместного применения рассмотрена сконструированная авторами учебная компьютеризированная лабораторная установка для балансировки и тарирования системы измерения крутящего момента на приводном вале легкового автомобиля.
Результаты. Материалы статьи содержат описание конструкции и принципа действия упомянутой установки, последовательное рассмотрение тех конкретных средств, которые были использованы при её создании, ряд сведений, касающихся базовых возможностей, наиболее значимых характеристик и особенностей этих средств, а также результаты проведённых тестовых испытаний и их интерпретация.
Заключение. Описанный авторами подход даёт возможность рационально подойти к решению задач по созданию и использованию информационно-измерительных систем для экспериментальных исследований автотракторной техники.
Полный текст
Обоснование
За последние тридцать лет благодаря развитию электроники вообще и компьютерной техники в частности существенно изменились технологии подготовки и проведения как теоретических, так и экспериментальных научных и инженерных исследований. Среди наиболее значимых новаций в данной области следует указать появление общедоступных программируемых электронных платформ, интегрируемых с персональными компьютерами (ПК), а также специализированного программного обеспечения (ПО) как для первых, так и для вторых. Кроме того, распространение мобильных устройств, сопровождающееся улучшением их технических характеристик и расширением возможностей, создало условия для внедрения в практику проведения натурных и модельных экспериментов методов таких разделов телемеханики, как телеметрия, телесигнализация и телеуправление.
В настоящее время на большинстве этапов научно-исследовательских и опытно-конструкторских работ (НИОКР) используются компьютерные технологии, представленные как, собственно компьютерной техникой, так и ПО для таковой.
Цель
Обзор системного ПО выходит за рамки настоящей работы. Упомянем только то, что авторы в своих проектах используют устройства под управлением операционных систем Windows и Raspberry Pi OS.
Предметом рассмотрения здесь является специализированное прикладное ПО, позволяющее автоматизировать процесс проектирования, производить необходимые расчёты, осуществлять предварительное моделирование средств исследования и т. п. Не претендуя на абсолютную полноту, авторы предлагают следующую категоризацию связанного с НИОКР ПО по его назначению с перечислением основных функций:
- ПО для решения задач творческого поиска (построение интеллект-карт, генерирование ассоциативных сетей и т. п.);
- ПО для создания онтологий, баз данных и знаний (построение семантических сетей, управление базами данных и т. п.);
- ПО для обработки и анализа данных (организация распределённых вычислений, структуризация больших массивов данных для извлечения знаний и т. п.);
- ПО для системного синтеза и системного анализа (функциональное и объектное моделирование систем в нотациях IDEF, UML и т. п.);
- ПО для решения математических задач и автоматизации расчётов (реализация численных и аналитических методов математики, визуализация получаемых результатов);
- ПО для автоматизации проектных работ (проектирование и расчёт технических объектов и технологических процессов, подготовка конструкторской и технологической документации);
- ПО для проведения виртуальных экспериментов (визуализация поведения систем в виртуальном пространстве);
- ПО для разработки низко- и высокоуровневого ПО (реализация инструментов разработки, отладки, интерпретации, компиляции, ассемблирования, дизассемблирования, компоновки и рефакторинга программ для микроконтроллеров (МК), программируемых логических интегральных схем, программируемых логических аналоговых схем, ПК и мобильных устройств);
- ПО для сопровождения технологических процессов (обработка данных, получаемых от информационно-измерительной системы, их визуализация, управление процессом);
- ПО для оформления научных текстов и создания научной графики (реализация инструментов для подготовки электронных документов с формулами, диаграммами и другими компонентами специфических научных знаковых систем);
- ПО для поиска в компьютерных сетях (сбор и систематизация актуальных данных и метаданных о содержимом сети и статистике обращений к нему, обработка поисковых запросов, предоставление релевантных запросу данных и метаданных);
- ПО для работы с литературными источниками (обеспечение просмотра электронных версий источников, их каталогизация, реализация поиска в каталоге и полнотекстового поиска, организация гипертекстовой сети и т. п.);
- ПО для коммуникации между членами научного сообщества и дистанционного обучения (оперативная связь, обеспечение публикации результатов исследований и учебных материалов, реализация возможности их обсуждения в виртуальном пространстве);
- ПО для формирования наукометрических показателей (обеспечение количественной оценки деятельности научных изданий, отдельных учёных и их сообществ).
Заметим, что термин «категоризация» трактуется здесь не как синонимичный термину «классификация»: при классификации формируемые множества классифицируемых объектов (классы) попарно не пересекаются, тогда как категоризация подразумевает возможность принадлежности объекта более, чем к одному множеству (категории). В этой связи функции конкретных программных продуктов из перечисленных категорий могут частично совпадать.
В общем случае при создании испытательных систем целесообразно использовать междисциплинарный подход системной инженерии (системотехники), подразумевающий учёт не только сугубо технических, но и организационно-управленческих, а также экономических аспектов. Особо важным это представляется применительно к созданию автоматизированных систем научных исследований.
На практическом уровне данный подход в настоящее время воплощён в соответствующих аспектах концепций PLM и CALS. В самых общих чертах проектирование, воплощение и последующая эксплуатация системы должны предваряться построением декомпозированной функциональной модели этих процессов в их взаимосвязи, для чего должны быть использованы средства CASE. Затем в соответствии с данной моделью снова с помощью CASE-средств строятся функциональная и объектная модели системы, проводятся необходимые предварительные расчёты в математическом ПО, а далее в средах 1D-моделирования, CAD, CAE и EDA и средах разработки ПО (IDE) создаются виртуальные модели её компонентов с последующим прогнозированием их работоспособности и выявлением основных характеристик. Стадия изготовления системы предваряется проектированием соответствующих технологических процессов в средах CAPP и CAM. Наконец, для обработки, визуализации и виртуализации получаемых в испытаниях данных следует использовать математическое ПО и среды SCADA.
Методы
Ориентируясь на приведённые выше тезисы, авторы настоящей статьи для специализированной аудитории «Испытания автомобилей» кафедры «Наземные транспортные средства» Московского политехнического университета сконструировали ряд компьютеризированных учебных лабораторных установок. Данные установки используются в рамках практических занятий по дисциплинам «Испытания автомобиля и трактора», «Информационно-измерительные системы автомобиля и трактора», «Компьютерные технологии в науке» и «Исследования и испытания транспортных средств» рабочих образовательных программ специалитета и магистратуры.
В качестве частного примера рассмотрим одну из этих установок, при помощи которой осуществляется балансировка и тарирование системы измерения крутящего момента на полуоси легкового автомобиля, предназначенной для экспериментальной оценки безотказности, долговечности, проходимости и других эксплуатационных свойств.
На рис. 1 приведена обобщённая функциональная схема данной установки.
Здесь ЛУ — лабораторная установка в целом, ОИ — объект измерений, НУ —нагружающее устройство, ПП — первичный преобразователь, ИЭ1 и ИЭ2 — источники энергии, УМ — усилитель мощности, ВП — вторичный преобразователь, УОД — устройство обработки данных, СУ — сигнальное устройство, УВД — устройство вывода данных; ВС — внешняя среда, сдвоенные стрелки — силовые и энергетические воздействия, сплошные одинарные стрелки — управляющие воздействия, штриховые стрелки — информационные воздействия, зигзагообразные стрелки — возмущающие воздействия, оказываемые в той или иной мере на все компоненты установки.
Рис. 1. Обобщённая функциональная схема лабораторной установки
Fig. 1. Generalized functional diagram of the laboratory unit.
Сравнительная простота механической части установки и архитектуры её ПО, а также модульный принцип построения электронной части на базе сугубо унифицированных компонентов естественным образом исключили необходимость привлечения к её созданию средств CASE, 1D-моделирования, сред CAPP и CAM. Вместе с тем прочее упомянутое ПО использовалось на различных этапах данного процесса, чьё описание приведено далее.
Механическая часть установки включает в себя стойки с опорами для полуоси как объекта измерений (ОИ на рис. 1). Одна из опор представляет собой неподвижное болтовое соединение фланца полуоси со стойкой, на второй же, предназначенной для поддержания её внутреннего конца, имеется шарикоподшипниковый узел, функцией которого является минимизация трения, отрицательно влияющего на точность измерений. На внутреннем конце полуоси через шлицевое соединение установлено нагружающее устройство (НУ на рис. 1), представляющее собой рычаг, на котором шарнирно закреплён подвес в виде стержня с платформой для грузов с известными значениями масс.
Описанная механическая часть была оформлена в виде виртуальной геометрической трёхмерной модели в среде автоматизированного проектирования «Компас-3D», относящейся к категориям CAD и CAE [1]. Предварительные расчёты в её отношении были проведены при помощи математического ПО Mathcad [2]. На рис. 2 можно видеть данную модель с перечнем присутствующих в её составе сборочных единиц.
При размещении на платформе груза общей массой mг сила тяжести Fg = mгg (где g≈9,81 м/с2 — ускорение свободного падения в зоне проведения измерений), действующая со стороны стержня через на рычаг, обуславливает возникновение на полуоси крутящего момента Mg = Fgl (где l — длина плеча действия силы Fg). В свою очередь, наличие крутящего момента приводит к упругой деформации полуоси, которая может быть преобразована в характеризующий её (а значит, и нагружающий крутящий момент) электрический сигнал.
Одним из часто используемых на практике способов измерения описанных деформаций является тензометрирование, основанное на изменении активного электрического сопротивления при растяжении или сжатии одного или нескольких чувствительных элементов (тензорезисторов) [3, 4]. К достоинствам этого способа измерений следует отнести сравнительно низкую стоимость первичных преобразователей, их малую инерционность, компактность и незначительное влияние на процессы объекта измерений.
Первичным преобразователем (ПП на рис. 1) в описываемой установке является тензометрический датчик по схеме полного (четырежды активного) моста Уитстона [4] на основе тензорезисторов ФКП-15-200 [5], которые наклеены на специально подготовленную поверхность полуоси. Для наибольшей эффективности измерений расположение тензорезисторов было выбрано таким образом, чтобы проводники баз двух из них были ориентированы вдоль направления главных напряжений растяжения при кручении, а остальных двух — вдоль направления главных напряжений сжатия в том же режиме, что обеспечивает наибольшие их деформации и, следовательно, наибольшие же изменения значений их сопротивлений [6].
Рис. 2. Виртуальная модель механической части лабораторной установки в среде «КОМПАС-3D»
Fig. 2. Virtual model of the mechanical part of the laboratory unit in the KOMPAS-3D environment.
Источником энергии для датчика (ИЭ1 на рис. 1) служит батарея гальванических элементов со значением номинального напряжения 9 В. Для отключения батареи от датчика на время простоя установки в электрической цепи предусмотрен конечный выключатель.
С целью предварительной проверки конструкции на прочность и жёсткость компоненты модели были подвергнуты конечно-элементному анализу средствами входящего в состав «Компас-3D» программного модуля APM FEM [7]. На рис. 3 приведён один из результатов конечно-элементного анализа, относящийся к наименее прочному компоненту установки.
Таким образом, прогнозируемые прочностные свойства компонентов, а также прогнозируемая крутильная жёсткость полуоси, определяющая деформации константановых решёток тензорезисторов, оказались такими, что значение предельной массы на платформе было целесообразно задать, исходя не из них, а из условия статической устойчивости конструкции. Данное значение было установлено эмпирически и с учётом запаса и округления составило 60 кг.
Значения выходного напряжения датчика сравнительно малы, в связи с чем в состав установки введён неинвертирующий операционный усилитель (ОУ) [3] (УМ на рис.1), построенный на базе микросхемы LM358P [8]. В качестве источника энергии для него (ИЭ2 на рис. 1) используется работающий от бытовой электросети лабораторный линейный блок питания постоянным током, который обеспечивает подачу стабилизированного напряжения со значением 12 В.
Рис. 3. Цветовая карта значений коэффициента запаса по пределу текучести для стержня подвеса, полученная в результате конечно-элементного анализа в модуле «APM FEM» среды «КОМПАС-3D»
Fig. 3. Color map of the yield strength factor values for the suspension rod resulted from finite element analysis in the APM FEM module of the KOMPAS-3D environment.
Значения сопротивлений у плеч делителя напряжения, определяющие коэффициент усиления, подбирались таким образом, чтобы максимальное напряжение на выходе усилителя, достигаемое при максимальной же нагрузке, не превышало 5 В (стандартное опорное напряжение большинства современных электронных цифровых устройств). В системе «датчик–усилитель» предусмотрены переменные резисторы, посредством которых может осуществляться грубая и точная балансировка моста, а также подстройка коэффициента усиления.
Проектирование электротехнических и, в частности, электронных систем, как указано ранее, в настоящее время целесообразно осуществлять, используя возможности ПО, относящегося к категории EDA. ПО данной категории предназначено, в частности, для разработки принципиальных схем электротехнических устройств и их схемотехнического моделирования, имеющего целью предварительную проверку их работоспособности и прогностического определения характеристик.
В рамках проекта по созданию описываемой установки для достижения означенной цели были привлечены возможности среды Proteus Design Suite [9].
На рис. 4 представлена оформленная в данной среде виртуальная модель описанной системы тензометрирования и диаграмма с результатами моделирования её характеристики, где красный график иллюстрирует изменение электрического сигнала, приходящего на вход ОУ с датчика, а жёлтый — изменение электрического сигнала на выходе ОУ.
Рис. 4. Виртуальная модель тензометрического моста с балансировкой и усилением сигнала в среде «Proteus Design Suite»
Fig. 4. Virtual model of a strain gauge bridge with balancing and signal amplification in the Proteus Design Suite environment.
Компонентами модели являются: B1 — батарея гальванических элементов; SW1 — конечный выключатель; R1 и R2 — тензорезисторы, работающие на растяжение; R3 и R4 — тензорезисторы, работающие на сжатие; RV1 и RV2 — переменные резисторы грубой и точной балансировки моста соответственно; R5…R8 — балластные резисторы; U1:A — один из двух каналов микросхемы LM358P; R9 и R10 — резисторы делителя напряжения ОУ; RV3 — подстроечный резистор ОУ.
Функции вторичного преобразователя (ВП на рис. 1) возложены на МКП. МКП являет собой компактное электронное устройство, в чей состав входит изготовленная промышленным способом печатная плата и предустановленная на ней совокупность МК с периферийными устройствами, обеспечивающими функционирование последнего, оперативную проверку его работоспособности, а также связь с объектами внешней среды. В частности, подавляющее большинство современных МКП снабжено схемотехническими решениями, реализующими их сообщение с ПК посредством широко использующегося в настоящее время универсального последовательного двунаправленного интерфейса USB или других цифровых интерфейсов проводной и беспроводной связи.
МК платформы, как правило, предварительно сконфигурирован таким образом, чтобы понизить порог вхождения в технологию для начинающих. Однако в подавляющем большинстве случаев наличествует возможность его переконфигурирования с помощью программатора в рамках заложенных изготовителем технических возможностей, что максимизирует функциональную «гибкость» платформы и обеспечивает возможность её адаптации под индивидуальные потребности.
Специального упоминания заслуживают платформы семейства Raspberry Pi [10] и им подобные. Базовая концепция платформ такого типа предполагает возможность установки на подключённое к ним постоянное запоминающее устройство операционной системы (например, вышеупомянутой Raspberry Pi OS) и прикладного ПО с графическим пользовательским интерфейсом. При этом платформа снабжена рядом распространённых аппаратных интерфейсов, позволяющих использовать совместно с ней различные периферийные устройства ввода и вывода как по проводной, так и по беспроводной связи, что по сути делает её компактным ПК, обладающим в отличие от обычных компьютеров и мобильных устройств возможностью непосредственного восприятия сигналов от внешних измерительных преобразователей различных принципов действия.
В описываемой установке была использована МКП Arduino NANO V 3.0 [10, 11], построенная на базе МК ATmega328P [12].
Многие современные МК оборудуются встроенными модулями аналого-цифрового преобразования (АЦП). Не является исключением и упомянутый МК. Напряжение с выхода ОУ подаётся на одно из предназначенных для подключения устройств с аналоговыми сигналами каналов платформы и подвергается преобразованию встроенным АЦП в двоичный код.
Как известно, АЦП, прежде всего, характеризуется частотой дискретизации по времени и глубиной квантования по уровню [13]. Частота дискретизации по времени зависит от частоты используемого генератора тактовых импульсов МК. Используемая платформа оборудована генератором на базе кварцевого резонатора с частотой 16 MГц. Глубина квантования (разрядность АЦП) определяет такие основополагающие параметры как число уровней квантования и шаг квантования, также иногда называемый весом кванта.
Число уровней квантования для устройств, использующих двоичную систему счисления, mУК = 2mАЦП , где mАЦП — разрядность АЦП, а шаг квантования при условии его постоянства (при так называемом равномерном квантовании) , где UПШ — полная шкала преобразования, представляющая собой длину диапазона изменений входного континуального напряжения UIn от минимального UIn min до максимального UIn max значения: UПШ = UIn min - UIn max [13].
АЦП упомянутого МК реализует равномерное квантование, чья глубина (разрядность) mАЦП составляет 10 бит. Таким образом, в данном случае число ступеней квантования равно mУК = 1024, а шаг квантования ΔU ≈ 0.00488B (при UПШ = 5B).
При необходимости повысить точность аналого-цифрового преобразования к платформе может быть подключён внешний модуль АЦП, имеющий бо́льшую разрядность.
Полученный в результате преобразования цифровой код далее передаётся на ПК по последовательному интерфейсу через встроенный в МК универсальный асинхронный приёмопередатчик (UART) [11] и установленный на платформе контроллер USB-адаптера CH340G [14]. В целях предупреждения нагружения установки массой, чьё значение превышает вышеупомянутые 60 кг, к одному из цифровых выводов МКП через токопонижающий резистор подключён сигнальный светодиод (СУ на рис. 1), предназначенный для подачи периодических световых сигналов при приближении значения нагрузки к предельно допустимому.
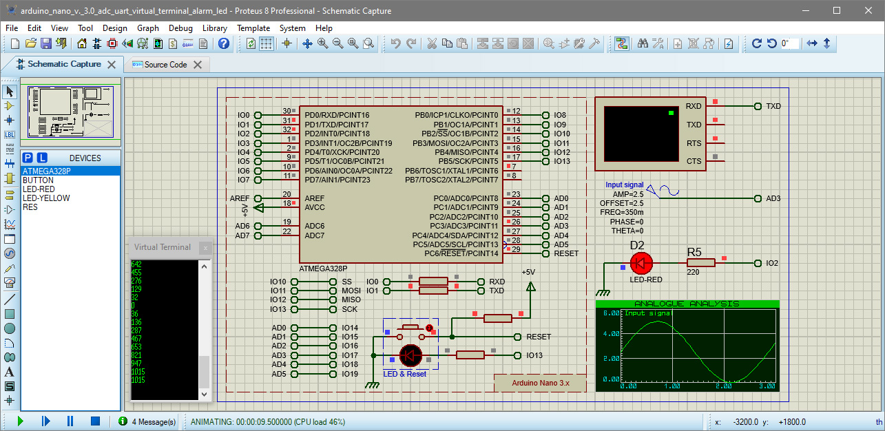
Рис. 5. Виртуальная модель МКП с подключёнными к ней периферийными устройствами в процессе интерактивной симуляции, производимой средствами среды «Proteus Design Suite»
Fig. 5. Virtual model of the microcontroller board with connected peripheral devices in the process of interactive simulation performed by the means of the Proteus Design Suite environment.
Для предварительного исследования совместного функционирования МКП и подключённых к ней периферийных устройств в среде Proteus Design Suite была разработана соответствующая виртуальная модель, показанная на рис. 5 в определённый момент процесса её интерактивной симуляции.
Компонентами данной модели являются: блок Arduino Nano 3.x, соответствующий используемой МКП; D2 — сигнальный светодиод; R5 — токопонижающий резистор сигнального светодиода; генератор Input signal, при помощи которого моделируется входной сигнал (см. приведённый на рис. 4 график); виртуальный терминал, в чьём окне при симуляции выводятся передаваемые на ПК результаты аналого-цифрового преобразования.
Описанные функции МК (как и его виртуальная модель) реализует за счёт выполнения памяти микропрограммы. Разработку микропрограммы можно осуществлять на языке соответствующего целевому МК ассемблера [15]. Однако при всех преимуществах данного метода, заключающихся в возможности обеспечения максимальной компактности и максимального же быстродействия конечного кода, во многих случаях программирование осуществляется на языках высокого уровня, чьи лексико-семантические и синтаксические средства обеспечивают бо́льшую простоту воплощения замысла пользователя.
На рис. 6 можно видеть текст микропрограммы с пояснениями, составленный на языке высокого уровня Arduino C в среде разработки Arduino IDE [10, 11].
Рис. 6. Текст микропрограммы с пояснениями в среде «Arduino IDE»
Fig. 6. Firmware text with explanations in the Arduino IDE environment.
Наряду с традиционными средами разработки ПО, в которых программирование осуществляется преимущественно текстуальными средствами, в настоящее время существуют IDE, основанные на концепции так называемого визуального программирования. Эта концепция предполагает, что исходная программа оформляется в виде алгоритмической блок-схемы, состоящей из типовых блоков, каждый из которых обладает определённым функционалом. Задание пользователем параметров этих блоков и связей между ними, собственно, и определяет будущий алгоритм обработки данных. Подобный подход предрасполагает к ускоренному освоению реализованных в его рамках средств программирования и позволяет существенно упростить и тем самым ускорить процесс разработки программы.
В качестве иллюстрации к вышеизложенному на рис. 7 приведено рабочее окно объектно-ориентированной среды визуального программирования Flowcode [16] с алгоритмической блок-схемой микропрограммы, аналогичной по функциям той, что представлена в текстовом виде на рис. 6. Кроме того, в данном окне присутствуют схема с разводкой выводов целевого МК и панель виртуального прибора (ВП), где помещены интерактивные модели подключённых к МКП периферийных устройств, которые позволяют осуществлять симуляцию функционирования системы и его отладку при необходимости.
Рис. 7. Алгоритмическая блок-схема микропрограммы, разводка выводов целевого МК и ВП в среде «Flowcode»
Fig. 7. Firmware algorithmic block diagram, pinout of the target microcontroller and virtual instrument in the Flowcode environment.
Концепт описываемой установки предполагает использование не только микропрограммы, но и ПО высокого уровня для ПК, позволяющего воспринимать поступающие с МКП данные, производить над ними различные преобразования и осуществлять их визуализацию в удобной для конечного пользователя форме. Таким образом, функции устройства обработки данных (УОД на рис. 1) распределены между МК и ПК, последний же выполняет ещё и функции устройства вывода данных (УВД на рис. 1).
С целью разработки упомянутого высокоуровневого ПО авторами была использована среда LabVIEW [17, 18], дополненная библиотекой драйверов VISA [18], которая обеспечивает взаимодействие с разнообразными периферийными устройствами. Среда LabVIEW довольно близка по своему функционалу к средам SCADA. Так же, как и среда Flowcode, она реализует концепцию визуального программирования, воплощённую, однако, иными по форме средствами.
Ниже, на рис. 8, представлены оформленные в среде LabVIEW лицевая панель ВП установки и алгоритмическая блок-схема, задающая процесс его функционирования.
Процесс работы ВП таков. Предварительно пользователь из выпадающего списка «Источник сигнала» выбирает порт ПК, к которому подключена целевая МКП, и запускает ВП, после чего начинается сбор данных. Данные, как предполагает используемый для их передачи интерфейс МКП, поступают в форме последовательности строковых значений, которые средствами ВП преобразуются в числовые значения. Затем над ними производятся необходимые преобразования, и результаты выводятся на предусмотренные в ВП индикационные средства. В качестве таковых используются элементы Numeric Indicator и Waveform Chart, которые позволяют осуществлять вывод в режиме реального времени в числовой и графической формах соответственно.
Рис. 8. Окна лицевой панели ВП и его алгоритмической блок-схемы в среде «LabView»
Fig. 8. Virtual instrument front panel windows and its algorithmic block diagram in the LabView environment.
Для минимизации помех, обусловленных возмущающими воздействиями внешней по отношению к компонентам установки среды, и выделения тренда сигнала в алгоритмической блок-схеме ВП предусмотрен блок Filter, реализующий функцию сглаживания по методу скользящего усреднения [18]. При этом в дидактических целях на лицевой панели ВП имеется управляющий элемент Slide Switch, который обеспечивает включение и выключение данной функции. Помимо того, в состав ВП был включён элемент Round LED, функционально дублирующий упомянутый ранее светодиод индикации перегрузки, а также элемент Stop Button, обеспечивающий остановку работы ВП.
Результаты
Перед введением установки в эксплуатацию авторами была осуществлена серия её тестовых испытаний. Среди оборудования названной выше специализированной аудитории имеются четыре тарированных груза, массы трёх из которых равны 9,7 кг, а масса четвёртого — 7,4 кг. Один из результатов изменения измеренного напряжения в процессах нагружения и разгружения ими полуоси при включённом в ВП сглаживании сигнала приведён на рис. 9. Окончательная обработка полученных данных и их представление производились в упомянутых ранее средах Mathcad и «Компас-3D».
Начальный и конечный участки демонстрируемого графика соответствуют отсутствию грузов на платформе. При этом неравные нолю значения выходного напряжения на них объясняются, во-первых, тем крутящим моментом, который создаётся на полуоси массами рычага и подвеса, а во-вторых — некоторым имманентным смещением ноля на выходе используемого операционного усилителя. Находящиеся между ними участки графика соответствуют последовательному нагружению полуоси массой со значениями 9,7 кг, 19,4 кг, 29,1 кг и 36,5 кг и её разгружению в обратном порядке. По результатам было установлено, что при изменениях массы на идентичные значения абсолютные изменения средних арифметических значений измеренного напряжения в установившихся режимах даже с учётом принципиально неустранимых погрешностей квантования и гистерезиса [13, 19] отличаются друг от друга не более, чем на 0,012 В (около 0,29 % от фактической длины диапазона изменений).
Рис. 9. Временна́я характеристика нагружения и разгружения полуоси
Fig. 9. Time-domain characteristic of loading and unloading of the driveshaft.
На рис. 10 можно видеть статическую характеристику исследуемого измерительного преобразователя, которая являет собой полученную аппроксимацией по реализованному в среде Mathcad методу наименьших квадратов [2] экспериментальных данных (с учётом масс рычага и подвеса) зависимость напряжения на его выходе от приложенного к полуоси крутящего момента .
Рис. 10. Статическая характеристика системы тензометрирования
Fig. 10. Static characteristic of strain gauge system.
Заключение
Полученные в рамках тестовых испытаний результаты позволили не только убедиться в работоспособности, адекватности функционирования установки, но и в возможности её дальнейшего использования в учебном процессе кафедры. Помимо этого, они убедительно показали, что современные МКП и описанные компьютерные технологии обладают возможностями и характеристиками, которые позволяют рассматривать их не только как образовательные средства, но и как удобные инструменты для проведения экспериментальных исследований в сфере автомобиле- и тракторостроения, а также в других областях техники. И дальнейшие связанные с их использованием перспективы не в последнюю очередь связаны с формированием системного подхода, который позволит для каждого этапа жизненного цикла информационно-измерительной системы рационально выбрать средства его реализации, взаимодополняющие друг друга.
Дополнительно
Вклад авторов: А.Е. Есаков — формирование основной идеи исследования, проектирование схемотехнических и программных решений для испытательной установки, разработка их виртуальных моделей и последующая реализация, участие в проведении эксперимента, cбор и анализ литературных источников, написание части текста статьи; В.В. Бернацкий — разработка концепции эксперимента, подготовка механической части испытательной установки, участие в проведении эксперимента, написание части текста статьи; М.Ю. Есеновский-Лашков — обработка и репрезентация полученных результатов, написание части текста статьи и её редактирование. Авторы подтверждают соответствие своего авторства международным критериям (все авторы внесли существенный вклад в разработку концепции, проведение исследования и подготовку статьи, прочли и одобрили финальную версию перед публикацией).
Конфликт интересов. Авторы декларируют отсутствие явных и потенциальных конфликтов интересов, связанных с проведённым исследованием и публикацией настоящей статьи.
Источник финансирования. Авторы заявляют об отсутствии внешнего финансирования при проведении исследования и подготовке публикации.
ADDITIONAL INFORMATION
Authors’ contribution: A.E. Esakov — formation of the research main idea, design of circuitry and software solutions for the laboratory test unit, development of their virtual models and subsequent implementation, participation in the experiment, collection and analysis of references, writing the part of the article’s manuscript; V.V. Bernatsky — development of the concept of the experiment, preparation of the mechanical part of the laboratory test unit, participation in the experiment, writing the part of the article’s manuscript; M.Yu. Esenovsky-Lashkov — processing and presentation of the results, writing the part of the article’s manuscript and editing the manuscript. All authors confirm that their authorship complies with international criteria (all authors made a significant contribution to the development of the concept, research and preparation of the article, read and approved the final version before publication).
Competing interests. The authors declare that they have no competing interests.
Funding source. This study was not supported by any external sources of funding.
Об авторах
Алексей Евгеньевич Есаков
Московский политехнический университет
Автор, ответственный за переписку.
Email: ravn@mail.ru
ORCID iD: 0000-0003-4393-958X
SPIN-код: 8766-5750
ResearcherId: AAW-3049-2021
кандидат технических наук, доцент кафедры Наземные транспортные средства
Россия, 107023, Москва, ул. Большая Семёновская, д. 38Владислав Витольдович Бернацкий
Московский политехнический университет
Email: vladislav_bern@mail.ru
ORCID iD: 0000-0002-3754-8729
SPIN-код: 1826-6290
кандидат технических наук, доцент, профессор кафедры Наземные транспортные средства
Россия, 107023, Москва, ул. Большая Семёновская, д. 38Михаил Юрьевич Есеновский-Лашков
Московский политехнический университет
Email: ludovicxiv@inbox.ru
ORCID iD: 0009-0003-6530-2325
SPIN-код: 8130-4928
кандидат технических наук, доцент, профессор кафедры Наземные транспортные средства
107023, Москва, ул. Большая Семёновская, д. 38Список литературы
- Жарков Н.В., Минеев М.А., Финков М.В., и др. КОМПАС-3D. Полное руководство. От новичка до профессионала. Санкт-Петербург: Наука и Техника, 2016.
- Кирьянов Д.В. Самоучитель Mathcad 13. Санкт-Петербург: БХВ-Петербург, 2006.
- Монк С., Шерц П. Электроника. Теория и практика. Санкт-Петербург: БХВ-Петербург, 2018.
- Платт Ч., Янссон Ф. Энциклопедия электронных компонентов. В 3 т. Т. 3. Датчики местоположения, присутствия, ориентации, вибрации, жидкости, газа, света, тепла, звука, электричества. Санкт-Петербург: БХВ-Петербург, 2017.
- Руководство по эксплуатации тензорезисторов типа ФКП [интернет]. СИБТЕНЗОПРИБОР [дата обращения 05.06.2023]. Доступ по ссылке: https://www.sibtenzo.com/articles/rukovodstvo-po-ekspluatatsii-tenzorezistory-tipa-fkp/?ysclid=lbx9flva9r936062314
- Беляев Н.М. Сопротивление материалов. Москва: Наука, 1976.
- APM FEM. Руководство пользователя [интернет]. Система трёхмерного моделирования КОМПАС-3D [дата обращения: 05.06.2023]. Доступ по ссылке: https://kompas.ru/source/info_materials/2015/APM_FEM_16.pdf
- LM158, LM158A, LM258, LM258A, LM2904, LM2904B, LM2904BA, LM2904V, LM358, LM358A, LM358B, LM358BA. Industry-Standard Dual Operational Amplifiers: Datasheet [Internet]. Texas Instruments Inc. [дата обращения: 05.06.2023]. Доступ по ссылке: https://www.ti.com/lit/ds/symlink/lm358.pdf?ts=1660417488863&ref_url=https%253A%252F%252Fwww.ti.com%252Fproduct%252FLM358
- Прокопенко В.С. Программирование микроконтроллеров ATMEL на языке C. Санкт-Петербург: Корона-Век, 2018.
- Петин В.А. Arduino и Raspberry Pi в проектах Internet of Things. Санкт-Петербург: БХВ-Петербург, 2019.
- Блум Дж. Изучаем Arduino: инструменты и методы технического волшебства. Санкт-Петербург: БХВ-Петербург, 2018.
- ATmega328P. 8-bit AVR Microcontroller with 32K Bytes In-System Programmable Flash: Datasheet [Internet]. Microchip Technology Inc. [дата обращения: 05.06.2023]. Доступ по ссылке: https://ww1.microchip.com/downloads/en/DeviceDoc/Atmel-7810-Automotive-Microcontrollers-ATmega328P_Datasheet.pdf
- Немчинов В.М. Основы электронной измерительной техники. Ч. 1. Элементы аналого-цифровых преобразователей. Москва: МИФИ, 1978.
- USB to Serial Port Chip CH340: Datasheet. Version: 3B [Internet]. Nanjing Qinheng Microelectronics Co., Ltd. [дата обращения: 05.06.2023] Доступ по ссылке: http://wch-ic.com/downloads/file/79.html?time=2022-04-18%2013:50:25&code=cV0Cqq5lvK9U2MeaVAZyefr7GYspnMi83DaaQrjf
- Ревич Ю.В. Программирование микроконтроллеров AVR: от Arduino к ассемблеру. Cанкт-Петербург: БХВ-Петербург, 2020.
- Иванов В.Б. Программирование микроконтроллеров для начинающих. Визуальное проектирование, язык C, ассемблер. Киев: МК-Пресс; Санкт-Петербург: Корона-Век, 2010.
- LabVIEW. Measurements Manual [Internet]. San José State University [дата обращения: 05.06.2023]. Доступ по ссылке: https://www.sjsu.edu/people/burford.furman/docs/me120/LabViewMeasManual.pdf
- Суранов А.Я. LabVIEW 8.20: Справочник по функциям. Москва: ДМК Пресс, 2007.
- Бокарев Д.Р., Есаков А.Е., Красавин П.А., Скворцова О.М. Введение в исчисление измерительных погрешностей кодирующих преобразователей // Автомобиль. Дорога. Инфраструктура. 2018. № 2 (16). Режим доступа: https://www.adi-madi.ru/madi/article/view/591/pdf_374. Дата обращения: 05.06.2023.
Дополнительные файлы












