Study of efficiency of the algorithm of acceleration and deceleration control of a wheeled vehicle by means of the accelerator pedal
- Authors: Klimov A.V.1,2
-
Affiliations:
- KAMAZ Innovation Center
- Moscow Polytechnic University
- Issue: Vol 18, No 1 (2024)
- Pages: 19-32
- Section: Transport and transport-technological facilities
- URL: https://journals.eco-vector.com/2074-0530/article/view/622753
- DOI: https://doi.org/10.17816/2074-0530-622753
- ID: 622753
Cite item
Abstract
BACKGROUND: As fuel costs are among the significant ones in vehicle operation, it is promising to use vehicle with electric drivetrains, such as battery electric vehicles, which make it possible to reduce these costs. The main key feature of them is mileage at one charge. In order to maximize this feature, designers are working on implementing more advanced energy sources with higher capacity and reducing energy transfer losses from the energy source to the driving wheels. In this path, electric drive is the main source of energy loss. Therefore, it is important not only to use more advanced electric drivetrains, but also to improve control algorithms. For the sake of this, it is necessary to define set points of demanded torque from the engine using only the accelerator pedal taking into account motion velocity, other conditions and vehicle performance. Implementation of this law helps driver to reduce energy consumption, as the vehicle is capable of moving using its inertia (free running) and using regenerative braking at maximum with minimal activity of main braking system.
AIM: Study of operation and efficiency of the algorithm of definition of traction and regenerative torque set points for the traction electric drive, definition of the free running mode depending on motion velocity and definition of the accelerator pedal position using methods of mathematical modeling of vehicle dynamics.
METHODS: The study of operation and efficiency of the law of definition of traction and regenerative torque set points for the traction electric drive and definition of the free running mode was conducted in the MATLAB/Simulink software package.
RESULTS: The paper contains fundamentals of building the algorithm of definition of traction and regenerative torque set points for the traction electric drive and definition of the free running mode, results of virtual study of operation and efficiency of this algorithm for driving a vehicle in the MATLAB/Simulink with virtual conditions relevant to the real ones.
CONCLUSIONS: The practical value of the study lies in ability of using the proposed law of definition of traction and regenerative torque set points for the traction electric drive and definition of the free running mode for development of control systems for traction drive of transport vehicles in order to increase their energy efficiency.
Full Text
ВВЕДЕНИЕ
В настоящее время имеется тенденция к применению в различных отраслях народного хозяйства для выполнения транспортных операций аккумуляторных колёсных транспортных средств с тяговым электрическим приводом ведущих колёс. У таких транспортных машин одной из основных характеристик является величина автономного пробега на одной зарядке перезаряжаемой системы хранения электрической энергии. Поэтому в конструкции разработчиками применяются всё более энергоёмкие перезаряжаемые источники энергии, в том числе в различных сочетаниях, более прогрессивные электроприводы. Также ведутся различные работы по снижению потерь энергии в цепи её передачи от системы хранения к ведущим колёсам. Многие исследователи ведут работы по разработке систем управления движением, использующим в качестве органа управления только 1 педаль — педаль хода (акселератора) [1–11].
Поскольку можно всё больше наблюдать внедрение для осуществления перевозок с применением аккумуляторных колёсных транспортных средств, таких как на рис. 1, имеющего характеристики представленные в [14].
Рис. 1. Общий вид транспортного средства.
Fig. 1. Main view of the vehicle.
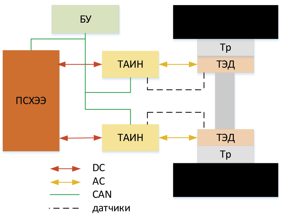
Данные транспортные средства оснащены перезаряжаемой системой хранения электрической энергии (тяговой аккумуляторной батареей) и тяговым электрическим приводом ведущих колёс (рис. 2) [14].
Рис. 2. Схема тягового электрического оборудования: ТЭД— тяговый электродвигатель; ТАИН— тяговый автономный инвертор напряжения; ПСХЭЭ — перезаряжаемая система хранения электрической энергии; Тр — трансмиссия; БУ — блок управления системы верхнего уровня. трансмиссия; БУ – блок управления системы верхнего уровня.
Fig. 2. Diagram of the traction electric equipment: ТЭД — a traction electric motor; ТАИН — a traction autonomous voltage invertor; ПСХЭЭ — a rechargeable electric energy storage system; Tp — a drivetrain; БУ – a control unit of the upper level system.
Также можно видеть, как постоянно ужесточаются требования к потребительским свойствам транспортных машин, поскольку потребители и эксплуатирующие организации стремятся снизить совокупную стоимость владения. При росте начальной стоимости транспортного средства снижение стоимости эксплуатации — очень актуальная задача. Эти параметры можно минимизировать при повышении энергоэффективности, снижая удельный расход энергии Wсум, кВтч/км, увеличивая при этом автономный пробег и снижая потребность в зарядке системы хранения энергии, а следовательно, затраты на осуществление перевозок.
Как отмечалось выше, повысить энергоэффективность возможно при снижении удельного расхода энергии. Это достигается снижением совокупных потерь энергии в цепи передачи от системы хранения энергии к ведущим колёсам. При этом также следует учитывать затраты и потери энергии в системах, обеспечивающих функционирование системы тягового привода и транспортного средства в целом (системы охлаждения, кондиционирования, освещения и прочие). Наибольшую долю в совокупных потерях энергии в цепи передачи энергии вносит непосредственно система преобразования электрической энергии в механическую в тяговом электрическом двигателе.
Рис. 3. Режимы движения машины в зависимости от степени нажатия на педаль хода.
Fig. 3. Vehicle motion modes depending on position of the accelerator pedal.
Для данных машин остро стоит вопрос по максимизации их энергоэффективности, поскольку потребители постоянно и неукоснительно ужесточают свои требования к данному эксплуатационному свойству, что выражается в увеличении запаса хода на одной зарядке перезаряжаемой системы хранения электрической энергии. Поэтому разработчикам необходимо постоянно решать задачу по увеличению запаса хода, как за счёт применения компонентов и систем с меньшими потерями энергии, так и применением алгоритмов управления, позволяющих наиболее эффективно их эксплуатировать. К таковым можно отнести алгоритмы управления тяговым электроприводом, осуществляющие наиболее энергоэффективный переход из одного состояния в другое при движении по соответствующему запросу [13]. Развитием данного подхода к управлению транспортным средством является создание алгоритмов, позволяющих это осуществлять только педалью хода, что наряду с повышением энергоэффективности позволяет улучшить эргономику управления, комфорт пассажиров. К тому же как правило для тягового электропривода свойственна короткая цепь механической трансмиссии с низкими демпфирующими свойствами, слабо демпфирующая воздействия от дороги, что наряду с высокими динамическими свойствами тягового двигателя, высокой его перегрузочной способностью при изменении режима может привести к повышенным динамическим нагрузкам в трансмиссии из-за резких ударных воздействий при быстром переходе с тягового режима на рекуперативный и наоборот.
ЗАВИСИМОСТИ ЗАПРАШИВАЕМОГО КРУТЯЩЕГО МОМЕНТА ОТ ПОЛОЖЕНИЯ ПЕДАЛИ ХОДА ПРИ РАЗЛИЧНЫХ СКОРОСТЯХ ДВИЖЕНИЯ
Процесс движения колёсной машины можно разделить на 3 типовых режима: тяговый, тормозной режим и режим движения по инерции — накатом (рис. 3). При управлении только педалью хода движение транспортного средства в том или ином режиме определяется степенью нажатия на педаль hdr и условиями движения. При высокой степени нажатия на педаль реализуется тяговый режим, при отпускании — движение накатом или торможение.
В зоне тяги крутящий момент на валу электродвигателя Mкр > 0 в зоне рекуперативного торможения Mкр< 0, в зоне движения по инерции Mкр = 0.
Значения степени нажатия на педаль хода, характеризующую левую границу тягового режима определяется по формуле:
, (1)
где М — масса колёсной машины, кг; α — уклон дороги, сх — коэффициент сопротивления воздуха; ρ — плотность воздуха, кг/м3; g — ускорение свободного падения, м/с2, V — скорость машины, м/с; V0 — скорость на которой коэффициент сопротивления качению равен f0, м/с; f0 — коэффициент сопротивления качению; rк0 — радиус качения колеса, м; Fлоб — лобовая площадь, м2; Мmax(ω) — максимальный крутящий момент, реализуемый тяговым электродвигателем, в зависимости от частоты вращения вала ротора, Нм.
Значение левой границы зоны наката можно определить по формуле:
, (2)
где Vmax — максимальная скорость движения колёсной машины, км/ч.
Уставки крутящих моментов на валу тягового электродвигателя для различных режимов определяются по формулам (3–6), а характеристики должны соответствовать графику рис. 4.
Рис. 4. График задания уставки крутящего момента на валу ТЭД: τam(V) — максимальное значение рекуперативного момента; τam(V) — максимальное значение тягового момента; hm(V) — положение педали акселератора, при котором становится доступным запрос максимального тягового момента.
Рис. 4. График задания уставки крутящего момента на валу ТЭД: τam(V) — максимальное значение рекуперативного момента; τam(V) — максимальное значение тягового момента; hm(V) — положение педали акселератора, при котором становится доступным запрос максимального тягового момента.
Значение максимальной уставки рекуперативного момента на валу двигателя определяется по формуле:
, (3)
где ax — продольное ускорение машины, м/с2; nв — число ведущих колёс.
Значение уставки рекуперативного момента в тормозном режиме определяется по формуле:
, (4)
где a, b и с — коэффициенты аппроксимации.
На рис. 4 величина степени нажатия на педаль хода hm определяет режим, позволяющий запрашивать максимально возможный крутящий момент в тяговом режиме. Величина уставки крутящего момента для тягового режима при степени нажатия на педаль от до hm определяется по формуле:
, (5)
где d, e, f — коэффициенты аппроксимации.
Величина уставки крутящего момента для степени нажатия на педаль хода от до полного нажатия определяется по формуле:
, (6)
где k, l, m — коэффициенты аппроксимации.
Рис. 5. Блок-схема алгоритма однопедального управления.
Fig. 5. The block diagram of the algorithm of the single pedal control.
Рис. 6. Зависимости запрашиваемого крутящего момента от положения педали акселератора при различных скоростях движения машины.
Fig. 6. Dependencies of demanded torque on position of the accelerator pedal at various vehicle motion velocity.
На рис. 6 показана реализация зависимостей уставок крутящего момента для различных режимов и условий движения транспортного средства в зависимости от скорости движения.
ИССЛЕДОВАНИЕ ФУНКЦИОНИРОВАНИЯ АЛГОРИТМА УПРАВЛЕНИЯ С ПОМОЩЬЮ ПЕДАЛИ ХОДА ПРИ ВИРТУАЛЬНОЙ ЭКСПЛУАТАЦИИ С ПОМОЩЬЮ ИМИТАЦИОННОГО МОДЕЛИРОВАНИЯ
С целью определения эффективности однопедального алгоритма управления проведены расчётные исследования с применением математического имитационного моделирования в среде Mat Lab. Общий вид имитационной модели динамики движения транспортного средства [17] показан на рис. 7. Модель оснащена имитационными моделями тягового электрического привода [18], перезаряжаемой системой хранения электрической энергии, системой управления.
Рис. 7. Общий вид имитационной математической модели: 1 — опорное основание; 2 — блок динамики движения; 3 — тяговые электродвигатели; 4 — цикл движения; 5 — тяговые инверторы; 6 — трансмиссия; 7 —климатические условия; 8 — система хранения электрической энергии; 9 — колесо; 10 — передняя подвеска; 11 — задняя подвеска; 12 — система управления; 13 — балка заднего моста.
Fig. 7. Main view of the simulation mathematical model: 1 — ground surface; 2 — the block of vehicle dynamics; 3 — traction electric motors; 4 — a driving cycle; 5 — traction invertors; 6 — drivetrain; 7 — climatic conditions; 8 — electric energy storage system; 9 — a wheel; 10 — front suspension; 11 — rear suspension; 12 — the control system; 13 — a rear axle drive.
С помощью имитационной математической модели транспортного средства [14] рис. 7 проведено исследование движения транспортного средства, управляемого с помощью только педали хода в условиях схожих с эксплуатационными. Исследовательский цикл движения показан на рис. 8 [19].
Рис. 8. Схема цикла движения [19].
Fig. 8. Curve of the driving cycle [19].
Исследование эффективности и работоспособности разработанного алгоритма однопедального управления проводились на опорном основании «сухой асфальт» (с коэффициентом взаимодействия движителя с опорным основанием при полном скольжении μsmax = 0,80).
Виртуальным испытаниям подвергался электромобиль (см. рис. 1), оснащённый системой формирования управляющего сигнала со стороны педали хода.
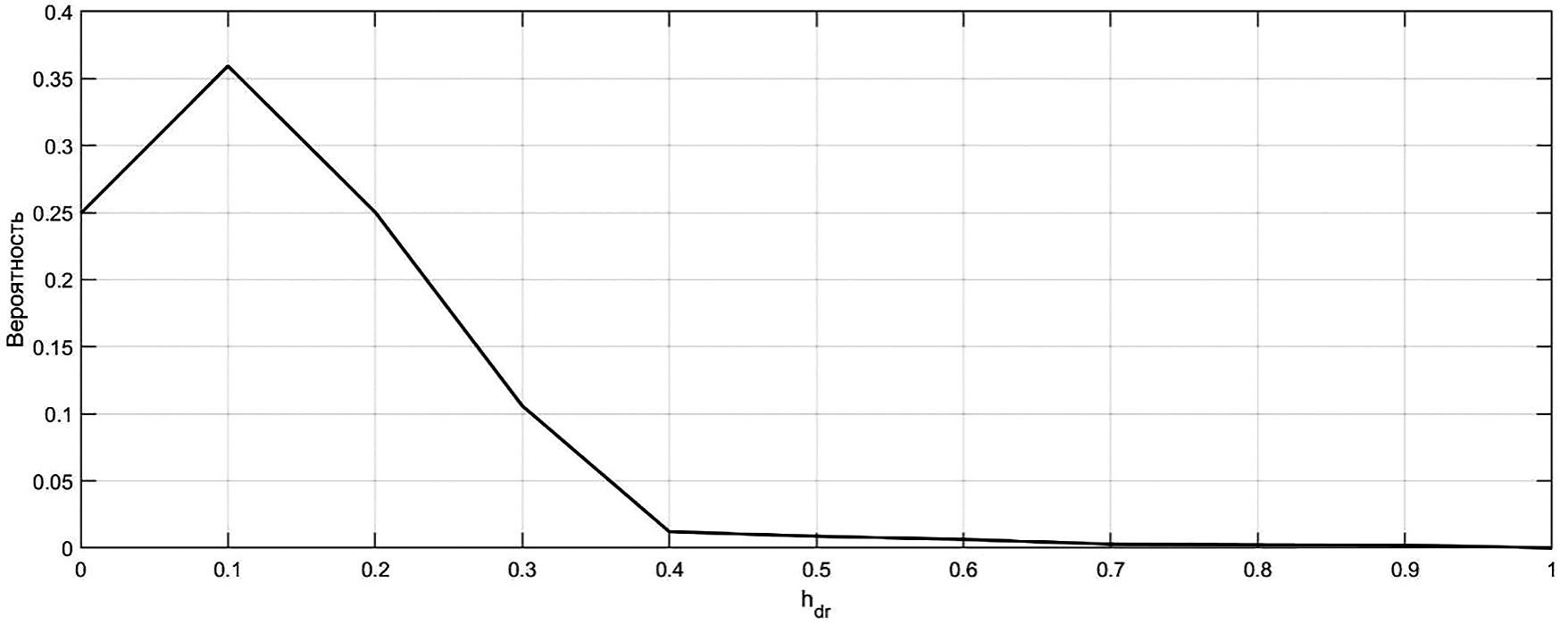
Рис. 9. Плотность вероятности положения педали акселератора для варианта с прямым управлением моментом.
Fig. 9. Probability density of position of the accelerator pedal for the option with the direct torque control.
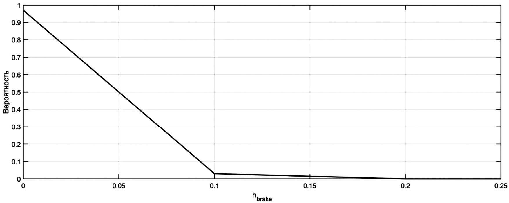
Рис. 10. Плотность вероятности положения педали тормоза для варианта с прямым управлением моментом.
Fig. 10. Probability density of position of the brake pedal for the option with the direct torque control.
Рис. 11. Плотность вероятности крутящего момента на ведущем колесе для варианта с прямым управлением.
Fig. 11. Probability density of torque at a driving wheel for the option with the direct torque control.
Рис. 12. Плотность вероятности рекуперативного момента на ведущем колесе для варианта с прямым управлением моментом.
Fig. 12. Probability density of regenerative torque at a driving wheel for the option with the direct torque control.
Рис. 13. Плотность вероятности тормозного момента на ведущем колесе для варианта с прямым управлением моментом.
Fig. 13. Probability density of braking torque at a driving wheel for the option with the direct torque control.
В качестве базы для сравнения использовался такой же электромобиль, но с двухпедальным прямым управлением крутящим моментом от педали хода, а тормозным моментом — от педали тормоза. На рис. 9–13 приведены основные параметры движения машины с прямым управлением моментом тяговых электродвигателей от педали хода.
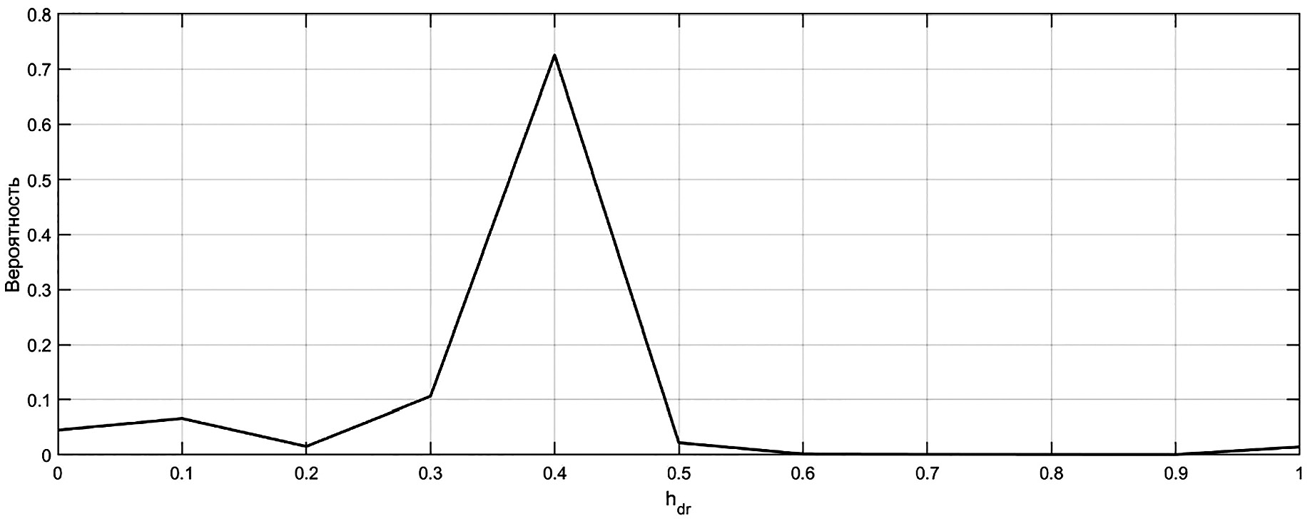
Рис. 14. Плотность вероятности положения педали хода для варианта однопедального управления.
Fig. 14. Probability density of position of the accelerator pedal for the option with the single pedal control.
Рис. 15. Плотность вероятности крутящего момента на ведущем колесе для варианта однопедального управления.
Fig. 15. Probability density of torque at a driving wheel for the option with the single pedal control.
Рис. 16. Плотность вероятности рекуперативного момента на ведущем колесе для варианта однопедального управления.
Fig. 16. Probability density of regenerative torque at a driving wheel for the option with the single pedal control.
На рис. 14–16 представлены те же зависимости для варианта, оснащённого системой формирования управляющего сигнала со стороны только педали хода. Следует отметить, что зависимости для плотностей вероятности положения тормозной педали и тормозного момента на ведущем колесе не представлены, т. к. в процессе движения водитель гораздо эффективнее использовал рекуперативные возможности тягового привода для замедления и рабочей тормозной системой не пользовался.
Анализ параметров движения (см. рис. 9–16) электромобиля с различными алгоритмами управления тяговым электроприводом показывает, что в случае, когда транспортное средство оснащено системой формирования управляющего сигнала со стороны педали хода, существенно расширяется диапазон использования педали (до 50% от полного хода), в то время как для варианта с прямым управлением моментом основной вес приходится на 10% и далее снижается практически до нуля на 40% полного хода. При этом диапазоны изменения крутящих и рекуперативных моментов на ведущих колёсах (рис. 11–12 и 15–16) практически идентичны.
ИССЛЕДОВАНИЕ ЭНЕРГОЭФФЕКТИВНОСТИ АЛГОРИТМА УПРАВЛЕНИЯ С ПОМОЩЬЮ ПЕДАЛИ ХОДА ПРИ ВИРТУАЛЬНОЙ ЭКСПЛУАТАЦИИ С ПОМОЩЬЮ ИМИТАЦИОННОГО МОДЕЛИРОВАНИЯ
Энергоэффективность алгоритмов управления тяговым электроприводом будем оценивать по показателю удельной мощности: суммарной , которая затрачивается на движение за один километр пробега:
, (7)
и рекуперативной , которая вырабатывается тяговыми электродвигателями в генераторном режиме работы и возвращается в тяговую аккумуляторную батарею за один километр пробега:
. (8)
В формулах (7) и (8) L — пройденный путь, Mкi — полный момент на i-м ведущем колесе; Mрекi— рекуперативный момент на i-м ведущем колесе; ωкi — угловая скорость вращения i-го ведущего колеса.
Рис. 17. Удельная энергия, затрачиваемая на движение в городском цикле за один километр пробега: 1 — с однопедальным управлением; 2 — с прямым управлением моментом.
Fig. 17. Specific regenerative power per kilometer during the motion according to the studied cycle: 1 — with the single pedal control; 2 — with the direct torque control.
Суммарная средняя удельная мощность для двух вариантов управления тяговым приводом в городском цикле движения показана на рис. 17, рекуперативная средняя удельная мощность — на рис. 18.
Рис. 18. Удельная энергия рекуперации: 1 — с однопедальным управлением; 2 — с прямым управлением моментом.
Fig. 18. Specific regenerative power : 1 — with the single pedal control; 2 — with the direct torque control.
Из рис. 17 видно, что удельные энергозатраты для варианта с однопедальным управлением меньше на 17–35% (в зависимости от режима движения) по сравнению с вариантом с прямым управлением моментом тяговых электродвигателей. При этом удельная мощность рекуперации для варианта с однопедальным управлением в среднем на 300% больше, чем для варианта с прямым управлением моментом тяговых электродвигателей, что приводит к тому, что рабочая тормозная система практически не задействована в первом случае, что дополнительно ведёт к экономии её ресурса.
ВЫВОДЫ
Методами имитационного моделирования установлено, что в случае использования системы формирования управляющего сигнала со стороны педали хода удельные энергозатраты снижаются на 17–35% в расчёте на один километр пройденного пути по сравнению с работой алгоритма с прямым управлением моментом тяговых электродвигателей.
Методами имитационного моделирования установлено, что в случае использования системы формирования управляющего сигнала со стороны педали хода удельная мощность рекуперации в среднем на 300% выше, чем у алгоритма с прямым управлением моментом тяговых электродвигателей в расчёте на один километр пройденного пути.
Методами имитационного моделирования установлено, что в случае использования системы формирования управляющего сигнала со стороны педали акселератора более эффективное использование рекуперативного торможения приводит к тому, что рабочая тормозная система будет задействована в основном только для экстремального торможения, что случается крайне редко для рейсового автотранспорта, и это приведёт к существенной экономии ресурса рабочей тормозной системы.
ДОПОЛНИТЕЛЬНАЯ ИНФОРМАЦИЯ
Вклад автора. Автор подтверждает соответствие своего авторства международным критериям ICMJE (автор внёс существенный вклад в разработку концепции, проведение исследования и подготовку статьи, прочёл и одобрил финальную версию перед публикацией).
Конфликт интересов. Автор декларирует отсутствие явных и потенциальных конфликтов интересов, связанных с проведённым исследованием и публикацией настоящей статьи.
Источник финансирования. Автор заявляет об отсутствии внешнего финансирования при проведении исследования.
ADDITIONAL INFORMATION
Author’s contribution. The author confirms that his authorship complies with the international ICMJE criteria (author made a significant contribution to the development of the concept, research and preparation of the article, read and approved the final version before publication).
Competing interests. The author declares that he has no competing interests.
Funding source. This study was not supported by any external sources of funding.
About the authors
Alexander V. Klimov
KAMAZ Innovation Center; Moscow Polytechnic University
Author for correspondence.
Email: klimmanen@mail.ru
ORCID iD: 0000-0002-5351-3622
SPIN-code: 7637-3104
Scopus Author ID: 57218166154
Cand. Sci. (Engineering), Associate Professor of the Advanced Engineering School of Electric Transport; Head of the Electric Vehicles Department
Russian Federation, Moscow; 38 Bolshaya Semenovskaya street, 107023 MoscowReferences
- Characteristics of the KAMAZ 6282 electric bus. [internet]. Naberezhnye Chelny. Accessed: 15.10.2022. Available from: https://kamaz.ru/upload/bus/Электробус%20KAMAZ-6282.pdf
- Klimov AV, Chirkin VG, Tishin AM. About some design features and types of transport traction electric motors. Avtomobilnaya promyshlennost. 2021;7:15–21. (In Russ). EDN: FEETSV
- Klimov AV, Tishin AM, Chirkin VG. Various types of traction synchronous motors for urban operating conditions. Gruzovik. 2021. № 6. С. 3–7. (In Russ). EDN: ZTRMYW
- Zhileikin MM, Klimov AV, Maslennikov IK. Algorithm for generating a control signal from the accelerator pedal, ensuring energy-efficient electricity consumption by the traction drive of an electric bus. Izvestiya MGTU «MAMI». 2022;16(1):51–60. (In Russ). doi: 10.17816/2074-0530-100232
- Butarovich DO, Skotnikov GI, Eranosyan AV. Algorithm for controlling regenerative braking using the accelerator pedal. Nauchno-tekhnicheskiy vestnik Bryanskogo gosudarstvennogo universiteta. 2022. №4. (In Russ). EDN: IMJRKB doi: 10.22281/2413-9920-2022-08-04-275-281
- Wen He, Chen Wang, Hui Jia. A single-pedal regenerative braking control strategy of accelerator pedal for electric vehicles based on adaptive fuzzy control algorithm. Energy Procedia. 2018;152:624–629. doi: 10.1016/j.egypro.2018.09.221
- Yongqiang Zhao, Xin Zhang, Jiashi Li, et al. A research on evaluation and development of single-pedal function for electric vehicle based on PID. J. Phys. Conf. Ser. 2020;1605. doi: 10.1088/1742-6596/1605/1/012109
- Hongwen He, Chen Wang, Hui Jia, Xing Cui. An intelligent braking system composed single-pedal and multi-objective optimization neural network braking control strategies for electric vehicle. Applied Energy. 2020;259(C). doi: 10.1016/j.apenergy.2019.114172
- Zhang J, Lv C, Gou J, et al. Cooperative control of regenerative braking and hydraulic braking of an electrified passenger car. Proc. Inst. Mech. Eng. Part D: J. Automob. Eng. 2012;226(10):1289–1302. doi: 10.1177/0954407012441884
- Guo J, Wang J, Cao B. Regenerative braking strategy for electric vehicles. In: 2009 IEEE Intelligent Vehicles Symposium. 03–05 June 2009. Xi’an, China. Xi’an: IEEE; 2009. doi: 10.1109/IVS.2009.5164393
- Xu Guoqing, Li Weimin, Xu Kun, et al. An intelligent regenerative braking strategy for electric vehicles. Energies. 2011;4(9):1461–1477. doi: 10.3390/en4091461
- Zhang J, Lv C, Qiu M, et al. Braking energy regeneration control of a fuel cell hybrid electric bus. Energy Conversion & Management. 2013;76(76):1117–1124. doi: 10.1016/j.enconman.2013.09.003
- Wang JW, Tsai SH, Li HX, et al. Spatially Piecewise Fuzzy Control Design for Sampled-Data Exponential Stabilization of Semi-Linear Parabolic PDE Systems. IEEE Transactions on Fuzzy Systems. 2018;26(5):2967–2980. doi: 10.1109/TFUZZ.2018.2809686
- Zhang K, Xu L, Hua J, et al. A Comparative Study on Regenerative Braking System and Its Strategies for Rear-wheel Drive Battery Electric Vehicles. Qiche Gongcheng / Automotive Engineering. 2015;37(2):125–131.
- Lv C, Zhang J, Li Y, et al. Mechanism analysis and evaluation methodology of regenerative braking contribution to energy efficiency improvement of electrified vehicles. Energy Conversion and Management. 2015;92:469–482. doi: 10.1016/j.enconman.2014.12.092
- Kulas RA, Rieland H, Pechauer J. A System Safety Perspective into Chevy Bolt’s One Pedal Driving. SAE Technical Paper. 2019. doi: 10.4271/2019-01-0133
- Wang J, Besselink IJM, van Boekel JJP, Nijmeijer H. Evaluating the energy efficiency of a one pedal driving algorithm. In: European Battery, Hybrid and Fuel Cell Electric Vehicle Congress (EEVC 2015), Brussels, Belgium. 2015. Accessed: 15.10.2022. Available from: https://pure.tue.nl/ws/files/15971352/Evaluating_the_energy_efficiency_of_a_one_pedal_driving_algorithm.pdf
- Patent RF № 2797069 / 31.05.2023. Byul. № 16. Klimov AV, Ospanbekov BK, Zhileykin MM, et al. Sposob upravleniya individualnym tyagovym elektroprivodom vedushchikh koles mnogokolesnogo transportnogo sredstva. (In Russ). EDN QAUBVR
- Zhileikin MM, Kotiev GO. Modeling of vehicle systems. Moscow: MGTU im NE Baumana; 2020. (In Russ).
- Biryukov VV, Porsev EG. Traction electric drive. Novosibirsk: NGTU; 2018. (In Russ).
- GOST R 54810-2011. Avtomobilnye transportnye sredstva. Toplivnaya ekonomichnost. Metody ispytaniy. Mosow: STANDARTINFORM, 2012. (In Russ). Accessed: 15.10.2022. Available from: https://meganorm.ru/Data/517/51790.pdf
Supplementary files




















