Developing a hybrid wireless power transfer system for electric vehicles
- Authors: Klimov E.M.1, Fironov A.M.1, Maleev R.A.1, Zuev S.M.2,3
-
Affiliations:
- Moscow Polytechnic University
- MIREA-Russian Technological University
- Central Research Automobile and Automotive Engines Institute NAMI
- Issue: Vol 19, No 1 (2025)
- Pages: 401-409
- Section: Transport and transport-technological facilities
- URL: https://journals.eco-vector.com/2074-0530/article/view/629143
- DOI: https://doi.org/10.17816/2074-0530-629143
- EDN: https://elibrary.ru/WULWVI
- ID: 629143
Cite item
Abstract
Background: Today, automotive research organizations worldwide are actively developing wireless power transfer systems for electric vehicles. The key advantage of such systems is their ability to resupply power on board the moving vehicle without using a contact slider.
Aim: This study aims to increase the energy efficiency of electric vehicles by using a hybrid wireless power transfer system.
Materials and methods: The study used a mathematical model of urban driving cycle as provided by UNECE Regulation No. 83.
Results: We developed a structural diagram of a hybrid wireless power transfer system and determined its operational algorithm for the urban driving cycle. The author reviewed and analyzed the relative contemporary research and development and various wireless power transfer systems for electric vehicles. The target of this study is a magnetic coupling resonant wireless power transfer system with one primary coil for power transfer and a battery of supercapacitors for accumulation.
Conclusion: Automotive companies and research institutes may use the proposed traction voltage system and its operational algorithm to design urban passenger vehicles.
Full Text
Introduction
Analysis of storages for contemporary electric vehicles has identified the main disadvantages of batteries, including low energy density, power, and performance with increased current and low ambient temperature [1]. As a result, the electric vehicle has a range several times less than that of a similar wheeled vehicle with an internal combustion engine. In addition, the charging time of a traction battery is several hours, while it takes about a minute to fill the fuel tank of a passenger car. In the premises, the problem of developing an alternative traction voltage system is highly relevant.
A system of wireless power transfer to an electric vehicle could be a promising solution. Table 1 summarizes research and development related to wireless power transfer systems for electric vehicles [2–11].
Table 1. Some developments of wireless power transfer systems for electric vehicles
Табл. 1. Некоторые разработки в области бесконтактного электроснабжения электромобилей
R&D | Country | Year | Vehicle type | Power, kW | Efficiency, % | Frequency, Hz |
Bombardier PRIMOVE | Canada | 2018 | Tram, electric bus | 200 | 85 | 20 |
KAIST OLEV 4G | Republic of Korea | 2015 | Electric bus | 100 | 80 | 20 |
Qualcomm FABRIC | USA | 2017 | Electric vehicle | 20 | 85 | 85 |
ORNL | USA | 2022 | Tractor, electric bus, electric vehicle | 200 | 85 | 85 |
Electreon | Israel | 2023 | Tractor, electric bus, electric vehicle | 70 | 85 | 85 |
Toyota | Japan | 2020 | Electric bus, electric vehicle | 10 | 85 | 85 |
Magnetic coupling resonant wireless power transfer system with one primary coil
Fig. 1 shows the circuit of an electric vehicle’s wireless power transfer system with one primary coil [1].
Fig. 1. Circuit diagram of an electric vehicle’s wireless power transfer system with one primary coil.
Рис. 1. Электрическая схема системы бесконтактного электроснабжения электромобиля с одной первичной обмоткой.
To compensate for reactive power, capacitors Cp and Cs and inductors Ls are used in the circuit. The primary coil L1 is installed under the road surface and has inductive coupling with the secondary coil L2 installed in the electric vehicle. The voltage to the primary winding is applied from the power source U1. The output voltage is converted by a single-phase full-wave rectifier to charge the traction battery.
The highest system efficiency is achieved by transferring power at the resonant frequency:
. (1)
Inductivity of compensating coils are determined based on the inductivity of primary and secondary coils [12]:
; , (2)
where α is the design factor randomly selected in the range 0<α≤1.
Capacity of series capacitors:
, . (3)
The inverter output voltage characteristic:
, (4)
where D is the filling factor of the inverter.
The applicable rectifier input voltage is determined by formula (5):
. (5)
Primary and secondary currents:
, . (6)
Inverter output current:
. (7)
Rectifier output current:
. (8)
Thus, the transferred power can be calculated as:
. (9)
The main advantages of single primary coil systems are ease of control and high specific primary power. The disadvantages include low specific secondary power.
Fig. 2 shows the circuit of an electric vehicle’s magnetic coupling resonant wireless power transfer system with multiple primary coils [1].
Fig. 2. Circuit diagram of an electric vehicle’s magnetic coupling resonant power transfer system with multiple coils.
Рис. 2. Электрическая схема резонансной системы электроснабжения электромобиля с несколькими первичными обмотками.
Magnetic coupling resonant wireless power transfer systems with multiple primary coils
In this system, inverters and compensators are connected in parallel, allowing to implement a system with multiple primary coils. Voltage is separately supplied to each coil. In all other respects, the design and the operating principle are similar to the system discussed above.
The output power:
. (10)
Analyzing (10), we may conclude that the transferred power is determined as the modulus of the sum of powers of primary coils. Thus, turning on any primary coil does not necessarily lead to increased power in the secondary one as the magnetic induction vector may be directed against the main flux. In this case, the inverter controlling the negatively coupled coil must be switched off.
Fig. 3 shows the temporal variation curves of system efficiency [12]. The characteristic indicates that the system efficiency is very high (about 92%).
Fig. 3. Temporal variation curves of system efficiency: DC to DC efficiency (%) is the energy transfer efficiency from inverter to battery in percent; time t, (s) is the time in seconds; ηDC-DC is the efficiency; moving average of ηDC-DC is the average efficiency.
Рис. 3. Кривые изменения КПД системы во времени.
The main advantage of the system is its high efficiency. Disadvantages include a complex control system and low specific primary power.
Electric coupling wireless power transfer system
The above-mentioned vehicle power transfer systems include the air-core transformer. Thus, their operation is based on Faraday’s law of induction:
, (11)
where w is the number of coil turns; Ф is the magnetic flux (Wb).
This section discusses power transfer using an air capacitor.
The electric coupling power transfer system [13] is shown in Fig. 4.
Fig. 4. Electric coupling power transfer system of an electric vehicle: 1: aelectric vehicle; 2: power supply; 3: secondary coil of transformer; 4: primary coil of transformer; 5, 8, 9: power supply cables; 6: neutral plate; 7: switching converter; 10: bearing surface; 11: on-board energy storage; 12: air gap; 13: wheel.
Рис. 4. Устройство системы электроснабжения транспортного средства методом электростатической индукции: 1 — электромобиль; 2 — источник электроэнергии; 3 — вторичная обмотка трансформатора; 4 — первичная цепь трансформатора; 5, 8, 9 — сетевые кабели; 6 — нейтральная пластина; 7 — преобразовательно-коммутационная аппаратура; 10 — опорная поверхность; 11 — бортовой накопитель энергии; 12 — воздушный промежуток; 13 — колесо.
The power supply feeds a transformer connected to power supply cables. An electrostatic field is generated between them and the neutral plate of the capacitor. To match the input voltage and the charging voltage of the on-board storage, a switching converter is used.
Power transferred through the air capacitor to the vehicle:
, (12)
where ƒ0 is the resonance frequency (Hz); С is the capacitance of the air capacitor (Ф); V is the line voltage (V); К0 is the coupling factor.
Advantages:
- High efficiency;
- High controllability of the electric vehicle;
- Able to supply other vehicles, including those with dielectric propellers.
Disadvantages:
- Large dimensions;
- Low energy density;
- High power supply requirements.
Developing a structural diagram of a traction voltage system of an electric vehicle with a hybrid wireless power transfer system
The review and analysis of various wireless power transfer systems and relative R&D showed multiple prospects for using inductive coupling systems with one primary coil. Their advantages include small dimensions, high energy density, possible use of power supplies with low parameters, ease of operation, and high efficiency.
Electric traction systems for vehicles have some advantages [14]. However, the specific energy of traction batteries does not exceed 576 J/g, which is about 100 times lower than that of gasoline or diesel fuel. In the premises, electric vehicles are equipped with batteries weighing about 30% of the vehicle’s gross weight with the range equal to a similar vehicle [1]. On the contrary, electric vehicles are now mainly used in cities, where the driving cycle involves constant alternation of acceleration, steady movement, braking, and stopping.
The cycle provided by UNECE Regulation No. 83 [14] is taken as the fuel efficiency and exhaust toxicity test cycle. According to the rules, the cycle consists of two parts, namely urban and highway. The research and calculations will be based on the urban electric vehicle; thus, it is advisable to use the first part of the cycle only (Fig. 5). The total duration of the urban driving cycle is 195 s.
Fig. 5. Estimated urban driving cycle as provided by UNECE Regulation No. 83.
Рис. 5. Расчётный городской цикл движения согласно Правилам ЕЭК ООН № 83.
Let us analyze the urban driving cycle. The distance between stops is small (about 300–500 m) as there are multiple traffic obstacles, including traffic lights, pedestrian crossings, speed bumps, etc. In the premises, an electric vehicle requires a relatively small amount of power to cover the distance from stop to stop. However, frequent acceleration requires high power consumption. Overcoming the vehicle’s inertia requires up to 80% of the storage capacity [1]. Therefore, power storages shall have a high specific power to have acceptable weight and dimensions.
It is a well-known fact that capacitive storages (CS) have high specific power, but relatively low energy density, while properties of chemical accumulators are exactly the opposite [1]. In addition, electric double layer capacitors offer simple design, ease of use, safety, environmental friendliness, and, most importantly, the ability to quickly accumulate and release stored energy. CS may be operated at low below-zero temperatures and withstand deep discharges, overcharges, and short circuits. In particular, molecular energy storages (MES) have more than 500,000 battery cycles, which is three orders of magnitude longer than that of batteries [15–18].
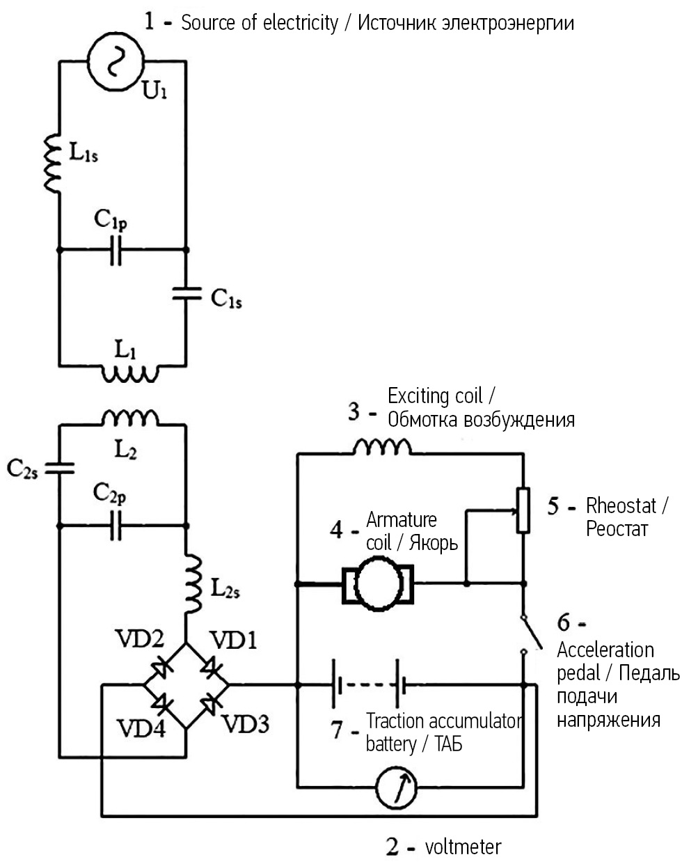
Fig. 6 shows a traction voltage system for an electric vehicle with a hybrid wireless power transfer system developed by the Trucks Laboratory (Land-Based Vehicles Department) of Moscow Polytechnic University.
Fig. 6. The traction electric system of a prototype: 1: secondary coil; 2: capacitor; 3: rheostat; 4: rectifier; 5: traction motor; 6: axle drive.
Рис. 6. Система тягового электрооборудования ходового макета: 1 — вторичная обмотка; 2 — конденсаторная батарея; 3 — реостат; 4 — выпрямитель; 5 — тяговый электродвигатель; 6 — главная передача.
The primary coil of the air-core transformer, to which the alternating supply voltage is applied, is located under the bearing surface. The primary current flow generates an alternating magnetic field that penetrates the turns of the secondary coil, which can be installed either inside the tires or at the bottom of the electric vehicle. In the secondary coil, a self-induction EMF is generated and supplied to the rectifier input. If the secondary coil is installed inside the buses, brushes and slip rings are used to supply the EMF. A single-phase full-wave rectifier is provided to convert alternating current to direct current and control the charging voltage of the capacitor. During acceleration or steady movement of the electric vehicle, the capacitor voltage is supplied to both the armature coil and the excitation coil of the traction motor. The DC motor torque is transferred to the drive wheel via the drive gear. During regenerative braking, the torque from the drive wheel is supplied to the DC machine using the above systems, and the DC machine is switched to the generator mode.
Fig. 7 shows the operational algorithm of the traction voltage system (TVS) in the urban driving cycle.
Fig. 7. Operational algorithm of the traction voltage system in the urban driving cycle: КБ: the capacitor is used for driving; PT: regenerative braking.
Рис. 7. Алгоритм работы СТЭО в городском цикле движения: КБ — использование энергии конденсаторной батареи для движения; РТ — рекуперативное торможение.
Conclusion
Thus, the study allowed to build a diagram of the traction voltage system of an electric vehicle with hybrid wireless power transfer system and its operational algorithm for the urban driving cycle based on UNECE Regulation No. 83.
This work will be continued in the form of the implementation of a mathematical model of the developed system. The introduction of traction electrical equipment system with inductive energy transfer and its capacitive storage will improve the energy efficiency of electric vehicles.
Additional information
Author contributions: E.M. Klimov: writing the text of the manuscript; A.M. Fironov: expert opinion, search for publications on the topic of the manuscript; R.A. Maleev: approval of the final version; S.M. Zuev: creation of images. All the authors approved the version of the manuscript to be published and agreed to be accountable for all aspects of the work, ensuring that issues related to the accuracy or integrity of any part of the work are appropriately investigated and resolved.
Ethics approval: N/A.
Funding sources: No funding.
Disclosure of interests: The authors have no relationships, activities, or interests for the last three years related to for-profit or not-for-profit third parties whose interests may be affected by the content of the article.
Statement of originality: No previously obtained or published material (text, images, or data) was used in this study or article.
Data availability statement: The editorial policy regarding data sharing does not apply to this work as no new data was collected or created.
Generative AI: No generative artificial intelligence technologies were used to prepare this article.
Provenance and peer review: This paper was submitted unsolicited and reviewed following the standard procedure. The peer review involved two external reviewers, a member of the editorial board, and the in-house scientific editor.
About the authors
Egor M. Klimov
Moscow Polytechnic University
Author for correspondence.
Email: klimov.mami@yandex.ru
ORCID iD: 0009-0004-9739-0267
SPIN-code: 2759-7425
Lecturer at the Electrical Equipment and Industrial Electronics Department
Russian Federation, MoscowAnatoly M. Fironov
Moscow Polytechnic University
Email: a.m.fironov@mospolytech.ru
ORCID iD: 0000-0003-2683-9958
SPIN-code: 8824-5702
Cand. Sci. (Engineering), Assistant Professor, Assistant Professor of the Land Vehicles Department
Russian Federation, MoscowRuslan A. Maleev
Moscow Polytechnic University
Email: 19rusmal@gmail.com
ORCID iD: 0000-0003-3430-6406
SPIN-code: 7801-3294
Cand. Sci. (Engineering), Assistant Professor, Professor of the Electrical Equipment and Industrial Electronics Department
Russian Federation, MoscowSergey M. Zuev
MIREA-Russian Technological University; Central Research Automobile and Automotive Engines Institute NAMI
Email: sergei_zuev@mail.ru
ORCID iD: 0000-0001-7033-1882
SPIN-code: 6602-6618
Cand. Sci. (Physics and Mathematics), Assistant Professor, Head of the Department for Training Highly Qualified Personnel and Continuing Professional Education, Assistant Professor of the Optical-Electronic Devices and Systems Department
Russian Federation, Moscow; MoscowReferences
- Klimov EM, Fironov AM, Maleev RA, et al. Development of an algorithm for the operation of an electric vehicle electric drive in the urban cycle. Izvestiya MGTU "MAMI". 2023;17(2):137–145. doi: 10.17816/2074-0530-321355 (In Russ.) EDN: ZMGPZP
- Suul JA, Guidi G. Overview and Electro-Technical Evaluation of the State-of-the-Art for Conductive and Inductive Power Transfer Technologies. SINTEF Energy Research Report. 2018. Available online: https://www.sintef.no/globalassets/project/elingo/18-0733-rapport-3-technology-for-dynamic-on-road-6-til-nett.pdf (accessed 02.05.2023).
- Bombardier’s PRIMOVE E-buses Pass 500,000 km Milestone. Available online: https://bombardier.com/en/media/news/bombardiers-primove-e-buses-pass-500000-km-milestone (accessed 02.05.2023).
- Thai VX, Choi SY, Choi BH, et al. Coreless power supply rails compatible with both stationary and dynamic charging of electric vehicles. In Proceedings of the 2015 IEEE 2nd International Future Energy Electronics Conference (IFEEC). Taipei. Taiwan. 2015:1–5. [CrossRef]
- Choi SY, Rim CT. Recent progress in developments of on-line electric vehicles. In Proceedings of the 2015 6th International Conference on Power Electronics Systems and Applications (PESA). Hong Kong, China. 2015:1–8. [CrossRef]
- From Wireless to Dynamic Electric Vehicle Charging: The Evolution of Qualcomm Halo. Available online: https://www.qualcomm.com/news/onq/2017/05/wireless-dynamic-ev-charging-evolution-qualcomm-halo (accessed on 2 May 02.05.2023).
- Laporte S, Coquery G. Deniau V, et al. Dynamic Wireless Power Transfer Charging Infrastructure for Future EVs. Experimental Track to Real Circulated Roads Demonstrations. World Electr. Veh. J. 2019;(10):84. [CrossRef]
- Galigekere V, Ozpineci B. High Power and Dynamic Wireless Charging of Electric Vehicles (EVs). In Proceedings of the 2021 U.S DOE Vehicle Technologies Office Annual Merit Review. 2021.
- Xue L, Galigekere V, Su GJ, Zeng, et al. Design and Analysis of a 200 kW Dynamic Wireless Charging System for Electric Vehicles. In Proceedings of the 2022 IEEE Applied Power Electronics Conference and Exposition (APEC). Houston. USA. 2022:1096–1103. [CrossRef]
- Wireless Charging Electric Road Projects | Electreon. Available online: https://electreon.com/projects (accessed on 2 May 02.05.2023).
- Maemura M, Wendt A. Dynamic Power Transfer as a Feature—Employing Stationary WPT Devices for Dynamic Operation. In Proceedings of the 2020 IEEE PELSWorkshop on Emerging Technologies: Wireless Power Transfer (WoW). Seou. Republic of Korea. 2020:50–55. [CrossRef]
- Noeren J, Parspour N, Elbracht L. An Easily Scalable Dynamic Wireless Power Transfer System for Electric Vehicles. Energies. 2023;(16):3936. doi: 10.3390/en16093936 EDN: HSOFOM
- Strebkov DS. Resonance methods of power supply of contactless high-frequency electric transport. Energy Bulletin. 2018;(24). (In Russ.) EDN: VAIBWM
- Polyakov NA. Dissertation for the degree of Candidate of Technical Sciences, Electric starter system for starting vehicles using a combined source of electrical energy. Moscow. 2005:22. (In Russ.) EDN: NNMYLV
- Lavrikov AA, Maleev RA, Zuev SM, et al. Mathematical modeling of an adapter for equalizing battery voltages. Bulletin of Moscow State Technical University “MAMI”. 2019;41(3):57–66. doi: 10.31992/2074-0530-2019-41-3-57-65 (In Russ.) EDN: JJQDIV
- Zuev SM. Energy efficiency of electrical equipment systems of autonomous objects. Moscow. 2022:170. ISBN 978-5-16-017104-3 doi: 10.12737/1740252 (In Russ.) EDN: SDSSKE
- Zuev SM, Varlamov D O, Lavrikov AA, et al. Electrical equipment and electronics of cars. A brief explanatory Russian-English terminological dictionary. Moscow. 2021:200. doi: 10.12737/1242228 (In Russ.) EDN: CKQFIL
- Maleev RA, Zuev SM, Lavrikov AA, Grebenchikov NP. Study of operating modes of capacitive energy storage devices in automobile engine starting systems. Bulletin of Moscow State Technical University MAMI. 2019;39(1):29–35. doi: 10.31992/2074-0530-2019-39-1-29-35 (In Russ.) EDN: YZZSKL
Supplementary files















