Use of sequencing methods for species identification exemplified by phylogenetic relationships within genus Hedysarum L.
- Authors: Imachueva J.R.1, Serebryanaya F.K.2, Machs E.M.3, Kotseruba V.V.3
- 
							Affiliations: 
							- Dagestanian State Medical University
- Pyatigorsk Medical and Pharmaceutical Institute - a branch of Volgograd State Medical University
- Komarov Botanical Institute of the Russian Academy of Sciences
 
- Issue: Vol 9, No 6 (2021)
- Pages: 506-518
- Section: Articles
- URL: https://journals.eco-vector.com/2307-9266/article/view/111721
- DOI: https://doi.org/10.19163/2307-9266-2021-9-6-506-518
- ID: 111721
Cite item
Abstract
At the moment, a relevant objective in pharmacognosy, is the use of all kinds of the DNA analysis methods for identifying plant materials, detecting counterfeits, genetically modified crops and products.
The aim of the research is to study the possibility of using molecular genetic research methods in the analysis of the genus Hedysarum L., for the identification of medicinal plant materials. This article presents the results of the application of molecular genetic research methods in the analysis of the genus Hedysarum L. in the flora of the North Caucasus.
Materials and methods. The study material was the samples of the genus Hedysarum L. species collected in the North Caucasus: Hedysarum caucasicum M. Bieb. (in the fruiting phase in the territory of the Karachay-Cherkess Republic); Hedysarum grandiflorum Pall. (in the fruiting phase in the Volgograd region); Hedysarum daghestanicum Rupr. ex Boiss. (in the flowering phase in the Republic of Dagestan). Sequencing of the ITS1-5.8S-ITS2 marker region of gene 5.8S by the RNA ribosome was carried out according to the Sanger method on the AbiPrism 3130 genetic analyzer at the laboratory of biosystematics and cytology of Komarov Botanical Institute of the Russian Academy of Sciences.
Results. Based on a comparative study of the marker region of the nuclear ribosomal gene 5.8S rRNA, marker nucleotide substitutions of Hedysarum caucasicum M. Bieb., Hedysarum daghestanicum Rupr. ex Boiss., Hedysarum grandiflorum Pall, have been identified. The most probable secondary structure of 5.8S rRNA has been constructed. It has been shown that based on the analysis performed, it is possible to predict additional raw material sources of mangiferin and other groups of xanthones using the molecular data exemplified by the Obscura section.
Conclusion. Based on the data obtained, it can be concluded that the morphological classification of the genus Hedysarum L. can be confirmed within the Obscura section.
Full Text
Abbreviations: rRNA – ribosomal ribonucleic acid; tRNA – transfer ribonucleic acid; RNase – ribonuclease; CTAB – cetyltrimethylammonium bromide; DNA – deoxyribonucleic acid.
INTRODUCTION
Alongside with the known methods of the pharmacognostic analysis, lately, a promising molecular genetic research method has been introduced [1–5, 20]. Molecular pharmacognosy methods occupy a fairly stable position in the preparation of regulatory documents for medicinal plant raw materials, as well as in the study of phylogenetic relationships among closely related species and within varieties1. For example, some taxa of the legume family, complete chloroplast genomes have been identified, including 115 genes consisting of 79 protein-coding genes (68.7%), 31 tRNA genes (26.96%), and 5 rRNA (4.35%) [6]. Chloroplast genomes are potential sources of genetic markers for phylogenetic studies, genetic diversity, and molecular identification. [7]. Molecular research methods are widely used to study representatives of the Fabaceae family, among them, there are: Glycine max [L.] Merr., V. radiata var. radiate, V. angularis var. angulari, Phaseolus vulgaris L., Cicer arietinum, Arachis hypogaea. Astragalus membranaceus var. mongholicus, Hedysarum polybotrys [8–11].
As for the study of the genus Hedysarum L., the works by Chennaoui H., Marghali S., Marrakchi M., Trifi-Farah N. should be notified. The phylogenetic relationships within the genus Hedysarum L. have been studied on the basis of its morphological and biochemical characters2 [12–14]. Nafisi H., Ranjbar M., Wojciechowski M. et al. have carried out molecular genetic studies based on a comparative analysis of ribosomal genes of the genus Hedysarum L. species growing in Southeast Asia [15, 16].
The H. chaiyrakanicum and H. theinum species, for which the authors notified a pronounced polymorphism of the internal transcribed ITS spacers of the 5.8S rRNA gene and the traces of a phylogenetic relationship with Mediterranean species of the genus, have been studied. A relationship is notified between the Asian and European species H. chaiyrakanicum and H. gmelinii, which belong to the related Subacaulia and Multicaulia sections [17–19].
In addition to well-known foreign authors, a significant contribution to the genus Hedysarum L. was made by domestic authors, including I.A. Shantser and Suprun N.A., who had studied the genetic variation of H. grandiflorum Pall., H. biebersteinii and H. argyrophyllum [4, 20–23]. To study the genetic polymorphism of Hedysarum L., the analysis of ISSR markers had been used, which made it possible to analyze more than 100 DNA fragments [24–27].
THE AIM of the research is to study the possibility of using molecular genetic research methods in carrying out complex pharmacognostic studies, to study the intra- and interpopulation variability of three species of the genus Hedysarum L. collected in the North Caucasus (Hedysarum caucasicum Bieb.(H1), Hedysarum grandiflorum Pall.(H2), Hedysarum daghestanicum Rupr. ex Boiss.(H0)), to determine possible phylogenetic relationships between the species of the genus Hedysarum L.
MATERIALS AND METHODS
The material for the study was the samples of the genus Hedysarum L. species gathered in the territory of the North Caucasus: H. caucasicum Bieb., collected in the fruiting phase in 2017 in the Alibek gorge, the Dombai section in the territory of the KChR; H. grandiflorum Pall., collected in the fruiting phase in 2018 in the village of Kondrashi, the Ilovlinsky district of the Volgograd region; H. daghestanicum Rupr. ex Boiss, collected in the flowering phase in 2015 in the village of Andi in the Republic of Dagestan [28]. In this work, sequencing was performed according to the Sanger method determining the sequence of ITS1-5.8S-ITS2 rRNA [29]. The DNA sequencing was performed on an AbiPrism 3130 genetic analyzer (Applied Biosystems, USA) at the Biosystematics and Cytology Laboratory in Komarov Botanical Institute of the Russian Academy of Sciences.
The DNA sequence analysis was performed using the MEGA 10.0 software, USA. The isolation of genomic DNA was carried out by the CTAB method from the leaves of the herbarium samples [14]. For the amplification, Dream Taq PCR Master Mix reagents (Thermo Scientific, USA) were used. The polymerase chain reaction was carried out on a C1000 Thermal Cycler (Bio-Red, USA). The amplification cycle parameterswere: 3 min 98°C; 35 cycles: (1 min 98°C; 30 seconds 54°C; 30 seconds 72°C); 10 min 72°С.
The Big Dye Terminator Kit v. 2.0 (Perkin Elmer Life Sciences, Inc., USA) and the ABI Prizm 3130 sequencer (Applied Biosystems, UK) were used for sequencing. The DNA isolation from the leaves or herbarium samples was performed using the CTAB technique and included the following stages: the leaves of the studied samples were ground into a fine powder for 10 seconds using a TissueLyser hemogenizer (QIAGEN, USA). Then 700 μl of pre-warmed extraction buffer EB was added and vigorously shaken; it was incubated at 65°C for 1, 2 or more hours; purified with an equal volume of a chloroform mixture: isoamyl alcohol (24:1) was shaken for 5 minutes, the samples were centrifuged for 10 minutes at room temperature at 14000 rpm. The upper phase was transferred into a new 1.5 ml tube, the DNA was precipitated with 2/3 of the isopropanol volume (5 min at room temperature), centrifuged at room temperature for 10 minutes at 14,000 rpm; the supernantant was removed and the supernantant was washed twice with Wash Buffer (WB). The precipitate was air dried and dissolved in 300 μl of TE buffer; 3 μl of RNase L (10 mg/ml) was added and incubated for 30 min at 37°C. The concentration was adjusted with 2M sodium chloride solution; precipitated again by adding 2 volumes of 96% ethyl alcohol, washed with 500 μl of 70% ethyl alcohol, then the granules were air dried and dissolved in TE buffer. For a direct PCR analysis, the Phire Plant Direct PCR Master Mix (Thermo Scientific, USA) was used, which was directly intended for plant leaves and seeds without any preliminary DNA purification.
The amplified DNA fragments were purified using a standard agarose electrophoresis method. The control was carried out visually using a UV transilluminator, since the bands of the DNA stained with fluorescent dyes, formed by molecules of the same size when moving through the pores of the gel, are visible in the UV light. Ethidium bromide (λmax = 590 nm) which intercalates into DNA molecules (embedded between adjacent pairs of nucleotides), was used as a DNA dye. The intensity of this fluorescence is 20 times higher. The gel strip containing the necessary DNA fragment, was excised. To isolate DNA from the gel, a QIAquick Gel Extraction Kit (QIAGEN, USA) was used.
The ITS1-5.8S-ITS2 marker region of the 5.8S rRNA gene was sequenced in the representatives of the genus Hedysarum. The phylogenetic reconstruction was based on a comparison of this marker region from the sequenced samples of different geographic origins and the data from the Genbank NCBI3. To construct phylogenetic trees, the maximum likelihood method was used in the MEGA 10.0 program.
RESULTS AND DISCUSSION
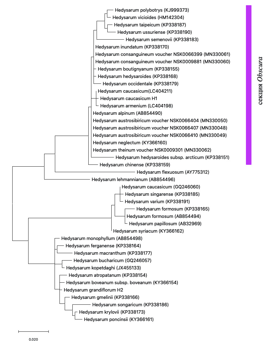
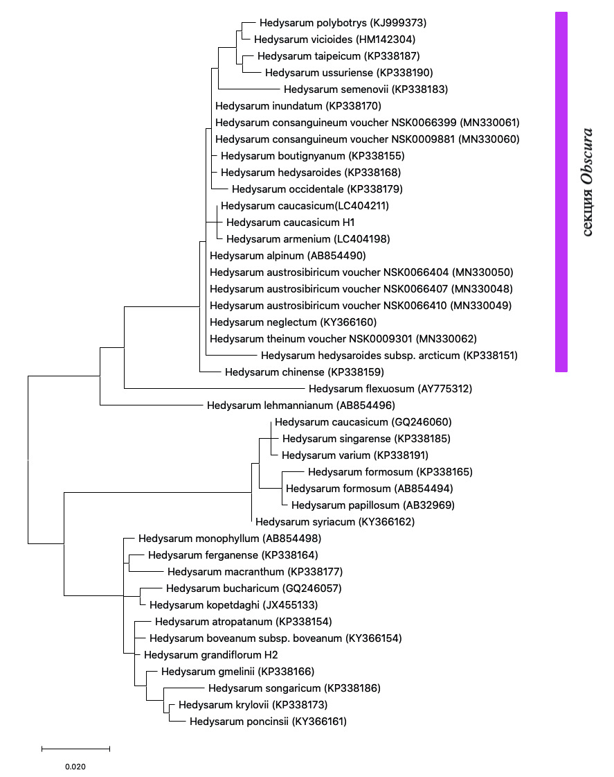
A comparative molecular study of Hedysarum caucasicum M. Bieb., Hedysarum daghestanicum Rupr. ex Boiss, Hedysarum grandiflorum Pall. samples represented in the flora of the Caucasus, were carried out. The ITS1-5.8S-ITS2 sequences of the 5.8S rRNA gene in Hedysarum caucasicum were compared with the data presented in Genbank4 [30–34]. The resulting phylogenetic tree is shown in Fig. 2.
Figure 1 – Results of DNA staining in UV light (ethidium bromide dye)
Note: H0 – Hedysarum daghestanicum Rupr. ex. Boiss; H1 – Hedysarum caucasicum M. Bieb.; H2 – Hedysarum grandiflorum Pall.
Figure 2 – Phylogenetic relationships of the genus Hedysarum L. species
Table 1 – Comparative characteristics of morphological and ecological-phytocenotic features of the genus Hedysarum L. species based on the phylogenetic tree growing in the territory of the Russian Federation
| SeqNo | Species name | Life form, leaves | Inflorescence elements, flower structure | Phytocenotic type | 
| Section 2. Spinosissima | ||||
| 1 | Hedysarum flexuosum L.5,6 | An anual plant; the stem is strong, brachiate, 50–120 cm high with 2–5-paired leaves, the stipules are large, free; the leaflets are 2–5-paired, almost round or oblong-ovate, scatteredly fluffy below, 15–22 mm long. | The flower spikes are shortly appressed hairy; the inflorescences are elongated; the corolla is purple or pink, 10–12 mm long, the ovary is hairy. | Slopes, meadows, deep clay soils; up to 100 m. | 
| Section 3. Obscura | ||||
| 2 | Hedysarum arcticum B.Fedtsch.7 | A perennial plant; the stem is strong, glabrous, 20–35 cm high; the stipules are a lot, fused together; the leaflets are 4–9 in number, paired, oblong-elliptical, glabrous above, pubescent below along veins and edges, or almost glabrous, 12–20 mm long. | The flower spikes are axillary, at the beginning of flowering the racemes are compressed, 4–7 cm long; the flowers are 5–30 in the amount, somewhat drooping, purple, violet-red. | In the arctic and adjacent forest zone in the tundra, on sandy islands, in larch sparse forests, in riverside shrubs; in the alpine zone. | 
| 3 | Hedysarum inundatum Turez.8,9,10 | A perennial plant; the stems are upright, glabrous, 20–40 cm high; the leaves are compound, the leaflets are 5–9 paired, oblong-elliptical, the peduncles are light-brown, 8–12 сm long. | The flower spikes are apical; the racemes are 4–6 cm long; the flowers are 24–35 in the amount, slightly drooping; the floral bracts are light brown, linear-lanceolate, the corolla is 16–20 mm long, mauve. | Along gravels and cliffs in the subalpine and alpine zones, in the zones of mountain ranges. | 
| 4 | Hedysarum consanguineum DC.11,12 | A perennial plant; the stems are upright, short fluffy or almost glabrous, 20–45 сm high; the leaves are green, forming 2–4 internodes; the stipules are numerous, accrete, short, brown; the leaflets are 4–8-paired, almost glabrous or appressed short hairy. | The flower spikes are apical; the racemes are 10–18 cm long; the flowers are 27–30 in the amount, horizontal or drooping; the calyx is short-campanulate, fluffy, the teeth are lanceolate-subulate; the corolla is 17–19 mm long, mauve. | Through river valleys and swampy forests. In the alpine zone in alpine, subalpine meadows, stony placers, in the tundra. | 
| 5 | Hedysarum austrosibiricum B.Fedtsch.13,14 | A perennial plant; the stems are upright, strong, glabrous, 20–40 сm high, the stipules are accreted at the base of the stems; the leaflets are 4–9 pairs in number, oblong-elliptical, glabrous above, barely pubescent below along the mid-rib and edges, 15–25 mm long, 7–10 mm wide. | The flowers are lilac, violet-lilac, 15–30 flowers in dense racemes, elongating with fruits up to 10–15 cm; the bracts are lanceolate, yellow-brown, almost reaching the teeth of the calyx. | In the alpine zone on forest, alpine and subalpine meadows, in the tundra, on rubble and lichenaceous barrens. | 
| SeqNo | Species name | Life form, leaves | Inflorescence elements, flower structure | Phytocenotic type | 
| 6 | Hedysarum hedysaroides L.15 | A perennial plant; the stems are upright, glabrous, 30–60 сm high; the stipules are brown, the lower ones are almost completely fused together, the upper ones are partially fused, with lanceolate-elongated free ends; the leaflets are 6–9 paired, with sparse hairs 12–20 mm long. | The flower spikes are longer than the leaves; the racemes are thin, elongated; the flowers are numerous, 30–40, drooping, dark purple; the calyx is with an oblique limb, the teeth are lanceolate or subulate. | Along mountain meadows in the upper parts of the forest zone. | 
| 7 | Hedysarum neglectum Ldb.16,17,18 | A perennial plant; the stems are upright, glabrous or short fluffy 25–60 сm high, the stipules are numerous, short, brown, accrete; the leaves are petiolate, the leaves are 4–10-paired, oblong-elliptical, appressedly pubescent on both sides, 17–22 mm long. | The flower spikes are apical, the racemes are loose, the floral bracts are brown, linear-lanceolate, glabrous or slightly pubescent; calyx is short-campanulate, short-fluffy; the corolla is lilac, purple-lilac. | In the alpine zone, in descends into the forests; on subalpine, alpine, forest meadows, rocky slopes, in sparse larch forests. | 
| 8 | Hedysarum caucasicum M.Bieb.19,20 | A perennial plant; the stems are upright, foliate, 30–60 сm long, the leaflets are 7–12-paired, elliptical or ovate-oblong, with a pointed apex, 12–16 mm long [13]. | The flower spikes are longer than the leaves; the racemes have long stems, 1.5–2 times longer than the leaves, not very dense; the corolla is dark purple or crimson [13]. | Alpine meadows 1500–3500 m above the sea level, on subalpine and alpine meadows, on moraines, on slide rocks, in crooked forests, on rock ledges. | 
| 9 | Hedysarum Semenovii Rgl. et Herd.21,22,23 | A perennial plant; the stems are solitary, rarely 2–3 in number, upright, grooved, glabrous or sparsely hairy, 50–120 cm high; the stipules are large, fused to each other, brown, the lowest ones are leafless, amplexicaul; the leaves are shortly petiolate; their petioles, like the leaf axis, are appressed-hairy; the leaves are 4–8-paired, round or orbicular-ovate, tender, glabrous above, scatteredly appressed-hairy below, 15–35 mm long. | The flower spikes are axile, accumbent-hairy, the racemes are oblong, multi-flowered, dense; the floral bracts are lanceolate, brown, 4–6 mm long; the calyx is wide campanulate-shaped, 5–6 mm long, slightly oblique, glabrous or slightly hairy; the corolla is yellow. | On grassy slopes, in the spruce forest belt. | 
| 10 | Hedysarum alpinum L.24,25,26 | A perennial plant; the stems are upright, glabrous or pubescent in the upper part with short and slightly curly hairs, 40–120 cm high; the leaves are compound, odd-pinnate; the leaflets are 6–11-paired, oblong-ovate, 15–30 mm long. | The inflorescences are long, the racemes are dense; the flowers are in the amount of 20–30, pink, mauve, purple when dried, 5–15 cm long in the racemes; the calyx is 3.5–4.5 mm long, covered with short, slightly curly hairs; the corolla is 13–15 mm long, the ovary is glabrous or pubescent. | On forest meadows, in birch and pine forests, on slopes and on sea cliffs. | 
| SeqNo | Species name | Life form, leaves | Inflorescence elements, flower structure | Phytocenotic type | 
| 11 | Hedysarum vicioides Turez.27,28 | A perennial plant; the stem is glabrous, 50–120 cm high; the stipules are accreted in the form of a vagina; the leaflets are 8–9-paired, linear-oblong, glabrous above, scarcely pubescent along the mid-rib and edges below. | The racemes are loose, 15–20 cm long; the flowers are in the amount of 10–30; the calyx is glabrous; the corolla is pale yellow, 10–12 mm long. | In river valleys, on the meadows, on riverine gravels, in larch and pine forests. | 
| 12 | Hedysarum ussuriense I.Schischk&Kom.29,30 | A perennial plant with a thick, woody, with a long tap root; the stems are numerous, up to 50 cm high; the leaves are odd-pinnate; the leaflets are 3–5-paired, oblong-ovate, almost glabrous, 10–20 mm long. | The flowers are whitish-yellow, numerous (up to 20), in a loose, unilateral, racemose inflorescence, on a long flower spike exceeding the leaves. | On limestone rocks and open rocky slopes up to 700 m above the sea level. In some places it forms thickets. Obligate calcephile. | 
| 13 | Hedysarum theinum Krasnob.3131,32 | A perennial herb; the stems are grooved, glabrous or slightly appressed-hairy, 80 cm high, the stipules are brown, fused together, large, lepidodendroid; the leaflets are 2–5-paired, short-petiolate, elliptical or ovate-elliptical, glabrous above. | Purple-lilac flowers are organized in loose racemes of 15–30 pcs. | Hedysarum L. grows on alpine and subalpine meadows, on grassy and rocky slopes, in calciphile forests and on river gravels. | 
| 14 | Hedysarum armenium Boiss. et Tchih.33 | A perennial herb; the stems are upright, shortened, 10–30 cm high, the stipules are light brown, wide; the leaflets are 10–13-paired, elliptical or oblong-elliptical, dark green, 8–12 mm long [13]. | The racemes are dense, 20–30 flowers in each; the corolla is 15–16 mm long, dark purple, the ovary is pubescent [13]. | On mountain meadows, at an altitude of 2100–3000 m [13]. | 
| Section 4. Multicaulia | ||||
| 15 | Hedysarum formosum Fisch. et Mey.34,35 | A perennial herb; the stems are coriaceous, up to 5 mm in diameter, upright, slightly flexuose, brachiate, 40–70 cm high; the stipules are large, lanceolate, the lower ones are fused, the upper ones are usually free; the leaflets are 6–10 paired, elliptical, glabrous above, pubescent below [13]. | The racemes are elongated; the calyx teeth are subulate from the lanceolate base; the corolla is yellow, 13–15 mm long, pale [13]. | Solonized steppes [13]. | 
| 16 | Hedysarum atropatanum Bge. ex Boiss.36,37 | A perennial herb; the stems are white, sparsely silvery-hairy, 30–40 cm high; the stipules are white-membranous, appressed-hairy, short-triangular; the leaflets are 6–10 paired, rounded-elliptical or oblong, smothered with appressed silvery hairs on both sides, 10–12 mm long [13]. | The racemes are elongated; 10–15 flowers in each; the calyx is campanulate-shaped, its teeth are subulate from the narrow-lanceolate base, glabrous upwards; the corolla is pink-violet, 15–18 mm long [13]. | On clay-slates [13]. | 
| SeqNo | Species name | Life form, leaves | Inflorescence elements, flower structure | Phytocenotic type | 
| 17 | Hedysarum kopetdaghi Boriss.38 | A perennial multicaulis herb; 25–35 сm high, the stipules are membranous, 5–7-paired leaflets, which are oblong-elliptical, obtuse at the apex, with a short mucro, rounded-wedge-shaped to the base, appressed hairy on both sides, 15–30 mm long. | The inflorescences are racemes, the flowers have long stems; the floral bracts are filiform, membranous, up to 5 mm long, the calyx is wide campanulate-shaped, the corolla is purple. | On grassy mountain slopes, at an altitude of 1800-2000 m. | 
| 18 | Hedysarum varium Willd.39,40 | A perennial plant; the stems are ascending, numerous, brachiate, 20-40 cm high, the stipules are accrete, appressed-hairy; the leaflets are 3-5-paired, oblong or elliptical, glabrous above, fluffy below [13]. | The racemes are dense, equal to or longer than the leaves; the corolla yellow; its purple carina is at the apex [13]. | On dry slopes [13]. | 
| 19 | Hedysarum Gmelinii Ldb.41,42 | A perennial plant; the stems are few, almost upright,, pubescent, with appressed hairs, below 2–3 mm in diameter, the stipules are membranous, accrete, the leaflets are 5–11-paired, oblong, hairy below, sometimes glabrous above, 7–30 mm long. | The flower spike is longer than leaves; the racemes, 15-30 in number, are flowering, dense, elongated at the end; the floral bracts are lanceolate, the calyx is appressed-hairy; the corolla is pink-purple. | On meadows and in stony steppes. | 
| 20 | Hedysarum songaricum Bong.43,44 | A perennial plant; the stems are well developed, numerous, almost glabrous, 25–60 cm high; the stipules are membranous, the lower ones are fused at the base, slightly colored, hairy; the leaflets are 5–8 paired, lanceolate or oblong-elliptical, glabrous above, about 20 mm long | The racemes are multi-flowered, oblong; the floral bracts are scarious, lanceolate; the calyx is campanulate-shaped, with lanceolate-subulate teeth, the corolla is pink-violet | In steppes, on rank soil and finely earthy slopes in the middle and lower mountain belts17,20 | 
| 21 | Hedysarum atropatanum Bge. ex Boiss.45 | A perennial plant; the stems are brachiate, silvery hairy; the stipules are white-membranous, appressed-hairy; the leaves short-petiolized; leaflets 4–6-paired, rounded-elliptical or oblong, 10–12 mm long. | The racemes are elongated, 10–15 flowers in each; the calyx is campanulate-shaped, the corolla is pink-violet, 14–15 mm long. | On clay-slates. | 
| Section 5. Subacaulia | ||||
| 22 | Hedysarum Lehmannianum Bge.46 | A perennial acaulous plant; the stems are appressed hairy, 15–35 cm high; the stipules are oblong-lanceolate, brown, fused to each other, appressed-hairy; the leaflets are 7–12-paired, oblong-elliptic, smoothly appressed-hairy below, pubescent above, 10–18 mm long. | The racemes are pretty compressed, multi-flowered; the flowers are 12–20 in the amount, the calyx is divaricately-hairy, the teeth are lanceolate-subulate; the corolla is purple. | On rocky mountain slopes, through bushes in subalpine steppes | 
| 23 | Hedysarum monophyllym Boriss.47 | A perennial sericeous hairy plant 5–12 сm high; the stipules are imbricate at the base of leaves, the stipules are sericeous with strigose; the leaflets are simple, bottom sand, with a rounded-ovoid plate, sericeous with strigose, rounded or acute leaf apexes, sometimes sinuated, rounded at the base, 10–40 mm long. | The inflorescence is rounded-cephalanthium, compact, the floral bracts are ovoid, white-hairy outside, the calyx is wide campanulate-shaped, the corolla is dry, yellowish. | On stony and clay slopes of mountains, at an altitude of up to 2500 m. | 
| SeqNo | Species name | Life form, leaves | Inflorescence elements, flower structure | Phytocenotic type | 
| 24 | Hedysarum grandiflorum Pall.48 | A perennial acaulous plant with a tigellum (rarer); реже стебли сильно укороченные, the stipules are large, leatherly, membranous, accrete, brown, sparsely hairy; the leaflets are 1–4 paired, ovate or wide elliptic, smoothly silvery-sericeous beneath, 20–30 mm long [13]. | The racemes are multi-flowered, with deviated flowers; the floral bracts are lanceolate, light brown, hairy, the calyx is campanulate-shaped; the corolla is yellow or purple-violet [13]. | Forest-steppe, stony and thyme steppes, rubble and clay-limestone slopes, limestones, chalk steppes, on outcrops of chalk and marl [13]. | 
| 25 | Hedysarum ferganense Korsh.49,50 | A perennial acaulous plant; 10-30 cm high, the leaves are 4–7-paired, oblong or elliptical, covered with short white, appressed hairs, on the upper surface of the leaves the pubescence is not so dense, 10–18 mm long. | The floral bracts are brownish, lanceolate; the raceme is dense; the calyx is campanulate-shaped, its teeth are linear, 2–3 times longer than the tube, covered with adpressed or somewhat divaricately hairs; the corolla is lilac-violet. | On mountain meadows, on stony and gravelly slopes. | 
| 26 | Hedysarum Poncinsii B.Franchet.51 | A perennial acaulous plant; densely white-tomentose, 5–10 cm high, the stipules are white-membranous, with a slight admixture of brownish color; the leaflets are 3–4-paired, oblong-obovate, 5–7 mm long. | The raceme is compressed, cephalanthium; the calyx is campanulate-shaped, its teeth are linear-filiform, covered with detached hairs; the corolla is dark purple. | Steppes, at an altitude of 2800–3200 m. | 
| 27 | Hedysarum Krylovii Sumn.52,53 | A perennial plant; the stipules are white, scarious, appressed hairy; the leaflets are 3–7-paired, oblong-lanceolate, glabrous or with slightly appressed hairs, silvery beneath, 10–23 mm long. | The inflorescence is multi-flowered, oblong, less often ovate, the floral bracts are nearly equal to the calyx tube; the flowers are purple. | In solonized steppes and gravelly terraces. | 
| 28 | Hedysarum daghestanicum Rupr. ex Boiss.54,55,56,57 | A perennial plant; gray in color because of appressed pubescence; the stipules accreted; the leaves are covered with sericeous pubescence on both sides; the leaflets are 2–3-paired, oblong or ovate-lanceolate, acute, the apical leaflet is larger, up to 18 mm long. | The raceme is pauciflorous, dense; the flowers are big, creamy-white or purple [13]. | Calcareous and dry grassy slopes, rocky places, at an altitude of from 800 to 1500 m [13]. | 
| Section 6. Crinifera | ||||
| 29 | Hedysarum macranthum Freyn. et Sint.58 | A stemless or almost stemless perennial; 20-30 cm high; the stipules are sericeous, fused together, lanceolate; the leaves are 5–7 paired. | The racemes are longer than leaves, with acute apexes; the floral bracts are hairy; the calyx is wide campanulate. | On stony and gravelly slopes. | 
| 30 | Hedysarum bucharicum B.Fedtsch.59 | A perennial plant; the stems are thin, ascending, appressed-hairy; the stipules are pale, fused at the bases, triangular-lanceolate; the leaflets are 5–8-paired, oblong-lanceolate, 14–18 mm long. | The racemes are not dense; the flowers are 12–25 in the amount; the floral bracts are nondeciduous; the corolla is bright purple. | Gypsum and limestone, among juniper woodlands and absinthial mixed herbs communities. | 
Some of the studied species form well-maintained clades. That can be said about the species assigned to the Obscura section. As a result of the research, a comprehensive ecomorphology and molecular genetic analysis has been carried out, which makes it possible to carry out a correlation between morphological, ecological-phytocenotic, molecular-genetic indicators. 29 species of 309 species of the genus Hedysarum L., which belongs to the Fabaceae family, grow in the territory of the Russian Federation, 17 species are found in the flora of the Caucasus.
The genus Hedysarum L. includes 6 sections: Fruticosa, Spinosissima, Obscura, Multicaulia, Subacaulia, Crinifera. Such morphological indicators as a life form, peculiarities of the leaves structure, elements of the generative organs structure (flowers and fruits) are depicted. In addition, for each species, ecological and phytocenotic characteristics have been indicated, including the peculiarities of growth and altitude level (Table 1).
When analyzing the data obtained, it should be notified the assumed correlation between the habitat of alpine species living mainly on rocks, gravels, rockslides, in the subalpine and alpine belts with moist soil and purple or pink-violet color of the corolla petals. The examples are the species such as: Hedysarum flexuosum L., Hedysarum arcticum B. Fedtsch., Hedysarum inundatum Turez., Hedysarum austrosibiricum B. Fedtsch., Hedysarum hedysaroides L., Hedysarum neglectum Ldb., Hedysarum caucasicum M. Bieb., Hedysarum alpinum L., Hedysarum theinum Krasnob., Hedysarum kopetdaghi Boriss., Hedysarum songaricum Bong.
Herewith, a group of yellow-flowered Hedysarum L. growing mainly on solonized, dry limestone slopes with a low level of soil moisture, on gravels, on clay-slates, can be distinguished. These species can be classified as calcephiles, among them there are: Hedysarum Semenovii Rgl. et Herd., Hedysarum vicioides Turez., Hedysarum ussuriense I. Schischk. & Kom., Hedysarum formosum Fisch. et Mey., Hedysarum varium Willd., Hedysarum grandiflorum Pall. The analysis of chromosome numbers of species of the genus Hedysarum has been carried out [35, 36]. The results are shown in Table 2.
Table 2 – Chromosome numbers of the genus Hedysarum L. species
| Seq No. | Species name60,61,62,63 | GenBank number64 | Chromosomal complement | 
| Section 1. Fruticosa | |||
| 1. | Hedysarum fruticosum Pall. [13] | – | 2n=16 | 
| Section 2. Spinosissima | |||
| 2. | Hedysarum flexuosum L. | AY775312 | 2n=16 | 
| Section 3. Obscura | |||
| 3. | Hedysarum arcticum B. Fedtsch. | KP338151 | 2n=14 | 
| 4. | Hedysarum inundatum Turez. | KP338170 | 2n=8, 2n=28 | 
| 5. | Hedysarum consanguineum DC. | NSK0066399 (MN330061); NSK0009881 (MN330060) | 2n=14 | 
| 6. | Hedysarum austrosibiricum B. Fedtsch. | NSK0066407 (MN330048); NSK0066410 (MN330049); NSK0066404 (MN330050) | 2n=14 | 
| 7. | Hedysarum hedysaroides L. [16] | KP338168 | 2n=14 | 
| 8. | Hedysarum neglectum Ldb. | KY366160 | 2n=14 | 
| 9. | Hedysarum caucasicum M. Bieb. | GQ246060; LC404211; RC – The object under study | 2n=14 | 
| 10. | Hedysarum Semenovii Rgl. et Herd. | KP338183 | – | 
| 11. | Hedysarum alpinum L. | AB854490 | 2n=14 | 
| 12. | Hedysarum vicioides Turez. | HM142304 | 2n=14 | 
| 13. | Hedysarum ussuriense I. Schischk & Kom. | KP338190 | 2n=16 | 
| 14. | Hedysarum theinum Krasnob. | NSK0009301 (MN330062) | – | 
| Section 4. Multicaulia | |||
| 15. | Hedysarum formosum Fisch. et Mey. | AB854494; KP338165 | – | 
| 16. | Hedysarum atropatanum Bge. ex Boiss. | KP338154 | – | 
| 17. | Hedysarum kopetdaghi Boriss. | JX455133 | – | 
| 18. | Hedysarum varium Willd. | KP338191 | – | 
| 19. | Hedysarum Gmelinii Ldb.[15] | KP338166 | 2n=28 | 
| 20. | Hedysarum songaricum Bong. | KP338186 | – | 
| Section 5. Subacaulia | |||
| 21. | Hedysarum Lehmannianum Bge. | AB854496 | – | 
| 22. | Hedysarum monophyllym Boriss. | AB854498 | – | 
| 23. | Hedysarum grandiflorum Pall. | The object under study | – | 
| 24. | Hedysarum ferganense Korsh. | KP338164 | – | 
| 25. | Hedysarum setigerum Turcz. | – | 2n=28, 32, 48 | 
| 26. | Hedysarum Poncinsii B. Franchet. | KY366161 | – | 
| 27. | Hedysarum Krylovii Sumn. | KP338173 | – | 
| Section 6. Crinifera | |||
| 28. | Hedysarum macranthum Freyn. Et Sint. | KP338177 | 2n=16 | 
| 29. | Hedysarum bucharicum B. Fedtsch. | GQ246057 | – | 
The chemical composition of the genus Hedysarum L. species has been studied for the accumulation of the main marker group of biologically active substances – xanthone glycoside mangiferin [37–40]. The results are shown in Table 3.
Table 3 – The content of xanthones in various species of the genus Hedysarum L.
| Seq No. | Species name | The sum of the xanthones | 
| Section 3. Obscura | ||
| 1. | Hedysarum austrosibiricum B.Fedtsch. | 3.0 | 
| 2. | Hedysarum neglectum Ldb. | 3.6 | 
| 3. | Hedysarum flavescens Rgl. et Schmalh. | 5.5 | 
| 4. | Hedysarum caucasicum M.Bieb. | 4.0 | 
| 5. | Hedysarum alpinum L. | 6.0 | 
| 6. | Hedysarum theinum Krasnob. | 3.1 | 
| Section 4. Multicaulia | ||
| 7. | Hedysarum Gmelinii Ldb. | 1.2 | 
Based on the foregoing, it can be concluded that the species of the section Obscura are characterized by a maximum accumulation of xanthone glycosides, mainly mangiferin. Thus, for Hedysarum alpinum L. the content was 6.0%; for Hedysarum flavescens Rgl. et Schmalh it was 5.5%, and for Hedysarum theinum Krasnob. – 3.1%.
Based on the studies carried out, it is possible to suggest several directions of phylogenetic regularities concerning the correlation between the chemical composition of the main groups of biologically active substances involved in the metabolism of this genus, including the marker xanthone glycoside mangiferin, and a change in the color of the corolla petals. A separate direction can be considered a possible correlation between the ecological and phytocenotic characteristics of the growth of species and the accumulation of the main groups of xanthones. As a result of the molecular analysis, it can be assumed that it is possible to make a forecast of additional raw materials sources of mangiferin and other groups of xanthones from the representatives of the Obscura section. The analysis of phylogenetic relationships of this section representatives of the genus Hedysarum L. species confirms the morphological classification of this genus.
The section Obscura which comprises more than 20 species, including the Hedysarum caucasicum studied in this article, is characterized by similar morphological and ecological-phytocenotic parameters. According to the GenBank65 data, almost all of these species belong to this section, which completely confirms the correlation between the classical taxonomic and molecular genetic methods. This section is characterized by a significant accumulation of mangiferin – from 3.0 to 6.0%. In the aerial part of Hedysarum caucasicum, up to 4.0% of the amount of xanthones in terms of mangiferin has been found. It should be notified that this group of species grows mainly in the alpine and subalpine zones and has a characteristic violet-purple color of the corolla petals.
The Subcaulia section, which includes 22 species, is characterized by arid habitats, dry rocky limestone slopes. This group is calciphilic, with a predominantly yellow color of the corolla petals. The representatives of this section, including Hedysarum L. large-flowered, accumulate a small amount of xanthones – from 0.05 to 0.1%.
When analyzing the data obtained, it should be to notified that the observed correlation exemplified by the representatives of the genus Hedysarum, makes it possible not only to establish the degree of phylogenetic relationships of various taxa [8, 9, 40–45], but also to represent the totality of chemotaxonomic characteristics of certain species using the example of the Fabaceae family. In the future, the data can be used in pharmacognostic studies and the development of regulatory documents for medicinal plant raw materials.
CONCLUSION
Preliminary results have been obtained. This fact makes it possible to carry out a comprehensive identification of the studied samples of the genus Hedysarum L. species (Hedysarum caucasicum M. Bieb., Hedysarum daghestanicum Rupr. ex Boiss., Hedysarum grandiflorum Pall.), growing in various high-mountainous areas of the North Caucasus. Preliminary results of the application of molecular genetic research methods in the analysis of the genus Hedysarum L. are presented in this article. For the first time, nucleotide substitutions in the 5.8S rRNA gene sequence of the genus Hedysarum L. three species have been identified, and the phylogenetic tree of the genus Hedysarum L. is presented.
It should be notified that in the future, the observed correlation between the accumulation of secondary metabolites of the xanthone series and the ecological and phytocenotic characteristics, can serve to isolate the species of the Obscura section to search for additional raw material sources of mangiferin and its derivatives with a pronounced antiviral activity.
Taking into account the development of modern molecular pharmacognosy, the data obtained can be further used in the preparation of regulatory documents for medicinal plant raw materials.
FUNDING
This work was carried out within the framework of State Assignment No. AAAA-A18-118040290161-3 and Grant from St. Petersburg State University, Grant No. 60256916.
CONFLICT OF INTEREST
The authors declare they have no conflict of interest.
AUTHORS’ CONTRIBUTION
Javgarat R. Imachueva – setting up the experiment, discussing the results; Fatima K. Serebryanaya – project management, collection of plant material, discussion of the results; Eduard M. Machs – setting up an experiment, discussing the results; Violetta V. Kotseruba – project management, discussing the results.
1 Lu-qi H. Molecular Pharmacognosy. Second Ed.- Springer Nature Singapore Pte Ltd. & Shanghai Scientif &Technic Publish. 2019: 303 p. DOI: 10.1007/978-981-32-9034-1.
2 Bojnanský V, Fargašová A. Atlas of Seeds and Fruits of Central and East-European Flora: The Carpathian Mountains Region. Dordrecht: Springer. 2007: 1046 p.
3 GenBank Overview. Available from: http://www.ncbi.nlm.nih.gov/Genbank.
4 Ibid.
5 Fedchenko BA. Flora of the USSR. Family Leguminosae. M.-L.: Publishing house of the Academy of Sciences of the USSR. 1948; 3:259–319. Russian
6 Castroviejo S, et al. Flora Iberica. Plantas vasculares de la Península Ibérica e Islas Baleares / Leguminosae VII(II) (partim). Madrid: Real Jardín Botánico. 2000: 1121 p.
7 Fedchenko BA. Flora of the USSR. Family Leguminosae. M.-L .: Publishing house of the Academy of Sciences of the USSR
8 Ibid.
9 Stepanov NV. Vascular Plants of the Yenisei Sayan Mountains. Krasnoyarsk: Siberian Federal University 2016: 593 p. Russian
10 Flora of Siberia Fabaceae (Leguminosae). Ed. Polozhiya A.V., Malysheva L.I. Novosibirsk: Science. 1994;9: 280 p. Russian
11 Ibid.
12 Fedchenko BA. Flora of the USSR. Family Leguminosae, 1948. Russian
13 Ibid.
14 Flora of Siberia Fabaceae (Leguminosae), 1994. Russian
15 Fedchenko BA. Flora of the USSR. Family Leguminosae, 1948. Russian
16 Ibid.
17 Wu ZY, Raven PH, Hong DY. Flora of China (Fabaceae). Beijing: Science Press. 2010; 10: 577 p.
18 Flora of Siberia Fabaceae (Leguminosae), 1994. Russian
19 Ibid.
20 Grossheim AA. Flora of the Caucasus. M.L.: Publishing house of the Academy of Sciences of the USSR. 1952;5: 454 p. Russian
21 Fedchenko BA. Flora of the USSR. Family Leguminosae, 1948. Russian
22 Stepanov NV. Vascular Plants of the Yenisei Sayan Mountains, 2016. Russian
23 Wu ZY, Raven PH, Hong DY. Flora of China (Fabaceae), 2010.
24 Ibid.
25 Fedchenko BA. Flora of the USSR. Family Leguminosae, 1948. Russian
26 Flora of Siberia Fabaceae (Leguminosae), 1994. Russian
27 Ibid.
28 Fedchenko BA. Flora of the USSR. Family Leguminosae, 1948. Russian
29 Ibid.
30 Stepanov NV. Vascular Plants of the Yenisei Sayan Mountains, 2016. Russian
31 Flora of Siberia Fabaceae (Leguminosae), 1994. Russian
32 Fedchenko BA. Flora of the USSR. Family Leguminosae, 1948. Russian
33 Ibid.
34 Ibid.
35 Grossheim AA. Flora of the Caucasus, 1952. Russian
36 Ibid.
37 Fedchenko BA. Flora of the USSR. Family Leguminosae, 1948. Russian
38 Ibid.
39 Ibid.
40 Grossheim AA. Flora of the Caucasus, 1952. Russian
41 Flora of Siberia Fabaceae (Leguminosae), 1994. Russian
42 Fedchenko BA. Flora of the USSR. Family Leguminosae, 1948. Russian
43 Ibid.
44 Wu ZY, Raven PH, Hong DY. Flora of China (Fabaceae), 2010.
45 Fedchenko BA. Flora of the USSR. Family Leguminosae, 1948. Russian
46 Ibid.
47 Ibid.
48 Ibid.
49 Ibid.
50 Wu ZY, Raven PH, Hong DY. Flora of China (Fabaceae), 2010.
51 Stepanov NV. Vascular Plants of the Yenisei Sayan Mountains, 2016. Russian
52 Ibid.
53 Flora of Siberia Fabaceae (Leguminosae), 1994. Russian
54 Stepanov NV. Vascular Plants of the Yenisei Sayan Mountains, 2016. Russian
55 Litvinskaya SA, Murtazaliev RA. Flora of the North Caucasus: Key Atlas. Moscow: Fiton XXI. 2013: 688 p. Russian
56 Grossheim AA. Flora of the Caucasus, 1952. Russian
57 Galushko AI. Flora of the North Caucasus: key in 3 vol. Publishing house of Rostov University. 1980; 2: 352 p. Russian
58 Stepanov NV. Vascular Plants of the Yenisei Sayan Mountains, 2016. Russian
59 Ibid.
60 Stepanov NV. Vascular Plants of the Yenisei Sayan Mountains, 2016. Russian
61 Flora of Siberia Fabaceae (Leguminosae), 1994. Russian
62 Bolkhovskikh ZV, Grif VG, Zakharieva OI, Matveeva TS. Chromosome numbers of flowering plants. L.: Nauka. 1969 : 927 p. Russian
63 Castroviejo S, et al. Flora Iberica. Plantas vasculares de la Península Ibérica e Islas Baleares / Leguminosae VII(II) (partim), 2000.
64 GenBank Overview. Available from: http://www.ncbi.nlm.nih.gov/Genbank.
65 Ibid.
About the authors
Javgarat R. Imachueva
Dagestanian State Medical University
							Author for correspondence.
							Email: djakag01@gmail.com
				                	ORCID iD: 0000-0002-8953-3158
				                																			                								
Candidate of Sciences (Pharmacy), Assistant of the Department of Pharmacy
Russian Federation, 1, Lenin Sq., Makhachkala, Republic of Dagestan, Russia, 367000Fatima K. Serebryanaya
Pyatigorsk Medical and Pharmaceutical Institute - a branch of Volgograd State Medical University
														Email: f.k.serebryanaya@pmedpharm.ru
				                	ORCID iD: 0000-0001-9409-9344
				                																			                								
Candidate of Sciences (Pharmacy), Associate Professor of the Department of Pharmacognosy, Botany and Technology of Phytopreparations
Russian Federation, 11, Kalinin Avе., Pyatigorsk, Russia, 357532Eduard M. Machs
Komarov Botanical Institute of the Russian Academy of Sciences
														Email: edw.mach@gmail.com
				                	ORCID iD: 0000-0001-9347-5379
				                																			                								
Candidate of Sciences (Biology), Senior Researcher, Laboratory of Biosystematics and Cytology
Russian Federation, 2, Prof. Popov Str., St. Petersburg, Russia, 197376Violetta V. Kotseruba
Komarov Botanical Institute of the Russian Academy of Sciences
														Email: VKotseruba@binran.ru
				                	ORCID iD: 0000-0003-1872-2223
				                																			                								
Candidate of Sciences (Biology), Senior Researcher, Laboratory of Biosystematics and Cytology
Russian Federation, 2, Prof. Popov Str., St. Petersburg, Russia, 197376References
- Goncharov MYu, Povydysh MN, Yakovlev GP. Molekulyarnaya filogeniya triby Baphieae (Fabaceae) na osnovanii analiza posledovatel’nostej gena MATK [Molecular phylogeny of the tribe Baphieae (Fabaceae) based on the analysis of the MATK gene sequences]. Proceedings of the XIVth Congress of the Russian Botanical Society and the conference “Botany in the modern world”. Makhachkala, June 18-23, 2018. Makhachkala: ALEF. 2018; T. 1: 26-8. Russian
- Povydysh MN, Goncharov MYu, Yakovlev GP, Rodionov AV. Molecular genetic methods in pharmacognosy [Molekulyarno-geneticheskie metody v farmakognozii]. Pharmacy. 2007;6:47–8. Russian
- Rodionov AV, Kim ES, Nosov NN, Rajko MP, Machs EM, Punina EO. Molekulyarno-filogeneticheskoe issledovanie vidov roda Solpodium sensu Lato (Roeae, Roaceae) [Molecular phylogenetic study of the genus Colpodium sensu lato (Poaceae: Poeae)]. Ecological genetics. 2008; 6(4):34–46. doi: 10.17816/ecogen6434-46. Russian
- Suprun NA, Shantser IA. Geneticheskaya izmenchivost’ vidov rodstva Hedysarum grandiflorum Pall. (Fabaceae) po dannym ISSR markirovaniya [Genetic variability of species related to Hedysarum grandiflorum Pall. (Fabaceae) according to ISSR marking]. Bull Main Botanic Garden. 2012; 198(4):41–8. Russian
- Filyushin MA, Kochieva EZ. Analiz variabel’nosti gena 5.8S rRNK u predstavitelej tret’ej evolyucionnoj gruppy roda Allium [Analysis of 5.8S rRNA gene variability in representatives of the third evolutionary group of the genus Allium]. Genetics. 2014;50(10):1263–8. Russian
- Jin Z, Jiang W, Yi D, Pang Y. The complete chloroplast genome sequence of Sainfoin (Onobrychis viciifolia). Mitochondrial DNA B Resour. 2021 Feb 11;6(2):496–-8. doi: 10.1080/23802359.2020.1871439.
- Wei F, Tang D, Wei K. et al. The complete chloroplast genome sequence of the medicinal plant Sophora tonkinensis. Sci Rep. 2020; 10: 12473. doi: 10.1038/s41598-020-69549-z.
- Varshney RK, Pandey MK, Bohra A, Singh VK, Thudi M, Saxena RK. Toward the sequence-based breeding in legumes in the post-genome sequencing era. Theor Appl Genet. 2019 Mar;132(3):797–816. doi: 10.1007/s00122-018-3252-x.
- Ha J, Lee SH. Updates on Legume Genome Sequencing. Methods Mol Biol. 2020;2107:1–18. doi: 10.1007/978-1-0716-0235-5_1.
- Jiao ML, Li ZY, Zhang FS, Qin XM. [Comparison between Astragalus membranaceus var. mongholicus and Hedysarum polybotrys based on ITS sequences and metabolomics]. Yao Xue Xue Bao. 2015 Dec;50(12):1625–31. Chinese.
- Hong Z, Liao X, Ye Y, Zhang N, Yang Z, Zhu W, Gao W, Sharbrough J, Tembrock LR, Xu D, Wu Z. A complete mitochondrial genome for fragrant Chinese rosewood (Dalbergia odorifera, Fabaceae) with comparative analyses of genome structure and intergenomic sequence transfers. BMC Genomics. 2021 Sep 18;22(1):672. doi: 10.1186/s12864-021-07967-7.
- Ahangarian S, Kazempour Osaloo Sh, Maassoumi AA. Molecular phylogeny of the tribe Hedysareae with special reference to Onobrychis (Fabaceae) as inferred from nrDNA ITS sequences. Iran J Bot. 2007;13 (2):64–74.
- Cao JN, Han CR, Yang YC. Characterization of the complete chloroplast genome of Hedysarum polybotrys var. alaschanicum (Fabaceae) and its phylogeny. Mitochondrial DNA B Resour. 2021 Oct 23;6(11):3312-3313. doi: 10.1080/23802359.2021.1994900.
- Chennaoui H, Marghali S, Marrakchi M, Trifi-Farah N. Phylogenetic relationships in the North African genus Hedysarum as inferred from ITS sequences of nuclear ribosomal DNA. Genetic Resources and Crop. Evolution. 2007; 54(2):389–97. doi: 10.1007/s10722-006-0001-9.
- Zhou Z, Yu M, Ding G, Gao G, He Y. Diversity and structural differences of bacterial microbial communities in rhizocompartments of desert leguminous plants. PLoS One. 2020 Dec 22;15(12):e0241057. doi: 10.1371/journal.pone.0241057.
- Liu PL, Wen J, Duan L, Arslan E, Ertuğrul K, Chang ZY. Hedysarum L. (Fabaceae: Hedysareae) Is Not Monophyletic – Evidence from Phylogenetic Analyses Based on Five Nuclear and Five Plastid Sequences. PLoS One. 2017 Jan 25;12(1):e0170596. doi: 10.1371/journal.pone.0170596.
- Hufnagel B, Marques A, Soriano A. et al. High-quality genome sequence of white lupin provides insight into soil exploration and seed quality. Nat. Commun. 2020;11:492. doi: 10.1038/s41467-019-14197-9.
- Beghalem H, Aliliche K, Landoulsi A. Identification and sequence analysis of putative Sulla species nod factor receptor. Microb Pathog. 2018 Apr;117:88–92. doi: 10.1016/j.micpath.2018.01.048.
- Karudapuram S, Larson S. Identification of Hedysarum varieties using amplified fragment length polymorphism on a capillary electrophoresis system. J Biomol Tech. 2005 Dec;16(4):318–26.
- Nazish T, Shabbir G, Ali A, Sami-Ul-Allah S, Naeem M, Javed M, Batool S, Arshad H, Hussain SB, Aslam K, Seher R, Tahir M, Baber M. Molecular diversity of Pakistani mango (Mangifera indica L.) varieties based on microsatellite markers. Genet Mol Res. 2017 Apr 5;16(2). doi: 10.4238/gmr16029560.
- Aliliche K, Beghalem H, Landoulsi A, Chriki A. Molecular phylogenetic analysis of Rhizobium sullae isolated from Algerian Hedysarum flexuosum. Antonie Van Leeuwenhoek. 2016 Jul;109(7):897–906. doi: 10.1007/s10482-016-0688-3.
- Ávila Robledillo L, Neumann P, Koblížková A, Novák P, Vrbová I, Macas J. Extraordinary Sequence Diversity and Promiscuity of Centromeric Satellites in the Legume Tribe Fabeae. Mol Biol Evol. 2020 Aug 1;37(8):2341–56. doi: 10.1093/molbev/msaa090.
- Choi IS, Schwarz EN, Ruhlman TA, Khiyami MA, Sabir JSM, Hajarah NH, Sabir MJ, Rabah SO, Jansen RK. Fluctuations in Fabaceae mitochondrial genome size and content are both ancient and recent. BMC Plant Biol. 2019 Oct 25;19(1):448. doi: 10.1186/s12870-019-2064-8.
- Yan H, Ji ZJ, Jiao YS, Wang ET, Chen WF, Guo BL, Chen WX. Genetic diversity and distribution of rhizobia associated with the medicinal legumes Astragalus spp. and Hedysarum polybotrys in agricultural soils. Syst Appl Microbiol. 2016 Mar;39(2):141–9. doi: 10.1016/j.syapm.2016.01.004.
- Obala J, Saxena RK, Singh VK, Kumar CVS, Saxena KB, Tongoona P, Sibiya J, Varshney RK. Development of sequence-based markers for seed protein content in pigeonpea. Mol Genet Genomics. 2019 Feb;294(1):57–68. doi: 10.1007/s00438-018-1484-8.
- Zhou Z, Yu M, Ding G, Gao G, He Y, Wang G. Effects of Hedysarum leguminous plants on soil bacterial communities in the Mu Us Desert, northwest China. Ecol Evol. 2020 Sep 21;10(20):11423–39. doi: 10.1002/ece3.6779.
- Koenen EJM, Ojeda DI, Steeves R, Migliore J, Bakker FT, Wieringa JJ, Kidner C, Hardy OJ, Pennington RT, Bruneau A, Hughes CE. Large-scale genomic sequence data resolve the deepest divergences in the legume phylogeny and support a near-simultaneous evolutionary origin of all six subfamilies. New Phytol. 2020 Feb;225(3):1355–69. doi: 10.1111/nph.16290.
- Imachuyeva DR, Serebryanaya FK. The current state of study of plants of Hedysarum L. florae of the Caucasus. Pharmacy & Pharmacology. 2016;4(6):4–32. doi: 10.19163/2307-9266-2016-4-6-4-32. Russian
- Doyle JJ, Doyle JL. A rapid DNA isolation procedure for small quantities of fresh leaf tissue. Phytochem Bull. 1987;19:11–5.
- Sablok G, Rosselli R, Seeman T, van Velzen R, Polone E, Giacomini A, La Porta N, Geurts R, Muresu R, Squartini A. Draft Genome Sequence of the Nitrogen-Fixing Rhizobium sullae Type Strain IS123T Focusing on the Key Genes for Symbiosis with its Host Hedysarum coronarium L. Front Microbiol. 2017 Jul 26;8:1348. doi: 10.3389/fmicb.2017.01348.
- de Diego-Diaz B, Treu L, Campanaro S, da Silva Duarte V, Basaglia M, Favaro L, Casella S, Squartini A. Genome Sequence of Rhizobium sullae HCNT1 Isolated from Hedysarum coronarium Nodules and Featuring Peculiar Denitrification Phenotypes. Genome Announc. 2018 Jan 25;6(4):e01518-17. doi: 10.1128/genomeA.01518-17.
- Nafisi H, Kazempour-Osaloo Sh, Mozaffarian V., Schneeweiss G.M. Molecular phylogeny and divergence times of the genus Hedysarum (Fabaceae) with special reference to section Multicaulia in Southwest Asia. Plant Systematics and Evolution. 2019;305:1001–17. doi: 10.1007/s00606-019-01620-3.
- Jones S, Cowan G, MacFarlane S, Mukoye B, Mangeni BC, Were H, Torrance L. RNA sequence analysis of diseased groundnut (Arachis hypogaea) reveals the full genome of groundnut rosette assistor virus (GRAV). Virus Res. 2020 Feb;277:197837. doi: 10.1016/j.virusres.2019.197837.
- Fu X, Ji X, Wang B, Duan L. The complete chloroplast genome of leguminous forage Onobrychis viciifolia. Mitochondrial DNA B Resour. 2021 Mar 15;6(3):898–9. doi: 10.1080/23802359.2021.1886017.
- Pavlova NS, Probatova NS, Sokolovskaya AP. Taksonomicheskij obzor semejstva Fabaceae, chisla hromosom i rasprostranenie na sovetskom Dal’nem Vostoke [Taxonomic overview of the Fabaceae family, chromosome numbers and distribution in the Soviet Far East]. Komarovskie readings. 1989;26:20-47. Russian
- Krivenko D.A., Kazanovsky S.G., Stepantsova N.V., Verkhozina A.V., Alekseenko A.L. CHisla hromosom nekotoryh vidov cvetkovyh rastenij Bajkal’skoj Sibiri [Chromosome numbers of some species of flowering plants of Baikal Siberia]. Turczaninowia. 2012;15(1):98–107. Russian
- Kukushkina T.A., Vysochina G.I., Karnaukhova N.A., Selyutina I.Yu. Soderzhanie mangiferina i summy ksantonov v rasteniyah nekotoryh dikorastushchih i introducirovannyh vidov Hedysarum (Fabaceae) [The content of mangiferin and the amount of xanthones in plants of some wild and introduced species of Hedysarum (Fabaceae)]. Plant resources. 2011;1:99–105. Russian
- Neretina OV, Gromova AS, Lutskiy VI, Semenov AA. Komponentnyj sostav vidov roda Hedysarum (Fabaceae) [Component composition of species of the genus Hedysarum (Fabaceae)]. Plant resources. 2004; 40(4):111–38. Russian
- Aslanukov AK, Airapetova AYu, Serebryanaya FK. Identifikaciya i kolichestvennoe opredelenie summy ksantonov v pereschete na mangiferin v trave kopeechnika kavkazskogo (Hedysarum caucasicum Bieb.) [Identification and quantification of the amount of xanthones in terms of mangiferin in the herb of the Caucasian penny plant (Hedysarum caucasicum Bieb.)]. Development, research and marketing of new pharmaceutical products: Collect Scientif Articles. Pub H: Pyatigorsk State Medical Academy. 2009;64:11–13. Russian
- Vysochina GI, Kukushkina TA. Biologically active substances of some species of the genus Hedysarum L. [Biologically active substances of some species of the genus Hedysarum L.]. Plant resources. 2011;4:251–8. Russian
- Nie LY, Wang AH, Duan L, Chen HF, Wang FG. The complete chloroplast genome of Plateau herb Chesneya acaulis (Fabaceae). Mitochondrial DNA B Resour. 2021 Feb 17;6(2):641–2. doi: 10.1080/23802359.2021.1878955.
- Jin Z, Jiang W, Yi D, Pang Y. The complete chloroplast genome sequence of Sainfoin (Onobrychis viciifolia). Mitochondrial DNA B Resour. 2021 Feb 11;6(2):496–8. doi: 10.1080/23802359.2020.1871439.
- Wojciechowski MF. Astragalus (Fabaceae): a molecular phylogenetic perspective. Brittonia. 2005; 57(4):382–96. doi: 10.1663/0007-196X(2005)057[0382:AFAMPP]2.0.CO;2.
- Nafisi H, Kazempour-Osaloo Sh, Mozaffarian V, Amini-Rad M. Hedysarumalamutense (Fabaceae-Hedysareae), a new species from Iran, and its phylogenetic position based on molecular data. Turk J Bot. 2019; 43(3):386–94. doi: 10.3906/bot-1806-50.
- Liu Y, Du H, Li P, Shen Y, Peng H, Liu S, Zhou GA, Zhang H, Liu Z, Shi M, Huang X, Li Y, Zhang M, Wang Z, Zhu B, Han B, Liang C, Tian Z. Pan-Genome of Wild and Cultivated Soybeans. Cell. 2020 Jul 9;182(1):162–176. doi: 10.1016/j.cell.2020.05.023.
 
				
			 
					 
						 
						 
									





