Optimization technology of fat-soluble vitamins production based on alkaline hydrolysis
- Authors: Sysuev E.B.1, Stepanova E.F.2, Noskova V.D.1
-
Affiliations:
- State Regional Centre for Standardization, Metrology and Tests in Sverdlovsk region (FBI “URALTEST”)
- Pyatigorsk Medical and Pharmaceutical Institute – branch of Volgograd State Medical University
- Issue: Vol 10, No 3 (2022)
- Pages: 255-266
- Section: Articles
- URL: https://journals.eco-vector.com/2307-9266/article/view/111728
- DOI: https://doi.org/10.19163/2307-9266-2022-10-3-255-266
- ID: 111728
Cite item
Abstract
In the group of fat-soluble vitamins, vitamin D is one of the most relevant objects, that is why the problem of its technology optimization is under consideration. In general, there is a number of ways to obtain this substance, although it is not produced in Russia yet.
The aim of the study was to select optimal process conditions to increase the efficiency of protein transformation with the isolation of a fat fraction containing fat-soluble vitamin D.
Materials and methods. Various types of fish and the vitamins contained in them are described as the main research models. Variants of technological solutions have been considered: the possibility of using extraction to obtain the vitamin D substance has been tested. Classical maceration and intensifying maceration have been used; the circulating extraction method and the alkaline hydrolysis method have been applied. The yield of the target product has been determined by HPLC.
Results. Methods for obtaining the substance of fat-soluble vitamin D from fish raw materials have been considered in detail. The optimal technological characteristics of the vitamin release by alkaline hydrolysis with a 12.5% decrease in the concentration of the hydrolyzing alkaline component – potassium hydroxide – has been established; that concentration ensured the maximum yield of the fat fraction containing vitamin D.
Conclusion. The use of the resulting substance makes it possible to develop domestic standard samples applicable both in the pharmaceutical field and in the field of technical regulation.
Full Text
Abbreviations: HPLC – high performance liquid chromatography; RS – reference; RF – Russian Federation; BASs – biologically active substances.
INTRODUCTION
The problems related to obtaining and properly using fat-soluble vitamins are constantly relevant. First of all, they concern the use of these vitamin complexes in the pharmaceutical, cosmetic and other fields, as well as the saturation of the modern pharmaceutical market with them [1, 2]. At the same time, technological directions for the production of fat-soluble vitamins including their standardization are involved; for this process, official reference samples (RSs) are necessary. Obtaining appropriate RSs requires technological optimization, especially in relation to the development of domestic technologies, which implies the possibility of their import substitution [3].
Severization of requirements for the purity of target products have increased the importance of standardization methods, both in the creation and production of medicines, and the products used in the fields related to pharmacy. Therefore, the use of RSs, the role of which in standardization is undeniable, has a wide range [4, 5].
However, at present, foreign models dominate in a pharmaceutical analysis of many pharmacologically significant objects in the Russian Federation (RF); that is a gap in the relevant regulatory framework. This is due to the lack of necessary technological solutions in the production of reference samples, which are still selective in nature in the Russian Federation [6, 7].
Despite a wide range of vitamin D dosage forms and rather a high demand for it in medical practice, vitamin D is one of such multidisciplinary objects [8, 9]. How- ever, as a substance on the domestic market in Russia, vitamin D has not been produced yet.
Fat-soluble vitamin D is presented in the form of products for various purposes, however, its content in them is not high, and its stability is limited [10–12]. The existing technology for obtaining vitamin D can be divi- ded into two main stages: the extraction of fat and vitamins from raw materials, and the increase in the concentration of vitamins in the resulting fraction. Herewith, the volume of vitamin concentrates production largely depends on the first stage of fat extraction, which ensures the vitamin production from the starting raw materials [9, 13]. Currently, the main source of obtaining the substance under study is fish industry [14–16].
Given that the main source of fat-soluble vitamins is fish liver, there is a problem of creating an appropriate technology with an emphasis on a lean production (waste minimization with maximum resource saving of a valuable raw material source) [17, 18].
Currently, obtaining food products from cultivated fish species is widely practiced. Such target products are marked by a high content of biologically active substances (BASs), as well as macro/microelements and vitamins [19–21].
The existing methods for obtaining fats can be divided into 4 main groups (Fig. 1). Combining these processes to maximize fat recovery remains possible. The choice of the recovery method depends on the starting raw materials and the expected target product.
Figure 1 – Methods of obtaining fat
The blocks presented in Fig.1 justifiably single out hydrolysis as the main production method and emphasize its diversity in the form of varieties. Hydrolysis is actually divided into three types: acidic, alkaline and enzymatic. To obtain a fat fraction with a high content of the fat-soluble vitamins group, the most effective are alkaline and enzymatic methods [22–24].
According to the literature data [25–27], the fat recovery by hydrolysis has the highest yield, since part of it is in the cells in a free form, and another part is combined with other components of the cell. The total amount of fats cannot be extracted from the cell with only solvents [19, 28, 29].
The authors decided to fix upon alkaline hydrolysis. In the framework of enzymatic hydrolysis, there are some limitations – for processing of all types of secon- dary fish production raw materials, it is impossible to isolate a single enzyme, which increases the economic costs for obtaining the substance of fat-soluble vitamin D. This fact determines the choice of alkaline hydrolysis method as the most economically favorable.
To use hydrolysis of protein catalysts, biotransformation processes can be carried out under milder conditions, and the formation of chemically active effluents can be excluded [22]. Alkaline hydrolysis can be used to even process depleted raw materials, herewith preser- ving natural antioxidants [25].
In raw materials, hydrolysis undoubtedly occurs under the action of their own enzymes (it is the so-called autoproteolysis) but the efficiency of this method is very low, and therefore, it is necessary to increase efficiency, which means finding optimal production conditions [22].
THE AIM of the study was to select optimal process conditions to increase the efficiency of protein transformation with the isolation of a fat fraction containing fat-soluble vitamin D.
To achieve this aim, it was necessary to solve the following tasks:
- Determination of the chemical composition of primary and secondary raw materials;
- Choosing the optimal method for extracting the fat containing a group of fat-soluble vitamins;
- Quantitative determination of the fat-soluble vitamin D content in the resulting substance;
- Comparative analysis of the obtained results.
MATERIALS AND METHODS
Objects
The main objects of obtaining the substance of fat-soluble vitamin D were fish objects purchased from the Russian fish processing factory JSC “Biserovsky Fish Processing Fish Factory” and LLC “First Rybny”. The raw materials were delivered frozen at the storage temperature of –18°С. The acquisition of the research objects was carried out through the branded stores network of LLC “First Rybny”, Ekaterinburg, Russia.
The following types of fish were used as a source of obtaining the target object:
Chun salmon (Oncorhynchus keta) is the most common member of the salmon family.
It contains vitamins PP, A, H, B1 (thiamine), E, B2, D, B5, etc.; trace elements: primarily zinc and iron, molybdenum, fluorine, chromium, nickel; macronutrients: potassium, chlorine, phosphorus, sodium, calcium, magnesium; protein, lecithin, polyunsaturated fats [10, 30, 31].
Humpbacked salmon (Oncorhynchus gorbuscha) is the most common representative of the salmon family.
It contains vitamins A, C, E, D, B1, B2, PP, omega-3 saturated acids, phosphoric acid, pyridoxine, calcium, magnesium, phosphorus, sulfur, potassium, copper, iodine.
Coho salmon (Oncorhynchus kisutch) is a large salmon that lives in the North Pacific Ocean. In Russia, coho salmon is most abundant in the rivers of the Kamchatka Peninsula [10, 30, 31].
Its meat is rich in vitamins and minerals, as well as in saturated fatty acids, including Omega-3 [10, 30, 31].
Brook trout (Salmo trutta) is a representative of the salmon family and is in great demand. Currently, there is a tendency to increase the population. Its composition is rich in microelements and saturated fatty acids [10, 30, 31].
Flatfish (Pleuronectidae) is a representative of the flounders’ family. It has a medium fat content, but it is low in calories. It contains a lot of lipids. By eating flatfish meat, you can replace artificial and very expensive vitamins, which are useful because omega-3 and omega-6 fatty acids have been added to their composition. It is also an excellent source of natural protein [10, 30, 32].
Mackerel (Scomber) is a pelagic schooling fish from the mackerel order. This is one of the most popular fi- shes with fatty (62%) and tender meat. The protein content in its composition is 38%. Mackerel meat is also rich in saturated, polyunsaturated and monounsaturated fats; water, ash; cholesterol; vitamins of groups A, C, E, D, B1, B2, PP, etc.; minerals: iodine, phosphorus, cobalt, zinc, magnesium, sulfur, chlorine, manganese, sodium, molybdenum, copper, calcium, iron, fluorine [10, 30, 32].
Materials used
At the sample preparation stage were used:
Sterile bags – microbiological bags for sampling (Russia, LLC “LabDepo”).
Inert gas – nitrogen, high purity grade, 1st grade, JSC “Linde Uraltekhgaz”.
The stage of selecting the object under study:
Anhydrous sodium sulfite, chemically pure, OOO “MZHR” is in the form of colorless crystals, the salt of sodium and sulfurous acid. Sodium sulfite is dissolved in water forming crystalline hydrates. Sodium sulfite is a strong reducing agent. It is used for dehydration in the hydrolysis process.
Ascorbic acid, pure, imported from China (Shandong Luwei Pharmaceutical Co., LTD), is an organic compound, the main water-soluble antioxidant.
Potassium hydroxide, pure, imported from France, is an alkaline solution of various concentrations.
Distilled water according to GOST R 58144-2018 “Distilled water. Specifications”, Russia, FBI “URALTEST”.
Ethyl alcohol (95%, Russia, LLC “KONSTANTA-PHARM M”) is a component of the hydrolyzing solution.
Extractants, solvents are: hexane-n (chemically pure, Russia, EKOS-1 JSC), petroleum ether grade 40-70 (high purity, Russia, JSC “EKOS-1”); isopropyl alcohol (chemically pure, Russia, LLC “KhromLab”).
Analytical research stage:
State Standard Samples (SSSs) RS 11779-2021 for the composition of vitamin D3 (cholecalciferol), Russia, FBI “URALTEST”.
Cholecalciferol ≥98% (HPLC), batch number SLCJ0796, manufactured by Sigma-Aldrich, USA.
Isopropyl alcohol (chemically pure, Russia, LLC “KhromLab”).
The mobile phase is presented by bacetonitrile:methanol (20:80). Acetonitrile, chemically pure, Russia, JSC “ECOS-1”; methanol, chemically pure, Russia, JSC “VEKTON”.
Equipment
Electric pharmacy water distiller DE-4-02 “EMO”, model 737, factory No. 2506, manufactured by CJSC “Electrooborudovanie”. Country of manufacture: Russia.
Laboratory straight blade knife 150 mm made of stainless steel. Country of manufacture – China.
Rotary evaporator IKA RV 10 auto pro V-C. Country of manufacture – Germany, IKA®-Werke GmbH & Co., with an automatic evaporating temperature detection, 1500 cm2 cooling surface condenser.
Dispersant IKA T 10 basic Ultra. Country of manufacture – Germany, IKA®-Werke GmbH & Co., with a speed range from 8000 to 30000 rpm.
Ultrasonic machine, model 1510E-DTH. Country of manufacture – Switzerland, Branson Ultrasonics Corporation, with an industrial transducer at 40 kHz with a frequency regulator for optimizing ultrasonic exposure and a temperature heating regulator with an accuracy of ± 4°С.
Soxhlet fat extraction apparatus is used for the extraction of non-volatile substances from solid samples with the help of volatile solvents. Country of manufacture: Russia, the company is OOO “EcogeosProm”.
Chromatographic experiments were carried out on a “Stayer M” liquid chromatograph, Russia, OOO “NPO Akvilon”, Manufactory No. 0950 (Verification certificate No. С-СЕ/19-01-2022/126041432 dated 19.01.2022 to 18.01.2023) with a spectrophotometric detector. The calibration was carried out using standard solutions of fat-soluble vitamins prepared according to GPM.1.2.3.0017.151. Fat-soluble vitamin D was detected at the wavelength of 265 nm [33, 34].
Chromatography conditions
A mobile phase was carried out with: methanol – acetonitrile (80:20); Luna C18(2) chromatographic column 250 mm x 4.6 mm, the flow rate was 1.0 ml/min, the column temperature was 25°C. The detection was carried out with: a spectrophotometric detector with the wavelength of 265 nm, the injection volume of 20 µl; the analysis time was 12 minutes.
Study Design
First, the basic test was carried out in accordance with GOST 7636-85 “Fish, marine mammals, marine invertebrates and products of their processing. Methods of Analysis”2. Thus, there was a collection of standardized baseline data on the content of fat and vitamin D in the resulting product. Further on, technological research concerned the choice of optimal process conditions.
Brook trout (Salmo trutta trutta) was chosen as the main object of the study. This species is cultivated, relatively inexpensive and available.
Traditional maceration and ultrasonic intensifying maceration
Well-known extraction methods were used as preliminary methods for obtaining the target product [35, 36].
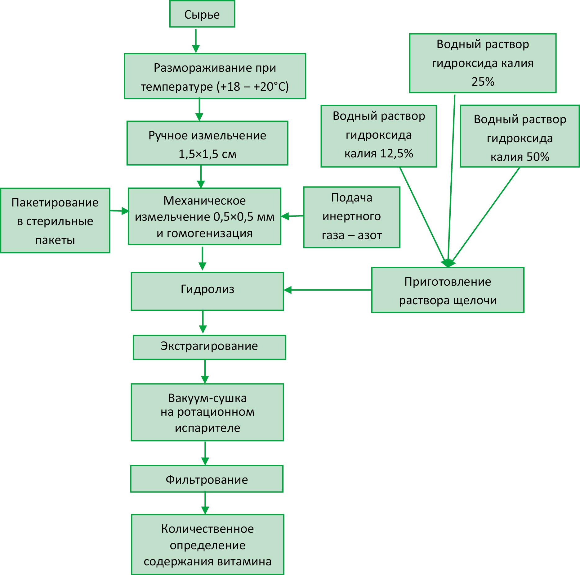
To carry out the process of extracting vitamin D, the cooled raw material was subjected to manual grinding with a laboratory knife to 1.5 × 1.5 cm, as well as machine micro-grinding in an inert gas environment to particles with the size of about 0.5 × 0.5 mm, and homogenization. The inert medium was provided during the dispersion process by a continuous nitrogen (especially pure, 1st grade, JSC “Linde Uraltekhgaz”) supply to the tank. Homogenization was carried out by packing into sterile bags (LLC “LabDepo”) with blowing off the test material by gas for 20-30 seconds, and subsequent sealing. Considering that a large amount of waste remains in the mass during machine processing (cleaning) at the enterprise, these products were not removed, but homogenized in the total mass. Grinding was carried out using a high-performance disperser IKA with an electronic speed control of the processed object under study. The rotational speed of the dispersing element was maintained in the range of 8000–8200 rpm for 10 minutes. Next, the resulting mass was placed in a MicroBio BA-400 laboratory bladed homogenizer and subjec- ted to the homogenization process for 30 min.
The prepared minced fish was subjected to maceration with organic solvents: isopropyl alcohol (chemically pure, LLC “KhromLab”), hexane-n (chemically pure, JSC “ECOS-1”), petroleum ether (grade 40–70, pure, JSC “ECOS-1”).
Maceration was carried out in two ways: intrinsic maceration and intensifying process maceration. The intensification of the process was carried out by using a mixing device at 800 rpm, and the ultrasonic influence was also used to enhance the effect on the object.
The used ultrasonic generator carried out the impact on the object under study by fluctuations of high and low pressure. Under the influence of low-pressure waves on the liquids, a cavitation effect developed; that contributed to an increase in the release of the fat fraction from the biological object resulting in the formation of a large number of microscopic bubbles or cavities.
During maceration, various organic solvents were used: isopropyl alcohol, hexane and petroleum ether. The solvent volume was determined by random selections. Three series of the extracts were carried out with volume fractions of each extractant: object/extractant 1:1, 1:2 and 1:3 and so on for all the abovesaid components.
Circulating extraction
Circulating extraction was carried out using a Soxhlet apparatus. The extraction was carried out with petroleum ether until a complete depletion of the raw material. The completeness of the extraction was controlled by applying a drop of the solvent flowing from the extractor onto the watch glass until there was no greasy trace on the latter after the solvent had evaporated.
The resulting fat fraction was subjected to a preliminary assessment in accordance with GOST 8714-2014 “Fat from fish and aquatic mammals. Specifications”3. The obtained samples of fat fractions were within the limits established in the regulatory documentation for all used fish species. Further on, the obtained samples were tested for the content of vitamin D in them in accordance with GPM 1.2.3.0017.15 “Methods for quantitative determination of vitamins”4.
Isolation of vitamin D by alkaline hydrolysis
Modes of alkaline hydrolysis are determined by the following conditions: temperature, the amount of added water and alkali.
The lack of water slows down hydrolysis of the protein part, but at the same time, hydrolysis of fat is activated. An excess of water also causes an increased consumption of alkali with an increase in capacity.
With regard to the temperature regime, two-stage heating with a two-stage introduction of an alkali solution is considered the most acceptable. This is due to the fact that heating the raw mass immediately to 80-90°C coagulates the protein; as a result, the hydrolysis time is prolonged and the alkali consumption is increased to destroy the densified protein part. The introduction of the entire alkaline solution at the beginning of the process leads to a more intensive hydrolysis of the fat, and not the protein part. The fatty acids released in this process also react with alkali and form soaps. This increases the consumption of alkali and forms a stable emulsion.
With an excess of alkali, hydrolysis is obvious, which directly relates to the quantitative yield of the vitamin. However, due to the ongoing saponification, it can be reduced, since soaps are formed on the matrix, as a result of which the vitamin is sorbed. There is an adsorption of the vitamin by the formed soap and an increase in losses during the refining of the fatty fraction of the hydrolysate [37].
Technology for vitamin D production by alkaline hydrolysis
At the first stage, the mass fraction of fat in the test object was assessed. The mass fraction of fat was determined in accordance with GOST 7636-855. This indicator was necessary for further alignment of the hydrolysis process.
Before the hydrolysis beginning, 50.0 g of finely minced brook trout (Salmo trutta) was placed in a round-bottom flask with a capacity of 250–500 ml. The heating process was carried out in the water bath in two stages. The first heating stage continued up to 40°C, which contributed to the release of fat, most of which passed from a finely dispersed state into a coarse dispersed state, which slowed down saponification. Next, 100 ml of rectified ethyl alcohol (or methyl alcohol), 1.0 g of an antioxidant (ascorbic acid), 40 ml of а potassium hydroxide solution were added to the heated minced meat. The mix was heated for 15–45 minutes in the water bath with a reflux condenser at the temperature of 80°C, which accelerated the hydrolysis process and, as a result, destroyed the protein. The main part of the fat phase was separated from the protein and was in the upper part of the hydrolyzed mass, the lower layer was the hydrolyzate, which contained polypeptides, amino acids, minerals and soaps.
After hydrolysis, the contents of the flask were quickly cooled down to (20±5°C) and quantitatively transferred to a separating funnel. The flask was rinsed with water, the volume of which was equal to the volume of ethanol added, and then the water was poured into the same funnel. Fat-soluble vitamins were extracted with petroleum ether or n-hexane for 2 min.
The extraction was repeated 3–4 times with the portions of the extractant equal to 100 ml. The combined extract had been washed free from alkali 3–4 times with 150 ml portions of water until the alkaline reaction of the wash water disappeared.
To remove the residual amounts of water, the extract was filtered through a filter with 2–5 g of anhydrous sodium sulfate (chemically pure, LLC MZKhR). Next, the extract was evaporated to dryness using a rotary evaporator at the temperature not exceeding 50°C, and then treated with isopropyl alcohol. The scheme of the experimental part is shown in Fig. 2. These blocks characterize the technological experiment in detail, which can become fundamental for the development of technological regulations and transfer to manufacturing.
Figure 2 – Scheme of experimental part
During the experiment, various concentrations of a potassium hydroxide solution in the concentration range of 12.5%, 25.0%, 50.0% were selected. All the abovesaid conditions were: obtaining a homogenized material for hydrolysis, as well as a stabilizer (ascorbic acid, pure, China) are identical.
RESULTS AND DISCUSSION
According to the results of the studies, it has become quite obvious that the method of traditional maceration with intensification has not brought positive results.
In the presented chromatograms, in the detection range characteristic of vitamin D, no detector response was found out. That characterizes the absence of fat-soluble vitamin D in the substance obtained by traditional maceration (Fig. 3). Herewith, in the control determination, using the RSs, the retention time and peak area are determined in the ranges for this RS (Fig. 4).
Figure 3 – Chromatogram of direct extraction object in isopropyl alcohol when exposed to ultrasound
Figure 4 – Chromatogram of vitamin D standard sample
The use of the circulating extraction method made it possible to isolate a small amount of vitamin D in the test object. When using the alkaline hydrolysis method, the quantity of the analyte is much larger. Additional alkaline hydrolysis of the resulting fat fraction slightly increased the concentration of the vitamin and did not lead to the targeted results (Table 1). During the circulating extraction, the value of the peak area varied around 0.01 AU*sec, after a combination of methods using the same raw material component, the area slightly increased up to 0.02 AU*sec.
Table 1 – Results obtained during circulating extraction of minced brook trout (Salmo trutta trutta)
S/No. | Sample weight, g | Weight of extracted fat fraction, g | Result | |
Vitamin D * | Vitamin D after alkaline hydrolysis | |||
270222 | 5.0 | 0.076 | + | + |
070322 | 5.1 | 0.080 | + | + |
140322 | 5.2 | 0.079 | + | + |
210322 | 5.3 | 0.081 | + | + |
280322 | 5.2 | 0.082 | + | + |
Note: * “+” – vitamin presence, “–” – vitamin absence.
Therefore, the problem of developing and use of a combined method for obtaining a fat-soluble substance formed from any extraction option, taking into account basic alkaline hydrolysis, is apparently not promising. Therefore, the authors had to return to alkaline hydrolysis and improve the technology for the production of vitamin D substance precisely within the framework of this reliable method.
The next, third stage of the research consisted in applying the method of alkaline hydrolysis.
The results of the experiment showed that at the 12.5% concentration of potassium hydroxide in the test samples, vitamin D was determined stably in all the series of the analysis (Table 2).
Table 2 – Results obtained during hydrolysis of minced brook trout (Salmo trutta trutta) after extraction with 12.5% potassium hydroxide
S/No. | Sample weight, g | Weight of extracted fat fraction, g | Result |
Vitamin D* | |||
051021 | 50.1 | 2.39 | + |
121021 | 50.4 | 2.40 | + |
141021 | 50.6 | 2.40 | + |
191021 | 50.0 | 2.39 | + |
261021 | 50.2 | 2.40 | + |
Note: * “+” – vitamin presence, “–” – vitamin absence.
In the control analysis of SSS 11779-2021 (FBI “URALTEST”), as well as of imported cholecalciferol (Sigma-Aldrich, USA), it was determined that the release time of vitamin D corresponds to 10 minutes. The quantitative content in the samples was judged by a characteristic indicator for HPLC – the peak area. According to the results of the analysis, the peak area for the standard sample was 9.52 AU*sec, for the test sample it was 0.05 AU*sec.
The results of the chromatographic analysis of the substance, which in turn was obtained by hydrolysis with a 12.5% potassium hydroxide solution, were subjected to comparative studies. A study was carried out with samples of imported production. Herewith, it turned out that vitamin D was present in the experimental samples (Fig. 5).
Figure 5 – Chromatogram of vitamin D with 12.5% hydrolysis
The results obtained with a 25% potassium hyd- roxide solution, are identical to those obtained with a 12.5% alkali solution. As in the first case, vitamin D was present in the studied samples and it was in a stable form. The repeated control studies of the samples showed identical retention times and peak areas (Table 3).
Table 3 – Results obtained during hydrolysis of minced brook trout (Salmo trutta trutta) after extraction with 25.0% potassium hydroxide
S/No. | Sample weight, g | Weight of extracted fat fraction, g | Result |
Vitamin D* | |||
051021 | 50.3 | 1.62 | + |
121021 | 50.1 | 1.63 | + |
141021 | 50.4 | 1.66 | + |
191021 | 50.0 | 1.61 | + |
261021 | 50.2 | 1.62 | + |
Note: * “+” – vitamin presence, “–” – vitamin absence.
During hydrolysis of the sample with a 25% potassium hydroxide solution, the quantitative content of vitamin D was also estimated by the peak area – 0.05 AU*sec.
When a 50% potassium hydroxide solution was used, vitamin D also proved to be stable, as in the first two experiments, which gives us the opportunity to assert the prospect of using lower concentrations of alkali.
Figure 6 – Chromatogram of vitamin D isolated by alkaline hydrolysis with 50% potassium hydroxide
During hydrolysis of the sample with a 50% potassium hydroxide solution, the peak area of vitamin D in the resulting substance was 0.05 AU*sec.
The effect obtained using a 50% potassium hydroxide solution is identical to the first two results (Table 4). Vitamin D in a stable form was determined in the studied samples. Parallel studies of the samples confirmed the result of the analysis.
Table 4 – Results obtained during hydrolysis of minced brook trout (Salmo trutta trutta) after extraction with 50.0% potassium hydroxide
S/No. | Sample weight, g | Weight of extracted fat fraction, g | Result |
Vitamin D* | |||
051021 | 50.0 | 1.42 | + |
121021 | 50.1 | 1.44 | + |
141021 | 50.2 | 1.40 | + |
191021 | 50.3 | 1.41 | + |
261021 | 50.2 | 1.42 | + |
Note: * “+” – vitamin presence, “–” – vitamin absence.
For each series of the analyses, there were 6 sample tests. Tables 1-4 present the average values of the sample weight for each series of analyzes, and the arithmetic mean of 6 parallel tests was taken as the mass of the isolated fat fraction, the allowable discrepancies between which did not exceed 0.5%.
The use of different alkali concentrations in the production of fat-soluble vitamins (including vitamin D) will simplify the technological process of isolating an individual substance, which, in turn, will eliminate the negative effect and will facilitate the process of its standardization [8, 38].
Similar results were obtained with other samples of fish species: Chum salmon (Oncorhynchus keta), Mackerel (Scomber), Flatfish (Pleuronectidae), Humpbacked salmon (Oncorhynchus gorbuscha).
The use of alkaline hydrolysis made it possible to state unambiguously that this method is optimal. The content of the main substance in the studied objects is in the range of 0.03–0.12%. From the experimental data obtained during the isolation of vitamin D, it follows that the optimal concentration of the hydrolyzing alkaline ingredient is 12.5% (i.e., the minimum), which makes it possible to increase the amount of the fat fraction, which in turn is a positive indicator in the implementation of the technological process.
CONCLUSION
An integrated approach to the research on the production of vitamin D by methods of alkaline hydrolysis, intensive maceration, circulating extraction made it possible to choose the optimal technological scheme based on hydrolysis of the protein part of the test object and using a scheme with a reduced amount of potassium hydroxide.
The reduction of technological costs and consumables in the production of fat-soluble vitamin D substance will make it possible to implement the principles of lean production and, as a result, increase the economic benefit of the enterprise producing state-owned RSs and medicinal substances, as well as reduce the financial burden on the end consumer.
FUNDING
This study did not receive any financial support from outside organizations.
CONFLICT OF INTEREST
The authors declare no conflict of interest.
AUTHORS’ CONTRIBUTION
EBS – performing a study, obtaining a substance of fat-soluble vitamin D, comparative evaluation, data analysis; EFS – collection of literature data, review editing; VDN – performing a study, obtaining a substance of fat-soluble vitamin D, comparative evaluation, data analysis.
1 State Pharmacopoeia of the Russian Federation XIV ed. Vol. 1–4. 2018. Available from: http://www.femb.ru/femb/pharmacopea.php.
2 GOST 7636-85. Fish, marine mammals, marine invertebrates and their derivatives. Methods of analysis. M. Standartinform, 2010. 126 p. Russian
3 GOST 8714-2014. Edible fat from fish and aquatic mammals. Specifications. M.: Standartinform, 2019. 7 p. Russian
4 State Pharmacopoeia of the Russian Federation XIV ed. Vol. 1–4. 2018.
5 GOST 7636-85. Fish, marine mammals, marine invertebrates and their derivatives. Methods of analysis. 2010.
About the authors
Evgeny B. Sysuev
State Regional Centre for Standardization, Metrology and Tests in Sverdlovsk region (FBI “URALTEST”)
Email: bes555@yandex.ru
ORCID iD: 0000-0001-7648-0088
Candidate of Sciences (Pharmacy), Head of the Department of Conformity Assessment, State Regional Center for Standardization, Metrology and Tests in the Sverdlovsk Region (FBI “URALTEST”)
Russian Federation, 2a, Krasnoarmeiskaya Str., Ekaterinburg, 620990Eleonora F. Stepanova
Pyatigorsk Medical and Pharmaceutical Institute – branch of Volgograd State Medical University
Email: efstapanova@yandex.ru
ORCID iD: 0000-0002-4082-3330
Doctor of Sciences (Pharmacy), Professor, Professor of the Department of Pharmaceutical Technology with a Course in Medical Biotechnology, Pyatigorsk Medical and Pharmaceutical Institute – branch of Volgograd State Medical University
Russian Federation, 11, Kalinin Ave., Pyatigorsk, 357532Vladislava D. Noskova
State Regional Centre for Standardization, Metrology and Tests in Sverdlovsk region (FBI “URALTEST”)
Author for correspondence.
Email: v.d.noskova@mail.ru
ORCID iD: 0000-0002-9658-6821
Engineer of the Conformity Assessment Department, State Regional Center for Standardization, Metrology and Tests in the Sverdlovsk Region (FBI “URALTEST”)
Russian Federation, 2a, Krasnoarmeiskaya Str., Ekaterinburg, 620990References
- Koteneva IV, Kovtun RP. Farmakologiya polivitaminnyh kompleksov v sportivnoj medicine [Pharmacology of multivitamin complexes in sports medicine]. Articles Collection of the XI International scientific and practical conference “Scientific research: from theory to practice”; 2017;1(1): p. 76–77. Russian
- Petrov AYu, Syusuev EB, Novikova N. Nekotorye osobennosti primeneniya standartnyh obrazcov v farmacii [Some Features of Application Standard Samples in Pharmacy]. The role of technical regulation and standardization in the era of the digital economy: a collection of articles from the II International Scientific and Practical Conference of Young Scientists; Ekaterinburg, 2020 Apr 21; Ekaterinburg, Russia; Publishing house “Azhur”; 2020. P. 21–32. Russian
- Medvedevskikh MY, Sergeeva AS. Voprosy obespecheniya metrologicheskoj proslezhivaemosti rezul’tatov izmerenij pokazatelej kachestva pishchevyh produktov i prodovol’stvennogo syr’ya [Problems of ensuring metrological traceability of measurement results of indicators of quality for food products and food raw materials]. Journal “Measuring technology”. 2020; 3: 64–70. doi: 10.32446/0132-4713.2020-3-64-70. Russian
- Petrov AYu, Sysuev EB, Makarova IS. Perspektivy ispol’zovaniya gosudarstvennyh standartnyh obrazcov pri analize lekarstvennyh preparatov na primere triazavirina [Prospects for the use of state reference materials in the analysis of drugs on the example of triazavirin]. Medicine, pharmacy and public health: Collection of articles of the Second Eurasian Congress with international participation, dedicated to the 85th anniversary of the Ural Medical University; Yekaterinburg, Russia; Ural State Medical university; 2015. P. 267–270. Russian
- Leontiev DA, Podpruzhnikov YV, Volovyk NV. The Role of Reference Standards in Quality Assurance for Medicines: Regulatory and Metrological Aspects. Drug development & registration. 2016;(3):180–8. Russian
- Sopina NV. Strukturnyj analiz statej eksporta i importa sel’skohozyajstvennoj produkcii v Rossijskoj Federacii [Structural analysis of exports and imports of agricultural products in the Russian Federation]. Higher Education Science: from Theory to Practice: Proceedings of the regional scientific and practical conference; St. Petersburg, 2019 May 14–15; St. Petersburg, Russia; Publisher: St. Petersburg named after V.B. Bobkova branch of the Russian Customs Academy, 2019. p. 247–252. Russian
- Volkova RA, Fadeikina OV, Klimov VI, Sakanyan EI, Olefir YuV, Merkulov VA, Movsesyants AA, Bondarev VP, Borisevich IV, Shvedov DV. Topical issues related to reference standards in the sphere of circulation of biological products. BIOpreparations. Prevention, Diagnosis, Treatment. 2016;16(4):229–36. Russian
- Leontiev DA. The system of secondary reference standards in drug quality control laboratories. The Bulletin of the Scientific Centre for Expert Evaluation of Medicinal Products. 2016;(1):50–5. Russian
- Anchutina EA. State-of-art developments in the field of reference materials: a review international publication. Measurement Standards. Reference Materials. 2014;(1):27–41. Russian
- Grebenyuk AA, Bazarnova JG. Osobennosti himicheskogo sostava i pokazateli svezhesti lososevyh ryb akvakul’tury Norvegii i Karelii [Peculiarities of chemical composition and characteristics of freshness of salmon fish species of Norwegian and Karelian aquaculture]. Processes and Food Production Equipment. 2012;2(14):1–8. Russian
- Andreev DP, Kozlovich AV. Conceptualisation of an information analytical database of reference standards. The Bulletin of the Scientific Centre for Expert Evaluation of Medicinal Products. 2019;9(1):49–53. doi: 10.30895/1991-2919-2019-9-1-49-53. Russian
- Khan MU, Gautam G, Jan B, Zahiruddin S, Parveen R, Ahmad S. Vitamin D from Vegetable VV Sources: Hope for the Future. Phytomedicine plus. 2022; 2: 100248. doi: 10.1016/j.phyplu.2022.100248.
- Dolmatova IA, Zaitseva TN, Ryabova VF, Gorelik OV. Biologicheskaya rol’ vitaminov [The biological role of vitamins]. Actual problems of modern science, technology and education. 2020; 11 (1): 116-9. Russian
- Karlina EP, Arslanova ER. Mesto i rol’ rybohozyajstvennogo kompleksa v sisteme obespecheniya prodovol’stvennoj bezopasnosti Rossii [The place and role of the fishery complex in the system of ensuring food security in Russia]. Bulletin of the Astrakhan State Technical University. 2019;4:37–48. doi: 10.24143/2073-5537-2019-4-37-48. Russian
- Abdollahi M, Wu H, Undeland I. Impact of Processing Technology on Macro- and Micronutrient Profile of Protein-Enriched Products from Fish Backbones. Foods. 2021 Apr 27;10(5):950. doi: 10.3390/foods10050950.
- Nakamura K, Nashimoto M, Okuda Y, Ota T, Yamamoto M. Fish as a major source of vitamin D in the Japanese diet. Nutrition. 2002 May;18(5):415–6. doi: 10.1016/s0899-9007(02)00751-7.
- Trofimova LI, Noskova VD, Sysuev EB. Sovremennaya praktika upravleniya skladskoj logistikoj [Modern practice of warehouse logistics management]. Proceedings of the II International Scientific and Practical Conference “Supply chain management in transport and logistics systems”; Ekaterinburg, Russia; Ural State University of Economics; 2021. p. 94–99. Russian
- Steinsholm S, Oterhals Å, Underhaug J, Aspevik T. Emulsion and Surface-Active Properties of Fish Solubles Based on Direct Extraction and after Hydrolysis of Atlantic Cod and Atlantic Salmon Backbones. Foods. 2020 Dec 25;10(1):38. doi: 10.3390/foods10010038.
- Proskura DYu, Paevskaya EV, Kapustina YuG. Izvlechenie i pererabotka biologicheski cennogo syr’ya iz dvustvorchatyh mollyuskov [Extraction and processing of biologically valuable raw materials from bivalve mollusks]. Scientific works of Dalrybvtuza. 2013;30: 152–160. Russian
- Venkatesan J, Lowe B, Manivasagan P, Kang KH, Chalisserry EP, Anil S, Kim DG, Kim SK. Isolation and Characterization of Nano-Hydroxyapatite from Salmon Fish Bone. Materials (Basel). 2015 Aug 21;8(8):5426–39. doi: 10.3390/ma8085253.
- Phadke GG, Rathod NB, Ozogul F, Elavarasan K, Karthikeyan M, Shin KH, Kim SK. Exploiting of Secondary Raw Materials from Fish Processing Industry as a Source of Bioactive Peptide-Rich Protein Hydrolysates. Mar Drugs. 2021 Aug 25;19(9):480. doi: 10.3390/md19090480.
- Baydalinova LS. Ocenka stepeni gidroliza belkov vtorichnogo rybnogo syr’ya pri fermentativnoj i gidrotermicheskoj obrabotke [Assessment of the Degree of Hydrolysis of Proteins Secondary Fish Raw Materials with Enzymatic and Hydrothermal Treatment]. Journal of Science and Education of North-West Russia. 2018; 4(2).101–10. Russian
- Sereshti H, Toloutehrani A, Nodeh HR. Determination of cholecalciferol (vitamin D3) in bovine milk by dispersive micro-solid phase extraction based on the magnetic three-dimensional graphene-sporopollenin sorbent. J Chromatogr B Analyt Technol Biomed Life Sci. 2020 Jan 1;1136:121907. doi: 10.1016/j.jchromb.2019.121907.
- Lapeña D, Vuoristo KS, Kosa G, Horn SJ, Eijsink VGH. Comparative Assessment of Enzymatic Hydrolysis for Valorization of Different Protein-Rich Industrial Byproducts. J Agric Food Chem. 2018 Sep 19;66(37):9738–49. doi: 10.1021/acs.jafc.8b02444.
- Vostrikova NL, Kuznetsova OA, Kulikovskii AV. Methodological Aspects of Lipid Extraction from Biological Matrices. Theory and practice of meat processing. 2018;3(2):4–21. doi: 10.21323/2414-438X-2018-3-2-4-21.
- Lapshakova VS. Biotekhnologicheskoe proizvodstvo zhirorastvorimyh vitaminov A, D, E [Biotechnological production of fat-soluble vitamins A, D, E]. Actual Issues of Pharmaceutical and Natural Sciences: Collection of articles of the All-Russian student scientific and practical conference with international participation; (Irkutsk, 2021 May 17–21; Irkutsk, Russia; Publishing House of Irkutsk State Medical University; 2021. P. 284–286. Russian
- Russian Patent No. 2681352 C1 Russian Federation, IPC A23L 17/00, A23L 33/18, A23L 33/115. Method for obtaining food additives from secondary fish raw materials using hydrolysis: No. 2018103795: Appl. 2018 Jan 31: publ. 2019 March 06. Agafonova SV, Baidalinova LS, Volkov VV. [et al.]; applicant Limited Liability Company “Biotech”.
- Gryaditskaya LV. Perevarimost’ pitatel’nyh veshchestv i obmen veshchestv u krolikov pri skarmlivanii belmin [Nutrient digestibility and metabolism in rabbits when fed with belmin]. In the Collection: Prospects for the Development of the Industry and Enterprises of the Agro-Industrial Complex: Domestic and International Experience. Collection of materials of the International Scientific and Practical Conference; 2019 Dec 19–20; Nizhny Novgorod, Russia; Publisher: Nizhny Novgorod State Agricultural Academy;2020. P. 80–85. Russian
- Scurria A, Lino C, Pitonzo R, Pagliaro M, Avellone G, Ciriminna R. Vitamin D3 in Fish Oil Extracted with Limonene from Anchovy Leftovers. ACS Omega. 2019; (25):1–5. doi: 10.1016/j.cdc.2019.100311.
- Kostetsky EYa. Sostav fosfolipidov i zhirnyh kislot fosfatidilholina i fosfatidiletanolamina temnoj kambaly Pleuronectes obscura pri termoadaptacii [The composition of phospholipids and fatty acids of phosphatidylcholine and phosphatidylethanolamine of the dark flounder Pleuronectes obscura during thermal adaptation]. Journal of Evolutionary Biochemistry and Physiology. 2018; 54(2): 96–104. Russian
- Menoyo D, Sanz-Bayón C, Nessa AH, Esatbeyoglu T, Faizan M, Pallauf K, De Diego N, Wagner AE, Ipharraguerre I, Stubhaug I, Rimbach G. Atlantic salmon (Salmo salar L.) as a marine functional source of gamma-tocopherol. Mar Drugs. 2014 Dec 9;12(12):5944–59. doi: 10.3390/md12125944.
- Shulgina LV, Davletshina TA, Pavlovsky AM, Solodova EA, Pavel KG. Composition of Lipids and Fatty Acids in Muscle Tissue of Chub Mackerel Scomber Japonicus. Izvestiya TINRO. 2019;196(1):193–203. doi: 10.26428/1606-9919-2019-196-193-203. Russian
- Vostokov VM, Kartashev VR. Hromatograficheskij kontrol’ biohimicheskoj aktivnosti zhirorastvorimyh vitaminov (A, D, E) v pishchevoj i kormovoj produkcii [Chromatographic control of the biochemical activity of fat-soluble vitamins (A, D, E) in food and feed products]. Series: Chemistry and chemical technology. 2006; 49(4): 115-118. Russian
- Kulneva YuYu. Optimizaciya opredeleniya zhirorastvorimyh vitaminov [Optimization of the determination of fat-soluble vitamins]. Biodiversity, Bioresources, Issues of Biotechnology and Health of the Population of the North Caucasus region: Materials of the VI (63rd) Annual Scientific and Practical Conference “University science – region” of the North Caucasus Federal University; Stavropol, Russia; Publishing house of the North Caucasian Federal University; 2018. P. 383–387. Russian
- Dubashinskaya NV, Khishova OM, Shimko OM. Harakteristika sposobov polucheniya ekstraktov i ih standartizaciya [Characterization of methods for obtaining extracts and their standardization]. Bulletin of Pharmacy. 2007;2(36):70–9. Russian
- Russian Patent No. 2062295 C1 Russian Federation, IPC C09F 5/02, C11B 1/10. Method for extracting fats and oils from natural substances: No. 93056645/13: Appl. 1993 Jul 10: publ. 1996 Jun 2006; H. Jurgen, K. a. Jan, F. Heinz-Rüdiger; applicant SKB Trostberg AG. Russian
- Volkov VV, Grimm T, Lange T, Mezenova OYa, Hoeling A. Izuchenie razlichnyh sposobov gidroliza vtorichnogo syr’ya tihookeanskih lososevyh ryb na primere golov nerki (Oncorhynchus nerka) [Study of various methods of hydrolysis of secondary raw materials of Pacific salmon fish on the example of sockeye salmon (Oncorhynchus nerka)]. Izvestiya KSTU. 2017;45:136–47. Russian
- Sysuev EB, Petrov AYu., Tkhai VD. Razrabotka standartnyh obrazcov vitamina E i ocenka vozmozhnosti ispol’zovaniya razlichnyh metodov analiza [The possibility of developing a standard sample of vitamin e based on a commercial product for use in pharmacopoeial analysis and food products was studied]. XX Anniversary International Conference on Science and Technology Russia-Korea-CIS; 2020 Oct 19–21; Moscow, Russia; Science and Technical Society “AKSTS”, 2020. P. 27–41. Russian
Supplementary files















