Methods for Analyzing the Impact of Transformational Processes on the Right to Develop the Socioeconomic System in the Context of Digitalization: Scenario Approach (Problem Statement)
- Authors: Shults V.L.1, Kulba V.V.2, Shelkov A.B.2, Chernov I.V.2, Timoshenko A.A.3
-
Affiliations:
- Center for the Study of Security Problems of the Russian Academy of Sciences
- Institute of Management Problems named after V.A. Trapeznikova of the Russian Academy of Sciences
- University of the Prosecutor's Office of the Russian Federation
- Issue: Vol 8, No 1 (2021)
- Pages: 19-36
- Section: Trending topic
- Submitted: 16.04.2021
- Accepted: 25.04.2021
- Published: 27.05.2021
- URL: https://journals.eco-vector.com/2410-7522/article/view/65146
- DOI: https://doi.org/10.17816/RJLS65146
- ID: 65146
Cite item
Abstract
The article discusses methodological problems behind increasing the efficient transformation of law in a developed information society and assessing their impact on the processes of socioeconomic development of the state and society. Methods and technologies of analysis and management of the development of complex socioeconomic systems are considered. To solve methodological and practical problems of increasing the efficiency of legislative regulation in the context of digitalization, it is proposed to use the scenario analysis methodology, which provides an opportunity for intellectual support and assessment of the quality of preparation and implementation of decisions in the field of legislative activity. The approach proposed for solving the problems under consideration is based on advanced scenario analysis and modeling of the development processes of situations in the political-legal, sociopolitical, socioeconomind innovation-technological spheres. This will allow us to work out alternative options for the development of the law enforcement situation, for which, in general, information is incomplete and there is a high level of uncertainty in its development. The authors have formulated promising directions for future theoretical and applied research within the framework of the development of the methodology of scenario analysis of social and economic reality, as regulated by the rules of law.
Keywords
Full Text
INTRODUCTION
Achieving the main goal of the program “Digital Economy of the Russian Federation” (hereinafter referred to as the Program), aimed at tripling the costs of the country’s digitalization, is impossible without a transformation of the law. Moreover, Section 6, paragraph 4.1 of the Program provides for “improvement and harmonization of legislation in order to meet the needs of the digital economy”1. The current stage of development of our information society brings to the agenda the increasingly acute problem of forming a fundamentally new regulatory environment that provides such a vision of legal norms in the system of their real application. On the one hand, this will allow for the streamlining of the large-scale use of modern information and communication technologies in the system of public relations in order to ensure the security of individuals, society and the state; on the other hand, it will facilitate the intensive development of high technologies, which are one of the foundations for the intensification of developing the Russian socio-economic system [1].
At the same time, we note that an effective solution to the problem of transforming the norms of law governing relations with modern information technologies is an extremely difficult task, and consists not only of adapting the already established legal norms to the emerging information legal relations, but also of developing conceptually new laws that provide, among other things, new approaches to the processing of legally significant information to improve the effectiveness of the law enforcement process.
A particular difficulty in effectively solving these problems lies in the need for a deep analysis of the dynamic factors for socio-economic development of society and the state in order to anticipate the emergence of new problems, determine alternative solutions, and most importantly, assess both positive and possible negative consequences of implementing decisions in the field of legal transformation in the digital age. Being a trailblazer is always more difficult than modeling what has already been studied.
All this tightens the requirements for the scientific description of the effects from the implementation of future legislative initiatives, especially if they affect the field of digital technologies.
The difficulties in solving the problems surrounding legal transformation (primarily in terms of creating an effective legislative framework) also lie in the fact that any mistakes made in the processes of preparation, adoption, and implementation of decisions can lead to extremely serious consequences for the state and society. Incorrect determination of the legal regulation priorities can jeopardize the well-being of the state economy, which risks falling hopelessly behind global computer technology.
The models and technologies of analyzing the socio-economic systems proposed in this article are based on the scenario approach.
Methods for analyzing socio-economic systems’ analysis
Effective regulatory and legal regulation of inter-subject relations based on information technologies is an extremely difficult task, which is associated with significant difficulties in implementing the processes of forecasting alternative ways in developing high technologies, even on relatively small time horizons, and their impact on the economy and social sphere, as well as an objective and reliable assessment of the effectiveness or range of possible negative decision-making consequences in the subject area under consideration at the legislative level. All this leads to the need to create methods for analyzing complex systems that are simultaneously effective and universal, as well as ways to purposefully develop them.
In this regard, especially in the field of high technology, the relevance of the problems in improving the methodology for analyzing the development of socio-economic systems (SES)2 in the context of a developed information society. It is the results of this analysis in the legislative activity process, on the one hand, that make it possible to identify relevant and legally regulated problems of socio-economic development of the state and society; and on the other hand, it is necessary to study the influence of legislative regulation processes on SES development, as well as to conduct a proactive efficiency assessment of the developed legislative acts’ norms.
Assessing the effectiveness and adequacy of transforming the right on the socio-economic development of the country is one of the most complex problems in the fields of lawmaking theory and practice, organizational management, and related scientific disciplines. The main difficulty lies in the fact that SES, from the point of view of managing their development, are multi-parametric weakly structured systems characterized by:
1) territorial distribution;
2) a large number of objects and the complexity of their relationships (interdependencies);
3) an extremely wide range of studied indicators and parameters;
4) a high level of uncertainty and “information blurriness”;
5) a high degree of dynamic development.
In addition, the most important element of the SES is a person who simultaneously acts both as a subject and as a management object [2].
The methodological basis for solving the problems of this class is a systematic approach to the SES analysis. It involves taking into account all internal and external relationships, as well as parts of the system, at a lower hierarchical level. The complexity of the study also implies considering the final results of the SES functioning to be the results of the interaction between all parties to this activity and all the factors influencing it. Within the framework of the system analysis methodology, such management objects as society, state, region, industry, non-industrial sphere, etc., belong to the class of large-scale systems (LSS). This class also includes SES as a whole, as well as their large industry, production and technological, innovative, regional, and other segments.
The analysis of LSS as a class of complex (large-scale) systems allowed us to identify their main features and, in particular, showed that the systems of this class are characterized by a complex interaction of their constituent elements, dispersed over a large territory, and also require significant resources and time for development (Table. 1) [2].
Table 1. Key aspects of large-scale systems
Таблица 1. Основные особенности крупномасштабных систем
№ | Content |
1 | The irreversible nature of development, that is, the integral characteristics that determine the results of development (the “output” product) of the system as a whole, as a rule, does not decrease in the process of this development (at the same time, individual elements of the system can develop in different (multidirectional) ways). |
2 | The openness of the CMS development management system, determined by their continuous interaction with other large-scale systems and with the external environment. At the same time, the influence of the external environment on the processes of planning and managing the CMS development can be very significant due to the antagonism of the target settings and the multidirectional (including aggressiveness) of the actions taken by the elements and subsystems that make up the external environment. |
3 | Initial variability of the system (in the process of development, the composition of the SES elements and the nature of their relationship with each other and with the external environment are significantly transformed). |
4 | Inertia and stability, that is, deviations in the parameters of individual elements’ functioning and the nature of their relationships over the short-term time horizon, often have little effect on the system’s functioning as a whole. |
5 | Low ability to predict the influence of the external and internal environment on the results of the CMS development, the complexity, and in many cases the inability to obtain complete, timely, and reliable information about the nature and trends of changes in this influence, necessary for making strategic decisions in the first place over significant time horizons. |
6 | The high complexity and scale of the tasks to be solved, and in particular the legislative regulation at the strategic level. |
7 | The extremely significant role of goal-setting processes in the management of the CMS development in the conditions of the external environment uncertainty and intense influence. |
8 | The significant role of advanced complex multi-factor analysis in the process of management decisions’ preparation and implementation in the field of legislative regulation and law enforcement. |
9 | High complexity of procedures and mechanisms of complex strategic and tactical planning for legislative regulation processes. |
10 | The need to ensure the flexibility and adaptability of the legislative regulation measures’ system to the nature and characteristics of emerging external and internal threats to the sustainable progressive CMS development, considering continuously changing conditions and objective resource and time constraints. |
11 | The need to provide effective feedback with the help of a developed monitoring system, as well as processing large volumes of incoming operational information. |
12 | The high complexity of assessing the effectiveness of preparation and adoption and the effectiveness of the decisions’ implementation in the field of legislative regulation and the transformation of the law enforcement system, which consists in the following. Multivariate processes and procedures for finding the most effective ways to achieve the set long-and medium-term goals. The need to consider various aspects that affect the decision-making in the field of legislative regulation in the digitalization context (legal, economic, social, production and technological, etc.), as well as the close relationship of the decisions under consideration with the strategy of socio-economic development of the Russian Federation. The impossibility of constructing an accurate numerical model of the control object and the external environment, as well as the dynamics of their mutual influence and interaction. The need for active participation and the significant role of decision-makers. The complexity of combining the experts’ knowledge in various subject areas about the system (situation) under study into a single picture. The absence in most legal norms of criteria for their effective application and the resulting need to take into account the conceptual acts that reflect in a concentrated form of the main management decisions of both domestic and foreign policy. |
The features of managing LSS development can also include:
1) multi-aspect in the implementation of feedbacks;
2) greater inertia of the management objects’ reaction to decisions made, especially at the highest level of the management system hierarchy;
3) a significant difference in the time required for the response of the higher and lower levels;
4) objective difficulties in collecting reliable information about the factors of influence and the state of the management objects under their influence;
5) delay in the information receipt to the governing body;
6) diversity and stochastic nature of connections in the control and controlled systems;
7) the wide variety and inconsistency of the activities of many real-life management structures at all levels, etc.
To model and study possible alternative trajectories of the LSS development and information support for decision-making processes, it is necessary to have an adequate mathematical and analytical description of the system’s elements, the factors affecting it, and the connections and mutual influences between them. In practice, the tasks of analysis and management of LSS, as a rule, are poorly formalized in the planned tasks, i.e., the development of full-scale and accurate mathematical models for this class of systems is not always possible due to the complexity and uncertainty of the system objects’ behavior.
It should also be considered that the regulation of SES by the norms of law, especially civil law, makes it necessary to distinguish the characteristic of formal mutual independence between the subjects and objects of management (if they are persons, subjects of civil rights). In the same way, it seems impossible to direct control, for example, as opposed to indirect control, which is implemented by making thoughtful changes to the current legislation.
In this situation, to solve the problems under consideration, it is advisable to use the tools and procedures of system analysis, the composition of which can be summarized as follows:
1) formulation of goals and analysis of their hierarchy at the decision-making stage;
2) formation and comparative analysis of alternative ways and methods in achieving goals on a multi-criteria basis;
3) a quantitative assessment of the current LSS state, based not on specific criteria, but on a broad and comprehensive assessment of the planned results’ achievement;
4) correction of the goals and methods of managing the LSS based on the results of assessing its state as a set of basic parameters.
The main task of the SES analysis as a typical representative of the LSS is to identify the structure of the interaction between processes that determine the growth or reduction of the risk in disrupting the stability in the progressive body and system development of the system under study.
It should be noted here that the concept of sustainable development was first put forward at the United Nations Conference on Environment and Development in 1992 (the same time that the declaration of “Agenda for the Twenty-first Century” was adopted)3. The very concept of sustainable development includes a certain strategy (a set of strategic decisions) aimed at overcoming or preventing crisis phenomena. The concept developed at the end of the last century summed up the processes of world development in the second half of the 20th century. However, due to the emergence of new and urgent global problems (including those related to the COVID-19 coronavirus pandemic), the rapid development of digital technologies, which are often beyond the scope of state control, are subject to significant revision.
Today, in the context of international political instability and growing social and economic crises caused by the coronavirus pandemic, as well as the blurring of information borders and a significant increase in the openness of information channels around the world due to globalization and the emergence of new information technologies, the problem of ensuring the sustainable development of SES is significantly complicated, as a number of new threats and risk factors have appeared. This complication, especially now, requires improving the mechanisms for managing the sustainable development of SES, including improving the legislative regulation efficiency.
Currently, there are many interpretations and different ways of quantifying the sustainability and risk concepts. At the same time, the classical theory of stability mainly examines the equilibrium states of complex systems. For the study of such problems, several advanced methods have been developed. However, when the systems studied in the social sciences (law, economics, sociology, etc.) are subject to research, the effectiveness of these classical approaches is significantly lower, since it is not always possible to even justify their applicability, to say nothing of the adequacy of the developed models and the reliability of the results obtained.
In contrast to the classical equilibrium approach, the current situation has led to an increase in the urgency of the problems of ensuring the “structural stability” of large-scale SES, which primarily involve the identification and analysis of qualitative changes in these systems due to “soft” management influence.
A growing interest in computer modeling of global political, economic, and social processes arose in the 1970s. Forrester [3] and D. Meadows [4]. In the Soviet Union, similar studies were conducted in a number of scientific organizations of the USSR Academy of Sciences: the Computer Center, the Institute of Applied Mathematics, the Institute of Management Problems, the Institute of System Research, the Central Economic and Mathematical Institute, and others. During this period, this plan caused a fair amount of criticism, since, on the one hand, the research encountered serious difficulties in trying to describe the world using a small number of non-traditional (reflecting its qualitative characteristics) macro-variables. On the other hand, modeling of phenomena of this scale, especially at significant time horizons, inevitably leads to the need to extrapolate trends and dependencies known in some subject area to the area under study, but the necessary and reliable information is impossible to obtain. As a result, this procedure turns out to be incorrect, since it is well known that small random deviations in the initial parameters can significantly change the result. At the same time, such models are still very important from the point of view of the tasks of strategic forecasting, designing the future, and analyzing the impact of decisions made on ensuring the sustainable development of SES, of course, taking into account the above reservations.
If the classical views on prognostics are mainly associated with tracking trends in the development of the situation in the subject area under study, then the realities of today require not only an advanced analysis of existing trends, but to a large extent, anticipating alternatives to SES development based on the following methodological principles:
The principle of the future uncertainty, which involves the study of stochastic processes
- accounting for bifurcation, the bifurcation of the flow for certain processes that have reached a critical value, after which the unambiguous relationship between the past and future states of the system under study is lost;
The principle of space-time discreteness, which means that at the bifurcation points, the prerequisites for qualitatively new states of the system under study are formed, giving a qualitatively different future.
- analysis of alternatives for SES development in strategic decision-making under various initial conditions and constraints.
An important methodological difference between short-term and long-term global forecasting should be noted. In the first case, extrapolation procedures and analysis of the available resources and starting conditions existing ratio are more applicable. In the long-term forecasting of the SES development, fundamentally different procedures come into effect. Here such concepts as goal-setting, strategic alternative, qualitative forecast, relative time discreteness, reactivity, manageability, openness, uncertainty, etc. are of crucial importance.
As a rule, for a socio-economic system, there are several alternatives to development in the conditions of external (external environment) or internal (management system) influences. Each of them is a predictive variant of the system's behavior over time. It is not always possible to single out the most likely one. it is possible, however, to analyze the outcomes or results of each option corresponding to a particular development program, assessing the effect of its implementation or possible losses according to a given set of criteria for the effectiveness of the system under study.
Thus, the complex of problems posed to society by reality that require urgent resolution in general theoretical, scientific, and practical terms requires the application of an adequate methodology for their research. Eclecticism in understanding, studying, or applying different analysis methods can lead to difficult-to-predict negative (and often disastrous) results.
In the 1970s and 1980s, a number of successful attempts were made in mathematical economics to formalize the description of the SES processes, based on various principles of management and decision coordination. Along with studies of the planned economy, market-type models were formulated and studied, starting with a mathematical description of the production process and ending with models of market participants’ competition and collective behavior.
In general, the problems of evaluating and selecting effective strategic decisions in managing dynamic processes of a social, economic, regulatory, and organizational nature are extremely complex, as they are described by a large number of difficult-to-define variables, structural and analytical relationships, and dependencies between them. In the process of studying such problems, it is necessary to use mathematical procedures adequate to their complexity and variety, which translate assumptions about a system, situation, or phenomenon into mathematical constructions and then allow their behavior and development to be analyzed using appropriate mathematical tools. This is a very important issue of the studied real objects’ rational aggregation.
At the same time, the need to describe the complex impact of developing legal regulation on the SES does not significantly change the situation, especially since the listed properties of the system itself will adapt the effects on it from the law.
For the analysis and construction of SES models (including the processing of the received information), today we have accumulated considerable experience in using a variety of mathematical tools: econometric methods, mathematical logic, methods of optimal solutions, automata theory, pattern recognition theory, etc. However, attempts to develop and widely apply precise methods for solving problems of the class under consideration face significant difficulties. On the one hand, this is associated with the need to form a limited (foreseeable) solution. On the other hand, the assessment of the effectiveness for relevant management decisions must be carried with incomplete and often not always reliable or timely information, a significant proportion of which is qualitative indicators.
To a large extent, overcoming these difficulties is ensured by the use of the scenario analysis methodology, which is based on the development and research of simulation models created on the basis of the sign-oriented graphs’ apparatus, and allows one to form a target forecast for the behavior of both the control object itself and its environment (external environment).
Methods and technologies of scenario analysis
Scenario is essentially a method of presenting information about possible changes in SES and developing effective solutions in various human activity spheres [2]. In its modern meaning, the word “scenario” began to be used in the late 1950s and early 1960s in connection with research in the field of international relations. The first published work on the scenario approach is a monograph by G. A. Shishkin. The first published work about scenarios was Kann's “Reliability Escalation: Metaphors and Scenarios,” in which a scenario is defined as a hypothetical sequence of events that shows how the future state of the object under study can unfold step by step from an existing or a given situation [5].
Scenarios as an integrated form of forecasts began to be used somewhat later. The goal of constructing scenarios was considered not so much an unambiguous or probabilistic anticipation of events, but rather the establishment of a logical network in the sequence of their occurrence [6–8].
Depending on the study objectives, the scenario apparatus function, and the ways of using the results obtained, the term “scenario” is invested with various semantic shades.
The specificity in the use of scenarios as a result of theoretical research as a basis for constructing forecast variants is fixed in the definition given by V. I. Danilov-Danilyan, who interprets the scenario as a system of substantive prerequisites, on the basis of which one of the forecast variants is formed [9].
According to V. A. Lisichkin, the process of forming scenarios is not one of the forecasting methods, but is a separate and independent stage of predictive research during which the forecast object is synthesized. The main task of writing a script is to recognize the situation in which the predicted process is unfolding, as well as to highlight the predicted situation from the background. The use of scenarios in pre-forecast indicative studies is based on the scenario definition as a certain review containing data on the situation within which specific processes that are the forecast study objects take place [10].
From a structural and logical point of view, M. Minsky interprets the scenario concept as frames (structures for representing information about various systems’ type) that provide the ability to describe the sequence of performing certain actions in time [11].
M. Lindgren and H. Bandhold define a scenario in the process of solving strategic management problems as a description of a relatively predictable development of events in the present, including the most plausible variants of it [12].
In general, the features of using scenarios as a result of theoretical and predictive research in the legislative process can be reflected in their definition as a set of alternative characteristics of the future used for decision, making in the field of legislation development. At the same time, one of the approaches is to interpret the scenario as an integrated form of forecasting the impact of new legislative norms on the development of society and the state as a whole, as well as the selected SES segments, and the purpose of their construction is not so much an unambiguous or probabilistic anticipation of events, but rather the establishment of a logical network in the sequence of their possible occurrence.
A simplified method of constructing SES development scenarios is the method of “sequential variant approximations,” which allows one to make different development options, but at each stage it deals with only one alternative, which reduces its effectiveness.
In general, we can offer the following formulation of the problem connected with constructing scenarios: we study a complex, dynamic, open, controlled, not fully observable system. It is necessary to describe the possible directions of its change in several (preferably few) variants so that within the framework of the set content task one obtains the most complete idea of the possible future states and the system development trajectories.
Scenarios for the complex systems’ development belong to the class of so-called incomplete mathematical models, i.e., models that include only essential factors that can be mathematically formalized with an acceptable accuracy degree. An enlarged classification of SES development scenarios is presented in Table 2.
Table 2. Extended scenario classification
Таблица 2. Укрупненная классификация сценариев
№ | Classification attribute | Name of the scenarios | Note |
1 | Type of probabilistic event estimates | Basic (most probable) | They are designed for deep and thorough analysis in order to improve the effectiveness of the measures taken to manage the development of the problem situation under study. |
Pessimistic | They are a set of events and relationships between them that lead to maximum losses and damage as a result of their occurrence and development. | ||
Optimistic | They reflect, respectively, those events and the relationships between them that lead to the most positive trends in the development of the situation. | ||
2 | Scope of coverage of events related to the situation development | Local | They are constructed in relation to individual phenomena, considering the specific conditions of their occurrence and development, interaction with the external environment, possible alternative directions for the development of the situation, initial events, and data on the current situation. On the basis of local scenarios of the situation development, local management goals, and a specific action plan are formed. |
Group (intergroup) | They are constructed in relation to a separate selected group of phenomena. Based on the analysis of such scenarios of the situation development, tactical management tasks are solved. | ||
Global | Describe the consequences of implementing a set of socio-economic phenomena and factors that characterize the situation as a whole. |
Despite the fact that the scenario concept in the theory of organizational management for the complex SES development is still relatively new, it is now widely used, especially in the analysis of strategic management decisions in the socio-economic sphere. In this regard, it seems promising to use the existing developments and further develop the methodology of scenario analysis in order to improve the effectiveness of managing the law transformation in the context of digitalization.
The greatest effect of using the scenario approach in the legislative process can be achieved at the following stages:
- Analysis of the current social, economic, political, etc. situation, prospects, and obstacles in the development of digitalization processes in the economy;
- Identification and research of problems connected with widespread introduction of high technologies in public life and economic activity, as well as their impact on public relations in general, and on the security of the individual, society and the state;
- Diagnosis and scenario research of the most acute problems in the development of society and the state that require legal regulation;
- Identification of new tasks that have arisen in practice and require legal regulation;
- Identification of existing gaps in legislation, outdated regulations and contradictions that hinder the progressive socio-economic development of society and the state;
- Evaluation of the effectiveness of the developed legal norms;
- Preparation of conceptual acts that formalize the internal and foreign policy of the state;
- Ensuring the regime of adequate responsibility for the violation of the established social life rules, timely adjustment of law enforcement practice.
Within the framework of solving the problems under consideration, it is advisable to consider the scenario a tool for formal analysis of alternative options for the development of the situation in the socio-economic system under given target and criteria settings under conditions of uncertainty and within the given time constraints.
The scenario approach belongs to the class of object-oriented methods of presenting information about the nature and trends of SES development, namely developing responses (primarily as a response to internal and external negative factors and various risks). Thus, the use of the scenario approach in the legislative process should first of all allow one to form the necessary initial data for making effective decisions in the regulatory sphere (based on the results of analyzing the current SES situation, as well as emerging and requiring legal regulation problems) and a proactive comprehensive assessment of their effectiveness (the degree of the set goals achievement, including possible negative consequences of the developed legal acts’ implementation under various conditions).
Scenario analysis and modeling are fundamentally new elements in the structure of decision support systems, especially decisions implemented via the law transformation of law. Scenario analysis allows to express-mode in a short time and at a high-quality level:
- To build models that describe and explain the nature of phenomena and processes in the studied SES, investigate problems with fuzzy factors and relationships, considering changes in the external environment;
- To assess the situation and analyze the mutual influence of existing factors, as well as to determine possible mechanisms of interaction between participants in the problem situation;
- Identify trends and predict the development of the studied situations on different time horizons;
- Develop and justify appropriate directions for managing the situation, identifying possible options for their development;
- Evaluate the consequences of management decisions and justify the choice of the best development strategies to achieve the goals set.
The key concept of the scenario approach methodology is uncertainty. Uncertainty is a situation wherein there is partial, incomplete, or no information about the structure and possible states of the system under study and (or) its external environment. Scenario construction has two objectives with respect to uncertainty: first, to reduce it as much as possible within the framework of this approach; and second, to describe the unresolved part of the uncertainty using a number of scenario options. Thus, the basis is laid for the subsequent reduction of the uncertainty level in the SES development in relation to the processes of finding the best solutions to the problems encountered by the regulatory methods.
Analysis of the references to the socio-economic justification of the draft laws under consideration in the State Duma of the Russian Federal Assembly indicates the well-established practice of technical developers’ refusal to carefully study the socio-economic, political, and other conditions in which the proposed legislative innovations are adopted and will operate, which exacerbates the state of uncertainty when making managerial decisions.
There are several components of uncertainty [2]: objective uncertainty of socio-economic processes’ course over time; a set of subjective factors affecting the SES development; incompleteness of the information considered; uncertainty of the external environment impact on the system under study; ambiguity of the decision-making criteria choice. Among all uncertainty types, the main ones are usually distinguished, reflecting direct connections in the process of the system research and management, and the secondary ones, reflecting the reverse effects. Each of these uncertainty types generates a complex of inherent problems and involves a set of specific (including mathematical) methods of its analysis. For the methodology of the scenario approach, the main one is the analysis of uncertainty or alternative ways of development of the system under study in time.
Mathematically, the task of forming scenarios is to represent a certain set of alternatives using its subsets and elements. This statement allows for the combination of combine various methods of constructing scenarios. These include: direct assignment of scenario variants, setting rules for selecting scenario areas, classification and pattern recognition in scenario studies, methods for analyzing morphological tables, conducting experiments with models of SES, constructing sequences and “trees” of events, developing probabilistic scenarios, etc.
The analysis of various mathematical models applied to the modeling and generation of possible scenarios for the complex systems’ development has shown that for these purposes it is quite convenient to use the apparatus of sign, weighted sign, and functional and modified sign graphs. The device can work with both qualitative and quantitative data, and the degree of quantitative data use can increase depending on the ability to quantify the interacting factors in the iterative modeling cycle.
The mathematical model of sign digraphs makes it possible to make strict the concepts of processes that enhance positive or suppress negative deviations in the SES development, as well as the concept of such processes’ interaction. This presentation can be carried out using the knowledge of experts who fully understand the subject area under study. At the same time, in order to understand the protocols of law enforcement, it is of particular importance to be involved in research persons with broad practical experience, as well as basic theoretical knowledge in the disciplines of the management cycle, the state and law theory, sociology, as well as other scientific fields of humanitarian profile.
At the same time, the results of forecasting (research of the developed models) are determined by the interaction of the basic regulatory, social, economic, political, and other processes and factors that act in the system and change the state of its elements. The most important problems in the SES analysis are the tasks of forming a system from key indicators and evaluating their acceptable threshold values, as well as developing a methodology for analyzing the dynamics of changes in the values of indicators in order to assess the effectiveness of decisions taken in the field of SES development management.
In addition, the apparatus of graph theory and relationship theory is an effective tool for analyzing the problems of variation and can be used for constructing and describing a variety of alternatives to the situation development in a particular subject area. At the same time, the tools of graph theory and relation theory are also convenient because they can be directly represented by operations on matrices and translated into the language of computational algorithms and schemes.
The main elements of the constructing scenarios’ task for the SES development in conditions of uncertainty are:
- the set of the studied factors (SES parameters) and their values;
- the totality and properties of the causal relationships between them that strengthen or suppress the required directions of the development processes for the system under study;
- the system model formed on their basis;
- technologies for the study of models (simulation modeling) in order to form alternative scenarios for the SES development under the influence of the developed legal norms and mechanisms for their implementation, considering the influence of external disturbances and risks of various natures.
In general, the scenario approach allows for the description of the processes of SES development with the necessary degree of adequacy at different levels of detail and under different conditions, to consider the dynamics and discrete nature of changes in its various elements, to formalize organizational, legal, resource, technological, logical and other constraints, and to solve a wide class of strategic management tasks for the sustainable SES development on a single methodological basis.
At present, considerable experience has been accumulated in using the methodology of scenario analysis to solve applied and practical problems to ensure economic, social, public and technogenic security and develop the methodology of program-target and information management [13–19], which will undoubtedly be useful in improving the efficiency for the law transformation processes in the digitalization context.
No other method of working with a large number of quantitative indicators is as convenient for calculating the ways of law transformation in the digitalization context. After all, the systems of not only traditional social institutions (civil society, political parties, state authorities, etc.), but also internal and external factors of the digital sphere development are subject to deep analysis.
Automation of scenario analysis processes
To solve the applied and practical problems of scenario analysis in SES development, a pilot version of the specialized software and analytical complex of scenario modeling (SCM package) has been developed. The main functional purpose of the PAC ScM is the automation of scenario analysis in the processes of SES’ development, the synthesis of alternative scenarios of their behavior, as well as the advanced assessment of the decisions’ efficiency in the field of regulatory regulation. The developed software package runs under the MS Windows operating system.
The software package based on the study of models from the selected SES segments provides automatic development of alternative scenarios for their development at different time horizons in uncertainty conditions under the influence of management decisions on the law transformation, as well as external and internal threats to their implementation.
The composition of the basic functional and technological tasks of the SCM package includes:
Combining expert knowledge about the significant SES factors (parameters), which are the prerequisites or results of the law transformation analysis, as well as the causal relationships between the factors into a single knowledge model about the system under study;
Analysis of the SES models’ structure and identification of structural vulnerabilities that can lead to negative phenomena and processes in the socio-economic system, threaten its progressive development or stable state;
- Forecasting of short-term and long-term consequences from making regulatory and management decisions in the subject area under consideration by obtaining forecast scenarios for the SES development under various conditions;
- Solving the inverse management problem, which consists of automatically calculating management impacts under given constraints on a set of management objects within the SES, as well as the required trends and dynamics of the selected key factors;
- Presentation of the simulation results in a form suitable for analyzing the situations under study and making decisions (including graphical and tabular forms);
- Meaningful interpretation of the simulation results;
- Step-by-step analysis of the targeted measures’ efficiency in the legal and law enforcement spheres, as well as identification of the main factors that positively or negatively affect the SES development;
- The final assessment of the measures’ efficiency in the framework of the transformation of legislative regulation and law enforcement systems in the digitalization context.
The PAC ScM is based on a software implementation of the mathematical language in sign-oriented graphs, in which the model of the system under study is represented as a graph-a set of vertices and directed relationships between them. The content parameters of the graph vertices are the key indicators (factors) that describe the state and dynamics of the SES situation, the structure of the sign graph reflects the cause-and-effect relationships between them. The set of values for the vertex parameters in the graph model describes the specific state of the situation under study at a certain time point. The control of the system development is modeled by changing the structure, parameters of vertices and arcs, as well as the impulses applied to certain graph vertices.
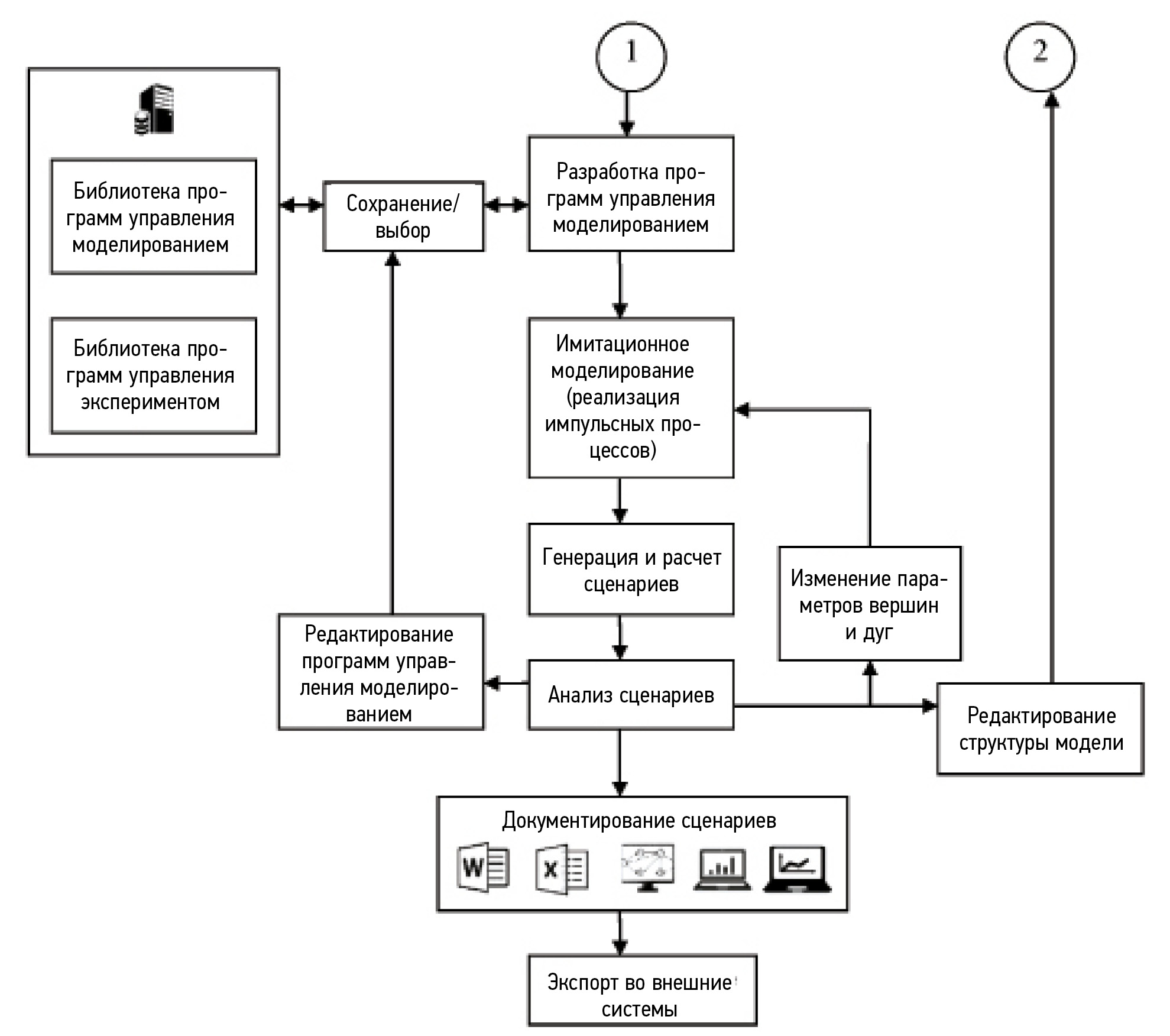
The structural and functional scheme of the PAC SсM includes two closely interrelated basic blocks: the block for forming (modifying) the model of the situation under study and simulation modeling based on the use of pulse processes, as well as the block for visualizing the results (Fig. 1). The enlarged structure of the PAC SсM is shown in Fig. 2 and 3.
Fig. 1. Basic functional units of a scenario modeling a software-analytical complex
Рис. 1. Базовые функциональные блоки ПАК СцМ
The system structure is based on the modular principle, which ensures an increase in the management efficiency of its engineering design, as well as the modernization of the PAC SсM in the future in accordance with the emergence of new tasks and changing user requirements.
The main purpose of the program modules included in the block of forming the structure for the PAC ScM model is to combine many factors and relationships between them into a single model describing the state of the SES or the development of the situation under study with a given adequacy level. The functional structure of the model generation block includes the following software modules:
- Creating a new model;
- Searching, selecting, and loading a model from the model library;
- Editing the selected model;
- Joining the models;
- Editing a model;
- Analyzing the model structure;
- Organizing expert access to the model and library layers;
- Finalizing and saving the model in the library;
- Documenting the model;
- Maintaining the model library;
- Organizing the interface with the parameter library;
- Organization of the interface with the rules and actions’ library.
The main purpose of the software modules included in the simulation block is to implement the functions of starting and controlling impulse processes within the structure of the model under study, as well as generating a set of alternative scenarios for the development of the simulated situation based on step-by-step calculations of a given parameters’ set. As part of this task, the PAC ScM implements the following basic functions:
- Searching for, selecting, and saving the model;
- Searching for, selecting, editing, and saving a simulation management program;
- Setting simulation parameters;
- Defining parameters for scenario calculations;
- Defining parameters for solving the inverse control problem;
- Solving the inverse control problem;
- Setting parameters for visualization of simulation results;
- Simulating (implementing impulse processes);
- Operational visualization of the simulation process progress;
- Calculating scenarios.
In order to ensure the possibility of joint experts’ and specialists’ work in various subject areas, the PAC ScM implements a mechanism for layer-by-layer representation of the model structure. A separate layer may include a subset of factors and relationships between them that relate to one or more related subject areas (law, management, sociology, social psychology, digital technology, security, economics, finance, manufacturing, etc.). Layers may overlap by the factors contained in them or be combined into a higher-level layer. The layer access control module allows multiple experts in different subject areas to simultaneously work on the model structure parts that fall within their area of competence within the framework of developing a single model.
In fact, the PAC SCM package provides for the possibility of the creation or modification of separate and independent models for the competence areas by each expert (or group of experts). When the models are formed, it is possible to automatically combine them into a single working model of the situation under study using a special software module, and this combination preserves the “history” of creating individual model’s fragments. As a result, an integrated model of the selected SES segment is formed, based on the study of which alternative scenarios for the development of the situation under study will be generated at further stages. Technologically, single access to layers or individual models is carried out in the PAC ScM in two ways: access by organizing shared folders on the local network and shared access by organizing a single workspace in cloud services on the global network.
The PAC ScM structure provides procedures for automating the processes of analyzing the developed models’ correctness (based on identifying “hanging” (isolated) or duplicate vertices, duplicate arcs, analyzing feedback loops, identifying transitive closures, etc.) and identifying a set of typical signals generated by pulse processes that reflect various types of external influences, as well as typical graph substructures of simulation models that allow the identification of hidden threats to implementation of the management decisions under study at further analysis stages.
Fig. 2. Extended functional structure of a scenario modeling software-analytical complex (model formation process)
Рис. 2. Укрупненная функциональная структура ПАК СцМ (процесс формирования модели)
In the framework module reference library of standard models and structures using a multi-level tree structure their presentation, providing:
- Separate storage of the standard models covering different subject areas (law, politics, sociology, economics, technology, etc.), intrinsic factors and processes which can be directly described or indirectly affect key performance indicators total (integrated) model of the system under study;
- Hierarchical typing of a set from specialized models by subject areas and features of the tasks to be solved;
- Layer-by-layer (by hierarchy levels) classification of models according to the goals of their development, scale, complexity of implementation, composition and behavior of critical factors (in terms of the goals set and the effectiveness criteria used), etc.;
- Ease of finding standard models of all objects necessary to assess the situation under study;
- Versatility of the mechanism for storing, retrieving, and investigating standard models;
- Ability to create, archive, store, and modify models and their layers separately;
- Ability to support multi-version models;
- Sorting of standard models within hierarchy levels by various criteria and parameters;
- Using standard model search mechanisms and a traditional interface that is typical for common operating systems and applications.
The PAC ScM package implements the standard interface of the Windows operating system, with many windows and a graphical menu, which avoids unnecessary closing and opening screens and provides convenient access to all the necessary data.
Fig. 3. Extended functional structure of a scenario modeling software-analytical complex (modeling process)
Рис. 3. Укрупненная функциональная структура ПАК СцМ (процесс моделирования)
The system interface is designed for users who do not have special technical knowledge and professional skills in the field of computer technology, so it can be easily mastered by them without the need to contact technical support. The basic requirements for the user interface of the SCM package are:
- Functionality (compliance with the goals of the system and the tasks solved by users and experts);
- Compliance with the scenario modeling technology;
- Clarity and consistency (the interface should be intuitive to users who have minimal experience with applications and popular Internet services);
- Ensuring high speed and productivity of the user's work;
- Ensuring protection from human errors;
- Providing the ability to quickly learn and familiarize the user with the system’s features;
- The maximum approximation of the communication language with the user to the natural language, as well as to the subject area terminology.
The PAC SCM functional structure includes the means of organizing and managing the intersystem interface (at the level of providing the possibility of loading and unloading data) with external software tools and applications, such as: database management systems; tools for creating queries and reports; analytical systems (OLAP, DataMining, etc.); geographic information systems (GIS), systems for managing the information functioning and visualization in situation centers (SC), etc.
CONCLUSION
The digitalization of all aspects in society's life and state development management is leading to a significant increase in the dynamics of changes in functioning of complex SES and especially their innovative segments, which act as the basic objects of public administration. The intensive development of information, telecommunications, computer, nano- and biotechnologies, and the widespread introduction of microelectronics, as well as systems and devices with artificial intelligence in all spheres of life, without exception, has led to the emergence of new objects and subjects of information legal relations, a significant change in their legal content, as well as the emergence of new and very specific rights, duties, and responsibilities in this regard. This, in turn, places increased demands on the effectiveness of solving the problems in developing the state regulatory regulation system, improving the processes of lawmaking and law enforcement practice.
In fact, today there is a need to form a fundamentally new approach to understanding the law, as well as the principles of its development, law enforcement, to organize the functioning of such a legal regime, in which, on the one hand, it is possible to streamline the large-scale use of high technologies in the system of social and economic relations in order to ensure the rights, freedoms and security of a person and citizen in a developed information society; and on the other, to stimulate the intensive innovative and technological development of the state and society. Moreover, this task is significantly complicated by the need not only to consolidate the already established social norms and the information legal relations that have arisen, but also to anticipate, to a certain extent, potential ways of developing the situation in the conditions of the digital age, as well as to anticipate the threats that arise in this regard and the possible consequences of their implementation. Today, solving the complex problems of the legal reputation of digital relations is a strategic task and an integral part of the state socio-economic policy, including in terms of ensuring national security.
The approach proposed for solving the problems under consideration is based on advanced scenario analysis and modeling of the development processes in the political-legal, socio-political, socio-economic, and innovation-technological spheres, as well as in the external environment. Its main advantage is the possibility of a comprehensive advanced alternative options’ analysis for the development of the situation in the studied segments of SES on a given time horizon in order to assess the effectiveness and consistency of many regulatory decisions taken to ensure the Russian state and society sustainable development in the face of uncertainty, as well as external and internal threats.
Our experience with the scenario of the research and analysis of the results for solving applied problems in various subject areas has allowed us to formulate some promising directions of developing theoretical and applied multidisciplinary research in the framework of developing the methodology of the scenario approach to improve the efficiency of the law transformation in the digitization context:
- The study of the processes for and problems and challenges with improving the efficiency of social relations’ legal regulation in the conditions of information society development;
- Development of methods and technologies for analyzing the relationship and interdependence of factors that shape and reflect the processes of transforming the system of political, legal, social, and economic relations in the digitalization context, as well as the level of protection from emerging external and internal threats to the security of the individual, society and the state;
- Research on the effectiveness of various state regulation forms in public relations that are typical for the information sphere;
- Development of theoretical provisions in constructing mathematical models and technologies for modeling, analysis and synthesis of scenarios for the development of SES as a tool for the formal analysis of alternative options, for developing the situation under the specified target and criteria settings in uncertainty conditions;
- Development of the apparatus for the formal description of models for SES’ functioning and external environment, as well as the formalization of models for the analysis and selection of scenario systems’ elements and the development of methods for describing the subject areas of scenario analysis;
- A comprehensive and multi-faceted study of the nature, content, and trends of the information society.
Ultimately, the development of the scenario research methodology should allow for a multi-faceted, comprehensive and detailed analysis of alternative ways to develop the socio-political and socio-economic situation in the country and its regions to improve the management processes for ensuring national and public security, as well as social stability. This should not only help to avoid possible mistakes with serious consequences, but also to improve the quality and effectiveness of decisions made.
The method of expert assessments applied, for example, to the judicial and law enforcement system cannot be based solely on a grammatical or system-legal analysis of the law norms; it is necessary to take a deeper look at the nature of crime and ways to combat it, paying attention not only to its legal, sociological, or psychological features, but also to the philosophical aspects of the application of law, its interaction with the economy, politics and digital technologies [20–25].
1 The program “Digital Economy of the Russian Federation”. Approved by Order of the Russian Government No. 1632-r of July 28, 2017 / / SPS “ConsultantPlus”.
2 Here, in accordance with the objectives of this study, the socio-economic system is understood as an integral set of interrelated and interacting political, legal, social, economic and other state and public institutions and processes controlled by them.
3 Agenda for the twenty-first century. Adopted by the United Nations Conference on Environment and Development, Rio de Janeiro, 3–14 June 1992.
About the authors
Vladimir L. Shults
Center for the Study of Security Problems of the Russian Academy of Sciences
Email: lbogat@mail.ru
doctor of philosophy, corresponding member of the Russian Academy of Sciences, honored scientist of the Russian Federation, Laureate of the Prize of the Government of the Russian Federation in Education, scientific director
Russian Federation, MoscowVladimir V. Kulba
Institute of Management Problems named after V.A. Trapeznikova of the Russian Academy of Sciences
Email: lbogat@mail.ru
doctor of technical sciences, professor, honored scientist of the Russian Federation, chief researcher
Russian Federation, MoscowAleksey B. Shelkov
Institute of Management Problems named after V.A. Trapeznikova of the Russian Academy of Sciences
Email: lbogat@mail.ru
PhD, leading researcher
Russian Federation, MoscowIgor V. Chernov
Institute of Management Problems named after V.A. Trapeznikova of the Russian Academy of Sciences
Email: lbogat@mail.ru
candidate of technical sciences, head of the laboratory
Russian Federation, MoscowAndrey A. Timoshenko
University of the Prosecutor's Office of the Russian Federation
Author for correspondence.
Email: lbogat@mail.ru
PhD in law, associate professor, professor
Russian Federation, MoscowReferences
- Shultz VL, Bochkarev SA, Kulba VV and others. Analysis of the problems of transformation of systems of legislative regulation and law enforcement in the context of digitalization and methods for assessing the effectiveness of decisions taken // National Security / nota bene. 2019;(4):19–74. (In Russ.)
- Models and methods of analysis and synthesis of scenarios for the development of socio-economic systems: in 2 books. / Ed. VL Shultz and VV Kulby. Moscow: Nauka, 2012. Book 1. 304 p., Book 2. 358 p. (In Russ.)
- Forrester J. World dynamics. Moscow: Science, 1978. 167 p. (In Russ.)
- Meadows DH, Meadows DL, Randers J, Behrens VV. Growth limits. Moscow: Publishing house of Moscow State University, 1991. 208 p. (In Russ.)
- Kahn H. On escalation: Metaphors and scenarios. New York: Praeger, 1965. 308 p.
- Kahn H, Wiener A. The year 2000: A framework for speculations on the next 33-year. New York: Macmillan. 1967. 431 p.
- Ackoff R. The art of problem solving. Moscow: Mir, 1982. 230 p. (In Russ.)
- Ansoff I. Strategic management. Moscow: Economics, 1989. 519 p. (In Russ.)
- Danilov-Danilyan VI, Ryvkin AA. Forecasting and planning. System research: Yearbook. Moscow: Science, 1981. P. 39–59. (In Russ.)
- Lisichkin VA. Theory and Practice of Forecasting: Methodological Aspects. Moscow: Science, 1972. 224 p. (In Russ.)
- Minsky M. Frames for knowledge representation. Moscow: Energy, 1979. 151 p. (In Russ.)
- Lindgren M, Bandhold H. Scenario planning: the connection between the future and strategy. Moscow: ZAO Olimp – Business, 2009. 256 p. (In Russ.)
- Shultz VL, Bochkarev SA, Kulba VV et al. Scenario research of problems of ensuring public safety in the context of digitalization. Moscow: Prospect, 2020. 240 p. (In Russ.)
- Shultz VL, Bochkarev SA, Kulba VV et al. Scenario analysis of the problems of transformation of the law enforcement system in the context of digitalization. Security Issues. 2019;(4):36–65. (In Russ.)
- Shultz VL. Scenario analysis in social security management. National Security / nota bene. 2012;(6):2–21. (In Russ.)
- Shultz VL, Kulba VV, Shelkov AB and others. Scenario analysis in the management of geopolitical information confrontation. Moscow: Science, 2015. 542 p. (In Russ.)
- Shultz VL, Kulba VV, Shelkov AB et al. Using the scenario approach in anti-corruption management processes (on the example of the construction industry). Russian Journal of Legal Research. 2020;7(1):64–77. (In Russ.)
- Shultz VL, Kulba VV, Shelkov AB. and other. Regional security management based on the scenario approach. Moscow: IPU RAN, 2014. 162 p. (In Russ.)
- Shultz VL, Kulba VV, Shelkov AB and other. Technogenic safety management based on scenario and indicator approaches. Moscow: IPU RAN, 2013. 116 p. (In Russ.)
- Bochkarev SA. On combating corruption in the Russian Federation: new approaches without innovation. Law and Politics. 2008;(11):2591–2594. (In Russ.)
- Bochkarev SA. Property as a protected benefit of criminal law. Law and Politics. 2009;(5):952–957. (In Russ.)
- Bochkarev SA. On the nature of social danger of crime. Business in the law. 2009;(5):155–159. (In Russ.)
- Guseinov AA, Stepin VS, Smirnov AV et al. Ways of development of philosophy of law in Russia. Russian Journal of Legal Research. 2017;1(10):9–46. (In Russ.)
- Timoshenko AA. Internal factors of transformation of the judicial and law enforcement system. Gaps in Russian legislation. 2019;(5):172–176. (In Russ.)
- Timoshenko AA. External factors of the transformation of the judicial and law enforcement system and scenario analysis of judicial reform. Bulletin of the Voronezh State University. Series: Right. 2019;(4):274–383. (In Russ.)
Supplementary files






