The development of an algorithm for introduction of a new drug on the existing pharmaceutical production. Stage 2. Transfer of technologies
- Authors: Basevich A.V.1, Dzjuba A.S.2, Kaukhova I.E.1, Tretyakova A.E.1, Sakharov V.A.1
-
Affiliations:
- Saint Petersburg State Chemical and Pharmaceutical University
- JSC “PharmProject”
- Issue: Vol 3, No 1 (2021)
- Pages: 18-30
- Section: Pharmaceutical Sciences
- URL: https://journals.eco-vector.com/PharmForm/article/view/48535
- DOI: https://doi.org/10.17816/phf48535
- ID: 48535
Cite item
Full Text
Abstract
The paper presents the results of the study based on the guidelines and scientific data on the technology transfer in the circulation of drugs. The initial data for calculations, assessment and analysis of the study results were taken from the current documentation at the operating production site of the pharmaceutical manufacturer with the participation of the company officials. The data was collected from the company work papers and job descriptions following interviews with a group of unit staff involved in the technology transfer.
The summary and the analysis of the data obtained during the research on the technology transfer for the preparation of new drugs were implemented. It was used to construct Gantt charts for some critical processes. Theassessment of the criticality of individual stages of technology transfer and a control chart of the project manager, indicating the control points of this process, was presented.
Hence, the original action plan for the new drug preparation by a pharmaceutical manufacturer has been developed: risk control and assessment system for the technology transfer project activities has been determined to assess the degree of criticality of deviations, both for the individual stages and the entire technology transfer project.
According to the objectives of the study, an original action plan for the new drug preparation by the pharmaceutical manufacturer based on the collection, processing and analysis of the data on the technology transfer at the manufacturing site has been developed.
If required, the original action plan may be tested by other drug manufacturers in the pharmaceutical industry.
Full Text
СОКРАЩЕНИЯ:
GxP – надлежащие фармацевтические практики в сфере обращения лекарственных средств;
ЖНВЛП – жизненно необходимые и важнейшие лекарственные препараты;
НПВС – нестероидные противовоспалительные препараты;
ОКК – отдел контроля качества;
ООК – отдел обеспечения качества;
OQ – систематическая и документально оформленная проверка;
PQ – квалификация эксплуатации (проверка, документально оформленное подтверждение соответствия).
ВВЕДЕНИЕ
Трансфер технологий – логичная, контролируемая и задокументированная процедура переноса технологии и методов контроля лекарственного препарата от разработчика к производителю лекарственных средств или от одного производителя лекарственных средств к другому [1]. В ходе трансфера технологий, при подготовке нового лекарственного препарата на производственной площадке задействовано большое количество подразделений, организованность и слаженность работы которых определяют характер, своевременность и полноту переноса, что оказывает непосредственное влияние на качество выпускаемой продукции.
Основное требование к производителю лекарственных средств при трансфере технологий – сохранение качества выпускаемой продукции и соблюдение правил GxP при экономии материальных ресурсов, времени и площадей. Процедура подготовки нового лекарственного препарата к производству (как оригинального, так и дженерика) – затратный и долгий процесс, включающий в себя разработку, трансфер технологий и регистрацию препарата [2, 3].
Начальные действия по трансферу технологий осуществляются параллельно этапу разработки препарата, включающему анализ литературы по разрабатываемому препарату-дженерику, выбор состава, подбор и утверждение поставщиков сырья и материалов, определение технологий производства и процедур контроля очистки, валидацию аналитических методик и наработку с последующим контролем лабораторной пробы [2, 3, 4].
Важная роль отводится ответственному лицу в составе менеджмента организации, которое должно знать особенности процессов и контролировать качество, своевременность и полноту выполнения работ [5]. Для этого требуется разработка алгоритмов и опорной документации, способствующих четкому пониманию того, когда нужно осуществить контроль и по каким параметрам [2].
В ходе исследования для разработки оригинального алгоритма действий при подготовке нового лекарственного препарата решены задачи по:
– изучению научно-информационных материалов в сфере трансфера технологий;
– определению на базе действующей производственной площадки этапов проекта и последовательности действий, а также временных рамок всех этапов проекта;
– определению задач подразделений, участвующих в трансфере технологий;
– определению роли каждого подразделения и распределению их функций.
При разработке материалов статьи нами использовались актуальные термины, понятия и определения, согласно источникам гражданского права, нормативным правовым актам и документам в сфере фармацевтической отрасли.
МАТЕРИАЛЫ И МЕТОДЫ
В мировой практике выделяется ряд видов трансфера технологий. Мы взяли за основу те виды трансфера технологий, которые могут встречаться при подготовке нового лекарственного препарата на производственной площадке производителя лекарственных средств. Они изображены на рис. 1.
Рис. 1. Схема видов трансфера технологий
Fig. 1. Scheme of technology transfer methods
Виды трансфера технологий:
- Трансфер технологий из лаборатории по разработке новых лекарственных препаратов на производственный участок в рамках одной организации (после проведения собственных научно-исследовательских и опытно-конструкторских работ с последующим масштабированием технологического процесса).
- Трансфер технологий с одной производственной площадки или производственного участка на другую в рамках одной организации (с изменением типов основного и вспомогательного оборудования).
- Трансфер технологий между разными организациями (контрактное производство):
3.1. В ходе трансфера одна организация передает на площадку другой отработанную технологию производства лекарственного препарата;
3.2. У заказчика есть только лабораторная технология и в условия трансфера входит разработка технологического процесса в условиях крупномасштабного производства и выпуск [6].
Объект нашего исследования – действующая производственная площадка производителя лекарственных средств АО «Фармпроект» с портфелем выпускаемых препаратов, большинство из которых включено в список ЖНВЛП.
Особенностью трансфера технологий в организациях фармацевтической промышленности является обязательный учет требований к неизменности качества, безопасности и эффективности лекарственных препаратов, соблюдение которых является главным условием их производства и реализации [7].
Требования к контролю качества лекарственных препаратов и условиям производства лекарственных средств контролируются уполномоченными государственными органами согласно нормативному документу по качеству. Реализация этой процедуры осуществляется на основании стратегии контроля – планируемого комплекса элементов контроля, который обеспечивает пригодность процесса и качество продукта.
Сбор информации осуществлялся посредством изучения рабочей документации и должностных инструкций с последующим проведением интервью с сотрудниками подразделений производителя лекарственных средств, задействованных в трансфере технологий.
Были собраны данные по:
– срокам заказов сырья и материалов;
– времени их оплаты, поступления на предприятие и передачи на производство со склада;
– срокам вовлечения сотрудников разных подразделений в процессы трансфера технологии, задачам, поставленным перед ними, условиям и срокам выполнения задач, контролю выполнения, оценке результатов исполнения задач;
– подготовке производственного участка к трансферу технологии (времени разработки стандартных операционных процедур по очистке и подготовке оборудования, разработке маршрутных карт, определению сроков трансфера технологии на производственном участке, обучению операторов и другие).
В ходе сбора, обработки и анализа данных применялись:
– алгоритмы по ведению проектной деятельности (составлялись с помощью программы Microsoft Visio);
– временные диаграммы (в данной работе составлялись с помощью программы Microsoft Exel, современные предприятия при планировании проектов используют Microsoft Project).
РЕЗУЛЬТАТЫ И ОБСУЖДЕНИЕ
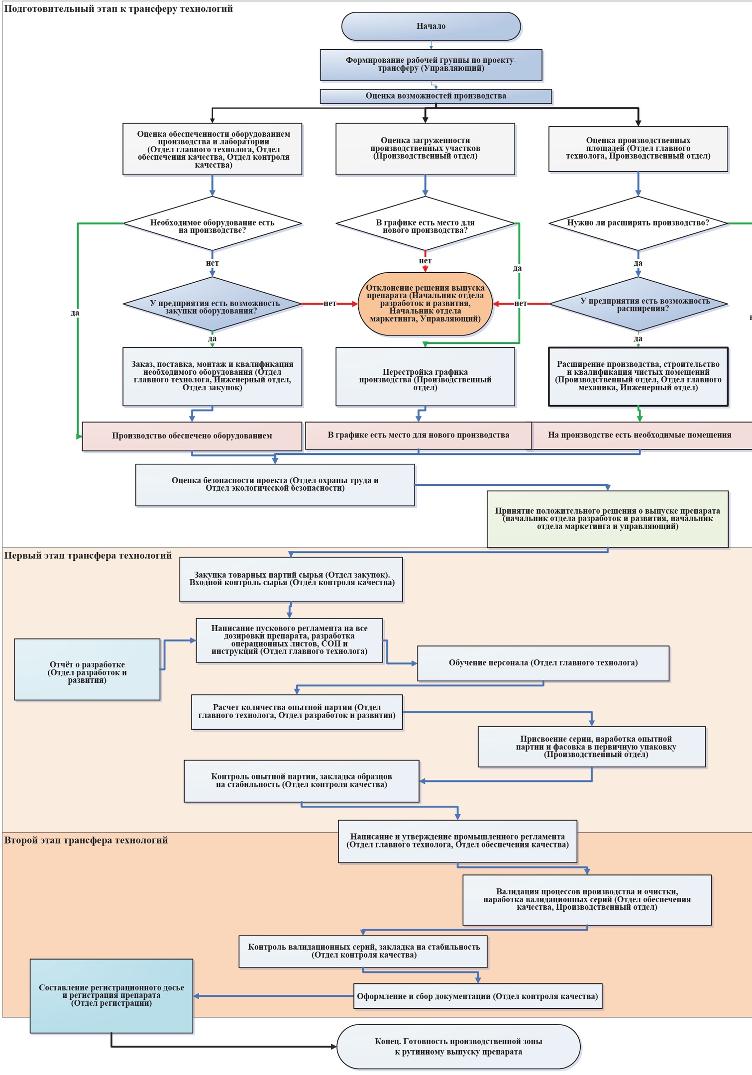
Согласно задачам исследования, на основании собранных, обработанных и проанализированных данных по проведению процесса трансфера технологии на производственной площадке производителя лекарственных средств был разработан оригинальный алгоритм порядка действий по трансферу технологии.
Представленный на рис. 2 алгоритм отражает процедуру действий при подготовке нового лекарственного препарата.
Рис. 2. Алгоритм действий при трансфере технологий
Fig. 2. Action plan for technology transfer
Алгоритм действий включает в себя три этапа: подготовительный, первый основной и второй основной.
Контрольные точки
В проектной деятельности важно документировать любые отклонения на всех стадиях процесса, с четким описанием сбоев и неполадок. Это позволит при проведении расследования установленных проблем выяснить причину, обеспечить правильную оценку рисков и определить предупреждающие меры [2, 3].
Чтобы подтвердить правильность и качество переноса технологии из лаборатории на производство и качество выпускаемого продукта, необходимо контролировать весь процесс трансфера технологии во всех задействованных подразделениях. Для осуществления контроля деятельности и расчета времени на этапах при построении диаграммы было определено несколько контрольных точек.
Контрольная точка проекта – значимый момент проекта трансфера технологии, связанный с достижением промежуточных результатов [8, 9].
Начальные контрольные точки необходимы, когда требуется уточнение проектной деятельности, в результате которой определяются сроки начала действий по проекту.
Контрольные точки на этапе используются на критичных стадиях, влияющих на длительность проектной деятельности.
Контрольные точки в конце этапов используются на всех этапах и необходимы для передачи информации между этапами, контроля над пониманием работы ответственными подразделениями и степенью полноты ее выполнения, а также для выявления ошибок, отклонений и возникновения рисков в течение проекта по трансферу технологий.
Подготовительный этап
Подготовительный этап алгоритма включает в себя комплексный анализ возможностей организации по выпуску препарата – объекта трансфера. Результаты анализа и оценки производственных ресурсов являются ключевыми в принятии решения о возможности реализации и экономической целесообразности планируемого проекта.
После первичной положительной оценки данного этапа запускается процесс организационных подготовительных работ, связанный с разработкой производственной рабочей документации трансфера технологии препарата и валидацией аналитических методик в лаборатории ОКК.
Проводится оценка производственной и лабораторной зоны на предмет обеспечения требуемых параметров процессов производства и контроля качества и оценку безопасности проекта трансфера технологии. В результате данной оценки деятельность предприятия может развиваться по трем направлениям, представленным на рис. 3.
Рис. 3. Результат оценки производственной зоны и лаборатории
Fig. 3. The result of the assessment of the production area and laboratory
После оценки обеспеченности производства и лаборатории необходимым свободным оборудованием и достаточным количеством помещений оценивается график работы производственной зоны.
В случае, когда у организации нет возможности внедрения нового препарата на производстве из-за отсутствия свободного оборудования, достаточного количества помещений или персонала, а также отсутствует возможность расширения производственной зоны, решение о внедрении и последующем выпуске нового препарата отклоняется.
На момент сбора информации для данной работы в исследуемой организации осуществлялся процесс трансфера технологий без расширения производства и лаборатории и без закупки оборудования. Для такого процесса была разработана временная диаграмма, представленная на рис. 4. Данная диаграмма показывает временной промежуток, необходимый для проведения детальной, последовательной оценки реализуемости трансфера технологии лекарственного препарата в рамках подготовительного этапа, а также подразделения производственной площадки, задействованные в этой работе.
Рис. 4. Временная диаграмма подготовительного этапа без расширения производства
Fig. 4. Timing diagram for the preparatory phase without production expansion
При разработке временной диаграммы было учтено, что процессы могут осуществляться как параллельно, так и последовательно. Для сокращения времени подготовительного этапа ряд процессов (оценку обеспеченности оборудованием производственного участка, лаборатории ОКК, инженерных коммуникаций; оценку производственных площадей; оценку загруженности производственных мощностей и площадей) необходимо проводить параллельно. В этой работе принимают участие технологический отдел, производственный отдел, ОКК и ООК, инженерная служба.
Установление контрольных точек для всех процессов способствует осуществлению контроля деятельности согласно разработанным алгоритмам и соблюдению сроков, определенных в диаграммах.
В данной диаграмме штрихом «l» обозначен конечный контроль на различных стадиях этапа, позволяющий контролировать полноту и качество выполнения действий при ведении проекта по трансферу технологии. Для определения критичности стадии разработана шкала оценки проектных рисков по трансферу технологии, изложенная в табл. 1.
Табл. 1.
Шкала оценки проектных рисков
Table 1.
Project risk assessment scale
Категория критичности | Критичность для проектной деятельности | Обознач. |
Высокая | Отклонения значительно влияют на длительность и финансовую составляющую проекта и зависят от предприятия, на котором осуществляется проектная деятельность | А1 |
Отклонения значительно влияют на длительность и финансовую составляющую проекта и не зависят от предприятия, на котором осуществляется проектная деятельность | А2 | |
Средняя | Отклонения влияют на длительность и финансовую составляющую проекта незначительно и зависят от предприятия, на котором осуществляется проектная деятельность | В1 |
Отклонения влияют на длительность и финансовую составляющую проекта незначительно и не зависят от предприятия, на котором осуществляется проектная деятельность | В2 | |
Низкая | Отклонения практически не влияют на длительность и финансовую составляющую проекта и зависят от предприятия, на котором осуществляется проектная деятельность | С1 |
Отклонения практически не влияют на длительность и финансовую составляющую проекта и не зависят от предприятия, на котором осуществляется проектная деятельность | С2 |
Разработана спецификация контролируемых параметров и лиц, ответственных за осуществление контроля по всем этапам трансфера технологии (табл. 2), с учетом оценки проектных рисков согласно разработанной шкале (табл. 1).
Табл. 2.
Спецификация контроля параметров на стадии
Table 2.
Parameter control specification at the stage
№ | Вид контроля | Проект. риски | Название этапа | Ответственные отделы за контроль | Что контролируется на этапе | Дата контроля | Подписи ответ. лиц | Примеч. |
1 | к | С1 | Формирование рабочей группы по проекту-трансферу | Управляющий (генеральный директор) | Формирование группы компетентных специалистов из разных подразделений предприятия для осуществления трансфера технологий | |||
Объяснение поставленной задачи и контроль воспринимаемости информации | ||||||||
Распределение ответственности между подразделениями предприятия |
В табл. 2 представлен пример одной из первых точек контроля из контрольной карты подготовительного этапа трансфера технологии. Ответственность за данный этап лежит на генеральном директоре, так как именно он должен быть инициатором всего процесса трансфера технологии. У этого этапа критичность низкая, так как, если он не будет выполнен в срок, предприятие еще не будет нести дополнительные финансовые и ресурсные потери. Однако если трансфер технологии запущен, то генеральный директор должен организовать первичный этап работы, сформулировать задачи, создать рабочие группы, распределить между участниками рабочих групп функции и ответственность, определить временной период, после которого необходимо осуществить контроль всего этапа, и на основании результатов его выполнения сделать выводы о целесообразности проведения трансфера технологии на данном предприятии.
После положительного решения на подготовительном этапе (а именно, уже после завершения оценки мощностей и возможностей организации) начинается первый основной этап трансфера технологии нового лекарственного препарата.
Заказ оборудования
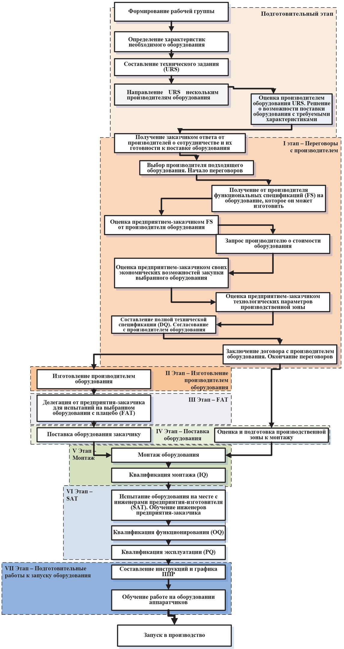
Этот этап осуществляется в случае, когда в рамках подготовительного этапа и установлено, что на производственной площадке нет необходимого оборудования и требуется его закупка. Для реализации обозначенной деятельности в рамках данной работы также был составлен алгоритм, представленный на рис. 5.
Рис. 5. Алгоритм заказа оборудования
Fig. 5. Equipment order algorithm
Контроль деятельности осуществляется согласно разработанной временной диаграмме, представленной на рис. 6. По диаграмме можно отследить критичность некоторых стадий для общей длительности проекта и определить, как перенос сроков влияет на задержку и выполнение остальных этапов.
Рис. 6. Временная диаграмма заказа оборудования
Fig. 6. Timing diagram for the equipment order
Контроль деятельности осуществляется согласно разработанной временной диаграмме, представленной на рис. 6. По ней можно отследить критичность некоторых стадий для общей длительности проекта и определить, как перенос сроков влияет на задержку и выполнение остальных этапов.
На данной диаграмме, кроме точек конечного контроля, установлены точки контроля на стадии (7I) и начального контроля (0I), примером разработанной спецификации к которым становятся табл. 3 и 4, способствующие отслеживанию проекта и согласованию проектной деятельности между этапами.
Табл. 3.
Спецификация контролируемых параметров для контроля на стадии
Table 3.
Specification of controlled parameters for the monitoring at the stage
№ | Вид контроля | Проект. риски | Название этапа | Ответственные отделы за контроль | Что контролируется на этапе | Дата контроля | Подписи ответ. лиц | Примеч. |
5 | ст7 | В2 | Переговоры с производителем | 1. Инженерный отдел 2. Экономический отдел 3. Отдел закупок 4. Производственный отдел | Оценка функциональной спецификации от производителя оборудования на удовлетворение требований к оборудованию. | |||
Оценка функций имеющегося готового оборудования у производителя и выявление ненужных для заказчика. | ||||||||
Оценка готовности производителя доработать функции, которые требуются заказчику, но отсутствуют в имеющемся оборудовании, либо оценка готовности производителя изготовить оборудование с удовлетворяющими заказчика параметрами. | ||||||||
Оценка экономической возможности закупки оборудования у производителя по поставленной им цене. | ||||||||
Оценка отношения «цена – функциональность оборудования», в том числе оценка критичности стоимости ненужных заказчику функций, которые имеются на готовом оборудовании. | ||||||||
Оценка соответствия оборудования параметрам производственной зоны, в случае несоответствия выявление возможности и критичности требуемых изменений в производственной зоне. |
Табл. 4.
Спецификация контролируемых параметров для начального контроля
Table 4.
Specification of controlled parameters for the initial monitoring
№ | Вид контроля | Проект. риски | Название этапа | Ответственные отделы за контроль | Что контролируется на этапе | Дата контроля | Подписи ответ. лиц | Примеч. |
10 | н | С1 | Подготовка производственной зоны к монтажу | 1. Производственный отдел 2. Инженерный отдел | Проверка производственной зоны: | |||
Проведение этапа OQ и PQ | ||||||||
Подведение требуемых сред. | ||||||||
Требуемая степень очистки помещения. | ||||||||
Наличие лишнего оборудования, конструкций, отходов, сырья, полупродуктов, готовой продукции и материалов (в случае, если помещение использовалось для хранения). | ||||||||
Наличие мешающих монтажу оборудования элементов производства (другого оборудования, КИПиА и проч.). | ||||||||
Возможность перестройки графика производства на время монтажа и наладки оборудования без влияния на производительность и объем выпускаемой продукции. |
При проведении комплексного анализа алгоритма, представленного на рис. 5, и временной диаграммы 6 можно выделить наиболее и наименее критичные для длительности проекта стадии.
На диаграмме 6 штриховыми линиями указано возможное изменение длительности процесса, которое зависит от перебоев на различных стадиях. Выявление этих перебоев осуществляется при ведении регламентированного контроля.
Заказ оборудования осуществляется при участии инженерного отдела, отдела главного технолога и отдела закупок (отдела снабжения) после вынесения положительной оценки экономических возможностей предприятия экономическим отделом.
Весь процесс заказа, поставки, монтажа и испытаний оборудования занимает длительное время (от полугода). Поэтому предприятия-изготовители лекарственных средств на начальных этапах разработки проекта нового препарата стараются оценить критичность имеющегося оборудования в производственной зоне и в лаборатории и, в случае необходимости, заказать его.
Таким образом, была разработана временная диаграмма подготовительного этапа с заказом оборудования, представленная на рис. 7, согласно которой можно сделать вывод, что заказ оборудования является наиболее критичным для длительности данного этапа.
Рис. 7. Временная диаграмма подготовительного этапа трансфера технологий с учетом заказа оборудования
Fig. 7. Timing diagram for the technology transfer at the preparatory stage, taking into account equipment order
Необходимо отметить, что длительные процессы, такие как заказ оборудования и организация или перепланировка чистых помещений на производственной площадке, следует осуществлять по возможности параллельно для экономии времени, затрачиваемого на проект.
Первый основной этап трансфера технологий
После принятия решения по выпуску нового препарата и параллельно со многими действиями подготовительного этапа (например, с заказом оборудования и строительством дополнительных помещений) выполняется разработка лекарственного препарата, по завершении которой осуществляется передача рецептуры и технологии, и начинается первый этап трансфера технологий на производство. На рис. 8 представлена временная диаграмма этого этапа.
Рис. 8. Временная диаграмма первого этапа трансфера технологий
Fig. 8. Timing diagram for technology transfer at the first stage
Важным аспектом первого этапа является процесс определения объема технологических загрузок, объема серии, и, как следствие, расчета количества сырья и материалов, необходимых для проведения отработки технологии на производственном участке с последующей валидацией технологического процесса. На основании данных расчетов проводят закупку сырья и вспомогательных материалов, особенностью которого является значительная длительность поставки некоторых компонентов. Например, в исследуемую организацию субстанция поставляется от одного до двух месяцев, компоненты оболочки – три недели, а используемые в производстве других препаратов вещества имеются на складе и их поставки могут быть осуществимы в течение двух недель.
Таким образом, чтобы обеспечить наличие сырья в организации к определенной дате и организовать деятельность без простоя, требуется осуществлять заказ субстанции и вспомогательных веществ в разное время и учитывать возможные задержки поставки. Для осуществления поставленной задачи была разработана временная диаграмма планирования заказа сырья, представленная на рис. 9.
Рис. 9. Временная диаграмма заказа сырья
Fig. 9. Timing diagram for the raw material ordering
Следует отметить, что простои сырья, оборудования, конструкций чистых помещений и комплектующих на складе приносят убытки организации, так как финансовые вложения уже были осуществлены, но элементы производства в оборот не поступили.
Для установления точных сроков поставок сырья и материалов требуется начальный контроль, который заключается в связи с поставщиком и выяснении аспектов заказа требуемых компонентов и ориентировочного времени их прибытия на склад организации.
Как правило, данные процессы не всегда зависят от организации, осуществляющей мероприятия по трансферу технологий лекарственных препаратов, а могут стать следствием влияния, например, простоев или сбоев у поставщиков сырья, оборудования, конструкций помещений и т.д.
Данные точки контроля, в основном, являются серединными, то есть считаются равными ½ запланированного срока бесперебойной деятельности на данном этапе. Но на некоторых стадиях они взяты как 1/3 длительности бесперебойной деятельности. Это обусловлено особенностями процесса, требующего осуществления более частого контроля, или необходимостью своевременного принятия мер по регулированию влияния данных особенностей на длительность. Возможно осуществление более частого контроля, если процесс является критичным и при его ведении возможно возникновение большого числа сбоев и неполадок. То же касается случаев, когда у предприятия нет возможности определить ориентировочные сроки осуществления процесса, что влияет на планирование длительности последующих этапов и общей деятельности по проекту.
Осуществление трансфера технологий в организации представителями группы трансфера технологии начинается после передачи отчета о разработке препарата [3, 10] в отдел главного технолога, занимающегося разработкой пускового регламента – технологического документа, на основании которого осуществляют ввод в эксплуатацию и освоение вновь созданного промышленного производства [11].
Второй основной этап трансфера технологий
После наработки опытных партий продукции и подтверждения их качества начинается второй, заключительный, этап трансфера технологий, по которому также была разработана временная диаграмма, представленная на рис. 10.
Рис. 10. Временная диаграмма второго этапа
Fig. 10. Timing diagram for technology transfer at the second stage
Следует отметить, что валидационные серии данного этапа являются тремя конечными сериями опытных партий.
Была разработана спецификация контролируемых параметров второго этапа трансфера технологий, представленная в табл. 5, составленной согласно изученным должностным инструкциям организации.
Табл. 5.
Спецификация контролируемых параметров при контроле второго этапа трансфера технологий
Table 5.
Controlled parameters specification for the second stage of the technology transfer
№ | Вид контроля* | Финансовые риски | Название этапа | Ответственные отделы за контроль | Что контролируется на этапе |
1 | к | С1 | Написание и утверждение промышленного регламента. | 1. Отдел главного технолога. 2. Отдел обеспечения качества. | К моменту написания и утверждения промышленного регламента: должны быть произведены и проконтролированы качественные опытные партии; процесс масштабирования должен быть признан успешно завершенным. |
В промышленный регламент входит: документация, подготовленная к пусковому регламенту с более подробным описанием технологического процесса, документация по контролю качества опытной партии; документация по безопасности процесса для персонала; a) документация по безопасности процесса для окружающей среды; экономические расчеты для производства; характеристики вспомогательных веществ и промежуточных продуктов. | |||||
Промышленный регламент должен быть заверен и утвержден всеми ответственными лицами. | |||||
2 | к | В1 | Валидация и контроль валидационных серий. | 1. Производственный отдел. 2. Отдел контроля качества. 3. Отдел обеспечения качества. | Расчет объемов валидационных серий, помимо стабильностей и контроля качества, также учитывает отправку препарата на доклинические и клинические исследования или проведение теста на биоэквивалентность. Валидационные серии данного этапа являются тремя конечными сериями опытных партий, которые не имеют регламентированного размера и нарабатываются в достаточном количестве, чтобы подтвердить правильность и качество переноса технологии из лаборатории на производство и качество выпускаемого продукта. Следовательно, к валидационным сериям предъявляются требования, аналогичные требованиям к опытным партиям. |
3 | ст7 | С1 | Сбор и составление документации | 1. Производственный отдел. 2. Отдел контроля качества. 3. Отдел обеспечения качества. | |
4 | к | С1 | Сбор и составление документации. | Отдел обеспечения качества. | Осуществляется после завершения контроля валидационных серий. |
Документация, отправляемая на регистрацию препарата, включает в себя: – документацию, подготавливаемую в рамках промышленного регламента; – досье на валидационные серии, включающего отчет от отдела качества, отчеты о проведении доклинических и клинических исследований или отчет о прохождении теста биоэквивалентности. |
Согласно порядку действий, во втором этапе принимают участие следующие подразделения предприятия:
- Отдел главного технолога.
- Производственный отдел.
- Отдел контроля качества.
- Отдел обеспечения качества.
За каждым подразделением закреплены определенные функции. Они представлены также в табл. 5.
После окончания трансфера технологий на производстве и формирования полного комплекта документации по разработке лекарственного препарата и исследований препарата на биоэквивалентность с подтверждением безопасности лекарственного препарата-дженерика, произведенного после трансфера технологии, формируется регистрационное досье [10]. На этом трансфер технологии лекарственного препарата можно считать успешно завершенным.
ВЫВОДЫ
В ходе проделанного исследования на действующей производственной площадке производителя лекарственных средств был проведен анализ процесса трансфера технологии лекарственных препаратов.
Разработана оценка критичности отдельных этапов трансфера технологии и контрольная карта руководителя проекта с указанием контрольных точек данного процесса.
Выявлены критические этапы процесса трансфера технологии лекарственного препарата на примере производственной площадки АО «Фармпроект» и предложен оригинальный алгоритм действий при подготовке нового лекарственного препарата производителем лекарственных средств, который возможно апробировать в других организациях-производителях лекарственных средств фармацевтической промышленности.
Авторы заявляют, что у них нет конфликта интересов.
About the authors
Anna V. Basevich
Saint Petersburg State Chemical and Pharmaceutical University
Author for correspondence.
Email: anna.basevich@pharminnotech.com
SPIN-code: 8189-3806
D. in Pharmaceutical Sciences, Associate Professor at the Industrial Technology of Medicines Department, Saint Petersburg State Chemical and Pharmaceutical University
Russian Federation, Saint PetersburgAnatoliy S. Dzjuba
JSC “PharmProject”
Email: anatoly.dzuba@pharminnotech.com
Ph.D. in Pharmaceutical Sciences, Head of the Development Department, JSC “PharmProject”
Russian Federation, Saint PetersburgIrina E. Kaukhova
Saint Petersburg State Chemical and Pharmaceutical University
Email: irina.kaukhova@pharminnotech.com
SPIN-code: 2931-5790
Scopus Author ID: 736701
D.Sc. in Pharmaceutical Sciences, Professor, Head of the Industrial Technology of Medicines Department, Saint Petersburg State Chemical and Pharmaceutical University
Russian Federation, Saint PetersburgArina E. Tretyakova
Saint Petersburg State Chemical and Pharmaceutical University
Email: arina.tretjakova@pharminnotech.com
Master Student of the faculty of Industrial Medicine Technology, Department of Economics and Management, Saint Petersburg State Chemical and Pharmaceutical University
Russian Federation, Saint PetersburgVitaly A. Sakharov
Saint Petersburg State Chemical and Pharmaceutical University
Email: vitalij.saharov@spcpu.ru
Master Student of the faculty of Industrial Medicine Technology, Department of Industrial Ecology, Saint Petersburg State Chemical and Pharmaceutical University
Russian Federation, Saint PetersburgReferences
- Рудько, А. К трансферу технологий… Будь готов! / А. Рудько // Новости GMP. – 2018 – № 3 (17). – С. 70–74.
- Technology Transfer (2003). Good Practice Guide. ISPE [Internet]. Available from: http://www.fptl.ru/biblioteka/transfer/ISPE_Technology-transfer_2003.pdf.
- WHO Guidelines on transfer of technology in pharmaceutical manufacturing. WHO Technical Report Series [Internet]. 2011; 961. Available from: https://www.who.int/medicines/areas/quality_safety/quality_assurance/TransferTechnologyPharmaceuticalManufacturingTRS961Annex7.pdf
- Быковский, С.Н. Фармацевтическая разработка: концепция и практические рекомендации / С.Н. Быковский, И.А. Василенко, Н.Б. Демина [и др.] // Научно-практическое руководство для фармацевтической отрасли. – Москва: Перо, 2015. – 472 с.
- ICH Q10. Pharmaceutical Quality System [Internet]. 2008. Available from: https://www.ich.org/fileadmin/Public_Web_Site/ICH_Products/Guidelines/Quality/Q10.
- Резцов, Е. Трансфер технологий в фармацевтической отрасли / Е. Резцов // Фармацевтическая отрасль. – 2010 – № 2 (19). – С. 49–52.
- ICH Q9 (2005). Quality Risk Management. ICH Harmonised Tripartite Guideline [Internet]. 2005. Available from: https://www.ich.org/fileadmin/Public_Web_Site/ICH_Products/Guidelines/Quality/Q9/Step4/Q9_Guideline.pdf
- ICH Q8 (R2). Pharmaceutical Development. ICH Harmonised Tripartite Guideline [Internet]. 2009. Available from: https://www.ich.org/fileadmin/Public_Web_Site/ICH_Products/Guidelines/Quality/Q8_R1/Step4/Q8_R2_Guideline.pdf
- Разработка лабораторных, технологических регламентов // Reatorg: сайт. –URL: https://www.reatorg.ru/complex/predproektnaya-podgotovka-eskiznyy-proekt/razrabotka-laboratornykh-tekhnologicheskikh-reglamentov/ (дата обращения: 17.04.2019).
- Алферов, П. Концепции RIM-III. Контрольные точки / П. Алферов // Русская инструментальная модель управления проектами РИМ-III: сайт. – URL: http://rim-iii.postach.io/post/kontseptsii-rim-iii-kontrolnye-tochki (дата обращения: 17.04.2019).
Supplementary files













