2022 Esc Guidelines for the Management of Patients with Ventricular Arrhythmias and the Prevention of Sudden Cardiac Death: What is New?
- Authors: Novikova T.N.1, Novikov V.I.1, Sayganov S.A.1, Shcherbakova V.A.1
-
Affiliations:
- North-Western State Medical University named after I.I. Mechnikov
- Issue: Vol 2, No 3 (2022)
- Pages: 7-30
- Section: Reviews
- URL: https://journals.eco-vector.com/cardar/article/view/110961
- DOI: https://doi.org/10.17816/cardar110961
- ID: 110961
Cite item
Abstract
The review presents new indications to help with diagnosis and treatment of ventricular arrhythmia (VA) in patients with various etiologies of rhythm disturbances, including patients with coronary artery disease, cardiomyopathies, channelopathies, inflammatory heart disease, neuromuscular disease, and congenital heart defects. Algorithms for diagnostic evaluation at first presentation with VAs in patients without known cardiac disease are given.
Full Text
In the year of the 100th anniversary of the birth of the outstanding scientist, cardiologist, and arrhythmologist, Max Solomonovich Kushakovsky, new European guidelines for the treatment of patients with VAs and the prevention of sudden cardiac death (SCD) were published. Max Solomonovich Kushakovsky focused a lot of attention on the diagnosis and treatment of ventricular rhythm disturbances and lectured brilliantly on this problem.
Since the previous guidelines were released 7 years have passed, new approaches for diagnosing and treating VA have emerged. In this paper, only the key innovations will be highlighted.
The main new recommendations are presented in Table 1 [1].
Table 1. New key 2022 guidelines (Adapted from the 2022 European Society of Cardiology (ESC) Guidelines for the Management of Patients with Ventricular Arrhythmias and the Prevention of Sudden Cardiac Death [1])
Public basic life support and access to automated external defibrillators (AEDs) | Class |
It is recommended that public-access defibrillation be available at sites where cardiac arrest (CA) is more likely to occur.a | I |
Prompt cardiopulmonary resuscitation (CPR) by bystanders is recommended at out-of-hospital CA. | I |
It is recommended to promote community training in basic life support to increase bystander CPR rate and AED use. | I |
Mobile phone-based alerting of basic life support-trained bystander volunteers to assist nearby victims of out-of-hospital CA should be considered. | IIa |
Ventricular arrhythmia (VA) treatment. General aspects | Class |
Direct current cardioversion is recommended as the first-line treatment for patients presenting with tolerated sustained monomorphic ventricular tachycardia (SMVT) provided that the anesthetic/sedation risk is low. | I |
Optimal medical treatment, including angiotensin-converting enzyme inhibitor/ angiotensin receptor blocker/angiotensin receptor neprilysin inhibitor, mineralocorticoid receptor antagonist, and sodium–glucose co-transporter 2 inhibitors, is indicated in all heart failure patients with reduced ejection fraction (EF). | I |
Implantation of a cardioverter defibrillator is only recommended in patients who have an expectation of good-quality survival >1 year. | I |
In patients presenting with a hemodynamically tolerated SMVT and known or suspected structural heart disease (SHD), intravenous procainamide should be considered. | IIa |
In patients presenting with a hemodynamically tolerated SMVT in the absence of an established diagnosis, intravenous amiodarone may be considered. | IIb |
In patients with SMVT or sustained polymorphic ventricular tachycardia (SPVT)/ventricular fibrillation (VF) triggered by a premature ventricular complex (PVC) with similar morphology and an indication for implantable cardioverter defibrillator (ICD), catheter ablation may be considered when an ICD is not available, contraindicated for concurrent medical reasons, or declined by the patient. | IIb |
The wearable cardioverter defibrillator may be considered in the early phase after myocardial infarction (MI) in selected patients. | IIb |
Coronary artery disease (CAD) | Class |
In patients with CAD and recurrent, symptomatic SMVT, or ICD shocks for SMVT despite chronic amiodarone therapy, catheter ablation is recommended in preference to escalating anti-arrhythmic drug (AAD) therapy. | I |
Cardiac stress imaging during physical exercise is recommended in addition to cardiopulmonary exercise test after surgery in patients with anomalous aortic origin of a coronary artery with a history of aborted CA. | I |
In sudden cardiac arrest (SCA) survivors with coronary artery spasm, implantation of an ICD should be considered. | IIa |
ICD therapy should be considered in patients with CAD, New York Heart Association Class I, and left ventricular EF (LVEF) ≤30% despite ≥3 months of optimal medical treatment. | IIa |
ICD implantation should be considered in patients with CAD, LVEF ≤40% despite ≥3 months of optimal medical treatment and non-sustained ventricular tachycardia (NSVT), if they are inducible for SMVT by programmed electrical stimulation (PES). | IIa |
In patients with CAD and hemodynamically well-tolerated SMVT and LVEF ≥40%, catheter ablation in experienced centers should be considered as an alternative to ICD therapy, provided that established endpoints have been reached.b | IIa |
Catheter ablation should be considered in patients with CAD and recurrent, symptomatic SMVT, or ICD shocks for SMVT despite beta-blocker or sotalol treatment. | IIa |
Idiopathic PVC/VT and PVC-induced cardiomyopathy | Class |
Catheter ablation as first-line treatment is recommended for symptomatic idiopathic VT/PVCs from the right ventricle outflow tract (RVOT) or the left fascicles. | I |
Beta-blockers or non-dihydropyridine calcium channel blockers are indicated in symptomatic patients with idiopathic VT/PVCs from an origin other than the RVOT or the left fascicles. | I |
In patients with PVCs/VT with a presentation that is not typical for an idiopathic originс, cardiac magnetic resonance (CMR) should be considered, despite a normal echocardiogram. | IIa |
Beta-blockers, non-dihydropyridine calcium channel blockers, or flecainide should be considered when catheter ablation is not available, not desired, or is particularly risky in symptomatic patients with idiopathic VT/PVCs from the RVOT or the left fascicles. | IIa |
In symptomatic patients with idiopathic VT/PVCs from an origin other than the RVOT or the left fascicles, catheter ablation or flecainide should be considered. | IIa |
In patients with an unexplained reduced EF and a PVC burden of at least 10%, PVC-induced cardiomyopathy should be considered. | IIa |
CMR should be considered in patients with suspected PVC-induced cardiomyopathy. | IIa |
In patients who do not respond to cardiac resynchronization therapy with frequent, predominately monomorphic PVCs limiting optimal biventricular pacing despite pharmacological therapy, catheter ablation or AADs should be considered. | IIa |
Catheter ablation may be considered for idiopathic VT/PVCs in asymptomatic patients that repeatedly have more than 20% of PVCs per day at follow-up. | IIb |
Amiodarone as a first-line treatment is not recommended in patients with idiopathic VTs/PVCs. | III |
Dilated cardiomyopathy (DCM)/hypokinetic non-dilated cardiomyopathy (HNDCM) | Class |
Genetic testing (including at least LMNA, PLN, RBM20, and FLNC genes) is recommended in patients with DCM/HNDCM and atrioventricular (AV) conduction delay at <50 years or who have a family history of DCM/HNDCM or SCD in a first-degree relative (at age <50 years). | I |
In a first-degree relative of a DCM/HNDCM patient, an electrocardiogram (ECG), and an echocardiogram are recommended if: the index patient was diagnosed <50 years of age or has clinical features suggestive of an inherited cause, or there is a family history of DCM/HNDCM or premature unexpected sudden death (SD). | I |
CMR with late gadolinium enhancement (LGE) should be considered in DCM/HNDCM patients for assessing the etiology and the risk of VA/SCD. | IIa |
Genetic testing (including at least LMNA, PLN, RBM20, and FLNC genes) should be considered for risk stratification in patients with apparently sporadic DCM/HNDCM, who present at young age or with signs suspicious for an inherited etiology. | IIa |
ICD implantation should be considered in DCM/HNDCM patients with an LVEF <50% and ≥2 risk factors (syncope, LGE on CMR, inducible SMVT at PES, and pathogenic mutations in LMNA, PLN, FLNC, and RBM20 genes). | IIa |
ICD implantation should be considered in patients with DCM/HNDCM and hemodynamically tolerated SMVT. | IIa |
In a first-degree relative of a patient with apparently sporadic DCM/HNDCM, an ECG and an echocardiogram may be considered. | IIb |
Participation in high-intensity exercise including competitive sports is not recommended for individuals with DCM/HNDCM and an LMNA mutation. | III |
Arrhythmogenic right ventricular cardiomyopathy (ARVC) | Class |
CMR is recommended in patients with suspected ARVC. | I |
In patients with a suspected or definite diagnosis of ARVC, genetic counseling and testing are recommended. | I |
ICD implantation should be considered in symptomaticd patients with definite ARVC, moderate right or left ventricular (LV) dysfunction, and either NSVT or inducibility of SMVT at PES. | IIa |
In ARVC patients with indication for ICDs, a device with the capability of anti-tachycardia pacing programming for SMVT up to high rates should be considered. | IIa |
Avoidance of high-intensitye exercise may be considered in carriers of ARVC-related pathogenic mutations and no phenotype. | IIb |
Beta-blocker therapy may be considered in all patients with a definite diagnosis of ARVC. | IIb |
In patients with ARVC and symptoms highly suspicious for VA, PES may be considered for risk stratification. | IIb |
Hypertrophic cardiomyopathy (HCM) | Class |
CMR with LGE is recommended in HCM patients for diagnostic work-up. | I |
Genetic counseling and testing are recommended in HCM patients. | I |
In a first-degree relative of a patient with HCM, ECG and an echocardiogram are recommended. | I |
ICD implantation should be considered in HCM patients aged 16 years or more with an intermediate 5-year risk of SCD (≥ 4% to < 6%)f, and with (a) significant LGE at CMR (usually ≥15% of LV mass); or (b) LVEF <50%; or (c) abnormal blood pressure response during exercise testg; or (d) LV apical aneurysm; or (e) presence of sarcomeric pathogenic mutation. | IIa |
ICD implantation should be considered in children <16 years of age with HCM with an estimated 5-year risk of SD ≥ 6% (based on HCM Risk-Kids scoreh). | IIa |
ICD implantation should be considered in patients with HCM presenting with hemodynamically tolerated SMVT. | IIa |
In patients with HCM and recurrent, symptomatic VA, or recurrent symptomatic ICD therapy, AAD treatment should be considered. | IIa |
Participation in high-intensity exercise may be considered for asymptomatic adult HCM patients without risk markers. | IIb |
ICD implantation may be considered in HCM patients aged 16 years or more with a low estimated 5-year risk of SCD (<4%),f and with (a) significant LGE at CMR (usually ≥15% of LV mass); or (b) LVEF <50%; or (c) LV apical aneurysm. | IIb |
Catheter ablation in specialized centers may be considered in selected patients with HCM and recurrent, symptomatic SMVT, or ICD shocks for SMVT, in whom AADs are ineffective, contraindicated, or not tolerated. | IIb |
LV non-compaction (LVNC) and restrictive cardiomyopathy | Class |
In patients with an LVNC cardiomyopathy phenotype based on CMR or echocardiography, implantation of an ICD for primary prevention of SCD should be considered to follow DCM/HNDCM recommendations. | IIa |
An ICD should be considered in patients with light-chain amyloidosis or transthyretin-associated cardiac amyloidosis and hemodynamically not tolerated VT. | IIa |
Neuromuscular diseases | Class |
Invasive electrophysiological evaluation (IEE) is recommended in patients with myotonic dystrophy and palpitations or syncope suggestive of VA or surviving a CA. | I |
ICD implantation is recommended in patients with myotonic dystrophy and SMVT or aborted CA not caused by bundle branch re-entrant ventricular tachycardia (BBR-VT). | I |
IEE should be considered in patients with myotonic dystrophy and a sudden increase in the PR interval or QRS duration. | IIa |
IEE should be considered in patients with myotonic dystrophy and a PR interval ≥240 ms or QRS duration ≥120 ms, who are older than 40 years and have supraventricular arrhythmias, or who are older than 40 years and have significant LGE on CMR. | IIa |
In myotonic dystrophy patients without AV conduction delay and a syncope that is highly suspicious for VA, ICD implantation should be considered. | IIa |
In myotonic dystrophy patients with palpitations that are highly suspicious for VA and induction of a non-BBR-VT, ICD implantation should be considered. | IIa |
In patients with limb-girdle type 1B or Emery–Dreifuss muscular dystrophies and indication for pacing, ICD implantation should be considered. | IIa |
Implantation of an ICD may be considered in patients with Duchenne/Becker muscular dystrophy and significant LGE at CMR. | IIb |
Implantation of an ICD over a permanent pacemaker may be considered in myotonic dystrophy patients with additional risk factorsi for VA and SCD. | IIb |
In patients with myotonic dystrophy, serial electrophysiological evaluation of AV conduction and arrhythmia induction is not recommended without arrhythmia suspicion or progression of ECG conduction disorders. | III |
Inflammatory diseases | Class |
In patients with hemodynamically NSVT or VF during the acute phase of myocarditis, ICD implantation before hospital discharge should be considered. | IIa |
In post-myocarditis patients with recurrent, symptomatic VT, AAD treatment should be considered. | IIa |
Catheter ablation performed in specialized centers should be considered in post-myocarditis patients with recurrent, symptomatic SMVT, or ICD shocks for SMVT in whom AADs are ineffective, not tolerated, or not desired. | IIa |
ICD implantation should be considered in patients with hemodynamically tolerated SMVT occurring in the chronic phase of myocarditis. | IIa |
In patients with cardiac sarcoidosis who have an LVEF >35%, but significant LGE at CMR after resolution of acute inflammation, ICD implantation should be considered. | IIa |
In patients with cardiac sarcoidosis, who have an LVEF 35%–50% and minor LGE at CMR, after resolution of acute inflammation, PES for risk stratification should be considered. | IIa |
In patients with cardiac sarcoidosis, LVEF 35%–50%, and inducible SMVT at PES, ICD implantation should be considered. | IIa |
In patients with cardiac sarcoidosis and recurrent, symptomatic VA, AAD treatment should be considered. | IIa |
Amiodarone should be considered to reduce arrhythmia burden in patients with Chagas’ cardiomyopathy who present with symptomatic PVCs or VT. | IIa |
In patients with Chagas’ cardiomyopathy and recurrent, symptomatic SMVT, or ICD shocks for SMVT in whom AADs are ineffective, contraindicated, or not tolerated, catheter ablation in specialized centers should be considered. | IIa |
In patients with hemodynamically well-tolerated SMVT occurring in the chronic phase of myocarditis, preserved LV function and a limited scar amenable to ablation, catheter ablation may be considered as an alternative to ICD therapy, after discussion with the patient and provided that established endpoints have been reached.b | IIb |
Catheter ablation in specialized centers may be considered in cardiac sarcoidosis ICD recipients with recurrent, symptomatic SMVT, or ICD shocks for SMVT, in whom AADs are ineffective, contraindicated, or not tolerated. | IIb |
Congenital heart disease (CHD) | Class |
Evaluation for residual lesions or new structural abnormalities is recommended in patients with CHD presenting with sustained VAs. | I |
In selected patients with CHD (including atrial baffle repair for transposition of the great arteries, Fontan operation, and Ebstein anomaly) presenting with CA, evaluation and treatment of supraventricular tachycardia with rapid ventricular conduction should be considered. | IIa |
In patients with repaired tetralogy of Fallot (TOF) undergoing surgical or transcutaneous pulmonary valve replacement, pre-operative catheter mapping, and transection of VT-related anatomical isthmuses before or during the intervention may be considered. | IIb |
In patients with repaired TOF, a preserved biventricular function, and symptomatic SMVT, catheter ablation or concomitant surgical ablation performed in specialized centers may be considered as an alternative to ICD therapy. | IIb |
Idiopathic VF | Class |
It is recommended that idiopathic VF is diagnosed in a SCA survivor, preferably with documentation of VF, after exclusion of an underlying structural, channelopathic, metabolic, or toxicological etiology. | I |
Isoproterenol infusion, verapamil, or quinidine for acute treatment of an electrical storm or recurrent ICD discharges should be considered in idiopathic VF. | IIa |
Quinidine should be considered for chronic therapy to suppress an electrical storm or recurrent ICD discharges in idiopathic VF. | IIa |
Clinical testing (history, ECG, and high precordial lead ECG, exercise test, and echocardiogram) of first-degree family members of idiopathic VF patients may be considered. | IIb |
In idiopathic VF patients, genetic testing of genes related to channelopathy and cardiomyopathy may be considered. | IIb |
Long QT syndrome (LQTS) | Class |
In patients with clinically diagnosed LQTS, genetic testing and genetic counseling are recommended. | I |
Beta-blockers, ideally non-selective beta-blockers (nadolol or propranolol), are recommended in LQTS patients with documented QT interval prolongation to reduce risk of arrhythmic events. | I |
Mexiletine is indicated in LQT3 patients with a prolonged QT interval. | I |
In LQTS, it should be considered to calculate the arrhythmic risk before initiation of therapy based on the genotype and the duration of QTc interval. | IIa |
ICD implantation may be considered in asymptomatic LQTS patients with high-risk profile (according to the 1-2-3-LQTS-Risk calculator) in addition to genotype-specific medical therapies (mexiletine in LQT3 patients). | IIb |
Routine diagnostic testing with epinephrine challenge is not recommended in LQTS. | III |
Andersen–Tawil syndrome (ATS) | Class |
Genetic testing is recommended in patients with suspected ATS. | I |
ICD implantation is recommended in ATS patients after aborted CA or not tolerated sustained VT. | I |
ATS should be considered in patients without SHD who present with at least two of the following: - Prominent U waves with or without prolongation of the QT interval. - Bidirectional and/or polymorphic PVCs/VT. - Dysmorphic features. - Periodic paralysis. - KCNJ2 pathogenic loss of function mutation. | IIa |
Beta-blockers and/or flecainide with or without acetazolamide should be considered in ATS patients to treat VA. | IIa |
An implantable loop recorder (ILR) should be considered in ATS patients and unexplained syncope. | IIa |
ICD implantation may be considered in ATS patients who have a history of unexplained syncope or suffer from tolerated sustained VT. | IIb |
Brugada syndrome (BrS) | Class |
Genetic testing for SCN5A gene is recommended for probands with BrS. | I |
BrS should be considered in patients with no other heart disease and induced type 1 Brugada pattern who have at least one of the following: - Arrhythmic syncope or nocturnal agonal respiration. - A family history of BrS. - A family history of SD (< 45 years) with a negative autopsy and circumstance suspicious for BrS. | IIa |
Implantation of a loop recorder should be considered in BrS patients with an unexplained syncope. | IIa |
BrS may be considered as a diagnosis in patients with no other heart disease who exhibit an induced type 1 Brugada ECG. | IIb |
PES may be considered in asymptomatic patients with a spontaneous type I BrS ECG. | IIb |
Sodium channel blocker test is not recommended in patients with a prior type I Brugada pattern. | III |
Catheter ablation in asymptomatic BrS patients is not recommended. | III |
Early repolarization syndrome (ERS) | Class |
It is recommended that the early repolarization pattern (ERP) is diagnosed as J-point elevation of ≥ 1 mm in two adjacent inferior and/or lateral ECG leads. | I |
It is recommended that the ERS is diagnosed in a patient resuscitated from unexplained VF/polymorphic VT (PVT) in the presence of ERP. | I |
ICD implantation is recommended in patients with a diagnosis of ERS who have survived a CA. | I |
In a SCD victim with a negative autopsy and medical chart review, and an ante-mortem ECG demonstrating the ERP, the diagnosis of ERS should be considered. | IIa |
First-degree relatives of ERS patients should be considered for clinical evaluation for ERP with additional high-risk features.j | IIa |
ILR should be considered in individuals with ERP and at least one risk featurek or arrhythmic syncope. | IIa |
Isoproterenol infusion should be considered for ERS patients with electrical storm. | IIa |
Quinidine in addition to an ICD should be considered for recurrent VF in ERS patients. | IIa |
PVC ablation should be considered in ERS patients with recurrent VF episodes triggered by similar PVC non-responsive to medical treatment. | IIa |
Genetic testing in ERS patients may be considered. | IIb |
ICD implantation or quinidine may be considered in individuals with ERP and arrhythmic syncope and additional risk features.k | IIb |
ICD implantation or quinidine may be considered in asymptomatic individuals who demonstrate a high-risk ERPj in the presence of a family history of unexplained juvenile SD. | IIb |
Clinical evaluation is not recommended routinely in asymptomatic subjects with ERP. | III |
ICD implantation is not recommended in asymptomatic patients with an isolated ERP. | III |
Catecholaminergic polymorphic VT (CPVT) | Class |
Genetic testing and genetic counseling are indicated in patients with clinical suspicion or clinical diagnosis of CPVT. | I |
Beta-blockers, ideally non-selective (nadolol or propranolol), are recommended in all patients with a clinical diagnosis of CPVT. | I |
Epinephrine or isoproterenol challenge may be considered for the diagnosis of CPVT when an exercise test is not possible. | IIb |
Short QT syndrome (SQTS) | Class |
Genetic testing is indicated in patients diagnosed with SQTS. | I |
SQTS should be considered in the presence of a QTc ≤ 320 ms. | IIa |
SQTS should be considered in the presence of a QTc ≥ 320 and ≤ 360 ms and arrhythmic syncope. | IIa |
ILR should be considered in young SQTS patients. | IIa |
ICD implantation should be considered in SQTS patients with arrhythmic syncope. | IIa |
SQTS may be considered in the presence of a QTc ≥320 and ≤360 ms and a family history of SD at age < 40 years. | IIb |
Quinidine may be considered in (a) SQTS patients who qualify for an ICD, but present a contraindication to the ICD or refuse it, and (b) asymptomatic SQTS patients and a family history of SCD. | IIb |
Isoproterenol may be considered in SQTS patients with an electrical storm. | IIb |
Selected populations | Class |
It is recommended that athletes diagnosed with a cardiovascular disease associated with SCD are managed according to current guidelines for sports eligibility. | I |
Continuation of beta-blockers should be considered during pregnancy in women with ARVC. | IIa |
Oral metoprolol, propranolol, or verapamil should be considered for long-term management of idiopathic sustained VT during pregnancy. | IIa |
Catheter ablation using non-fluoroscopic mapping systems should be considered, preferably after the first trimester, in women with highly symptomatic recurrent SMVT refractory or who are intolerant to AADs. | IIa |
New sections appeared in the 2022 guidelines [1]:
- Provocative diagnostic tests.
- Genetic testing.
- Diagnostic evaluation at first presentation with VA in patients without known cardiac disease.
- Management of electrical storm and incessant VT.
- Special aspects of device therapy.
Provocative diagnostic tests, in particular, include the following recommendations:
- Sodium channel blocker testing for BrS.
- Adenosine test to exclude latent pre-excitation.
- Epinephrine challenge may be useful in CPVT when exercise cannot be performed.
- Coronary vasospasm as a cause of VF in the absence of obstructive coronary diseases/cardiomyopathy can be tested with incremental intracoronary doses of acetylcholine/ergonovine.
The usefulness of stress and genetic testing is emphasized in LQTS. In contrast, epinephrine test is not recommended due to the high false positive rate and utility of exercise testing.
In the section “Genetic testing,” a table “Genetic tests and suggested work-up of probands and relatives with primary electrical diseases” is given. For suspected disorders, such as LQTS, BrS, and CPVT, genetic testing (Class I), including neonatal genetic testing for LQTS and CPVT, is recommended [1].
Detailed diagnostic flowcharts are given in the section “Diagnostic evaluation at first presentation with ventricular arrhythmia in patients without known cardiac disease”, and five frequently encountered clinical scenarios of diagnostic search are highlighted. This section is crucial because first-time ventricular rhythm disturbances can be a predictor of an unfavorable prognosis. The nature of the arrhythmia and its cause must be identified as soon as possible to avoid premature patient death in recurrent malignant VAs. The algorithms listed in the recommendations provide a rapid and targeted diagnostic search. The last two scenarios focus on the identification of the causes of death in patients who died due to SCD and examination and management of their relatives. Emphasis is placed on the search for genetic diseases and the prevention of SCD in relatives.
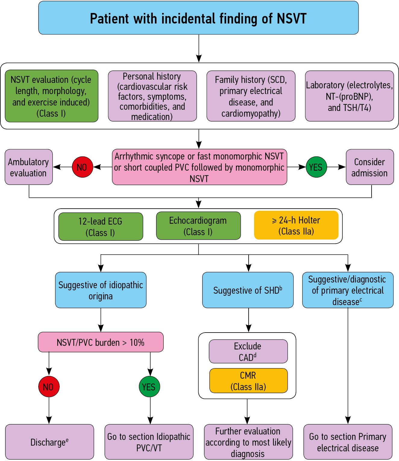
Scenario 1: Incidental finding of NSVT
An algorithm for the evaluation of patients presenting with an incidental finding of NSVT is presented in Figure 1.
Fig. 1. Algorithm for the evaluation of patients presenting with an incidental finding of non-sustained ventricular tachycardia (adapted from the 2022 ESC Guidelines for the Management of Patients with Ventricular Arrhythmias and the Prevention of Sudden Cardiac Death) [1]. CAD, coronary artery disease; CMR, cardiac magnetic resonance; ECG, electrocardiogram; NSVT, non-sustained ventricular tachycardia; PVC, premature ventricular complex; SCD, sudden cardiac death; SHD, structural heart disease; NT-(proBNP), N-terminal pro-brain natriuretic peptide; VT, ventricular tachycardia; TSH/T4, thyroid hormone/thyroxine.
a ECG morphology suggestive of RVOT or fascicular origin, negative family history, normal 12-lead ECG, and an echocardiogram. b Atrioventricular conduction abnormalities, Q waves, broad QRS complex, ST/T waves deviations, and abnormally high or low voltages. Ventricular dysfunction/dilatation/hypertrophy/wall thinning, wall motion abnormalities, multitopic PVCs/NSVTs/increasing VA burden with exercise. c Brugada pattern, long/short QT, polymorphic/bidirectional VA with exercise. d Diagnostic test to exclude CAD according to patient profile and symptoms. e Consider re-evaluation in case of new symptoms or changes in patient clinical condition.
Incidental NSVT is frequently discovered during routine cardiological evaluation (e.g., for non-cardiac diseases, pre-initiation of oncological treatments, and pre-participation in sports) and monitoring before induction of anesthesia/sedation for non-cardiac procedures [2]. Patients with incidentally found NSVT require further evaluation. Recent syncope suspicious for cardiac origin is a high-risk symptom and may prompt admission to hospital [3, 4]. The morphology of NSVT (polymorphic or monomorphic) is important to assess. Typical morphology of benign monomorphic VT can suggest an idiopathic origin with favorable prognosis (Fig. 2, 3) [1]. In contrast, short coupled PVC initiating non-sustained PVT or monomorphic NSVT with short cycle length (usually < 300 ms, average 245 ± 28, in one series) may identify patients at higher risk of SCD [5, 6].
Fig. 2. Ventricular tachycardia of the right ventricle outflow tract (left bundle branch block-like QRS morphology, inferior axis, V4 transition) [1].
Fig. 3. Fascicular ventricular tachycardia (right bundle branch block-like QRS morphology, superior axis, QRS 130 ms) [1].
The following diagnostic search for the causes of NSVT is proposed:
- Resting 12-lead ECG is a first-line evaluation and may show signs of SHD, for example, LV myocardial hypertrophy or primary electrical diseases [7].
- Echocardiography is the first-line imaging modality that provides important information about cardiac function and potential SHD [8–10].
- Holter monitoring can be used to determine the frequency of NSVT and related PVCs [11]. In addition, an at least 3-lead Holter (V1, two inferior leads) may provide a first estimate if NSVT/PVC are unifocal or multifocal and of the NSVT site(s) of origin. The latter is important if the NSVT has not been previously documented on a 12-lead ECG [12].
- An exercise test can be helpful to capture the 12-lead ECG of NSVT and to identify exercise induced arrhythmias. Increased arrhythmias with exercise, not suggestive of idiopathic origin, should raise the possibility of SHD and may necessitate advice to refrain from physical exercise until diagnosis and initiation of appropriate treatment. Underlying significant CAD should be ruled out according to the patient’s pre-test probability.
- CMR should be considered when cardiomyopathies or inflammatory diseases are suspected on initial evaluation. In addition, CMR can identify areas of fibrosis as substrates of NSVT [13, 14].
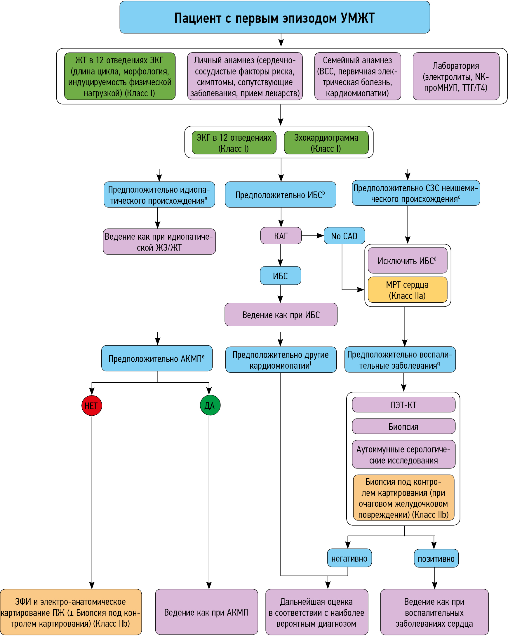
Scenario 2: Manifestation of SMVT
An algorithm for the evaluation of patients presenting with a first SMVT episode is presented in Figure 4.
Fig. 4. Algorithm for the evaluation of patients presenting with a first sustained monomorphic ventricular tachycardia episode (adapted from the 2022 ESC Guidelines for the Management of Patients with Ventricular Arrhythmias and the Prevention of Sudden Cardiac Death) [1]. ARVC, arrhythmogenic RV cardiomyopathy; CAD, coronary artery disease; CAG, coronary angiography; CMR, cardiac magnetic resonance; ECG, electrocardiogram; EP, electrophysiological; LV, left ventricular; PET-CT, positron emission tomography and computed tomography; PVC, premature ventricular complex; RV, right ventricular; SCD, sudden cardiac death; SHD, structural heart disease; SMVT, sustained monomorphic ventricular tachycardia; VT, ventricular tachycardia. а ECG morphology suggestive of RV outflow tract or fascicular origin, negative family history, normal 12-lead ECG, and echocardiogram. b Q waves, QRS fragmentation, ST/T abnormalities, wall motion abnormalities in coronary territories. c AV conduction abnormalities, Q waves, broad QRS complex, T wave inversion, abnormally high or low voltages. Ventricular dysfunction/dilatation/hypertrophy/wall thinning/wall motion abnormalities/diffuse hypokinesia. d Diagnostic test to exclude CAD according to patient profile and symptoms. eAccording to revised task force criteria. fAV conduction abnormalities, abnormally high or low voltages, broad QRS, ST/T wave deviations, LV dilatation and dysfunction, and late gadolinium enhancement with non-ischemic distribution. gAV conduction abnormalities, broad QRS, ST/T deviations, multifocal PVCs, inflammatory hyperemia and edema, fibrosis, left and right ventricular systolic dysfunction, and pericardial effusion.
The majority of patients presenting with SMVT have underlying SHD. SMVT in SHD is mainly due to scar-related re-entry and only occasionally due to re-entry involving a diseased conduction system or due to focal sources.
The diagnostic algorithm begins with the identification of the underlying pathology, and, in its absence, with confirmation of the diagnosis of idiopathic VT. Initial evaluation includes a comprehensive clinical and family history, 12-lead ECG, and echocardiography. Recording of the 12-lead VT ECG is indicated as it provides important information on the VT site of origin. Specific VT morphologies (e.g., RVOT or fascicular origin) in the absence of a family history for cardiomyopathies and without evidence for SHD are suggestive for idiopathic VTs [15]. Atypical ECG morphologies and uncommon clinical presentations should raise suspicions for underlying SHD even if baseline ECG and echocardiogram are normal. In this scenario, additional evaluation with CMR should be considered [16]. BBR-VT, resembling bundle branch block configuration on the ECG, is a feature of DCM, myotonic dystrophy, and post-cardiac valve surgery (Fig. 5).
Fig. 5. Bundle branch re-entrant ventricular tachycardia. Left, ECG during sinus rhythm; right, ECG during tachycardia [1].
A CAG can exclude significant CAD if initial evaluation raises suspicion of underlying CAD. If ECG and echocardiography are suggestive for a cardiomyopathy, CMR provides important diagnostic information on scar distribution and tissue characteristics. When non-invasive evaluation is inconclusive, electroanatomical mapping and PES may be considered for the differential diagnosis between idiopathic VT and early ARVC [17]. Electroanatomical mapping-guided biopsy can be of value to provide a tissue diagnosis for ARVC and inflammatory diseases with a focal distribution (e.g., cardiac sarcoidosis) [18, 19]. In cases of suspected inflammatory diseases, positron emission tomography CT, autoimmune serology, and biopsies of affected tissue are part of the diagnostic evaluation [20, 21].
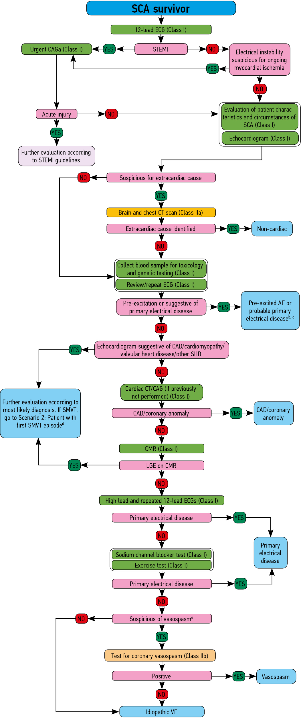
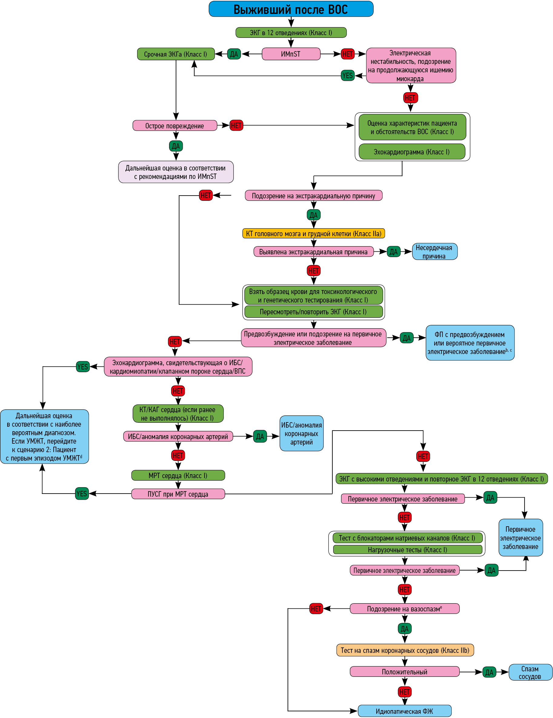
Scenario 3: SCA survivors
An algorithm for the evaluation of SCA survivors is presented in Figure 6.
Primarily, this situation can be observed in patients with an acute MI. Urgent CAG is recommended for patients presenting with ST-elevation MI [22–25]. Data on the appropriateness of urgent CAG for MI without ST-elevation are contradictory [26–30]. Three randomized controlled trials have found no significant benefit for early CAG in CA without ST-elevation. In case of electrical instability after CA, suspicious for ongoing ischemia, this panel found a CAG indicated.
Fig. 6. Algorithm for the evaluation of sudden cardiac arrest survivors (adapted from the 2022 ESC Guidelines for the Management of Patients with Ventricular Arrhythmias and the Prevention of Sudden Cardiac Death) [1]. AF, atrial fibrillation; CAD, coronary artery disease; CAG, coronary angiogram; CMR, cardiac magnetic resonance; CT, computed tomography; ECG, electrocardiogram; LGE, late gadolinium enhancement; SCA, sudden cardiac arrest; SHD, structural heart disease; SMVT, sustained monomorphic ventricular tachycardia; STEMI, ST-elevation myocardial infarction; VF, ventricular fibrillation: а The 2017 ESC Guidelines for the Management of Acute Myocardial Infarction in Patients Presenting with ST-Segment Elevation. b Rule out SHD according to patient age and characteristics; QT duration needs to be reassessed several days after arrest. c Consider cardiac CT/CAG depending on patient characteristics and clinical context. d LV function on echocardiogram needs to be reassessed several days after arrest to exclude stunning as cause of systolic dysfunction. e In case of high clinical suspicion (typical symptoms and transient ST-elevation during monitoring), it can be considered to test for coronary vasospasm earlier.
Brain and chest CT scan may acutely identify non-cardiac causes of aborted SD (e.g., stroke, pulmonary embolism, and aortic dissection) [31].
Patients surviving SCA are advised to perform toxicological blood tests [32–34]. Retention and storage of suitable blood samples will allow subsequent diagnostic evaluation, including DNA analysis [32].
ECG plays an important role in the diagnosis. Any ECG tracing from emergency services, as well as recordings from interrogation of cardiovascular implantable electronic devices can also contribute to the diagnosis [35–38].
The resting 12-lead ECG, which includes high precordial lead, is fundamental and should be repeated regularly during recovery [39]. In addition, until definite treatment, continuous heart rhythm monitoring is recommended [40, 41].
Echocardiography may allow early diagnosis to identify any structural abnormality [41, 42].
Coronary imaging will be important to exclude CAD, dissection, or anomalies [43, 44]. Coronary optical coherence tomography and/or intravascular ultrasound may be helpful to characterize stenosis/plaque stability and underlying mechanism of stenosis [45].
It has been repeatedly shown that CMR provides significant incremental diagnostic value. Particularly, in the absence of changes typical for cardiomyopathies according to other methods of investigation (ECG and echocardiogram), CMR can reveal early stages of structural changes in cardiomyopathies, especially in ARVC [46, 47]. The role of CMR in detecting such structural abnormalities in mitral valve prolapse as papillary muscle fibrosis and mitral annular disjunction is emphasized [48, 49]. The shortcomings of the recommendations include the absence of validated criteria for stratifying the risk of sudden death in patients with mitral valve prolapse and mitral annular disjunction and absence of references to the 2020 Padua criteria for ARVC diagnosis.
Primary electrical diseases may be uncovered by provocative maneuvers, such as sodium channel blocker challenge, [50–53], adenosine challenge, [54, 55], epinephrine challenge [56–62], ergonovine/acetylcholine [63, 64], mental stress [65, 66], and exercise testing [67–71].
Electrophysiological study and electroanatomic mapping may be useful to provide patient-specific insights into the mechanism of CA and to offer therapeutic options in some patients [72–76].
Genetic testing may identify a molecular cause of SCA by revealing pathogenic mutations in genes associated with specific phenotypes. Primarily, genetic testing can help identify channelopathies [77, 78].
Scenario 4: SD victims
An algorithm for the evaluation of SD victims is presented in Figure 7.
Fig 7. Algorithm for the evaluation of sudden death victims (adapted from the 2022 ESC Guidelines for the Management of Patients with Ventricular Arrhythmias and the Prevention of Sudden Cardiac Death) [1]. SADS, sudden arrhythmic death syndrome; SCD, sudden cardiac death; SD, sudden death.
аAutopsy is recommended, ideally in all cases of unexpected SD and always in those under 50 years. Autopsy should include full macroscopic examination and histopathology of all organs. The heart should ideally be examined by an expert cardiac pathologist. Samples suitable for DNA extraction should be retained when inherited causes or unexplained deaths are suspected. bBased on all circumstances, this includes negative autopsies, autopsies with uncertain findings, non-ischemic cardiomyopathies, coronary artery disease where familial hypercholesterolemia and thoracic aortic dissections are suspected. cAfter informed consent of relatives.
Potential genetic cardiac disease can be identified in 25%–49% of SCD cases in the young (<50 years of age) [79–81]. This may also affect family members of the deceased. To determine the cause of death, it is important to collect all available data on prior symptoms, comorbidities, and family history. The main role of autopsy in SD is to establish the cause of death. Inherited cardiac diseases identified at autopsy include cardiomyopathies (HCM, DCM, and ARVC) and premature CAD [79–83]. A toxicology screen can reveal drug overdose or polypharmacy in 31%–56% of young SD cases. Another cause of SCD is primary electrical diseases [42, 80, 84, 85]. Retaining tissue for DNA extraction is important for post-mortem genetic analysis, where the yield can be as high as one out of three [80, 83, 86].
Clinical evaluation and genetic testing of first-degree relatives is important if the cause of death after autopsy is unknown or suspected to be inherited.
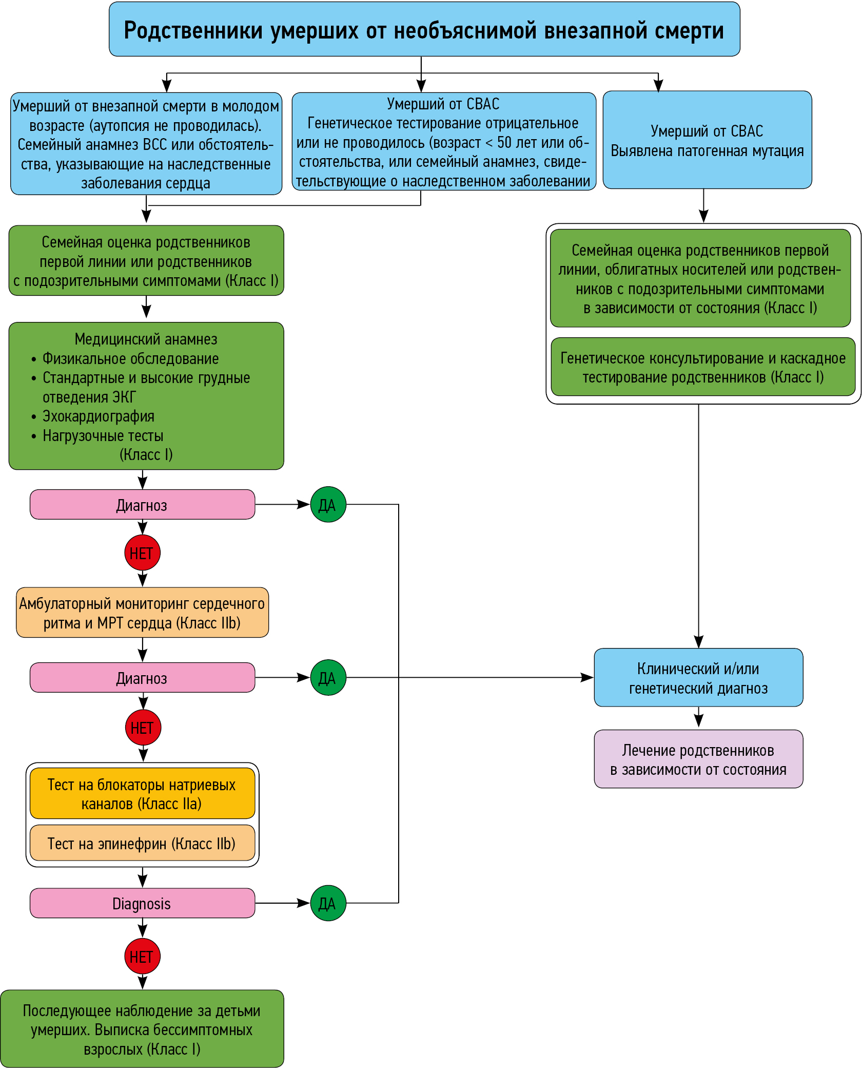
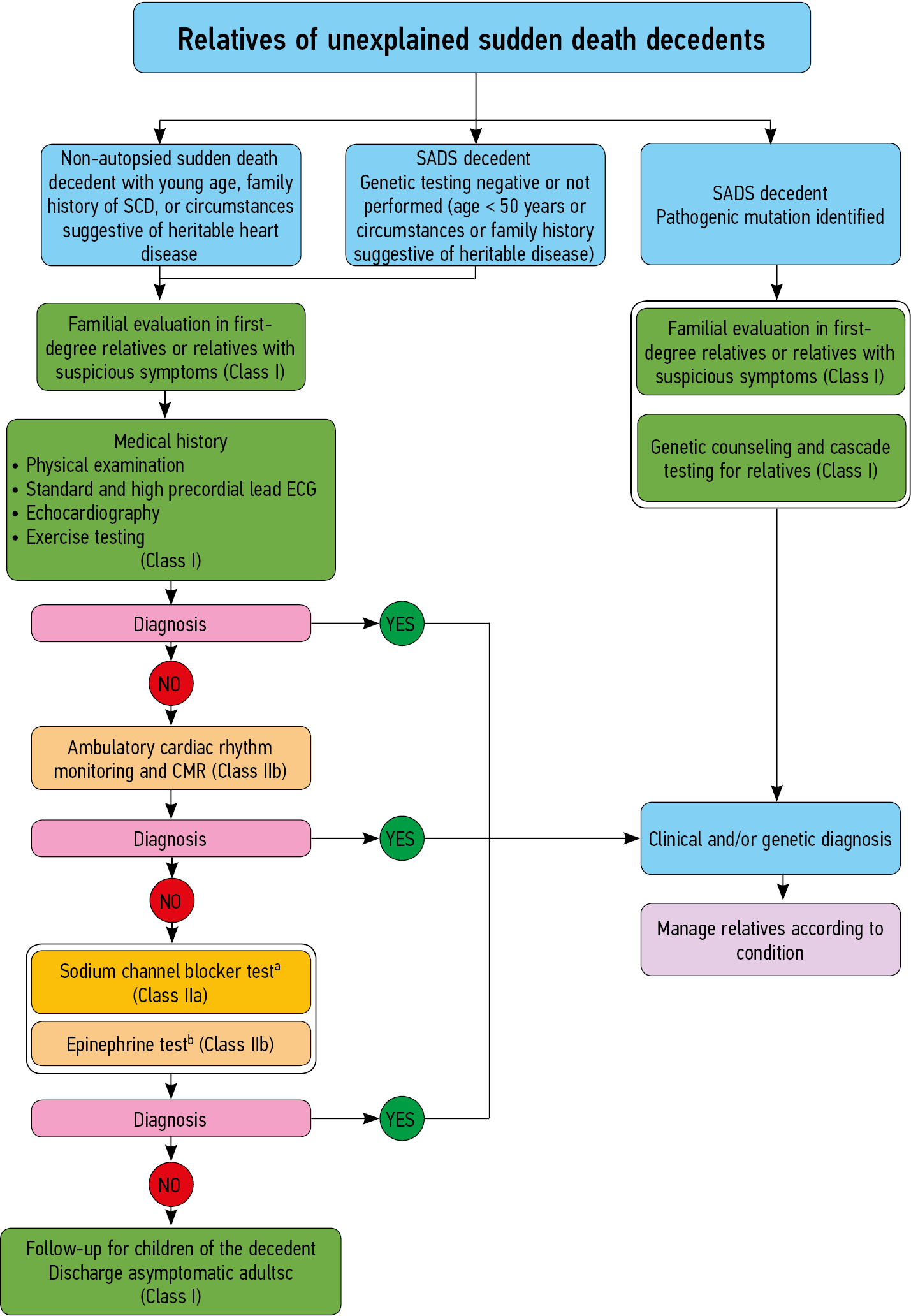
Scenario 5: Relatives of SADS decedents
An algorithm for the evaluation of relatives of SADS decedents is presented in Figure 8.
Fig. 8. Algorithm for the evaluation of relatives of unexplained sudden death decedents (adapted from the 2022 ESC Guidelines for the Management of Patients with Ventricular Arrhythmias and the Prevention of Sudden Cardiac Death) [1]. CMR, cardiac magnetic resonance; ECG, electrocardiogram; SADS, sudden arrhythmic death syndrome; SCD, sudden cardiac death.
а Over 16 years old ± any suspicions for BrS on tests or decedent circumstances of death. b If exercise is not feasible. c Re-evaluate if changes in family history or new symptoms.
Studies evaluating families of SADS decedents have identified underlying genetic heart disease in relatives that is presumed to be the cause of death in the absence of other findings. The overall diagnostic yield ranged from 18% to 53%, depending on population and clinical investigative protocols [87]. Etiologies included LQTS, BrS, CPVT, and other disorders, such as cardiomyopathy [87]. All study protocols relied upon a similar initial approach that involved evaluating the decedent’s pathological reports, medical history, and manner of death, and then offering clinical evaluation to relatives with a minimum of personal history, family history, physical examination, ECG and exercise test, and echocardiography [42, 85, 88–94]. The frequency of usage of additional tests, such as high lead ECGs, Holter monitoring, signal-averaged ECG, CMR, and provocative testing was where they diverged [95]. Routine follow-up of families without a diagnosis yields little in new diagnoses [96]. Even so, children of decedents may be monitored for age-penetrant disease until adulthood [97].
Reviews of other recommendation sections are scheduled for publication in future issues of the journal.
ADDITIONAL INFORMATION
Competing interests. The authors declare that they have no competing interests.
Funding source. This study was not supported by any external sources of funding.
The authors express their gratitude to the graphic designer Novikov Dmitrii Vladimirovich for his help in preparing the article for publication and for the design of the pictures.
About the authors
Tatiana N. Novikova
North-Western State Medical University named after I.I. Mechnikov
Author for correspondence.
Email: novikova-tn@mail.ru
ORCID iD: 0000-0003-4655-0297
SPIN-code: 3401-0329
Associate professor department of cardiology, the associate professor of departament therapy and cardiology of M.S. Kushakovsky
Russian Federation, Saint PetersburgVladimir I. Novikov
North-Western State Medical University named after I.I. Mechnikov
Email: novikov-vi@mail.ru
ORCID iD: 0000-0002-2493-6300
SPIN-code: 6909-3377
MD, Doctor of medical sciences, Professor, Head of the Department of Functional Diagnostics
Russian Federation, St. PetersburgSergey A. Sayganov
North-Western State Medical University named after I.I. Mechnikov
Email: sergey.sayganov@szgmu.ru
ORCID iD: 0000-0001-8325-1937
SPIN-code: 2174-6400
Doctor of Medical Sciences, Professor
Russian Federation, Saint PetersburgVladislava A. Shcherbakova
North-Western State Medical University named after I.I. Mechnikov
Email: shcher.vl@yandex.ru
student
Russian Federation, Saint PetersburgReferences
- Zeppenfeld K, Tfelt-Hansen J, de Riva M, et al. 2022 ESC Guidelines for the management of patients with ventricular arrhythmias and the prevention of sudden cardiac death. Eur Heart J. 2022;43(40): 3997–4126. doi: 10.1093/eurheartj/ehac262
- Faber TS, Gradinger R, Treusch S, et al. Incidence of ventricular tachyarrhythmias during permanent pacemaker therapy in low-risk patients results from the German multicentre EVENTS study. Eur Heart J. 2007;28(18):2238–2242. doi: 10.1093/eurheartj/ehm242
- Brignole M, Moya A, de Lange FJ, et al. 2018 ESC Guidelines for the diagnosis and management of syncope. Eur Heart J. 2018;39(21):1883–1948. doi: 10.1093/eurheartj/ehy037
- Middlekauff HR, Stevenson WG, Stevenson LW, Saxon LA. Syncope in advanced heart failure: high risk of sudden death regardless of origin of syncope. J Am Coll Cardio. 1993;21(1): 110–116. doi: 10.1016/0735-1097(93)90724-f
- Noda T, Shimizu W, Taguchi A, et al. Malignant entity of idiopathic ventricular fibrillation and polymorphic ventricular tachycardia initiated by premature extrasystoles originating from the right ventricular outflow tract. J Am Coll Cardiol. 2005;46(7):1288–1294. doi: 10.1016/j.jacc.2005.05.077
- Belhassen B, Viskin S. Idiopathic ventricular tachycardia and fibrillation. J Cardiovasc Electrophysiol. 1993;4(3):356–368. doi: 10.1111/j.1540-8167.1993.tb01236.x
- Zareba W, Platonov P. ECG patterns related to arrhythmias and sudden death: channelopathies, early repolarization, and pre-excitation. Camm JA, editor. The ESC Textbook of Cardiovascular Medicine. 3 edn, The European Society of Cardiology Series. Oxford: Oxford University Press, 2018. P. 382–389. doi: 10.1093/med/9780198784906.003.0074
- Binder T. Transthoracic echocardiography and the standard examination of specific cardiac structures. Camm JA, editor. The ESC Textbook of Cardiovascular Medicine. 3 edn, The European Society of Cardiology Series. Oxford: Oxford University Press, 2018. P. 426–431. doi: 10.1093/med/9780198784906.003.0085
- Voigt J-U. Left ventricular function, heart failure, and resynchronization therapy. Camm JA, editor. The ESC Textbook of Cardiovascular Medicine. 3 edn, The European Society of Cardiology Series. Oxford: Oxford University Press, 2018. P. 451–454. doi: 10.1093/med/9780198784906.003.0092
- Edvardsen T. Cardiomyopathies, myocarditis, and the transplanted heart. Camm JA, editor. The ESC Textbook of Cardiovascular Medicine. 3 edn, The European Society of Cardiology Series. Oxford: Oxford University Press, 2018. P. 456–460. doi: 10.1093/med/9780198784906.003.0094_update_001
- Cygankiewicz I. Ambulatory ECG monitoring. Camm JA, editor. The ESC Textbook of Cardiovascular Medicine. 3 edn, The European Society of Cardiology Series. Oxford: Oxford University Press, 2018. P. 393–400. doi: 10.1093/med/9780198784906.003.0798
- Gray B, Kirby A, Kabunga P, et al. Twelve-lead ambulatory electrocardiographic monitoring in Brugada syndrome: potential diagnostic and prognostic implications. Heart Rhythm. 2017;14(6):866–874. doi: 10.1016/j.hrthm.2017.02.026
- Karogiannis N, Senior R. Stress echocardiography. Camm JA, editor. The ESC Textbook of Cardiovascular Medicine. 3 edn, The European Society of Cardiology Series. Oxford: Oxford University Press, 2018. P. 432–434. doi: 10.1093/med/9780198784906.003.0086_update_001
- Di Marco A, Anguera I, Schmitt M, et al. Late gadolinium enhancement and the risk for ventricular arrhythmias or sudden death in dilated cardiomyopathy: systematic review and meta-analysis. JACC Heart Fail. 2017;5(1):28–38. doi: 10.1016/j.jchf.2016.09.017
- Josephson ME, Callans DJ. Using the twelve-lead electrocardiogram to localize the site of origin of ventricular tachycardia. Heart Rhythm. 2005;2(4):443–446. doi: 10.1016/j.hrthm.2004.12.014
- Nucifora G, Muser D, Masci PG, et al. Prevalence and prognostic value of concealed structural abnormalities in patients with apparently idiopathic ventricular arrhythmias of left versus right ventricular origin: a magnetic resonance imaging study. Circ Arrhythm Electrophysiol. 2014;7(3):456–462. doi: 10.1161/CIRCEP.113.001172
- Corrado D, Basso C, Leoni L, et al. Three-dimensional electroanatomic voltage mapping increases accuracy of diagnosing arrhythmogenic right ventricular cardiomyopathy/dysplasia. Circulation. 2005;111(23):3042–3050. doi: 10.1161/CIRCULATIONAHA.104.486977
- Casella M, Dello Russo A, Bergonti M, et al. Diagnostic yield of electroanatomic voltage mapping in guiding endomyocardial biopsies. Circulation. 2020;142(13):1249–1260. doi: 10.1161/CIRCULATIONAHA.120.046900
- Haanschoten DM, Adiyaman A, ‘t Hart NA, et al. Value of 3D mapping-guided endomyocardial biopsy in cardiac sarcoidosis: case series and narrative review on the value of electro-anatomic mapping-guided endomyocardial biopsies. Eur J Clin Invest. 2021;51(4):e13497. doi: 10.1111/eci.13497
- Tung R, Bauer B, Schelbert H, et al. Incidence of abnormal positron emission tomography in patients with unexplained cardiomyopathy and ventricular arrhythmias: the potential role of occult inflammation in arrhythmogenesis. Heart Rhythm. 2015;12(12):2488–2498. doi: 10.1016/j.hrthm.2015.08.014
- Palmisano A, Vignale D, Peretto G, et al. Hybrid FDG-PET/MR or FDG-PET/CT to detect disease activity in patients with persisting arrhythmias after myocarditis. JACC Cardiovasc Imaging. 2021;14(1):288–292. doi: 10.1016/j.jcmg.2020.03.009
- Dumas F, Geri G, Manzo-Silberman S, et al. Immediate percutaneous coronary intervention is associated with improved short- and long-term survival after out-of-hospital cardiac arrest. Circ Cardiovasc Interv. 2010;3(3):200–207. doi: 10.1161/CIRCINTERVENTIONS.109.913665
- Vyas A, Chan PS, Cram P, et al. Early coronary angiography and survival after out-of-hospital cardiac arrest. Circ Cardiovasc Interv. 2015;8(10):e002321. doi: 10.1161/CIRCINTERVENTIONS.114.002321
- Kalarus Z, Svendsen JH, Capodanno D, et al. Cardiac arrhythmias in the emergency settings of acute coronary syndrome and revascularization: an European Heart Rhythm Association (EHRA) consensus document, endorsed by the European Association of Percutaneous Cardiovascular Interventions (EAPCI), and European Acute Cardiovascular Care Association (ACCA). Europace. 2019;21(10):1603–1604. doi: 10.1093/europace/euz163
- Noc M, Fajadet J, Lassen JF, et al. Invasive coronary treatment strategies for out-of-hospital cardiac arrest: a consensus statement from the European association for percutaneous cardiovascular interventions (EAPCI)/stent for life (SFL) groups. EuroIntervention. 2014;10(1):31–37. doi: 10.4244/EIJV10I1A7
- Verma BR, Sharma V, Shekhar S, et al. Coronary angiography in patients with out-of-hospital cardiac arrest without ST-segment elevation: a systematic review and meta-analysis. JACC Cardiovasc Interv. 2020;13(19):2193–2205. doi: 10.1016/j.jcin.2020.07.018
- Barbarawi M, Zayed Y, Kheiri B, et al. Optimal timing of coronary intervention in patients resuscitated from cardiac arrest without ST-segment elevation myocardial infarction (NSTEMI): a systematic review and meta-analysis. Resuscitation. 2019;144:137–144. doi: 10.1016/j.resuscitation.2019.06.279
- Meng-Chang Y, Meng-Jun W, Xiao-Yan X, et al. Coronary angiography or not after cardiac arrest without ST segment elevation: a systematic review and meta-analysis. Medicine (Baltimore). 2020;99(41):e22197. doi: 10.1097/MD.0000000000022197
- Khan MS, Shah SMM, Mubashir A, et al. Early coronary angiography in patients resuscitated from out of hospital cardiac arrest without ST-segment elevation: a systematic review and meta-analysis. Resuscitation. 2017;121:127–134. doi: 10.1016/j.resuscitation.2017.10.019
- Welsford M, Bossard M, Shortt C, et al. Does early coronary angiography improve survival after out-of-hospital cardiac arrest? A systematic review with meta-analysis. Can J Cardiol. 2018;34(2):80–194. doi: 10.1016/j.cjca.2017.09.012
- Chelly J, Mongardon N, Dumas F, et al. Benefit of an early and systematic imaging procedure after cardiac arrest: insights from the PROCAT (Parisian Region Out of Hospital Cardiac Arrest) registry. Resuscitation. 2012;83(12):1444–1450. doi: 10.1016/j.resuscitation.2012.08.321
- Stiles MK, Wilde AAM, Abrams DJ, et al. 2020 APHRS/HRS expert consensus statement on the investigation of decedents with sudden unexplained death and patients with sudden cardiac arrest, and of their families. Heart Rhythm. 2021;18(1):e1–e50. doi: 10.1016/j.hrthm.2020.10.010
- Tseng ZH, Olgin JE, Vittinghoff E, et al. Prospective countywide surveillance and autopsy characterization of sudden cardiac death: POST SCD study. Circulation. 2018;137(25):2689–2700. doi: 10.1161/CIRCULATIONAHA.117.033427
- Fellmann F, van El CG, Charron P, et al. European recommendations integrating genetic testing into multidisciplinary management of sudden cardiac death. Eur J Hum Genet. 2019;27:1763–1773. doi: 10.1038/s41431-019-0445-y
- Yamamoto T, Takayama M, Sato N, et al. Inappropriate analyses of automated external defibrillators used during in-hospital ventricular fibrillation. Circ J. 2008;72(4):679–681. doi: 10.1253/circj.72.679
- Sweeney MO, Ruetz LL, Belk P, et al. Bradycardia pacing-induced short-long-short sequences at the onset of ventricular tachyarrhythmias: a possible mechanism of proarrhythmia? J Am Coll Cardiol. 2007;50(7):614–622. doi: 10.1016/j.jacc.2007.02.077
- Tseng ZH, Hayward RM, Clark NM, et al. Sudden death in patients with cardiac implantable electronic devices. JAMA Intern Med. 2015;175(8):1342–1350. doi: 10.1001/jamainternmed.2015.2641
- Lacour P, Buschmann C, Storm C, et al. Cardiac implantable electronic device interrogation at forensic autopsy: an underestimated resource? Circulation. 2018;137(25):2730–2740. doi: 10.1161/CIRCULATIONAHA.117.032367
- Curcio A, Mazzanti A, Bloise R, et al. Clinical presentation and outcome of Brugada syndrome diagnosed with the new 2013 criteria. J Cardiovasc Electrophysiol. 2016;27(8):937–943. doi: 10.1111/jce.12997
- Haïssaguerre M, Shah DC, Jaïs P, et al. Role of Purkinje conducting system in triggering of idiopathic ventricular fibrillation. Lancet. 2002;359(9307):677–678. doi: 10.1016/S0140-6736(02)07807-8
- Krahn AD, Healey JS, Chauhan V, et al. Systematic assessment of patients with unexplained cardiac arrest: cardiac arrest survivors with preserved ejection fraction registry (CASPER). Circulation. 2009;120(4):278–285. doi: 10.1161/CIRCULATIONAHA.109.853143
- van der Werf C, Hofman N, Tan HL, et al. Diagnostic yield in sudden unexplained death and aborted cardiac arrest in the young: the experience of a tertiary referral center in The Netherlands. Heart Rhythm. 2010;7(10):1383–1389. doi: 10.1016/j.hrthm.2010.05.036
- Waldmann V, Karam N, Bougouin W, et al. Burden of coronary artery disease as a cause of sudden cardiac arrest in the young. J Am Coll Cardiol. 2019;73(16):2118–2120. doi: 10.1016/j.jacc.2019.01.064
- Eckart RE, Scoville SL, Campbell CL, et al. Sudden death in young adults: a 25-year review of autopsies in military recruits. Ann Intern Med. 2004;141(11):829–834. doi: 10.7326/0003-4819-141-11-200412070-00005
- Kunadian V, Chieffo A, Camici PG, et al. An EAPCI expert consensus document on ischaemia with non-obstructive coronary arteries in collaboration with European Society of Cardiology Working Group on Coronary Pathophysiology & Microcirculation Endorsed by Coronary Vasomotor Disorders International Study Group. Eur Heart J. 2021;16(13):1049–1069. doi: 10.4244/EIJY20M07_01
- Rodrigues P, Joshi A, Williams H, et al. Diagnosis and prognosis in sudden cardiac arrest survivors without coronary artery disease: utility of a clinical approach using cardiac magnetic resonance imaging. Circ Cardiovasc Imaging. 2017;10(12):e006709. doi: 10.1161/CIRCIMAGING.117.006709
- White JA, Fine NM, Gula L, et al. Utility of cardiovascular magnetic resonance in identifying substrate for malignant ventricular arrhythmias. Circ Cardiovasc Imaging. 2012;5(1):12–20. doi: 10.1161/CIRCIMAGING.111.966085
- Basso C, Perazzolo Marra M, Rizzo S, et al. Arrhythmic mitral valve prolapse and sudden cardiac death. Circulation. 2015;132(7):556–566. doi: 10.1161/CIRCULATIONAHA.115.016291
- Basso C, Iliceto S, Thiene G, Perazzolo Marra M. Mitral valve prolapse, ventricular arrhythmias, and sudden death. Circulation. 2019;140(11):952–964. doi: 10.1161/CIRCULATIONAHA.118.034075
- Govindan M, Batchvarov VN, Raju H, et al. Utility of high and standard right precordial leads during ajmaline testing for the diagnosis of Brugada syndrome. Heart. 2010;96(23):1904–1908. doi: 10.1136/hrt.2010.201244
- Obeyesekere MN, Klein GJ, Modi S, et al. How to perform and interpret provocative testing for the diagnosis of Brugada syndrome, long-QT syndrome, and catecholaminergic polymorphic ventricular tachycardia. Circ Arrhythm Electrophysiol. 2011;4(6):958–964. doi: 10.1161/CIRCEP.111.965947
- Cheung CC, Mellor G, Deyell MW, et al. Comparison of ajmaline and procainamide provocation tests in the diagnosis of Brugada syndrome. JACC Clin Electrophysiol. 2019;5(4):504–512. doi: 10.1016/j.jacep.2019.01.026
- Antzelevitch C, Yan G-X, Ackerman MJ, et al. J-Wave syndromes expert consensus conference report: emerging concepts and gaps in knowledge. Europace. 2016;32(5):315–339. doi: 10.1016/j.joa.2016.07.002
- Garratt CJ, Antoniou A, Griffith MJ, et al. Use of intravenous adenosine in sinus rhythm as a diagnostic test for latent preexcitation. Am J Cardiol. 1990;65(13):868–873. doi: 10.1016/0002-9149(90)91428-9
- Foo FS, Stiles MK, Heaven D. Unmasking latent preexcitation of a right-sided accessory pathway with intravenous adenosine after unexplained sudden cardiac arrest. J Arrhythm. 2020;36(5):939–941. doi: 10.1002/joa3.12408
- Krahn AD, Healey JS, Chauhan VS, et al. Epinephrine infusion in the evaluation of unexplained cardiac arrest and familial sudden death: from the cardiac arrest survivors with preserved Ejection Fraction Registry. Circ Arrhythm Electrophysiol. 2012;5(5):933–940. doi: 10.1161/CIRCEP.112.973230
- Denis A, Sacher F, Derval N, et al. Diagnostic value of isoproterenol testing in arrhythmogenic right ventricular cardiomyopathy. Circ Arrhythm Electrophysiol. 2014;7(4):590–597. doi: 10.1161/CIRCEP.113.001224
- Marjamaa A, Hiippala A, Arrhenius B, et al. Intravenous epinephrine infusion test in diagnosis of catecholaminergic polymorphic ventricular tachycardia. J Cardiovasc Electrophysiol. 2012;23(2):194–199. doi: 10.1111/j.1540-8167.2011.02188.x
- Ackerman MJ, Khositseth A, Tester DJ, et al. Epinephrine-induced QT interval prolongation: a gene-specific paradoxical response in congenital long QT syndrome. Mayo Clin Proc. 2002;77(5):413–421. doi: 10.4065/77.5.413
- Shimizu W, Noda T, Takaki H, et al. Diagnostic value of epinephrine test for genotyping LQT1, LQT2, and LQT3 forms of congenital long QT syndrome. Heart Rhythm. 2004;1(3):276–283. doi: 10.1016/j.hrthm.2004.04.021
- Magnano AR, Talathoti N, Hallur R, et al. Sympathomimetic infusion and cardiac repolarization: the normative effects of epinephrine and isoproterenol in healthy subjects. J Cardiovasc Electrophysiol. 2006;17(9):983–989. doi: 10.1111/j.1540-8167.2006.00555.x
- Vyas H, Hejlik J, Ackerman MJ. Epinephrine QT stress testing in the evaluation of congenital long-QT syndrome: diagnostic accuracy of the paradoxical QT response. Circulation. 2006;113(11):1385–1392. doi: 10.1161/CIRCULATIONAHA.105.600445
- Krahn AD, Healey JS, Chauhan V, et al. Systematic assessment of patients with unexplained cardiac arrest: cardiac arrest survivors with preserved ejection fraction registry (CASPER). Circulation. 2009;120(4):278–285. doi: 10.1161/CIRCULATIONAHA.109.853143
- Waldmann V, Bougouin W, Karam N, et al. Coronary vasospasm-related sudden cardiac arrest in the community. J Am Coll Cardiol. 2018;72(7):814–815. doi: 10.1016/j.jacc.2018.05.051
- Etienne P, Huchet F, Gaborit N, et al. Mental stress test: a rapid, simple, and efficient test to unmask long QT syndrome. Europace. 2018;20(12):2014–2020. doi: 10.1093/europace/euy078
- Kop WJ, Krantz DS, Nearing BD, et al. Effects of acute mental stress and exercise on T-wave alternans in patients with implantable cardioverter defibrillators and controls. Circulation. 2004;109(15):1864–1869. doi: 10.1161/01.CIR.0000124726.72615.60
- Marcus FI, McKenna WJ, Sherrill D, et al. Diagnosis of arrhythmogenic right ventricular cardiomyopathy/dysplasia: proposed modification of the task force criteria. Eur Heart J. 2010;31(7):806–814. doi: 10.1093/eurheartj/ehq025
- Giudicessi JR, Ackerman MJ. Exercise testing oversights underlie missed and delayed diagnosis of catecholaminergic polymorphic ventricular tachycardia in young sudden cardiac arrest survivors. Heart Rhythm. 2019;16(8):1232–1239. doi: 10.1016/j.hrthm.2019.02.012
- Sy RW, van der Werf C, Chattha IS, et al. Derivation and validation of a simple exercise-based algorithm for prediction of genetic testing in relatives of LQTS probands. Circulation. 2011;124(20):2187–2194. doi: 10.1161/CIRCULATIONAHA.111.028258
- Adler A, van der Werf C, Postema PG, et al. The phenomenon of ‘QT stunning’: the abnormal QT prolongation provoked by standing persists even as the heart rate returns to normal in patients with long QT syndrome. Heart Rhythm. 2012;9(6):901–908. doi: 10.1016/j.hrthm.2012.01.026
- Schwartz PJ, Lia C. QTc behavior during exercise and genetic testing for the long-QT syndrome. Circulation. 2011;124(20): 2181–2184. doi: 10.1161/CIRCULATIONAHA.111.062182
- Wang Y, Scheinman MM, Chien WW, et al. Patients with supraventricular tachycardia presenting with aborted sudden death: incidence, mechanism and long-term follow-up. J Am Coll Cardiol. 1991;18(7):1711–1719. doi: 10.1016/0735-1097(91)90508-7
- Roberts JD, Gollob MH, Young C, et al. Bundle branch re-entrant ventricular tachycardia: novel genetic mechanisms in a lifethreatening arrhythmia. JACC Clin Electrophysiol. 2017;3(3): 276–288. doi: 10.1016/j.jacep.2016.09.019
- Santangeli P, Hamilton-Craig C, Dello Russo A, et al. Imaging of scar in patients with ventricular arrhythmias of right ventricular origin: cardiac magnetic resonance versus electroanatomic mapping. J Cardiovasc Electrophysiol. 2011;22(12):1359–1366. doi: 10.1111/j.1540-8167.2011.02127.x
- Haïssaguerre M, Duchateau J, Dubois R, et al. Idiopathic ventricular fibrillation: role of Purkinje system and microstructural myocardial abnormalities. JACC Clin Electrophysiol. 2020;6(6): 591–608. doi: 10.1016/j.jacep.2020.03.010
- Haïssaguerre M, Hocini M, Cheniti G, et al. Localized structural alterations underlying a subset of unexplained sudden cardiac death. Circ Arrhythm Electrophysiol. 2018;11(7):e006120. doi: 10.1161/CIRCEP.117.006120
- Mellor G, Laksman ZWM, Tadros R, et al. Genetic testing in the evaluation of unexplained cardiac arrest: from the CASPER (Cardiac Arrest Survivors With Preserved Ejection Fraction Registry). Circ Cardiovasc Genet. 2017;10(3):e001686. doi: 10.1161/CIRCGENETICS.116.001686
- Burns C, Bagnall RD, Lam L, et al. Multiple gene variants in hypertrophic cardiomyopathy in the era of next-generation sequencing. Circ-Genom Precis Med. 2017;10(4):e001666. doi: 10.1161/CIRCGENETICS.116.001666
- Winkel BG, Holst AG, Theilade J, et al. Nationwide study of sudden cardiac death in persons aged 1–35 years. Eur Heart J. 2011;32(8):983–990. doi: 10.1093/eurheartj/ehq428
- Bagnall RD, Weintraub RG, Ingles J, et al. A prospective study of sudden cardiac death among children and young adults. N Engl J Med. 2016;374:2441–2452. doi: 10.1056/NEJMoa1510687
- Winkel BG, Risgaard B, Sadjadieh G, et al. Sudden cardiac death in children (1–18 years): symptoms and causes of death in a nationwide setting. Eur Heart J. 2014;35(13):868–875. doi: 10.1093/eurheartj/eht509
- Risgaard B, Winkel BG, Jabbari R, et al. Burden of sudden cardiac death in persons aged 1 to 49 years: nationwide study in Denmark. Circ Arrhythm Electrophysiol. 2014;7(2):205–211. doi: 10.1161/CIRCEP.113.001421
- Hansen BL, Jacobsen EM, Kjerrumgaard A, et al. Diagnostic yield in victims of sudden cardiac death and their relatives. Europace. 2020;22(6):964–971. doi: 10.1093/europace/euaa056
- Lahrouchi N, Raju H, Lodder EM, et al. Utility of post-mortem genetic testing in cases of sudden arrhythmic death syndrome. J Am Coll Cardiol. 2017;69(17):2134–2145. doi: 10.1016/j.jacc.2017.02.046
- Tan HL, Hofman N, van Langen IM, et al. Sudden unexplained death: heritability and diagnostic yield of cardiological and genetic examination in surviving relatives. Circulation. 2005;112(2):207–213. doi: 10.1161/CIRCULATIONAHA.104.522581
- Lahrouchi N, Raju H, Lodder EM, et al. The yield of postmortem genetic testing in sudden death cases with structural findings at autopsy. Eur J Hum Genet. 2020;28:17–22. doi: 10.1038/s41431-019-0500-8
- Miles CJ, Behr ER. The role of genetic testing in unexplained sudden death. Transl Res. 2016;168:59–73. doi: 10.1016/j.trsl.2015.06.007
- Behr E, Wood DA, Wright M, et al. Cardiological assessment of first-degree relatives in sudden arrhythmic death syndrome. Lancet. 2003;362(9394):1457–1459. doi: 10.1016/s0140-6736(03)14692-2
- Behr ER, Dalageorgou C, Christiansen M, et al. Sudden arrhythmic death syndrome: familial evaluation identifies inheritable heart disease in the majority of families. Eur Heart J. 2008;29(13): 1670–1680. doi: 10.1093/eurheartj/ehn219
- Kumar S, Peters S, Thompson T, et al. Familial cardiological and targeted genetic evaluation: low yield in sudden unexplained death and high yield in unexplained cardiac arrest syndromes. Heart Rhythm. 2013;10(11):1653–1660. doi: 10.1016/j.hrthm.2013.08.022
- McGorrian C, Constant O, Harper N, et al. Family-based cardiac screening in relatives of victims of sudden arrhythmic death syndrome. Europace. 2013;15(7):1050–1058. doi: 10.1093/europace/eus408
- Mellor G, Raju H, de Noronha SV, et al. Clinical characteristics and circumstances of death in the sudden arrhythmic death syndrome. Circ Arrhythm Electrophysiol. 2014;7(6):1078–1083. doi: 10.1161/CIRCEP.114.001854
- Papadakis M, Papatheodorou E, Mellor G, et al. The diagnostic yield of Brugada syndrome after sudden death with normal autopsy. J Am Coll Cardiol. 2018;71(11):1204–1214. doi: 10.1016/j.jacc.2018.01.031
- Mellor G, Nelson CP, Robb C, et al. The prevalence and significance of the early repolarization pattern in sudden arrhythmic death syndrome families. Circ Arrhythm Electrophysiol. 2016;9(6):e003960. doi: 10.1161/CIRCEP.116.003960
- Priori SG, Wilde AA, Horie M, et al. Executive summary: HRS/EHRA/APHRS expert consensus statement on the diagnosis and management of patients with inherited primary arrhythmia syndromes. Europace. 2013;15(10):1389–1406. doi: 10.1093/europace/eut272
- van der Werf C, Stiekema L, Tan HL, et al. Low rate of cardiac events in first-degree relatives of diagnosis-negative young sudden unexplained death syndrome victims during follow-up. Heart Rhythm. 2014;11(10):1728–1732. doi: 10.1016/j.hrthm.2014.05.028
- Wong LCH, Roses-Noguer F, Till JA, Behr ER. Cardiac evaluation of pediatric relatives in sudden arrhythmic death syndrome: a 2-center experience. Circ Arrhythm Electrophysiol. 2014;7(5): 800–806. doi: 10.1161/CIRCEP.114.001818
Supplementary files











