Метаболическое профилирование листьев трех видов кипрея
- Авторы: Пузанский Р.К.1,2, Смирнов П.Д.1, Ванисов С.А.1, Дубровский М.Д.1, Шаварда А.Л.1,2, Шишова М.Ф.1, Емельянов В.В.1
-
Учреждения:
- Санкт-Петербургский государственный университет
- Ботанический институт им. В.Л. Комарова РАН
- Выпуск: Том 20, № 4 (2022)
- Страницы: 279-293
- Раздел: Генетические основы эволюции экосистем
- Статья получена: 20.11.2022
- Статья одобрена: 28.11.2022
- Статья опубликована: 24.12.2022
- URL: https://journals.eco-vector.com/ecolgenet/article/view/114743
- DOI: https://doi.org/10.17816/ecogen114743
- ID: 114743
Цитировать
Аннотация
Способность растений адаптироваться к кислородной недостаточности связана с наличием различных приспособлений, многие из которых опосредованы существенными изменениями обмена веществ. Эти изменения позволяют устойчивым растениям-гидрофитам расти даже в дефицитной по кислороду среде. Цель настоящей работы состояла в метаболическом профилировании листьев гидрофитных видов Epilobium palustre, Epilobium hirsutum и мезофитного вида Epilobium angustifolium для выявления наиболее характерных изменений метаболома, свойственных устойчивым к дефициту кислорода растениям. Профилирование метаболитов проводили методом газовой хроматографии-масс-спектрометрии. Полученный профиль включал около 360 соединений. Из них было идентифицировано 70 и еще 50 соединений были определены до класса. В полученных профилях наиболее широко были представлены сахара (64) и их производные. Идентифицировано 16 аминокислот, 20 карбоновых кислот, а также липиды и вторичные соединения. Были выявлены существенные различия между профилями метаболомов листьев мезофитного E. angustifolium и гидрофитных E. hirsutum и E. palustre. Для мезофита были свойственны более высокие уровни сахаров. Метаболомы гидрофитных кипреев практически не отличались друг от друга и характеризовались аккумуляцией аминокислот, в том числе интермедиатов ГАМК-шунта, дикарбоновых кислот цикла Кребса и метаболитов гликолиза и молочнокислого брожения, что отражает стимуляцию у них анаэробного дыхания, азотного обмена и альтернативных путей реокисления НАД(Ф)Н.
Ключевые слова
Полный текст
АКТУАЛЬНОСТЬ
Выяснение механизмов адаптации растительных организмов к изменяющимся условиям среды обитания представляет собой одну из важнейших проблем современной биологии растений. Растения являются облигатными аэробами, тем не менее часто они могут произрастать в среде с пониженной концентрацией кислорода (гипоксия) или его полным отсутствием (аноксия). Развитие дефицита кислорода связано с избытком воды, возникающим при наводнениях, весенних паводках, во время выпадения обильных осадков. В этих условиях посадки культурных растений часто страдают от кислородной недостаточности. Согласно Всемирной продовольственной и сельскохозяйственной организации ООН среднемировые потери урожая от гипо- и аноксии составляют от 10 до 50 % в год [1, 2]. Растения естественных сообществ, обитающие в условиях постоянного переувлажнения или непосредственно в водной среде, так же сталкиваются с проблемой дефицита кислорода. В результате затрудняется диффузия кислорода, углекислого газа и этилена [3, 4], а также происходит аккумуляция токсичных газов и ионов в почве [4, 5], что приводит к подавлению аэробного дыхания [6, 7] и фотосинтеза [8]. Кислородное голодание вызывает сильнейший энергетический кризис, закисление цитоплазмы, провоцирует накопление токсичных продуктов анаэробного обмена, в частности, ацетальдегида и этанола [4, 6, 9]. Помимо этого, ингибируется общий синтез белка [6], запускается продукция активных форм кислорода [10, 11] и азота [2, 12], которые вызывают окислительные повреждения липидов и белков [13–15]. В условиях анаэробиоза стимулируется гликолиз, который переходит в молочнокислое и спиртовое брожения [4, 6]. При этом сначала стимулируется молочнокислое брожение, которое может быть причиной закисления цитоплазмы, а затем со временем начинает преобладать спиртовое брожение [9, 16].
Проблемы адаптации к кислородной недостаточности чаще всего изучаются на представителях культурных растений или модельных объектах (резуховидке, табаке), которые в большинстве своем неустойчивы или слабоустойчивы к гипоксии. Только рис, относящийся к водным растениям — гидрофитам, представляет собой пример устойчивого к дефициту кислорода растения. Исследования, посвященные адаптивным механизмам многочисленной флоры водных и болотных экосистем, не столь многочисленны по сравнению с работами на культурных растениях. Методами конвенциональной классической биохимии показано, что для гидрофитов (рис, Salix alba, Glyceria maxima) характерны низкие интенсивность дыхания и потребление кислорода по сравнению с мезофитами (пшеница, Populus petrowskiana, Phaseolus vulgaris) [6, 9]. Переход на анаэробный тип обмена и стимуляция гликолиза у адаптированных видов происходит постепенно, тогда как у неустойчивых растений наблюдалось быстрое кратковременное повышение гликолитической активности уже в первые часы анаэробного воздействия [5, 6, 9]. Для эффективной работы гликолиза требуется достаточное обеспечение углеводами, поскольку он приводит к избыточному потреблению сахаров, особенно у мезофитных видов [6, 9]. Многие устойчивые растения водной и околоводной среды обитания накапливают в корневищах значительное количество углеводов (до 50 % их сухой массы) [4, 5, 7, 17]. Однако наличия запасов углеводов недостаточно для выживания неустойчивых растений. Многие из них неспособны мобилизовать резервные полисахариды из-за отсутствия экспрессии генов, кодирующих крахмалфосфорилазу и α-амилазу, во время действия аноксии. В то время как семена и корневища гидрофитов эффективно используют резервы при гипо-/аноксическом прорастании [17]. Стимуляции брожений, как молочнокислого, так и спиртового, происходит у неустойчивых мезофитных видов за более короткие сроки дефицита кислорода и интенсивнее по сравнению с адаптированными гидрофитами [5, 6, 9], в результате чего синтезируются промежуточные и конечные продукты анаэробного обмена, которые способствуют развитию токсичности (уксусный альдегид, этанол, метилглиоксаль) и закислению цитозоля (лактат). Хорошо адаптированные виды производят меньше спирта и лактата при более длительном кислородном голодании из-за торможения метаболизма и удаления конечных продуктов в окружающую среду, как в окружающий раствор, так и через аэренхиму в воздух при корневой гипоксии [6, 7, 9]. Предотвращение накопления токсических метаболитов также может быть достигнуто за счет активации метаболических путей, ведущих к веществам, отличным от этанола или лактата. Многие устойчивые растения способны перенаправлять промежуточные продукты гликолиза на альтернативные конечные продукты, такие как малат, сукцинат, глицерин, аланин и гамма-аминомасляная кислота (ГАМК). Продукция этих альтернативных гипоксических метаболитов позволяет растению повторно окислять НАДН в НАД+, необходимый для гликолиза, и предотвращает накопление токсинов во время гипоксии [6, 9]. Важно отметить, что аккумуляция аланина и ГАМК предотвращает ацидоз цитоплазмы во время кислородного голодания [4, 17].
С начала 2000-х годов для решения задач, возникающих перед исследователями механизмов устойчивости растений к гипо- и аноксии стали применять принципиально новые системно-биологические («омиксные») подходы. В последние годы появились данные о проведении транскриптомных, протеомных и метаболомных исследований. Проанализированы метаболомные профили резуховидки [18], лядвенца (Lotus japonicus) [19], риса [20], сои [21], пшеницы [22] и других культурных растений. Были выявлены существенные модификации метаболизма сахаров, кислот цикла Кребса и аминокислот, которые в целом согласуются с изменениями, ранее обнаруженными конвенциональными методами. Охарактеризованы изменения метаболома при гипоксии и в гидрофитах. Известны единичные сообщения о метаболитном профилировании водных растений при воздействии недостатка кислорода. Аноксическое воздействие приводило к метаболомным сдвигам как в корнях, так и в побегах Zostera marina [23]. В побегах изменения сахаров были незначительны, но о действии аноксии можно было судить по накоплению лактата и пирувата. Наблюдали незначительное увеличение содержания сукцината и 2-оксоглутарата. Отсутствовало накопление пролина, глутамата и глицина. Однако увеличивалось содержание аланина и ГАМК. В корнях значительно снижалось содержание фруктозы и глюкозы. Выявлены тенденции к накоплению сукцината, фумарата, но потреблению малата. Отмечено увеличение содержания таких аминокислот, как аланин, пролин и ГАМК.
Профилирование метаболитов побегов Potamogeton anguillanus при действии гипоксии и аноксии выявило накопление растворимых сахаров, сопровождаемое аккумуляцией лактата. При гипоксии наблюдали небольшое накопление малата, цитрата и сукцината, которое в значительной степени ускорялось в условиях аноксии. Та же зависимость была продемонстрирована для аланина, пролина, глутамата, глутамина и ГАМК [24].
Вместе с тем вопрос сопоставления изменений метаболома в связи с устойчивостью исследуемого растения к дефициту кислорода рассматривался только в случае устойчивых/неустойчивых форм риса, сои и пшеницы. На основе генотипа Oryza sativa L. ssp. japonica (сорт М202) была получена изогенная линия M202(Sub1), несущая ген SUB1A и характеризующаяся большей устойчивостью [25]. При недостатке кислорода оба генотипа характеризовались истощением сахарозы и повышением уровня глюкозы, более выраженными у M202(Sub1). Метаболиты цикла Кребса в целом снижались у обеих форм (за исключением цитрата). В то время как большинство аминокислот, включая ГАМК, накапливались, опять в большей степени у M202(Sub1). Полученные результаты позволили сделать вывод, что наличие гена SUB1A усиливает реакции углеродного и азотного метаболизма, задействованные в адаптации к гипоксии. Сравнительный анализ был проведен у двух сортов пшеницы — растения значительно более чувствительного к дефициту кислорода, чем рис. Были использованы сорта: Frument (неустойчивый) и Jackson (устойчивый) [22]. Снижение уровня растворимых сахаров до достаточно низких значений регистрировали в побегах обоих сортов. Тем самым взаимосвязь между толерантностью к затоплению и характером изменения углеводов в побегах не была очевидна. Уровень 12 из 17 проанализированных аминокислот (аспарагина, глутамина, изолейцина, лейцина, валина, лизина, метионина, фенилаланина, тирозина, триптофана, треонина и пролина) повышался, а уровень 5 (аланина, аспартата, глутамата, серина и глицина) не менялся или немного снижался. При этом уровень накопления аминокислот был выше в побегах у неустойчивого сорта, что, по мнению авторов, может отражать значительно бóльшую интенсивность деградации белка по сравнению с устойчивым сортом Jackson. К сожалению, полученные данные не позволили выявить четкую взаимосвязь между динамикой аминокислот и устойчивостью сорта.
Сравнение двух сортов BR4 (устойчивый) и Embrapa 45 (неустойчивый) было проведено и на растениях сои [26]. Однако сравнивали не только метаболомы побегов, но и корней этих сортов в условиях затопления. Следует сразу отметить, что профили и их изменение в значительной степени различались. В корнях чувствительного сорта наиболее сильно накапливались растворимые сахара. В листьях и корнях устойчивого сорта эти изменения практически отсутствовали. Различалась также и динамика накопления карбоксилатов и аминокислот. В корнях наблюдалось снижение малата и фумарата (больше у устойчивого сорта), но накопление — ацетата и сукцината (больше у неустойчивого). В листьях, напротив, уровень ацетата и сукцината снижался только у устойчивого сорта (BR4). Отметим и различия в аминокислотном профиле. В корнях уровень аланина и ГАМК увеличивался, а в побегах — снижался. Можно заключить, что метаболические изменения, происходящие в корнях более устойчивого сорта сои, имели общие черты с процессами, протекающими в проростках устойчивого риса.
Нам представляется весьма перспективным проведение сравнительного метаболического профилирования близкородственных видов растений гидрофитов и мезофитов, различающихся по устойчивости к затоплению и произрастающих в разных биотопах на одной территории, с целью выявления наиболее характерных изменений метаболома, свойственных адаптированным растениям. Наличие подобных изменений может в дальнейшем помочь в диагностике устойчивых к дефициту кислорода форм растений, что представляет интерес для селекционных мероприятий и агробиотехнологии.
К числу таких растений можно отнести представителей рода Кипрей (Epilobium L.), семейство Кипрейные, или Ослинниковые (Onagraceae Juss.). Род насчитывает до 222 видов [27], распространенных по земному шару на всех континентах, за исключением Антарктиды [28]. Чаще всего кипреи произрастают в субарктических, субантарктических и умеренных регионах, тогда как в субтропиках и тропиках их распространение ограничено прохладными горными биомами. В европейской части России, включая Ленинградскую область, встречается 12 видов аборигенных и инвазивных кипреев [29], некоторые из которых являются агрессивными адвентиками и включены в региональные «Черные книги» [30]. Мезофитный кипрей (иван-чай) узколистный [Epilobium angustifolium L. = Chamaenerion angustifolium (L.) Scop.] — многолетнее длиннокорневищное растение, произрастающее в светлых лесах, по опушкам и полянам, у дорог и на железнодорожных насыпях; один из пионерных видов зарастания вырубок и гарей, где развивается на легких песчаных почвах. Кипрей волосистый (Epilobium hirsutum L.) и кипрей болотный (E. palustre L.) — гидрофитные (гелофитные) виды, обитающие по окраинам болот, берегам водоемов, заболоченным лугам и сырым кюветам [29].
В настоящем исследовании проведено метаболическое профилирование листьев двух гидрофитных и мезофитного вида кипреев для выявления наиболее характерных изменений метаболома, свойственных устойчивым к дефициту кислорода растениям.
МАТЕРИАЛЫ И МЕТОДЫ
Объекты исследований
В экспериментах использовали листья двух гидрофитных видов кипрея (Epilobium palustre L. и E. hirsutum L.) и мезофитного кипрея (иван-чая) узколистного [E. angustifolium L. = Chamaenerion angustifolium (L.) Scop.]. Растения собирали в каньоне р. Лавы (Кировский район Ленинградской обл.; координаты места сбора: начальная точка 59°52'56,40'' с. ш., 31°35'6,09'' в. д.; конечная точка 59°53'4,05'' с. ш., 31°35'5,70'' в. д.). Долина р. Лавы покрыта широколиственным лесом из вяза, ясеня и клена, произрастающим на известковых отложениях кембрийского и ордовикского периодов. Русло реки богато перекатами и отмелями, где на каменистых известняках растут многочисленные гидрофитные растения. Климат в месте сбора умеренно континентальный, влажный, средняя температура января –7,7 °C, июля — 17,7 °C. Годовая сумма осадков 500–900 мм. Продолжительность вегетационного периода от 85 до 135 дней [31]. Для исследования гидрофитов заготавливали листья растений, произраставших в водоеме или в непосредственной близости от него, частично или полностью погруженных в воду, то есть тех растений, которые испытывали ограничение доступа кислорода к органам и тканям. Листья иван-чая собирали рядом на сухом лугу, вне зоны подтопления. Образцы анализировали в 3–4 биологических повторностях, собирая их от разных растений. Отбирали листья примерно одного размера и одной генерации, следили, чтобы они не были поражены патогенами и фитофагами. Образцы собирали в течение двух лет в середине июля. Растительную ткань (200 мг) взвешивали на портативных электронных весах, нарезали на мелкие кусочки прямо на месте сбора и фиксировали в 1 мл метанола.
Пробоподготовка
В течение 2–3 ч образцы доставляли в лабораторию, где метанольный экстракт переносили в новую микропробирку, а растительные остатки измельчали в шаровой мельнице (Tissue Lyser LT, QIAGEN, Германия, 50 уд./с, 3 раза по 2 мин) с 1 мл метанола и затем проводили экстракцию в течение 1 ч на термошейкере TS-100C (BioSan, Латвия) при 800 об./мин, 4 °C. После экстракции пробы центрифугировали в течение 10 мин при 15 000 об./мин, 4 °C и затем дважды промывали остаток 500 мкл метанола на термошейкере TS-100C, каждый раз центрифугируя образец (10 мин при 15 000 об./мин, 4 °C). Супернатанты объединяли и суммарный экстракт упаривали досуха в вакуумном испарителе Labconco CentriVap (США). Воздух в микропробирках замещали газообразным азотом и помещали их в морозильник при –80 °C на хранение до анализа.
Для анализа сухой материал растворяли в пиридине (100 мкл), содержащем внутренний стандарт С23 (трикозан), затем добавляли 100 мкл силилирующего агента (Sigma, США): 99 % раствора бис(триметилсилил)-N, O-трифторацетамида с 1 % триметилхлорсилана и дериватизировали пробы, инкубируя их на термошейкере TS-100C при 800 об./мин, 90 °C в течение 20 мин.
Газовая хроматография, сопряженная с масс-спектрометрией (ГХ-МС)
Для ГХ-МС-анализа использовали газовый хроматограф Agilent 5860 под контролем программного обеспечения MassHunter (США). Ввод проб осуществляли с помощью автоматического пробоотборника Agilent 7893. Пробу вводили в режиме без деления потока, объем вводимой пробы — 1 мкл. Разделение проводили на капиллярной колонке J&W DB-5MS (длиной 30 м, диаметром 0,25 мм, толщина пленки неподвижной фазы 1 мкм). Газ-носитель — гелий; постоянный поток — 1 мл/мин; температура испарителя — 250 °C; температурный режим колонки: начальная температура 70 °C, затем линейное повышение со скоростью 6 °C/мин до 320 °C [32]. Регистрацию хроматограммы осуществляли с помощью масс-селективного детектора Agilent 5975. Диапазон масс: 50–700 m/z. Температура источника ионов — 230 °C, квадрупольного фильтра масс — 150 °C. Для исследований использовали хроматографическое оборудование Ресурсного центра Санкт-Петербургского государственного университета «Развитие молекулярных и клеточных технологий».
Интерпретация результатов ГХ-МС
Полученные хроматограммы обрабатывали с помощью программы MS-DIAL 4.9 [33]. Были использованы библиотеки GMD (The Golm Metabolome Database, Германия) [34], а также библиотека лаборатории аналитической фитохимии Ботанического института РАН. Дополнительно для идентификации масс-спектров были применены программы AMDIS и NIST MSEARCH NIST (National Institute of Standards and Technology, США), в сочетании с библиотеками NIST08. Идентификацию метаболитов осуществляли по сходствам масс-спектров с библиотечными и по индексам удерживания (RI). Определение RI проводили по калибровке, используя предельные углеводороды. Содержание метаболитов нормировали на внутренний стандарт трикозан (нормальный углеводород C23).
Статистический анализ
Анализ метаболомных данных проводили с использованием R4.2.1 «Funny-Looking Kid» [35]. Данные были нормализованы относительно выборочной медианы. Выбросы обнаружили и исключили на основе теста Диксона в пакете outliers [36]. Данные логарифмировали и стандартизировали. Если соединение не было обнаружено в конкретном образце, но присутствовало в остальных повторностях, это считалось технической ошибкой, и проводилась импутация с помощью метода KNN (k-ближайших соседей) с помощью пакета impute [37]. Метод главных компонет (principal component analysis — PCA) выполняли с помощью pcaMethods [38]. OPLS-DA (дискриминантный анализ методом ортогональных проекций на латентные структуры) проводили с помощью пакета ropls. Факторные нагрузки предиктивной компоненты и VIP (важность переменной в проекции) использовали для оценки статистической взаимосвязи между переменными и интересующим фактором [39]. Модели оценивали по Q2Y предиктивной компоненты и вероятности Q2Y (p < 0,01). Для избежания смещения вследствие несбалансированности групп применяли взвешенное центрирование [40]. Тепловые карты строили с помощью пакета ComplexHeatmap [41].
Для анализа обогащения набора метаболитов (MSEA, Metabolite Set Enrichment Analysis) использовали алгоритм fgsea [42]. Наборы метаболитов для биохимических путей были загружены из базы данных KEGG (Kyoto Encyclopedia of Genes and Genomes, Япония) [43] через пакет KEGGREST [44] в качестве референсного организма выбрали Arabidopsis thaliana. Графы строили с помощью программного обеспечения Cytoscape [45].
РЕЗУЛЬТАТЫ
С помощью ГХ-МС нами были проанализированы метаболитные профили листьев трех видов кипреев: Epilobium (Chamaenerion) angustifolium (мезофит), E. hirsutum и E. palustre (гидрофиты). Полученные профили включали около 360 соединений, из которых по базам данных было идентифицировано около 70 индивидуальных соединений, еще для примерно 50 соединений был определен класс (рис. 1). В полученных профилях наиболее широко представлены сахара (64), включая пентозы (8), гексозы (25) и олигосахариды (20), а также их производные, такие как сахароспирты (3) и сахарокислоты (8). Было идентифицировано 16 аминокислот, в том числе 13 протеиногенных, около 20 карбоновых кислот, включая интермедиаты цикла Кребса (6), метаболиты гликолиза и брожений (5), а также небольшое число свободных жирных кислот, ацилглицеринов, стеринов, аминов и фенольных соединений. Результаты представлены в форме тепловой карты, совмещенной со столбчатыми диаграммами VIP из моделей OPLS-DA для сравнения мезофита с гидрофитами (верхний ряд) и гидрофитных видов между собой (нижний ряд) (рис. 1).
Рис. 1. Тепловая карта среднего нормализованного содержания идентифицированных метаболитов. Столбчатые диаграммы — VIP из моделей OPLS-DA для сравнения: вверху — гидрофитов и мезофита, внизу — E. hirsutum и E. palustre. В названиях метаболитов: compsug — сложные сахара или молекулы с сахарными частями, RI — индекс удерживания, -P — фосфат, FA — жирная кислота, MG — моноацилглицерин
Fig. 1. Heatmap of mean normalized content identified metabolites. Barplots — VIPs from OPLS-DA models for comparison: above — hydrophytes and mesophyte, under — E. hirsutum and E. palustre. In metabolite names: RI — retention index, -P — phosphate, compsug-complex sugars or molecules with sugar parts, FA — fatty acid, MG — monoacylglycerol
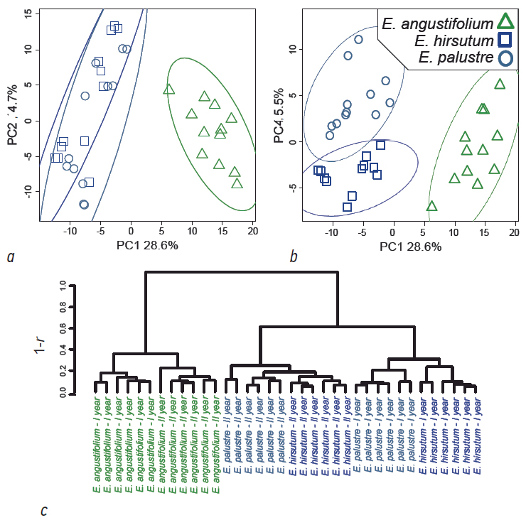
Для выявления сходств и различий метаболомов был применен метод главных компонент (PCA). Результаты сравнения представлены в пространствах счетов первых двух главных компонент (рис. 2, а). По главной компоненте 1 (ГК1), объясняющей 28,6 % дисперсии, профили метаболитов E. angustifolium резко отличались от таковых двух других видов, которые были практически неотличимы друг от друга. Тем не менее E. palustre и E. hirsutum различались по ГК 4 (5,5 % дисперсии, рис. 2, b). Затем мы провели иерархический кластерный анализ с использованием дистанции Спирмена (1-rho, где rho — коэффициент корреляции Спирмена), такой подход позволил уменьшить влияние способа нормализации на результат (рис. 2, с). Однако и в этом случае E. angustifolium кластеризовался отдельно от других видов. Образцы E. angustifolium также группировались согласно году сбора (первого или второго). Профили E. palustre и E. hirsutum кластеризовались, во-первых, согласно году сбора проб и, во-вторых, согласно видовой принадлежности (рис. 2, с). Таким образом, можно заключить, что на уровне метаболома мезофитный E. angustifolium явно отличался от двух других видов, являющихся гидрофитами. Различия метаболомов E. hirsutum и E. palustre так же присутствовали, но были гораздо слабее и перекрывались годичными изменениями.
Рис. 2. Анализ без обучения профилей метаболитов трех видов Epilobium, собраных в течение двух лет: a, b — графики счетов методом главных компонет (ГК), эллипсы — 95 % доверительные интервалы; с — дендрограмма иерархической кластеризации (с расстоянием Пирсона (1-r), агломерация методом Уорда)
Fig. 2. Unsupervised analysis of metabolite profiles from three Epilobium species sampled at two years. a, b — PCA score plots, ellipses — 95% CI; c — dendrogram of hierarchical clustering [with Pearson distance (1-r), Ward method]
Для выявления метаболитов, накапливающихся в разных количествах у мезофита и гидрофитов, мы применили дискриминантный анализ методом ортогональных проекций на латентные структуры (OPLS-DA). Построенная OPLS-DA модель включала 2 ортогональные компоненты. C предиктивной компонентой, отражающей различия групп, было связано 28 % дисперсии, Q2Y = 0,78. Метаболиты со значением VIP ≥ 1 можно считать надежно связанными с различиями гидрофитов и мезофитов. Результаты представлены на рис. 1 в верхнем ряду столбчатых диаграмм VIP (важность переменной в проекции) для вышеописанной модели. Характерной особенностью гидрофитов было большее накопление широкого круга азотсодержащих соединений, прежде всего аминокислот: 5-оксопролина, фенилаланина, валина, лейцина, треонина, α- и β-аланина, триптофана, серина, глутамата, аспарагина и ГАМК. Гидрофиты также содержали большие количества органических кислот, включая интермедиаты цикла Кребса (фумарат и сукцинат), гликолиза (глицерат, пируват) и брожений (лактат). С другой стороны, для мезофита были свойственны большие уровни сахаров, в том числе глюкозы, фруктозы, фосфатов гексоз и аскорбата. Липофильные соединения показали слабую связь с различиями экологических групп, только фитол и линоленовая кислота накапливались в большем количестве у E. angustifolium. Из вторичных соединений E. angustifolium аккумулировал больше хинную и галловую кислоты.
Сопоставление метаболомов двух гидрофитов E. hirsutum и E. palustre представлено на рис. 1 (нижний ряд столбчатых диаграмм). Построенная OPLS-DA модель включала одну ортогональную компоненту. C предиктивной компонентой, отражающей различия групп, было связано 12 % дисперсии, Q2Y = 0,75. В отличие от экологических, межвидовые различия гидрофитов не были сфокусированы на каких-либо группах соединений. Можно отметить, что для E. hirsutum было характерно большее содержание лейцина, β-аланина, мочевины, органических кислот (за исключением глицерата), пентоз, липофильных соединений, арбутина и галлокатехина. E. palustre аккумулировал больше аминокислот, в особенности серин, тирозин и ГАМК, а также глицериновую и кофейную кислоты.
Для того чтобы выявить биохимические пути, наиболее связанные с экологическими различиями, мы провели анализ обогащения (MSEA) с использованием для ранжирования нагрузки предиктивной компоненты из OPLS-DA модели и наборов метаболитов для путей, полученных из базы KEGG. Результаты этого анализа представлены на рис. 3. Произрастающие в увлажненных экотопах растения накапливали в листьях больше метаболитов, связанных с обменом органических кислот, а также аминокислот и других азотсодержащих соединений. С другой стороны, уровень обмена сахаров у них был несколько снижен по сравнению с E. angustifolium.
Рис. 3. Анализ обогащения наборов метаболитов на основе факторных загрузок из OPLS-DA-моделей классификации гидрофитов и мезофита. Узлы — пути, полученные из базы KEGG. Если пути имеют общие метаболиты, то они соединены ребром. Края притягиваются в зависимости от количества общих метаболитов. Цвет — значимость влияния на этот путь, размер — сила влияния (|NES|). NES — нормализованная оценка обогащения (normalized enrichment score), FDR — уровень ложноположительных результатов (false discovery rate)
Fig. 3. Metabolite sets enrichment analysis based on loadings from OPLS-DA classification of hydrophytes and mesophyte. Nodes are the paths extracted from KEGG. If the paths share metabolites, then they are connected by edge. Nodes attract with each other in dependence of number of common metabolites. Color — significance of influence on this pathway, size — strength of influence (|NES|). NES — normalized enrichment score. FDR — false discovery rate
Для сравнения различий гидрофитов и мезофитов с видовыми различиями между двумя гидрофитами мы построили график SUS-plot (Shared and Unique Structires), где метаболиты представлены в пространстве факторных нагрузок двух вышеописанных OPLS моделей (рис. 4). Как видно, между ними не наблюдалось практически никакой зависимости (rho = 0,11, p = 0,04). Поскольку растения собирали в течение двух лет, мы также построили 3 OPLS-DA-модели для сравнения годичных выборок для каждого вида. Доля дисперсии (%) и Q2Y предиктивной компоненты составляли: 38 % и 0,91 — для E. hirsutum, 33 % и 0,89 — для E. palustre, 23 % и 0,86 — для E. angustifolium соответственно. Таким образом, годичные изменения у гидрофитных кипреев были выражены сильнее. Как видно из рис. 5, а, годичные изменения двух гидрофитов E. hirsutum и E. palustre весьма сходны (rho = 0,7, p < 10–15). С другой стороны, годичные изменения E. angustifolium имели мало общего с таковыми гидрофитов (рис. 5, b, c). Общей чертой годичных изменений кипреев можно назвать несколько большую аккумуляцию сложных сахаров на фоне снижения уровня вторичных соединений в первый год анализа. В случае гидрофитов также в первый год наблюдалась некоторая тенденция к большему накоплению аминокислот.
Рис. 4. Сравнение различий между гидрофитами и мезофитом и между двумя гидрофитами. График общих и уникальных структур (SUS, shared and unique structures) в пространстве нагрузок от двух OPLS-DA-моделей. Положительные значения нагрузок соответствуют большему уровню содержания в мезофите и у Epilobium palustre
Fig. 4. Comparison of differences between hydrophytes and mesophyte and between two hydrophytes. SUS (shared and unique structures) plot in the space of the loadings from two OPLS-DA models. Positive loadings correspond to a higher content in mesophyte and in E. palustre
Рис. 5. Сравнение годичных изменений профилей метаболитов трех видов кипреев: a — сравнение E. palustre и E. hirsutum; b — сравнение E. angustifolium и E. palustre; с — сравнение E. angustifolium и E. hirsutum. Графики общих и уникальных структур (SUS) в пространстве нагрузок соответствующих OPLS-DA моделей. Положительные значения нагрузок соответствуют большему уровню содержания на второй год наблюдений
Fig. 5. Comparison of annual changes in metabolite profiles of three Epilobium species: a — comparison E. palustre vs E. hirsutum; b — comparison E. angustifolium vs E. palustre; с — comparison E. angustifolium vs E. hirsutum. SUS plots in the loadings space of the corresponding OPLS-DA models. Positive loadings correspond to a higher level in the second year of observations
ОБСУЖДЕНИЕ
Метаболомика представляет собой современный высокоинформативный метод анализа адаптационных процессов, происходящих в живых системах при действии различных факторов среды обитания. За последние 20 лет произошло многократное увеличение исследований метаболомов растений при действии засухи, засоления и неблагоприятных температур. Однако доля работ, связанных с изучением действия кислородной недостаточности, составляет не более 5 % [46]. Использование различных аналитических платформ [ГХ-МС, жидкостная хроматография-масс-спектрометрия (ЖХ-МС) и ядерно-магнитный резонанс (ЯМР)] позволило выявить происходящие при дефиците кислорода изменения метаболизма сахаров, гликолиза и брожений, обращение цикла Кребса и аккумуляцию аланина, сукцината, ГАМК и полиаминов [18, 22, 25, 26, 47–49]. Охарактеризованы изменения метаболома при кислородной недостаточности и в гидрофитах: Zostera marina [23] и Potamogeton anguillanus [24].
Методом ЖХ-МС проводили метаболические профилирования двух видов кипреев, E. angustifolium [50] и E. hirsutum [51]. Однако виды друг с другом не сравнивали, а цели исследований были связаны с поиском биологически-активных вторичных соединений для фармакологического использования. В метаболомах кипреев был идентифицирован ряд органических кислот и вторичных метаболитов, которые и мы детектировали в настоящем исследовании. С помощью ГХ-МС нами были выявлены существенные отличия метаболитного профиля листьев мезофитного E. angustifolium от профилей гидрофитных E. hirsutum и E. palustre (рис. 1, 2). Так же как и в случае других устойчивых к гипоксии растений, гидрофитные кипреи характеризовались стимуляцией азотного обмена (рис. 3) и аккумуляцией целого ряда аминокислот, включая 5-оксопролин, α-аланин, глутамат, аспарагин и ГАМК. Пролин — это стрессовый метаболит, участвующий в осмотической адаптации (удержании воды в клетке и защите макромолекул от денатурации) при засухе, засолении и других воздействиях [52]. В нашем исследовании уровень этой аминокислоты достоверно не отличался у изученных видов. Тем не менее еще одна важная функция пролина при стрессе заключается в антиоксидантной защите, при этом он может окисляться в 5-оксопролин [52], уровень которого был существенным в листьях гидрофитов (рис. 1). Окислительные повреждения являются неотъемлемой составляющей стресса, вызванного дефицитом кислорода, которые в наибольшей степени проявляются во время реаэрации после действия гипо-/аноксии, однако они могут развиваться и во время корневой гипоксии [9, 11, 53, 54]. Растения водно-болотной среды отличаются более активной работой антиоксидантной системы [11, 55]. Таким образом, наличие оксопролина может указывать на развитие окислительных процессов в тканях гидрофитных кипреев и антиоксидантную роль пролина в этом процессе. Повышенные уровни аланина, глутамата и ГАМК свидетельствуют о функционировании у E. hirsutum и E. palustre аноплеротических путей реокисления НАД(Ф)Н, в частности, ГАМК-шунта [5, 6, 9, 21]. Этот метаболический путь представляет собой обходное ответвление цикла Кребса, когда 2-оксоглутарат аминируется в глутамат, который декарбоксилируется в ГАМК, которая, в свою очередь, превращается в янтарный полуальдегид [56]. Эта реакция сопровождается переаминированием пировиноградной кислоты в аланин. Далее янтарный полуальдегид преобразуется в янтарную кислоту, которая затем превращается в фумарат. Обе дикарбоновые кислоты цикла Кребса также были детектированы нами в листьях E. hirsutum и E. palustre (рис. 1), а результаты анализа обогащения (MSEA) показали стимуляцию обмена дикарбоновых кислот (рис. 3). Кроме того, увеличение представленности протеиногенных аминокислот может свидетельствовать об усилении азотного обмена, в том числе восстановления нитрата, который может использоваться в качестве альтернативного терминального акцептора электронов вместо кислорода воздуха (так называемое нитратное дыхание), синтеза аминокислот и анаэробных стрессовых белков [6, 9]. В тканях гидрофитов также был повышен уровень глицериновой, пировиноградной и молочной кислот. Аккумуляция этих соединений может быть маркером гликолитических процессов, переходящих в молочнокислое или спиртовое брожение в гипоксической среде. Используемый нами метод анализа, к сожалению, не позволяет оценить уровень других важнейших анаэробных метаболитов — ацетальдегида и этанола, которые испаряются в ходе пробоподготовки и дериватизации. В целом обнаруженные нами особенности метаболомов листьев гидрофитных видов кипреев были сходны с таковыми у других устойчивых к затоплению растений: риса [20, 25], Zostera marina [23] и Potamogeton anguillanus [24].
Для мезофитного E. angustifolium была характерна аккумуляция сахаров, вероятно, вследствие стимуляции углеводного обмена (рис. 1, 3).
Сопоставление друг с другом метаболомов двух гидрофитных видов показало, что различия не были сфокусированы на каких-либо группах соединений и ни один биохимический путь не был достоверно связан с различиями видов (рис. 1, 5). Обращает на себя внимание несколько больший вклад в межвидовые различия E. hirsutum и E. palustre вторичных соединений и сложных сахаров (в том числе и гликозидов вторичных соединений). Можно предположить, что биохимическая дивергенция экологически сходных видов происходит, в первую очередь, за счет вторичного метаболизма.
Сравнение различий гидрофитов и мезофита с видовыми различиями двух гидрофитов не выявило между ними прямой зависимости (рис. 4). Таким образом, биохимическая дивергенция внутри одного экотопа совсем не похожа на адаптацию к другому.
Сопоставление годичных различий метаболитных профилей для каждого вида показало общность изменений у E. hirsutum и E. palustre (рис. 5, а). Более того, годичные различия были более сильными, чем межвидовые: профили кластеризовались по годам сбора и только потом по видовой принадлежности (рис. 2, с). Таким образом, произрастание в одном экотопе, в одинаковых условиях среды, на фоне филогенетической близости обеспечивает сходный метаболический ответ. У мезофитного E. angustifolium годичные изменения отличались от гидрофитов (рис. 5, b, c).
Таким образом, были выявлены существенные различия метаболитных профилей мезофитного E. angustifolium и гидрофитных E. hirsutum и E. palustre. Метаболомы гидрофитных кипреев практически не отличались друг от друга и характеризовались аккумуляцией аминокислот, в том числе интермедиатов ГАМК-шунта, дикарбоновых кислот цикла Кребса и метаболитов гликолиза и молочнокислого брожения, что отражает стимуляцию у них анаэробного дыхания, азотного обмена и альтернативных путей реокисления НАД(Ф)Н. Подобные изменения характерны и для других устойчивых к дефициту кислорода растений и, по-видимому, могут быть использованы для оценки степени устойчивости к кислородной недостаточности. В то же время необходимо заметить, что род Epilobium — достаточно крупный и состоит из нескольких секций. E. hirsutum и E. palustre относятся к секции Epilobium, а E. angustifolium — к секции Chamaenerion, которую некоторые систематики, в том числе отечественные ботаники, выделяют в отдельный род Chamaenerion Seg. [29]. В связи с чем обнаруженные нами различия метаболических профилей могут быть обусловлены не только экологическими, но и таксономическими различиями. Поэтому в дальнейшем необходимо расширить сравнение метаболомов близкородственных гидрофитных и мезофитных растений на большее число видов.
ДОПОЛНИТЕЛЬНАЯ ИНФОРМАЦИЯ
Вклад авторов. Все авторы внесли существенный вклад в разработку концепции, проведение исследования и подготовку статьи, прочли и одобрили финальную версию перед публикацией. Вклад каждого автора: Р.К. Пузанский — хроматографическое исследование, анализ полученных данных, написание текста; П.Д. Смирнов — концепция и дизайн исследования, сбор и обработка материалов, написание текста; С.А. Ванисов и М.Д. Дубровский — сбор и обработка материалов; А.Л. Шаварда — хроматографическое исследование, анализ полученных данных; М.Ф. Шишова — анализ полученных данных, обзор литературы, внесение окончательной правки; В.В. Емельянов — концепция и дизайн исследования, сбор и обработка материалов, хроматографическое исследование, анализ полученных данных, написание текста, обзор литературы, привлечение финансирования.
Конфликт интересов. Авторы декларируют отсутствие явных и потенциальных конфликтов интересов, связанных с публикацией настоящей статьи.
Источник финансирования. Исследование выполнено за счет гранта Российского научного фонда № 22-24-00484, https://rscf.ru/project/22-24-00484/.
Благодарности. Исследования выполнены с использованием оборудования Ресурсного центра Санкт-Петербургского государственного университета «Развитие молекулярных и клеточных технологий».
ADDITIONAL INFORMATION
Author contribution. Thereby, all authors confirm that their authorship complies with the international ICMJE criteria (all authors have made a significant contribution to the development of the concept, research, and preparation of the article, as well as read and approved the final version before its publication). Personal contribution of the authors: R.K. Puzanskiy — GC-MS, data analysis, writing the main part of the text; P.D. Smirnov — experimental design, collecting and preparation of samples, writing the main part of the text; S.A. Vanisov and M.D. Dubrovskiy — collecting and preparation of samples; A.L. Shavarda — GC-MS, data analysis; M.F. Shishova — data analysis, literature review, making final edits; V.V. Yemelyanov — experimental design, collecting and preparation of samples, GC–MS, data analysis, writing the main part of the text, literature review, making final edits, funding acquisition.
Competing interests. The authors declare no conflict of interests.
Funding source. This research was funded by the Russian Science Foundation, grant number 22-24-00484, https://rscf.ru/en/project/22-24-00484/.
Acknowledgments. The research was performed using equipment of the Research Park “Center for Molecular and Cell Technologies” at Saint Petersburg State University.
Об авторах
Роман Константинович Пузанский
Санкт-Петербургский государственный университет; Ботанический институт им. В.Л. Комарова РАН
Email: puzansky@yandex.ru
ORCID iD: 0000-0002-5862-2676
SPIN-код: 6399-2016
канд. биол. наук, научн. сотр., лаборатория аналитической фитохимии; кафедра физиологии и биохимии растений
Россия, Санкт-Петербург; Санкт-ПетербургПавел Дмитриевич Смирнов
Санкт-Петербургский государственный университет
Email: p.d.smirnov@gmail.com
ORCID iD: 0000-0002-4663-8398
SPIN-код: 4273-1520
ассистент, кафедра ботаники
Россия, Санкт-ПетербургСергей Алексеевич Ванисов
Санкт-Петербургский государственный университет
Email: s.vanisov@mail.ru
студент, кафедра физиологии и биохимии растений
Россия, Санкт-ПетербургМаксим Дмитриевич Дубровский
Санкт-Петербургский государственный университет
Email: max.d10@mail.ru
студент, кафедра физиологии и биохимии растений
Россия, Санкт-ПетербургАлексей Леонидович Шаварда
Санкт-Петербургский государственный университет; Ботанический институт им. В.Л. Комарова РАН
Email: stachyopsis@gmail.com
ORCID iD: 0000-0003-1778-2814
SPIN-код: 5637-5122
канд. биол. наук, заведующий лабораторией аналитической фитохимии; ресурсный центр «Развитие молекулярных и клеточных технологий»
Россия, Санкт-Петербург; Санкт-ПетербургМария Федоровна Шишова
Санкт-Петербургский государственный университет
Email: mshishova@mail.ru
ORCID iD: 0000-0003-3657-2986
SPIN-код: 7842-7611
д-р биол. наук, профессор, кафедра физиологии и биохимии растений
Россия, Санкт-ПетербургВладислав Владимирович Емельянов
Санкт-Петербургский государственный университет
Автор, ответственный за переписку.
Email: bootika@mail.ru
ORCID iD: 0000-0003-2323-5235
SPIN-код: 9460-1278
канд. биол. наук, доцент, кафедра генетики и биотехнологии
Россия, Санкт-ПетербургСписок литературы
- Dennis E.S., Dolferus R., Ellis M., et al. Molecular strategies for improving waterlogging tolerance in plants // J Exp Bot. 2000. Vol. 51, No. 342. P. 89–97. doi: 10.1093/jexbot/51.342.89
- Fukao T., Barrera-Figueroa B.E., Juntawong P., Peña-Castro J.M. Submergence and waterlogging stress in plants: A review highlighting research opportunities and understudied aspects // Front Plant Sci. 2019. Vol. 10. ID 340. doi: 10.3389/fpls.2019.00340
- Voesenek L.A.C.J., Colmer T.D., Pierik R., et al. How plants cope with complete submergence // New Phytol. 2006. Vol. 170, No. 2. P. 213–226. doi: 10.1111/j.1469-8137.2006.01692.x
- Bailey-Serres J., Voesenek L.A.C.J. Flooding stress: Acclimations and genetic diversity // Annu Rev Plant Biol. 2008. Vol. 59. P. 313–339. doi: 10.1146/annurev.arplant.59.032607.092752
- Crawford R.M.M. Studies in plant survival. Ecological case histories of plant adaptation to adversity. Studies in ecology / D.J. Anderson, P. Greic-Smith, F.A. Pitelka, editors. Vol. 11. Oxford; London; Edinburgh; Boston; Palo Alto; Melbourne: Blackwell Scientific Publications, 1989. 296 p.
- Чиркова Т.В. Растение и анаэробиоз // Вестник Санкт-Петербургского университета. Серия 3: Биология. 1998. № 2. С. 41–52.
- Vartapetian B.B., Jackson M.B. Plant adaptations to anaerobic stress // Ann Bot. 1997. Vol. 79, No. S1. P. 3–20. doi: 10.1093/oxfordjournals.aob.a010303
- Chirkova TV, Walter G, Leffer S, Novitskaya LO. Chloroplasts and mitochondria in the leaves of wheat and rice seedlings exposed to anoxia and long-term darkness: Some characteristics of organelle state // Russ J Plant Physiol. 1995. Vol. 42, No. 3. P. 321–329.
- Chirkova T., Yemelyanov V. The study of plant adaptation to oxygen deficiency in Saint Petersburg University // Biol Commun. 2018. Vol. 63, No. 1. P. 17–31. doi: 10.21638/spbu03.2018.104
- Blokhina O.B., Chirkova T.V., Fagerstedt K.V. Anoxic stress leads to hydrogen peroxide formation in plant cells // J Exp Bot. 2001. Vol. 52, No. 359. P. 1179–1190. doi: 10.1093/jexbot/52.359.1179
- Blokhina O., Virolainen E., Fagerstedt K.V. Antioxidants, oxidative damage and oxygen deprivation stress: A review // Ann Bot. 2003. Vol. 91, No. 2. P. 179–194. doi: 10.1093/aob/mcf118
- Blokhina O., Fagerstedt K.V. Reactive oxygen species and nitric oxide in plant mitochondria: Origin and redundant regulatory systems // Physiol Plant. 2010. Vol. 138, No. 4. P. 447–462. doi: 10.1111/j.1399-3054.2009.01340.x
- Chirkova T.V., Novitskaya L.O., Blokhina O.B. Lipid peroxidation and antioxidant systems under anoxia in plants differing in their tolerance to oxygen deficiency // Russ J Plant Physiol. 1998. Vol. 45, No. 1. P. 55–62.
- Blokhina O.B., Fagerstedt K.V., Chirkova T.V. Relationships between lipid peroxidation and anoxia tolerance in a range of species during post-anoxic reaeration // Physiol Plant. 1999. Vol. 105, No. 4. P. 625–632. doi: 10.1034/j.1399-3054.1999.105405.x
- Shikov A.E., Lastochkin V.V., Chirkova T.V., et al. Post-anoxic oxidative injury is more severe than oxidative stress induced by chemical agents in wheat and rice plants // Acta Physiol Plant. 2022. Vol. 44, No. 9. ID90. doi: 10.1007/s11738-022-03429-z
- Sweetlove L.J., Dunford R., Ratcliffe R.G., Kruger N.J. Lactate metabolism in potato tubers deficient in lactate dehydrogenase activity // Plant Cell Environ. 2000. Vol. 23, No. 8. P. 873–881. doi: 10.1046/j.1365-3040.2000.00605.x
- Licausi F., Perata P. Low oxygen signaling and tolerance in plants // Adv Bot Res. 2009. Vol. 50. P. 139–198. doi: 10.1016/S0065-2296(08)00804-5
- van Dongen J.T., Frohlich A., Ramirez-Aguilar S.J., et al. Transcript and metabolite profiling of the adaptive response to mild decreases in oxygen concentration in the roots of arabidopsis plants // Ann Bot. 2009. Vol. 103, No. 2. P. 269–280. doi: 10.1093/aob/mcn126
- Rocha M., Licausi F., Araujo W.L., et al. Glycolysis and the tricarboxylic acid cycle are linked by alanine aminotransferase during hypoxia induced by waterlogging of Lotus japonicas // Plant Physiol. 2010. Vol. 152, No. 3. P. 1501–1513. doi: 10.1104/pp.109.150045
- Barding G.A. Jr., Fukao T., Beni S., et al. Differential metabolic regulation governed by the rice SUB1A gene during submergence stress and identification of alanylglycine by 1H NMR spectroscopy // J Proteome Res. 2012. Vol. 11, No. 1. P. 320–330. doi: 10.1021/pr200919b
- Antonio C., Päpke C., Rocha M., et al. Regulation of primary metabolism in response to low oxygen availability as revealed by carbon and nitrogen isotope redistribution // Plant Physiol. 2016. Vol. 170, No. 1. P. 43–56. doi: 10.1104/pp.15.00266
- Herzog M., Fukao T., Winkel A., et al. Physiology, gene expression, and metabolome of two wheat cultivars with contrasting submergence tolerance // Plant Cell Environ. 2018. Vol. 41, No. 7. P. 1632–1644. doi: 10.1111/pce.13211
- Hasler-Sheetal H., Fragner L., Holmer M., Weckwerth W. Diurnal effects of anoxia on the metabolome of the seagrass Zostera marina // Metabolomics. 2015. Vol. 11, No. 5. P. 1208–1218. doi: 10.1007/s11306-015-0776-9
- Parveen M., Miyagi A., Kawai-Yamada M., et al. Metabolic and biochemical responses of Potamogeton anguillanus Koidz. (Potamogetonaceae) to low oxygen conditions // J. Plant Physiol. 2019. Vol. 232. P. 171–179. doi: 10.1016/j.jplph.2018.11.023
- Locke A.M., Barding G.A. Jr., Sathnur S., et al. Rice SUB1A constrains remodelling of the transcriptome and metabolome during submergence to facilitate post-submergence recovery // Plant Cell Environ. 2018. Vol. 41, No. 4. P. 721–736. doi: 10.1111/pce.13094
- Coutinho I.D., Henning L.M.M., Döpp S.A., et al. Identification of primary and secondary metabolites and transcriptome profile of soybean tissues during different stages of hypoxia // Data in Brief. 2018. Vol. 21. P. 1089–1100. doi: 10.1016/j.dib.2018.09.122
- theplantlist.org [Электронный ресурс]. The Plant List [дата обращения: 20.11.2022]. Доступ по ссылке: http://theplantlist.org/1.1/browse/A/Onagraceae/Epilobium/
- mobot.org [Электронный ресурс]. Angiosperm phylogeny website, version 14 [дата обращения: 20.11.2022]. Доступ по ссылке: http://www.mobot.org/MOBOT/Research/APweb/orders/myrtalesweb2.htm#Onagraceae
- Маевский П.Ф. Флора средней полосы европейской части России. 11-е изд. Москва: Товарищество научных изданий КМК, 2014. 635 с.
- Ронжина Д.А. Экологическая дифференциация инвазионных и аборигенных видов рода Epilobium в прибрежно-водных экосистемах связана с функциональными особенностями растений // Российский журнал биологических инвазий. 2020. № 1. С. 38–51.
- Чирков Ю.И. Основы агрометеорологии. Ленинград: Гидрометеоиздат, 1988. 248 с.
- Puzanskiy R.K., Yemelyanov V.V., Shavarda A.L., et al. Age- and organ-specific differences of potato (Solanum phureja) plants metabolome // Russ J Plant Physiol. 2018. Vol. 65, No. 6. P. 813–823. doi: 10.1134/S1021443718060122
- Lai Z., Tsugawa H., Wohlgemuth G., et al. Identifying metabolites by integrating metabolome databases with mass spectrometry cheminformatics // Nat Methods. 2018. Vol. 15. P. 53–56. doi: 10.1038/nmeth.4512
- Hummel J., Selbig J., Walther D., Kopka J. The Golm Metabolome Database: a Database for GC-MS based metabolite profiling. Metabolomics. Vol. 18: Topics in Current Genetics / J. Nielsen, M.C. Jewett, editors. Berlin; Heidelberg: Springer. 2007. P. 75–95. doi: 10.1007/4735_2007_0229
- r-project.org [Электронный ресурс]. R Core Team. R: The R Project for Statistical Computing [дата обращения: 20.11.2022]. Доступ по ссылке: https://www.r-project.org/
- CRAN.R-project.org [Электронный ресурс]. Komsta L. outliers: Tests for Outliers. R package version 0.15, 2022 [дата обращения: 20.11.2022]. Доступ по ссылке: https://CRAN.R-project.org/package=outliers
- bioconductor.org [Электронный ресурс]. Hastie T., Tibshirani R., Narasimhan B., Chu G. Impute: Imputation for microarray data. R package version 1.70.0. 2022. Доступ по ссылке: https://bioconductor.org/packages/release/bioc/html/impute.html
- Stacklies W., Redestig H., Scholz M., et al. pcaMethods — a Bioconductor package providing PCA methods for incomplete data // Bioinformatics. 2007. Vol. 23, No. 9. P. 1164–1167. doi: 10.1093/bioinformatics/btm069
- Thevenot E.A., Roux A., Xu Y., et al. Analysis of the human adult urinary metabolome variations with age, body mass index and gender by implementing a comprehensive workflow for univariate and OPLS statistical analyses // J Proteome Res. 2015. Vol. 14, No. 8. P. 3322–3335. doi: 10.1021/acs.jproteome.5b00354
- Brereton R.G., Lloyd G.R. Partial least squares discriminant analysis: taking the magic away // J Chemom. 2013. Vol. 28, No. 4. P. 213–225. doi: 10.1002/cem.2609
- Gu Z., Eils R., Schlesner M. Complex heatmaps reveal patterns and correlations in multidimensional genomic data // Bioinformatics. 2016. Vol. 32, No. 18. P. 2847–2849. doi: 10.1093/bioinformatics/btw313
- Korotkevich G., Sukhov V., Sergushichev A. Fast gene set enrichment analysis // bioRxiv. 2019. P. 1–40. doi: 10.1101/060012
- Kanehisa M., Furumichi M., Sato Y., et al. KEGG for taxonomy-based analysis of pathways and genomes // Nucleic Acids Res. 2022. ID gkac963. doi: 10.1093/nar/gkac963
- bioconductor.org [Электронный ресурс]. Tenenbaum D., Maintainer B. KEGGREST: Client-side REST access to the Kyoto Encyclopedia of Genes and Genomes (KEGG). 2022. R package version 1.36.2. Доступ по ссылке: https://www.bioconductor.org/packages/release/bioc/html/KEGGREST.html
- Shannon P., Markiel A., Ozier O., et al. Cytoscape: A software environment for integrated models of biomolecular interaction networks // Genome Res. 2003. Vol. 13, No. 11. P. 2498–2504. doi: 10.1101/gr.1239303
- Xu Y., Fu X. Reprogramming of plant central metabolism in response to abiotic stresses: A metabolomics view // Int J Mol Sci. 2022. Vol. 23, No. 10. ID5716. doi: 10.3390/ijms23105716
- Shingaki-Wells R.N., Huang S., Taylor N.L., et al. Differential molecular responses of rice and wheat coleoptiles to anoxia reveal novel metabolic adaptations in amino acid metabolism for tissue tolerance // Plant Physiol. 2011. Vol. 156, No. 4. P. 1706–1724. doi: 10.1104/pp.111.175570
- Mustroph A., Barding G.A. Jr., Kaiser K.A., et al. Characterization of distinct root and shoot responses to low-oxygen stress in Arabidopsis with a focus on primary C- and N-metabolism // Plant Cell Environ. 2014. Vol. 37, No. 10. P. 2366–2380. doi: 10.1111/pce.12282
- Fukushima A., Kuroha T., Nagai K., et al. Metabolite and phytohormone profiling illustrates metabolic reprogramming as an escape strategy of deepwater rice during partially submerged stress // Metabolites. 2020. Vol. 10, No. 2. ID 68. doi: 10.3390/metabo10020068
- Dacrema M., Sommella E., Santarcangelo C., et al. Metabolic profiling, in vitro bioaccessibility and in vivo bioavailability of a commercial bioactive Epilobium angustifolium L. extract // Biomed Pharmacother. 2020. Vol. 131. ID110670. doi: 10.1016/j.biopha.2020.110670
- Ak G., Zengin G., Mahomoodally M.F., et al. Shedding light into the connection between chemical components and biological effects of extracts from Epilobium hirsutum: Is it a potent source of bioactive agents from natural treasure? // Antioxidants. 2021. Vol. 10, No. 9. ID 1389. doi: 10.3390/antiox10091389
- Matysik J., Alia A., Bhalu B., Mohanty P. Molecular mechanisms of quenching of reactive oxygen species by proline under stress in plants // Curr Sci. 2002. Vol. 82, No. 5. P. 525–532.
- Tamang B.G., Fukao T. Plant adaptation to multiple stresses during submergence and following desubmergence // Int J Mol Sci. 2015. Vol. 16, No. 12. P. 30164–30180. doi: 10.3390/ijms161226226
- Shikov A.E., Chirkova T.V., Yemelyanov V.V. Post-anoxia in plants: reasons, consequences, and possible mechanisms // Russ J Plant Physiol. 2020. Vol. 67, No. 1. P. 45–59. doi: 10.1134/S1021443720010203
- Yemelyanov V.V., Lastochkin V.V., Prikazyuk E.G., Chirkova T.V. Activities of catalase and peroxidase in wheat and rice plants under conditions of anoxia and post-anoxic aeration // Russ J Plant Physiol. 2022. Vol. 69, No. 6. P. 117. doi: 10.1134/S1021443722060036
- Shelp B.J., Bown A.W., McLean M.D. Metabolism and functions of gamma-aminobutyric acid // Trends Plant Sci. 1999. Vol. 4, No. 11. P. 446–452. doi: 10.1016/S1360-1385(99)01486-7
Дополнительные файлы










