Obstetrical hemorrhages (tactics, principles of infusion/transfusion therapy)
- Authors: Kuzminykh T.U.1
-
Affiliations:
- Research Institute of Obstetrics, Gynecology and Reproductology named after D.O. Ott
- Issue: Vol 52, No 2 (2003)
- Pages: 122-129
- Section: Reviews
- Submitted: 15.04.2003
- Accepted: 22.11.2021
- Published: 15.04.2003
- URL: https://journals.eco-vector.com/jowd/article/view/88867
- DOI: https://doi.org/10.17816/JOWD88867
- ID: 88867
Cite item
Full Text
Abstract
The haemorrhage continues to be the most serious problem in obstetrical practice. The modern arsenal of means for prevention and therapy of obstetrical bleeding, organization and subsequence of emergency care in maternity departments allowed to decrease the common amount of haemmorage in intrapartum and postpartum periods. However, the full prevention of poor pregnancy and delivery outcomes is still not achieved. Two main factors determine the mortality level in obstetrical bleeding: late non-adequate haemostasis and incorrect infusional-transfusional therapy. The article is devoted to clinical management of haemorrage in preterm placenta abruption, uterine rupture, anomalies of placenta attachment and placement, uterine hypotony, and principles of infusional-transfusional therapy.
Full Text
В акушерстве кровотечения продолжают оставаться наиболее серьезной проблемой, так как среди причин материнской летальности они составляют в чистом виде — 20-25 %, как конкурирующая причина — 42 %, как фоновая — 78 % [1, 5, 7, 10]. Показатель акушерских кровотечений колеблется от 3 до 8 % по отношению к общему числу родов. В родовспомогательных учреждениях Санкт- Петербурга эта цифра составляет 3 %. По данным ВОЗ в год от кровотечений погибает 125 000 женщин. Материнская смертность от кровотечений в Санкт-Петербурге в последние годы составляет 4,2 на 100 000 случаев родов, закончившихся рождением живых детей. Летальность при акушерских кровотечениях определяют два главных фактора: запоздалый неадекватный гемостаз и неверная инфузионно-трансфузионная тактика [7].
В настоящее время акушерство располагает достаточным арсеналом средств для профилактики и лечения кровотечений во время и после родов. Разработаны представления о группах высокого риска развития кровотечений среди беременных, совершенствуются методы ведения родов, широко применяются утеротонические средства в третьем периоде родов для профилактики кровотечений. За последние годы улучшились организационные мероприятия — этапность и последовательность оказания экстренной помощи в родовспомогательных учреждениях. Все перечисленные меры позволили снизить частоту кровотечений в родах, однако полностью предотвратить неблагоприятные исходы беременности и родов пока не удалось [6, 8].
В последние десятилетия частота и структура акушерских кровотечений существенно изменилась. Отмечается тенденция к снижению частоты гипотонических кровотечений в третьем периоде родов и раннем послеродовом периоде на фоне увеличения процента кровотечений, связанных с преждевременной отслойкой плаценты и развития синдрома ДВС. Эта группа кровотечений характеризуется значительной интенсивностью, требует большого объема помощи и отмечается худшим прогнозом. В настоящее время ультразвуковой скрининг позволяет своевременно выявить предлежание плаценты, госпитализировать беременную и в большинстве случаев избежать массивной кровопотери [1, 10].
В отличие от всех кровотечений, которые наблюдаются у беременных, рожениц и родильниц в 2,7-8 % по отношению к общему числу родов, частота массивных кровотечений составляет 0,1—0,2 %. Акушерские кровотечения могут возникать во время беременности, в родах, в последовом и раннем послеродовом периодах.
Кровотечения, обусловленные беременностью и родами:
- прерывание беременности;
- эктопическая беременность;
- трофобластическая болезнь;
- экстрагенитальная патология;
- преждевременная отслойка нормально расположенной плаценты;
- разрыв матки;
- аномалии прикрепления плаценты и расположения плаценты;
- гипо- и атонические кровотечения в последовом и раннем послеродовом периодах;
- выворот матки;
- травмы мягких родовых путей;
- задержка частей последа в матке;
- наследственные и приобретенные дефекты системы гемостаза;
- аномалии родовых сил;
- ятрогенные причины (необоснованное назначение утеротонических средств, недостаточное обезболивание родов, акушерских пособий и операций, погрешности при ведении третьего периода родов);
- оперативное родоразрешение.
Один из основных факторов, повышающих процент акушерских кровотечений, — увеличение числа абдоминального родоразрешения. Частота кесарева сечения колеблется в широких пределах от 2 до 40 % от общего числа родов. В России этот показатель за последнее десятилетие составляет в среднем 12 %. Частота кесарева сечения обусловлена увеличением числа первородящих старшего возраста, экстрагенитальной патологией, показаниями со стороны плода, широким внедрением в клиническую практику высоких репродуктивных технологий при осложненном акушерско-гинекологическом анамнезе. С увеличением числа кесаревых сечений возрастает и частота повторного абдоминального родоразрешения. Его наиболее частым осложнением являются кровотечения, частота которых в 4 раз выше, чем при самопроизвольных родах [9, 12].
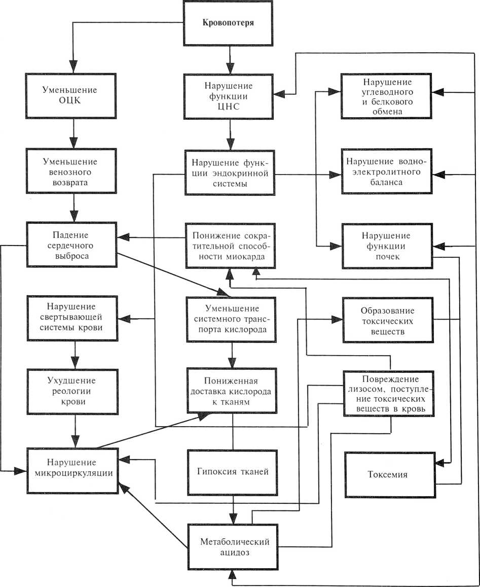
Острая кровопотеря оказывает глубокое воздействие на организм и вызывает сдвиги в функционировании всех органов и систем. Согласно существующим представлениям, изменения в организме при кровопотере можно разделить на несколько стадий: начальную, стадию компенсации и терминальную. В первых двух стадиях работают адаптационные механизмы, способствующие в той или иной степени поддерживать гомеостаз.
В случае срыва адаптационных возможностей наступает терминальная стадия. Основным результатом кровопотери, запускающим цепь патологических реакций, является остро развивающееся несоответствие между объемом циркулирующей крови и емкостью сосудистого русла, анемическая и циркуляторная формы гипоксии. Тканевая гипоксия приводит к нарушению окислительно- восстановительных процессов с преимущественным поражением ЦНС, почек, печени, надпочечников и других систем организма. Нарушается водно-электролитный баланс, кислотно-основное состояние, ферментативные процессы, гормональные соотношения.
Рис. 1. Первичные функциональные сдвиги при кровопотере, направленные на компенсацию гиповолемии
Первичные реакции организма на острую кровопотерю зависят от скорости, объема кровопотери и исходного состояния организма.
Трудно переоценить необходимость точного, достоверного определения величины кровопотери в клинической практике. Несмотря на разнообразие предложенных методов, эту проблему нельзя считать решенной. Особенно сложно определить кровопотерю при кесаревом сечении.
Рис. 2. Основные нарушения функции органов и систем при острой кровопотере (В. Н. Шабалин, Н. И. Кочетыгов, 1985 г.)
В клинической практике чаще всего применяется визуальный метод определения кровопотери, однако даже у опытных специалистов ошибка составляет до 30 %. Степень дефицита ОЦК отражает шоковый индекс Альговера (отношение частоты сердечных сокращений к величине систолического артериального давления) (табл. 1).
Таблица 1. Оценка величины кровопотери по индексу Альговера
Индекс Альговера | Объем кровопотери (в % ОЦК) |
0,8 и менее | 10 |
0,9-1,2 | 20 |
1,3-1,4 | 30 |
1,5 и более | 40 |
Следует отметить, что индекс Альговера неинформативен у больных с гипертензивным синдромом.
Гравиметрический метод предусматривает взвешивание операционного материала (способ М. А Либова).
- Объем кровопотери=В/2Ч15 % (при кровопотере < 1000 мл), где В — вес салфеток, 15 % — величина ошибки на околоплодные воды.
- Объем кровопотери=В/2Ч30 % (при кровопотере > 1000 мл).
На показателях гематокрита основана формула Нельсона.
Процентное отношение общего объема кровопотери рассчитывается следующим образом:
где
Данный метод достоверен в 96 %, но информативен при гематокрите, определенном не ранее чем через 24 часа, кроме того, необходимо знать исходный гематокрит.
В табл. 2 представлена зависимость кровопотери от плотности крови и гематокрита.
Таблица 2. Определение кровопотери по плотности крови и гематокриту
Плотность крови, кг/мл | Гематокрит, л/л | Объем кровопотери, мл |
1057-1054 | 0,44-0,40 | До 500 |
1053-1050 | 0,38-0,32 | 1000 |
1049-1044 | 0,30-0,22 | 1500 |
Менее 1044 | Менее 0,22 | Более 1500 |
Самым объективным в настоящее время следует считать радионуклидный способ исследования ОЦК, ошибка которого составляет 3-5 %.
Объем физиологической кровопотери в родах составляет не более 0,5 % от массы тела. При пограничной кровопотере (400 мл) следует провести перерасчет объема кровопотери по отношению к массе тела женщины для индивидуального ее значения.
К факторам, определяющим индивидуальную реакцию на кровопотерю, относятся гестоз, анемия, гиповолемия, хроническое диссеминированное внутрисосудистое свертывание крови, врожденные нарушения системы гемостаза, дефицит массы тела, Экстрагенитальные заболевания (пороки сердца, сердечная недостаточность), осложненный родовой акт, многоводие, многоплодие.
При патологической кровопотере, не превышающей 1000-1200 мл, включаются механизмы аутогемодилюции. В зависимости от адаптационных возможностей такая кровопотеря может быть быстро компенсирована. При наличии фоновой патологии при беременности и в родах механизмы компенсации при кровотечении быстро истощаются. В результате нарастающего несоответствия ОЦК емкости сосудистого русла появляются признаки декомпенсированной кровопотери, т. е. геморрагического шока. Исходя из того, что геморрагический шок — это полиорганная недостаточность, возникшая вследствие массивной кровопотери, среди предрасполагающих факторов следует выделить ятрогенные: несвоевременное начало инфузионно-трансфузионной терапии, недостаточный темп и объем вводимых растворов, неправильный выбор качественного и количественного состава растворов, необоснованная коррекция гемостаза, недооценка тяжести больной, неправильный или запоздалый выбор методов окончательной остановки кровотечения [4, 5, 11].
Кровотечение более 1000 мл (> 20 % ОЦК) или 15 мл/кг массы тела обычно приводят к геморрагическому шоку. Продолжающееся кровотечение, превышающее 1500 мл (> 30 % ОЦК), считается массивным.
Основная задача акушера при кровотечении — своевременное использование наиболее эффективных и надежных методов его остановки, адекватная инфузионно-трансфузионная терапия, правильный выбор анестезиологического пособия до возникновения геморрагического шока, так как нарушения макро- и микроциркуляции вовлекают в патологический процесс важнейшие системы организма, нарушают гомеостаз.
Один из видов акушерской патологии, угрожающий здоровью и жизни женщины из-за возможного массивного акушерского кровотечения, — предлежание плаценты (0,2-0,8 % от общего числа родов). В последние 10—15 лет наблюдается повышение его частоты, что объясняется возрастанием числа внутриматочных вмешательств. Предрасполагающими факторами являются морфологические изменения эндометрия у женщин с отягощенным акушерско-гинекологическим анамнезом. Среди факторов, способствующих предлежанию плаценты, следует указать рубцы на матке, миомы матки. Полное предлежание плаценты при доношенном сроке беременности, установленное ультразвуковым исследованием, является абсолютным показанием к кесареву сечению до начала кровотечения. При неполном предлежании плаценты допустимо родоразрешение через естественные родовые пути при умеренной кровопотере (не более 250 мл), удовлетворительной родовой деятельности, достаточной степени раскрытия маточного зева (5—6 см) после предварительной амниотомии. Продолжающееся кровотечение в объеме, превышающем 250 мл, при неполном предлежании плаценты и отсутствии условий для быстрого родоразрешения является экстренным показанием для кесарева сечения. Опасность массивной кровопотери и развития геморрагического шока не исчезают после родоразрешения. В раннем послеродовом (послеоперационном) периоде высокий риск кровотечения в случаях предлежания плаценты обусловлен недостаточным сокращением нижнего сегмента матки, а также значительно более частым сочетанием предлежания с частичным приращением плаценты. Поэтому при выполнении операции кесарева сечения или при родоразрешении через естественные родовые пути необходимо проводить профилактику кровотечения с использованием утеротонических средств. В настоящее время в НИИ АГ им. Д. О. Отта и за рубежом с целью профилактики кровотечения в раннем послеродовом периоде используется мизопростол (синтетический аналог простагландина Е1) 600—1000 мкг ректально [14]. При затруднении отделения плаценты следует иметь в виду вероятность ее приращения и своевременно переходить на экстирпацию матки.
Особую опасность возникновения массивных акушерских кровотечений представляет преждевременная отслойка нормально расположенной плаценты (0,5-1,4 % от общего числа родов). В 30 % случаев она является причиной массивных кровотечений, приводящих к летальному исходу. Преждевременная отслойка плаценты чаще происходит во время беременности, реже — в родах. Предрасполагающими факторами являются заболевания, в патогенезе которых существенную роль играют хронические нарушения периферического кровотока у пациенток с гестозом и экстрагенительными заболеваниями (гломерулонефрит, гипертоническая болезнь, инфекционно-аллергические васкулиты). Большинство авторов, занимающихся этой проблемой, обоснованно считают, что к важнейшим факторам патогенеза относятся гемодинамические и микроциркуляторные нарушения в маточнолацентарном кровообращении, в результате которых нарушаются важнейшие функции фетоплацентарной системы [1, 3, 8, 10]. Главная задача акушера-гинеколога — быстрое и бережное родоразрешение в зависимости от условий. Своевременное оперативное родоразрешение на начальных стадиях отслойки плаценты позволяет избежать массивной кровопотери и сохранить матку. Следует обратить внимание на то обстоятельство, что причины кровотечения в раннем послеоперационном периоде у женщин после родоразрешения с острой отслойкой плаценты многофакторны. Следовательно, консервативные мероприятия должны ограничиться введением утеротонических средств и наружным массажем матки. При продолжающемся кровотечении показана экстирпация матки.
В случае родоразрешения через естественные родовые пути при преждевременной отслойке плаценты после рождения плода производят ручное отделение плаценты и выделение последа с целью быстрого опорожнения матки. При самостоятельном отделении последа ручное обследование полости матки обязательно.
К наиболее тяжелым повреждениям родовых путей, сопровождающимся болевым шоком (нередко в комбинации с геморрагическим шоком) относится разрыв матки (0,02-0,1 % от общего числа родов). Врачебная тактика при угрожающем и совершившемся разрыве матки заключается в немедленном чревосечении. При угрожающем разрыве матки производят кесарево сечение после предварительного предоперационного токолиза (болюсная форма ß-адреномиметиков). При совершившемся разрыве выбор оптимального варианта колеблется между ушиванием разрыва и удалением матки. При отсутствии инфекции в родах, наличии линейного разрыва (особенно по старому рубцу) допустимо ушивание разрыва после предварительного освежения его краев. При обширных ранах с рваными и разможженными краями, грубых повреждениях, захватывающих нижний сегмент, переходящих на шейку матки или влагалище, следует производить экстирпацию матки [1, 12].
Причинами кровотечений в третьем периоде родов и раннем послеродовом периоде являются задержка частей последа, аномалии прикрепления плаценты, травмы мягких родовых путей, дефекты гемостаза, гипотония матки (2,5—8 % от общего количества родов). Важное значение имеет ведение третьего периода родов. Ручное отделение и выделение последа производят:
- при отсутствии признаков отделения плаценты и кровотечения в течение 20 минут после рождения ребенка;
- при кровопотере 250 мл на фоне продолжающегося кровотечения при отсутствии признаков отделения плаценты.
Дифференциальный диагноз плотного прикрепления и приращения плаценты устанавливается во время операции ручного отделения. При истинном приращении плаценты ручное отделение оказывается безуспешным. В этом случае необходимо отказаться от форсированных ручных манипуляций и произвести ампутацию или экстирпацию матки.
Лечение гипотонических кровотечений должно быть ранним и комплексным. Оно заключается в остановке кровотечения, нормализации гемодинамики, коррекции нарушений гемостаза. Лечение начинают с консервативных методов: опорожнение мочевого пузыря, наружный массаж матки, введение утеротонических средств (окситоцина, метилэргометрина, простагландинов F2a, мизопростола). Эндогенный окситоцин является регулятором активной фазы периода изгнания и раннего послеродового периода. По сравнению с началом родов в периоде изгнания его концентрация в плазме повышается более чем в 3 раза. Короткий период полураспада окситоцина (4-5 минут) делает его практически неэффективным при одномоментном внутримышечном или внутривенном введении. Поэтому для лечения гипотонического кровотечения целесообразно внутривенное капельное введение окситоцина (5—10 ЕД на 250-500 мл изотонического раствора хлорида натрия или 5 % раствора глюкозы). Метилэргометрин оказывает более медленный утеротонический эффект, но действует продолжительней окситоцина. Поэтому его внутримышечное введение целесообразно сочетать с внутривенным капельным назаначением окситоцина.
Ручное обследование полости матки проводят только один раз под качественным обезболиванием, которое позволяет устранить болевой компонент. Чем раньше осуществлена эта манипуляция, тем выше ее эффективность. Ручное обследование полости матки преследует следующие задачи:
- убедиться в отсутствии задержавшихся частей последа;
- исключить нарушения целости матки;
- оказать мощное рефлекторное воздействие на сократимость миометрия наружно-внутренним массажем.
Некоторые авторы рекомендуют бимануальное сдавление матки, при котором одна рука располагается в области переднего свода влагалища, другая — через брюшную стенку сдавливает заднюю стенку матки, создавая положение «гиперантефлексио», которое способствует пережатию маточных сосудов. После ручного обследования полости матки необходима тщательная ревизия мягких родовых путей и ушивание имеющихся разрывов. Это не только останавливает кровотечение, но и рефлекторно способствует сокращению матки. Хороший кровоостанавливающий эффект достигается при введении ПГЕ2а 5 мг или метилэргометрина 0,2 % раствора 1,0 в шейку матки, мизопростола 600—1000 мкг ректально. Отсутствие эффекта от ручного обследования полости матки на фоне введения утеротонических средств свидетельствует о коагулопатическом характере кровотечения и необходимости перехода к оперативным методам лечения и срочной коррекции в системе коагуляции.
Для остановки кровотечения принято использовать 3—5 надежных методов, никогда не повторяя их. При неэффективности консервативного лечения крайне важно выбрать момент для радикального вмешательства. Наиболее частая ошибка — запаздывание с операцией, что ухудшает условия ее выполнения. Прав был профессор В. Ф. Снегирев, который писал: «Лучше иметь живую женщину без матки, чем мертвую — с маткой». Вопрос об операции удаления матки следует поставить при продолжающемся кровотечении и кровопотере более 30 % ОЦК. Ампутация матки показана лишь тогда, когда основную роль играет гипотонический компонент; при наличии коагулопатии следует произвести экстирпацию матки.
B-Lynch (1997) для остановки послеродового гипотонического кровотечения при кесаревом сечении предложил хирургический метод, суть которого сводится к прошиванию передней и задней стенок матки от нижнего сегмента до дна матки. Обязательным условием является разрез в нижнем сегменте матки. Преимущество данной методики, по мнению автора, — возможность избежать перевязки магистральных сосудов матки и сохранить репродуктивную функцию [12].
Если несмотря на проводимую терапию при массивной кровопотере (30 % ОЦК) имеется падение артериального давления ниже критического уровня, то это не является противопоказанием к оперативному лечению. Операцию проводят в III этапа: на I этапе — выполняют срочное чревосечение на фоне инфузионно-трансфузионной терапии, временный гемостаз (наложение зажимов на магистральные сосуды матки); на II этапе — прекращают хирургические вмешательства, продолжают интенсивную терапию до повышения артериального давления, уменьшения гиповолемии, улучшения свертывающей функции крови; на III этапе — производят экстирпацию матки.
Важное значение в исходе лечения гипотонического кровотечения имеет своевременно начатая инфузионная терапия и возмещение кровопотери, применение препаратов, улучшающих реологические свойства крови и микроциркуляцию, предупреждающих развитие геморрагического шока и коагулопатических нарушений. Ориентировочный объем и состав инфузионно-трансфузионных средств представлен в табл. 3.
Восполнение утраченного объема жидкости в циркуляции должно начинаться так быстро, как это возможно. Скорость восполнения объема должна превышать темп кровотечения. В качестве плазмозамещающих растворов желательно использовать средства, не обладающие негативным влиянием на гемостаз и не вызывающие резкого притока интерстициальной жидкости в сосудистое русло. Главенствующее место в трансфузионной терапии акушерских кровотечений отводится свежезамороженной плазме, содержащей большинство компонентов плазменных ферментных систем. Основная роль применения плазмы состоит не в возмещении ОЦК, а в восстановлении гемостатического потенциала крови. При компенсации кровопотери важно учитывать тот факт, что к потере плазмы организм более чувствителен, чем к потере эритроцитов. Потеря 30 % и более начального объема плазмы нередко приводит к летальному исходу. Резерв эритроцитов и гемоглобина по отношению к потере плазмы в 3 раза больше. Дефицит эритроцитов желательно устранять за счет трансфузии эритроцитной массы. Показанием для трансфузии эритроцитов является снижение гемоглобина до 80 г/л, гематокрита до 0,25 л/л. В настоящее время применение цельной консервированной крови должно уступить место широкому использованию компонентов крови, современных кровезамещающих растворов. Удельный вес компонентов крови не должен превышать 60 % объема кровопотери. В дальнейшем используется тактика отсроченных трансфузий.
Таблица 3. Волемический коэффициент (отношение прироста ОЦК к объему введенного раствора) и период полувыведения
Раствор | Волемический коэффициент, % | Период полувыведеиия, час |
Декстран 70 | 120 | 6 |
Декстран 40 | 140 | 4 |
Желатиноль | 60 | 2 |
Гелофузин | 100 | 4-5 |
Полиоксидин | 100 | 2 |
ХАЕС-стерил 6% | 100 | 6-8 |
Для восполнения ОЦК используются кровезаменители, коллоидные, кристаллоидные растворы. Волемическое действие плазмозамещающих растворов гемодинамического действия определяется следующими факторами:
- объемом введенного раствора;
- редепонированием крови из тканей;
- привлечением воды из интерстициального пространства в сосудистое русло (сила связывания воды прямо пропорциональна концентрации и обратно пропорциональна средней молекулярной массе коллоидных частиц); чем выше концентрация и чем меньше молекулярная масса, тем больше сила связывания воды и тем самым больше волемический эффект;
- распределение введенной жидкости между внутри- и внесосудистым секторами.
Для восстановления системной гемодинамики в настоящее время широко используются растворы с высокой молекулярной массой (6 и 10 % ХАЕС-стерил, волекам, инфукол) [5, 10]. На X Европейском конгрессе по проблемам интенсивной терапии (Париж, 1997) было отмечено, что в отличие от коллоидов, переливание до 1500 мл ГЭК в сутки не повышает риск спонтанной кровоточивости. Его гемодинамический эффект в 2— 3 раза превышает эффект раствора альбумина при длительности гемодилюционного эффекта 4-6 часов. В последние годы одним из принципов инфузионно-трасфузионной терапии акушерских кровотечений является категорический отказ от введения гепарина ввиду отсутствия четкой диагностики I фазы синдрома ДВС и перехода ее во II фазу (гипокоагуляции), когда гепарин противопоказан. Трансфузионная терапия должна проводиться на фоне раннего и системного применения ингибиторов протеаз (контрикал, гордокс, трасилол) с целью подавления избыточного фибринолиза и предотвращения прогрессирования внутрисосудистого свертывания крови, антиагрегантного действия. При чрезмерной активации фибринолитического звена системы гемостаза в случаях развития коагулопатических кровотечений используется транексамовая кислота в дозе 500 мг.
Препарат подавляет активность плазмина, стабилизирует коагуляционные факторы и фибрин, снижает проницаемость сосудов и вызывает выраженный гемостатический эффект, что предотвращает деградацию фибриногена [6, 11].
Комплексная инфузионная терапия акушерских кровотечений должна быть направлена на коррекцию метаболического ацидоза, улучшение окислительно-восстановительных процессов, нормализацию микроциркуляции, гемодинамики, поддержание адекватного диуреза, стимуляцию сосудисто-тромбоцитарного звена, профилактику гнойно-септических осложнений.
Резервы снижения неблагоприятных исходов беременности и родов при акушерских кровотечениях далеко не исчерпаны. В настоящее время для профилактики кровотечений и посттрансфузионных осложнений при плановом абдоминальном родоразрешении у беременных высокого риска (рубцы на матке, миомы матки, анатомически узкий таз, крупный плод, многоплодие) применяются различные способы аутогемодонорства. В акушерстве предпочтение отдается дробной заготовке аутоплазмы методом плазмафереза в количестве 600 мл за 2 эксфузии с интервалом 1 неделя, проводимые за 1—2 месяца до родоразрешения. Заготовка плазмы для возмещения интраоперационной кровопотери более целесообразна, чем заготовка крови. Во-первых, при исходно нормальном уровне гемоглобина при кесаревом сечении, сопровождающемся кровопотерей не более 10—15 % ОЦК, уровень гемоглобина в послеоперационном периоде не снижается ниже 90—95 г/л, что, как правило, не требует возмещения глобулярного объема крови. Во- вторых, при наличии субклинических проявлений ДВС-синдрома требуется возмещение гемокоагуляционного потенциала путем введения свежезамороженной плазмы [9].
Главным резервом остается правильно организованная профилактика акушерских кровотечений, начиная с этапа наблюдения за беременными в женской консультации, рациональное ведение беременности, родов и послеродового периода. Одним из эффективных мероприятий является своевременная госпитализация, обследование и лечение беременных группы высокого риска по развитию кровотечения, своевременная правильная оценка возникшего осложнения и его срочное устранение путем проведения лечения в правильно выбранном объеме.
About the authors
Tatiana U. Kuzminykh
Research Institute of Obstetrics, Gynecology and Reproductology named after D.O. Ott
Author for correspondence.
Email: info@eco-vector.com
Department of Obstetrics, Gynecology and Reproductology
Russian Federation, Saint PetersburgReferences
Supplementary files




