Molecular-genetic background of endometriosis: diagnostic potential of heritable and expressed factors
- Authors: Marzhevskay V.V.1, Prisyazhnaya T.S.1, Zhamoydik V.I.2, Berlev I.V.3, Malek A.V.3
-
Affiliations:
- North-Western State Medical University named after I.I. Mechnikov
- Saint Petersburg City Hospital No 38 named after N.A. Semashko
- N.N. Petrov National Medical Research Center of Oncology
- Issue: Vol 67, No 3 (2018)
- Pages: 64-73
- Section: Articles
- Submitted: 19.07.2018
- Published: 15.12.2018
- URL: https://journals.eco-vector.com/jowd/article/view/9087
- DOI: https://doi.org/10.17816/JOWD67364-73
- ID: 9087
Cite item
Full Text
Abstract
Endometriosis (EM) is a common disease in women of reproductive and perimenopausal age, characterized by the formation of ectopic foci of endometrial proliferation. The pathogenesis of the disease is multifactorial and has not been fully studied. Non-invasive examination methods have relative diagnostic value; therefore, current therapeutic approaches frequently do not provide a complete recovery. This situation determines the interest in studying the molecular and genetic background of EM and in searching for new diagnostic and prognostic markers.
In this review, we briefly discuss the prevailing theories of EM etiology, taking into consideration modern scientific concepts. A separate chapter highlights the data of the genome-wide associative studies (GWAS) that indicate the possibilities of involving a number of genes in the pathogenesis of EM (WNT4, CDKN2BAS, FN1). The main part of the review is focused on the analysis of the gene expression studies comparing the ectopic and eutopic endometrium of women with EM. Considering the clinical significance, the results of three studies comparing expression profile of the eutopic endometrium of healthy women versus patients with EM are presented in detail. In conclusion, the prospects of the development and clinical application of heritable and expressed EM markers are assessed.
Full Text
Эндометриоз — статистика заболевания и актуальность проблемы диагностики
Эндометриоз — широко распространен ное заболевание у женщин репродуктивного и перименопаузального возраста. Морфо логическим субстратом заболевания являются очаги пролиферации ткани, идентичной по структуре и функции эндометрию, за пределами границ нормальной локализации слизистой оболочки тела матки. Эндометриоз представляет собой хроническое, прогрессирующее и/или рецидивирующее заболевание, поражающее 12–60 % женщин репродуктивного возраста. Заболевание служит одной из основных причин болевого синдрома, проявляется дисменореей и зачастую бесплодием. Частота бесплодия при генитальном эндометриозе примерно в 3–4 раза превышает частоту бесплодия в популяции, а частота самопроизвольного прерывания беременности колеблется от 10 до 50 % [1], что отражает социальную значимость проблемы эффективной диагностики и лечения этого заболевания.
Диагностика эндометриоза является нетривиальной клинической задачей. Анализ жалоб пациентки позволяет лишь предположить наличие заболевания. Диагностическая информативность бимануального гинекологического обследования и/или эндоскопических методов зависит от локализации процесса и квалификации гинеколога. При диагностике рецидивов заболевания некоторую ценность может иметь методика сочетанного определения онкомаркеров (СА-125, РЭА, СА19-9), разработанная в ФГБУ НЦАГиП им. В.И. Кулакова, но применение этого подхода в ходе первичной диагностики не оправдано. Несмотря на известный субъективизм при интерпретации эхограмм, ультразвуковое исследование признается одним из наиболее информативных методов диагностики эндометриоза, позволяющим установить правильный диагноз в 88,5–96,2 % случаев в зависимости от формы и распространенности процесса. Диагностическая эффективность спиральной компьютерной томографии и МРТ также достаточно высока, но не абсолютна. С учетом факторов доступности и стоимости широкое применение этих методов маловероятно. В клинической диагностике эндометриоза «золотым стандартом» является визуальный осмотр малого таза и брюшной полости в ходе лапароскопии (ESHRE, 2008; RCOG, 2006). Гистологическая верификация эндометриоза, если ее выполнение возможно, обязательна [2]. Положительные результаты гистологического исследования подтверждают наличие заболевания, но отрицательный ответ не исключает существования эндометриоза. Таким образом, верификация диагноза требует применения инвазивных и дорогостоящих методов и не всегда эффективна. Однако, как отмечают авторы клинических рекомендаций Министерства здравоохранения РФ — ведущие отечественные гинекологи [2], существующие классификации эндометриоза субъективны и плохо коррелируют с болевым синдромом и клиническим течением заболевания в целом. Поэтому разработка и внедрение в клиническую практику новых, более эффективных методов диагностики эндометриоза является актуальной научной задачей.
Этиология и патофизиологические аспекты эндометриоза
Этиология эндометриоза до настоящего времени остается открытым вопросом, допускающим существование ряда теорий или гипотез. Согласно метапластической теории стволовые клетки различных тканей в определенных условиях могут превращаться в эндометриальные и формировать эктопические очаги. С учетом современного понимания механизмов дифференцировки стволовых клеток предположение о возможности локальной активации этих механизмов в отдельных участках и формирование анатомически отдаленных «узлов» дифференцированного эпителия представляется слабым местом этой теории. Эмбриональная теория утверждает, что эктопические очаги развиваются из зачатков, сформированных во время эмбрионального развития. Но в эту теорию плохо укладываются случаи прогрессивного развития заболевания, сопровождающиеся появлением новых очагов эктопической пролиферации эндометрия. Согласно имплантационной теории клетки эндометрия могут попадать в толщу миометрия в результате травмы базального слоя слизистой, на поверхности органов брюшной полости — путем ретроградного движения через маточные трубы или в ткани отдаленных органов — с током крови. В любом из перечисленных вариантов для клеток эндометрия характерны аномальные адгезивные и имплантационные (или инвазивные) свойства. Результаты исследований, проведенных в течение ряда лет проф. G. Leyendecker et al. [3], представляют веские аргументы в пользу имплан тационной теории. Этой группой была сформулирована так называемая концепция «повреждения и восстановления ткани» (tissue injury and repair, TIAR), согласно которой патологическая перистальтика миометрия приводит к «аутотравматизации» и дислокации фрагментов базального эндометрия в толщу миометрия или в перитонеальную полость. Пролиферация эндометрия в эктопических очагах сопровождается локальной секрецией эстрогенов, индуцирующих репаративные процессы [4]. Согласно этой теории эндометриоз различных локализаций и аденомиоз имеют сходный патогенез и при этом могут сочетаться. В одном из последних исследований этой группы было показано, что аденомиоз и эндометриоз сочетаются в 80–90 % случаев [5]. Та же закономерность была отмечена и в работах отечественных гинекологов [6]. Допустив правомерность этой теории, необходимо признать, что ключевое патогенетическое значение в развитии эндометриоза должны иметь аномальные особенности эутопического эндометрия и эти же особенности могут определять механизм развития и, вероятно, локализацию очагов эктопической имплантации. Например, аномальные «инвазивные» характеристики клеток эндометрия могут оказывать влияние на патогенез аденомиоза, а повышенная «адгезивность» и устойчивость к аноикису может играть определяющую роль в развитии перитонеального эндометриоза. Кроме теоретического значения, этот вывод может иметь практический смысл: молекулярные и фенотипические особенности эутопического эндометрия обладают диагностической значимостью, так как именно они определяют имплантационный потенциал эктопических фрагментов эндометрия и «направление» развития заболевания.
В дополнение к особенностям эутопического эндометрия некоторые системные факторы могут играть этиологическую роль в развитии эндометриоза. Так, например, группой китайских исследователей было показано, что тромбоциты индуцируют пролиферацию эндометрия в эктопических очагах, активируют неоангиогенез и метапластические изменения фибробластов и клеток миометрия [7]. В работах итальянских исследователей было доказано патогенетическое значение измененной активности тканевых макрофагов в развитии эндометриоза [8]. Определенный вклад в патогенез эндометриоза могут вносить аномалии регуляторных функций иммунной и эндокринной систем [9]. Эти данные подчеркивают системный характер и комплексный патогенез заболевания.
Наследуемые генетические признаки предрасположенности к эндометриозу
Генетическая предрасположенность к развитию эндометриоза описана многими авторами [10], феномен «семейного эндометриоза» известен практикующим гинекологам. Это указывает на существование наследуемых генетических факторов, участвующих в развитии заболевания. Результаты ряда генетических исследований (Genome-wide association study, GWAS), включавших преимущественно популяцию белых американцев и австралийцев, показали, что единичные нуклеотидные замены (single nucleotide polymorphism, SNP) в генах WNT4, VEZT, ID4, NFE2L3, CDKN2BAS1, GREB1, IL1A, ETAA1, FN1, RND3 ассоциированы с повышенным риском развития эндометриоза [11]. Интересно, что аналогичное исследование, проведенное на китайской популяции, выявило ассоциативную связь между эндометриозом и SNP в тех же генах (WNT4, CDKN2BAS1), но в других областях [12]. Независимый анализ определенных SNP в итальянской популяции подтвердил вовлеченность генов WNT4, CDKN2BAS и FN1 в развитие наследственных форм эндометриозa. При анализе греческой популяции были обнаружены ассоциации между риском развития эндометриоза и участками SNP в генах WNT4, VEZT, FSHB [13]. Эти данные указывают на то, что существует ряд «критических» для формирования предрасположенности к эндометриозу генов. При этом наследуемые аномалии могут затрагивать различные регионы генов и приводить к различным изменениям структуры и функции кодируемых белков. Цитируемые работы (GWAS) имеют сугубо описательный характер, поэтому понимание роли отдельных генов (или наследуемых аномалий их структуры) требует проведения экспериментальных исследований. Например, WNT — семейство генов, кодирующих секретируемые сигнальные белки, которые участвуют в системе контроля развития женского фенотипа на эмбриональном этапе. Ассоциации между развитием заболевания и особенностями (SNP) в структуре генов семейства WNT были описаны во многих исследованиях. Усиленная экспрессия гена WNT4 и аномальная активность всего сигнального каскада WNT/β-catenin в очагах перитонеального эндометриоза у модельных животных (крыс) была установлена бразильскими исследователями [14]. При этом особенностей в структуре (последовательности ДНК) гена WNT4 отмечено не было, что оставляет откры тым вопрос о связи между детектируемыми SNP в гене и ролью белка WNT4 в патогенезе эндометриоза. В настоящее время результаты GWAS-исследований вносят ограниченный вклад в понимание этиологии эндометриоза, перспективы применения этих результатов в клинической практике также пока не определены. Однако следует упомянуть работы ряда научных групп, в которых были сделаны попытки валидации данных GWAS путем анализа определенных SNP в группах пациентов с эндометриозом. Например, анализ структуры гена VEZT в клетках крови и эндометрия выявил существование 11 вариантов, один из которых был ассоциирован с риском заболевания и акти вацией экспрессии мРНК [15]. Но авто рам не удалось обнаружить соответствующее изменение экспрессии этого протеина в ткани эндометрия, то есть доказать наличие какой-либо патогенетической связи между исследуемым генетическим фактором и клинической ситуацией. Греческие исследователи цитируемой выше группы также ставили цель оценить наличие генетических особенностей, ассоциированных с риском развития эндометриоза по данным GWAS, у членов семьи (3 поколения), в которой семь женщин имели верифицированный диагноз эндометриоза [16]. В исследование были включены точечные мутации (SNP) в четырех генах, для который «ассоциативная связь» с риском эндометриоза была показана ранее: WNT4, VEZT, FSHB и IL-16. Ни в одном случае не удалось проследить связь между генетическим фактором и клинической картиной [16]. Таким образом, исследование роли наследственных (генетических) факторов в развитии эндометриоза пока находится на уровне описания ассоциативных связей. Очевидно, наследственная предрасположенность к развитию этого заболевания носит многофакторный характер и пока слабо изучена.
Значение и результаты анализа молекулярно-генетических особенностей эктопических и эутопических очагов
С позиции теории «повреждения и восстановления ткани» и с учетом вовлечения в патогенез эндометриоза ряда системных факторов (иммунной, эндокринной систем, тромбоцитов и т. д.) молекулярные особенности очагов экто пического эндометрия представляются малозначимыми в плане понимания патогенетических особенностей заболевания. За последние годы в англоязычной литературе появились десятки публикаций, описывающих разницу в экспрессии факторов регуляции иммунного статуса [17], апоптотической активности [18], метастатического потенциала [19], наблюдаемую между эктопическим и эутопическим эпителием. Ряд публикаций посвящен исследованию разницы эпигенетических особенностей: метилированию [20, 21], экспрессии регуляторных молекул РНК [22] и др. Результаты этих исследований носят описательный характер и плохо сопоставимы. Например, метаанализ работ, посвященных оценке изменений профиля экспрессии микроРНК при ретроцервикальном эндметриозе, сделанный группой российских исследователей, не выявил определенных «маркерных» молекул [23]. В большей части исследований, проанализированных авторами, было проведено прямое сравнение профилей экспрессии микроРНК в эутопическом эндометрии и эктопических очагах. Авторы мета анализа констатировали факт низкой воспроизводимости результатов, а в качестве причины «разнообразия» публикуемых данных была указана клеточная гетерогенность материала эктопических очагов, включавшего стромальные, эпителиальные, эндотелиальные, иммунные клетки [23]. С учетом имплантационной теории выводы авторов обзора могут быть дополнены еще одним заключением. Пролиферация эндометрия в эктопическом очаге неизбежно приводит к модификации экспрессионного профиля и фенотипа клеток. Поэтому молекулярно-генетические особенности эктопического эндометрия могут носить отчасти вторичный (адаптационный) характер. И наконец, задача поиска диагностических маркеров определяет практический интерес к исследованиям не экто пического, а именно эутопического эндометрия. Идентификация молекулярных маркеров «аномальных» имплантационных характеристик эндометрия матки и оценка их корреляции с наличием/локализацией эктопических очагов могли бы послужить основой для разработки малоинвазивных диагностических тестов. В то время как исследование молекулярно-генетических особенностей ткани эктопических очагов может расширить понимание механизмов развития заболевания и сформировать базу для разработки новых терапевтических подходов.
Экспрессионные особенности эутопического эндометия у пациенток с эндометриозом
Приняв за основу теорию «повреждения и восстановления тканей» [3], мы предполагаем, что аномальная функциональная (экспрессионная) активность генома клеток эутопического эндометрия лежит в основе развития различных форм эндометриоза. Это предположение подкрепляется данными о морфологических и биохимических особенностях эутопического эндометрия пациенток с эндометриозом, таких, например, как патологическая иннервация, изме ненная структура сосудов, относительный дефицит 17-бета-гидроксистероиддегидрогеназы 2-го типа (17β-HSD) [24]. В основе подобных изменений должны лежать изменения экспрессии соответствующих генов. Комплексная оценка таких изменений может быть проведена путем сравнения экспрессионного профиля эндо метрия больных и здоровых женщин. К сожалению, число таких исследований крайне ограничено, что не позволяет провести мета анализ данных и оценить воспроизводимость полученных результатов. Так, безупречное с точки зрения дизайна, но пока единственное в своем роде исследование было проведено китайской научной группой [25]. Ученые исследовали восемь образцов эутопического эндометрия женщин с гистологически верифицированным эндометриозом III–IV стадий и пять образцов эндометрия здоровых женщин. Женщины были одной возрастной группы, имели сходные показатели индекса массы тела, материал был получен в течение секреторной фазы менструального цикла. Экспрессионный профиль был оценен методом «глубокого секвенирования» (Next Generation Sequencing, NGS — Illumina platform). В результате было выявлено 72 гена, экспрессия которых существенно отличалась в клетках эндометрия здоровых и больных женщин: развитие заболевания сочеталось с активацией экспрессии 66 и снижением экспрессии 6 генов. Применение алгоритма «контролируемой классификации» (supervised hierarchical clustering analysis) позволило разделить образцы на две группы — патологические и здоровые — на основе анализа экспрессии только этих 72 генов (рис. 1). Исключение составил один патологический образец, отнесенный в один кластер с образ цами, полученными от здоровых женщин. Белки, кодируемые генами, уровень экспрессии которых изменен в эутопическом эндометрии пациенток с эндометриозом, участвуют в различных клеточных процессах: моделировании межклеточного матрикса (инвазии), формировании новых сосудов (неоангиогенез), пролиферации и циклической дифференцировке. Дифференциальная экспрессия, выявленная методом «глубокого секвенирования» для нескольких генов (ADA2, MMP-11, FOS, SERPINE1, DUSP1), была подтверждена традиционным методом ОТ-ПЦР на дополнительном клиническом материале, что доказывает достоверность полученных результатов [25].
Рис. 1. Результат применения алгоритма «контроли руемой классификации» 13 образцов эутопического эндометрия (восемь патологических образцов (EU 11, 19, 6, 1, 21, 7, 18, 5) и пять нормальных образцов N 16, 8, 12, 2, 19) на основе показателей экспрессионной активности 72 генов. Уровень экспрессии обозначен цветом. Воспроизведен с согласия издательства и соблюдением лицензионных соглашений из [25]
Другое аналогичное исследование было проведено американской научной группой [26]. В этой работе был использован материал (эндометрий), полученный в пролиферативной фазе менструального цикла от трех женщин с гистологически верифицированным диффузным аденомиозом и пяти здоровых доноров. Анализ экспрессионного профиля клеток эндометрия был проведен методом чип-гибридизации (Affimetrix platform). Статистическая обработка результатов выявила более тысячи дифференциально экспрессируемых генов: экспрессия 140 генов была выше и 884 генов ниже в эутопическом эндометрии пациенток с аденомио зом по сравнению с эндометрием здоровых женщин. В отличие от ранее цитируемой работы, в данном исследовании в патологических образцах наблюдалось преимущественное угне тение экспрессионной активности генов. Однако эта разница могла быть обусловлена различием методик анализа и статистической обработки. Функции белков, кодируемых дифференциально экспрессируемыми генами, имели отношение к регуляции апоптоза, модификации межклеточного матрикса (инвазии) и реакции клеток на воздействие стероидных гормонов. Применение алгоритма принципиального компонентного анализа (Principal component analysis) к полученным экспрессионным данным позволило выявить относительную схожесть экспрессионных профилей образцов нормального эндометрия, при этом патологические образцы отчетливо отличались от здоровых или друг от друга (рис. 2). Это интересное наблюдение отражает молекулярно-генетическую гетерогенность заболевания. Кроме того, перечень дифференциально экспрессируемых генов, описанных в этом исследовании, включал большое число генов, кодирующих не белки, а малые ядерные РНК и регуляторные микроРНК. Результаты данного исследования также были валидированы путем анализа экспрессии нескольких генов (LOX, MMP7, VCAN, DIO2) методом ОТ-ПЦР.
Рис. 2. Результат применения алгоритма принципиального компонентного анализа данных экспрессионного профиля 8 образцов эутопического эндометрия (пять нормальных образцов/синий цвет и три патологических образца/красный цвет). Воспроизведен с согласия издательства и соблюдением лицензионных соглашений из [26]
В целом результаты двух цитируемых работ мало сопоставимы, так как авторы использовали различный клинический материал (наружный эндометриоз III–IV стадий vs. аденомиоз) и различные методы анализа («глубокое секвенирование» vs. чип-гибридизация). Но данные, полученные в двух независимых исследованиях, отчетливо демонстрируют наличие патологических изменений в эутопическом эндометрии пациенток с различными формами эндометриоза. Очевидно, что для выявления характерных или «маркерных» особенностей экспрессионного профиля клеток эутопического эндометрия у пациенток с эндометриозом, необходимы дополнительные исследования, включающие большее число пациенток. Такие особенности могут представлять собой перспективные диагностические «маркеры», которые в силу доступности материала могут найти широкое применение в клинической практике.
Диагностический потенциал микроРНК при эндометриозе
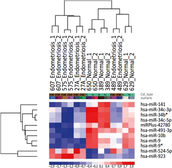
Большое значение для практического применения с целью диагностики эндометриоза имеет изучение особенностей экспрессии регуляторных микроРНК в эутопическом эндо метрии. МикроРНК — это короткие (20–22 п. н.) РНК-молекулы, регулирующие экспрессию генов на посттранскрипционном уровне. МикроРНК вовлечены в патогенез различных заболеваний, включая эндометриоз, при этом изменения активности (уровня экспрессии) этих молекул могут играть как первичную (этиологическую), так и вторичную (адаптационную) роль [27]. В силу ряда факторов (биологическая стабильность, отно сительно небольшое число — простота статистической обработки результатов анализа) молекулы микроРНК представляются более перспективными диагностическими «маркерами» по сравнению с мРНК. Эта гипотеза была сформулирована в недавней обзорной статье канадских авторов [28], которые отметили важность поиска «маркерных» микроРНК в эутопическом эндометрии. Как и в случае белок-кодирующих РНК, абсолютное большинство опубликованных к настоящему времени иссле дований описывают особенности экспрессионного профиля микроРНК в эктопических очагах, что по изложенным выше причинам имеет ограниченное диагностическое значение. В базе PubMed удалось найти лишь одно исследование, авторы которого сравнивали профиль экспрессии микроРНК в клетках эуто пического эндометрия женщин, страдающих эндометриозом, и здоровых доноров [29]. В исследование были включены 4 пациентки с гистологически верифицированным диагнозом эндометриоза III–IV стадий и 3 здоровых донора. Анализ был проведен с помощью чип-гибридизации с использованием специфической панели: miRCURY™ LNA Array (Exiqon platform). Эта панель позволила одновременно оценить уровень экспрессии 1488 молекул микроРНК. Результаты анализа показали, что большинство из этих молекул не детектируется в эндометрии или экспрессируется одинаково в клетках эндометрия больных и здоровых женщин. Уровень экспрессии лишь нескольких молекул (miR-9, miR-34b, miR-34c-5p, miR-34c-3p) статистически значимо отличался в группах пациенток и здоровых доноров. Причем в соответствии с алго ритмом «контролируемой классификации» (supervised hierarchical clustering analysis), примененным к столь малому числу факторов (микроРНК), пациенты и здоровые доноры были разделены на группы с ошибкой лишь в случае одной пациентки (рис. 3). Интересно, что изме нение экспрессии miR-9 было детектировано в этом и в одном из цитируемых выше исследований [26], но детектируемые изме нения носили противоположный характер. Так, результаты лишь одного исследования подтверждают существование специ фических изме нений профиля экспрессии микроРНК в эутопическом эпителии пациенток с эндометриозом. Кроме того, патогенетическое значение некоторых молекул микроРНК было установлено в ряде экспериментальных исследований. Например, в условиях эксперимента in vitro было показано, что miR-17 активно экспрессируется в клетках патологического эндометрия и подавляет экспрессию онкосупрессорного белка PTEN, что стимулирует развитие заболевания [30]. В другом исследовании, авто ры которого использовали функциональный in vitro тест (Transwell assays), была доказана роль miR-10a в формировании инвазивного фенотипа клеток эндометрия [31]. Таким образом, связь между изме нением экспрессионной и функциональной активности ряда молекул микроРНК и патологическими особенностями клеток эндометрия доказана экспериментально, что отражает участие этого класса регуляторных молекул в патогенезе заболевания.
Рис. 3. Результат применения алгоритма «контролируемой классификации» 7 образцов эутопического эндо метрия (четыре патологических образца и три нормальных образца, каждый проанализирован дважды) на основе показателей экспрессионной актив ности 11 молекул микроРНК. Уровень экспрессии обозначен цветом. Воспроизведен с согласия издательства и соблюдением лицензионных соглашений из [29]
В дополнение следует упомянуть факт секреции микроРНК клетками различных тканей в составе белковых комплексов, липополипротеинов или мембранных везикул (экзосом). Секретируемые микроРНК, особенно экзосомальные микроРНК, биологически стабильны и представляют собой потенциальные маркеры в рамках различных технологических решений так называемой «жидкой биопсии» (liquid biopsy). Перспективность исследований в этом направлении была доказана многими авторами на примере ряда молекул: miR-31, miR-145 [32], miR-122, miR-199a [33], miR-17-5p, miR-20a, miR-22 [34], семейства молекул miR-200 [35] и др. Однако дополнительные исследования и оптимизация технологии анализа необходимы для достижений приемлемых показателей диагностической значимости (чувствительности/специфичности) методов, основанных на анализе циркулирующих микроРНК [35].
Заключение
Несмотря на достигнутый прогресс в понимании механизмов развития эндометриоза и возможности применения различных (хирургических и терапевтических) методов лечения, пациентки, страдающие этим заболеванием, не сразу и не всегда получают эффективную терапию. Во многих случаях сложность диагностики определяет отчасти эмпирический выбор терапии, правильность которого зависит от интуиции и опыта врача. Открытие новых, молекулярно-генетических аспектов в патогенезе эндометриоза предоставляет возможности для разработки объективных методов диагностики, а затем и терапии этого заболевания. Но реализация такой возможности может быть лишь результатом тесного взаимодействия специалистов из областей клинической гинекологии, молекулярной биологии, биостатистики и аналитических технологий.
Дополнительная информация
Источник финансирования. Доступ к анализируемой литературе и финансовая поддержка работы по написанию обзора обеспечены ООО «Онкосистема».
Благодарности. Авторы выражают признательность ведущему научному сотруднику лаборатории Онкоэндокринологии МНИЦ онкологии им Н.Н. Петрова канд. мед. наук Е.В. Цырлиной за анализ текста обзора и критические замечания.
About the authors
Veronika V. Marzhevskay
North-Western State Medical University named after I.I. Mechnikov
Author for correspondence.
Email: marzhevskayav@inbox.ru
MD, Post-Graduate Student. The Department of Obstetrics and Gynecology
Russian Federation, Saint PetersburgTatiana S. Prisyazhnaya
North-Western State Medical University named after I.I. Mechnikov
Email: tprisyazhnay@yandex.ru
MD, Post-Graduate Student
Russian Federation, Saint PetersburgValeria I. Zhamoydik
Saint Petersburg City Hospital No 38 named after N.A. Semashko
Email: valerigam@mail.ru
MD, the Head of the Obstetric Division
Russian Federation, Saint PetersburgIgor V. Berlev
N.N. Petrov National Medical Research Center of Oncology
Email: iberlev@gmail.com
MD, PhD, DSci (Medicine), Professor, the Head of the Oncogynecology Scientific Department
Russian Federation, Saint PetersburgAnastasia V. Malek
N.N. Petrov National Medical Research Center of Oncology
Email: anastasia@malek.com
MD, PhD, the Head of the Scientific Laboratory of Oncoendocrinology
Russian Federation, Saint PetersburgReferences
- Ярмолинская М.И., Айламазян Э.К. Генитальный эндометриоз. Различные грани проблемы. - СПб.: Эко-Вектор, 2017. [Yarmolinskaya MI, Aylamazyan EK. Genital endometriosis. Different aspects of the problem. Saint Petersburg: Eko-Vektor; 2017. (In Russ.)]
- Российское общество акушеров-гинекологов. Эндометриоз: диагностика, лечение и реабилитация: федеральные клинические рекомендации по ведению больных. - М., 2013. [Russian Society of Obstetricians and Gynecologists. Endometriosis: diagnosis, treatment and rehabilitation: federal clinical guidelines for managing patients. Moscow; 2013. (In Russ.)]
- Leyendecker G, Wildt L, Mall G. The pathophysiology of endometriosis and adenomyosis: tissue injury and repair. Arch Gynecol Obstet. 2009;280(4):529-538. doi: 10.1007/s00404-009-1191-0.
- Leyendecker G, Wildt L. A new concept of endometriosis and adenomyosis: tissue injury and repair (TIAR). Horm Mol Biol Clin Investig. 2011;5(2):125-142. doi: 10.1515/HMBCI.2011.002.
- Leyendecker G, Bilgicyildirim A, Inacker M, et al. Adenomyosis and endometriosis. Re-visiting their association and further insights into the mechanisms of auto-traumatisation. An MRI study. Arch Gynecol Obstet. 2015;291(4):917-932. doi: 10.1007/s00404-014-3437-8.
- Магало И.Ш. Сочетание аденомиоза и эндометриоза среди пациенток гинекологического стационара // Світ медицини та біології. - 2011. - № 4. - C. 106-110. [Magalo IS. The combination of adenomyosis and endometriosis among gynecological patients. Svіt meditsini ta bіologіi. 2011;(4):106-110. (In Russ.)]
- Liu X, Shen M, Qi Q, et al. Corroborating evidence for platelet-induced epithelial-mesenchymal transition and fibroblast-to-myofibroblast transdifferentiation in the development of adenomyosis. Hum Reprod. 2016;31(4):734-749. doi: 10.1093/humrep/dew018.
- Capobianco A, Rovere-Querini P. Endometriosis, a disease of the macrophage. Front Immunol. 2013;4:9. doi: 10.3389/fimmu.2013.00009.
- Herington JL, Bruner-Tran KL, Lucas JA, Osteen KG. Immune interactions in endometriosis. Expert Rev Clin Immunol. 2011;7(5):611-626. doi: 10.1586/eci.11.53.
- Saha R, Pettersson HJ, Svedberg P, et al. Heritability of endometriosis. Fertil Steril. 2015;104(4):947-952. doi: 10.1016/j.fertnstert.2015.06.035.
- Zondervan KT, Rahmioglu N, Morris AP, et al. Beyond Endometriosis Genome-Wide Association Study: From Genomics to Phenomics to the Patient. Semin Reprod Med. 2016;34(4):242-254. doi: 10.1055/s-0036-1585408.
- Li Y, Hao N, Wang YX, Kang S. Association of Endometriosis-Associated Genetic Polymorphisms From Genome-Wide Association Studies With Ovarian Endometriosis in a Chinese Population. Reprod Sci. 2016. doi: 10.1177/1933719116650753.
- Matalliotakis M, Zervou MI, Matalliotaki C, et al. The role of gene polymorphisms in endometriosis. Mol Med Rep. 2017;16(5):5881-5886. doi: 10.3892/mmr.2017.7398.
- de Mattos RM, Pereira PR, Barros EG, et al. Aberrant levels of Wnt/beta-catenin pathway components in a rat model of endometriosis. Histol Histopathol. 2016;31(8):933-942. doi: 10.14670/HH-11-730.
- Holdsworth-Carson SJ, Fung JN, Luong HT, et al. Endometrial vezatin and its association with endometriosis risk. Hum Reprod. 2016;31(5):999-1013. doi: 10.1093/humrep/dew047.
- Matalliotakis M, Zervou MI, Matalliotaki C, et al. Genetic association study in a three-generation family with seven members with endometriosis. Mol Med Rep. 2017;16(5):6077-6080. doi: 10.3892/mmr.2017.7337.
- Chegini N, Roberts M, Ripps B. Differential expression of Interleukins (IL)-13 and IL-15 in ectopic and eutopic endometrium of women with endometriosis and normal fertile women. Am J Reprod Immunol. 2003;49(2):75-83. doi: 10.1034/j.1600-0897.2003.00028.x.
- Sbracia M, Valeri C, Antonini G, et al. Fas and Fas-ligand in eutopic and ectopic endometrium of women with endometriosis: The possible immune privilege of ectopic endometrium. Reprod Sci. 2016;23(1):81-86. doi: 10.1177/1933719115594019.
- Hapangama DK, Raju RS, Valentijn AJ, et al. Aberrant expression of metastasis-inducing proteins in ectopic and matched eutopic endometrium of women with endometriosis: implications for the pathogenesis of endometriosis. Hum Reprod. 2012;27(2):394-407. doi: 10.1093/humrep/der412.
- Borghese B, Barbaux S, Mondon F, et al. Research resource: genome-wide profiling of methylated promoters in endometriosis reveals a subtelomeric location of hypermethylation. Mol Endocrinol. 2010;24(9):1872-1885. doi: 10.1210/me.2010-0160.
- Dyson MT, Roqueiro D, Monsivais D, et al. Genome-wide DNA methylation analysis predicts an epigenetic switch for GATA factor expression in endometriosis. PLoS Genet. 2014;10(3):e1004158. doi: 10.1371/journal.pgen.1004158.
- Wei S, Xu H, Kuang Y. Systematic enrichment analysis of microRNA expression profiling studies in endometriosis. Iran J Basic Med Sci. 2015;18(5):423-429.
- Альмова И.К., Бобров М.Ю., Чупрынин В.Д., и др. Диагностическая роль микроРНК как биологических маркеров наружного (ретроцервикального) эндометриоза // Акушерство и гинекология. - 2017. - № 8. - C. 34-40. [Almova IK, Bobrov MY, Chuprynin VD, et al. The diagnostic role of microRNAs as biological markers of external (retrocervical) endometriosis. Akush Ginekol (Mosk). 2017;(8):34-40. (In Russ.)]. doi: 10.18565/aig.2017.8.34-40.
- Brosens I, Brosens JJ, Benagiano G. The eutopic endometrium in endometriosis: are the changes of clinical significance? Reprod Biomed Online. 2012;24(5):496-502. doi: 10.1016/j.rbmo.2012.01.022.
- Zhao L, Gu C, Ye M, et al. Identification of global transcriptome abnormalities and potential biomarkers in eutopic endometria of women with endometriosis: A preliminary study. Biomed Rep. 2017;6(6):654-662. doi: 10.3892/br.2017.902.
- Herndon CN, Aghajanova L, Balayan S, et al. Global transcriptome abnormalities of the eutopic endometrium from women with adenomyosis. Reprod Sci. 2016;23(10):1289-1303. doi: 10.1177/1933719116650758.
- Nothnick WB. MicroRNAs and endometriosis: distinguishing drivers from passengers in disease pathogenesis. Semin Reprod Med. 2017;35(2):173-180. doi: 10.1055/s-0037-1599089.
- Ahn SH, Singh V, Tayade C. Biomarkers in endometriosis: challenges and opportunities. Fertil Steril. 2017;107(3):523-532. doi: 10.1016/j.fertnstert.2017.01.009.
- Laudanski P, Charkiewicz R, Kuzmicki M, et al. MicroRNAs expression profiling of eutopic proliferative endometrium in women with ovarian endometriosis. Reprod Biol Endocrinol. 2013;11:78. doi: 10.1186/1477-7827-11-78.
- Hu H, Li H, He Y. MicroRNA-17 downregulates expression of the PTEN gene to promote the occurrence and development of adenomyosis. Exp Ther Med. 2017;14(4):3805-3811. doi: 10.3892/etm.2017.5013.
- Guo Y, Lang X, Lu Z, et al. MiR-10b directly targets ZEB1 and PIK3CA to curb adenomyotic epithelial cell invasiveness via upregulation of E-Cadherin and inhibition of akt phosphorylation. Cell Physiol Biochem. 2015;35(6):2169-2180. doi: 10.1159/000374022.
- Bashti O, Noruzinia M, Garshasbi M, Abtahi M. miR-31 and miR-145 as potential non-invasive regulatory biomarkers in patients with endometriosis. Cell J. 2018;20(1):84-89. doi: 10.22074/cellj.2018.4915.
- Maged AM, Deeb WS, El Amir A, et al. Diagnostic accuracy of serum miR-122 and miR-199a in women with endometriosis. Int J Gynaecol Obstet. 2018;141(1):14-19. doi: 10.1002/ijgo.12392.
- Jia SZ, Yang Y, Lang J, et al. Plasma miR-17-5p, miR-20a and miR-22 are down-regulated in women with endometriosis. Hum Reprod. 2013;28(2):322-330. doi: 10.1093/humrep/des413.
- Rekker K, Saare M, Roost AM, et al. Circulating miR-200-family micro-RNAs have altered plasma levels in patients with endometriosis and vary with blood collection time. Fertil Steril. 2015;104(4):938-946 e932. doi: 10.1016/j.fertnstert.2015.06.029.
Supplementary files






