慢性胰腺炎复杂临床表现的早期诊断和预测的可能性
- 作者: Tarasenko S.V.1, Natalskiy A.A.1, Peskov O.D.1, Bogomolov A.Y.1, Nikiforov A.A.1, Avilushkina E.O.1, Tarakanov P.V.1
-
隶属关系:
- Ryazan State Medical University
- 期: 卷 29, 编号 2 (2021)
- 页面: 267-276
- 栏目: Original study
- ##submission.dateSubmitted##: 30.06.2020
- ##submission.dateAccepted##: 19.11.2020
- ##submission.datePublished##: 22.07.2021
- URL: https://journals.eco-vector.com/pavlovj/article/view/34887
- DOI: https://doi.org/10.17816/PAVLOVJ34887
- ID: 34887
如何引用文章
详细
目的:改进方法诊断复杂的临床评估形式的慢性胰腺炎的临床意义的阳离子胰蛋白酶原的基因多态性(PRSS1),胰腺分泌的胰蛋白酶抑制剂(SPINK1),囊性纤维化跨膜调节器 (CFTR),酒精脱氢酶在复杂型(ADH)和非复杂型慢性胰腺炎患者中的作用。
材料与方法:该研究于2014-2019年在以Ryazan State Medical University named after academician I.P. Pavlov的梁赞国立医科大学医院外科临床基地进行,梁赞肝脏、胰腺和胆道外科中心。我们检查了108例25至65岁的男女患者,其中38例手术治疗合并CP,20例未手术治疗合并慢性胰腺炎,50例无合并慢性胰腺炎(对照组)。与对照组患者进行临床比较研究,在第1天和第10天同时测定基因型,并监测实验室参数。使用“DNA-表达-血液”试剂从全血白细胞中分离DNA进行分析(Lytech有限责任公司,俄罗斯)。
结果:阳离子胰蛋白酶原PRSS1基因和囊性纤维化-2基因CFTR2未发现多态性,这些多态性的预测价值不显著。对于CFTR1囊性纤维化-1基因多态性,比值比为0.444,但无统计学意义。患者复杂临床形式的慢性胰腺炎,阳离子胰蛋白酶原基因的突变PRSS1(χ2=6.453,p=0.012)和抗利尿激素(χ2=14.176,p=0.001)经常被记录,而对于CFTR-1基因χ2=0.873(p=0.351),雌性生殖道- 2χ2不确定,SPINK1—体内χ2=0.873(p=0.351)。研究表明,ADH和正离子胰蛋白酶原PRSS1基因的多态性对应胰腺实质和导管系统更明显的结构变化,导致并发症的可能性更大,病程严重,保守治疗的效率较低;ADH基因多态性增加了囊性CP的发生风险(χ2=5.898,p=0.016)。
结论:在慢性胰腺炎的复杂诊断中,当确定慢性胰腺炎患者的手术治疗指征时,推荐使用ADH基因和阳离子胰蛋白酶原多态性的检测。
全文:
在外科病理的一般结构中,慢性胰腺炎的问题正变得越来越重要[1]。慢性胰腺炎是胰腺的一种慢性疾病,病程长,进展稳定,胰腺实质及其导管的形态学重构。如今,慢性胰腺炎是一种具有社会意义的疾病,该疾病正在复兴,流行率主要在工作年龄人群中增加,这是长期残疾或残疾的原因[1, 2]。
根据卫生部的统计收集俄罗斯联邦和手术的报告服务中心的手术的肝脏、胆道、胰腺、俄罗斯联邦和梁赞地区,有一个年度慢性胰腺炎的发病率增加,手术活动仍处于较高水平,微创手术干预的百分比有增加的趋势。
慢性胰腺炎被定义为一种多因素和多致病疾病。包括遗传因素在内的一系列外部和内部因素决定了一个人一生中发展为慢性胰腺炎的可能性和病程的严重程度。及时诊断、早期发现慢性胰腺炎并预测其病程性质,对于没有伴随躯体病理失代偿及慢性胰腺炎并发症的患者,有可能在最佳时间进行根治性手术干预[2]。基因多态性的测定目前在许多医学分支中被广泛应用[3]。遗传易感基因的识别将有助于预防复杂形式的慢性胰腺炎的临床表现,并可能为慢性胰腺炎的诊断、预防和及时识别手术指征开辟新的综合途径[4, 5]。
目的是通过评估阳离子胰蛋白酶原(PRSS1)、胰腺分泌胰蛋白酶抑制剂(SPINK1)、囊性纤维化跨膜调节因子(CFTR)、酒精脱氢酶(ADH)胰腺炎基因多态性的临床意义,改进诊断复杂临床形式的慢性胰腺炎的方法。
材料与方法。
该研究于2014-2019年在梁赞国立医科大学医院外科临床基地(Ryazan State Medical University named after academician I.P. Pavlov)、梁赞肝脏、胰腺和胆道外科中心开展。这些患者居住在梁赞市和梁赞地区。
并与对照组患者进行临床比较研究。按照要求执行的工作是世界医学协会的《赫尔辛基宣言》的“医学研究的伦理原则与人作为研究对象的参与”修订的2008年,俄罗斯联邦国家标准“良好的临床实践(GCP) GOST R 52379 - 2005”。该研究获得了Ryazan State Medical University named after academician I.P. Pavlov地方伦理委员会的批准(2013)。
入选标准:年龄18–80岁,有慢性胰腺炎征象(M-ANNHEIM分类为“确定的”或“可能的”慢性胰腺炎),根据Cambridge分类胰腺实质存在结构变化,是否有可能取静脉血以确定基因多态性,参与本研究的知情同意书。
不纳入标准:急性胰腺炎发作或复发,有胰腺坏死征象;需要手术治疗的胆囊和胆管的急性疾病(急性胆囊炎、胆总管结石);胰腺胃泌素瘤(Zollinger-Ellison综合征);慢性缺血性腹腺综合征;肝硬化,无论病因和代偿程度如何;慢性腹泻与慢性胰腺炎无关;伴有失代偿性躯体疾病(糖尿病、心血管疾病、慢性肾脏疾病等[6]);任何消化系统及其他部位的恶性肿瘤,有化疗或放疗史;1型糖尿病;患者目前参与任何临床试验的信息。
本研究共纳入108例患者。形成两组:主组(n=58),临床表现复杂的慢性胰腺炎患者行或拟行胰腺切除术,对照组(n=50)。复杂的临床表现为慢性腹痛综合征、门脉高压综合征、梗阻性黄疸综合征和十二指肠郁闭症[7]。对照组为复发性慢性胰腺炎患者,不伴有上述并发症的形成。切除干预被理解为胰腺切除,根据Frey,Beger,包括Bernese修改。所有患者均按慢性胰腺炎检查标准进行检查。两组的临床和人口统计学特征见表1。
表 1研究组慢性胰腺炎患者的临床和人口统计学特征
变数 | 第一组 | 第二组 | 一共 |
n | 58 | 50 | 108 |
男性,n (%) | 49 (84.5) | 39 (78.0) | 88 (81.5) |
女性,n (%) | 9 (15.5) | 11 (22.0) | 20 (18.5) |
年龄,M±m,岁 | 44.7 ± 5.1 | 45.4 ± 3.2 | 44.6 ± 2.5 |
另外,主组患者被分为两个亚组:1A—已经切除的患者,1B—表明根治性手术治疗,但在研究时由于各种原因未进行根治性手术治疗的患者:患者对治疗并发症和伴随疾病进行术前准备和矫正,因个人原因拒绝手术。
除了将实验室和仪器方法纳入慢性胰腺炎患者的检查标准[8, 9]外,还对基因多态性进行了测定。同时在第1天和第10天测定基因型,并监测实验室参数。用于基因分型的样本取自外周静脉全血。材料采用真空管和抗凝剂EDTA-K3应用于壁上。使用“DNA-表达-血液”试剂从全血白细胞中分离DNA进行分析(Lytech有限责任公司,俄罗斯)。然后进行等位基因特异性聚合酶链反应(PCR),然后用电泳分离扩增产物。每对等位基因特异性引物分别对分离的DNA样本进行两次平行扩增反应。用3%琼脂糖凝胶分离扩增反应产物。为了使电泳结果可视化,用1%的溴化乙锭溶液作为染料。采用波长为310nm的紫外辐射对DNA片段进行可视化。对每个样本的荧光信号分析的结果使我们有可能对每个等位基因的存在或纯合子形式的缺失给出一个答案。多态性的定义是在Ryazan State Medical University named after academician I.P. Pavlov中央研究实验室的基础上进行的。在紫外光谱中进行放大反应时,可以确定一个或多个区域的辉光。
本研究确定了以下多态性:PRSS1 (Arg122His)阳离子胰蛋白酶原基因突变,胰分泌胰蛋白酶抑制剂SPINK1(Asn34Ser)基因突变,囊性纤维化-1 CFTR基因突变(Phe508Del),囊性纤维化-2 CFTR基因(Gly542Ter)突变,酒精脱氢酶基因(ADH1B Arg47His)突变(ADH2*1/ADH2*2)。
使用Excel 2016软件(Microsoft,美国)、Stat Soft Statistica 10.0(Stat Soft Inc., 美国)在Microsoft Windows 10操作系统下的个人电脑上对结果进行统计处理。 为了描述正态分布的特征,使用均值(M)和均值的标准误差(m),考虑到95%置信区间,结果记为M±m。为了比较两组正态分布的患者,我们采用了Student’st检验,并采用了与正态分布不同的Mann-Whitney U检验。采用Pearson χ2检验和Fisher精确检验比较两组间定性特征的相关指标(频率和比例)。为了量化一个结果的概率对某个因素存在的依赖性,使用了95%置信区间的优势比。p<0.05认为差异有统计学意义。
研究结果与讨论
对所有患者进行了症状访谈(疾病的最初体征,表2)。因此,第一组和第二组患者的记忆持续时间及慢性胰腺炎的平均表现年龄均无统计学差异。值得注意的是,两组患者的平均发病年龄均为工龄。进行的基因分型结果见表3。
对于ADH基因,根据Fisher和Pearson标准得到有统计学意义的差异,在所有其他比值比中是最高的,作者认为该基因多态性与慢性胰腺炎发生的风险呈正相关。胰蛋白酶胰腺分泌抑制剂SPINK1基因和囊性纤维化-2 CFTR2基因均未发现多态性,这些多态性的预测价值不显著。对于CFTR1囊性纤维化-1基因多态性,优势比为0.444,但无统计学意义(95% CI: 0.078–2.536)。
表 2慢性胰腺炎的平均发病年龄和平均病程
临床诊断条件 | 第一组,n=58 | 第二组,n=50 | p |
历史史持续时间,M±m,年 | 4.4 ± 1.9 | 5.9 ± 1.8 | 0.57 |
慢性胰腺炎平均发病年龄,M±m,年 | 39.1 ± 2.3 | 38.4 ± 1.1 | 0.78 |
表 3慢性胰腺炎患者的基因分型结果
| 第一组,n (%) | 第二组,n (%) | p 用于 F 检验 | 标准 χ2 的 p | Pearson关联系数(C) | 机会比率 |
PRSS1 (R122H) | ||||||
异型合子 | 7 (12.1) | 0 | <0.05 | 0.012 | 0.237 | * |
纯合子 | 51 (87.9) | 50 (100) | ||||
SPINK1 (N34S) | ||||||
异型合子 | 4 (6.9) | 2 (4.2) | >0.05 | 0.351 | 0.09 | 0.444 |
纯合子 | 54 (93.1) | 48 (96.0) | ||||
CFTR1 (del508) | ||||||
异型合子 | 4 (6.9) | 2 (4.2) | >0.05 | 0.351 | 0.09 | 0.444 (0.078-2.536) |
纯合子 | 54 (93.1) | 48 (96.0) | ||||
CFTR2 (Gly542Ter) | ||||||
异型合子 | 0 (0) | 0 (0) | >0.05 | 1 | - | * |
纯合子 | 58 (100) | 50 (100) | ||||
ADH (ADH1B*2) | ||||||
异型合子 | 21 (36.2) | 3 (6.0) | <0.05 | 0.001 | 0.341 | 8.892 |
纯合子 | 37 (63.8) | 47 (94.0) | ||||
注:* —不可能计算机会比率,因为其中一个值是0
对阳离子胰蛋白酶原PRSS1和酒精脱氢酶ADH基因多态性的研究结果具有统计学意义,这些具有高度可靠性的多态性可用于慢性胰腺炎的复杂诊断和预测其复杂临床形态的发展。还应注意的是,所取得的结果与亚洲地区各国的文献资料相符。
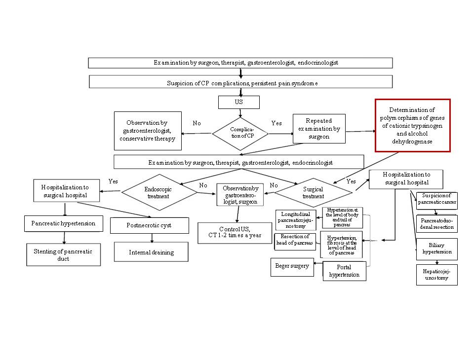
第一组45例(77.6%)胰腺实质内存在保留和坏死后囊肿。根据文献可知,某些蛋白质和酶的结构和功能紊乱可导致实质自溶和囊肿的形成,我们调查了基因多态性与发生囊性慢性胰腺炎风险之间的可能关系(表4)。基因多态性与发生囊性慢性胰腺炎风险之间的统计学显著相关性仅存在于抗利尿激素(ADH)。因此,酒精脱氢酶基因多态性在患者中增加发展胰腺实质囊性病变的风险。因此,所得到的结果决定了在慢性胰腺炎的复杂诊断中纳入基因多态性的确定是明智的(图1)。
图 1基因多态性分析在慢性胰腺炎诊断算法中的位置(突出显示)。
注:提出的算法是作者团队基于当前管理慢性胰腺炎患者的原则的专有开发。
表 4囊性和非囊性慢性胰腺炎患者的基因多态性
基因多态性 | 囊胞状,n (%) | 非囊胞状,n (%) | 标准 χ2 的 p | Fischer标准的 p | 机会比率(95%置信区间) |
n | 45 | 13 | - | - | - |
SPINK1 | 3 (6.7) | 1 (7.7) | 0.898 | >0.05 | 1.2 |
PRSS1 | 5 (11.1) | 2 (15.4) | 0.667 | >0.05 | 0.688 |
CTFR-1 | 3 (6.7) | 1 (7.7) | 0.898 | >0.05 | 1.2 |
CTFR-2 | 0 | 0 | * | >0.05 | * |
ADH* | 20 (44.4) | 1 (7.7) | 0.016 | <0.05 | 9.6 |
注:*—值计算是不可能的
结论
- 在临床表现复杂的慢性胰腺炎患者组中,阳离子胰蛋白酶原基因PRSS1(χ2=6.453,p=0.012)和ADH(χ2=14.176,p=0.001)突变更为常见。胰腺分泌胰蛋白酶抑制剂SPINK1的囊性纤维化-1 CFTR-1基因突变(χ2=0.873,p=0.351)、囊性纤维化-2 CFTR-2基因突变(χ2不确定)(χ2=0.873,p=0.351)未发现这种模式。
- ADH基因多态性显著增加患囊性形式的慢性胰腺炎的风险(χ2=5.898,p=0.016),即使我们能够确定囊性慢性胰腺炎的易感性,并证明动态监测患者的方便性(腹腔超声检查,磁共振胆管胰脏造影,腹腔计算机断层扫描2–3个月)。
- 建议在慢性胰腺炎的复杂诊断中纳入ADH基因多态性和阳离子胰蛋白酶原的定义,并将此分析结果用于明确慢性胰腺炎患者的手术治疗指征。
作者简介
Sergey Tarasenko
Ryazan State Medical University
Email: lorey1983@mail.ru
ORCID iD: 0000-0002-0032-6831
SPIN 代码: 7926-0049
Researcher ID: S-6744-2016
MD, Dr.Sci.(Med.), Professor, Head of the Department of Hospital Surgery
俄罗斯联邦, RyazanAlexander Natalskiy
Ryazan State Medical University
编辑信件的主要联系方式.
Email: lorey1983@mail.ru
ORCID iD: 0000-0002-2387-3440
SPIN 代码: 6503-4327
Researcher ID: N-4944-2016
MD, Dr.Sci.(Med.), Associate Professor, Professor of the Department of Hospital Surgery
俄罗斯联邦, RyazanOleg Peskov
Ryazan State Medical University
Email: lorey1983@mail.ru
ORCID iD: 0000-0003-4467-3461
SPIN 代码: 4539-9830
Researcher ID: W-4123-2017
MD, Cand.Sci.(Med.), Associate Professor, Associate Professor of the Department of Hospital Surgery
俄罗斯联邦, RyazanAleksey Bogomolov
Ryazan State Medical University
Email: alexej.rzgmu@gmail.com
ORCID iD: 0000-0001-8095-3968
SPIN 代码: 1846-7047
Researcher ID: AAQ-8645-2020
MD, Cand.Sci.(Med.), Assistant of the Department of Hospital Surgery
俄罗斯联邦, RyazanAleksandr Nikiforov
Ryazan State Medical University
Email: alnik003@yandex.ru
ORCID iD: 0000-0001-9742-4528
SPIN 代码: 8366-5282
Researcher ID: AAQ-9095-2020
MD, Cand.Sci.(Med.), Associate Professor of the Department of Pharmacology with the Course of Pharmacy of the Faculty Additional Professional Education
俄罗斯联邦, RyazanElena Avilushkina
Ryazan State Medical University
Email: elena.avilushkina@gmail.com
ORCID iD: 0000-0002-4742-0796
SPIN 代码: 2989-3190
Researcher ID: AAR-1219-2020
Resident of the Department of Hospital Surgery
俄罗斯联邦, RyazanPavel Tarakanov
Ryazan State Medical University
Email: lorey1983@mail.ru
ORCID iD: 0000-0002-8358-6603
SPIN 代码: 8125-4110
Researcher ID: AAN-9597-2020
Resident of the Department of Hospital Surgery
俄罗斯联邦, Ryazan参考
- Robinson SM, Rasch S, Beer S, et al. Systemic inflammation contributes to impairment of quality of life in chronic pancreatitis. Scientific Reports. 2019;9(1):7318. doi: 10.1038/s41598-019-43846-8
- Kalashnik RS, Parhisenko YA. Choice of Surgical Treatment Method of Chronic Calculous Pancreatitis. Novosti Khirurgii. 2017;25(4):340-9. (In Russ). doi: 10.18484/2305-0047.2017.4.340
- Solodun MV, Aksentev SB, Nikiforov AA. The first results of evaluation gene CYP2C19 polymorphism’s prognostic significance in patients with myocardial infarction. Nauka Molodykh (Eruditio Juvenium). 2013;(3):43-7. (In Russ).
- Hasan А, Moscoso DI, Kastrinos F. The Role of Genetics in Pancreatitis. Gastrointestinal Endoscopy Clinics of North America. 2018;28(4):587-603. (In Russ). doi: 10.1016/j.giec.2018.06.001
- Hegyi E, Sahin–Tóth M. Genetic Risk in Chronic Pancreatitis: The Trypsin-Dependent Pathway. Digestive Diseases and Sciences. 2017;62(7):1692-701. doi: 10.1007/s10620-017-4601-3
- Zhuravlyova LV, Shekhovtsova YA. Diagnostic markers for chronic pancreatitis in patients with type 2 diabetes mellitus with different phenotype. Eksperimental’naya i Klinicheskaya Gastroenterologiya. 2015;118(6):47-52. (In Russ).
- Krieger AG, Budzinsky SA, Zakharova MA, et al. Complex treatment of patient with chronic pancreatitis. Khirurgiya. 2018;(11):68-70. (In Russ). doi: 10.17116/hirurgia201811168
- Treutlein J, Frank J, Streit F, et al. Genetic Contribution to Alcohol Dependence: Investigation of a Heterogeneou s German Sample of Individuals with Alcohol Dependence, Chronic Alcoholic Pancreatitis, and Alcohol–Related Cirrhosis. Genes. 2017;8(7):183. doi: 10.3390/genes8070183
- Politov SY, Balnykov SI. The amylase test significance in the prediction of mortality of patients with necrotizing pancreatitis in the first three days of the disease onset. I.P. Pavlov Russian Medical Biological Herald. 2016;(1):103-8. (In Russ).
- Khat’kov IE, Mayev IV, Bordin DS, et al. The Russian consensus on the diagnosis and treatment of chronic pancreatitis: Enzyme replacement therapy. Terapevticheskii Arkhiv. 2017;89(8):80-7. (In Russ). doi: 10.17116/terarkh201789880-87
- Ivashkin VT, Maev IV, Okhlobystin AV, et al. Guidelines of the Russian gastroenterological association on diagnostics and treatment of a chronic pancreatitis. The Russian Journal of Gastroenterology, Hepatology, Coloproctology. 2014;24(4):70-97. (In Russ).
补充文件




