Pathophysiology of hepatic insufficiency
- Authors: Brus T.V.1, Evgrafov V.A.1
-
Affiliations:
- St. Petersburg State Pediatric Medical University
- Issue: Vol 13, No 3 (2022)
- Pages: 55-64
- Section: Lecture
- URL: https://journals.eco-vector.com/pediatr/article/view/109759
- DOI: https://doi.org/10.17816/PED13355-64
- ID: 109759
Cite item
Abstract
The liver is a unique and complex functioning organ, which is central in the metabolism of proteins, carbohydrates, fats and plays an important role in digestion, hematopoiesis, hemocoagulation, and detoxification processes. The pathology of the liver is complex and diverse, often accompanied by the pathology of other organs. Liver diseases are often encountered by doctors of various specialties, and for the clinician, knowledge of this pathology of this organ is essential. Currently, there is a steady increase in the number of patients with liver diseases, mostly people of working age. The development of acute and chronic liver pathology in the vast majority of cases is accompanied by the occurrence of various complications, up to the appearance of liver failure.
The lecture contains up-to-date information about the etiology and pathogenesis of hepatic pathology. Pathological processes in the liver are considered taking into account the complexity of its structural and functional organization. The main symptoms and syndromes of liver pathology are described, their pathophysiological assessment is given. Modern classifications of jaundice, hepatitis, liver failurea regiven.
Keywords
Full Text
BACKGROUND
The liver is an unpaired organ of the abdominal cavity, which is the most important organ of chemical homeostasis in the human body [1, 3, 6]. The liver performs various metabolic, synthetic, storage, excretory, and endocrine functions. A partial list of liver functions (approximately 300 of them) is as follows:
1) Metabolic: metabolism of carbohydrates, fats, and proteins.
2) Exocrine: secretion of bile, bile acids, and products of pigment metabolism.
3) Excretory: excretion of bilirubin, drugs, and toxins.
4) Synthetic: synthesis of albumins, coagulation factors, etc.
5) Accumulative: storage of vitamins, glycogen, etc.
6) Antitoxic — neutralization of toxins and ammonia.
Hepatic failure is characterized by a persistent decrease or complete loss of one, several, or all liver functions, which leads to impaired vital functions of the body.
ETIOLOGY OF HEPATIC FAILURE
Biological factors include viruses (hepatitis A–G, TT, infectious mononucleosis, cytomegalovirus, herpes simplex, etc.), bacteria (causative agents of tuberculosis and syphilis), protozoa (giardia and amoeba), fungi, actinomycetes, and helminths.
Hepatitis A virus is an RNA-containing virus of the picornavirus family, with an incubation period of up to 30 days, and fecal–oral transmission mechanism. Sources of infection are water and raw foods. Clinical manifestations include hepatomegaly, pain in the right hypochondrium, jaundice, and cytolysis syndrome. Complete recovery is noted in 99% of the cases.
Hepatic functions and forms of pathology that develop in their impairment
Protein metabolism disorders | |
Impaired albumin synthesis | Development of edema and ascites |
Inhibition of protein synthesis of the hemostasis system | Development of hemorrhagic syndrome (tissue hemorrhage and bleeding) |
Decreased efficiency of amino acid deamination | Increased blood and urine amino acid levels |
Suppression of urea synthesis | Increased blood ammonia concentration |
Lipid metabolism disorders | |
Impaired metabolism of low-density lipoproteins and very-low-density lipoproteins | Fatty hepatosis |
Increased plasma cholesterol levels | Atherosclerosis |
Disorders of carbohydrate metabolism | |
Suppression of glycogenesis and reduced efficiency of glycogenolysis | Fasting hypoglycemia and energy deficiency |
Glucose formation disorders | Postprandial hyperglycemia |
Vitamin metabolism disorders | |
Vitamin A malabsorption | Visual impairment |
Reduced conversion of provitamin to vitamin D | Rickets and osteoporosis |
Inhibition of the formation of coenzymes from vitamins E and K | Myasthenia gravis and coagulopathy |
Mineral metabolism disorders | |
Impaired deposition of iron, copper, and chromium | Anemia and metabolic disorders |
Disorders of hormone metabolism | |
Decreased inactivation of sex hormones, aldosterone, and renin | Endocrinopathy, systemic edema, and arterial hypertension |
Detoxification dysfunction | |
Suppression of the conjugation of indirect bilirubin | Jaundice and increase of toxic direct bilirubin |
Decreased ornithine cycle activity | Accumulation of residual nitrogen and toxic ammonia |
Decreased activity of dehydrogenase enzymes | Intoxication syndrome and encephalopathy |
Digestive disorder | |
Reduced bile production | Malabsorption, steatorrhea, avitaminosis, and energy deficiency |
Hepatitis B virus is a DNA-containing virus from the hepadnavirus family. It contains surface HBs antigen (also essential for the reproduction of hepatitis D virus), nuclear HBcor antigen, and HBe antigen. The incubation period is up to 90 days. The transmission mechanism is parenteral, sexual, and vertical. The clinical presentation is jaundice in 35% of the cases + biochemical presentation (cytolysis + cholestasis + inflammation of the liver + impaired synthetic function). Effective prevention is vaccination.
Hepatitis C virus is an RNA-containing virus of the flavirus family. It has a highly variable genome. The incubation period is 7–10 weeks. The transmission mechanism is parenteral, rarely sexual and vertical. The clinical presentation is chronic cytolysis + cholestasis + liver inflammation. No vaccine is available, but treatment is effective.
Hepatitis D virus is a common co-infection of the hepatitis B virus, immunodeficiency virus B (HBV), and infection of HBV carriers. The course is very severe, with frequent lethal outcomes.
Hepatitis E virus has the highest prevalence of infection in India. The route of transmission is fecal–oral (as in hepatitis A). The course is not severe.
Autoimmune hepatitis has a prevalence of approximately 20% of all cases of chronic hepatitis. It usually develops in young and middle-aged women. The acute form is rarely registered. It is associated with autoimmune diseases in 50% of the cases. Diagnosis is based on history, absence of viral markers, presence of mesenchymal inflammatory syndrome (IgG↑ and thymol test), positive tests for antinuclear (ANA), anti-smooth muscle (ASMA), and antimitochondrial (AMA) antibodies. Clinical manifestations include asthenia, fever, arthralgia, myalgia, jaundice, and biochemical presentation (inflammation, cytolysis, cholestasis, and impaired synthetic function). Biopsy shows hepatitis with lymphoplasmacytic infiltration.
Chemical factors (hepatotropic poisons) are alcohol (acetaldehyde), industrial poisons (carbon tetrachloride, heavy metals, chloroform, arsenic, and organophosphate insecticides), plant poisons (aflatoxin, muscarine), tissue decay products, products of impaired metabolism, and drugs (sulfonamides, biomycin, tetracycline, cytostatics, etc.).
Alcoholic liver disease is the main cause of liver pathology in industrialized countries. It develops in 25% of alcohol consumers. Degrees of damage to hepatocytes include fatty hepatosis, alcoholic hepatitis, and cirrhosis. For the development of cirrhosis, a daily dose of alcohol of 200 mL is sufficient for 10–16 years. It is characterized by a significant increase in intracellular enzymes aspartate aminotransferase (AST), alanyl aminotransferase (ALT), and alkaline phosphatase. In some cases, cirrhosis may develop without significant changes in hepatic tests. Biopsy reveals parenchymal dystrophy of varying degrees* [2].
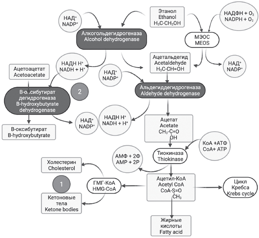
In alcoholic liver disease, hepatocyte damage occurs following the direct cytopathic action of acetaldehyde, the main metabolite of ethanol. In this case, stable compounds are formed, which can persist for a long time in the liver tissue, despite the completion of ethanol metabolism (Fig. 1).
Fig. 1. Ethanol metabolism in the liver. 1 — endogenous cholesterol synthesis; 2 — NADH reduction. MEOS — microsomal ethanol-oxidizing system; CoA — coenzyme A; HMG-CoA — 3-hydroxy-3-methyl-glutaryl-coenzyme A reductase; AMP + 2Р — adenosine monophosphate + 2 phosphate; ATP — adenosine triphosphate / Рис. 1. Метаболизм этанола в печени. 1 — синтез эндогенного холестерола; 2 — восстановление никотинамид-аденин-динуклеатида (НАДН). МЭОС — микросомальная этанолокисляющая система, КоА — коэнзим А, ГМГ-КоА — 3-гидрокси-3-метил-глутарил-коэнзим А редуктаза, АМФ + 2Ф — аденозинмонофосфат + 2 фосфата, АТФ — аденозинтрифосфат
Toxic hepatitis is commonly caused by an acute overdose of drugs, such as paracetamol (in 50% of cases), sulfonamides, antibiotics, and cytostatics. The degree of liver damage is unpredictable and has low dependence on the dose of toxicants. The liver is greatly affected by the combined alcohol syndrome. Various degrees of severity of liver damage are possible, from asymptomatic with moderate cytolysis to severe damage, up to hepatic coma and lethal outcome. Possible consequences include autoimmune hepatitis and liver cancer. Biopsy reveals parenchymal and hydropic dystrophy of varying severity.
Alimentary factors are protein, vitamin starvation, fatty foods, and high carbohydrate foods.
Non-alcoholic fatty liver disease is the most common form of liver disease. It represents characteristic changes in hepatocytes, mainly with large-caliber steatosis in patients who do not consume alcohol in amounts that cause liver damage [4, 5, 8].
Damage to hepatocytes and dysfunction of other organs and systems include circulatory failure (hypoxia of hepatocytes), endocrine diseases, tumors, allergies, and kidney failure.
PATHOGENESIS OF LIVER FAILURE
Liver diseases have similar pathogenesis of liver failure (Fig. 2). Its pathogenesis is based on massive damage to hepatocytes, resulting in the inhibition of hepatic functions with subsequent disruption of the activity of nearly all organs, primarily the central nervous system, kidneys, and lungs, subsequent hemodynamic changes, impaired tissue perfusion, metabolic acidosis, and ultimately multisystem organ failure [7, 9].
Fig. 2. General pathogenesis of liver failure / Рис. 2. Общий патогенез печеночной недостаточности
Depending on the rate of development and initial state of the organ, liver failure can be acute or chronic.
Acute liver failure is manifested by massive necrosis of hepatocytes in fulminant forms of acute viral or toxic hepatitis, rickettsial disease, mycoplasmosis and mixed fungal infections, liver abscesses, purulent cholangitis, and sepsis.
Chronic liver failure develops in chronic liver diseases of infectious and non-infectious etiology, in the late stage of liver cirrhosis, and after surgical interventions for porto-caval shunting.
PATHOPHYSIOLOGICAL SYNDROMES OF LIVER FAILURE
Portal hypertension syndrome
This is characterized by an increase in pressure in the portal vein caused by impaired blood flow of various origins and localizations, such as in the portal vessels, hepatic veins, and inferior vena cava.
A typical consequence of portal hypertension is the formation of a bypass phenomenon, particularly between the portal vein and inferior vena cava system outside the liver (porto-caval anastomoses). Three main localizations of such shunts are known, namely, skin anastomoses in the umbilical region (arachnogastria), anastomoses in the lower third of the esophagus, and hemorrhoidal veins. Blood shunting deactivates partially or completely the antitoxic function of the liver because blood containing large amounts of toxic substances coming from the intestine through the portal vein bypasses the liver parenchyma and enters the general circulation. This results in severe intoxication [14].
Intoxication syndrome
The weakening of the antitoxic function of the liver is expressed in impaired neutralization of not only indirect bilirubin and ammonia but also toxic products such as aromatic hydrocarbons, nitrobenzene, indole, skatole, phenol, putrescine, and cadaverine, coming from the intestine through the portal system, as well as drugs (sulfanilamides, cardiac glycosides, etc.). This necessitates a careful selection of drug doses in such patients.
In some cases, disorders of the metabolic processes in the liver are accompanied by the emergence of endogenous carcinogens such as metabolites of tryptophan, tyrosine, nitrosamines, and nitrosomethylurea. [10, 11].
The weakening of the function of hepatic macrophages (Kupffer cells) leads to the weakening of the barrier function when unneutralized microbes and their toxins, antigens and immune complexes enter the blood, which leads to a decrease in resistance to infection and development of allergic and immune diseases. In severe cases, toxemia may develop (with leukocytosis, fever, hemolysis of erythrocytes, intestinal erosions, renal failure, etc.), and in the case of porto-caval shunting, severe toxic shock occurs [13].
Hepatic encephalopathy syndrome and hepatic coma
Hepatic coma is the most severe manifestation of functional liver failure, which is characterized by toxic damage to the central nervous system with severe neuropsychiatric disorders, convulsions, impaired consciousness, and impaired functioning of the body [12].
Shunt (bypass) coma represents intoxication with metabolic products and exogenous substances as a result of their entry into the general circulation.
Parenchymal coma is manifested by intoxication associated with damage and death of a significant portion of the liver and loss of detoxification function. Coma is manifested by a mental disturbance, impaired consciousness, blood circulation, and respiration, convulsions, hypoxic and hemorrhagic syndrome, hepatocellular jaundice, hypoglycemia, hypoproteinemia, and impaired water–electrolyte and acid–base balance.
Encephalopathy is caused by the presence of numerous substances and cerebrotoxins in the blood, which include the following:
- Ammonia, which eliminates α-ketoglutaric acid from the Krebs cycle, which is accompanied by energy deficiency
- Protein metabolites (phenol, indole, skatole, amines, etc.)
- Fatty acids, namely, butyric, caproic, and valeric acids, damaging the lipid components of cell membranes and disrupting the transmission of excitations in the ganglia
- False neurotransmitters, namely, octopamine and β-phenylethylamine, which disrupt synaptic transmission by displacing norepinephrine and dopamine from the synapses.
Hepatic edema, ascites
Ascites is the accumulation of fluid in the abdominal cavity. It is most common in hepatic cirrhosis.
Factors that contribute to the development of hepatic edema are as follows:
- Portal hypertension increases the hydrostatic pressure in all venous vessels of the liver (hydrodynamic factor).
- Decreased plasma oncotic pressure is caused by a decrease in albumin synthesis in the liver (oncotic factor).
- Increased lymphopoiesis is caused by the blockade of the venous outflow, development of dynamic lymphatic insufficiency, and leakage of lymph through the wall of lymphatic vessels (lymphogenic factor).
- Hyperaldosteronism is caused by the activation of the renin–angiotensin–aldosterone system due to deterioration of renal blood flow and a decrease in aldosterone inactivation in the liver (endocrine factor).
Jaundice is a symptom characterized by a yellow coloration of the skin, sclera, and mucous membranes as a result of the deposition of bile pigments when their blood level increases over 30–35 µmol/L.
Figure 3 presents the main metabolic stages in the conversion of bilirubin. Based on them, true jaundice can result from three main causes:
- Hemolytic (cythemolytic icterus) jaundice is caused by the excessive destruction of red blood cells (hemolysis) and increased generation of indirect bilirubin in the blood plasma. As a result, more amount of direct bilirubin is formed in the liver, and more urobilinogen and stercobilinogen are generated in the intestine. Feces become hypercholic (due to the increased content of stercobilin in it). The liver cannot extract all urobilinogen from the blood flowing from the intestine; thus, it enters the general circulation and is excreted in the urine (Fig. 3).
- Parenchymal (hepatic) jaundice is associated with one of three causes, namely, impaired capture of indirect bilirubin from the blood at the level of the hepatocyte basolateral membrane, conjugation and metabolism of direct bilirubin and its transport to the hepatocyte cytosol, and excretion of direct bilirubin through the biliary membrane of the hepatocyte into the cholangioles.
Fig. 3. Metabolism of bilirubin / Рис. 3. Метаболизм билирубина в организме
Parenchymal jaundice is a result of damage to the liver and can be manifested by syndromes of cytolysis (increased blood levels of ALT, AST, lactate dehydrogenase 4, lactate dehydrogenase 5, and gamma-glutamyl transpeptidase), cholestasis (increased levels of 5-nucleotidase and alkaline phosphatase), acholia, and cholemia. Inflammatory or degenerative destruction of hepatocytes, blood vessels, bile ducts, and capillaries is accompanied by the entry of hepatic bile into the blood: the blood level of total bilirubin (that of direct bilirubin to a greater extent and that of indirect bilirubin to a lesser extent) increases.
Comparative characteristics of jaundice
Indicator | Cythemolytic icterus | Hepatocellular jaundice | Obstructive jaundice |
Total bilirubin | Normal/increased | Increased | Increased |
Indirect bilirubin | Increased | Normal/increased | Normal |
Direct bilirubin | Normal | Increased | Increased |
Urobilinogen | Increased | Normal/increased | Decreased/negative |
Urine color | Dark | Dark (foamy, beer-colored) | Dark |
Stool color | Dark | Discolored | Discolored |
Alkaline phosphatase | Normal | Normal | Increased |
ALT and AST | Normal | Increased | Normal |
- Obstructive jaundice results from the impaired outflow of bile through the hepatic and extrahepatic ducts from the bile capillaries to the common excretory duct. If there is blockage to the release of bilirubin with bile into the intestine, bile is transported back into the blood. Thus, indicators of indirect bilirubin increase in the blood, which is associated with its slow consumption by hepatocytes. Moreover, regurgitation of direct bilirubin from the hepatocytes or bile ducts into the blood leads to an increase in its blood concentration.
Hereditary enzymopathic jaundices
Gilbert’s syndrome (autosomal dominant type of inheritance) is characterized by a decrease in glucuronyl transferase in the liver and a decrease in the conjugation of indirect bilirubin, which blood level is moderately increased.
Crigler–Najjar syndrome (mixed type of inheritance) is characterized by the complete absence of glucuronyl transferase; as a result, direct bilirubin is not generated in the liver at all, and the amount of non-detoxified indirect bilirubin reaches 260–550 µmol/L, which can lead to severe encephalopathy.
Dubin–Johnson syndrome (dominant type of inheritance) is manifested by the development of partial cholestasis without cholemia (the level of only direct bilirubin in the blood increases).
Acholia syndrome is manifested by a significant decrease or complete cessation of the flow of bile into the intestines. The lack of bile leads to impaired emulsification and absorption of fat, malabsorption of fat-soluble vitamins, decrease in intestinal tone and peristalsis, and elimination of the bactericidal function of bile. Clinical manifestations of this syndrome are acholic feces, steatorrhea, malabsorption syndrome, and hypovitaminosis A, D, E, and K.
Hepatorenal syndrome is characterized by acute tubular necrosis caused by toxic substances due to liver failure, hyperactivation of the renin–angiotensin–aldosterone system due to the stagnation of the blood in the portal system, renal vasoconstriction, a sharp decrease in the glomerular filtration rate, and sodium and water retention.
Hemorrhagic syndrome is caused by the impaired synthesis of coagulation factors following impairment of the protein-synthetic function of the liver and bleeding from the dilated veins of the esophagus, stomach, and hemorrhoids.
Endocrinopathy is caused by the inactivation of steroid hormones and parathyroid hormones and a decrease in the level of transport proteins. The most common are as follows:
- Hyperaldosteronism causes edema, hypokalemia, and excretory alkalosis
- Hyperestrogenemia causes gynecomastia, testicular atrophy, and impotence in men and menstrual disorders, telangiectasia, and palmar erythema in women
- Hyperparathyroid hormonemia increases the leaching of calcium from the bones
- Hyperreninemia is caused by a decrease in the volume of circulating blood due to the deposition of the blood in the portal vein, increasing edema and arterial hypertension.
ADDITIONAL INFORMATION
Author contribution. Thereby, all authors made a substantial contribution to the conception of the work, acquisition, analysis, interpretation of data for the work, drafting and revising the work, final approval of the version to be published and agree to be accountable for all aspects of the work.
Competing interests. The authors declare that they have no competing interests.
Funding source. This study was not supported by any external sources of funding.
ДОПОЛНИТЕЛЬНАЯ ИНФОРМАЦИЯ
Вклад авторов. Все авторы внесли существенный вклад в разработку концепции, проведение исследования и подготовку статьи, прочли и одобрили финальную версию перед публикацией.
Конфликт интересов. Авторы декларируют отсутствие явных и потенциальных конфликтов интересов, связанных с публикацией настоящей статьи.
Источник финансирования. Авторы заявляют об отсутствии внешнего финансирования при проведении исследования.
* T.V. Brus, A.G. Vasiliev, A.P. Trashkov, et al., Patent 2757199. RF No. 2020139933/10/12/2021. Bull. No. 29. A Method for Modeling Fatty Liver Disease of Mixed Genesis in Rats. Patent holder Saint Petersburg State Pediatric Medical University.
About the authors
Tatyana V. Brus
St. Petersburg State Pediatric Medical University
Author for correspondence.
Email: bant.90@mail.ru
PhD, MD, Associate Professor of the Department of Pathological Physiology with a Class of Immunopathology
Russian Federation, Saint PetersburgVladimir A. Evgrafov
St. Petersburg State Pediatric Medical University
Email: psh_k@mail.ru
PhD, MD, Associate Professor of the Department, of Anesthesiology, Resuscitation and Emergency Pediatrics
Russian Federation, Saint PetersburgReferences
- Brus TV, Pyurveev SS, Kravtsova AA, Balashov LD. Sravnitel’naya kharakteristika modelei zhirovoi distrofii pecheni razlichnogo geneza. Children’s Medicine of North-West. 2021;9(1):66–67. (In Russ.)
- Brus TV, Vasil’ev AG, Pyurveev SS, et al. Biomodelirovanie zhirovoi distrofii pecheni razlichnogo geneza. OpenBio: Proceeding of the VIII international scientific and practical conference of young scientists of biophysics, biotechnologists, molecular biologists and virologists. Naukograd Kol’tsovo, 2021. P. 170–171. (In Russ.)
- Brus TV, Pyurveev SS, Zabezhinskii MM, Vasil’eva AV. Osobennosti modelirovaniya zabolevanii pecheni razlichnoi ehtiologii. Forcipe. 2021;4(3):162–163. (In Russ.)
- Brus TV, Pyurveev SS, Vasilieva AV, et al. Morphological liver changes in case of various ethiology fatty distrophy. Russian Biomedical Research. 2021;6(3):21–26. (In Russ.)
- Brus TV, Khaytsev NV, Kravtsova AA. Liver dysfunction in pathogenesis of burn disease and its correction with succinate-containing drugs. Pediatrician (St. Petersburg). 2016;7(4):132–141. (In Russ.) doi: 10.17816/PED74132-141
- Vasil’ev AG, Khaitsev NV, Trashkov AP. Praktikum po patofiziologii. Uchebnoe posobie dlya studentov meditsinskikh vuzov. Saint Petersburg: Foliant, 2014. 344 p. (In Russ.)
- Vasil’ev AG, Khaitsev NV, Babichev AV, et al. Narusheniya mikrotsirkulyatsii, tromboz, vospalenie. Saint Petersburg: St. Petersburg State Pediatric Medical University Publ., 2019. 28 p. (In Russ.)
- Savchenko YuV, Sergievskaya ZA, Lopatieva SO. Non-alcoholic fatty liver degeneration in people of different age groups: a modern view of the problem. University therapeutic journal. 2022;4(1):11–21. (In Russ.)
- Stroev YuI, Churilov LP, Bel’gov AYu, Chernova LA. Ozhirenie u podrostkov. Saint Petersburg: Medkniga “EHLBI”, 2003. 216 p. (In Russ.)
- Kharrison TR. Vnutrennie bolezni v 10 tomakh. Braunval’d E, Issel’bakher KDzh, Petersdorf RG, et al editors. T. 7: Bolezni organov pishchevareniya. Moscow: Meditsina, 1996. 720 p. (In Russ.)
- Khenderson DM. Patofiziologiya organov pishchevareniya. Saint Petersburg: Nevskii dialekt, 1997. 224 p. (In Russ.)
- Åberg F, Puukka P, Salomaa V, et al. Risks of light and moderate alcohol use in fatty liver disease: follow-up of population cohorts. Hepatology. 2020;71(3): 835–848. doi: 10.1002/hep.30864
- Chang Y, Cho YK, Kim Y, et al. Nonheavy drinking and worsening of noninvasive fibrosis markers in nonalcoholic fatty liver disease: a cohort study. Hepatology. 2019;69(1):64–75. doi: 10.1002/hep.30170
- Mitra S, De A, Chowdhury A. Epidemiology of non-alcoholic fatty liver diseases. Transl Gastroenterol Hepatol. 2020;5:161–166. doi: 10.21037/tgh.2019.09.08
Supplementary files







