Space experiment "Convergence": retrieving of atmospheric water vapor profile using of artificial neural networks
- Authors: Pashinov E.V.1
-
Affiliations:
- Space Research Institute
- Issue: No 6 (2019)
- Pages: 13-25
- Section: ФИЗИЧЕСКИЕ ОСНОВЫ ИССЛЕДОВАНИЯ ЗЕМЛИ ИЗ КОСМОСА
- URL: https://journals.eco-vector.com/0205-9614/article/view/18789
- DOI: https://doi.org/10.31857/S0205-96142019613-25
- ID: 18789
Cite item
Full Text
Abstract
The paper is carried out to the investigation of the possibility of retrieving absolute humidity profile of the atmosphere using an artificial neural network based on the modeling of radiometric data of the passive microwave complex MIRS, which is part of the scientific equipment of the space experiment "Convergence". The main approaches to the construction of artificial neural networks are considered. The process of modeling MIRS’s radiometric data are described. Selection of optimal characteristics of the neural network is carried out. Necessity of the information about atmospheric temperature profile for the best accuracy in solving the inverse problem are shown. The advantages of using “differential” channels in the 22 GHz absorption band for the humidity profile retrieving are proved. The expected errors of the atmospheric humidity profile retrieving during the “Convergence” experiment at altitudes from 0 to 10 km are given.
Full Text
ВВЕДЕНИЕ
На сегодняшний день космические дистанционные методы исследований атмосферных процессов приобретают все большую актуальность. Связано это, по большей части, с растущим научным интересом к глобальным изменениям климата и увеличением частоты появлений катастрофических атмосферных явлений (Climate change, 2014). Помимо исследования глобальных атмосферных процессов большой научный интерес представляют исследования краткосрочной атмосферной динамики, в том числе трехмерной (Ермаков и др., 2014; Шакров, 2010). Кроме того, спутниковую информацию о состоянии атмосферы все большими темпами усваивают различные метеослужбы при составлении прогнозов погоды и разработке погодных моделей.
В настоящее время задача восстановления характеристик атмосферы успешно решается с применением пассивных космических систем ДЗЗ, проводящих измерения собственного теплового излучения системы океан-атмосфера в инфракрасном и микроволновом диапазоне длин волн. Микроволновые системы, имея худшее разрешение по высоте и по поверхности чем у инфракрасных систем, обладают преимуществом за счет меньшего влияния облачности на результаты измерений.
Для восстановления профиля влажности тропосферы в микроволновом диапазоне современные приборы традиционно используют 3–6 частотных каналов на склоне линии поглощения водяного пара 183.31 ГГц (Gohil, Mathur, 2006; Weng, Zou, 2012). Однако особенности радиофизических свойств системы океан-атмосфера и характеристики существующих приборов на данных частотах не позволяют достичь хороших результатов восстановления профиля влажности, особенно в нижней части тропосферы (Стерлядкин и др., 2017).
В Институте Космических Исследований РАН в настоящее время разрабатывается космический эксперимент “Конвергенция” приоритетной задачей которого является восстановление детальных профилей влажности тропосферы. Для решения поставленной задачи в эксперименте будет использован пассивный микроволновый радиометр спектрометр МИРС (Шарков и др., 2018), позволяющий проводить восстановление влажности атмосферы на 6–8 высотных уровнях на базе комплексных микроволновых измерений как в области линии 183.31 ГГц, так и в области линии 22.235 ГГц. Особенностью использования низкочастотной полосы является новый метод дифференциальных измерений, основанный на работе (Стерлядкин, Шарков, 2014; Стерлядкин и др., 2017). Достоинством этого метода является более высокая чувствительность измерений к нижним слоям тропосферы, а также возможность снижения вкладов облачности, осадков и подстилающей поверхности на результаты измерений, что повышает точность решения задачи восстановления.
Несмотря на обилие работ в данной области (Поляков и др., 2014; Саворский и др., 2018; Di Paola et al., 2018), нельзя сказать, что задача восстановления профиля влажности в микроволновом диапазоне полностью решена и не требует дальнейших исследований. Идет постоянное совершенствование не только приборной части микроволновых систем ДЗЗ, но и методической части решения обратных задач. Наиболее современным подходом к решению обратных задач ДЗЗ является применение искусственных нейронных сетей (ИНС). Именно ИНС дают наилучшие результаты при наименьших временных и вычислительных затратах, поэтому они используются в настоящее время большинством исследователей для восстановления метеопараметров на базе спутниковых многочастотных измерений. Данная работа посвящена исследованию возможностей нейронных сетей при решении обратной задачи восстановления профиля влажности тропосферы по радиометрическим данным прибора МИРС в рамках проекта КЭ “Конвергенция”.
ПОСТАНОВКА ЗАДАЧИ
Основной задачей работы является подготовка методического и программного обеспечения для оперативной обработки ожидаемых данных нового космического эксперимента “Конвергенция” и оценка ожидаемых ошибок восстановления профиля влажности атмосферы. Поскольку аппаратура еще не запущена на орбиту, данные измерений яркостной температуры прибором МИРС отсутствуют, поэтому вся дальнейшая работа будет выполняться на основе результатов моделирования. Такой подход является довольно распространенным в практике разработки алгоритмов ДЗЗ и хорошо описан в работе (Blackwell, 2005).
Рассмотрим основные методы и подходы к решению данной задачи. Из теоретических основ пассивного микроволнового ДЗЗ (Шарков, 2014; Кутуза и др., 2016) известно, что в плоскослоистом приближении связь между термодинамическими параметрами системы океан–атмосфера и ее собственным тепловым микроволновым излучением описывается соотношением:
(1)
В соотношении (1) профиль абсолютной влажности ρ(h) сложным образом участвует в расчете коэффициентов погонного поглощения атмосферы γ(ν, h) (Rosenkranz, 1998) и, соответственно, оптических плотностей атмосферы τ(ν, h) и τ0(ν). Если рассматривать соотношение (1) как интегральное уравнение, которое нужно решить относительно профиля абсолютной влажности ρ(h), то окажется, что его решение относится к классу некорректных обратных задач.
Для поиска приближенного аналитического решения (1) обычно применяют подход, заключающийся в использовании нескольких частотных каналов в области сильной линии поглощения водяного пара. Традиционно используются частотные каналы на склоне линии поглощения 183.31 ГГц. Сильное поглощение в этой линии приводит к тому, что доминирующим вкладом в яркостную температуру, регистрируемую на ИСЗ, становится восходящее излучение атмосферы. При этом, заменяя профиль влажности и значение яркостной температуры на их отклонение от некоторого стандартного значения, набор уравнений на различных частотах можно свести к системе уравнений Фредгольма 1-го рода, для которой существуют методы приближенного решения (Тихонов, 1974).
Такой аналитический подход достаточно сложно применять к реальным данным ДЗЗ, поскольку существует множество помеховых составляющих, которые нужно учесть в модели, и описанные выше допущения для сведения (1) к уравнению Фредгольма 1-го рода сами по себе приводят к ошибкам восстановления, поэтому в современной практике ДЗЗ все больше применяется эмпирический подход к решению обратных задач. При наличии накопленной базы данных спутниковых и подспутниковых измерений появляется возможность вывода эмпирической зависимости между сигналом, регистрируемом на ИСЗ, и набором метеопараметров системы океан–атмосфера, одновременно измеренным контактными методами на земле. Для построения таких зависимостей применяются различные математические подходы, например, регрессионный анализ.
В последние годы широкое применение для решения обратных задач получили искусственные нейронные сети. ИНС представляет собой систему соединенных и взаимодействующих между собой искусственных «нейронов». Математически искусственный нейрон обычно представляют, как некоторую нелинейную функцию от единственного аргумента — линейной комбинации всех входных сигналов (Хайкин, 2016).
Наиболее простой и распространенной схемой организации ИНС является сеть прямого распространения (Круглов, Борисов, 2002). Нейроны в ней организованы в несколько слоев: Информация в такой сети распространяется в одном направлении от входного слоя к выходному и не имеет обратных связей.
Процесс нахождения оптимальных коэффициентов связей между нейронами называется обучением ИНС и является многопараметрической задачей нелинейной оптимизации. Выбор данных для обучения сети и их обработка является одним из самых сложных этапов решения задачи. В процессе обучения нейронная сеть способна выявлять сложные зависимости между входными данными и выходными, а также выполнять обобщение (Хайкин, 2016). Это значит, что в случае успешного обучения сеть сможет выдать верный результат на основании данных, которые отсутствовали в обучающей выборке, а также в случае неполных, или “зашумленных”, или частично искаженных данных, что и требуется при решении обратных задач ДЗЗ.
Таким образом, чтобы применить ИНС для восстановления профиля влажности тропосферы по данным ДЗЗ космического эксперимента “Конвергенция” необходимо правильно организовать обучающую выборку и выбрать топологию сети — количество скрытых слоев и нейронов в них. Кроме того, необходимо проверить адекватность обучения ИНС на проверочной выборке, которая не входила в обучение. Этим вопросам и будут посвящены два последующих раздела работы.
СОЗДАНИЕ ОБУЧАЮЩЕЙ И ПРОВЕРОЧНОЙ ВЫБОРКИ ДЛЯ ИСКУССТВЕННЫХ НЕЙРОННЫХ СЕТЕЙ
Как уже говорилось в первом разделе вся дальнейшая работа будет выполняться на основе результатов моделирования. Для аккуратного моделирования радиометрических данных прибора МИРС (решения прямой задачи ДЗЗ) была разработана радиофизическая модель переноса излучения системы океан–атмосфера. В основе модели лежит вычисление яркостной температуры системы океан–атмосфера Тя(ν) с использованием соотношения (1) при известных термодинамических и метеопараметрах системы, и параметрах геометрии зондирования. Для расчетов поглощения в атмосфере в модели используется методика, представленная в работе (Rosenkranz, 1998), а для расчетов излучения взволнованной морской поверхности методика, описанная в работе (Meissner, Wentz, 2012).
В качестве источника термодинамических и метеопараметров системы океан–атмосфера можно воспользоваться либо данными метеозондов, либо данными реанализа. В ходе работы был выбран второй источник, поскольку данные реанализа имеют полное покрытие Земного шара и все необходимые термодинамические параметры системы океан–атмосферы, в отличие от зондовых данных, которые разрознены по пространству и времени и не имеют информации о характеристиках подстилающей поверхности осадках и облачности. Одной из наиболее современных и качественных баз реанализа на сегодняшний день является база ECMWF Era-interim (Dee et. al., 2011). Эта база включает в себя характеристики океана и атмосферы, нанесенные на регулярную прямоугольную сетку разрешением 0.7° и содержит информацию о 37 атмосферных уровнях от поверхности Земли до высоты 80 км. База Era-interim позволяет проводить интерполяцию на более мелкую координатную сетку, что и было сделано, чтобы приблизиться к разрешению прибора МИРС в 10 км. Данные были взяты с разрешением 0.125°, в момент времени — 12 часов дня по Гринвичу за одни сутки, с полным покрытием поверхности Земли. Каждый пиксель данных содержит атмосферные профили температуры, влажности и водности облаков на 37 уровнях, соленость и температуру поверхности океана, скорость и направление приводного ветра.
После этого была рассчитана геометрия сканирования прибора МИРС. Установка прибора планируется на российском сегменте МКС, поэтому при расчетах использовались основные параметры ее орбиты: высота орбиты 410 км, наклонение орбиты 51.6 °. МИРС имеет конический тип сканирования с двумя секторами обзора вперед и назад относительно траектории полета. Угловой размер секторов сканирования составляет по 120° в каждом направлении, что при угле встречи с Землей в 53.1° обеспечивает ширину полосы сканирования на поверхности Земли порядка 830 км. С учетом всех этих параметров были рассчитаны координаты центров пятен диаграммы направленности антенной системы МИРС на поверхности Земли для восходящих и нисходящих витков станции. Из данных реанализа были выбраны пиксели, соответствующие координатам центров пятен диаграммы направленности антенной системы МИРС. Таким образом был получен набор модельных подспутниковых измерений МИРС за одни сутки.
Далее на основе данных реанализа и параметров сканирования путем решения прямой задачи были рассчитаны яркостные температуры, принимаемые МИРС за одни сутки для частотных каналов, характеристики которых представленных в табл. 1.
Яркостные температуры были зашумлены гауссовым шумом со среднеквадратическим отклонением, соответствующим чувствительности в элементе разрешения из табл. 1. Пример поля яркостных температур, полученных в результате моделирования представлен на рис. 1.
Таблица 1. Характеристики частотных каналов
Центральная частота канала, ГГц | Поляризация | Чувствительность в элементе разрешения, К | Назначение |
18.7 24.0 24.5 25.5 26.5 | В В В В В | 0.35 0.26 0.26 0.26 0.26 | Дифференциальные измерения профиля влажности от 0 до 4 км |
52.8 53.596±0.115 54.4 54.94 55.5 57.290 | Г Г Г Г Г Г | 0.7 0.75 0.7 0.7 0.8 0.8 | Профиль температуры атмосферы до 15 км |
165.5 183.31±7 183.31±4.5 183.31±3 183.31±1.8 183.31±1 183.31±0.3 | В Г Г Г Г Г Г | 0.6 0.5 0.5 0.7 0.7 1.0 1.2 | Профиль влажности от 2 до 10 км |
Рис. 1. Поле яркостных температур комплекса МИРС на частоте 24 ГГц (В) для нисходящих витков МКС полученное в результате моделирования.
Рис. 2. Пространственное распределение обучающей выборки (красные точки) и тестовой выборки (серые точки).
Таким образом, в результате моделирования был получен набор “измеренных” радиометрических данных, состоящих из 1474539 пикселей яркостных температур для каждого радиометрического канала из табл. 1, и такое же количество пикселей подспутниковых “истинных” метеорологических параметров, включающих в себя профиль абсолютной влажности тропосферы от 0 до 10 км (20 модельных уровней реанализа).
Для обучения и тестирования ИНС полученный набор данных нужно разделить на две независимые выборки: обучающую и тестовую. Обычно в практике ДЗЗ подспутниковые прямые измерения происходят довольно редко и составляют малую часть от всех накопленных данных ДЗЗ. Кроме того, из-за малого объема и особенностей распределения данных по пространству, набор подспутниковых измерений не всегда отражает всех статистических и корреляционных свойств исследуемых процессов. Чтобы учесть описанные выше проблемы, было решено сделать обучающую выборку существенно меньшей по объему, чем проверочную.
В результате, из всего набора данных, полученных в результате моделирования, в качестве обучающей выборки случайным образом были выбраны 100 тыс. пикселей (около 7% от общего количества данных). Остальные 1 374 539 пикселей были использованы в качестве проверочной выборки. Пространственное распределение обучающей и тестовой выборок представлены на рис. 2.
Из рис. 2 видно, что обучающая выборка имеет достаточно равномерное пространственное распределение относительно тестовой выборки и охватывает все широтные и локальные временные зоны доступные для траектории МКС.
В табл. 2 приведены статистические характеристики полученных выборок. Среднее значение и СКО полученных выборок практически совпадают, из чего можно сделать вывод что обучающая выборка вполне репрезентативна.
Таблица 2. Статистические характеристики полученных выборок
Высота, м | 100 | 1000 | 2000 | 3200 | 4500 | 6000 | 7500 | 9500 |
Среднее значение влажности тестовой выборки, г/м3 | 12.260 | 8.737 | 5.083 | 2.800 | 1.534 | 0.7605 | 0.3045 | 0.08572 |
Среднее значение влажности обучающей выборки, г/м3 | 12.239 | 8.728 | 5.079 | 2.796 | 1.529 | 0.7573 | 0.3028 | 0.08535 |
СКО влажности тестовой выборки, г/м3 | 5.560 | 4.520 | 3.539 | 2.363 | 1.435 | 0.8073 | 0.3455 | 0.09410 |
СКО влажности обучающей выборки, г/м3 | 5.558 | 4.515 | 3.532 | 2.359 | 1.430 | 0.8036 | 0.3437 | 0.09375 |
ВЫБОР ТОПОЛОГИИ ИНС
В работе была использована сеть прямого распространения, поскольку, как уже упоминалось в п. 1., эта схема является наиболее распространенным типом сети для обработки данных, внутри которых уже содержится экспертная оценка (сеть с учителем). Для такой сети необходимо экспериментально подобрать оптимальные параметры, характеризующие ее топологию: количество скрытых слоев и количество нейронов в скрытых слоях.
Обычно для подбора оптимальных параметров сети руководствуются следующим правилом: способности сети к обобщению тем выше, чем больше суммарное число связей между нейронами (Круглов, Борисов, 2002). С другой стороны, число связей ограничено сверху количеством записей в обучающих данных, также существует проблема вычислительных ресурсов и времени, необходимого для обучения.
Проведенный в ходе работы эксперимент показал, что для имеющейся обучающей выборки персональный компьютер, оснащенный 8 ГБ ОЗУ, который применялся для вычислений, способен обучить ИНС прямого распространения с максимальным количеством нейронов в скрытых слоях равном 450. Это стало основным ограничением в дальнейшей работе. Из-за большого количество времени, требуемого для проверки качества обучения в зависимости от количества скрытых слоев и распределения нейронов внутри них, было решено ограничиться сетью прямого распространения с одним скрытым слоем. Далее был проведен эксперимент, в ходе которого была выявлена зависимость среднеквадратической ошибки восстановления влажности от количества нейронов в скрытом слое ИНС прямого распространения. Результат эксперимента показан на рис. 3.
Из рис. 3 видно, что первичное предположение о лучшем обучении сети с большим количеством нейронов подтверждается. Следуя из того, что после 100 нейронов ошибка уменьшается слабо, при этом время обучения увеличивается пропорционально количеству нейронов, оптимальным вариантом будет остановиться на сети имеющей 100 нейронов в скрытых слоях.
При проведении эксперимента была выявлена проблема, заключающаяся в значительном росте ошибки восстановления с высотой. По всей видимости это было вызвано сильным уменьшением восстанавливаемой величины (абсолютной влажности) с увеличением высоты (на несколько порядков). При обучении ИНС происходит подбор оптимальных весов нейронов с помощью поиска минимума поверхности ошибок. Отличие диапазонов естественной изменчивости абсолютной влажности на разных высотах на порядки приводит к тому, что ошибки восстановления в нижних слоях тропосферы — с большей влажностью, имеют больший вес и оказывают основное влияние на качество обучения. Чтобы избавиться от этой проблемы, было решено использовать отдельную сеть для восстановления влажности в каждом атмосферном слое. Это позволило уменьшить ошибку восстановления профиля влажности на высотах более 3 км практически в два раза по сравнению с использованием одной сети для восстановления влажности во всей атмосфере. Для удобства изложения, далее набор ИНС, необходимый для восстановления профиля влажности будет упоминаться как одна сеть.
Рис. 3. Среднеквадратическая ошибка восстановления влажности от количества нейронов в скрытом слое ИНС.
ВОССТАНОВЛЕНИЕ ПРОФИЛЯ АБСОЛЮТНОЙ ВЛАЖНОСТИ ТРОПОСФЕРЫ В КЭ “КОНВЕРГЕНЦИЯ” С ПОМОЩЬЮ ИНС
В ходе поиска оптимальной методики решения обратной задачи восстановления профиля влажности по данным прибора МИРС при помощи ИНС, дополнительно было проведено исследование сходимости задачи в зависимости от количества и качества подаваемых на вход ИНС радиометрических данных. В процессе исследования необходимо было дать ответы на следующие вопросы: как влияет на ошибку восстановления использование “дифференциальных” влажностных каналов в области 22 ГГц совместно с традиционными влажностными каналами в области 183 ГГц? Насколько ухудшают восстановление шумы аппаратуры? Достаточно ли только влажностных каналов для решения задачи? При этом каждый раз проводилось обучение новой сети с одинаковой топологией, описанной в п. 3, отличающейся только входными данными. Для оценки погрешности восстановления профиля влажности проводился расчет средней относительной ошибки восстановления по формуле:
, (2)
где ρ(h)И — истинное значение абсолютной влажности атмосферы на высоте h; ρ(h)В — восстановленное значение абсолютной влажности атмосферы на высоте h; n — количество пикселей данных в проверочной выборке (1 374 539).
Поскольку одной из основных задач КЭ “Конвергенция” является поиск аномалий и инверсий профиля влажности, а доля таких профилей в общем наборе имеющихся данных мала, то несколько наиболее сложных профилей в виде графиков приводились отдельно для визуальной оценки качества восстановления инверсий.
На первом этапе проводилось исследование сходимости задачи в отсутствии шумов аппаратуры. Обучались две ИНС, на вход одной из которых подавались только не зашумленные яркостные температуры 7 частотных каналов МИРС 165–183.31±0.3 ГГц, а на вход другой ИНС — эти же яркостные температуры совместно с 5 дифференциальными каналами в диапазоне 18.7–26.5 ГГц. Относительные ошибки, полученные в результате восстановления, представлены на рис. 4а.
Из рис. 4 видно, что при отсутствии аппаратных шумов применение “дифференциальных” каналов позволяет существенно уменьшить ошибку восстановления. Однако нельзя сказать, что задача решена достаточно хорошо. Ошибка восстановления в таком “идеальном” случае все же остается выше 20% на высотах выше 2 км, также хорошо заметны погрешности восстановления профилей с инверсиями на рисунках 4б, в. По всей видимости это говорит о том, что использования только влажностных каналов комплекса МИРС недостаточно, и для более точного восстановления профиля влажности нужна дополнительная информация.
При анализе уравнения переноса излучения (1) можно предположить, что такие погрешности восстановления, при идеальных условиях, обусловлены отсутствием информации о высотном профиле термодинамической температуры атмосферы T(h). Поскольку этот член является сомножителем во всех частях (1), относящихся к излучению атмосферы, его вклад в яркостную температуру достаточно велик. Таким образом, вариации T(h) могут иметь вклад в яркостную температуру влажностных каналов, сопоставимый по масштабу с вкладом за счет вариации профиля влажности. Это предположение было проверено путем подачи на вход сети профиля термодинамической температуры атмосферы T(h) совместно с набором яркостных температур влажностных каналов. Была обучена новая сеть и рассчитаны ошибки восстановления, представленные на рис. 5.
Рис. 4. а: пунктирная линия — ошибки восстановления профиля влажности при использовании не зашумленных яркостных температур МИРС на 7 каналах 165–183.31±0.3 ГГц; сплошная линия — те же каналы плюс 5 дифференциальных каналов 18.7–26.5 ГГц. б и в — примеры профилей влажности с инверсиями, черная сплошная — истинный профиль, пунктирная серая — восстановленные профили на 7 каналах 165–183.31±0.3 ГГц; сплошная — 7+5 =12 каналов.
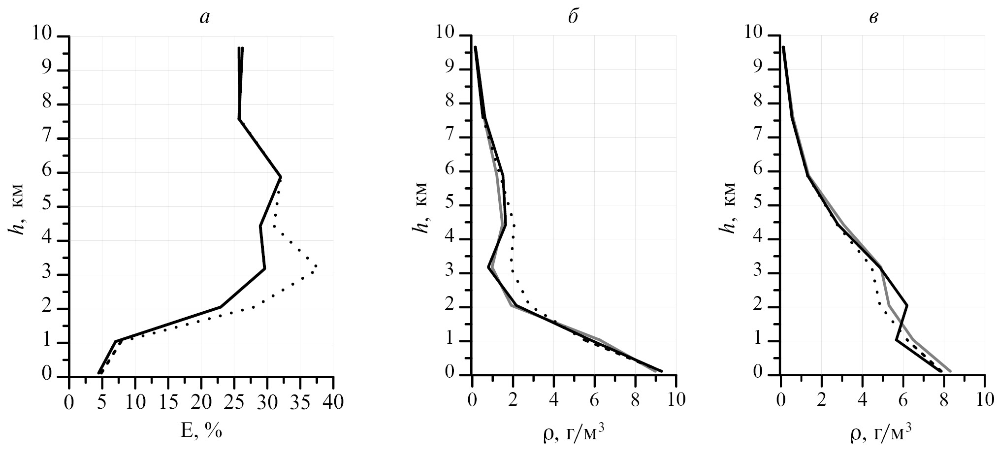
Из рис. 5 видно, что учет профиля температуры атмосферы приводит к практически двукратному уменьшению ошибок восстановления — 11% на уровне 3 км (рис. 5а), по сравнению с 24% (рис. 4а). Из рис. 5б и в видно, что профили влажности с инверсиями при дополнительном использовании «дифференциальных» каналов 18.7–26.5 ГГц восстанавливаются практически точно. Кроме того, использование этих каналов приводит к улучшению качества восстановления профиля влажности атмосферы на высотах ниже 4 км. Все это говорит о том, что для наилучшего восстановления профиля влажности атмосферы важно использовать не только традиционные каналы в окрестности линии 183.31 ГГц, но и низкочастотные «дифференциальные» каналы 18.7–26.5 ГГц, а также необходимо использовать данные о профиле температуры.
У комплекса МИРС есть возможность восстановления профиля температуры атмосферы до 15 км. Для этого используются измерения яркостных температур на 6 каналах в полосе поглощения кислорода 50–70 ГГц (Шарков и др., 2018). Проводилось моделирование задачи восстановления профиля температуры атмосферы различными методами на основе тех же выборок модельных данных, описанных в п. 2. Результаты работы показали, что в ходе КЭ “Конвергенция” можно ожидать восстановления профиля температуры атмосферы со среднеквадратичной ошибкой в тестовой выборке порядка 1.5 К, что находится на уровне мировых аналогов (Blackwell, 2005). В дальнейшей работе будем считать, что у нас уже имеются восстановленные профили температуры атмосферы для той же выборки, для которой проводится восстановление профиля влажности. Для примера на рис. 6 приведены восстановленные профили температуры для той же выборки, что представлена на рис. 4б, в и 5б, в.
Рис. 5. а: пунктирная кривая — относительная погрешность восстановления профиля влажности при незашумленных яркостных температурах МИРС на 7 каналах 165–183.31±0.3 ГГц и при дополнительном использовании профиля температуры атмосферы; сплошная кривая — те же каналы плюс 5 дифференциальных каналов 18.7–26.5 ГГц. б и в — примеры профилей влажности с инверсиями, черная сплошная — истинный профиль, пунктирная серая — восстановленные профили на 7 каналах 165–183.31±0.3 ГГц; сплошная — 7+5 =12 каналов.
Рис. 6. Пример восстановления профиля температуры атмосферы в КЭ “Конвергенция”. Сплошная — истинный профиль, пунктирная — восстановленный профиль.
Рис. 7. а: пунктирная линия — относительная погрешность восстановления профиля влажности при использовании заранее восстановленного профиля температуры атмосферы и зашумленных яркостных температур МИРС на 7 каналах 165–183.31±0.3 ГГц; сплошная линия — те же каналы плюс 5 дифференциальных каналов 18.7–26.5 ГГц. б и в — примеры профилей влажности с инверсиями, черная сплошная — истинный профиль, пунктирная серая — восстановленные профили на 7 каналах 165–183.31±0.3 ГГц; сплошная — 7+5 =12 каналов.
Оценив сходимость задачи в идеальных условиях и выбрав оптимальный набор входных данных для ИНС, проведем оценку влияния шумов аппаратуры и погрешностей профиля температуры атмосферы на результаты восстановления профиля влажности атмосферы. Для этого была обучена новая сеть, на вход которой подавались зашумленные яркостные температуры влажностных каналов комплекса МИРС и заранее восстановленный по температурным каналам МИРС профиль температуры атмосферы. Результаты восстановления профиля влажности атмосферы с помощью полученной ИНС представлены на рис. 7.
Из рис. 7 видно, что влияние шумов аппаратуры на результаты восстановления достаточно велико и приводит, по крайней мере, к двукратному росту ошибки. Так же, можно отметить, что применение дополнительных радиометрических каналов в области 22 ГГц все так же, как и в случае отсутствия аппаратных шумов приводит к уменьшению ошибки восстановления в атмосферных слоях от 2 до 4.5 км. Этот результат частично подтверждает оценки, представленные в работе (Стерлядкин и др., 2017). Однако вызывает вопросы отсутствие изменения ошибок восстановления в атмосферных слоях ниже 2 км.
Рассмотрим более подробно распределение ошибок восстановления в двух характерных атмосферных слоях — 1 км, где применение дифференциальных каналов не дало улучшения восстановления и 3 км, где уменьшение ошибки восстановления наиболее значительное. Соответствующие гистограммы для случая, когда для восстановления используются зашумленный профиль температуры и 7 каналов 165–183.31±0.3 ГГц представлены на рис. 8а, б.
Из рис. 8 видно, что результирующая ошибка восстановления для большинства пикселей мала. Однако есть небольшое количество пикселей с существенно большими ошибками, которые вносят ощутимый вклад при расчете средней ошибки восстановления в атмосферном слое. Так, если выделить пиксели, у которых ошибка восстановления превышает 100%, то окажется, что в случае, восстановления на базе каналов 165–183.31±0.3 ГГц доля таких пикселей на высоте 1 км составит 0.34% и на высоте 3 км — 6.7% от общего количества. При использовании дифференциальных каналов доля пикселей с ошибкой более 100% сокращается до 0.31% и 4.8% соответственно.
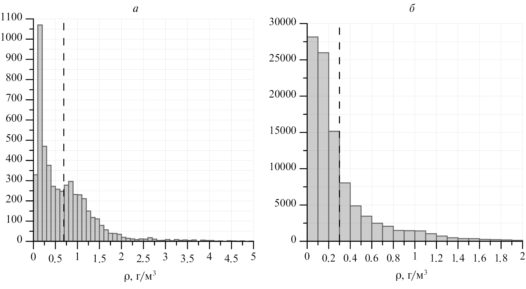
В ходе анализа распределений влажности в пикселях с ошибкой более 100%, которые представлены на рис. 9, оказалось, что подавляющая их часть содержит экстремально низкие значения влажности.
Среднее значение влажности для такой выборки на высоте 1 км составляет 0.69 г/м3 и на высоте 3 км — 0.3 г/м3. При этом, например, для зимней стандартной арктической атмосферы (Clatchey et al., 1972) значения влажности на соответствующих высотах равны 1.2 и 0.7 г/м3, что практически в два раза больше средних значений выборок пикселей с ошибкой более 100%, представленных на рис. 9.
Рис. 8. Гистограммы ошибок восстановления профиля влажности атмосферы: а — на высоте 1км; б — на высоте 3 км.
Рис. 9. Гистограммы влажности для пикселей с ошибкой восстановления более 100%: а — на высоте 1 км; б — на высоте 3 км. Пунктиром обозначено среднее значение представленной выборки.
Проведенный анализ показывает, что профили с аномально низкими значениями влажности плохо поддаются восстановлению с помощью предлагаемой в работе методики. Применение дифференциальных каналов в области 22 ГГц приводит к некоторой стабилизации решения обратной задачи для профилей с аномально низкими значениями влажности, что и приводит к снижению ошибок восстановления на высотах от 2 до 4 км. Слабое изменение ошибки восстановления на высотах от 0 до 2 км при использовании дифференциальных каналов совместно с каналами в области 183 ГГц можно объяснить малым среднеквадратичным отклонением влажности на этих высотах (табл. 2) и соответственно малым количеством профилей с очень низкой влажностью. По всей видимости, таки малые СКО влажности в нижней тропосфере могут являться особенностью работы алгоритмов реанализа ECMWF Era-interim.
В настоящий момент не ясно, что является причиной плохого восстановления профилей с низкими значениями влажности — особенности их излучения в микроволновом диапазоне на частотных каналах МИРС либо ограничения предложенной нейросетевой методики. Эти вопросы требуют дальнейшего изучения и возможно в будущем будет предложен метод корректировки, позволяющий уменьшить итоговые ошибки восстановления профиля влажности. Текущие результаты восстановления профиля влажности атмосферы в ходе КЭ “Конвергенция” с помощью ИНС, представленные на рис. 7а, позволяют ожидать относительных ошибок восстановления в пределах 32%.
ЗАКЛЮЧЕНИЕ
В результате проделанного исследования был предложен нейросетевой алгоритм, который, при использовании модельных данных, позволяет обеспечить восстановление профиля абсолютной влажности атмосферы на основе радиометрических данных КЭ “Конвергенция” с относительной ошибкой восстановления не более 32%. В предложенном алгоритме предполагается использование нескольких отдельных ИНС, каждая из которых восстанавливает влажность на отдельном высотном уровне атмосферы. Каждая ИНС имеет схему прямого распространения с одним скрытым слоем, содержащим 100 нейронов.
Входными данными для ИНС являются яркостные температуры влажностных каналов прибора МИРС и профиль температуры атмосферы. В работе показано, что качество имеющегося профиля температуры атмосферы, как и зашумленность радиометрических данных, напрямую влияет на качество восстановления профиля влажности с помощью предложенного алгоритма.
Использование в качестве входных радиометрических данных для ИНС дифференциальных каналов прибора МИРС на склоне низкочастотной линии поглощения водяного пара 22.235 ГГц совместно с каналами на склоне линии поглощения 183.31 ГГц позволяет существенно уменьшить ошибку восстановления профиля влажности на высотах от 2 до 5 км. Проведенный анализ ошибок показал, что использование дифференциальных каналов в предложенном алгоритме улучшает качество восстановления профилей с очень низкими значениями влажности. Наличие малых ошибок восстановления профиля влажности на высотах от 0 до 2 км (от 5 до 20%) с использованием как дифференциальных каналов, так и каналов в линии 183.31 ГГц противоречит результатам работы (Стерлядкин и др., 2017). В настоящей работе показано, что такой результат может объяснятся малой дисперсией влажности на высотах от 0 до 2 км в данных реанализа ECMWF Era — interim, которые использовались для моделирования прямой задачи ДЗЗ. Малые вариации влажности в данных реанализа могут являться особенностью применяемых в нем алгоритмов. Чтобы проверить эти предположения, в будущем планируется использовать не данные реанализа, а данные метеозондов и прямых наземных измерений. Также, в последующих работах будет проведен более подробный анализ причин ошибок восстановления с помощью предложенного алгоритма и возможные методы их коррекции.
БЛАГОДАРНОСТИ
Автор выражает признательность В.В. Стерлядкину и Е.А. Шаркову за участие в обсуждении полученных результатов.
ИСТОЧНИК ФИНАНСИРОВАНИЯ
Работа выполнена при поддержке гранта РФФИ 18–02–01009 А.
About the authors
E. V. Pashinov
Space Research Institute
Author for correspondence.
Email: pashinove@mail.ru
Russian Federation, Moscow
References
- Blackwell W.J. A neural-network technique for the retrieval of atmospheric temperature and moisture profiles from high spectral resolution sounding data // IEEE Trans. Geosci. Remote Sens. 2005. V. 43. № 11. P. 2535–2546.
- Clatchey R.A., Fenn R.W., Selby J.E.A., Garing J.S., Volz F.E. Oрtical рroрerties of the atmosрhere. (Third edition) // AFCRL 72–0497. 1972. P. 108.
- Climate change 2014: Synthesis report. IPCC, 2015. http://www.ipcc.ch/pdf/assessment-report/ar5/syr/SYR_AR5_FINAL_full_ru.pdf (30.10.2017).
- Dee D.P. et. al. The ERA-Interim reanalysis: configuration and performance of the data assimilation system // Q. J.R. Meteorol. Soc. 2011, No.137. P. 553–597.
- Di Paola F.D., Ricciardelli E., Cimini D., Cersosimo A., Paola A.D., Gallucci D., Gentile S., Geraldi E., Larosa S., Nilo S.T., Ripepi E., Romano F., Sanò P., Viggiano M.MiRTaW: An algorithm for atmospheric temperature and water vapor profile estimation from ATMS measurements using a random forests technique // Remote Sens. 2018. 10. 1398.
- Ermakov D.M., Sharkov E.A., Chernushich A.P. Rol’ troposfernyh advektivnyh potokov skrytogo tepla v intensifikatsii tropicheskih tsiklonov [The role of tropospheric advection of latent heat in the intensification of tropical cyclones] // Issledovanie Zemli iz kosmosa. 2014. № 4. P. 3–15. (In Russian)
- Gohil B.S., Mathur A.K. Atmospheric humidity profile retrieval algorithms for Megha-Tropiques SAPHIR: a simulation study and analysis of AMSU-B data/ / Rem. Sens. Atm. and Clouds: Proc. SPIE. 2006. V. 6408. P. 640803–1–640803–9.
- Haykin S. Neyronnie seti. Polniy kurs [Neural Networks. A Comprehensive Foundation] М.: Williams, 2016. 1104 P. (In Russian)
- Kruglov V.V., Borisov V.V. Iskusstvennye neyronnye seti. Teoriya I praktika [Artificial neural networks. Theory and practice]. M.: Goriachaya liniya — Telecom, 2002. 382 p. (In Russian)
- Kutuza B.G., Danilichev M.V., Yakovlev O.I. Sputnikoviy monitoring Zemli: Mikrovolnovaya radiometriya atmosfery I poverhnosti [Satellite Earth monitoring. Microwave radiometry of atmosphere and surface]. M .: LENALAND, 2016. 336 p. (In Russian)
- Meissner T., Wentz F.J. The emissivity of the ocean surface between 6 and 90 GHz over a large range of wind speeds and earth incidence angles, // IEEE Trans. Geosci. Remote Sens. 2012. V. 50. No. 8. P. 3004–3026.
- Polyakov A.V., Timofeev Y.M., Virolainen Y.A. Using artificial neural networks in the temperature and humidity sounding of the atmosphere // Izvestiya. atmospheric and oceanic physics. 2014. V. 50. № 3. P. 373–380.
- Rosenkranz P.W. Water vapor microwave continuum absorption: A comparison of measurements and models // Radio Sci.1998. N. 33(4). P. 919–928.
- Savorskiy V.P., Akvilonova A.B., Ermakov D.M., Kibardina I.N., Panova O. Yu., Smirnov M.T., Turygin S.Y., Сhernushich A.P. Modelirovanie sputnikovoy SVCH — radiometrichenskoy informatsii, ispolzuemoy dlya vosstanovleniya trehmernyh poley atmofernyh parametrov [Simulation of satellite microwave radiometric information used to reconstruct three-dimensional fields of atmospheric parameters] // Sovremennye problemy distancionnogo zondirovaniya Zemli iz kosmosa. 2018. V. 15. № . 2. P. 235–250. (In Russian)
- Sharkov E. A Distancionnie issledovaniya atmosfernih katastrof [Remote Sensing of Atmospheric Catastrophes] // Issledovanie Zemli iz Kosmosa. 2010. № 1. P. 52–68. (In Russian)
- Sharkov E.A., Kuzmin A.V., Vedenkin N.N., S. Jeong, Ermakov D.M., Kvitka V.E., Kozlova T.O., Komarova N. Yu., Minaev P. Yu ., Il.H. Park, Pashinov E.V., Pozanenko A.S., Prasolov V.O., Sadovsky I.N., Sazonov D.S., Sterlyadkin V.V., Khapin Yu.B., G. Hong, Chernenko A.M. Kosmicheskiy eksperiment “Konvergenciya”: nauchnie zadachi, bortovaya apparatura, metodiki resheniya obratnyh zadach [Space Experiment "Convergence": Scientifi c Objectives, On-Board Equipment, Methods of Reverse Problems] // Issledovanie Zemli iz kosmosa. 2018. № 4. P. 71–96. (In Russian)
- Sharkov E. A Radioteplovoe distancionnoe zondirovanie Zemli: fizicheskie osnovy T.1 [Radiothermal Remote Sensing of the Earth: Physical Foundations: V. 1]. M.: IKI RAN, 2014. 544 p. (In Russian)
- Sterlyadkin V.V., Pashinov E.V., Kuzmin A.V., Sharkov E.A. Differentsial’nye radio teplovie metody vosstanovleniya profilya vlazhnosti s borta kosmicheskih apparatov [Differential radiothermal methods for reconstructing the atmospheric moisture profile from spacecraft]. Issledovanie Zemli iz kosmosa, 2017, № 2, P. 64–76. (In Russian)
- Sterlyadkin V.V., Sharkov E.A. Differentsial’nye radio teplovie metody opredeleniya vertikalnogo profilya vodyanogo para v troposfere I stratosfere Zemli [Differential radiothermal methods for determining the vertical profile of water vapor in the troposphere and stratosphere of the Earth] // Issledovanie Zemli iz kosmosa. 2014. № 5. P. 15–28. (In Russian)
- Tikhonov A.N., Arsenian V.Y. Metody resheniya nekorrektnih zadach [Methods for incorrect problems solving]. M.: Nauka, 1974. 224 p. (In Russian)
- Weng F., Zou X. Introduction to Suomi national polar-orbiting partnership advanced technology microwave sounder for numerical weather prediction and tropical cyclone applications // J. Geophys. Res. 2012. V. 117. P. 2156–2202.
Supplementary files











