Virtual simulators in the automated control system subsystem for training operators of metal-cutting machines
- Authors: Aslanov R.E.1,2
-
Affiliations:
- Saint Petersburg State Technological Institute (Technical University) 24–26/49(A)
- Institute of Digital Education, Moscow City University
- Issue: Vol 32, No 3 (2024)
- Pages: 6-20
- Section: Information Technology and Communications
- URL: https://journals.eco-vector.com/1991-8542/article/view/645380
- DOI: https://doi.org/10.14498/tech.2024.3.1
- ID: 645380
Cite item
Full Text
Abstract
The article describes the proposed method of automated construction of virtual simulators for the subsystem of personnel training of the automated control systems of production. Its distinctive feature is the work with the customer based on the provision of functional videos from production, as well as the formalization of the design and development process in the form of structures for the process of creating software and visual modules taking into account the specifics of the development of virtual reality simulators. An ontological model has been developed for the construction of virtual simulators for training machine tool operators in the automated control systems of production, which uses the identified basic concepts and relationships between them in the subject area of work of machine tool operators. Its implementation is based on the Protege software environment. The following diagrams are proposed: functional and contextual IDEF0 of the functioning of virtual simulators for training in working on universal metal-cutting machines: milling and turning. The architecture of a virtual simulator for use in the subsystem of training personnel of automated control systems of production, as well as a structural diagram of the formation of practice-oriented skills in working on metal-cutting machines using virtual simulators are described.
Full Text
Введение
Автоматизированные системы управления производством (АСУП) представляют сложный комплекс, состоящий из множества взаимосвязанных подсистем для управления производственными процессами организации. Подсистема подготовки персонала (ППП) является одним из важнейших компонентов АСУП, который предназначен для подготовки, мониторинга и управления кадровым составом производственного процесса.
Технологии виртуальной реальности [1–3] все более широко применяются при подготовке и оценке квалификации персонала АСУП. Использование виртуальных тренажеров позволяет обеспечить обучение профессиональным навыкам сотрудников [4–6] в условиях физической недоступности в учебном центре станков, машин и механизмов, необходимых для организации подобной оценки в реальных производственных условиях, а также в случаях, когда простой производственного оборудования повлечет большие издержки производства. При этом снижается потребность в дорогостоящем обучении на рабочем месте, сокращаются денежные затраты на расходные материалы, уменьшается количество обучающего персонала. Таким образом, виртуальные тренажеры являются современным инструментом для повышения эффективности подготовки специалистов в ППП АСУП. Они позволяют обеспечить безопасную, гибкую и реалистичную среду для тестирования, обучения и оптимизации производственных процессов.
В связи с этим важной народнохозяйственной задачей является разработка моделей, методов и алгоритмов по проектированию, построению и реализации виртуальных тренажеров для подсистемы подготовки операторов металлорежущих станков АСУП [7, 8]. Для решения этой задачи требуется:
- создание метода проектирования экономически эффективных виртуальных тренажеров металлорежущих станков для подсистемы подготовки персонала АСУП;
- разработка метода построения архитектуры программного приложения подсистемы подготовки персонала АСУП с исполняющими алгоритмами и визуальными компонентами виртуальных тренажеров металлорежущих станков [9, 10];
- разработка онтологической модели в виде семантической сети для построения виртуальных тренажеров металлорежущих станков для подсистемы подготовки операторов АСУП [11, 12];
- построение метода оценки качества визуализации разработанного виртуального тренажера с применением экспертных методов для выбора лучшей альтернативы [13, 14];
- апробация виртуальных тренажеров для подсистемы АСУП подготовки операторов металлорежущих станков для определения эффективности и качества профессионального обучения.
Ниже рассматриваются основные полученные результаты решения вышеуказанной задачи.
Метод проектирования и построения виртуальных тренажеров для ППП АСУП
Его отличительной особенностью является работа с заказчиком на основе предоставления с производства функциональных видеороликов, а также формализация процесса проектирования и разработки в виде структур процесса создания программных и визуальных модулей с учетом специфики разработки виртуальных тренажеров. Съемка видеороликов должна следовать заранее разработанному сценарию. Требования к видеоролику производственного процесса описаны как вектор , содержащий следующие компоненты:
, (1)
где – длительность видеоролика с (15 мин); – разрешение видео и частота кадров р и ; – содержание видео, включающее все ключевые этапы работы оборудования (); – количество ракурсов съемки (общий вид, крупные планы, детали оборудования); – наличие звукового сопровождения; – формат видео (); – сценарий видеосъемки; , где launch – параметры запуска, operatoractions – характеристика действия оператора, emergencysituations − описание аварийных ситуаций.
Предложенный метод при условии выполнения требований позволяет оперативно осуществлять мониторинг правильности выполнения операций, уменьшить ошибки разработчика, а также сократить время разработки технического описания и тем самым повысить результативность процесса проектирования и разработки виртуальных тренажеров для обучения операторов металлорежущих станков. Метод включает процесс поэтапной разработки, состоящий из трех основных блоков: Pre-Production, Production и Post-Production.
Этап Pre-Production включает несколько ключевых процессов, таких как концептуализация на основе функциональных видеороликов и материалов заказчика, бюджетирование, формирование технической документации и планирование:
, (2)
где ‒ создание концепции и идеи проекта на основе видео и материалов заказчика; ‒ планирование бюджета; ‒ составление технической документации; ‒ формирование команды разработчиков; ‒ планирование процесса разработки.
На этапе Production процесс разработки организован по методологии Agile с разбивкой на спринты и обратной связью от заказчика:
, (3)
где ‒ s-й спринт разработки (регулярный ограниченный промежуток времени, в течение которого команда выполняет заданный объем работы в рамках большого проекта, что позволяет сделать работу над проектом более гибкой, прозрачной и удобной как для заказчика, так и для команды разработчиков); ‒ составление бэклога задач для s-го спринта; ‒ планирование задач для s-го спринта; ‒ разработка задач команды; ‒ ревью задач после завершения спринта; ‒ обратная связь от заказчика после демонстрации результатов спринта.
Этап Post-Production включает тестирование, оптимизацию и сдачу проекта заказчику согласно вектору характеристик :
, (4)
где ‒ тестирование производительности; ‒ функциональное тестирование (виртуальной среды и ПО); ‒ поиск и исправление ошибок; ‒ финальная оптимизация ПО и виртуальной среды; ‒ сдача проекта заказчику.
Объединяя этапы разработки, можно выразить весь процесс создания виртуального тренажера в виде развернутой формулы:
(5)
Здесь знак «» означает «по определению» и в указанном ниже виде представляет последовательный переход от одного этапа к другому:
. (6)
Метод систематизирует процесс разработки виртуального тренажера начиная с этапа Pre-Production, проходя через фазу разработки Production и завершая тестированием и сдачей проекта Post-Production. Метод позволяет учитывать влияние каждого этапа на конечный результат, а также поддерживает итеративный процесс с постоянной обратной связью от заказчика.
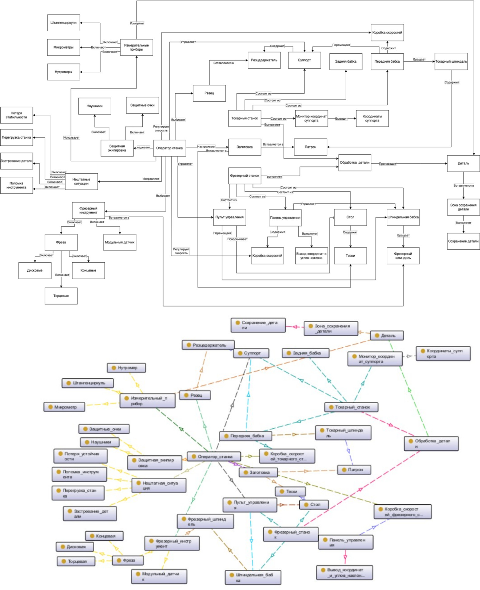
В работе используется разработанная онтологическая модель в виде семантической сети [15] (рис. 1), а также предложенные метод проектирования и разработки симулятора, способы разработки 3D-моделей, программной части, базы данных и программной оптимизации.
Построение предложенной онтологической модели в виде семантической сети для подсистемы подготовки персонала АСУП является результатом формализации знаний о процессе подготовки специалистов. Этот процесс включает структурирование информации о компетенциях, навыках, профессиональных знаниях, обучающих материалах и методиках обучения, используемых в подсистеме подготовки персонала.
Онтологическая модель представляет семантическую сеть, в которой понятия и связи между ними представлены в виде узлов и ребер графа:
, (7)
где ‒ конечное множество понятий предметной области проектирования и разработки виртуальных тренажеров; , ‒ конечное множество семантически значимых отношений между понятиями-объектами вышеописанной предметной области; ‒ конечное множество функций интерпретации, которые задаются на понятиях и/или отношениях. Обычно заданием функции интерпретации является глоссарий, составленный для множества понятий . Таким образом, в этой модели каждый узел соответствует определенному понятию, например типу компетенции или курсу обучения, а ребра графа описывают отношения между этими понятиями, такие как «включает в себя», «является подтипом» и т. д.
Рис. 1. Семантическая сеть и онтология предметной области «Металлорежущие станки АСУП»
Структура процесса создания программных и визуальных модулей виртуальных тренажеров для ППП АСУП также включает три основных этапа: Pre-Production, Production и Post-Production.
Этап Pre-Production включает формирование технического задания на основе видеоконтента:
, (8)
где ‒ формирование технического задания (ТЗ); ‒ использование видеоконтента для уточнения ТЗ.
На этапе Production выполняются три ключевые задачи: разработка и интеграция 3D-моделей, разработка и развертывание программного обеспечения, создание и интеграция баз данных при необходимости:
, (9)
где ‒ разработка и интеграция 3D-моделей; ‒ разработка и развертывание программного обеспечения; ‒ создание и интеграция баз данных. Взаимодействие между этими задачами можно выразить как циклический процесс с возможностью взаимодействия между компонентами:
. (10)
На этапе Post-Production проводится оптимизация системы. Если в процессе оптимизации выявляются ошибки, то они корректируются с возвращением на этап разработки ПО:
, (11)
где ‒ оптимизация системы; ‒ исправление ошибок в ПО при их обнаружении. Процесс корректировки при обнаружении некорректной работы: возврат на этап разработки ПО, в случае успешного исправления –завершение работы:
(12)
Объединяя этапы разработки, можно выразить весь процесс создания системы VR АСУП так:
(13)
с развернутой формулой:
(14)
Формула систематизирует процесс разработки системы VR АСУП, включая начальную фазу планирования и формирования ТЗ, циклический процесс разработки и интеграции 3D-моделей, ПО и баз данных, а также этап финальной оптимизации и исправления ошибок. Структура процесса создания программных и визуальных модулей виртуальных тренажеров представляет совокупность структур процессов: создания программных модулей, создания базы данных, создания 3D-моделей и оптимизации программных компонент.
Оценка эффективности визуализации разработанного виртуального тренажера для подготовки операторов металлорежущих станков в ППП АСУП осуществлена методом поиска лучшей альтернативы, который основывается на принципе Кондорсе. Его применение обеспечивает возможность выбора лучшего решения для обеспечения визуального эффекта.
Экспертам предлагается ранжировать альтернативы исходя из их оценки визуальной пробы приложения, в порядке от лучшего решения к худшему:
- Ранжирование альтернатив экспертами.
- Определение оценок , представляющих интерес альтернатив в парных предпочтениях.
- Проверки по принципу Кондорсе, где лучшим решением определяется альтернатива в случае для всех k, не равных i.
Таким образом, оценка эффективности визуализации разработанного виртуального тренажера для подготовки операторов металлорежущих станков в ППП АСУП методом Кондорсе для выбора альтернативы позволяет в полной мере учесть субъективность общего оценивания и обеспечивает возможность выбора лучшего решения для обеспечения визуального эффекта, учитывая предпочтения всех экспертов.
Предложен метод разработки виртуального тренажера ППП АСУП, разработана архитектура симулятора[16, 17]: функциональное обеспечение, структура базы данных, диаграмма классов, диаграмма нотаций IDEF0, диаграмма деятельности, диаграмма прецедентов (UML). Разработаны исполняющие алгоритмы и визуальные компоненты виртуального тренажера для АСУП. Предложенный метод позволяет синтезировать архитектуру для виртуального тренажера ППП АСУП на основе математической модели как элемента системного анализа, которая создается с использованием функциональных требований, структуры базы данных, диаграммы классов, диаграммы нотаций IDEF0, диаграммы деятельности, диаграммы прецедентов (UML), разработанных для алгоритмов и визуальных компонентов. Метод позволяет повысить эффективность разработки виртуального тренажера ППП АСУП, т. е. уменьшить финансовые и временные затраты. Архитектура виртуального тренажера ППП АСУП представлена на рис. 2.
Рис. 2. Архитектура виртуального тренажера ППП АСУП
Пользователь имеет возможность выбрать режим работы на оборудовании (металлорежущие станки), например на токарных или фрезерных универсальных станках, или обратиться к режиму обучения. В зависимости от выбора включаются модули по сохранению 3D-объектов, модуль сохранения других результатов обучения, модуль анализа выполняемых действий. Информация хранится в базе данных (БД) и управляется системой управления базой данных (СУБД).
Предлагаемая функциональная структура системы виртуальной реальности по работе на универсальных металлорежущих станках – фрезерных и токарных – изображена на рис. 3.
Рис. 3. Функциональная диаграмма системы VR по работе на универсальных металлорежущих станках: фрезерном и токарном
Функциональная часть виртуального тренажера по изготовлению деталей на универсальных металлорежущих станках – фрезерных и токарных – иллюстрируется на диаграмме прецедентов (рис. 4). Пользователь выполняет задания по производству деталей на универсальных станках: работает с измерительными инструментами, электронными панелями станков, имеет возможность создать заготовку в соответствии с заданными параметрами, а также заниматься наладкой и настройкой. Действия пользователя должны выполняться с соблюдением требований техники безопасности, охраны труда и производственной дисциплины. Контроль действий осуществляется разработанной системой VR по работе на универсальных металлорежущих станках – фрезерном и токарном, а также преподавателями, экспертами и наблюдателями. Данные о пользователе и результаты его работы сохраняются.
На рис. 5 представлена контекстная диаграмма IDEF0. Она описывает взаимодействие системы с другими системами, пользователями и внешними источниками данных. Ресурсами, которые выполняют работу, являются преподаватели специальных дисциплин, обучающиеся сектора «Производство и инженерные технологии» и специалисты производства, работающие на универсальных станках.
Входными переменными являются рассматриваемые универсальные металлорежущие станки (токарные, фрезерные), заготовки для создания деталей и собственно действия обучающихся по работе на станках. Мониторинг и управление изготовлением деталей на станках осуществляются специальной системой, которая контролирует процесс работы на станках по специальным критериям, основываясь на инструкции по правилам работы на станках и чертежах деталей, которые изготавливаются. Эти действия обеспечивают изготовление деталей на универсальных станках с оценками качества процесса выполнения работы по заданным критериям. На выходе ‒ изготовленная деталь и оценка навыков работы на станках в соответствии с критериями виртуальной среды.
Рис. 4. Диаграмма прецедентов
Рис. 5. Контекстная диаграмма IDEF0 функционирования виртуальных тренажеров реальности для универсальных металлорежущих станков – фрезерных и токарных
В процессе обучения с использованием виртуальных тренажеров также отрабатываются нештатные ситуации [18]. Некоторые из них представлены в таблице.
Блок-схема сценария обучения на примере токарного станка представлена на рис. 6. В процессе обучения также генерируются нештатные ситуации.
Характеристика нештатных ситуаций
№ | Наименование нештатной ситуации | Описание | Решение |
1 | Перегрузка режущего инструмента | Использование неправильной скорости резания, недостаточное охлаждение или неправильная глубина резания могут привести к перегрузке режущего инструмента и его поломке. | Изменение параметров резания, увеличение охлаждения, замена изношенного инструмента. |
2 | Защемление материала или инструмента | Неправильная установка заготовки или инструмента может привести к их защемлению, что вызывает повреждение станка или травму оператора. | Остановка станка, освобождение защемленной части, проверка и исправление причин защемления. |
3 | Образование острой стружки | Неправильная скорость подачи или форма режущего инструмента могут привести к образованию острой стружки, которая представляет опасность при контакте с оператором. | Изменение параметров подачи, замена режущего инструмента. |
… | … | … | … |
15 | Потеря качества обработки | Неправильная настройка станка, износ режущего инструмента или дефекты в материале могут привести к потере качества обработки детали. | Проверка и коррекция параметров обработки, замена изношенного инструмента, проверка материала перед обработкой. |
Рис. 6. Сценарий обучения на токарном станке с использованием виртуальных тренажеров
Формирование практико-ориентированных умений управления металлорежущими станками с использованием виртуальных тренажеров осуществляется согласно схеме, представленной на рис. 7.
Рис. 7. Структурная схема формирования практико-ориентированных умений работе на металлорежущих станках с использованием виртуальных тренажеров
На основе предоставленных заказчиком чертежей металлорежущего станка осуществляется разработка 3D-модели в соответствии с реальными размерами и параметрами. Для этого проводится тщательный анализ графических изображений компонентов и деталей станка, включая их размеры, формы, материалы и технические характеристики. Определение необходимых параметров для построения 3D-модели включает учет ключевых характеристик станка, таких как размеры и формы деталей, материалы, используемые в производстве, функциональные требования и технические характеристики.
Заключение
Разработанный метод автоматизированного построения виртуальных тренажеров для ППП АСУП основывается на предоставлении заказчиком функциональных видеороликов с производства, а также формализации процесса проектирования и разработки в виде структур процесса создания программных и визуальных модулей с учетом специфики разработки тренажеров под виртуальную реальность. Позволяет оперативно осуществить мониторинг правильности выполнения операций, уменьшить ошибки разработчика, а также сократить время разработки технического описания и тем самым повысить результативность процесса проектирования и разработки виртуальных тренажеров для обучения операторов металлорежущих станков. Разработанная онтологическая модель построения виртуальных тренажеров для подготовки операторов металлорежущих станков в ППП АСУП позволяет выявить основные понятия и отношения между понятиями в предметной области работы операторов металлорежущих станков и последующей реализации. Это позволило повысить эффективность планирования и стандартизации для подготовки операторов металлорежущих станков в ППП АСУП. Предложенный экспертный метод оценки эффективности визуализации разработанного виртуального тренажера подготовки операторов токарной и фрезерной обработок ППП АСУ производствами позволяет подобрать лучшую альтернативу на основе ранжирования экспертных оценок при выборе качественной визуализации тренажера виртуальной реальности для ППП АСУП. Разработан и апробирован виртуальный тренажер для подсистемы подготовки операторов металлорежущих станков на примере токарной и фрезерной обработок АСУП. Это позволило повысить результативность обучения операторов, а также отработать сложно реализуемые нештатные ситуации.
Полученные результаты могут использоваться для эффективного проектирования и разработки виртуальных тренажеров для ППП АСУП для различных отраслей промышленности, а также при подготовке студентов колледжей по специальностям 09.02.10 «Разработка компьютерных игр, дополненной и виртуальной реальности» и 09.02.07 «Информационные системы и программирование».
About the authors
R. E. Aslanov
Saint Petersburg State Technological Institute (Technical University)24–26/49(A); Institute of Digital Education, Moscow City University
Author for correspondence.
Email: aslanov.boxing@mail.ru
applicant, assistant
Russian Federation, 24–26/49(A), Moskovsky Prospekt, Saint Petersburg, 190013; 4, 2nd Selskohoziajstvenny proezd, Moscow, 129226References
- Tyavkin I.V. Simulyatory i trenazhery v virtual'noj real'nosti [Simulators and trainers in virtual reality]. Pod red. prof. V.M. Tyutyunnika. Tambov: Nobelistika, 2011. 68 p. (In Russian)
- Aslanov R., Bolshakov A. Method for constructing virtual reality simulators for turning and milling for an engineering education system for building cyber-physical systems // Society 5.0. Cyber-Solutions for Human-Centric Technologies. Ed. A.G. Kravets. Cham: Springer Nature Switzerland, Studies in Systems, Decision and Control. 2023. Vol. 437. Pр. 91–106. doi: 10.1007/978-3-031-35875-3_8.
- Merkulov I.A., Sinel'nikov A.O. Virtual'naya real'nost' [Virtual reality] // Tendencii razvitiya nauki i obrazovaniya. 2019. No. 50–1. Pр. 64-67. (In Russian)
- Korneeva N.Yu., Uvarina N.V. Immersivnye tekhnologii v sovremennom professional'nom obrazovanii [Immersive technologies in modern professional education] // Sovremennoe pedagogicheskoe obrazovanie. 2022. No. 6. Pр. 17–22. (In Russian)
- Kozlov A.V. Virtual'naya I dopolnennaya real'nosti v vysshem tekhnicheskom obrazovanii [Virtual and augmented reality in higher technical education] // Sovremennoe pedagogicheskoe obrazovanie. 2023. No. 2. Pр. 111–115. (In Russian)
- Bracq M., Michinova E., Arnaldib B., Caillaudc B., Gibaudd B., Gourantonb V., Jannin P. Learning procedural skills with a virtual reality simulator: An acceptability study // Nurse Education Today. 2019. Vol. 79. Pр. 153–160.
- Zhabitsky M.G., Kulak S.A., Novikova A.S. The problem of developing VR simulators for assembly/disassembly, and a variant of a high-performance solution based on VR Concept technology // International Journal of Open Information Technologies. 2022. Vol. 10, No. 8. Pр. 18–29.
- McGuinn Irina V. Application of the new technologies: Augmented Reality and Virtual Reality in Education // Cross-Cultural Studies: Education and Science. 2022. Vol. 7. Issue 2. Pр. 126–132.
- Akin M., Uzun Y. Application Design and Implementation for the Automotive Industry with Virtual Realit // Hittite Journal of Science and Engineering. 2022. Vol. 9. Issue 2. Pр. 133–143. doi: 10.17350/HJSE19030000264.
- Yaroslavceva V.A., Solov'ev S.P. Avtomatizaciya processa sozdaniya virtual'nyh trenazherov: integraciya semioticheskih ob"ektov v sceny real'nogo mira [Automation of the process of creating virtual simulators: integration of semiotic objects into real-world scenes] // International Conference on Soft Computing and Measurement. 2013. Vol. 1. Pр. 93–94. (In Russian).
- Bolshakov A.A., Klyuchikov A.V., Kovylov N.V. Building a system architecture for displaying data in a complex of output devices // 2020 Int. Conf. Actual Probl. Electron Devices Eng., APEDE 2020. 2020. Pр. 302–304. doi: 10.1109/APEDE48864.2020.9255414.
- Bova V.V., Leshchanov D.V., Kravchenko D.Yu., Novikov A.A. Komp'yuternaya ontologiya: zadachi i metodologiya postroeniya [Computer ontology: tasks and methodology of construction] // Informatika, vychislitel'naya tekhnika i inzhenernoe obrazovanie. 2014. No. 4 (19). Pр. 44–55. (In Russian)
- Kolomeets M.V. Effektivnost' vizualizacii dannyh v virtual'noj real'nosti [The effectiveness of data visualization in virtual reality] // News of higher educational institutions. Instrumentation, 2020. Vol. 63. No. 11. Pp. 1046-1052. doi: 10.17586/0021-3454-2020-63-11-1046-1052. (In Russian)
- Hadamus A., Błażkiewicz M., Wydra K.T., Kowalska A.J., Łukowicz M., Białoszewski D., Marczyński W. Effectiveness of Early Rehabilitation with Exergaming in Virtual Reality on Gait in Patients after Total Knee Replacement // J. Clin. Med. 2022. Vol. 11. Р. 4950.
- Bova V.V., Leshchanov D.V., Kravchenko D.Y., Novikov A.A. Komp'yuternaya ontologiya: zadachi i metodologiya postroeniya [Computer ontology: tasks and methodology of construction] // Informatika, vychislitel'naya tekhnika i inzhenernoe obrazovanie. 2014. No. 4(19). Pр. 44–55. (In Russian)
- Venkatesh V., Thong J., Chan F., Hoehle H., Spohrer K. How agile software development methods reduce work exhaustion: Insights on role perceptions and organizational skills // Information Systems Journal. 2020. No. 30. Pр. 733–761.
- Rokooei S., Shojaei A., Alvanchi A., Azad R., Didehvar N. Virtual reality application for construction safety training // Safety Science. 2023. Vol. 157. Pр. 1–9.
- Lerner D., Mohr S., Schild J., Göring M., Luiz T. An Immersive Multi-User Virtual Reality for Emergency Simulation Training: Usability Study // JMIR Serious Games. 2020. Vol. 8. Issue 3.
Supplementary files










