Algorithm for automatic compensation of thermal deformations of thermally loaded load-bearing structures
- Authors: Borodulin B.B.1
-
Affiliations:
- Samara State Technical University
- Issue: Vol 29, No 4 (2021)
- Pages: 6-19
- Section: Informatics, Computer Science and Control
- URL: https://journals.eco-vector.com/1991-8542/article/view/90691
- DOI: https://doi.org/10.14498/tech.2021.4.1
- ID: 90691
Cite item
Full Text
Abstract
The paper considers a possible algorithm for the automatic control system of the thermal modes of load-bearing structures of the information-measuring system of autonomous objects. Thermo-deformation component of information-measuring error, which is the cause of distortion of operating and service information of an autonomous object, is reduced due to compensation of thermogradient by automatic control system of operation modes of distributed controlled heat sources. The system provides a significant reduction in the level of thermal deformation error of measurements, the cause of which is the deformation of supporting structures due to unstable and uneven heat release of information-measuring instruments placed on the structure. To compensate for thermal deformations, the system includes controlled heat sources that compensate for the thermal gradients of the supporting structure arising under the influence of the information-measuring system instruments and external thermal radiation on the structure. An effective rational control algorithm, providing compensation of the thermal gradient of the load-bearing structure to an acceptable level, is proposed. The control algorithm and the system structure are designed to be implemented by special software of the onboard computer.
Full Text
Введение
Автономные объекты (АО) находят широкое применение в различных областях: в космических исследованиях, авиационной отрасли, подводных исследованиях, автомобильном транспорте и т. д.
Так, например, автомобильная индустрия претерпевает существенную трансформацию: крупнейшие производители идут к созданию полностью автономных транспортных средств. Одной из наиболее продвинутых компаний в области автопилотируемых автомобилей можно назвать Tesla. Она продает ряд электромобилей с такой функцией. Во время поездки система распознает сотни элементов: дорожную разметку и знаки, светофоры, пешеходов и другие автомобили, и даже смазываемый во время движения фон [1].
Разработки в этой области ведет BMW. Компания оснащает все свои электрические модели полностью автономными основными функциями с 2021 года. Седан 5-Series нового поколения с системой автономного управления BMW демонстрировала в начале 2017 года. Позже на Мобильном конгрессе в Барселоне BMW показывала совместный с Ericsson и Intel проект автомобиля, подключенного к сети 5G.
В России и за рубежом ведутся интенсивные фундаментальные и прикладные работы по созданию необитаемых подводных аппаратов, способных решать поставленные задачи автономно. Кроме нашей страны, США, Канады, Великобритании и Франции, в конце 80-х годов ХХ века активизировали исследования в этой области Норвегия, Япония и Италия [2].
Автономные необитаемые подводные аппараты (АНПА) с различной степенью автоматизации предназначены для поиска и обследования подводных объектов, проведения гидрологических и океанологических исследований, использования в военных целях [3].
По своим функциональным возможностям АНПА предназначены для выполнения следующих подводно-технических работ:
– длительное маневрирование по заданной программе в водном пространстве с одновременным проведением разнообразных океанологических, гидрофизических, гидрографических и биологических исследований;
– проведение поиска и обследования затонувших объектов; оборудование районов донными маяками-ответчиками; обследование нижней кромки ледяных полей, оценка толщины и характера ледяного покрова, подледная гидрология;
– поиск полезных ископаемых на больших глубинах и предварительное определение химического состава геологических образований;
– обследование и обслуживание подводных кабельных линий, трубопроводов и других сооружений;
– поиск и идентификация объектов с заранее заданными свойствами; работа в агрессивных средах;
– выполнение специальных задач в интересах ВМС, таких как разведка, противолодочная и противоминная борьба, диверсионные акции, слежение.
К АО относятся также летательные аппараты (дроны), предназначенные для наблюдения и сбора информации.
Типичными представителями автономных объектов являются космические аппараты, именно в них в наиболее выраженной форме сосредоточены основные особенности АО.
Космические аппараты (КА) представляют собой сложные АО, функционирующие в особо тяжелых условиях работы. В частности, такими аппаратами являются спутники с телекоммуникационными системами, оснащенные оптическими измерительными приборами. При этом наличие экипажа на борту КА не уменьшает проблем, связанных с его автономностью, т. к. они определяются сложностью энергетических, материальных и информационных коммуникаций.
Функционирование бортовых систем АО в существенной степени зависит от качества информации, полученной путем измерений. Существенную долю в общем количестве измерительной информации составляет информация, полученная от оптических ИС. Оптические системы (ОС) в КА широко используются в различных областях. В основном ОС используются в фоторазведке, астрономических и геодезических наблюдениях. В коммерческой сфере количество спутников зондирования растет. Космические снимки могут иметь низкое (более 10 м), среднее (от 10 до 2,5 м), высокое (от 2,5 до 1 м) и сверхвысокое (менее 1 м) разрешение. С увеличением разрешающей способности растут и весогабаритные показатели ОС КА, что увеличивает стоимость полученной с ее помощью информации, а значит, и ущерб от ее недостоверности [4]. Актуальность повышения качества оптико-электронных комплексов автономных объектов, в первую очередь космических аппаратов, постоянно растет, что связано в том числе с интенсивным их использованием в таких областях, как картографирование, создание геоинформационных систем и т. д. [5]. Эти наукоемкие направления обеспечивают перспективу стратегической интенсификации хозяйственной деятельности на многие годы. Развитие и эксплуатация оптико-электронных комплексов невозможны без повышения точности работы информационно-измерительных систем (ИИС), содержащих в своем составе оптические приборы. Существенной составляющей погрешности оптических измерений является термодеформационная погрешность, причиной которой служит термодеформация несущих конструкций ИИС из-за нестабильного и неравномерного температурного распределения в них. Температурные поля несущих конструкций неравномерны и нестабильны из-за нестационарных тепловыделений приборов ИИС [6], из-за воздействия излучения планет и звезд через соответствующие люки и отверстия космических аппаратов и т. п.
Для компенсации термодеформаций разработана соответствующая система автоматического управления (САУ) тепловым режимом несущей конструкции, содержащая управляемые теплоисточники (УИТ), с помощью которых компенсируются термоградиенты несущей конструкции, возникающие под воздействием неравномерного тепловыделения ИИС и внешних теплоисточников [3, 7–9].
Рассмотрим алгоритм работы САУ на примере типовой несущей конструкции ИИС, имеющей форму прямоугольной призмы и выполненной из изотропного материала. С помощью соответствующей стандартизирующей функции [9–13]
(1)
температурное распределение в несущей конструкции можно представить в форме неоднородного дифференциального уравнения
,
(2)
с однородными краевыми условиями
, (3)
,
где – относительная температура конструкции, – коэффициент температуропроводности;
– тепловые потоки на соответствующие грани призмы; – габариты призмы; – интенсивность тепловыделения управляемых и неуправляемых теплоисточников, расположенных на соответствующих гранях и ; – зоны воздействия концентрированных тепловых потоков соответствующих теплоисточников; – интенсивность внешнего теплообмена на соответствующих гранях призмы; – дельта функция Дирака.
Путем преобразования Лапласа соответствующей функции Грина краевой задачи (1), (2) удается получить передаточные функции по каналам управления и возмущения для объекта управления (1), (2) [14, 15].
На этой основе удается решить задачу синтеза соответствующей системы автоматической стабилизации температурного поля конструкции с помощью дискретно распределенного управления . Методика синтеза базируется на конечномерной аппроксимации бесконечномерной трансформанты Лапласа соответствующей функции Грина и формулировке для синтеза регулятора на этой основе передаточной функции объекта c распределенными параметрами [10, 13, 14, 16–18].
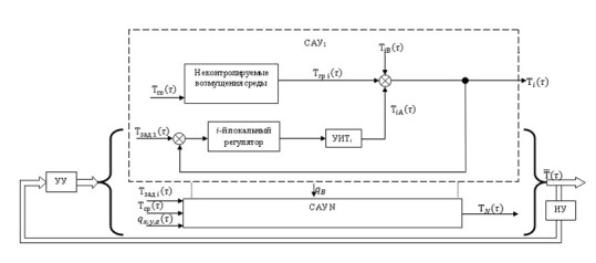
На рис. 1 представлена обобщенная структура САУ температурным полем конструкции с помощью дискретно распределенных локальных регуляторов. Регулятор температуры каждой -ой из точек регулирования имеет пропорционально-интегральную структуру, совмещенную с релейной.
Рис. 1. Обобщенная структура САУ: УИТ – управляемый теплоисточник; - температура в i-ой из регулируемой точке; – заданная алгоритмом системы управляющего устройства температура в каждый из N регулируемых точек; – средняя температура граней, – компоненты температурного поля, обусловленные работой УИТ, неконтролируемыми возмущениями и тепловыделением измерительной аппаратуры; – температура окружающей конструкцию среды.
Описание алгоритма работы САУ
Рациональный алгоритм (рис. 2) термоградиентной стабилизации конструкции совмещает релейный и пропорционально-интегрально-дифференциальный закон (ПИД-закон) регулирования распределения температуры по конструкции [14, 15, 19]. Основными преимуществами разработанного алгоритма являются:
– плавное изменение мощности нагревателей, что снижает риск образования термодеформаций конструкции;
– повышение точности регулирования за счет исключения статической ошибки;
– снижение времени регулирования за счет наличия дифференциальной составляющей в законе регулирования, которая повышает скорость нарастания температуры.
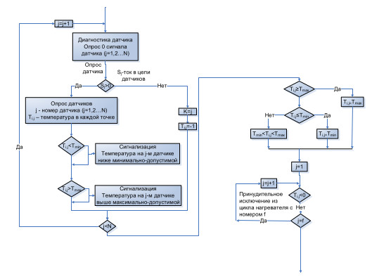
Рис. 2 Общая схема работы алгоритма
Логика функционирования алгоритма основана на выработке задающего воздействия системе автоматического регулирования термоградиентной стабилизации конструкции, виртуальный регулятор которой реализует ПИД-закон регулирования. Задающее воздействие изменяется в зависимости от текущей максимальной температуры конструкции в условиях накладываемых ограничений на максимальную и минимальную назначенную температуру конструкции.
Управляющее воздействие, формируемое регулятором, подается на нагреватель дискретно в зависимости от значения мощности в текущий момент времени.
Входной информацией для работы алгоритма являются:
– номер шага работы , где – общее число шагов работы алгоритма (шаги по нагрузке или по времени);
– номер датчика или нагревателя конструкции – максимальное число датчиков или нагревателей конструкции;
– – параметры настройки ПИД-регулятора, который задает закон изменения мощности нагревателя;
– мощности нагревателей на первом шаге .
Изначально заданные данные – диапазон изменения температуры конструкции от до .
Выходной информацией работы алгоритма являются:
– признак работоспособности датчика;
– признак работоспособности нагревателя.
Данные, получаемые в процессе опроса микроконтроллера:
– показания датчиков температуры ;
– текущие значения подключенной мощности нагревателей .
Описание рационального алгоритма термоградиентной стабилизации конструкции
1. Диагностика технических средств
1.1. Диагностика отказа датчика (рис. 3).
Рис. 3. Схема алгоритма диагностики датчиков
На каждом шаге работы алгоритма осуществляется диагностика отказов датчиков. Проверка датчика на отказ проводится путем выявления нулевого токового сигнала. Признаком отказа датчика является отсутствие токового сигнала, что может быть связано с обрывом линии связи или неисправностью датчика. Если признак отказа датчика выявлен, то соответствующая пара нагревателей принудительно отключается.
1.2. Диагностика отказа нагревателя.
На каждом шаге работы алгоритма осуществляется диагностика отказов нагревателей. Проверка нагревателя на отказ проводится путем опроса нулевого. Признаком отказа нагревателя является отсутствие токового сигнала, что может быть связано с обрывом линии связи или неисправностью нагревателя. Если признак отказа нагревателя выявлен, то соответствующая пара нагревателей принудительно отключается.
1.3. Диагностика отказа измерительного канала.
На каждом шаге работы алгоритма осуществляется диагностика отказов измерительного канала. Если обнаружен признак отказа (обрыв линии связи или КЗ), то соответствующий управляющий канал с нагревателями отключается.
Как только признак отказа датчика, нагревателя, измерительного или управляющего канала будет устранен, производится соответствующее включение в алгоритм нагревателей и управляющего канала.
2. Опрос всех датчиков и определение максимальной температуры конструкции на текущем шаге
2.1. На этом шаге происходит считывание показания датчика , запись этой информации в память микроконтроллера.
2.2. Проверка на выход из цикла опроса датчиков:
2.2.1. Если , то осуществляется переход к шагу 2.3 алгоритма.
2.2.2. Если , то и осуществляется переход к шагу 2.1 алгоритма.
2.3 Выбор среди этих показаний максимальной температуры на текущем шаге работы алгоритма .
3. Выработка задающего воздействия
3.1. Если , то заданная температура на текущем шаге принимается равной максимальной назначенной температуре .
3.2. Если , то заданная температура на текущем шаге принимается равной минимальной назначенной температуре .
3.3. Если , то заданная температура на текущем шаге принимается равной текущей максимальной температуре конструкции .
4. Формирование управляющих воздействий
4.1. Если текущая температура в датчике , то мощность соответствующего нагревателя на i+1-ом шаге формируется по ПИД-закону
, (4)
, (5)
где – текущее время работы алгоритма, – масштабный коэффициент, который устраняет негативное влияние на работу алгоритма большого шага дискретизации по времени (установка необходима, только если время опроса датчиков и выработка управляющих воздействий превышает 5 секунд), значение коэффициента выбирается в зависимости от шага дискретизации по времени; – интегратор.
4.2. Если текущая температура в датчике , то мощность соответствующего нагревателя на i+1-ом шаге устанавливается равной , и интегратор (5) в (4) принудительно устанавливается равным .
4.3. Если текущая температура в датчике , то мощность соответствующего нагревателя на i+1-ом шаге устанавливается равной и интегратор (5) в (4) принудительно устанавливается равным .
4.4. На управляющее воздействие в виде закона изменения мощности нагревателя накладывается ограничение на максимальное и минимальное значение, а также указанное значение мощности дискредитируется на 8 уровней. Схема алгоритма управления представлена на рис. 4.
Рис. 4. Алгоритм управления
5. Проверка на достижение предельного числа опрашиваемых датчиков
5.1. Если , то осуществляется переход к 7-му шагу алгоритма.
5.2. Если , то осуществляется переход к 6-му шагу алгоритма.
6. Переход к следующему нагревателю . Переход к 4-му шагу.
7. Проверка на выход из алгоритма
7.1. Если , то осуществляется переход к 1-му шагу работы алгоритма
7.2. Если , то осуществляется выход из алгоритма.
Заключение
На рис. 5, 6 и 7 представлены результаты конечно-элементного моделирования САУ в среде ANSYS при типовых для этого объекта возмущениях и учете конструктивных особенностей несущей конструкции ИИС.
Рис. 5. Температура в контрольной точке 33, мощность нагревателя (Power_1) и текущая заданная максимальная температура конструкции (Temp_max) при рациональном алгоритме работы САР термоградиентной стабилизации конструкции
Рис. 6. Температура в контрольных точках 1 и 33 при рациональном алгоритме работы САУ
Рис. 7. Температура несущей конструкции в соответствующих контрольных точках до и после применения рационального алгоритма работы САУ: 11_43, 12_44, 13_45, 14_46, 15_47, 16_48, 17_49, 18_50, 19_51, 20_52 – номера соответствующих точек контроля на несущей конструкции
Таким образом, рациональный алгоритм термоградиентной стабилизации конструкции требует малого информационного ресурса памяти; кроме того, позволяет плавно регулировать мощность нагревателей, уменьшает время и повышает точность регулирования. К недостаткам рационального алгоритма относятся отсутствие непосредственного учета средней температуры по площади каркаса и отсутствие специального блока локального регулирования перепада температуры по толщине конструкции, который регулирует этот перепад в рамках общей температурной стабилизации всей конструкции.
About the authors
Boris B. Borodulin
Samara State Technical University
Author for correspondence.
Email: borodulinbb@gmail.com
ORCID iD: 0000-0002-8847-9831
Postgraduate Student
Russian Federation, 244, Molodogvardeyskayast., Samara, 443100References
- Tesla pokazala mir «glazami» avtopilota (Tesla showed the world "through the eyes" of the autopilot). https://nplus1.ru/news/2016/11/21/world (November 21, 2016). (in Russian).
- Zraev R.A. Tehnika pokoreniya morskih glubin. Neobitaemye podvodnye apparaty vchera, segodnya i zavtra (Techniques for conquering the sea depths. Unmanned submersibles yesterday, today and tomorrow). Molodoy uchenyi. 2016. № 26 (130). pp. 37–39. URL: https://moluch.ru/archive/130/35877/ (accessed: 02.12.2021). (in Russian).
- Butkovskii A. Theory of Optimal Control of Distributed-Parameter Systems. Moscow: Nauka. 1965. 474 p. (in Russian).
- Kosmicheskaya s’yomka (Satellite imagery). https://sovzond.ru/products/spatial-data/satellites/ (accessed: 03.12.2021). (in Russian).
- Borodulin B.B., Livshits M.Yu. Optimal control of temperature modes of the instrumental constructions of autonomous objects. In: EPJ Web of Conferences. Volume 110, Thermophysical Basis of Energy Technologies (2016).
- Lions J. Control of Distributed Singular Systems. Gauthier-Villars. Paris. 1985. 552 p. (1985).
- Di Loreto M., Damak S., Eberard D., Brun X. Approximation of linear distributed parameter systems by delay systems. Automatica, pp. 162–168. https://doi.org/10.1016/j.automatica.2016.01.065 (2016).
- Livshits M.Yu., Borodulin B.B., Nenashev A.V., Savelyeva Yu.O. Automatic compensation of thermal deformations of supporting structures of cyber-physical information-measuring systems. ММТТ. 2021. № 3. pp. 51–54. (2021). (in Russian)
- Pleshivtseva Y., Rapoport E. Parametric optimization of systems with distributed parameters in problems with mixed constraints on the final states of the object of control. J. Comput. Syst. Sci. Int. 57, 723. https://doi.org/10.1134/S1064230718050118. (2018).
- Chichinadze V. Solving non-convex nonlinear optimization problems. Nauka. Moscow. 1983. 256 p. (in Russian).
- Livshits M.Yu., Borodulin B.B. Comparative analysis of optimal temperature distributions in the responsible sections of load bearing structures, MATEC Web of Conferences, 110, 01015 doi: 10.1051/matecconf/201711001015 2017 (2017).
- Rapoport E. Alternance Method in Applied Optimization Problems. Moscow. Nauka. 2000. 335 p. (in Russian).
- Gogol I.V., Remizova O.A., Syrokvashin V.V., Fokin A.L. Robust Autonomous Control of a Multiply Connected Technological Object with Input Delays. Cyber-Physical Systems: Modelling and Intelligent Control, Studies in Systems, Decision and Control 338. Springer International Publishing, 2021 https://doi.org/10.1007/978-3-030-66077-2_7.
- Livshits M.Yu., Borodulin B.B., Korshikov S.E. Optimization of Temperature Distributions in Critical Cross-sections of Load-bearing Structures of Measurement Optical Systems of Autonomous Objects. MATEC Web of Conferences. Thermophysical Basis of Energy Technologies (TBET-2016). 2017. Vol. 92. N. 01053. Doi: http://dx.doi.org/10.1051/matecconf/20179201053.
- Li R., Liu W., Ma H., Tang T. Adaptive finite-element approximation for distributed elliptic optimal control problems. SIAM J. Contr. Optim., 4, 1244–1265 (2003).
- Murat F., Tartar L. On the control of the coefficients in partial equations. SIAM J. Contr. Optim., 4, 1244–1265 (2003).
- Lian T., Fan Z., Li G. Lagrange optimal controls and time optimal controls for composite fractional relaxation systems. Adv Differ Equ. 1, 233. https://doi.org/10.1186/s13662-017-1299-7. (2017).
- Livshits M.Yu., Borodulin B.B. Optimal control of temperature modes of the instrumental constructions of autonomous objects. EPJ Web of Conferences. Thermophysical Basis of Energy Technologies 2015. 2016. Vol. 110. N. 01036. Doi: http://dx.doi.org/10.1051/epjconf/201611001036.
- Buttazzo G., Kogut P. Weak optimal controls in coefficients for linear elliptic problems. Rev. Mat. Complut. 24, 83–94 (2018).
Supplementary files










