Determination of criteria for assessing the conformity of the refrigerator unit with the control parameters, the algorithm of their definition
- 作者: Shurinova D.A.1, Suvorov A.G.1, Kovalenko A.N.1, Murygin A.V.1
-
隶属关系:
- Reshetnev Siberian State University of Science and Technology
- 期: 卷 23, 编号 1 (2022)
- 页面: 43-51
- 栏目: Section 1. Computer Science, Computer Engineering and Management
- ##submission.datePublished##: 25.03.2022
- URL: https://journals.eco-vector.com/2712-8970/article/view/532727
- DOI: https://doi.org/10.31772/2712-8970-2022-23-1-43-51
- ID: 532727
如何引用文章
全文:
详细
This article will describe the results of tests that were carried out at the manufacturing plant of refrigeration devices. The results of which make it possible to judge the possibility of using a new method of testing refrigeration devices for compliance with the standards established by GOST, which determine the specific heat and power properties of each refrigeration device, depending on its type (single-chamber or with two-chambers, with one compressor or with two, etc.), passing acceptance tests. The graphs of the active power of the device will be presented when it is connected to the power supply network and the dependence of the change in the power graph depending on time will be described, the signs of the graphs of faulty refrigeration devices will be described, indicating the cause of the malfunction. The authors indicate the parameters by which it is proposed to compare the obtained power graphs with the reference graphs obtained when testing reliably serviceable refrigeration devices. Based on the results of comparing certain values of the parameters characterizing the device it is proposed to judge the compliance of each individual refrigeration device with the standard. It also provides a description of the algorithm that will be used to determine the compliance of the refrigeration device with the established parameters of heat and power characteristics that determine its performance. The implementation of this algorithm will be carried out by writing an appropriate program for the programmable logic controller (PLC).
全文:
Введение*
Одной из главных составляющих холодильного прибора является холодильный агрегат, который состоит из компрессора, конденсатора и испарителя. От исправности работы данной системы зависит работа холодильной установки в целом, ведь именно работой холодильного агрегата обеспечивается поддержание температурного режима в холодильном приборе. Целью авторов данной статьи является чёткое определение критериев на графике потребления активной мощности каждого холодильного прибора для оценки работоспособности холодильного агрегата при приемосдаточных испытаниях прибора по укороченной методике в ритме конвейера за первые 10 мин испытаний [1; 2].
Особенности графиков потребления мощности
Рассмотрим изменение значения активной мощности компрессора за первые минуты после включения электропитания для нескольких холодильных приборов модели Б-151, признанных годными при испытании по существующей долговременной методике (рис. 1, 2). Для составления достоверных выводов по эксперименту было проанализировано 100 подобных графиков, полученных при испытании разных холодильников одной и той же модели.
При запуске компрессора первоначальный пик мощности обусловлен начальным запуском компрессора, он может быть до 200 Вт. Он скоротечен – менее секунды, поэтому его тяжело измерить в потоковом производстве, детально останавливаться на нём не будем, так как он не влияет на последующую форму графика, более интересную для анализа. После запуска компрессора его мощность лежит в пределах 80–90 Вт. В течение следующих 5 мин мощность компрессора растет и увеличивает свое значение на 20–25 Вт. В течение последующего времени скорость нарастания мощности снижается на 5–7 Вт за время с пятой по десятую минуту. Такое поведение графика активной мощности компрессора для модели Б-151 объясняется перераспределением хладогента в системе холодильного агрегата.
Рис. 1. График изменения активной мощности при подключении холодильника № 1 модели Б151 к сети питания
Fig. 1. Diagram of active power change when refrigerator No. 1, model B151, is connected to the power supply
Рис. 2. График изменения активной мощности при подключении холодильника № 2 модели Б151 к сети питания
Fig. 2. Diagram of active power change when refrigerator No. 2, model B151, is connected to the power supply
Первоначально фреон во всех частях холодильного агрегата находится в газообразном состоянии при одинаковом давлении и температуре. Температура всех элементов холодильного прибора одинакова и равна температуре окружающего воздуха. При первом запуске компрессора происходит вытягивание фреона из испарителя и нагнетание его в конденсаторе. При этом конденсатор и испаритель имеют пока еще одинаковую температуру и компрессору легко перемещать фреон при минимальном потребление электрической энергии (начальная точка графика активной мощности). В течение следующих 5 мин давление фреона в конденсаторе увеличивается за счёт нагнетания фреона, температура конденсатора растет. Как следствие, потребляемая мощность компрессора тоже растет. По росту мощности компрессора косвенно можно судить о том, что холодильный агрегат заправлен фреоном и компрессор обеспечивает определенный поток газа на входе конденсатора. При отсутствии фреона в системе охлаждения, компрессор работает «в холостую», потребляемая им электрическая мощность с течением времени не изменяется. К 6–10 мин давление фреона в конденсаторе достигает максимального значения, равного давлению насыщенного пара, происходит фазовый переход фреона в жидкую фазу. В испарителе создано максимальное разряжение. Расход газа, проходящего через компрессор, становится постоянным, так как прибор начинает входить в установившийся режим работы. Фреон распределён по системе охлаждения согласно этому режиму. Потребляемая компрессором мощность достигает своего максимального значения и перестаёт увеличиваться. Таким образом, о работоспособности холодильного агрегата можно судить по графику активной мощности, потребляемой компрессором [3–5].
Рассмотрев 100 графиков активной мощности для холодильных приборов модели Б-151, можно отметить хорошую повторяемость формы графиков мощности, полученных в ходе приемосдаточных испытаний при одинаковой окружающей температуре (см. рис. 1, 2). При наличии неисправностей в системе охлаждения график будет значительно отличаться от выше описанного.
Рис. 3. График изменения активной мощности при подключении бракованного холодильника № 1 модели Б-151 к сети питания
Fig. 3. A graph of changes in active power when the defective refrigerator No. 1, model B-151, is connected to the power supply
На рис. 3, 4 приведены графики мощности бракованной продукции. Виды дефектов, по причине которых график мощности будет отличаться от выше описанного:
Основываясь на полученных в ходе описанных выше испытаний данных, дальнейшая проработка идеи авторов статьи заключается в определении чётких критериев параметров активной мощности, при которых можно было бы достоверно судить о соответствии холодильного прибора установленному стандарту.
Рис. 4. График изменения активной мощности при подключении бракованногохолодильника № 2 модели Б-151 к сети питания
Fig. 4. A graph of changes in active power when the defective refrigerator No. 2, model B-151, is connected to the power supply
Выделяем параметры, по которым производится сравнение.
Критерии оценки соответствия потребляемой мощности холодильного прибора при проведении приёмо-сдаточных испытаний рассмотрим на модели Б-310, для которой были проведены испытания аналогичные выше описанным (рис. 5).
Рис. 5. Схематичное положение необходимых для анализа критериев потребляемой мощности за первые 10 мин после подключения холодильника к сети питания
Fig. 5. Schematic position of the power consumption criteria necessaryfor the analysis for the first 10 minutes after the refrigerator is connected to the power supply
Критерии оценки:
- значение минимальной мощности в течение 1 мин после начала испытаний;
- значение скорости нарастания (увеличения) мощности в течение следующих 3 мин;
- максимальное значение мощности в период с 3 до 6 мин;
- значение скорости снижения мощности в период с 6 по 9 мин.
При проведении испытаний на производственной линии программно получены массивы значений мощности, измеренных электронным измерителем мощности [5; 6] для каждого типа холодильного прибора. Данные из этого массива считаем исходными. Проведя сравнительный анализ этих данных, выделили закономерности [7–12]. Далее их используем в алгоритме определения необходимых нам параметров ΔW(up) и ΔW(dw) (рис. 5).
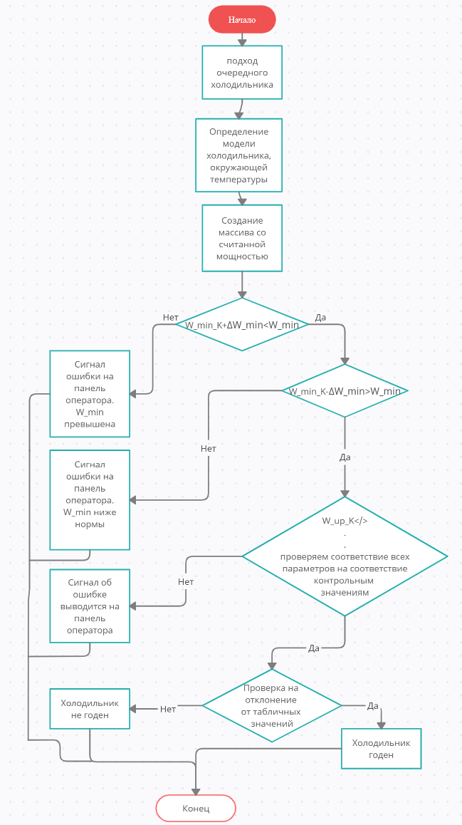
Алгоритм вычисления критериев оценки
Исходные данные:
- – сформированный массив, состоящий из 90 значений активной мощности, измеряемыхс интервалом в 6 с;
- – табличные (контрольные) значения параметров для холодильных приборов модели Б-310 при соответствии окружающей температуры:
- – W-min_K – минимальное значение мощности;
- – W-up_K – изменение мощности во время первого резкого скачка её увеличения, связанного с перераспределением фреона в системе охлаждения;
- – W-max_K – максимальное значение мощности;
- – W-dn_K – изменение мощности во время первого скачка её снижения, связанного с перераспределением фреона в системе охлаждения.
И допустимые отклонения для каждого из искомых параметров:
- – ΔW-min;
- – ΔW-up;
- – ΔW-max;
- – ΔW-dn.
Исходные данные формируются программными модулями, которые в этой статье не рассматриваются.
Описание алгоритма:
Рис. 6. Алгоритм вычисления критериев оценки
Fig. 6. Algorithm for calculating the evaluation criteria
Заключение
По результатам испытаний, описанных в данной статье, представляется возможным судить о пригодности каждой единицы оборудования, основываясь на параметрах (рис. 5). При сравнении данных параметров каждого холодильника с эталонными для определённого диапазона комнатной температуры возможно судить о соответствии холодильного агрегата стандарту. Используя полученные параметры в алгоритме (см. рис. 6), контроллер выдаёт оператору конечный результат испытаний по каждому отдельному прибору [13–15].
_____________________________
*Благодарности. Выражаем благодарность красноярскому заводу холодильников «Бирюса» за предоставление возможности проведения экспериментов и готовность перейти к использованию новой методики проведения приёмо-сдаточных испытаний после завершения проведения всех испытаний.
Acknowledgements. Would like to express gratitude to the Krasnoyarsk Refrigerator Plant "Biryusa" for providing the opportunity to conduct experiments and for its readiness to switch to using a new method of conducting acceptance tests after the completion of all tests.
作者简介
Daria Shurinova
Reshetnev Siberian State University of Science and Technology
编辑信件的主要联系方式.
Email: dasha.shurinova@yandex.ru
postgraduate student
俄罗斯联邦, 31, Krasnoyarskii rabochii prospekt, Krasnoyarsk, 660037Alexander Suvorov
Reshetnev Siberian State University of Science and Technology
Email: suvorov-ag@yandex.ru
Cand. Sc., Lecturer at the Department of Informatics and Telecommunications
俄罗斯联邦, 31, Krasnoyarskii rabochii prospekt, Krasnoyarsk, 660037Andrey Kovalenko
Reshetnev Siberian State University of Science and Technology
Email: snowcap@mail.ru
Cand. Sc., Lecturer of the Department of Informatics and Telecommunications
俄罗斯联邦, 31, Krasnoyarskii rabochii prospekt, Krasnoyarsk, 660037Alexander Murygin
Reshetnev Siberian State University of Science and Technology
Email: avm514@mail.ru
Dr. Sc., Head. Departmentof information management systems
俄罗斯联邦, 31, Krasnoyarskii rabochii prospekt, Krasnoyarsk, 660037参考
- Shurinova D. A. [Development of a new methodology for acceptance testing of refrigeration appliances]. Informatika, telekommunikatsii I upravlenie. 2021. Vol. 14, No. 4, P. 52–60 (In Russ.).
- GOST 16317–87. Priboryh olodilnue elektricheskie bitovye. Obshietehnicheskie ysloviya. [State Standard 16317–87: Household electrical refrigeration appliances. General technical conditions (with amendments N 1, 2, 3)]. Moscow, Standartinform Publ., 1987. 22 p.
- Zafar S., Gupta A., Nandi T. K. Design and construction of a pressure wave cryogenic refrigerator. Refrigeration science and technology. 2019, Vol. 15, P. 421–427. doi: 10.18462/iir.cryo. 2019.0090.
- Mukhamadiev A. A. Information measuring system for monitoring the parameters of a household refrigerator compressor. Electrical and information complexes and systems. 2017, Vol. 13, No. 4, P. 109–114.
- Shurinova D. A., Kovalenko A. N., Murygin A. V., Suvorov A. G. [Review of existing methods for controlling the heat and power characteristics of household refrigerators]. Mechanics of the XXI century. 2020, Vol. 19, P. 164–171.
- Vosmikanalny regylator s RS485 [Eight-channel thermostat with RS-485] (In Russ.). Available at: https://owen.ru/product/trm138/price (accessed: 10.10.2021).
- Shemy podkluchenya TRM138 [Connection diagram for TRM138] (In Russ.). Available at: https://owen.ru/product/trm138/connection (accessed: 13.9.2021).
- Owen Cloud. Oblachny servis. Rykovodstvo polzovatelya. [OwenCloud. Cloud service. User guide]. 09.25.2021. Version 1.07.
- Thomas Kugelstadt. Gidpo structure RS485. Otchet po primeneniy SLLA272C [The RS-485 Design Guide. Application Report SLLA272C]. Febuary 2008–Revised October 2016. 10 р.
- OwenCloud [OwenCloud] (In Russ.). Available at: https://owen.ru/owencloud (accessed: 10.10.2021).
- John Rinaldi. Modbus: The Everyman’s Guide to Modbus. Createspace Independent Publishing Platform, 18 nov. 2015. 92 р.
- Sahba R. A brief study of software defined networking for cloud computing. World automation congress proceedings. 2018. P. 6–9.
- Balonin N. A., Sergeev M. B., Vostrikov A. A. Modern artificial intelligence network technologies: cloud computing. 2018. Wave electronics and its application in information and telecommunication systems, weconf. 2018. P. 44–76. doi: 10.1109/WECONF.2018.8604476.
- Paskova A. A. Big Data technologies in the automation of technological and business processes. Scientific Review. Technical science. 2018, No. 4, P. 23–27.
补充文件









