Динамика потока на участках элементов тракта подачи турбонасосного агрегата жидкостных ракетных двигателей
- Авторы: Арнгольд А.А.1, Зуев А.А.2, Толстопятов М.И.2, Дубынин П.А.2
-
Учреждения:
- АО «Красноярский машиностроительный завод»
- Сибирский государственный университет науки и технологий имени академика М. Ф. Решетнева
- Выпуск: Том 23, № 2 (2022)
- Страницы: 242-261
- Раздел: Раздел 2. Авиационная и ракетно-космическая техника
- Статья опубликована: 26.06.2022
- URL: https://journals.eco-vector.com/2712-8970/article/view/546123
- DOI: https://doi.org/10.31772/2712-8970-2022-23-2-242-261
- ID: 546123
Цитировать
Полный текст
Аннотация
В работе исследуются участки динамически нестабилизированных течений, характерных для элементов проточных частей турбонасосных агрегатов жидкостных ракетных двигателей; участки прямоугольного переменного сечения, цилиндрического переменного сечения, вращательных течений в полостях с неподвижными стенками, неподвижной и вращающейся стенками. К характерным элементам относятся: подводящие и отводящие аппараты, боковые полости между ротором и статором, полости гидродинамических уплотнений и элементы межлопаточного канала центробежных насосов и газовых турбин.
Ввиду характерных особенностей режимных и конструктивных параметров, начальные участки динамически нестабилизированных течений являются преобладающими в проточных частях агрегатов подачи. Данные участки оказывают существенное влияние на энергетические параметры агрегата и влияют на теплообменные процессы и, как следствие, на надежность элементов конструкций. В характерных элементах систем подачи реализуется как ламинарный, так и турбулентный режимы течения рабочего тела.
С использованием методов теории пространственного пограничного слоя, определены характерные параметры пограничного слоя, такие как: толщина динамического пограничного слоя, вытеснения и потери импульса. Получены зависимости для определения скорости ядра течения, необходимые для оценки потерь в зависимости от длины характерных участков. В целях достоверного определения энергетических параметров необходим корректный выбор законов трения и профилей скорости в пограничном слое и учет начального участка. Полученные зависимости учитывают профиль распределения скорости в пограничном слое на характерных участках для случаев ламинарного и турбулентного режимов.
Полный текст
Введение
При проектировании и анализе конструкций агрегатов подачи жидкостных ракетных двигателей необходимо рассматривать пространственные течения в элементах гидравлического тракта. Гидравлический тракт представляет собой совокупность каналов различной формы. В турбонасосном агрегате (ТНА) – это полости турбин и насосов, а точнее – роторные и статорные элементы. При проведении анализа геометрических и режимных параметров гидравлического тракта газовых турбин и насосов ТНА выявлено, что в тракте в основном присутствуют участки динамически нестабилизированного течения (участки с развивающимся динамическим пограничным слоем). Данные участки характеризуются наличием ядра течения и развивающегося пограничного слоя , которое изменяется с координатой канала
В работах [1–7] показано влияние большинства проточных частей турбомашин на энергетические и массогабаритные характеристики, в том числе и на надежность агрегатов.
Исследуются течения в конструктивных элементах ТНА, компрессоров и газовых турбин: полость вращения между ротором и стенкой газовой турбины, подводящее устройство турбин, боковые полости вращения между рабочим колесом и стенкой корпуса лопаточного нагнетателя, полости гидродинамических уплотнений и т. п. В элементах гидравлического тракта присутствуют участки и каналы различной геометрии: цилиндрического переменного сечения, прямоугольного переменного сечения, вращательных течений с неподвижными и вращающимися образующими.
Необходимо учитывать, как изменение скоростей рабочего тела, так и потери давления по длине канала. В связи с широким диапазоном режимных параметров течения в элементах энергетических установок жидкостных ракетных двигателей (ЖРД) реализуются существенно различные параметры потока в пограничном слое (существенно различные эпюры распределения профиля скорости потока). В элементах и каналах систем подачи ЖРД могут реализовываться ламинарные и турбулентные режимы течения [8; 9]. В целях повышения точности и совершенствования расчетных методик необходимо более точно определять численные значения характерных величин пограничного слоя, влияющих как на потери в элементах проточного тракта, так и на энергетические и рабочие параметры турбомашин.
Элементы проточных частей представляют собой относительно короткие каналы с криволинейными поверхностями обтекания. Существуют различные методологические подходы к расчету, проектированию конструктивных элементов, моделированию энергетических параметров: использование критериальных зависимостей, численное моделирование и аналитический подход к решению уравнений динамики и энергии в приложении к теории пространственного пограничного слоя (ППС). У каждого методологического подхода существуют свои достоинства и недостатки.
Исследованиями течений и энергетических параметров в проточных частях занимались многие авторы. В работе [10] проводились численные исследования потерь энергии в проточной части, для прогнозирования поля течения использовались осредненные по Рейнольдсу уравнения Навье – Стокса (RANS) в сочетании с моделью турбулентности переноса касательных напряжений (SST). В работе [11] проведено численное моделирование на основе усредненного по Рейнольдсу уравнения Навье – Стокса (RANS) в сочетании с k-w моделью турбулентности, результаты моделирования подтверждаются экспериментальными данными. В работе [12] предложен метод оптимизации конструкции типового многоступенчатого центробежного насоса на основе модели потерь энергии и расчетной гидродинамики (ELM / CFD). Авторы [13] исследовали течение в ступенчатом микроканале, учитывали характеристики потока, такие как потери давления, профиль скорости, линии потока и коэффициент трения при различных условиях. В качестве недостатка для приведенных выше работ можно выделить то, что в них не учитывались потери на начальных участках течения рабочего тела в каналах агрегатов подачи.
Предложенные численные методы, в том числе и [14] требуют специализированного программного и аппаратного обеспечения и не всегда пригодны для инженерных методов расчета агрегатов подачи, особенно на стадии эскизного проектирования.
В работе [15] проведено экспериментальное исследование и установлена эмпирическая зависимость между коэффициентом трения и критерием Рейнольдса для ламинарного течения, что ограничивает область и диапазон доверительного использования.
В значительной степени на режим течения оказывает влияние начальный участок, и, как следствие, влияет на гидродинамические потери. На начальном участке, происходит развитие динамического и температурного пространственного пограничных слоев и наблюдается динамически нестабилизированное течение.
В работах авторов [16] предложен аналитический подход и отмечено, что на распределение параметров динамического пограничного слоя существенное влияние оказывают теплообменные процессы (так как параметр вязкости, в значительной степени зависящий от температуры), но также не учитывается влияние начального участка течения.
Задача идентификации динамического начального участка решалась многими авторами [17], тем не менее однозначным образом не решена до настоящего времени. Способы определения коэффициента длины гидродинамического участка, а именно, экспериментальные, аналитические и численного интегрирования уравнений движения, приводят к результатам, отличающимся между собой практически в 4 раза.
Постановка задачи исследования
При решении задачи достоверного определения параметров потока и гидравлических потерь на начальных динамически нестабилизированных участках, характерных проточным частям ТНА, необходимо определить выражения для относительных характерных величин динамического пространственного пограничного слоя: толщины пограничного слоя, толщины вытеснения и толщины потери импульса, с учетом влияния распределения эпюры профиля скорости в пограничном слое.
Для определения скорости ядра потока в зависимости от длины канала необходимо учитывать наличие развивающегося пограничного слоя на начальном участке, а при определении эпюры профиля скорости в пограничном слое использовать функции распределения для ламинарного и турбулентного режимов течения.
Необходимо рассмотреть каналы, характерные для элементов проточных частей ТНА: цилиндрический канал переменного сечения; канал прямоугольного переменного сечения; полости вращательных течений с неподвижными стенками, неподвижной и вращающейся стенками, с учетом течения рабочего тела от центра к периферии и от периферии к центру.
1. Определение толщины динамического пограничного слоя
Для определения численных значений характерных величин динамического и температурного пограничных слоев (таких как толщина вытеснения, толщина потери импульса и толщина потери энергии), а также для расчета динамических и тепловых параметров технических систем, необходимо получить выражения для определения толщины динамического пограничного слоя, ламинарного и развитого турбулентного течений в зависимости от расстояния от входной кромки канала [18].
Рассмотрим уравнение количества движения пограничного слоя, полученное Т. Карманом:
. (1)
Используя профили распределения скорости в пограничном слое и уравнение для интеграла количества движения (1), получим:
. (2)
Верхний предел интегрирования заменим на толщину динамического пограничного слоя , так как для условия интегрирования скорости U = u и подынтегральное выражение обращается в нуль. Учитывая полученные выражения для толщин потери импульса для ламинарного и турбулентного течений
запишем уравнение (2) в следующем виде:
. (3)
Ламинарный пограничный слой
Рассмотрим особенности ламинарного течения. Аппроксимируем распределение ламинарного динамического пограничного слоя функцией:
,
с учетом полученного выражения для толщины потери импульса для продольного потока случая ламинарного течения в пограничном слое [8; 9] преобразуем уравнение (3):
. (4)
Согласно [18], касательное напряжение трения определим как
. (5)
Тогда, учитывая уравнение количества движения (4) и касательное напряжение трения (5), уравнение количества движения приводит к дифференциальному уравнению:
. (6)
Проведя сокращение и разделив переменные, получим:
. (7)
После интегрирования уравнения (7) получим:
. (8)
Исходя из граничных условий при x = 0, соответственно C =0, тогда толщина ламинарного пограничного слоя в зависимости от расстояния от входной кромки:
. (9)
Выражение (9) определяет зависимость толщины динамического пограничного слоя в зависимости от координаты x (длины участка обтекания поверхности или элемента) и от параметра внешнего потока (критерия Re). На рис. 1 приведена графическая зависимость, определенная по выражению (9), для различных значений степеней распределения профиля динамического ламинарного пограничного слоя.
Рис. 1. Зависимость толщины ламинарного динамического слоя от степени профиля и координаты поверхности
Fig. 1. Dependence of laminar dynamic layer thickness from degree of profile and coordinate of surface
Из рис. 1 видно, что на начальном динамически нестабилизированном участке режим и параметры течения внешнего потока существенно влияют на параметр δ/x, что в свою очередь оказывает влияние на потери в пограничном слое и показывает необходимость учета начального участка. Отметим, что начальные динамически нестабилизированные участки характерны и являются преобладающими, в связи с геометрическими и режимными параметрами реализующихся в проточных частях агрегатов подачи ЖРД. Это объясняется относительно короткими участками и высокими скоростями потока: лопатки, рабочие диски, подводящие и отводящие аппараты турбин и насосов и др. Отметим, что при m = 2 значения, полученные по зависимости (9), совпадают с выражением, полученным Шлихтингом.
Переход ламинарного пограничного слоя в турбулентный характеризуется формпараметром [18]
(10)
Причем при переходе от ламинарного течения к турбулентному данный формпараметр уменьшается от значения 2,6 в ламинарной области до значения 1,4 в турбулентной области [18].
Турбулентный пограничный слой
Рассмотрим турбулентный пограничный слой, аппроксимируем распределение турбулентного динамического пограничного слоя функцией:
, (11)
с учетом полученного выражения для толщины потери импульса для продольного потока случая турбулентного течения в пограничном слое получим [8; 9]:
. (12)
Воспользуемся законом трения на пластине для турбулентного пограничного слоя согласно [30]:
. (13)
Учитывая уравнение количества движения (12) и закон трения (5) уравнение количества движения приводит к дифференциальному уравнению:
. (14)
Произведя сокращение и разделив переменные, получим:
(15)
После интегрирования уравнения (15) и проведения дальнейшего преобразования, получим выражение для определения толщины турбулентного пограничного слоя в зависимости от расстояния от входной кромки:
. (16)
Если реализуется турбулентный пограничный слой сразу от переднего края, то исходя из граничных условий при x = 0 соответственно C = 0, тогда
. (17)
Отметим, что турбулентный пограничный слой образуется только на каком-то критическом расстоянии от переднего края, т. е. при x ≠ 0. В этой критической точке пограничный слой уже имеет определенную толщину, так как он реализуется при переходе от ламинарного пограничного слоя. Тогда из (16)
, (18)
где k – коэффициент на который уменьшает пограничный слой при переходе от ламинарного к турбулентному из условия (10).
На рис. 2 приведена графическая зависимость, определенная по выражению (17) для различных значений степеней распределения профиля динамического турбулентного пограничного слоя.
Рис. 2. Зависимость толщины турбулентного динамического слоя от степени профиля и координаты поверхности
Fig. 2. Dependence of thickness of turbulent dynamic layer from profile degree and surface coordinate
Отметим, что зависимость, полученная по зависимости (17), совпадает с выражением, полученным Шлихтингом. Но, как было отмечено, в проточных частях агрегатов подачи ЖРД параметры потока могут существенно различаться и, соответственно, меняться профиль эпюры динамического пограничного слоя, что влечет изменение параметров пограничного слоя.
Полученные выражения для определения толщин ламинарного (9) и динамического (17), (18) пограничных слоев необходимо использовать при определении относительных характерных толщин динамического пространственного пограничного слоя.
2. Определение скорости ядра потока на начальных участках динамически нестабилизированных течений в канале цилиндрической формы переменного сечения
Рассмотрим характерные параметры динамического пограничного слоя при течении в канале цилиндрической формы переменного сечения.
Отметим, что течение в цилиндрическом канале переменного сечения существенно отличается от течения на плоской пластине, это отличие заключается в наличии радиуса кривизны стенки, что влечет за собой существенное влияние на параметры динамического и, как следствие, температурного пограничных слоев. Отметим, что чем меньше радиус трубы, тем большее влияние будет оказано. Начальный участок развивающегося динамического слоя можно отнести к внутренней задаче, так как по длине канала происходит изменения скорости ядра потока U(x) ≠ conct. Изменение скорости ядра потока обуславливается как геометрическими особенностями канала переменного сечения, так и наличием развивающегося динамического пограничного слоя (при внешней задаче скорость ядра потока U(x) ≠ conct).
Отметим, что для канала основной характеристикой будет не толщина вытеснения, а площадь вытеснения, тогда скорость рабочего тела в ядре потока в зависимости от координаты будет определяться, как
, (19)
где U0 – скорость потока при входе в канал.
Схематически течение на начальном участке в канале цилиндрической формы переменного сечения приведено на рис. 3. Рассматривается расширяющийся и сужающийся канал. Определим условие, что угол раскрытия образующей α не приводит к отрыву потока. Отметим, что канал цилиндрической формы постоянного сечения является частным случаем рассматриваемой задачи.
Рис. 3. Схема цилиндрического канала переменной формы
Fig. 3. Diagram of cylindrical channel of variable shape
Учитывая угол раскрытия образующей, уравнение (19) можно записать:
, (20)
где R – начальный радиус канала, знак «+» при увеличивающейся площади проходного сечения канала (расширение), знак «–» при уменьшающейся площади проходного сечения канала (сужение).
Турбулентный режим
Для турбулентного режима течения, также как и для случая канала постоянного сечения, затруднительно получить аналитическое решение уравнения (20) и требуется численное решение относительно параметра скорости ядра потока U(x). С учетом выражения для толщины вытеснения [8; 9] запишем эти уравнения для расширяющегося канала: (21)
,
и сужающегося канала: (22)
,
где .
Ламинарный режим
Рассмотрим ламинарный режим течения в канале цилиндрической формы переменного сечения. Учитывая уравнение (20), (9) и толщины вытеснения запишем
– для расширяющегося канала: (23)
;
– для сужающегося канала: (24)
;
где .
Определим корни уравнения (23) для расширяющегося цилиндрического канала:
; (25)
. (26)
Проводя анализ полученных корней уравнения (23) и учитывая анализ, проведенный для цилиндрического канала постоянного сечения, оставляем только корень (25). Корень (26) не имеет физического смысла.
Определим корни уравнения (24) для сужающегося цилиндрического канала:
; (27)
. (28)
Проводя анализ полученных корней уравнения (24) для случая сужающегося канала оставляем только корень (27). Корень (28) не имеет физического смысла.
Полученные выражения для скорости ядра потока U(x) на некотором расстоянии х от входа в канал позволяют определять параметры пограничного слоя, в том числе и потери по длине канала.
3. Определение скорости ядра потока на начальных участках динамически нестабилизированных течений в канале прямоугольного переменного сечения
На рис. 4 приведена расчетная схема канала прямоугольного переменного сечения (расширяющийся и сужающийся канал). Геометрия канала, характерная для элементов подводящих и отводящих устройств турбин и центробежных насосов, элементов межлопаточного канала, каналов тракта охлаждения камеры ЖРД и др.
Рис. 4. Расчетная схема прямоугольного канала переменной геометрии
Fig. 4. The calculation diagram of rectangular channel with variable geometry
Запишем уравнения для определения скорости ядра потока на некотором расстоянии х от входа в канал:
, (29)
где знак «+» для расширяющегося канала, знак «–» для сужающегося канала. Или, проведя подстановку толщины вытеснения в (29), получим выражения для определения скорости ядра потока на расстоянии х от входа для турбулентного и ламинарного режима
, (30)
где параметр А – для турбулентного и ламинарного режима определяется точно также, как и для канала цилиндрического переменного сечения. Уравнение (30) решается численно относительно скорости в ядре на некотором расстоянии х от входа в канал.
Приведем частный случай решения уравнения (30) для ламинарного режима течения для канала постоянного сечения прямоугольной формы (31)
При проведении анализа полученных корней уравнения оставляем только корень U(x)1 для ламинарного течения в канале прямоугольной формы, корень уравнения U(x)2 исключаем.
4. Определение скорости ядра потока на начальных участках динамически нестабилизированных течений в каналах полостей вращения переменного сечения
Рассмотрим канал полости вращения переменного сечения (рис. 5) с различными углами раскрытия образующих и . Данный тип каналов характерен прежде всего для полостей между рабочим диском газовых турбин и центробежных насосов и корпусом ТНА ЖРД, для полостей подводящих и отводящих каналов.
Рис. 5. Схема канала полостей вращения переменного сечения
Fig.5. Diagram of the rotation cavity channel of variable cross-section
Течения в полостях вращения представляет более сложный случай и требуется отдельно рассматривать вращательные течения с двумя неподвижными стенками (характерно вращательному течения по закону «свободного вихря» UR = const) и с неподвижной и вращающейся стенками (характерно вращательному течению по закону «твердого тела» U/R = const). Необходимо учитывать течение от периферии к центру канала и от центра к периферии.
Примем следующие обозначения: U – окружная составляющая скорости ядра; VR – расходная составляющая скорости ядра; C – абсолютная скорость ядра потока.
Тогда .
Рассмотрим следующие возможные случаи:
- Вращательное течение с двумя неподвижными дисками.
1.2. Течение от центра к периферии:
- расширяющийся канал;
- сужающийся канал.
1.2. Течение от периферии к центру:
- расширяющийся канал;
- сужающийся канал.
- Вращательное течение с неподвижной и вращающейся стенками.
2.1. Течение от центра к периферии:
- расширяющийся канал;
- сужающийся канал.
2.2. Течение от периферии к центру:
- расширяющийся канал;
- сужающийся канал.
4.1. Неподвижные стенки
Для расходной составляющей скорости при течении от центра к периферии при расширении знак (+) и сужении канала знак (–),
, (32)
где z1 – нормальный зазор, соответствующий радиусу R1; Rx – текущий радиус; , – толщина вытеснения на первой и второй стенках соответственно. Для упрощения примем = .
Учитывая толщину вытеснения, толщину динамического пограничного слоя (9) и уравнение (32), определим расходную составляющую для ламинарного режима:
. (33)
Учитывая толщину вытеснения, толщину пограничного слоя (17) и уравнение (32), определим расходную составляющую для турбулентного режима:
. (34)
Для расходной составляющей скорости при течении от периферии к центру при расширении знак (+) и сужении канала знак (–)
, (35)
где z2– нормальный зазор соответствующий радиусу R2.
Учитывая (9) для ламинарного режима уравнение (35) и , тогда
(36)
Учитывая (17) для турбулентного режима уравнение (35),
. (37)
Рассмотрим окружную составляющую скорости U для вращательного течения с двумя неподвижными стенками. В данном случае необходимо определить зависимость U = ƒ(R).
Для потенциального течения воспользуемся распределением окружной составляющей скорости по закону «свободного вихря», тогда UR = const = CU. Можно учесть изменение значения константы CU по зависимости для одной стороны диска
Однако необходимо учитывать влияние окружной составляющей напряжения трения на стенке, которое при любом направлении движения потока снижает значение CU. Тогда при наличии первоначальной закрутки потока ω = UR:
– для окружной составляющей скорости при течении от центра к периферии
или без учета потерь на трение, которое можно добавить при численном интегрировании,
; (38)
– для окружной составляющей скорости при течении от периферии к центру
или без учета потерь на трение
. (39)
Запишем уравнения для определения абсолютной скорости на некотором расстоянии от входа в полость для начального участка течения в полости с двумя неподвижными стенками:
- Течение от центра к периферии для расширяющегося и сужающегося канала:
– ламинарное течение: (40)
– турбулентное течение: (41)
- Течение от периферии к центру для расширяющегося и сужающегося канала:
– ламинарное течение: (42)
– турбулентное течение: (43)
4.2. Неподвижная стенка и вращающийся диск
Рассмотрим окружную составляющую скорости U для вращательного течения с неподвижной и вращающейся стенками. Определим зависимость U = ƒ (R).
В данном типе канала реализуется вращательное течение по закону «твердого тела», тогда = const = CR.
Можно учесть изменение значения по зависимости для стенки и диска
:
– для окружной составляющей скорости при течении от центра к периферии
или без учета потерь на трение, которое можно добавить при численном интегрировании;
; (44)
– для окружной составляющей скорости при течении от периферии к центру
или без учета потерь на трение
. (45)
Запишем уравнения для определения абсолютной скорости на некотором расстоянии от входа в полость для начального участка течения в полости с двумя неподвижными стенками:
- Течение от центра к периферии для расширяющегося и сужающегося канала:
– ламинарное течение: (46)
– турбулентное течение: (47)
- Течение от периферии к центру для расширяющегося и сужающегося канала:
– ламинарное течение: (48)
– турбулентное течение: (49)
При одномерном течении в канале произвольного сечения, с учетом инерционной составляющей скорости ядра потока , получено выражение для определения потерь давления:
для каналов цилиндрического и прямоугольного сечений
и в принятых обозначениях для полостей вращения
.
Величину гидравлического коэффициента трения можно оценить по зависимости Дарси в зависимости от режимов течения:
,
где L – длина участка; Δp – потери давления на участке; d – гидравлический диаметр; – осредненная скорость потока по длине канала.
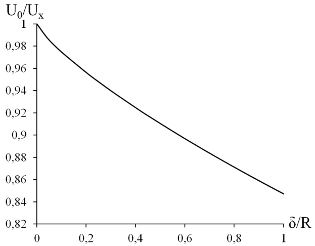
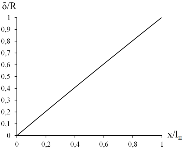
На рис. 6–11 приведены графические зависимости распределения динамических параметров для канала цилиндрической формы постоянного сечения, полученные по выражениям (9), (17), (21), (22), (25), (27) для ламинарного и турбулентного режимов течения рабочего тела.
Рис. 6. Зависимость относительной скорости потока от развития профиля для ламинарного течения в трубе на начальном участке
Fig. 6. Dependence of the relative flow velocity on the development of the profile for a laminar flow in the pipe at the initial section
Рис. 7. Зависимость относительной скорости потока от развития профиля для турбулентного течения в трубе на начальном участке
Fig. 7. Dependence of the relative flow velocity on the development of the profile for a turbulent flow in the pipe at the initial section
Рис. 8. Зависимость развития профиля от относительной длины начального участка для ламинарного течения в трубе
Fig. 8. Dependence of the development of the profile on the relative length of the initial section for a laminar flow in the pipe
Рис. 9. Зависимость развития профиля от относительной длины начального участка для турбулентного течения в трубе
Fig. 9. Dependence of the profile development on the relative length of the initial sectionfor a turbulent flow in the pipe
Рис. 10. Зависимость относительной скорости потока от относительной длины начального участка для ламинарного течения в трубе
Fig. 10. Dependence of the relative flow velocity on the relative length of the initial sectionfor a laminar flow in the pipe
Рис. 11. Зависимость относительной скорости потока от относительной длины начального участка для турбулентного течения в трубе
Fig. 11. Dependence of the relative flow velocity on the relative length of the initial section for a turbulent flow in the pipe
Графические зависимости, полученные для канала цилиндрической формы постоянного сечения, хорошо согласуются с выражениями других авторов [18] при степени профиля для ламинарного течения m = 2 и турбулентного течения m = 7. Отметим, что в проточных частях ТНА степень профиля распределения скорости m не всегда принимает данные значения, а может существенно отличаться от данных параметров и изменяться для ламинарного течения в пределах m = 1–5 и для турбулентного режима m = 5–12 в зависимости от режимных параметров.
Заключение
Используя уравнение количества движения пограничного слоя, полученное Т. Карманом, и учитывая особенности профилей распределения скорости динамического пограничного слоя, а также касательные напряжения трения при ламинарном и турбулентном течениях для пластины, получены выражения для определения толщин динамического пограничного слоя для начальных участков динамически нестабилизированных течений в зависимости от координаты . С учетом развивающегося динамического пограничного слоя для характерных начальных участков, элементов проточных частей ТНА определены выражения для оценки скорости потока в зависимости от длины канала и предложено выражение для оценки потерь. Полученные выражения также необходимы для определения длины участка динамически нестабилизированного течения при ламинарном и турбулентном течениях. Полученные зависимости верифицированы для канала цилиндрической формы постоянного сечения.
Об авторах
Анна Анатольевна Арнгольд
АО «Красноярский машиностроительный завод»
Email: arngoldanna@mail.ru
начальник бюро спецсоединителей, приборов и пультов аппаратуры
Россия, 660123, Красноярск, проспект имени газеты «Красноярский рабочий», 29Александр Александрович Зуев
Сибирский государственный университет науки и технологий имени академика М. Ф. Решетнева
Email: dla2011@inbox.ru
доктор технических наук, доцент
Россия, 660037, Красноярск, проспект имени газеты «Красноярский рабочий», 31Михаил Игоревич Толстопятов
Сибирский государственный университет науки и технологий имени академика М. Ф. Решетнева
Email: 89130399999@mail.ru
кандидат технических наук, доцент кафедры двигателей летательных аппаратов
Россия, 660037, Красноярск, проспект имени газеты «Красноярский рабочий», 31Павел Алексеевич Дубынин
Сибирский государственный университет науки и технологий имени академика М. Ф. Решетнева
Автор, ответственный за переписку.
Email: pavel.dubynin@mail.ru
аспирант кафедры двигателей летательных аппаратов
Россия, 660037, Красноярск, проспект имени газеты «Красноярский рабочий», 31Список литературы
- Киселев Ф. Д. Диагностика разрушений и оценка эксплуатационной работоспособности рабочих турбинных лопаток авиационных двигателей // Вестник Московского авиационного ин-та. 2019. Т. 26. № 4. С. 108–122.
- Григорьев В. А., Загребельный А. О., Калабухов Д. С. Совершенствование параметрической модели массы газотурбинного двигателя со свободной турбиной для вертолетов // Вестник Московского авиационного ин-та. 2019. Т. 26. № 3. С. 137–143.
- Милешин В. И., Семёнкин В. Расчетное исследование влияния числа рейнольдса на характеристики первой типовой ступени компрессора высокого давления // Вестник Московского авиационного ин-та. 2018. Т. 25. № 2. С. 86–98.
- Влияние центробежных массовых сил на теплоотдачу при обтекании потоком воздуха вогнутой поверхности с поперечными выступами/ А. В. Ильинков, Р. Р. Габдрахманов, В. В. Такмовцев, А. В. Щукин // Вестник Московского авиационного ин-та. 2018. Т. 25. № 1. С. 39–48.
- Горелов Ю. Г., Строкач Е. А. Анализ закономерностей расчета коэффициента теплоотдачи от газа на входных кромках сопловых лопаток турбин высокого давления // Вестник Московского авиационного ин-та. 2016. Т. 23. № 1. С. 80–85.
- Определение коэффициента теплоотдачи на пере лопатки турбины на нерасчётных режимах работы / М. А. Щербаков, Д. А. Воробьев, С. А. Маслаков, Ю. А. Равикович // Вестник Московского авиационного ин-та. 2013. Т. 20. № 3. С. 95–103.
- Краева Е. М. Энергетические параметры высокооборотных насосов малого расхода // Вестник Московского авиационного ин-та. 2011. Т. 18. № 3. С. 104–109.
- Дисковое трение при определении баланса мощностей турбонасосных агрегатов жидкостных ракетных двигателей / А. А. Зуев, В. П. Назаров, А. А. Арнгольд, И. М. Петров // Вестник Пермского нац. исследоват. политехн. ун-та. Аэрокосмическая техника. 2019. № 57. С. 17–31.
- Методика определения дискового трения малорасходных центробежных насосов / А. А. Зуев, В. П. Назаров, А. А. Арнгольд, И. М. Петров // СибЖНТ. 2019. Т. 20, № 2. С. 219–227. doi: 10.31772/2587-6066-2019-20-2-219-227.
- Numerical Research on the Energy Loss of a Single-Stage Centrifugal Pump with Different Vaned Diffuser Outlet Diameters./ F. Lai, X. Zhu, G. Li, L. Zhu, F. Wang // EnergyProcedia. 2019. Vol. 158. P. 5523–5528. doi: 10.1016/j.egypro.2019.01.592.
- Numerical investigation of influence of the clocking effect on the unsteady pressure fluctuations and radial forces in the centrifugal pump with vaned diffuser / W. Jiang, G. Li, P. Liu, L. Fu // International Communications in Heat and Mass Transfer. 2016. Vol. 71. P. 164–171. Doi: 10.1016/ j.icheatmasstransfer.2015.12.025.
- Efficient CFD evaluation of the NPSH for centrifugal pumps / M. Lorusso, T. Capurso, M. Torresi et al. // Energy Procedia. 2017. Vol. 126. P. 778–785. doi: 10.1016/j.egypro.2017.08.262.
- Optimal design of multistage centrifugal pump based on the combined energy loss model and computational fluid dynamics / C. Wang, W. Shi, X. Wang et al. // AppliedEnergy. 2017. Vol. 187. P. 10–26. doi: 10.1016/j.apenergy.2016.11.046.
- Bakhshan Y., Omidvar A. Calculation of friction coefficient and analysis of fluid flow in a stepped micro-channel for wide range of Knudsen number using Lattice Boltzmann (MRT) method. // Physica A: Statistical Mechanics and Its Applications. 2015. Vol. 440. P. 161–175. doi: 10.1016/j.physa.2015.08.012.
- Numerical study of laminar flow and friction characteristics in narrow channels under rolling conditions using MPS method / M. A. Basit, W. Tian, R. Chen et al. // Nuclear Engineering and Technology. 2019. doi: 10.1016/j.net.2019.06.001.
- Галактионов А. Ю., Хлупнов А. И. Численный расчет нестационарных аэродинамических характеристик цилиндрических моделей в условиях сверхзвукового ламинарного обтекания // Вестник МГТУ имени Н. Э. Баумана. Сер. Машиностроение. 2015. № 5. C. 4–13. doi: 10.18698/0236-3941-2015-5-4-13.
- Афанасьев В. Н., Егоров К. С., Кон Дехай. Верификация моделей турбулентности при анализе структуры турбулентного пограничного слоя около прямоугольного выступа на пластине // Вестник МГТУ имени Н. Э. Баумана. Сер. Машиностроение. 2018. № 6. С. 72–89. doi: 10.18698/0236-3941-2018-6-72-89.
- Шлихтинг Теория пограничного слоя М. : Наука, 1974. 712 с.
Дополнительные файлы














