Virtual imitation of a fueling panel for modern civil airplane
- Authors: Ivanilova T.N.1, Kuznetsov E.V.1, Kushnerov A.V.1, Seregin A.V.1
-
Affiliations:
- Reshetnev Siberian State University of Science and Technology
- Issue: Vol 25, No 4 (2024)
- Pages: 442-453
- Section: Section 2. Aviation and Space Technology
- Published: 15.12.2024
- URL: https://journals.eco-vector.com/2712-8970/article/view/646581
- DOI: https://doi.org/10.31772/2712-8970-2024-25-4-442-453
- ID: 646581
Cite item
Abstract
The article considers the design and development of a computer model of the fueling monitoring and control panel of the Sukhoi SuperJet 100 civil aircraft. The presented model is included in a simulator program for training technical specialists in aircraft maintenance skills under conditions of limited access to real or hardware-simulated equipment.
In the process of designing of the presented simulation model, the refueling panel and the SSJ-100 aircraft refueling system sufficient components were considered and selected for further software implementation. The selection of the necessary components for the model was carried out using the decomposition method of the real system. First, the functional elements of the refueling panel itself were selected, after which the refueling system was disassembled into components that allow simulating the operation of the simulated panel.
To implement the simulation model, software classes of objects and interactions between them were described. Software algorithms are implemented in the Unity environment using the C# language. The created program uses a three-dimensional graphic component and compiled for launching on a web browser. Software components have also been developed that allow studying the functions of the fueling panel both independently and in the mode of control of knowledge of the elements and algorithms for working with the fueling panel.
The developed model is used as part of a practical simulator at the Reshetnev Siberian State University, and can be functionally expanded in the future.
Full Text
Introduction
This article presents the results of computer control panel modeling and control of civil aircraft SSJ-100 refueling during ground handling. Using real equipment to master the initial skills of technical personnel servicing the aircraft can lead to breakdowns and malfunctions, and in some cases can be dangerous for an untrained specialist, more over, it is costly and takes up the specialist's working time.
Therefore, the current task for solving this problem is the imitation of civil aircraft equipment by implementing the necessary simulators. In this case, there is a choice between implementing a simulator on a software and hardware complex or a completely software one. The most reliable work experience will be obtained on a simulator using hardware components similar to real equipment. But this approach may be inferior to a completely virtual complex for the following reasons [1; 2]:
- the cost of real equipment is quite high;
- there is a need to maintain and support the equipment;
- it is more difficult to increase the number of copies of real equipment, unlike virtual equipment;
- in the distance learning mode, potential access to virtual equipment is not lost .
That is why a fully virtual implementation of the simulator can be considered an appropriate and justified solution. Moreover, fully virtual simulations have already proven themselves as full-fledged means of studying, researching and monitoring real systems in various industries, including aviation and aviation-technical [3–8], and can also be visually presented for a clear demonstration of their work to the user [5; 9].
Statement of the problem
This paper will examine the virtual implementation of the control panel for refueling and some components of the aircraft refueling system required to simulate the operation of the panel. The elements of the computer model are developed as independent agents, with their own functions and variable properties, which are subsequently implemented as classes of objects in the software environment.
First of all, we consider the components of the SSJ-100 aircraft refueling console. The following elements can be distinguished on it: a power switch, a switch for checking the console indicators, refueling system status indicators, switches and indicators for controlling automatic refueling, switches and indicators for controlling manual refueling, draining and pumping fuel. The user interacts with these elements directly, so they must be implemented first.
The next step is to implement the operating algorithms for several components of the control panel, which simulate the operation of elements of a real aircraft refueling system. [10]:
- aircraft fuel tanks ;
- fuel filling and drain valves ;
- aircraft fuel filling and fuel draining system ;
- required fuel quantity setter ;
- automatic aircraft refueling system ;
- checking the indicator lights ;
- supplying power to various elements of the filling station when it is turned on .
Further, for computer implementation it is necessary to create full-fledged three-dimensional models for the components with which the user interacts.
The final stage should be the development of training modules for training technical personnel using the developed virtual model.
The result of the computer implementation of the control panel for refueling should be a software application simulating the operation of the control panel, accessible for use via a global or local network.
Design of a simulation model
We consider in greater detail the components of the SSJ-100 fueling console, in particular, the elements with which the user interacts. The console elements presented in the previous section can be divided into three groups: toggle switches, numeric LED indicators, and regular LED indicators. The design of the refueling console uses two- and three-position toggle switches, which are the main elements for transmitting control commands from the operator to the refueling system. When the switch position is changed, a command is sent to the fueling console system to perform a certain procedure. The procedure performed depends on which switch sent the command and what position it is in. LED indicators are used to display the current state of the filling system to the user. Numeric LED indicators display quantitative data of the system. Regular LED indicators switch depending on the state of the qualitative attributes of the system. The general scheme of this interaction is shown in Fig. 1.
Рис. 1. Упрощённая модель взаимодействия пульта управления с системой заправки
Fig. 1. Simplified interaction model of control panel with the fueling system
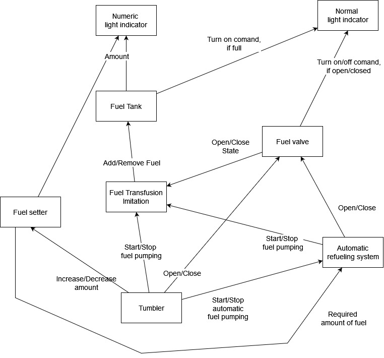
The “Refuelling System” block must be broken down into its constituent elements and their functions to simulate a real refuelling system (Fig. 2). The following virtual analogues of the previously listed components are used in the refuelling system simulation :
- fuel tank objects for recording and changing the amount of fuel inside the aircraft ;
- fuel valves that can be opened and closed. These elements are used to indicate which fuel tanks are open for filling and whether the fuel drain valve is open;
- an object simulating the pouring of fuel into an aircraft. This object is designed to calculate the rate of fuel amount change in the tanks depending on the valves currently open, as well as the start and stop of the process of pouring fuel into an aircraft;
- fuel demand object setter. Used by the user to specify to the automatic fueling system the amount of fuel that should be in the aircraft's tanks;
- object simulating an automatic refueling system. Monitors the amount of fuel in the tanks, opens and closes valves, starts and stops the fuel flow through the object simulating a fuel transfusion;
- an object for simulating the check of the light indicators of the refueling console. It has two check modes: check of all indicators and check of the sensor indicators. When the check is started, the corresponding light indicators should light up, when the check is turned off, the light indicators should return to the normal state;
- an object for simulating a power supply system. When the power is off, the elements of the fueling console are disabled and do not perform the functions of controlling the fueling system when the user enters. When the power is on, the elements of the console operate normally.
Рис. 2. Схема структуры и связей имитационной модели пульта заправки
Fig. 2. Diagram of structure and interactions of fueling panel imitation model
It is also worth considering that the program being developed must contain modules for training the user in knowledge and skills of working with the control panel and refueling control. To simplify the exchange of data between functionally separate modules, it is advisable to use a special interface component that allows access to some data and functions of one of the modules. Therefore, when implementing a program for a refueling system, such a component must be selected and implemented.
The presented descriptions of the elements and their connections are further used to implement the software implementation of the remote control simulation.
Software implementation of the simulation model
The software product Unity, created by Unity Technologies, was used as the environment for creating the virtual simulator [11]. The chosen software solution is excellent for modeling agent systems and visual demonstration of models [9]. This environment uses the C# language [12] to describe the algorithms for the operation of various components of the program being developed and has the ability to assemble a ready-made solution for a web platform in the JavaScript language and using the WebGL graphic library [13].
Based on the selected functions and elements for the virtual refueling control panel, the following classes were designed and developed, simulating the operation of a real refueling control and management system:
- NumericGauge are numeric indicators that store the number transmitted to it and visually display it using three-dimensional models of segmented digits corresponding to the actual indicator on the remote control. These objects also contain methods for providing the function of testing the remote control LED indicators. When the indicator test begins, a logical variable is set that causes the indicators of all digits to light up completely, respectively displaying numbers consisting of only eights. When testing is completed, the numeric indicators display the last number transmitted to them;
- Indicators are light indicators that can be turned on and off by a command from other simulation objects. The transmitted state is stored in the object variable and is displayed by changing the brightness of the material on the three-dimensional model of the object. When testing begins, the light indicators light up, and when testing is completed, they display the last state transmitted to them;
- TumblerTwoWay и TumblerThreeWay are classes implementing two- and three-position switches, respectively. Two-position switches change their position when you click the mouse. Three-position switches change their position when you hold the mouse down and move it up and down. When their position changes, an event corresponding to the new position of the switch is triggered on the switch object. Each of the events has various methods and functions attached to other simulation implementation objects that are launched when the events are triggered. Functions and methods are attached to events depending on which switch and its position the event corresponds to;
- FuelTank is a class implementing three aircraft fuel tanks. Contains data on the current, minimum, and maximum amount of fuel and methods for adding and subtracting the current amount of fuel in the tank. When the amount of fuel changes, the new value is transmitted to the corresponding indicators of the refueling console;
- FuelValve is the implementation of aircraft fuel valves. Three valves for pumping fuel into the aircraft and one for draining fuel. They are controlled by two-position toggle switches and display the open/closed state on conventional indicator lights;
- FuelFlow is an object for simulating the process of pouring fuel into an aircraft. Starts and stops the process of pouring fuel when the corresponding switch is on or by commands from the automatic refueling system. Performs various fuel pouring operations depending on the currently open fuel valves. If only the fuel tank valves are open, then fuel is pumped into the corresponding tanks. If only the drain valve is open, then fuel is drained from the aircraft. Other configurations result in fuel being pumped from tanks with closed valves to tanks with open valves;
- PreselectFuel is an object for controlling the required fuel quantity setter. It stores the required fuel quantity and changes this quantity when moving the three-position switch. The required fuel quantity is displayed on the numerical indicator on the remote control;
- AutoFueling is a class that simulates the operation of an aircraft automatic refueling system. It opens valves and starts a simulated fuel transfer to evenly fill the fuel tanks to the amount specified by the setter ;
- PowerSystem и IPower are classes that simulate the power supply to various elements of the fueling console when it is turned on. IPower is an interface containing methods for receiving a signal that power is being supplied to an element of the console. This interface is implemented on all elements of the console and changes a variable indicating that power is being supplied to a given element. If there is no power on the switches, events for controlling the fueling system are not triggered on them. If there is no power on the LEDs, they stop displaying the information supplied to them. The PowerSystem object contains references to all objects implementing IPower and issues an on/off command. Power supply is controlled through a single switch that is not controlled by the PowerSystem;
- PanelTest is a class that controls the functionality check of the control panel LED indicators. It can enable the check on all LED indicators or only those that should be connected to the fuel system sensors. It is controlled via a three-position switch;
- FuelSystem is a facade class [14], which refers to the other classes of the fuel supply system and the refueling console and is used to manage and retrieve data about the current state of the refueling system from a single interface. This object is designed to simplify access of any other program components to the data and the function of simulating the console and fuel system.
Fig. 3 shows a description of the software system using a UML class diagram for the classes described above.
Рис. 3. Классовая UML схема имитации пульта заправки
Fig. 3. Class UML diagram of fueling panel imitation
The presented components were implemented as software algorithms in the C# language and attached to objects of a three-dimensional model of the control panel for refueling in the Unity environment (Fig. 4) to simulate its operation. Models of three-dimensional objects were developed using the Blender program developed by the Blender Foundation [15].
Рис. 4. Трёхмерная модель пульта заправки в программе
Fig. 4. 3D-model of fueling panel in program
The developed model of the control panel can be used for manual refueling (Fig. 5), automatic refueling (Fig. 6), fuel draining (Fig. 7) and fuel transfer between tanks (Fig. 8).
Рис. 5. Шаги выполнения ручной заправки
Fig. 5. Manual refueling steps
Рис. 6. Шаги выполнения автоматической заправки
Fig. 6. Automatic refueling steps
Рис. 7. Шаги процедуры слива топлива
Fig. 7. Defueling procedure steps
Рис. 8. Шаги процедуры переливания топлива между баками
Fig. 8. Fuel transfusion between tanks procedure steps
Practical application
Currently, the presented simulation model is used in the simulator "Control and management console for refueling Sukhoi Superjet 100" [16]. This program contains software components for performing two types of tasks: studying the elements of the refueling console and algorithms for working with the control and management console for refueling. Each type of task contains a training and testing mode.
The first type of task is used to study the elements of the control panel and their location. In the training mode of this task, the user can click on each of the elements of the control panel to get its description. In the test mode, on the contrary, the user is given a description of the element that must be found on the control panel. The study of the elements of the gas station control panel is carried out using the StudySystemManager study module (Fig. 9). This class tracks the user's interaction with StduyObject objects, which are attached to the corresponding elements of the three-dimensional model of the gas station control panel. Processing of user interactions with these objects is delegated to two implementations of the IStudySystem class: one for the training mode, the other for the test mode.
Рис. 9. Схема системы изучения элементов пульта заправки
Fig. 9. Fueling panel elements study system diagram
In tasks for studying algorithms, the user is given the opportunity to first study various algorithms for refueling, draining and pouring fuel into an aircraft, and then perform these algorithms with a minimum number of explanations. To perform these functions, the module for studying work algorithms is divided into 4 types of objects (Fig. 10):
- TasksController is used to initialize and complete the current task and collect data about the fueling system state through the FuelSystem object;
- TasksHolder – these are objects that correspond to one algorithm of working with the remote control (task). They contain a list of tasks required to complete the task, as well as methods for managing them;
- Task – is one of the tasks that must be completed to complete the work algorithm. It contains a list of subtasks and methods for managing and displaying task execution. A task is considered completed if all its subtasks are completed;
- TaskGoal is a subtask class that contains the name of one of the variables of the fuel system simulation of the FieldName enumeration type and its required value. To separate the logic of working with different variables from this class, two others are produced: BoolTaskGoal for logical variables and FloatTaskGoal for numeric variables. Objects of this class receive the current value of the fueling system variable through the GetBoolFieldByName functions for logical variables and GetFloatByFieldByName for real variables from the FuelSystem object. Then the subtask is marked as completed if the required value of the variable is achieved inside the fuel system and remains so for a certain period of time.
Рис. 10. Схема системы обучения алгоритмами работы с пультом
Fig. 10. Diagram of study system for fueling panel work algorithms
The presented method of using the developed simulation model of the refueling console is one of the potentially possible ones. If necessary, the software model can be modified to perform other tasks.
Conclusion
The paper considers a virtual simulation model of the Sukhoi Superjet 100 aircraft refueling control and management console. The system architecture, its components and interaction links between them were designed. According to the proposed architecture, a software implementation of the simulation model was developed using the Unity environment for a web platform. This software solution is implemented as a simulator containing components for studying the elements and algorithms of the refueling console, as well as monitoring this knowledge. At the moment, the developed solution is used at the Reshetnev Siberian State University as a virtual laboratory practical course in the discipline "Fuels and Lubricants" for the training direction 25.03.01 "Technical Operation of Aircraft and Engines". In the future, the presented simulation model can be expanded to perform other tasks.
About the authors
Tat'yana N. Ivanilova
Reshetnev Siberian State University of Science and Technology
Email: ivanilovatn@sibsau.ru
ORCID iD: 0000-0002-1202-6609
Cand. Sc., Associate Professor, Head of Department of Information and Communication Technologies in Education
Russian Federation, 31, Krasnoyarskii rabochii prospekt, Krasnoyarsk, 660037Evgeniy V. Kuznetsov
Reshetnev Siberian State University of Science and Technology
Email: kuznetsoff@sibsau.ru
ORCID iD: 0009-0003-3999-4436
Cand. Sc., Associate Professor, Director of the Institute of Civil Aviation and Customs Affairs
Russian Federation, 31, Krasnoyarskii rabochii prospekt, Krasnoyarsk, 660037Aleksey V. Kushnerov
Reshetnev Siberian State University of Science and Technology
Email: kushnerov_av@sibsau.ru
ORCID iD: 0000-0002-5384-6099
Head of the Multimedia Educational Content Development Sector, Electronic Educational Resources Development Department, Department of Information and Communication Technologies in Education
Russian Federation, 31, Krasnoyarskii rabochii prospekt, Krasnoyarsk, 660037Aleksandr V. Seregin
Reshetnev Siberian State University of Science and Technology
Author for correspondence.
Email: sear_ring@mail.ru
ORCID iD: 0000-0001-7047-2466
Master’s Degree Student
Russian Federation, 31, Krasnoyarskii rabochii prospekt, Krasnoyarsk, 660037References
- Dudyrev F. F., Maksimenkova O. V., [Simulators and training programs in professional education: pedagogical and technological aspects]. Voprosy obrazovaniya. 2020, No. 3, P. 255–270 (In Russ.).
- Klyuchikov A. V., Eliseev S. S., Grepechuk Yu. N., Tsagareishvili M. R. [Analysis of the use of virtual simulators in education]. Problemy i perspektivy razvitiya APK: tekhnicheskie i sel'skokhozyaystvennye nauki : materialy regional'noy nauchno-tekhnicheskoy konf. [Problems and development perspectives of Industrial Agriculture : works of Reg. Sci-Prac. Conf.] Saratov, 2023, P. 97–103 (In Russ.).
- Kozlova I. A., Smirnov D. S. [The essence of simulation modeling and prospects for its development]. Vestnik nauki. 2024, Vol. 1, No. 8 (77), P. 119–133 (In Russ.).
- Aleksandrova A. V., Nosov V. K. [Digital technologies and instrumentation modeling in the creation of aviation and space technology]. Tendentsii razvitiya ekonomiki i promyshlennosti v usloviyakh tsifrovizatsii. 2017, P. 567–585. doi: 10.18720/IEP/2017.6/23.
- Fedorov A. S. [Computer design of a hinge-lever mechanism]. Genii Podmoskov'ya : Sbornik nauchnykh trudov po materialam festivalya nauki [Geniuses of science : Comp. of Sci. Proc. of Scientific Festival]. 2020, P. 190–202.
- Maksimenko V. G. [Development of approaches to the design of aviation equipment based on the use of computer modeling technologies]. Upravlenie sotsial'no-ekonomicheskimi sistemami : napravleniya razvitiya, vyzovy i vozmozhnosti : sbornik materialov nauchnogo seminara [Management of socio-economic systems : directions of development, challenges and opportunities : collection of materials of a scientific seminar]. 2021, P. 23–26 (In Russ.).
- Eremin A. I., Lebedev G. N., Chekhov I. A. [Automatic warning system for hazardous situations during aircraft approach to landing before the start of descent along the glide path]. Nauchnyy vestnik Moskovskogo gosudarstvennogo tekhnicheskogo universiteta grazhdanskoy aviatsii. 2016, No. 226 (4), P. 90–100 (In Russ.).
- Sergeev M. B., Sentsov A. A., Grigor'ev E. K., Nenashev S. A. [Simulation model of the radar environment of the intelligent control system of distributed means of radar stations]. Modelirovanie, optimizatsiya i informatsionnye tekhnologii. 2020, Vol. 8, No. 3(30) (In Russ.). doi: 10.26102/2310-6018/2020.30.3.038.
- Mamonov A. A. [Comparative analysis of simulation modeling systems]. Materialy IX mezhdunarodnoy nauchnoy konferentsii “Matematicheskoe i programmnoe obespechenie informatsionnykh, tekhnicheskikh i ekonomicheskikh sistem” [Proc. 9th Inter. Sci. Conf. “Mathematics and software for information, technical and economic systems”]. Tomsk, 2022, P. 282–289 (In Russ.).
- SukhoiSuperjet 100 : rukovodstvo po tekhnicheskoy ekspluatatsii RRJ-95. [SukhoiSuperjet 100: RRJ-95 technical operation manual]. Moscow, GSS Company Publ., 2014, 872 p.
- Unity engine. Available at: https://unity.com/ru/products/unity-engine (accessed: 23.10.2024).
- Unity Manual WebGL Available at: https://docs.unity3d.com/Manual/webgl.html (accessed: 23.10.2024).
- C# documentation. Available at: https://learn.microsoft.com/en-us/dotnet/csharp/ (accessed: 20.02.2024).
- Facade Programming (In Russ.). Available at: https://metanit.com/sharp/patterns/4.3.php (accessed: 23.10.2024).
- Blender. Available at: https://www.blender.org/ (accessed: 23.10.2024).
- Portal elektronno-distantsionnogo obucheniya SibGU im. M. F. Reshetneva. Web-trenazhery [Digital distant education portal of Reshetnev Siberian State University] (In Russ.). Available at: https://el.sibsau.ru/page/three-d-simulators (accessed: 23.10.2024).
Supplementary files













