Domain Archaea – system overview, metabolism, biotechnological potential
- Authors: Zmitrovich I.V.1, Perelygin V.V.2, Zharikov M.V.2
-
Affiliations:
- Komarov Botanical Institute of the Russian Academy of Sciences
- Saint Petersburg State Chemical and Pharmaceutical University
- Issue: Vol 5, No 3 (2023)
- Pages: 38-56
- Section: Biological sciences
- URL: https://journals.eco-vector.com/PharmForm/article/view/624404
- DOI: https://doi.org/10.17816/phf624404
- ID: 624404
Cite item
Full Text
Abstract
An overview of Archaea, the most ancient domain of life, was carried out. The phylogenetic relationship of Archaea with bacteria and eukaryotes are considered, and the morpho-physiological characteristics of their main groups are given. The biotechnological potential of Archaea is discussed. Cost-effective products of Archaeal biosynthesis are bacterioruberin, squalene, bacteriorhodopsin and diester/tetraether lipids. The production of other metabolic products of Archaea, such as carotenoids, hydrogen, polyhydroxyalkanoates and methane, are in advanced stages of development. While the biological production of methane and hydrogen currently lags behind the profitability of petrochemical plants, research aimed at enhancing the efficiency of this process with the involvement of Archaea holds strategic significance. Archaea also represent a promising target for application in nanotechnology and bioengineering. The aim of the present review is to unveil the biotechnological potential of Archaea, provide an overview of the main groups within this domain, their morphophysiological characteristics, present a generalized metabolite profile of these groups, and outline the spectrum of productions involving these intriguing microorganisms.
Full Text
ГЛОССАРИЙ:
Аморфеи – супергруппа эукариот, объединяющая амебозоев, опистоконтов и ряд «орфанных» групп жгутиконосцев (например, коллодиктион).
Археи Asgard – суперфилум домена Archaea, наиболее близкий к эукариотам, объединяющий несколько недавно описанных групп, например, локиархеи, торархеи, хеймдалльархеи, хельархеи и гердархеи.
Архепластиды – супергруппа эукариот, включающая растения, красные водоросли, глаукофиты и некоторые др. Пластиды у большинства представителей этой группы являются дериватами прокариотного автотрофного симбионта.
Горизонтальный перенос генов – процесс, в котором организм передает генетический материал организму, не являющемуся его прямым потомком.
Дискобы – супергруппа эукариот, включающая организмы с дисковидными кристами, либо вторично-безмитохондриальные организмы. К этой группе относятся эвгленозои, акразиевые слизевики, некоторые «орфанные» группы жгутиконосцев.
Домен (Dominion) – наиболее крупное классификационное подразделение органического мира.
Метагеномный анализ – секвенирование и видовая атрибуция всего генетического материала, полученного из образцов окружающей среды.
Метамонады – сборная группа гетеротрофных жгутиконосных эукариот, лишенных митохондрий; в ее составе обычно рассматривались ретортамонады, дипломонады, парабазалиды и оксимонады.
Нанопланктон – группа мелких (длина клетки менее 0,05 мм) планктонных организмов (б. ч. бактерии), проходящих сквозь мелкие ячейки шелковой планктонной сетки.
Нуклеоцитоплазма – компонент эукариотной клетки, противопоставляемый митохондриям и пластидам: последние приобретены в процессе симбиогенеза.
Прокариоты – организмы, характеризующиеся мелкими клетками и отсутствием ядра, развитой эндомембранной системы, митохондрий и пластид.
Протеом – набор всех белков организма.
Рибосомная РНК малой субъединицы рибосомы – 16S рРНК у прокариот или 18S рРНК (SSU рРНК) у эукариот, непрерывная ковалентносвязанная полирибонуклеотидная цепь, определяющая базовые функции клетки, не подверженная рекомбинации, характеризующаяся высокой степенью консерватизма и использующаяся в молекулярно-филогенетических исследованиях. Филогенетические деревья, построенные на основании последовательностей SSU рРНК (или кодирующего ее гена), обычно конгруэнтны полногеномным деревьям.
«САР» (SAR: Stramenopila + Alveolata + Rhizaria) – кроновая область древа эукариот, включающая три супергруппы: страминипилы, альвеолят и ризарий.
Сольфатары – горячие испарения сернистого газа и паров воды с примесью углекислого газа, сероводорода и других веществ, выделяющиеся из трещин и каналов на стенках и дне вулканического кратера, а также на склонах вулканов.
Сплайсинг – вырезание в ходе процессинга РНК определенных нуклеотидных последовательностей из молекул РНК и соединения последовательностей, сохраняющихся в «зрелой» молекуле.
Сплайсосома – ядерная структура, состоящая из молекул РНК и белков и осуществляющая удаление некодирующих последовательностей (интронов) из предшественников мРНК.
Цианобактерии (сине-зеленые водоросли) – древняя группа фотоавтотрофных прокариот.
Цикл Ивенса–Бьюкенена–Арнона – обратный цикл трикарбоновых кислот, последовательность химических реакций, которую некоторые бактерии используют для синтеза органических соединений из диоксида углерода и воды.
Экскаваты – понятие, изначально синонимичное метамонадам. В дальнейшем различные авторы, помимо метамонад, рассматривали среди экскават дискобы и малавимонады. В настоящее время – сборное понятие, объединяющее три отдельные группы – парабазалии, форникаты и преаксостили.
Эукариоты – организмы, клетка которых характеризуется наличием ограниченного мембраной ядра, цитоскелета и развитой эндомембранной системы.
ВВЕДЕНИЕ
Наличие стабильно жидкой водной фазы – по всей видимости, временное [1] – является необычным свойством нашей планеты и именно с ним связан феномен жизни, которую можно рассматривать как интенсивное развитие на границе раздела трех сред самовоспроизводящихся каталитических процессов. Очевидно, направленность этих процессов определяется тенденцией к «сбросу» поверхностями свободной энергии, проявляющейся в окислении изначально восстановительной атмосферы [2, 3] и прогрессирующем связывании воды седиментами, биогермами, капиллярными системами и кавернозными поверхностями суши. В зонах оптимального сочетания тепла и влаги в стационарном и ритмическом аспектах мы наблюдаем усложнение «биокаталитических систем» и перепроизводство биомассы; в эволюции живого наблюдается диверсификация метаболизмов и расширяется спектр биогенных субстратов на фоне выработки механизмов саморегуляции равновесных параметров трех взаимодействующих фаз [4, 5].
Группа одноклеточных прокариот археев (Archaea), выделенная в отдельный домен живого в 1974 г., представляет древнейшие следы клеточной жизни на Земле. Единичных представителей группы архей можно обнаружить в специфических местообитаниях, таких как подводные и наземные геотермальные источники, где они являются единственными представителями жизни, многочисленны они в гиперсалинных водоемах, болотах, глубоководных морских седиментах и нанопланктоне морей, в толще глин, входят в микробные сообщества анаэробных местообитаний, в частности, желудочно-кишечного тракта позвоночных животных, и, по современным оценкам, являются одной из доминирующих по биомассе группой живых организмов [6]. Как показывает метагеномный анализ, особенно велико разнообразие нуклеотидных последовательностей (т. н. «environmental sequences») архей в толще морских вод [7].
Метаболизм архей несет следы приспособленности к восстановительной атмосфере юной Земли, когда весь кислород планеты был связан водой и окислами металлов (рис. 1), хотя по причине широкого распространения в мире прокариот горизонтального переноса генов, ряд метаболических путей архей был заимствован ими у других групп прокариот [8]. С археями связаны происхождением наиболее развитые и разнообразные в большинстве биомов эукариотные организмы.
Рис. 1. Эволюция состава атмосферы Земли (а) и увеличение содержания в ней кислорода (б) [2, 3]
Fig. 1. Evolution of Earth’s atmosphere composition (a) and an increase of the oxygen content (б) [2, 3]
Биотехнологический потенциал архей задействован не в полной мере, хотя в связи с развитием в рамках «зеленой химии» подходов к получению биотоплива, в частности, водорода и метана, на повестку дня встал вопрос о повышении рентабельности производств с использованием микроорганизмов, принадлежащих домену Archaea. Цель настоящего обзора – раскрытие биотехнологического потенциала архей, обзор основных групп этого домена и их морфофизиологических особенностей, представление обобщенного метаболитного профиля группы и спектра производств, в которых задействованы (и могут быть задействованы) эти интересные микроорганизмы.
1. АРХЕИ – ОБОБЩЕННЫЙ ПРОФИЛЬ
В ноябре 1977 г. Вёзе и Фокс [9] на основе сравнительного изучения консервативной последовательности рРНК малой субъединицы рибосомы показали, что живые организмы разделяются не на две группы – прокариоты и эукариоты, как считалось ранее, а на три – «уркариоты» (этим термином был обозначен цитоплазматический компонент клеток эукариот), «эубактерии» (большую часть прокариот, именуемой бактериями в биологическом обиходе) и «архебактерии» – небольшую и малоизученную группу, именовавшуюся в те времена также метанобактериями. Позднее Вёзе, Кэндлер и Уилис предложили для архебактерий новое название – археи (Archaea) [10] во избежание путаницы, ибо филогенетически эти прокариотные организмы оказались ближе к эукариотам, чем к другим группам прокариот, за которыми по настоящее время закрепилось обобщенное название бактерий. Последовавшее изучение метаногенов Halococcus и Methanosarcina [11] показало, что в их клеточной оболочке отсутствует пептидогликан, характерный для других прокариот. Торнабене и др. [12] исследовали липиды Methanobacterium thermoautotropicum и обнаружили, что их основу составляют эфиры фитанилглицерина и сквалены. После этих важных открытий большинство микробиологов признали обособленное положение архей в системе организмов, хотя, например, Кавалье-Смит выступил критиком концепции архей как третьего домена жизни [13].
В целом археи и бактерии имеют сходную морфологию, будучи прокариотными одноклеточными организмами (коккоидные, палочковидные, нитевидные формы, одиночные, нераспавшиеся, например, диплококки, колониальные), хотя некоторые археи имеют специфическую форму клетки – например, плоскую квадратную, как у Haloquadratum walsbyi [14]. Несмотря на морфологическое сходство с бактериями, археи обладают генами и метаболическими путями, более тесно связанными с таковыми эукариот. Особенно сходны с эукариотическими ферменты, участвующие в транскрипции и трансляции. Ряд аспектов биохимии архей уникален, например, наличие эфиров в клеточных мембранах. Археи используют более разнообразные источники энергии, нежели эукариоты – от органических соединений до аммиака, ионов металлов и даже газообразного водорода. Некоторые солеустойчивые археи используют солнечный свет в качестве источника энергии, а другие виды архей фиксируют углерод (автотрофы), но, в отличие от цианобактерий и растений, ни один из известных видов архей не сочетает эти метаболические пути, т. е. не является фотоавторофом. Размножаются археи бесполым путем – бинарным делением, фрагментацией или почкованием но, в отличие от бактерий, ни один из известных видов архей не образует эндоспор.
Как уже было упомянуто, структура плазматической мембраны архей специфична. Вместо неразветвленных жирных кислот, свойственных мембранным липидам бактерий и эукариот, у архей обнаружены разветвленные изопреновые цепи, а фосфолипиды располагаются в виде монослоев, соединенных изопреновыми цепями. Основу мембраны бактерий и эукариот составляет фосфолипидный бислой (рис. 2).
Рис. 2. Сравнительная характеристика строения клеточной мембраны архей, бактерий и эукариот [15]
Fig. 2. Comparative characteristics of the cell membrane structure in archaeans, bacteria and eukaryotes [15]
Клеточная стенка у архей, как и у бактерий, представляет собой жесткую полупроницаемую структуру, хотя пептидогликан, составляющий основу клеточной стенки бактерий, у архей отсутствует. При этом археи демонстрируют большое разнообразие надмембранных образований, которые могут и не быть оформленными в «классическую» клеточную стенку. У многих видов архей важной структурной частью клеточной стенки является белковый S-слой (в то время как у бактерий S-слой представляет собой самостоятельную структуру), у некоторых видов S-слой является единственным компонентом клеточной стенки, а у других к нему присоединяются дополнительные компоненты (рис. 3). S-слой у архей представлен белками или гликопротеидами и обычно закреплен в плазматической мембране клетки. Белки образуют двухмерный кристаллический массив с гладкой внешней поверхностью. Хотя у архей отсутствует пептидогликан, некоторые из них откладывают экстрацеллюлярно химически сходный комплекс – псевдомуреин, основу которого составляет N-ацетилалозаминуроновая кислота. Интересно, что надмембранные образования некоторых архей содержат метанохондроитин – вещество, аналогичное по составу хондроитину позвоночных животных. Отдельные виды имеют белковую оболочку решетчатой структуры, похожую на S-слой. Такие клетки часто встречаются в виде нитевидных цепочек, причем белковая оболочка окружает всю цепочку, а не отдельные клетки (рис. 3).
Рис. 3. Разнообразие структуры надмембранных образований у архей [15]
Fig. 3. Diversity of the structure of archaean envelopes [15]
2. АРХЕИ И ЭУКАРИОТОГЕНЕЗ
Нуклеоцитоплазма эукариот представляет филогенетическую линию, сестринскую археям [16] (рис. 4). Определяющими чертами эукариотной клетки являются большой размер в сочетании с наличием сложной эндомембранной системы, которая включает ядро, наделенное ядерными порами, и аппарат сплайсинга, связанный с ядерно-цитоплазматическим транспортом. Эукариотическая клеточная организация неустойчива без преобразующих энергию органелл, таких как митохондрии [17]. В настоящее время хорошо разработаны сценарии происхождения эндомембран, ядра и сплайсосом-опосредованного сплайсинга в результате эндосимбиоза [18–20]. Молекулярные данные полностью подтвердили теорию серийного симбиогенеза, согласно которой происхождение эукариотной организации связано с приобретением архееподобной клеткой протеобактериеподобной митохондрии, а также автотрофных эндосимбионтов в различных «растительных» линиях эволюции [8].
Рис. 4. Филогенетические отношения между основными группами прокариот, основанные на сравнительном изучении полного протеома модельных организмов, и положение эукариот на глобальном древе жизни [16]
Fig. 4. Phylogenetic relationships within the main groups of prokaryotes, based on whole-proteome comparative studies, and the position of eukaryotes on the global tree of life [16]
Очевидно, архейный предок эукариот не имел жесткой клеточной стенки и обладал зачаточными способностями к фагоцитозу. Такими свойствами обладают современные мезофильные археи Methanosarcina или Halobacterium, хотя многие современные гены этих групп были приобретены путем горизонтального переноса от более молодых групп прокариот [8, 21, 22]. Более того, результаты сравнительной геномики позволяют утверждать, что массовое приобретение бактериальных генов лежит в основе появления большинства основных типов архей [8], причем в эволюции основных групп архей преобладала редукция и рационализация генома [23].
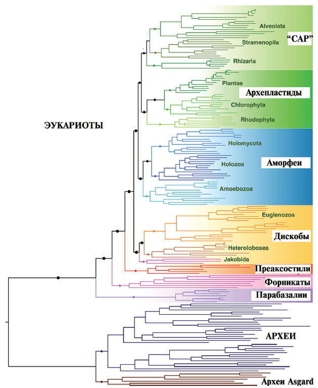
Определить наиболее древнюю группу эукариот довольно сложно. Еще 20 лет назад сравнительный анализ по гену ядерной рРНК малой субъединицы подтверждал «концепцию архезоев» [24], согласно которой отсутствие митохондрий у метамонад и некоторых других групп гетеротрофных эукариот является первичным, т. е. первые эукариоты были безмитохондриальными. В дальнейшем выяснилось, что схождение длинных ветвей эукариот в базальной области древа является биоинформатическим артефактом (т. н. «long branch attraction») [25], в геномах основных групп безмитохондриальных эукариот обнаружили гены митохондриального происхождения, а «архезои» были распределены по разным не связанным непосредственным родством группам. «Корень» эукариот стали искать между экскаватами (группировка, включающая метамонады) и аморфеями [26] или рядом с дискобами [27]. Полногеномные сравнения позволили сделать вывод о близком возрасте метамонад и аморфей [28], а объединенное выравнивание аминокислотных последовательностей 183 белков эукариот подтвердило древность метамонад (экскават), а также показало порядок дивергенции их основных групп на эукариотном древе: «парабазалии – форникаты – преаксостили» (рис. 5). Все эти группы лишены митохондрий, в связи с чем на повестку обсуждения вновь встал вопрос об их первично-безмитохондриальном состоянии [29].
Рис. 5. Базальная дивергенция эукариот на основе мультипротеинового анализа [29]
Fig. 5. Basal divergence of eukaryotes basing on multi-protein analyses [29]
3. АРХЕИ В БИОГЕОХИМИЧЕСКОМ АСПЕКТЕ
Археи встроены в важнейшие блоки круговорота веществ биосферы. Они являются частью микробиоты всех многоклеточных организмов. В микробиоме человека они играют важную роль в кишечнике, ротовой полости и на кожных покровах. Их морфологическое и метаболическое разнообразие позволяет им выполнять множество экологических функций: фиксацию углерода, круговорот азота, редукцию органических соединений. Выраженные паразитические свойства у археев отсутствуют, но среди них много мутуалистов или комменсалов. Метаногены, обитающие в желудочно-кишечном тракте человека и жвачных животных, интенсифицируют процесс пищеварения [30–32].
Для жизнеобеспечения различные группы архей используют разные источники энергии. Некоторые археи являются литотрофами, получающими энергию из неорганических соединений, таких как элементарная сера, H2S или аммиак. Литотрофы являются одновременно автотрофами, используя атмосферный CO2 в качестве источника углерода, включая последний в биомассу. «Классические» археи являются метаногенами. Эти организмы уникальны тем, что могут восстанавливать углекислый газ в присутствии водорода, образуя метан. Некоторые роды метаногенов, особенно Methanosarcina, могут расти и производить метан в присутствии кислорода, хотя подавляющее большинство из них являются строгими анаэробами. Метаногены способствуют образованию бескислородных отложений, производят сероводород, образуют «болотный» и «свалочный» газы, кишечные газы у жвачных животных и человека.
Группа Halobacteria включает галофильные («солелюбивые») археи, способные жить в условиях высокой концентрации хлорида натрия в водной среде (до 36%) – к таким средам относится Мертвое море и некоторые озера в Антарктиде и в Средней Азии. Одной из примечательных особенностей этих организмов является то, что они являются фототрофами, т. е. используют в качестве источника энергии солнечный свет. Однако они не являются фотосинтезирующими организмами, а извлекают углерод и большую часть энергии из органических молекул. Их факультативная фототрофия связана с активируемым светом «протонным насосом» бактериородопсином, генерирующим под действием света протонный мембранный потенциал. Светопоглощающий пигмент, связанный с бактериородопсином, придает этим археям и водоемам, в которых они обитают, красивый красно-фиолетовый цвет. Halobacterium salinarum производит газовые везикулы, придающие ему способность перемещаться в толще воды в зоны с оптимальной освещенностью.
Археи являются наиболее многочисленными организмами в океанах, где они играют доминирующую роль в фиксации углерода и окислении аммиака. Некоторые из них являются гипертермофилами, а некоторые (в частности, род Pyrolobus) способны расти при температуре до 113 °C. Гипертермофильные археи составляют основу уникальной пищевой цепи в жерлах подводных вулканов, используя исходящий из кратеров H2S в качестве источника энергии и фиксирующие содержащийся в воде CO2. Виды рода Thermoproteus являются строгими анаэробами, использующими серу или сульфат в качестве конечных акцепторов электрона. Их оптимальная температура роста составляет 85 °C. Археи рода Sulfolobus термофильны (предпочитают температуру около 70–80 °C) и ацидофильны, развиваясь в средах с pH 2–3 в аэробной или анаэробной среде. В присутствии кислорода представители рода Sulfolobus используют метаболические процессы, сходные с таковыми у гетеротрофов. В анаэробной среде они окисляют серу с образованием серной кислоты, которая инкапсулируется в специальные гранулы. Некоторые другие ацидофильные археи получают энергию из восстановленного железа.
Археи играют существенную роль в наблюдаемом ныне глобальном потеплении. Концентрация метана в атмосфере примерно в 4000 раз меньше, чем углекислого газа, но его потенциал в глобальном потеплении примерно в 30 раз выше. Основным биогенным поставщиком метана в атмосферу являются метаногенные археи. Глобальное потепление способствует увеличению численности метаногенов и усилению их активности, что создает рискованную для планеты «петлю положительной обратной связи». По мере протаивания вечной мерзлоты органическое вещество становится доступным для разложения метаногенами. В первые месяцы после таяния льда на водно-болотных угодьях доминируют гидрогенотрофные метаногены, которые производят метан за счет водорода и углекислого газа. Позднее на полностью протаивших болотистых территориях разнообразие метаногенов увеличивается и начинают доминировать ацетокластические метаногены, которые производят метан за счет ацетата. Ацетокластический метаногенез более эффективен в плане продукции метана и приводит к увеличению концентрации этого газа в атмосфере [33].
4. ОСНОВНЫЕ ГРУППЫ АРХЕЙ И ИХ МОРФОФИЗИОЛОГИЧЕСКИЕ ОСОБЕННОСТИ
Таумархеоты – Thaumarchaeota
Археи, принадлежащие группе таумархеот (представители: Nitrosopumilus, Nitrososphaera) – нерегулярно-коккоидные или палочковидные микроорганизмы 0,5–1 мкм в наибольшем измерении, неподвижные или подвижные с помощью пилий (известно также много выделяемых из проб последовательностей ДНК, близких к Nitrosopumilus); выделяются в большом количестве (до 20% общей биомассы микроорганизмов) из почвы и морской воды; хемолитотрофы – окисляют свободный аммиак до нитритов [34].
Галобактерии – Halobacteria
Археи, принадлежащие группе галобактерий (представители: Halobacterium, Haladaptatus, Halalkalicoccus, Halarchaeum, Halarchaeobius, Haloarcula, Halobaculum, Halobellus, Halobiforma, Halococcus, Haloferax, Halogeometricum, Halogranum, Halolamina, Halomarina, Halomicrobium, Halonotius, Halopelagius, Halopenitus, Halopiger, Haloplanus, Haloquadratum, Halorhabdus, Halorientalis, Halorubrum, Halosarcina, Halosimplex, Halostagnicola, Haloterrigena, Halovenus, Halovivax, Natrialba, Natrinema, Natronoarchaeum, Natronobacterium, Natronococcus, Natronolimnobius, Natronomonas, Natronorubrum, Salarchaeum) – палочковидные, коккоидные или коккобациллярные неподвижные или скользящие микроорганизмы 0,5–1,5 мкм в наибольшем измерении. Живут они в соленых водоемах, часто в гиперсалинных условиях. Факультативные фототрофы (см. выше) либо гетеротрофы – в большинстве случаев аэробы, окисляющие углеводные субстраты. Имеются анаэробы, вызывающие ферментацию аргинина, а также факультативные анаэробы, осуществляющие в бедных кислородом условиях денитрификацию, т. е. восстанавливающие нитраты до N2O и N2 и использующие кислород нитратов как акцептор электрона [35].
Метанопиры – Methanopyri
Археи, принадлежащие этой группе (представитель: Methanopyrus) – удлиненно-палочковидные неподвижные микроорганизмы до 14 × 1 мкм, приуроченные к экстремальным условиям внутри вулканов (глубина до 2000 м, температура 84–120 °C, высокие концентрации солей). Все они – хемолитоавтотрофы и облигатные анаэробы. В качестве источника электронов используют водород и восстанавливает углекислый газ в метан (метаногены) [36].
Метанобактерии – Methanobacteria
Метанобактерии (представители: Methanobacterium, Methanomicrobium, Methanosaeta) – удлиненно-палочковидные или палочковидные неподвижные грамположительные микроорганизмы до 1 мкм шир., приуроченные к анаэробным зонам пресноводных и морских бассейнов. Все они анаэробы, использующие в качестве субстрата смесь «водород – углекислый газ» (метаногены) [36].
Метанококки – Methanococci
Археи группы метанококков (представители: Methanococcus, Methanothermococcus) – удлиненно-палочковидные или палочковидные грамположительные неподвижные микроорганизмы до 1 мкм шир., приуроченные к анаэробным зонам пресноводных и морских бассейнов. Анаэробы, использующие в качестве субстрата смесь «водород – углекислый газ» (метаногены) [36].
Археоглобы – Archaeoglobi
Археоглобы (представители: Archaeoglobus, Ferroglobus, Geoglobus) – коккоидные микроорганизмы до 1 мкм шир., приуроченные к анаэробным зонам гидротермальных источников, вулканов, глубоководных морских седиментов. Многие представители – термофилы, развивающеися при 75–95 °C. Это анаэробы с разнообразным метаболизмом – хемолитоавтотрофы, гетеротрофы (например, редуценты гуматов), сульфатвосстановители, нитритвосстановители, железоокислители и железовосстановители [37].
Метаномикробии – Methanomicrobia
Археи группы Methanomicrobia (представители: Methanomicrobium, Methanoculleus, Methanofollis, Methanogenium, Methanolacinia, Methanoplanus) – палочковидные или нерегулярно-коккоидные (грамотрицательные) неподвижные или подвижные при помощи единственного полярного жгутика микроорганизмы до 2,5 мкм в наибольшем измерении, приуроченные к анаэробным зонам (морские седименты). Все они – анаэробы, использующие в качестве субстрата смесь «водород – углекислый газ», формиат, этанол (метаногены) [36].
Термоплазмы – Thermoplasmata
Термоплазмы (представитель: Thermoplasma) – лишенные клеточной стенки плеоморфные коккоидные микроорганизмы до 5 мкм в наибольшем измерении, приуроченные к сольфатарам на склонах вулканов и к глубоководным гидротермальным источникам. Это облигатные ацидофильные гетеротрофы и факультативные аэробы, использующие в качестве субстрата сахарозу, глюкозу и маннозу, отдельные виды способны к анаэробному росту («серное дыхание») с выделением H2S [36].
Наноархеоты – Nanoarchaeota
Наноархеоты (единственный представитель: Nanoarchaeum equitans) – мелкие (350–500 нм) коккоидные организмы, приуроченные исключительно к поверхности археи Ignicoccus hospitalis (Thermoprotei), выделенные из илов в подземном гидротермальном источнике. Nanoarchaeum equitans – термофильный анаэроб, растущий при температуре 95 °C, использующий в качестве источника энергии восстановленную серу и молекулярный водород, а в качестве источника углерода – CO2 [36].
Термококки – Thermococci
Термококки (представители: Thermococcus, Pyrococcus, Palaeococcus) – коккоидные (монококки, диплококки) неподвижные микроорганизмы 0,5–2,5 мкм в наибольшем измерении, приуроченные к анаэробным зонам (глубоководные, мелководные, наземные гидротермальные источники). Это гипертермофильные (80–90 °C) аэробные гетеротрофы, способные к окислению пептидов, СО и формиата [36].
Корархеоты – Korarchaeota
Корархеоты (представители: Korarchaeum, Methanodesulfokores) – палочковидные (до нитевидных) неподвижные микроорганизмы удлиненные до 16 (100) мкм, приуроченные к морским и наземным гидротермальным источникам. Это гипертермофильные (50–120 °C) анаэробные гетеротрофы, способные к окислению пептидов и фиксации CO2 [36].
Термопротеи – Thermoprotei
Эта интересная группа (представители: Thermoproteus, Caldivirga, Pyrobaculum, Thermocladium, Vulcanisaeta) включает палочковидные (до нитевидных) неподвижные или скользящие микроорганизмы удлиненные до 30 (80) мкм, приуроченные к морским и наземным гидротермальным источникам. Все термопротеи – это гипертермофильные (75–100 °C) анаэробные или микроаэрофильные хемолитоавтотрофы (получают энергию за счет анаэробного серного дыхания, в анаболических процессах в качестве источника углерода используется CO2, ассимилируемый в цикле Ивенса – Бьюкенена – Арнона) и хемоорганогетеротрофы (получают энергию за счет окисления пептидов, углеводов, этанола, малата, фумарата с S, O2, NO3–, NO2–, Fe3+. В микроаэрофильных условиях они окисляют молекулярный водород кислородом. Pyrobaculum islandicum может восстанавливать водородом U4+, Te4+, Cr4+, Co3+, Mn4+ [36].
5. БИОТЕХНОЛОГИЧЕСКИЕ АСПЕКТЫ
Следует отметить, что используемые человеком запасы природного газа сами по себе являются продуктом активности архей минувших геологических эпох, поэтому до исчерпания его запасов конверсия в метан и пропан современных органических субстратов, в том числе с участием архей, является нерентабельной. Однако уже сегодня ведутся поиски альтернативных путей получения углеводородного сырья, и в этой области группа архей привлекает особое внимание биотехнологов. Кроме того, водорастворимые и спирторастворимые продукты биосинтеза архей по рентабельности производства вполне конкурентоспособны. Ряд специфических свойств архей также представляет интерес для перспективных разработок.
Производство метана
Субстратами для производства метана с использованием культур архей могут быть отходы различных сельскохозяйственных производств в твердой, жидкой и газообразной фазах [38–42]. С использованием резервуарных биореакторов с непрерывным перемешиванием [40, 43], половолоконных биореакторов с неподвижным слоем и биореакторов высокого давления [44–46] показаны высокая биосинтетическая активность и чистота конечного продукта при использовании штаммов Methanothermobacter marburgensis [47], M. marburgensis и Methanobacterium sp. [48].
Производство водорода
Водород – один из важнейших продуктов в промышленности и энергетике, 75% мирового производства которого зависит от природного газа и угля и лишь оставшаяся часть производится из электроэнергии и возобновляемых ресурсов [49]. Повышение рентабельности производства биоводорода принадлежит к числу приоритетных задач биотехнологии [50]. Водород производят оксигенные и аноксигенные фототрофные бактерии а также факультативные и строгие анаэробные археи [51]. Неметаногенные продуцирующие водород археи (Desulfurococcus amylolyticus, Pyrococcus furiosus, Thermococcus barophilus, T. kodakarensis, T. onnurineus, T. paralvinellae и Thermococcuslitoralis sp.) [52, 53] в качестве восстановительного ферментного комплекса используют ферредоксин с мембраносвязанными гидрогеназами, обладающий высоким восстановительным потенциалом, поэтому многие их штаммы в высшей степени продуктивны [54], причем с повышением температуры до 100 °C значительно повышается и выход водорода [48, 54].
Ряд исследований был направлен на оптимизацию условий продукции этих видов на различных субстратах, таких как CO, карбоксилат-анионы [53], пептиды и аминокислоты [52], моно-, ди- и полисахариды [48], лигноцеллюлозы [55]. Наиболее рентабельным субстратом при Archaea-опосредованным производстве водорода является муравьиная кислота [48, 56].
Полигидроксиалканоаты
Полигидроксиалканоаты – полиэфиры оксикислот, являющиеся альтернативой ряду синтетических полимеров. В клетке архей они являются запасным питательным веществом. На себестоимость полигидроксиалканоатов архейного происхождения во многом влияет себестоимость сырья и соли, необходимых для культивирования микроорганизмов [57]. Подходящими субстратами для получения полигидроксиалканоатов являются гидролизованная сыворотка молочной промышленности [58, 59], барда от производства биоэтанола [57, 60], глицерин-сырец от производства биотоплива [61], сырой нефти и сточных вод нефтехимических перерабатывающих заводов [62], сахарного тростника и отходы от производства крахмала Саго и богатые фенолом сточные воды заводов по производству оливок. Ряд субстратов нуждается в предварительном кислотном гидролизе, последующей нейтрализации и в ряде случаев диализе, что является факторами удорожания продукции [48, 63].
Бактериородопсин
Бактериородопсин представляет собой 7-спиральный трансмембранный аналог зрительного родопсина млекопитающих. Впервые он был обнаружен у Halobacterium salinarum. Cтабильность этого пигмента, его фотоэлектрические и протонно-транспортные свойства востребованы в экспериментах по созданию искусственной сетчатки, оптической памяти, биосенсоров (датчики движения, детекторы рентгеновского излучения, иммуносенсоры), катализаторов фотоэлектрохимического расщепления воды, фотоэлектрических элементов [48, 64–67]. Это – перспективное направление научно-практических исследований, а внедрение в производство связанных с этими исследованиями инноваций возможно в ближайшее десятилетие.
Каротиноиды
Каротиноиды – изопреноидные углеводороды, являющиеся вторичными метаболитами архей, бактерий и эукариот. Они включены в реализацию таких важных клеточных функций как фотосинтез, фотопротекция, демпфирование окислительного стресса. Животные нуждаются в каротиноидах в качестве предшественника ретиноидов, антиоксидантов и пигментов. Мировой рынок каротиноидов составляет 1,5 млрд долларов, а наиболее востребованными являются β-каротин, астаксантин, лютеин, кантаксантин, ликопин, бактериоруберин [68].
Бактериоруберин представляет собой ярко-красный каротиноид на основе ликопина. Он обладает высокой антиоксидантной способностью. В промышленности он нашел применение в качестве альтернативы синтетическим антиоксидантам, таким как бутилгидрокситолуол, а также эффективный краситель. Среди архей основными продуцентами бактериоруберина являются Haloferax volcanii, Haloarcula japonica, H. vallismortis, Halobacterium salinarum, Halorubrum sodomense и H. mediterranei. В ряде исследований были предприняты различные подходы для увеличения выхода бактериоруберина и выяснено, что продукция бактериоруберина увеличивается, когда клетки архей подвергаются осмотическому стрессу [68, 69].
Сквалены – углеводороды тритерпенового ряда, принадлежащие группе каротиноидов. Они обладают выраженной антиоксидантной, кардиозащитной и антиканцерогенной активностью и противовоспалительными свойствами, поэтому востребованы фармацевтической промышленностью. Ежегодная потребность мирового рынка в скваленах выросла до более чем 2,7 т, основным их источником остается печень акулы и биосинтез некоторыми штаммами дрожжей [69]. Тем не менее, было установлено, что сквалены в заметных количествах синтезируют такие археи как Methanocaldococcus villosus, Methanothermococcus okinawensis, Sulfolobus sp. и Halobacterium salinarum, причем рентабельным оказался синтез сквалена на основе H. salinarum [48, 70, 71].
Гликопротеины S-слоя
Гликопротеины S-слоя архей участвуют в поддержании формы клеток и их делении, а также влияют на устойчивость клетки к осмотическому стрессу [72, 73]. Кроме того, было показано, что гликаны, связанные с этими белками, участвуют в контроле гидратации клеточной стенки [74]. Гликопротеины S-слоя архей сохраняют свою структуру и функции в широком диапазоне кислотности и температуры (pH от 1 до 12 и температура от 20 до 120 °C), а также устойчивы к действию протеаз. Перечисленные свойства делают гликопротеины S-слоя архей (например, Sulfolobus acidocaldarius) востребованными в нанотехнологиях, в частности, для наноструктурирования поверхностей и формирования нанокластеров [75, 76].
Газовые везикулы
Газовые везикулы были обнаружены у галофильных архей Halobacterium salinarum и представляют собой «органеллу планирования» клетки в толще воды [48]. Они могут быть использованы в качестве эпитоп-репрезентирующих структур при разработке вакцин, а также в качестве агентов контрастирования при ультразвуковой и МРТ-диагностике [77–79].
Полярные липиды
Экстрагированные и очищенные полярные липиды архей в водной среде самоорганизуются в везикулы, именуемые археасомами (по аналогии с липосомами эукариот). Первые археасомы были получены с использованием культур галофилов, метаногенов и термофилов. Липиды, ограничивающие археасомы, образуют двойной слой. В биомедицинских исследованиях эти везикулы тестируются в качестве переносчиков антигенов. Археасомы на основе Methanobrevibacter smithii дают улучшенный иммунный ответ в сравнении с ответом, вызванным эукариотными липосомами [80]. Доклинические исследования показали также, что археосомы превосходят коммерческие адъюванты [81, 82].
Помимо антигенов, археасомы способны доставлять к органам-мишеням лекарства и здесь они оказываются также эффективнее эукариотных липосом, поскольку более устойчивы к кислотной среде ЖКТ. Эксперименты в этом направлении продолжаются. Основной проблемой доставки антигенов и лекарств посредством археасом остается их активное поглощение клетками ретикуло-эндотелиальной системы [83, 84].
Ферменты для биокатализа
Ферменты архей уже используются в микробиологических производствах. Обычно эти ферменты клонируются мезофильными бактериями (Escherichia coli) или дрожжами, но иногда для наработки фермента используются и штаммы архей. Например, ген β-галактозидазы холодостойкого архея Halorubrum lacusprofundi был клонирован в культуре архея Halobacterium sp. С помощью гетерологичной экспрессии в культуре Haloferax volcanii изучена функция новой щелочной сериновой протеазы галолизина, идентифицированной в геноме некультивируемого галофила. Кроме того, H. volcanii использовался в качестве системы экспрессии обонятельного рецептора млекопитающих, успешно интегрировав белок в липидную мембрану [85–89].
Использование архей в выщелачивании редкоземельных элементов
Редкоземельные элементы являются важной составляющей современных технологий, охватывающей почти все отрасли, а добыча этих элементов сопровождается перерасходом воды и существенным загрязнением окружающей среды. Биологическое выщелачивание редкоземельных элементов (меди, золота, никеля, кадмия, цинка, урана) из руд, богатых сульфидами и пиритом – сравнительно новая технология [90]. В последние десятилетия применение биологического выщелачивания распространилось и на такую отрасль, как переработка твердых и сжигаемых бытовых отходов [48]. Среди архей наилучшие биовыщелачивающие свойства в отношении сульфидных руд (пирит, сфалерит, халькопирит) показали Acidianus brierleyi, Sulfulobus metallicus и Metallosphaera sedula при культивировании этих организмов в прогреваемых ротируемых биореакторах. Это – хемолитоавтотрофные археи, способные окислять серу и железо при повышенных температурах в кислой среде [91–94].
ЗАКЛЮЧЕНИЕ
Археи, представляющие древнейшую форму жизни, демонстрируют разнообразие метаболических путей и уникальные адаптивные структуры, привлекающие внимание ученых-биотехнологов. Существенным преимуществом архей является возможность их культивирования в нестерильных условиях, а также способность многих видов к конверсии дешевого сырья. В настоящее время рентабельным является производство археями бактериородопсина, сквалена и полярных липидов. Биогенное производство метана и водорода пока уступает по рентабельности нефтехимическим предприятиям, но разработки по повышению его эффективности с использованием архей имеют стратегическое значение. Перспективными областями применения архей являются также нанотехнологии и биоинжиниринг.
About the authors
Ivan V. Zmitrovich
Komarov Botanical Institute of the Russian Academy of Sciences
Email: iv_zmitrovich@mail.ru
ORCID iD: 0000-0002-3927-2527
SPIN-code: 4155-3190
https://binran.ru/sotrudniki/4926/
D.Sc. in Biology, Leading Researcher, Laboratory of Systematics and Geography of the Fungi
Russian Federation, Saint PetersburgVladimir V. Perelygin
Saint Petersburg State Chemical and Pharmaceutical University
Email: vladimir.pereligin@pharminnotech.com
ORCID iD: 0000-0002-0999-5644
SPIN-code: 3128-7451
Doctor of Medicine (MD), Professor, Head of the Industrial Ecology Department
Russian Federation, Saint PetersburgMikhail V. Zharikov
Saint Petersburg State Chemical and Pharmaceutical University
Author for correspondence.
Email: zharikov.mihail@pharminnotech.com
ORCID iD: 0000-0003-0720-501X
SPIN-code: 7818-7228
Master of the Department of Industrial Ecology
Russian Federation, Saint PetersburgReferences
- Sorokhtin O. G. Globalnaya evolyutsiya Zemli [Global evolution of the Earth]. Izdatelstvo Moskovskogo universiteta, Moscow, 1991 (in Russ).
- Vologdin A. G. Zemlya i zhizn [Earth and life]. Nedra, Moscow, 1976 (in Russ).
- Hayes J. Evolution of the atmosphere. 2020. Encyclopedia Britannica. https://www.britannica.com/topic/evolution-of-the-atmosphere-1703862
- Lovelock J. E. Gaia as seen through the atmosphere. Atmospheric Environment 1972. V. 6. P. 579–580.
- James E.,Lovelock J. E., Margulis L. Atmospheric homeostasis by and for the biosphere: the gaia hypothesis. Tellus. 1974. V. 26. P. 1–2; 2–10. doi: 10.3402/tellusa.v26i1-2.9731
- Offre P., Spang A., Schleper C. Archaea in biogeochemical cycles. Annual Review of Microbiology. 2013. V. 67. P. 437–457. doi: 10.1146/annurev-micro-092412-155614
- Santoro A. E., Richter R. A., Dupont C. L. Planktonic marine Archaea. Annual Review of Marine Svience. 2019. V. 3(11). P. 131–158. doi: 10.1146/annurev-marine-121916-063141
- Koonin E. V. Origin of eukaryotes from within archaea, archaeal eukaryome and bursts of gene gain: eukaryogenesis just made easier? Philosophical Transactions of the Royal Society. B. Biological Sciences. 2015. V. 370(1678). e20140333. doi: 10.1098/rstb.2014.0333
- Woese C. R., Fox G. E. Phylogenetic structure of the prokaryotic domain: the primary kingdoms. Proceedings of the National Academy of Sciences of the United States of America. 1977. V. 74(11). P. 5088–5090. doi: 10.1073/pnas.74.11.5088
- Woese C. R., Kandler O., Wheelis M. L. Towards a natural system of organisms: proposal for the domains Archaea, Bacteria, and Eucarya. Proceedings of the National Academy of Sciences of the United States of America. 1990. V. 87(12). P. 4576–4579. doi: 10.1073/pnas.87.12.4576
- Kandler O., Hippe H. Lack of peptidoglycan in the cell walls of Methanosarcina barkeri. Archives of Microbiology. 1977. V. 113(1–2). P. 57–60. doi: 10.1007/BF00428580
- Tornabene T. G., Wolfe R. S., Balch W. E., Holzer G., Fox G. E., Oro J. Phytanyl-glycerol ethers and squalenes in the archaebacterium Methanobacterium thermoautotrophicum. Journal of Molecular Evolution. 1978. V. 11(3). P. 259–266. doi: 10.1007/BF01734487
- Cavalier-Smith T. Bacteria and eukaryotes. Nature. 1992. V. 356. P. 570. doi: 10.1038/356570a0
- Stoeckenius W. Walsby’s square bacterium: fine structure of an orthogonal procaryote. Journal of Bacteriology. 1981. V. 148(1). P. 352–360. doi: 10.1128/jb.148.1.352-360.1981
- Keenleyside W. Microbiology: Canadian edition. Pressbooks, Toronto, 2019.
- Jun S. R., Sims G. E., Wu G. A., Kim S. H. Whole-proteome phylogeny of prokaryotes by feature frequency profiles: An alignment-free method with optimal feature resolution. Proceedings of the National Academy of Sciences of the United States of America. 2010. V. 107(1). P. 133–138. doi: 10.1073/pnas.0913033107
- Lane N., Martin W. The energetics of genome complexity. Nature. 2010. V. 467(7318). P. 929–934. doi: 10.1038/nature09486
- Martin W., Koonin E. V. Introns and the origin of nucleus-cytosol compartmentalization. Nature. 2006. V. 440(7080). P. 41–45. doi: 10.1038/nature04531
- López-García P., Moreira D. Selective forces for the origin of the eukaryotic nucleus. Bioessays. 2006. V. 28(5). P. 525–533. doi: 10.1002/bies.20413
- Koonin E. V. The origin of introns and their role in eukaryogenesis: a compromise solution to the introns-early versus introns-late debate? Biology Direct. 2006. V. 1. P. 22 doi: 10.1186/1745-6150-1-22
- Koonin E. V., Makarova K. S., Aravind L. Horizontal gene transfer in prokaryotes: quantification and classification. Annual Review of Microbiology. 2001. V. 55. P. 709–742. doi: 10.1146/annurev.micro.55.1.709
- Wolf Y. I., Makarova K. S., Yutin N., Koonin E. V. Updated clusters of orthologous genes for Archaea: a complex ancestor of the Archaea and the byways of horizontal gene transfer. Biology Direct. 2012. V. 7. P. 46. doi: 10.1186/1745-6150-7-46
- Wolf Y. I., Koonin E. V. Genome reduction as the dominant mode of evolution. Bioessays. 2013. V. 35(9). P. 829–837. doi: 10.1002/bies.201300037
- Cavalier-Smith T. A 6-kingdom classification and a unified phylogeny. In: H.E.A. Schenk, W. Schwemmler (eds). Endocytobiology II. De Gruyter, Berlin, 1983, pp. 1027–1034.
- Philippe H., Adoutte A. The molecular phylogeny of Eukaryota: solid facts and uncertainties. In: G. Coombs, K. Vickerman, M. Sleigh, A. Warren (eds). Evolutionary relationships among Protozoa. Chapman and Hall, London, 1998, pp. 25−56.
- Baldauf S. L. The deep roots of eukaryotes. Science. 2003 V. 300(5626). P. 1703–1706. doi: 10.1126/science.1085544
- Cavalier-Smith T., Chao E. E., Lewis R. Multiple origins of Heliozoa from flagellate ancestors: New cryptist subphylum Corbihelia, superclass Corbistoma, and monophyly of Haptista, Cryptista, Hacrobia and Chromista. Molecular Phylogenetics and Evolution. 2015. V. 93. P. 331–362. doi: 10.1016/j.ympev.2015.07.004
- Strassert J. F. H., Irisarri I., Williams T. A., Burki F. A molecular timescale for eukaryote evolution with implications for the origin of red algal-derived plastids. Nature Communications. 2021. V. 12(1). P. 1879. doi: 10.1038/s41467-021-22044-z
- Al Jewari C., Baldauf S. L. An excavate root for the eukaryote tree of life. Science Advances. 2023. V. 9(17). eade4973. doi: 10.1126/sciadv.ade4973
- Chow C., Padda K. P., Puri A., Chanway C. P. An archaic approach to a modern issue: endophytic Archaea for sustainable agriculture. Current Microbiology. 2022. V. 79(11). P. 322. doi: 10.1007/s00284-022-03016-y
- Bang C., Schmitz R. A. Archaea associated with human surfaces: not to be underestimated. FEMS Microbiol Reviews. 2015. V. 39(5). P. 631–648. doi: 10.1093/femsre/fuv010
- Moissl-Eichinger C., Pausan M., Taffner J., Berg G., Bang C., Schmitz R. A. Archaea are interactive components of complex microbiomes. Trends in Microbiology. 2018. V. 26(1). P. 70–85. doi: 10.1016/j.tim.2017.07.004
- McCalley C. K., Woodcroft B. J., Hodgkins S. B., Wehr R. A., Kim E. H., Mondav R., Crill P. M., Chanton J. P., Rich V. I., Tyson G. W., Saleska S. R. Methane dynamics regulated by microbial community response to permafrost thaw. Nature. 2014. V. 514(7523). P. 478–481. doi: 10.1038/nature13798
- Stieglmeier M., Alves R. J. E., Schleper C. The phylum Thaumarchaeota. In: E. Rosenberg, E. F. DeLong, S. Lory, E. Stackebrandt, F. Thompson (eds). The Prokaryotes. Springer, Berlin, Heidelberg, 2014. doi: 10.1007/978-3-642-38954-2_338
- McGenity T. J., Grant W. D., Kamekura M. Genus X. Natrinema McGenity, Gemmell et Grant 1998, 1194VP. In: D. R. Boone, R. W. Castenholz, G. M. Garrity (eds). Bergey’s manual of systematic bacteriology. V. 1. The Archaea and the deeply branching and phototrophic bacteria. Springer, N.Y., 2001, pp. 327–329.
- Rosenberg E. (ed.). The Prokaryotes. Other major lineages of Bacteria and the Archaea. Springer, N.Y. etc., 2014, pp. 1–1028.
- Garrity G. M.,Holt J. G. Class V I. Archaeoglobi. In: D. R. Boone, R. W. Castenholz, G. M. Garrity (eds). Bergey’s manual of systematic bacteriology. V. 1, 2nd edn. Springer, N.Y., 2001, pp. 349–353.
- Martin M. R., Fornero J. J., Stark R., Mets L., Angenent L. T. A single-culture bioprocess of Methanothermobacter thermautotrophicus to upgrade digester biogas by CO2-to-CH4 conversion with H2. Archaea. 2013. e157529. doi: 10.1155/2013/157529
- Rittmann S. K. M. R., Seifert A. H., Krajete A. Biomethanisierung – ein Prozess zur Ermöglichung der Energiewende? Biospektrum. 2014. V. 20. P. 816–817. doi: 10.1007/s12268-014-0521-3
- Seifert A. H., Rittmann S., Herwig C. Analysis of process related factors to increase volumetric productivity and quality of biomethane with Methanothermobacter marburgensis. Applied Energy. 2014. V. 132, pp. 155–162. doi: 10.1016/j.apenergy.2014.07.002
- Taubner R. S., Pappenreiter P., Zwicker J., Smrzka D., Pruckner C., Kolar P., Bernacchi S., Seifert A. H., Krajete A., Bach W., Peckmann J., Paulik C., Firneis M. G., Schleper C., Rittmann S. K. M. R. Biological methane production under putative Enceladus-like conditions. Nature Communications. 2018. V. 9(1). doi: 10.1038/s41467-018-02876-y
- Hoffarth M. P., Broeker T., Schneider J. Effect of N2 on biological methanation in a continuous stirred-tank reactor with Methanothermobacter marburgensis. Fermentation. 2019. V. 5(56). doi: 10.3390/fermentation5030056
- Nishimura N., Kitaura S., Mimura A., Takahara Y. Cultivation of thermophilic methanogen KN-15 on H2 – CO2 under pressurized conditions. Journal of Fermentation and Bioingeneering. 1992. V. 73. P. 477–480. doi: 10.1016/0922-338X(92)90141-G
- Jee H. S., Nishio N., Nagai S. CH4 production from H2 and CO2 by Methanobacterium thermoautotrophicum cells fixed on hollow fibers. Biotechnology Letters. 1988. V. 10. P. 243–248. doi: 10.1007/BF01024413
- Jee H. S., Yano T., Nishio N., Nagai S. Biomethanation of H2 and CO2 by Methanobacterium thermoautotrophicum in membrane and ceramic bioreactors. Journal of Fermentation Technology. 1987. V. 65. P. 413–418. doi: 10.1016/0385-6380(87)90137-3
- Pappenreiter P. A., Zwirtmayr S., Mauerhofer L. M., Rittmann S. K. R., Paulik C. Development of a simultaneous bioreactor system for characterization of gas production kinetics of methanogenic archaea at high pressure. Engineering in Life Sciences. 2019. V. 19(7). P. 537–544. doi: 10.1002/elsc.201900035
- Abdel Azim A., Rittmann S. K. R., Fino D., Bochmann G. The physiological effect of heavy metals and volatile fatty acids on Methanococcus maripaludis S2. Biotechnology for Biofuels and Bioproducts. 2018. V. 11. P. 301. doi: 10.1186/s13068-018-1302-x
- Pfeifer K., Ergal İ., Koller M., Basen M., Schuster B., Rittmann S. K. R. Archaea biotechnology. Biotecnology Advances. 2021. V. 47. e107668. doi: 10.1016/j.biotechadv.2020.107668
- Stolten D. Hydrogen and fuel cells: fundamentals, technologies and applications. John Wiley and Sons, Hoboken etc., 2010.
- Handelsblatt. Drei-Phasen-Plan: Die Wasserstoff-Welt der Zukunft: So will die EU das Energiesystem umbauen. 2020 https://www.handelsblatt.com/unternehmen/energie/drei-phasen-plan-die-wasserstoff-welt-der-zukunft-so-will-die-eu-das-energiesystem-umbauen/25984390.html
- Fiala G., Stetter K. O. Pyrococcus furiosus sp. nov. represents a novel genus of marine heterotrophic archaebacteria growing optimally at 100°C. Archives of Microbiology. 1986. V. 145. P. 56–61. doi: 10.1007/BF00413027
- Bálint B., Bagi Z., Tóth A., Rákhely G., Perei K., Kovács K. L. Utilization of keratin-containing biowaste to produce biohydrogen. Applied Microbiology and Biotechnology. 2005. V. 69(4). P. 404–410. doi: 10.1007/s00253-005-1993-3
- Bae S. S., Kim T. W., Lee H. S., Kwon K. K., Kim Y. J., Kim M. S., Lee J. H., Kang S. G. H2 production from CO, formiate or starch using the hyperthermophilic archaeon, Thermococcus onnurineus. Biotechnology Letters. 2012. V. 34(1). P. 75–79. doi: 10.1007/s10529-011-0732-3
- Ergal İ., Fuchs W., Hasibar B., Thallinger B., Bochmann G., Rittmann S. K. R. The physiology and biotechnology of dark fermentative biohydrogen production. Biotecnology Advances. 2018. V. 36(8). P. 2165–2186. doi: 10.1016/j.biotechadv.2018.10.005
- Oslowski D. M., Jung J. H., Seo D. H., Park C. S., Holden J. F. Production of hydrogen from α-1,4- and β-1,4-linked saccharides by marine hyperthermophilic Archaea. Applied and Environmental Microbiology. 2011. V. 77(10). P. 3169–3173. doi: 10.1128/AEM.01366-10
- Müller V. New horizons in acetogenic conversion of one-carbon substrates and biological hydrogen storage. Trends in Biotechnologyogy. 2019. V. 37(12). P. 1344–1354. doi: 10.1016/j.tibtech.2019.05.008
- Bhattacharyya A., Jana K., Haldar S., Bhowmic A., Mukhopadhyay U. K., De S., Mukherjee J. Integration of poly-3-(hydroxybutyrate-co-hydroxyvalerate) production by Haloferax mediterranei through utilization of stillage from rice-based ethanol manufacture in India and its techno-economic analysis. World Journal of Microbiology and Biotechnology. 2015. V. 31(5). P. 717–727. doi: 10.1007/s11274-015-1823-4
- Koller M., Puppi D., Chiellini F., Braunegg G. Comparing chemical and enzymatic hydrolysis of whey lactose to generate feedstocks for haloarchaeal poly(3-hydroxybutyrate-co-3-hydroxyvalerate) biosynthesis. International Journal of Pharmaceutical Sciences Review and Research. 2016. V. 3. P. 112. doi: 10.15344/2394-1502/2016/112
- Pais J., Serafim L. S., Freitas F., Reis M. A. Conversion of cheese whey into poly(3-hydroxybutyrate-co-3-hydroxyvalerate) by Haloferax mediterranei. New Biotechnology. 2016. V. 33(1). P. 224–230. doi: 10.1016/j.nbt.2015.06.001
- Pramanik A., Mitra A., Arumugam M., Bhattacharyya A., Sadhukhan S., Ray A., Haldar S., Mukhopadhyay U. K., Mukherjee J. Utilization of vinasse for the production of polyhydroxybutyrate by Haloarcula marismortui. Folia Microbiologica. 2012. V. 57(1). P. 71–79. doi: 10.1007/s12223-011-0092-3
- Koller M., Bona R., Braunegg G., Hermann C., Horvat P., Kroutil M., Martinz J., Neto J., Pereira L., Varila P. Production of polyhydroxyalkanoates from agricultural waste and surplus materials. Biomacromolecules. 2005. V. 6(2). P. 561–565. doi: 10.1021/bm049478b
- Taran M. Utilization of petrochemical wastewater for the production of poly(3-hydroxybutyrate) by Haloarcula sp. IRU1. Journal of Hazardous Materials. 2011. V. 188(1–3). P. 26–28. doi: 10.1016/j.jhazmat.2011.01.036
- Amaro T. M. M. M., Rosa D., Comi G., Iacumin L. Prospects for the use of whey for polyhydroxyalkanoate (PHA) production. Frontiers in Microbiology. 2019. V. 10. P. 992. doi: 10.3389/fmicb.2019.00992
- Armstrong R. E., Warner J.B. Biology and the battlefield. Defence Horizons. 2003. N 25. P. 1–8.
- Khaled M., Knopf G. K., Bassi A. S. Organic photovoltaic cells based on photoactive bacteriorhodopsin proteins. In: Proc. SPIE 8615, Microfluidics, BioMEMS, and Medical Microsystems XI, 86150Q. 2013. doi: 10.1117/12.2004018
- Bertoncello P., Nicolini D., Paternolli C., Bavastrello V., Nicolini C. Bacteriorhodopsin-based langmuir-schaefer films for solar energy capture. IEEE Transactions on NanoBioscience. 2003. V. 2(2). P. 124–132. doi: 10.1109/tnb.2003.813940
- Das S., Wu C., Song Z., Hou Y., Koch R., Somasundaran P., Priya S., Barbiellini B., Venkatesan R. Bacteriorhodopsin enhances efficiency of Perovskite solar cells. ACS Applied Materials and Interfaces. 2019. V. 11(34). P. 30728–30734. doi: 10.1021/acsami.9b06372
- Mandelli F., Miranda V. S., Rodrigues E., Mercadante A. Z. Identification of carotenoids with high antioxidant capacity produced by extremophile microorganisms. World Journal of Microbiology and Biotechnology. 2012. V. 28(4). P. 1781–1790. doi: 10.1007/s11274-011-0993-y
- Rammuni M. N., Ariyadasa T. U., Nimarshana P. H. V., Attalage R. A. Comparative assessment on the extraction of carotenoids from microalgal sources: astaxanthin from H. pluvialis and β-carotene from D. salina. Food Chemistry. 2019. V. 277. P. 128–134. doi: 10.1016/j.foodchem.2018.10.066
- Jehlička J., Edwards H. G., Oren A. Bacterioruberin and salinixanthin carotenoids of extremely halophilic Archaea and Bacteria: a Raman spectroscopic study. Spectrochimica Acta Part A: Molecular and Biomolecular Spectroscopy. 2013. V. 106. P. 99–103. doi: 10.1016/j.saa.2012.12.081
- Naziri D., Hamidi M., Hassanzadeh S., Tarhriz V., Maleki Zanjani B., Nazemyieh H., Hejazi M. A., Hejazi M. S. Analysis of carotenoid production by Halorubrum sp. TBZ126; an extremely halophilic archeon from Urmia lake. Advanced Pharmaceutical Bulletin. 2014. V. 4(1). P. 61–67. doi: 10.5681/apb.2014.010
- Baumann L. M. F., Taubner R. S., Bauersachs T., Steiner M., Schleper C., Peckmann J., Birgel D. Intact polar lipid and core lipid inventory of the hydrothermal vent methanogens Methanocaldococcus villosus and Methanothermococcus okinawensis. Organic Geochemistry. 2018. doi: 10.1016/j.orggeochem.2018.10
- Gilmore S. F., Yao A. I., Tietel Z., Kind T., Facciotti M. T., Parikh A. N. Role of squalene in the organization of monolayers derived from lipid extracts of Halobacterium salinarum. Langmuir. 2013. V. 29(25). P. 7922–7930. doi: 10.1021/la401412t
- Engelhardt H. Mechanism of osmoprotection by archaeal S-layers: a theoretical study. Journal of Structural Biology. 2007. V. 160(2). P. 190–199. doi: 10.1016/j.jsb.2007.08.004
- Zink I. A., Pfeifer K., Wimmer E., Sleytr U. B., Schuster B., Schleper C. CRISPR-mediated gene silencing reveals involvement of the archaeal S-layer in cell division and virus infection. Nature Communications. 2019. V. 10(1). P. 4797. doi: 10.1038/s41467-019-12745-x
- Schuster B., Sleytr U. B. Relevance of glycosylation of S-layer proteins for cell surface properties. Acta Biomaterialia. 2015. V. 19. P. 149–157. doi: 10.1016/j.actbio.2015.03.020
- Douglas K., Devaud G., Clark N. A. Transfer of biologically derived nanometer-scale patterns to smooth substrates. Science. 1992. V. 257(5070). P. 642–644. doi: 10.1126/science.257.5070.642
- Winningham T. A., Whipple S. G., Douglas K. Pattern transfer from a biomolecular nanomask to a substrate via an intermediate transfer layer. Journal of Vacuum Science and Technology. B. Microelectronics and Nanometer Structures Processing Measurement and Phenomena. 2001. V. 19. P. 1796–1802. doi: 10.1116/1.1396643
- Bulte J. W. M. Gas vesicles as collapsible MRI contrast agents. Nature Materials. 2018. V. 17(5). P. 386–387. doi: 10.1038/s41563-018-0073-x
- DasSarma P., Negi V. D., Balakrishnan A., Kim J. M., Karan R., Chakravortty D., DasSarma S. Haloarchaeal gas vesicle nanoparticles displaying Salmonella antigens as a novel approach to vaccine development. Procedia in Vaccinology. 2015. V. 9. P. 16–23. doi: 10.1016/j.provac.2015.05.003
- Farhadi A., Ho G., Kunth M., Ling B., Lakshmanan A., Lu G., Bourdeau R. W., Schröder L., Shapiro M. G. Recombinantly expressed gas vesicles as nanoscale contrast agents for ultrasound and hyperpolarized MRI. AIChE Journal. 2018. V. 64(8). P. 2927–2933. doi: 10.1002/aic.16138
- Krishnan L., Sprott D. G. Archaeosomes as self-adjuvanting delivery systems for cancer vaccines. Journal of Drug Targeting. 2003. V. 11(8–10). P. 515–524. doi: 10.1080/10611860410001670044
- Akache B., Stark F. C., Jia Y., Deschatelets L., Dudani R., Harrison B. A., Agbayani G., Williams D., Jamshidi M. P., Krishnan L., McCluskie M. J. Sulfated archaeol glycolipids: comparison with other immunological adjuvants in mice. PLoS One. 2018. V. 13(12).e0208067. doi: 10.1371/journal.pone.0208067
- Li Z., Chen J., Sun W., Xu Y. Investigation of archaeosomes as carriers for oral delivery of peptides. Biochemical and Biophysical Research Communications. 2010. V. 394(2). P. 412–417. doi: 10.1016/j.bbrc.2010.03.041
- Littlechild J. A. Thermophilic archaeal enzymes and applications in biocatalysis. Biochemical Society Transactions. 2011. V. 39(1). P. 155–158. doi: 10.1042/BST0390155
- Martínez-Espinosa R. M. Heterologous and homologous expression of proteins from Haloarchaea: denitrification as case of study. International Journal of Molecular Sciences. 2019. V. 21(1). P. 82. doi: 10.3390/ijms21010082
- Alsafadi D., Al-Mashaqbeh O. A one-stage cultivation process for the production of poly-3-(hydroxybutyrate-co-hydroxyvalerate) from olive mill wastewater by Haloferax mediterranei. New Biotechnology. 2017. V. 34. 47–53. doi: 10.1016/j.nbt.2016.05.003
- Karan R., Capes M. D., DasSarma P., DasSarma S. Cloning, overexpression, purification, and characterization of a polyextremophilic β-galactosidase from the Antarctic haloarchaeon Halorubrum lacusprofundi. BMC Biotechnology. 2013. V. 13. P. 3. doi: 10.1186/1472-6750-13-3
- Lobasso S., Vitale R., Lopalco P., Corcelli A. Haloferax volcanii, as a novel tool for producing mammalian olfactory receptors embedded in archaeal lipid bilayer. Life. 2015. V. 5(1). P. 770–782. doi: 10.3390/life5010770
- Fathollahzadeh H., Eksteen J. J., Kaksonen A. H., Watkin E. L. J. Role of microorganisms in bioleaching of rare earth elements from primary and secondary resources. Applied Microbiology and Biotechnology. 2019. V. 103(3). P. 1043–1057. doi: 10.1007/s00253-018-9526-z
- Konishi Y., Tokushige M., Asai S. Bioleaching of chalcopyrite concentrate by acidophilic thermophile Acidianus brierleyi. In: R. Amils, A. Ballester (eds). Process metallurgy, biohydrometallurgy and the environment toward the mining of the 21 century – proceedings of the International Biohydrometallurgy Symposium, Elsevier, 1999, pp. 367–376. doi: 10.1016/S1572-4409(99)80037-6
- Howard D., Crundwell F. K. A kinetic study of the leaching of chalcopyrite with Sulfolobus metallicus. In: R. Amils, A. Ballester (eds). Process metallurgy, biohydrometallurgy and the environment toward the mining of the 21 century – proceedings of the International Biohydrometallurgy Symposium, Elsevier, 1999, pp. 209–217. doi: 10.1016/S1572-4409(99)80020-0
- Auernik K. S., Kelly R. M. Impact of molecular hydrogen on chalcopyrite bioleaching by the extremely thermoacidophilic archaeon Metallosphaera sedula. Applied and Environmental Microbiology. 2010. V. 76(8). P. 2668–2672. doi: 10.1128/AEM.02016-09
- Blazevic A., Albu M., Mitsche S., Rittmann S. K. R., Habler G., Milojevic T. Biotransformation of scheelite CaWO4 by the extreme thermoacidophile Metallosphaera sedula: tungsten-microbial interface. Frontiers in Microbiology. 2019. V. 10. P. 1492. doi: 10.3389/fmicb.2019.01492
Supplementary files








