Assessment of the equivalence of technical materials of analogous pesticides to original active substances on the basis of “mutagenicity” criterion
- Authors: Ilyushina N.A.1
-
Affiliations:
- Federal Scientific Center of Hygiene named after F.F. Erisman of the Federal Service for Surveillance on Consumer Rights Protection and Human Wellbeing
- Issue: Vol 17, No 2 (2019)
- Pages: 101-112
- Section: Genetic toxicology
- Submitted: 11.10.2018
- Accepted: 11.02.2019
- Published: 15.06.2019
- URL: https://journals.eco-vector.com/ecolgenet/article/view/10338
- DOI: https://doi.org/10.17816/ecogen172101-112
- ID: 10338
Cite item
Abstract
In the Russian Federation about 600 active ingredients of pesticides are currently registered. A large share among them is occupied by analogous pesticides (generics), which may differ in their properties from the original products due to an increased level or altered composition of impurities. Therefore, to ensure the safe use of analogous pesticides, it is necessary to evaluate their chemical and toxicological equivalence. The analysis of algorithms described in international documents and implemented in practice in some countries for determination of the equivalence of technical materials of analog pesticides is presented. Particular attention is paid to the evaluation of pesticide safety on the basis of the “mutagenicity” criterion. The applicability of different methods for genotoxic activity determination to confirm the equivalence of active substances of pesticides-analogues to patented products is discussed. A brief review of the results of the researches confirming the need to assess the genotoxicity of all technical materials of analogous pesticides with a view to preventing the entry of hazardous substances into the consumer market is presented.
Full Text
BACKGROUND
Human health depends, to a great extent, on the quality of the environment. Chemical substances entering the environment pollute ecosystems and affect the climate, biological diversity, food quality, and, consequently, health of the general population. Of these substances, pesticides take a special place as they annually enter the environment in large quantities. Based on estimates of the Food and Agricultural Organization of the United Nations (FAO), >4 million tons of pesticides were used in the world in 2016 on an active ingredient basis. The leaders in pesticide use are China (1.8 mln. t), the United States (408 thousand t), Argentina (200 thousand t), the Ukraine (78 thousand t), Canada (75 thousand t), Spain (62 thousand t), Japan (51 thousand t), and Australia (50 thousand t). In Russian Federation this indicator was 25.9 thousand tons [1]. Pesticides can be transferred over large distances. They also undergo several complex transformations that lead to the creation of new products, which are sometimes more stable and toxic than the parent substance. Baarchers et al. [2] demonstrated that the metabolite of fenirtothion 3-methyl-4-nitrophenol is more fungitoxic than the parent compound. Similar research conducted by Somasundaram et al. [3] also confirmed the higher toxicity of metabolites of fenitrothion than the parent compound. Imidacloprid, which is used widely as a pesticide, is almost completely metabolized in plants. Some metabolites of imidacloprid are active against insect pests, particularly against aphids. Its primary metabolites include olefin-, 4-hydroxi-, and 5-hydroxiimidacloprid. Olefin is 10 times more active and toxic to insects than imidacloprid [4]. Fipronil sulphone, the metabolite of fipronil, induced much higher cytotoxicity in the human neuroblastoma cells SH-SY5Y than the parent molecule. Based on the obtained data, the authors concluded that fipronil sulphone is responsible for the fipronil-induced neurotoxicity [5]. In a study of toxicity of organophosphorus pesticides thiometon and disulfoton it was found that some products resulting from their degradation are stronger inhibitors of acetylcholinesterase than the parent compounds and have higher toxicity against Daphnia magna [6]. Fungicides of the ethylene bisditiocarbamat class are break down in mammalian tissues to ethylene thiourea, which causes goiter and cancer in laboratory animals [7]. For example, ethylene thiourea was found to be more toxic than the parent pesticide mancozeb. The acute reference dose of mancozeb is 0.6 mg/kg of body weight per day, whereas that of ethylene thiourea is 0.05 mg/kg body weight per day [8]. The metabolites of lactofen are also more toxic than the parent pesticide [9].
In addition, pesticides can accumulate in plant, animal, and human tissues [10–12]. Virtually, the total population comes into contact with pesticide residues in the air, food, and potable water.
The potential delayed effects of pesticides, particularly genotoxicity (which has heavy consequences, such as the increase in the incidence of congenital defects, congenital malformations, oncological diseases, and immune dysfunction), can be dangerous [13]. Organophosphorus and organochlorine pesticides are most dangerous in terms of genotoxicity [14, 15]; therefore, the production and use of some of these compounds have been prohibited [16, 17]. To prevent the entering of substances hazardous to human health the consumer market, all pesticides have to undergo toxicological and hygienic examination by experts. [18–20].
Currently, approximately 600 pesticide active ingredients are registered in the Russian Federation. Many more formulations are available since they can contain two or more active ingredients in different combinations, as well as different additives [21]. The situation is complicated by the fact that the major share at the market of chemical crop protection agents is taken by analogous pesticides (generics), which are produced after the expiry date of patent protection of the original active ingredient. Despite the fact that technical products from new sources contain the same active ingredient that was tested at the development stage, they can differ in their activity because of the increased level or modified impurity profile. Currently, data on the allowable levels of hazardous impurities in different technical grade pesticide active ingredients are presented in the FAO and World Health Organization (WHO) guidelines for the development and use of pesticides [22]. Typically, the upper limit for a relevant impurity is 1 g/kg; however, for exceptionally hazardous impurities (e. g., dioxin), this value may be lower [23]. It should be noted that these limits are established for particular substances; however, the combination of several hazardous impurities in technical products, even at acceptable level for each of them, may result in adverse effects. Moreover, technical products can contain new impurities the effect of which on living organisms has not be fully studied sufficiently to predict their safety. Therefore, to ensure the safe use of analogous pesticides, it is necessary to assess their equivalence to the original products.
ALGORITHMS OF ASSESSMENT OF THE EQUIVALENCE OF TECHNICAL PRODUCTS OF PESTICIDES BASED ON THE “MUTAGENICITY” CRITERION
Currently, there is no approved provision for the assessment of pesticide equivalence in the Russian Federation. The development of such provisions should be based on international documents. The algorithms of equivalence assessment described in these documents provide the basis for the national guidelines of several countries.
As a rule, this type of assessment is performed in two stages. According to FAO/WHO recommendations [22], some technical grade pesticide active ingredients from different manufacturers or those obtained using modified technologies can be recognized as being equivalent at the first stage if they meet the requirements of appropriate specifications of FAO/WHO and if the results of impurity content and mutagenicity assessment (using in vitro testing in bacteria) meet the following criteria:
- There are no new relevant impurities (i. e., by-products of the manufacture and storage of pesticides, which, in comparison with the active ingredient, are hazardous to human health and the environment, are phytotoxic to treated plants, cause taint in food crops, affect pesticide stability, or cause any other adverse effect) and the maximum level of the relevant impurities is not exceeded.
- The maximum level (manufacturing level) of non-relevant impurities is not increased by >50% (relative to the maximum level in the so-called reference profile, which includes data about purity/impurities, toxicological and ecotoxicological data serving as the basis for the specification of the original technical product) or the maximum absolute level (the manufacturing level) is not increased by >3 g/kg (the highest excess shall be selected).
- The limits for differences in the maximum concentrations of non-relevant impurities are exceeded, but reasonable explanations and data are presented that confirm that the particular impurities can still be considered non-relevant.
- New impurities are present at a level of ≥1 g/kg, but reasonable explanations and data are provided that confirm that the impurities are non-relevant.
- The results obtained during the mutagenicity assessment (in vitro test in bacteria) are comparable with the data for the reference material endpoint to endpoint (for different bacterial strains and concentrations of the material under consideration), as well as in the overall results of the mutagenicity test.
If the information obtained at the first stage is insufficient for the resolution of the issues of equivalence or non-equivalence, for example in cases in which the maximum concentration of the relevant impurities is exceeded and/or there are new relevant impurities, appropriate toxicological or ecotoxicological data or any other information about the technical product, in whole, or the impurities are required for the second-stage assessment. Technical products obtained from different manufacturers or using different manufacturing processes are considered equivalent if the results of the assessment of the toxicological/ecotoxicological profiles at the second stage indicated that the profiles meet the following requirements:
- Data stemming from the assessment of toxicological profiles based on the determination of the acute oral, dermal, and inhalation toxicity, as well as irritation for the skin and mucous membranes of the eyes and sensibilization, do not differ by more than factor of 2 compared with the reference profile (in some cases, the difference can be more than 2-fold, but the factor should not exceed the appropriate dose increment); in this case, the hazard category as per specific criteria should not be changed (e. g., change of hazard category regarding the acute oral toxicity).
- Any additional toxicological data (if required) obtained in subchronic and chronic experiments, as well as in studies of reproductive toxicity, developmental toxicity, genotoxicity, carcinogenicity, neurotoxicity, etc., also meet the criteria specified in the previous item; the reference dose shall not differ by >2-fold, or the no observed effect level (NOEL) or no observed adverse effect level (NOEL) shall not differ by more than the difference in the levels of the used doses.
- Ecotoxicological profile (based on the data pertaining to toxicity for aquatic and terrestrial organisms; also considered if required) shall not differ by more than a factor 5 from the reference profile for the same species (in some cases, the difference can be more than 5-fold, but the factor shall not exceed the appropriate dose increment).
The algorithm of equivalence assessment described above is taken as a basis of the European Commission guidance document for the assessment of the equivalence of technical products [23], which also includes two stages.
The equivalence is recognized at the first stage if:
- The purity of the technical product is not lower than the purity indicated in the technical product specification of the originator (with regard to the isomer ratio).
- There are no new impurities.
- The limits of relevant impurities are not exceeded, the limits of non-relevant impurities are not exceeded by >3 g/kg (if the specification of the original substance states that the content of such impurity is ≤6 g/kg) or by >50% of the limit established for the technical product of originator (if the specification states that the content of such impurity is >6 g/kg).
In contrast to the FAO/WHO recommendations, the European Commission did not include mutagenicity (genotoxicity) assessment in the first stage; however, there is no conflict, as in the case of new impurities or increased levels of impurities, with impurity content amounting to >0.1%, genotoxicity assessment is mandatory. Moreover, strict limits to the maximum concentrations are established for technical products of pesticides comprising some highly hazardous substances including those that are dangerous in term of mutagenicity. In particular, in the case of N-nitrosamines, which are genotoxic carcinogens, a maximum level of 1 mg/kg has been established. When the overall content of N-nitrosamines exceeds the established limit, mutagenicity assessment is required for specific N-nitroso compounds.
If equivalence cannot be assessed at the first stage, then, according to the European Commission recommendations, the second stage shall be conducted. First, the information about the product’s toxicity is analyzed; if concerns arise regarding the potential adverse effect of the technical grade active ingredient, additional tests on animals shall be performed. Such concerns include the presence of new impurities and/or an increase in the level of relevant impurities and/or an increase in the level of non-relevant impurities to an amount >1 g/kg.
First, in the case of the presence of new/increased levels of impurities, the assessment of pesticides is recommended using models that allow predicting their properties, including genotoxicity, based on the structures of the chemical compounds. Analyses of the quantitative structure–activity relationship (QSAR) or the SAR are widely used for this purpose.
Regarding genotoxicity, in the case of new/increased levels of impurities the content of which is >0.1% but <1%, together with the QSAR analysis, the assessment of mutagenicity using the Ames test is required (or any other test, in particular, if the SAR analysis indicates a special mechanism of toxicity; e.g., disturbance of the cell spindle). If the Ames test (or any other test) does not provide a negative result, additional genotoxicity testing in vitro is required. For the adequate assessment of the mutagenicity potential of the impurities present at low level in the technical product, it is important to test the highest possible dose.
In the case of assessment of new impurities or impurities at a level >1%, genotoxicity testing is required using three tests in vitro. If all three tests do not provide a negative result, in vivo tests are required. In all tests (the same as in the Ames test), the highest possible dose should be assessed because of the low levels of impurities in the technical product. Moreover, regarding the predicted level of exposure for operators/consumers, the necessity for additional studies should be considered:
1) and/or acute oral toxicity;
2) and/or sensibilization;
3) and/or reproductive and developmental toxicity;
4) and/or neurotoxicity.
If the level of new impurities or impurities in technical product is >5%, a 28- or 90-day study is required to evaluate the effects of repeated doses.
Some countries outside Europe use similar principles for the assessment of the equivalence of technical products. For exampe, Brazil uses a three-stage approach: stage 1 consists the assessment of the chemical profile; stage 2 corresponds to the assessment of acute toxicity and mutagenicity profie; and stage 3 is the assessment of the toxicological profile following repeated dose administration and of the ecotoxicological profile. Practically, in Brazil, the majority of the technical products are recognized as being equivalent during the first stage. Approximately 25% of pesticides are subjected to tests at the second-stage level, and only <1% of cases require third-stage assessment [24].
In China new procedures for the assessment of equivalence with regard to the algorithm proposed by the FAO/WHO [25] are developing. To date, this country has been assessing only the purity of the technical grade active ingredient, which should not be less than that of the original product, and the levels of non-relevant impurities, which should be within the limits of their tolerance. If new impurities are detected, information pertaining to their hazardous potential for mammals and ecotoxicity data are required for reaching a decision [24].
In all algorithms of equivalence determination specified in the international documents, the mutagenicity assessment is mandatory in cases of new impurities at a level >0.1%.
Specialists in this field disagree on the methods of mutagenicity assessment. It is certain, that the proposed Ames test (bacterial reverse gene mutation test) has many advantages as it does not require the use of animals, is not time consuming, is inexpensive, and allows for the detection of up to 80% of mutagens; therefore, it is widely used for the screening assessment of potential mutagenicity [26, 27]. As stated earlier, it has also been proposed as the only and sufficient method for the first-stage assessment of the equivalence of pesticide technical products.
However, the experience demonstrates that some pesticides show different activities under in vivo and in vitro conditions. For example, azoxystrobin exhibited negative results in vivo in a mouse bone marrow micronucleus test and in the analysis of unscheduled DNA synthesis in rat livers; by contrast, azoxystrobin genotoxicity was detected in in vitro tests of gene mutation in mouse L5178Y TK+/– lymphoma cells and of chromosomal aberrations in human lymphocytes [28]. Contradictory results were also obtained for glyphosate. In the Ames test glyphosate did not induce gene mutations in bacteria [29]. On the other hand, an increase in the incidence of micronuclei was detected in studies of cultivated human buccal epithelial cells [30], mouse bone marrow cells [31], and lymphocytes of workers exposed to glyphosate-containing formulations during the spraying of plantations [32]. Mutagenic activity of pendimethalin was detected in an in vitro test of chromosomal aberrations in Chinese hamster cells [33]. Pendimethalin also caused a statistically significant dose-depended increase in the frequency of gene mutations compared with the appropriate negative controls in the Ames test; however, the results of the in vivo micronucleus test indicated the absence of pendimethalin clastogenic activity [34]. In the case of acetamiptrid, the clastogenic potential was detected in vitro, but a negative result was obtained in vivo using the micronucleus test in mice and rats [35, 36]. According to the conclusion of the Joint FAO/WHO Meeting on Pesticide Residues (JMPR), an in vitro study indicated the potential mutagenicity of dimethoate, whereas in vivo analyses using the micronucleus test and a test for the assessment of dominant lethal effects in mice did not detect the genotoxic properties of this pesticide [37]. Benomyl yielded a negative result in the Ames test but induced aneuploidy and sister chromatid exchanges in human lymphocytes in vitro and exhibited genotoxicity in vivo causing the formation of micronuclei in the rat bone marrow [38].
The study of ninety nine technical products of analogous pesticides using in vitro and in vivo tests in accordance with the Methodical Guidelines MU-1.2.3364-16 [39] and OECD guidance No. 471 [40] and 474 [41] was performed at the Department of genetic toxicology of the Erisman Federal Scientific Center of Hygiene. The results demonstrated that analogous pesticides can have weak genotoxicity; however, similar results were not always obtained in in vitro and in vivo tests. For example, pendimethalin demonstrated mutagenicity in the Ames test, but it did not induce cytogenetic abnormalities in mouse cells in vivo. Whereas isoproturon and glyphosate induced weak genotoxic effects only in vivo and did not induce gene mutations in bacteria [42].
It was also demonstrated that the technical products of the same active ingredient can have different genotoxic activities and that the profiles of such activity can differ from those obtained for the original pesticide active ingredient. For example, the technical products of glyphosate and mesotrione exhibited different cytogenetic activities in the mouse bone marrow erythrocyte micronucleus test [43, 44]. In both cases, the presence of different levels of genotoxic impurities in the technical products is the probable explanation for the observed effects. In the case of mesotrione, the genotoxicity can be explained by the presence of impurities such as 1,2-di-chloroethane, 1-cyan-6-(methylsulfonyl)-7-nitro-9N-xanthen-9-one (the content of which is restricted at the level of <2 mg/kg), and 6-(methylsulfonyl)-9-oxo-9-H-xanthene-1-carbonitrile [45]. In the case of glyphosate, such effect may be caused by nitrosoglyphosate and formaldehyde, which are present as impurities [46]. To confirm the potential genotoxicity of the glyphosate technical products, which yielded positive results in the micronucleus test and negative results in the Ames test, a study of DNA damage was conducted in vivo in mouse cells. It was demonstrated that glyphosate induced a significant increase in the level of DNA damage in bone marrow cells but not in liver cells [47].
Therefore, the currently available data indicates that different results can be obtained in various in vitro and in vivo tests that are used for the assessment of the genotoxicity of the same substance. This can be explained by the fact that the in vitro systems do not always fully reflect the metabolism stages of the entire organism, as well as by the wide variety of mechanisms of biotransformation of xenobiotics that are specific to the wide range of living organisms [48, 49]. The peculiarities of the metabolism of pesticides in microorganisms, plants, and animals have been described in several works [50–57]. The main processes involved in pesticide detoxication include oxidation, reduction, and hydrolysis (phase I), which result in the formation of the modified functional groups. These groups participate in the conjugation processes (phase II) that form the products, which are either removed from the organism or remain in it [58]. The enzymes of detoxification include cytochrome P450, hydrolases, glutathione-S-transferases, and different glucosyl- or glucuronosyltransferases [51, 59].
Along with the existence of common mechanisms of biotransformation of xenobiotics, differences in the processes of metabolism of the same substance can exist in organisms of different taxonomic groups. For example, bacteria are not always able to ensure full degradation of xenobiotics; this process requires the cooperation of several organisms or the obligate presence of the other substances (co-metabolism). Some prokaryotes can completely metabolize pesticides down to inorganic components (mineralization). Typically, the mechanisms of biotransformation of pesticides in bacteria are usually more varied than in plants [60].
Living organisms can exhibit differences in the profile and activity of enzymatic systems. For example, nitroaromatics are metabolized in different ways in plants and bacteria. Unlike plants, bacteria have several enzymes of different metabolic pathways that are capable to mediate the oxidation of such compounds [61]. Plants are thought to lack the ability to break the C-P bonds in organophosphorus compounds; however, in microorganisms various C-P lyases and hydrolytic enzymes that break such bonds, were identified [62]. Hydrolytic transformation in plants involves esterases, amidases, and arylalkylation, whereas that of microorganisms is mediated by various oxidoreductases [63].
The specificity the effects of pesticides have on different organisms and the resistance to these effects are also partially explained by the peculiarities of their biotransformation. For example, the insecticide indocarb is much more toxic for insects than for mammals, due to the activation of carboxyamidase in insects [64]. The resistance of the melon aphid to dimethoate is explained by its hydrolysis [65]. Dinobutone is highly toxic to fungi because of hydrolase activation; but it is less toxic for mammals, in which this pesticide is metabolized via an effect on the other substituents [48]. The substrate specificity of esterases and amidases varies significantly between plants and microorganisms. For example, increased activity of acylamidases one of the mechanisms of resistance to the herbicide propanil in two species of barnyardgrass. Other acylamidases, such as, enzyme of Bacillus sphaericus induced by linuron, have a wide substrate specificity compared to herbicides of different chemical classes [66].
There are differences in the types of conjugates formed in plants, soil fungi, and bacteria. In plants, conjugates with amino acids and sugars are formed, whereas in soil microorganisms, which are limited in nutrients, sugars and amino acids are seldom available for conjugation; therefore, these organisms use the methanogenesis process for the generation of methyl- and acyl-conjugates [67].
There have been reports on different pathways of isoprotyron biotransformation in fungi and bacteria. The processes of hydroxylation of the isopropyl group are detected in fungi, whereas bacteria use hydrolysis [68]. The insecticide malathion carries a carboxylic acid ester residue that can easily be decomposed by the carboxyesterases of vertebrates, but not of insects. In the case of organophosphorus pesticides containing an O-alkyl group, the O-ethyl group is more effectively hydrolyzed by cytochrome P450 of insects compared with the same enzyme of mammals, whereas analogous pesticides containing a methyl group are hydrolyzed more effectively with the enzyme of mammals [69]. Neonicotinoids are much less active in vertebrates compared with insects because of the peculiarities of binding with different subtypes of receptors. The high affinity to the nAChR receptor observed in insects is because the binding occurs only in one orientation, whereas the relative insensitivity of nAChR receptors of vertebrates is caused by various conformations of the binding pocket of different analogous compounds [70].
Such examples, the list of which can be expanded, indicate that the use of different organisms as the test system may yield contradictory results because of the formation of various active metabolites. Moreover, it should be noted that the Ames test, for example, has been proposed as the main and sometimes sole method of assessment of pesticide equivalence that allows the registration of gene mutations; however, it cannot assess chromosomal and genomic abnormalities. In several cases, pesticides have a high cytotoxicity, which can hide the mutagenic effects in in vitro systems (e.g., by reducing the number of revertant colonies at high doses in the Ames test). Therefore, the use of only one method for the assessment of reverse mutations in bacteria may not be sufficient for the determination of the equivalence of technical products.
The selection of a test system for specific goals has no strict limitations. The main methods commonly accepted to reveal of pesticide genotoxic potential include the assessment of gene mutation induction in microorganisms and mammalian cells in vitro, the micronucleus test or the detection of chromosomal aberrations in mammalian cells in vitro and in vivo, and DNA damage analysis in mammalian cells in vitro and in vivo [39, 71–73]. In each case, when selecting the test method, its potential limitations should be analyzed based on information available for the structural analogs of pesticides or obtained from preliminary experiments. Such limitations can be due to the high cytotoxicity or by the organ specificity of the tested substances; for example, by suppression of cell division in the hematopoietic system [74].
Thus, to obtain reliable proof of the safe use of analogous pesticides, genotoxicity testing is required using at least two methods with different test objects, which allow for the assessment of different types of mutation events. Such approach to the mutagenicity evaluation of impurities in chemical agents was proposed by the Committee on Mutagenicity of Chemicals in Food, Consumer Products and the Environment (COM). At the first stage of the assessment of the mutagenicity of impurities it is recommended to use not only one bacterial test, but a combination of Ames test and micronucleus test in vitro [75]. The test methods can be selected among the set of standard tests described in the OECD guidelines. Moreover, when a conclusion about the mutagenicity of pesticides cannot be made because of the ambiguity of the results of two tests, it is reasonable to perform an additional test. For example, DNA damage can be assessed in mammalian cells both in vitro and in vivo using the DNA comet assay [76]. The DNA comet assay in vivo can be combined with the micronucleus test in one experiment, to avoid increasing the number of animals used.
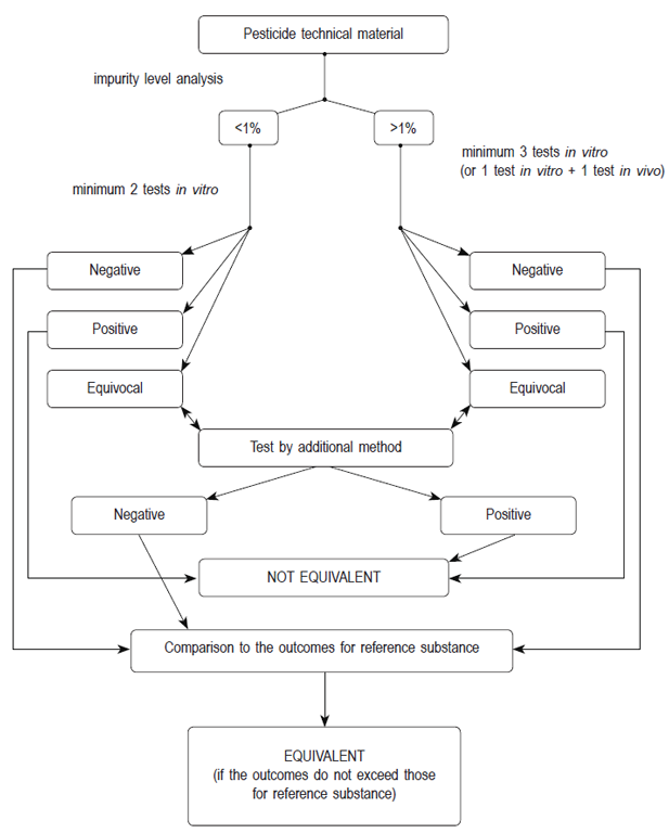
Figure 1 is a diagram of the proposed algorithm of equivalence assessment of the technical grade pesticide active ingredients based on the “mutagenicity” criterion.
Fig. 1. The algorithm for the assessment of the equivalence of technical materials of analogous pesticides on the basis of “mutagenicity” criterion
CONCLUSION
The analysis of international documents and available references, as well as the experience of assessing the equivalence of the technical grade pesticide active ingredients in different countries, has demonstrated that the development of a national document on the equivalence of analogous pesticides should consider genotoxicity testing to be a mandatory requirement. To obtain reliable results, at the first stage of equivalence assessment (in case of new impurity level is no more than 1%) it is proposed to use at least 2 in vitro methods (or one in vitro test and one in vivo test) with different test objects. This allows for the evaluation of different types of damage of genetic material in cells. For the purpose of harmonization of the proposed algorithm with the international methods of assessment of the equivalence of the technical products of pesticides containing new impurities at a level of >1%, a study of the genotoxicity should be conducted using a minimum of three in vitro methods with different objects. In all cases, when there are no obviously negative results in the in vitro tests, the technical product’s safety should be confirmed by in vivo experiments. Alternatively, one in vitro test and one in vivo test can be used. In case two method used for assessment yielded contradictory results or if at least one test showed an equivocal result, additional studies using a third method are required. The experimental results should be compared with the data for the original product. The technical grade pesticide active ingredient can be considered as equivalent based on the “mutagenicity” criterion if the values of assessed indicators, which characterize primary DNA damage and frequency of gene, chromosomal and/or genome mutations, is not increased.
Such approach will not allow for the introduction of any pesticide technical products that contain genetically hazardous substances into the market.
About the authors
Nataliya A. Ilyushina
Federal Scientific Center of Hygiene named after F.F. Erisman of the Federal Service for Surveillance on Consumer Rights Protection and Human Wellbeing
Author for correspondence.
Email: Ilyushina-na@mail.ru
ORCID iD: 0000-0001-9122-9465
SPIN-code: 2339-6961
Scopus Author ID: 36919949400
PhD, Biology, Head of Department of Genetic Toxicology
Russian Federation, 2 Semashko st., Mytishchi, Moscow Region, 141014References
- fao.org [Internet]. FAOSTAT. Pesticides use. Food and Agriculture Organization of the United Nations; 2018 [updated 2019 Mar 4; cited 2018 Dec 20]. Available from: http://www.fao.org/faostat/en/#data/RP.
- Baarschers WH, Bharath AI, Hazenberg M, Todd JE. Fungitoxicity of methoxychlor and fenitrothion and the environmental impact of their metabolites. Canad J Botanic. 1980;58:426-431. https://doi.org/10.1139/b80-048.
- Somasundaram L, Coats JR, Racke KD, Stahr HM. Application of the Microtox system to assess the toxicity of pesticides and their hydrolysis metabolites. Bull Environ Contam Toxicol. 1990;44(2):254-259. https://doi.org/10.1007/BF01700144.
- Cloyd RA. Pesticide metabolites [Internet]. Kansas State University; 2012. [cited 2018 Dec 20]. Available from: https://www.bookstore.ksre.ksu.edu/pubs/MF3070.pdf.
- Romero A, Ramos E, Ares I, et al. Fipronil sulfone induced higher cytotoxicity than fipronil in SH-SY5Y cells: Protection by antioxidants. Toxicol Lett. 2016;252:42-49. https://doi.org/10.1016/j.toxlet.2016.04.005.
- Gälli I, Rich HW, Scholtz R. Toxicity of organophosphate insecticides and their metabolites to the water flea Daphnia magna, the Microtox test and an acetylcholinesterase inhibition test. Aquatic Toxicology. 1994;30(3):259-269. https://doi.org/10.1016/0166-445x(94)90063-9.
- US Environmental Protection Agency. Ethylene bisdithiocarbamates (EBDCs); Notice of intent to cancel and conclusion of Special Review. Federal Register. 1992;57(41):7434-7530.
- European Commission Health & Consumer Protection Directorate-General. Review report for the active substance mancozeb [Internet]. SANCO/4058/2001 [revised 2009 Apr 4; cited 2018 Dec 20]. Available from: http://ec.europa.eu/food/plant/pesticides/eu-pesticides-database/public/?event=activesubstance.ViewReview&id=194.
- Wang F, Gao J, Chen L, et al. Enantioselective bioaccumulation and metabolism of lactofen in zebrafish Danio rerio and combined effects with its metabolites. Chemosphere. 2018;213:443-452. https://doi.org/10.1016/j.chemosphere.2018.09.052.
- Madej K, Kalenik TK, Piekoszewski W. Sample preparation and determination of pesticides in fat-containing foods. Food Chem. 2018;269:527-541. https://doi.org/10.1016/j.foodchem.2018.07.007.
- Ellsworth RE, Kostyniak PJ, Chi LH, et al. Organochlorine pesticide residues in human breast tissue and their relationships with clinical and pathological characteristics of breast cancer. Environ Toxicol. 2018. https://doi.org/10.1002/tox.22573.
- Barghi M, Jin X, Lee S, et al. Accumulation and exposure assessment of persistent chlorinated and fluorinated contaminants in Korean birds. Sci Total Environ. 2018;645:220-228. https://doi.org/10.1016/j.scitotenv.2018.07.040.
- Бочков Н.П., Пузырев В.П., Смирнихина С.А. Клиническая генетика: учебник / Под ред. акад. РАМН Н.П. Бочкова. – 4-е изд., доп. и перераб. – М.: ГЭОТАР-Медиа; 2011. – 592 с. [Bochkov NP, Puzyrev VP, Smirnihina SA. Klinicheskaya genetika: uchebnik. Ed. by academician RAMN N.P. Bochkov. 4th ed. Moscow: GEOTAR-Media; 2011. 592 p. (In Russ.)]
- Saleh MA. Mutagenic and carcinogenic effects of pesticides. J Environ Sci Health B. 1980;15(6):907-927. https://doi.org/10.1080/03601238009372222.
- Alabi OA, Ogunwenmo KO, Adebusuyi TT, et al. Genotoxic potential of pirimiphosmethyl organophosphate pesticide using the mouse bone marrow erythrocyte micronucleus and the sperm morphology assay. J Environment Occupation Sci. 2014;3(2):81-86. https://doi.org/10.5455/jeos.20140303015734.
- Федоров Л.А. Пестициды — токсический удар по биосфере и человеку. (Серия «Уроки XX века» / Центр экол. политики России). – М.: Наука, 1999. – 461 с. [Fedorov LA. Pesticidy – toksicheskii udar po biosfere i cheloveku (Seriya “Uroki XX veka” / Tsentr ekol. politiki Rossii). Moscow: Nauka; 1999. 461 р. (In Russ.)]
- Илюшина Н.А., Егорова О.В., Масальцев Г.В., и др. Мутагенность и канцерогенность пестицидов, опасность для здоровья человека. Систематический обзор // Здравоохранение Российской Федерации. – 2017. – Т. 61. – № 2. – С. 96–102. [Ilyushina NA, Egorova OV, Masal’sev GV, et al. The mutagenicity and carcinogenicity of pesticides and hazards for human health: a systematic rewiew. Zdravookhranenie Rossiiskoi Federatsii. 2017;61(2):96-102.(In Russ.)]. https://doi.org/10.18821/0044-197X-2017-61-2-96-102.
- Федеральный закон Российской Федерации от 19.07.1997 № 109-ФЗ (ред. от 17.04.2017) «О безопасном обращении с пестицидами и агрохимикатами». [Federal Law of Russian Federation No. 109-FZ (red. ot 17.04.2017) “O bezopasnom obrashhenii s pesticidami i agrohimikatami” dated 1997 July 19. (In Russ.)]. Доступно по: http://legalacts.ru/doc/federalnyi-zakon- ot-19071997-n-109-fz-o/. Ссылка активна на 26.12.2018.
- Приказ Федеральной службы по надзору в сфере защиты прав потребителей и благополучия человека от 1 августа 2006 № 225 «О санитарно-эпидемиологической экспертизе пестицидов и агрохимикатов (с изменениями на 22 июля 2016 года)». [Order of the Federal Service for Supervision of Consumer Rights Protection and Human Welfare No. 225 “O sanitarno-jepidemiologicheskoi jekspertize pesticidov i agrohimikatov (s izmenenijami na 22 ijulja 2016 goda)” dated 2006 August 1. (In Russ.)]. Доступно по: http://docs.cntd.ru/document/901991865. Ссылка активна на 26.12.2018.
- Приказ Министерства сельского хозяйства РФ от 10 июля 2007 № 357 «Об утверждении Порядка государственной регистрации пестицидов и агрохимикатов». [Order of the Ministry of Agriculture of the Russian Federation No. 357 “Ob utverzhdenii Porjadka gosudarstvennoi registracii pesticidov i agrohimikatov” dated 2007 July 10. (In Russ.)]. Доступно по: http://old.mcx.ru/documents/document/v7_show/22584.133.htm. Ссылка активна на 26.12.2018.
- Список пестицидов и агрохимикатов, разрешенных к применению на территории Российской Федерации. Приложение к журналу «Защита и карантин растений». – 2004. – 573 с. [Spisok pestitsidov i agrokhimikatov, razreshennykh k primeneniyu na territorii Rossiiskoi Federatsii. Prilozhenie k zhurnalu “Zashchita i karantin rastenii”. 2004. 573 р. (In Russ.)]
- Manual on development and use of FAO and WHO specifications for pesticides [Internet]. 1st ed., 3rd revision. Geneva: WHO Press; 2016 [cited 2018 Dec 20]. Available from: http://apps.who.int/iris/bitstream/handle/10665/246192/WHO-HTM-NTD-WHOPES-2016.4-eng.pdf?sequence=1.
- Guidance document on the assessment of the equivalence of technical materials of substances regulated under Regulation (EC) No 1107/2009 [Internet]. SANCO/10597/2003 [revised 2012 Jan 10; cited 2018 Sep 14]. Available from: https://ec.europa.eu/food/sites/food/files/plant/docs/pesticides_guidance_equivalence-chem-substances_en.pdf.
- Determination of equivalence for public health pesticides and pesticide products [Internet]. Report of a WHO Consultation. Geneva, Switzerland: WHO; 2016 [cited 2018 Sep 14]. Available from: http://apps.who.int/iris/bitstream/10665/254751/1/WHO-HTM-NTD-WHOPES-2017.1-eng.pdf.
- Overview of China’s New Pesticide Regulations; 2019. [cited 2019 June 28]. Available from: https://agrochemical.chemlinked.com/agropedia/overview-chinas-new-pesticide-regulations.
- Абилев С.К. Выявление и прогнозирование мутагенной активности химических соединений окружающей среды: Автореф. дис. … д-ра. биол. наук. – М., 2003. – 48 с. [Abilev SK. Vyjavlenie i prognozirovanie mutagennoi aktivnosti himicheskih soedinenii okruzhajushhei sredy. [dissertation] Moscow; 2003. 48 p. (In Russ.)]. Доступно по: http://earthpapers.net/vyyavlenie-i-prognozirovanie-mutagennoy-aktivnosti-himicheskih-soedineniy- okruzhayuschey-sredy-1. Ссылка активна на 14.09.2018.
- Kirkland D, Reeve L, Gatehouse D, Vanparys P. A core in vitro genotoxicity battery comprising the Ames test plus the in vitro micronucleus test is sufficient to detect rodent carcinogens and in vivo genotoxins. Mutat Res. 2011;721(1):27-73. https://doi.org/10.1016/j.mrgentox.2010.12.015.
- FAO specifications and evaluations for agricultural pesticides. Azoxystrobin [Internet]. Methyl (E)-2-{2-[6-(2-cyanophenoxy)pyrimidin-4-yloxy]phenyl}-3-methoxyacrylate [cited 2018 Dec 26]. Available from: http://www.fao.org/fileadmin/templates/agphome/documents/Pests_Pesticides/Specs/Azoxystrobin09.pdf.
- Li AP, Long TJ. An evaluation of the genotoxic potential of glyphosate. Fundam Appl Toxicol. 1988;10(3):537-546. https://doi.org/10.1093/toxsci/10.3.537.
- Koller VJ, Fürhacker M, Nersesyan A, et al. Cytotoxic and DNA-damaging properties of glyphosate and roundup in human-derived buccal epithelial cells. Arch Toxicol. 2012;86(5):805-813. https://doi.org/10.1007/s00204-012-0804-8.
- Mañas F, Peralta L, Raviolo J, et al. Genotoxicity of glyphosate assessed by the comet assay and cytogenetic tests. Environ Toxicol Pharmacol. 2009;28(1):37-41. https://doi.org/10.1016/j.etap.2009.02.001.
- Bolognesi C, Carrasquilla G, Volpi S, et al. Biomonitoring of genotoxic risk in agricultural workers from five colombian regions: association to occupational exposure to glyphosate. J Toxicol Environ Health A. 2009;72(15-16):986-997. https://doi.org/10.1080/15287390902929741.
- Health Effects Division EPA USA. Pendimethalin registration eligibility decision document [Internet]. Review. EPA USA; 1997. 53 p. [cited 2018 Dec 26]. Available from: https://archive.epa.gov/.
- Rue JC, Kim KR. Evaluation of genetic toxicity of synthetic chemicals (VII) – a synthetic selective herbicide pendimethalin. J Environ Toxicol. 2013;18(2):121-129.
- Peer review of the pesticide risk assessment of the active substance acetamiprid [Internet]. EFSA Journal. 2016; 14(11):4610 [cited 2018 Dec 26]. Available from: https://efsa.onlinelibrary.wiley.com/doi/epdf/10.2903/j.efsa.2016.4610.
- Kocaman AY, Topaktaş M. In vitro evaluation of the genotoxicity of acetamiprid in human peripheral blood lymphocytes. Environ Mol Mutagen. 2007;48(6):483-490. https://doi.org/10.1002/em.20309.
- FAO specifications and evaluations for agricultural pesticides. Dimethoate [Internet]. O, O-dimethyl S-methylcarbamoylmethyl phosphorodithioate [cited 2018 Dec 26]. Available from: http://www.fao.org/fileadmin/templates/agphome/documents/Pests_Pesticides/Specs/Dimethoate2012_2.pdf.
- Georgieva V, Vachkova R, Tzoneva M, et al. Genotoxic activity of benomyl in different test systems. Environ Mol Mutagen. 1990;16(1):32-36. https://doi.org/10.1002/em.2850160106.
- Методические указания. Оценка мутагенной активности пестицидов (МУ-1.2.3364-16). – М.: Федеральная служба по надзору в сфере защиты прав потребителей и благополучия человека, 2016. – 49 с. [Metodicheskie ukazaniya. Otsenka mutagennoi aktivnosti pestitsidov (MU-1.2.3364-16). Moscow: Federal’naya sluzhba po nadzoru v sfere zashchity prav potrebitelei i blagopoluchiya cheloveka; 2016. 49 p. (In Russ.)]. Доступно по: http://docs.cntd.ru/document/456042956. Ссылка активна на 12.10.2018.
- OECD Guidelines for the Testing of Chemicals, Section 4. Test No. 471: Bacterial Reverse Mutation Test [Internet]. Paris: OECD Publishing; 1997 [cited 2018 Sep 14]. Available from: https://www.oecd-ilibrary.org/environment/test-no-471-bacterial-reverse-mutation-test_9789264071247-en; jsessionid=pFx-akD9zWipV5aajRV3vUz6.ip-10-240-5-179. https://doi.org/10.1787/20745788.
- OECD Guidelines for the Testing of Chemicals, Section 4. Test No. 474: Mammalian Erythrocyte Micronucleus Test [Internet]. Paris: OECD Publishing; 2016 [cited 2018 Sep 14]. Available from: https://read.oecd-ilibrary.org/environment/test-no-474-mammalian-erythrocyte-micronucleus-test_9789264264762-en#page1. https://doi.org/10.1787/9789264264762-en.
- Rakitskii V, Ilyushina N, Egorova O. Applicability of in vitro bacterial model for the equivalence assessment of pesticide technical materials. In: 20th International congress on in vitro toxicology. Berlin, 2018 October 15-18.
- Илюшина Н.А., Аверьянова Н.С., Масальцев Г.В., Ревазова Ю.А. Сравнительное исследование генотоксической активности технических продуктов глифосата в микроядерном тесте in vivo // Токсикологический вестник. – 2018. – № 4. – С. 24–28. [Ilyushina NA, Averianova NS, Masaltsev GV, Revazova YuA Comparative investigation of genotoxic activity of glyphosate technical products in the micronucleus test in vivo. Toxicological Review. 2018;(4):24-28. (In Russ.)]
- Илюшина Н.А., Егорова О.В., Масальцев Г.В., Аверьянова Н.С. Изучение генотоксичности технических продуктов пестицида — производного бензоилциклогексан-1,3-диона // Гигиена и санитария. – 2018. – Т. 97. – № 6. – С. 509–513. [Ilyushina NA, Egorova OV, Masaltsev GV, Averianova NS. Studies of the genotoxicity of technical products of benzoylcyclohexane-1,3-dione derivative pesticide. Hygiene & Sanitation. 2018;97(6):509-513. (In Russ.)]. https://doi.org/ 10.18821/0016-9900-2018-97-6-509-513.
- Review report for the active substance mesotrione [Internet]. European Commission Health and Consumer Protection Directorate-General. SANCO/ 1416/2001, 2003 [cited 2018 Sep 14]. Available from: http://ec.europa.eu/food/plant/pesticides/eu-pesticides-database/public/?event=activesubstance.ViewReview&id=350.
- FAO Specifications and Evaluations for Agricultural Pesticides. Glyphosate [Internet]. N-(phosphonomethyl)glycine [cited 2018 Sep 14]. Available from: http://www.fao.org/fileadmin/templates/agphome/documents/Pests_Pesticides/Specs/Glypho_2014.pdf.
- Илюшина Н.А., Масальцев Г.В., Аверьянова Н.С. Оценка повреждений ДНК в клетках млекопитающих in vivo при действии глифосата // Научно-медицинский вестник Центрального Черноземья. – 2018. – № 73. – С. 31–36. [Ilyushina NA, Masaltsev GV, Averianova NS. Аssessment of DNA damages in mammalian cells in vivo induced by glyphosate. Nauchno-meditsinskii vestnik Tsentral’nogo Chernozem’ya. 2018;(73):31-36. (In Russ.)]
- Casida JE. Pest toxicology: the primary mechanisms of pesticide action. Chem Res Toxicol. 2009;22(4): 609-619. https://doi.org/10.1021/tx8004949.
- Куценко С.А. Основы токсикологии [электронная библиотека]. – СПб.: Военно-медицинская академия им. С.М. Кирова, 2002. – 395 c. [Kucenko SA. Osnovy toksikologii [Internet]. Saint Petersburg: Voenno-meditsinskaya akademiya im. S.M. Kirova; 2003. 395 p. (In Russ.)]. Доступно по: http://biochem.vsmu.edu.ua/biochem_common_u/toxycology.pdf. Ссылка активна на 29.12.2018.
- Menn JJ. Comparative aspects of pesticide metabolism in plants and animals. Environ Health Perspect. 1978;27:113-24. https://doi.org/10.2307/3428870.
- Van Eerd LL, Hoagland RE, Zablotowicz RM, Hall C. Pesticide metabolism in plants and microorganisms. Weed Science. 2003;51(4):472-495. https://doi.org/10.1614/0043-1745(2003)051[0472: PMIPAM]2.0.CO;2.
- Thompson CJ. Secondary metabolism in microorganisms, plants and animals. Biochimie. 1992;74(6):592-593. https://doi.org/10.1016/0300-9084(92)90169-f.
- Menn JJ, Still GG, Ruhr RJ. Metabolism of insecticides and herbicides in higher plants. CRC Crit Rev Toxicol. 1977;5(1):1-21. https://doi.org/10.3109/10408447709101340.
- Toshiyuki KT, Ose K. Bioconcentration and metabolism of pesticides and industrial chemicals in the frog. Journal of Pesticide Science. 2014;39(2):55-68. https://doi.org/10.1584/jpestics.d13-047.
- Casida JE. Pesticide Detox by Design J Agric Food Chem. 2018;66(36):9379-9383. https://doi.org/10.1021/acs.jafc.8b02449.
- Hoagland RE, Zablotowicz RM, Hall JC. Pesticide metabolism in plants and microorganisms: an overview. In: Pesticide biotransformation in plants and microorganisms. ACS Symposium Series. Washington, DC: American Chemical Society. 2000;777 (Chapter 1):2-27. https://doi.org/10.1021/bk-2001-0777.ch001.
- Menn JJ, Stil GG, Ruhr RJ. Metabolism of insecticides and herbicides in higher plants. CRC Crit Rev Toxicol. 1977;5(1):1-21. https://doi.org/10.3109/10408447709101340.
- Xu C, Li CY, Kong AN. Induction of phase I, II and III drug metabolism/transport by xenobiotics. Arch Pharm Res. 2005;28(3):249-268. https://doi.org/10.1007/bf02977789.
- Рембовский В.Р., Mогиленкова Л.А. Естественные процессы детоксикации химических веществ, загрязнителей среды обитания человека // Medline.ru. Российский биомедицинский журнал. – 2015. – Т. 16. – № 1. – С. 216–239. [Rembovsky VR, Mogilenkova LA. The natural processes of detoxification of chemicals, pollutants of human habitat. Medline.ru. Rossijskii biomeditsinskii zhurnal. 2015;16(1):216-239. (In Russ.)]
- Zablotowicz RM, Hoagland RE, Hall JC. Metabolism of pesticides by plants and prokaryotes. In: Environmental fate and safety management of agrochemical herbicides. ACS Symposium Series. Ed. by J.M. Clark, H. Ohkawa. Washington, DC: American Chemical Society. 2005;899(Chapter 15):168-184. https://doi.org/10.1021/bk-2005-0899.ch015.
- Zablotowicz RM, Hoagland RE, Lee H, et al. Transformation of nitroaromatic pesticides and related xenobiotics by microorganisms and plants. In: Pesticide biotransformation in plants and microorganisms, similarities and divergences ACS Symposium Series. Ed. by C. Hall, R.E. Hoagland, R.M. Zablotowicz. Washington, DC: American Chemical Society. 2000;777(Chapter 11):194-216. https://doi.org/10.1021/bk-2001-0777.ch011.
- Kafarski P, Lejczak B, Forlani G. Biodegradation of pesticides containing carbon-to-phosphorous bond. In: Pesticide biotransformation in plants and microorganisms: similarities and divergences. ACS Symposium Series. Ed. by C. Hall, R.E. Hoagland, R.M. Zablotowicz. Washington, DC: American Chemical Society. 2000;777(Chapter 8):145-163. https://doi.org/10.1021/bk-2001-0777.ch008.
- Hameed A, Ahmad S, Ahmad RT, Karar H. Pesticide detoxification in invertebrates, plants and microbes. Life Sciences International Journal. 2011;5(2):2186-2194. [cited 2011·May 1]. Available from: https://www.researchgate.net/publication/283148292_PESTICIDE_DETOXIFICATION_IN_INVERTEBRATES_PLANTS_AND_MICROBES_Introduction.
- Wing KD, Sacher M, Kagaya Y, Tsurubuchi Y. Bioactivation and mode of action of oxadiazine indoxacarb in insects. Crop Prot. 2000;19(8-10):537-545. https://doi.org/10.1016/s0261-2194(00)00070-3.
- Lokeshwari D, Kumar NK, Manjunatha H, Shivashankar S. Biochemical characterization of detoxifying enzymes in dimethoate-resistant strains of melon aphid, Aphis gossypii (Hemiptera: Aphididae). Advances in Entomology. 2016;04(03):167-182. https://doi.org/10.4236/ae.2016.43018.
- Hoagland RE, Zablotowicz RM. The role of plant and microbial hydrolytic enzymes in pesticide metabolism. In: Pesticide biotransformation in plants and microorganisms. ACS Symposium Series. Washington, DC: American Chemical Society. 2000; 777(Chapter 4): 58-88. https://doi.org/10.1021/bk-2001-0777.ch004.
- Hall JC, Wickenden JS, Yau KY. Biochemical conjugation of pesticides in plants and microorganisms: an overview of similarities and divergences. In: Pesticide biotransformation in plants and microorganisms. ACS Symposium Series. Washington, DC: American Chemical Society. 2000;777 (Chapter 5):89-118. https://doi.org/10.1021/bk-2001-0777.ch005.
- Penning H, Sørensen SR, Meyer AH, et al. C, N, and H isotope fractionation of the herbicide isoproturon reflects different microbial transformation pathways. Environ Sci Technol. 2010;44(7):2372-2378. https://doi.org/10.1021/es9031858.
- Metabolism and biotransformation of pesticides [Internet]. [cited 2018 Dec 29]. Available from: www.life.illinois.edu/bfrancis/ib486/H3-Metabolism.doc.
- Tomizawa M, Casida JE. Unique neonicotinoid binding conformations conferring selective receptor interactions. J Agric Food Chem. 2011;59(7):2825-2828. https://doi.org/10.1021/jf1019455.
- Guidance Document on Revisions to OECD Genetic Toxicology Test Guidelines [Internet]. Genetic toxicology Guidance Document Aug 31, 2015 [cited 2018 Dec 20]. Available from: http://www.oecd.org/chemicalsafety/testing/Genetic%20Toxicology%20Guidance%20Document%20Aug%2031%202015.pdf.
- Ракитский В.Н., Ревазова Ю.А., Илюшина Н.А. Стратегия и тактика оценки мутагенности пестицидов // Токсикологический вестник. – 2015. – № 5. – С. 10–13. [Rakitskii VN, Revazova YA, Ilyushina NA. Strategy and tactics of the pesticide mutagenecity assessment. Toxicological Review. 2015;5:10-13. (In Russ.)]
- Turkez H, Arslan ME, Ozdemir O. Genotoxicity testing: progress and prospects for the next decade. Expert Opin Drug Metab Toxicol. 2017;13(10):1089-1098. https://doi.org/10.1080/17425255.2017.1375097.
- Ilyushina N, Goumenou M, Stivaktakis PD, et al. Maximum tolerated doses and erythropoiesis effects in the mouse bone marrow by 79 pesticides’ technical materials assessed with the micronucleus assay. Toxicol Rep. 2018;6:105-110. https://doi.org/10.1016/j.toxrep.2018.12.006.
- Committee on Mutagenicity of Chemicals in Food, Consumer Products, and the Environment. Interim guidance on a strategy for genotoxicity testing and mutagenic hazard assessment of impurities in chemical substances [Internet]. COM/12/S2. 2012. 10 p. [cited 2018 Sep 14]. Available from: https://assets.publishing.service.gov.uk/government/uploads/system/uploads/attachment_data/file/315779/impurities.pdf.
- OECD Guidelines for the Testing of Chemicals, Section 4. Test No. 489: In Vivo Mammalian Alkaline Comet Assay [Internet]. Paris: OECD Publishing; 2016 [cited 2018 Sep 14]. Available from: https://www.oecd.org/env/test-no-489-in-vivo-mammalian-alkaline-comet-assay-9789264264885-en.htm.
Supplementary files






