Metabolic profiling of leaves of four Ranunculus species
- Authors: Smirnov P.D.1, Puzanskiy R.K.1,2, Vanisov S.A.1, Dubrovskiy M.D.1, Shavarda A.L.1,2, Shishova M.F.1, Yemelyanov V.V.1
-
Affiliations:
- Saint Petersburg State University
- Komarov Botanical Institute of the Russian Academy of Sciences
- Issue: Vol 21, No 4 (2023)
- Pages: 369-382
- Section: Genetic basis of ecosystems evolution
- Submitted: 19.11.2023
- Accepted: 29.11.2023
- Published: 07.12.2023
- URL: https://journals.eco-vector.com/ecolgenet/article/view/623592
- DOI: https://doi.org/10.17816/ecogen623592
- ID: 623592
Cite item
Abstract
BACKGROUND: Plant ability to survive oxygen deficiency is associated with the presence of various adaptations, majority of which are mediated by significant changes of metabolism. These alterations allow resistant wetland plants to grow even in an oxygen-depleted environment.
AIM: To compare metabolic profiles of the leaves of the wetland species Ranunculus lingua, R. repens and R. sceleratus, and the mesophyte species R. acris growing in their natural habitat in order to identify the most characteristic metabolic traits of hypoxia-resistant plants.
MATERIALS AND METHODS: Metabolite profiling was performed by GC-MS. Statistical analysis of metabolomics data was processed using R 4.3.1 Beagle Scouts.
RESULTS: The resulting profile included 360 compounds. 74 of these were identified and 114 compounds were determined to a class. Sugars (114) were the most widely represented in the obtained profiles. 10 amino and 23 carboxylic acids, lipids and phenolic compounds have been identified. Significant differences were revealed between the profiles of leaf metabolomes of all tested species, which were clustered according to phylogenetic relation. The hydrophytic R. sceleratus, growing under submergence, showed the most unique metabolome, in which the level of sugars was reduced and intermediates of anaerobic metabolism, nitrogen metabolism, and alternative pathways of NAD(P)H reoxidation were accumulated. The profile of mesophytic R. acris was markedly different by decreased levels of amino acids, fatty acids and sterols. The metabolite profiles of waterlogged hydrophytes R. lingua and R. repens occupied an intermediate position.
CONCLUSIONS: The identified differences of metabolomes of Ranunculus species are due to genetic determinants, ecological niche and direct impact of a stressor.
Keywords
Full Text
BACKGROUND
The concept of an individual “metabolic profile” of the internal environment of the body, reflecting a patient’s condition, was developed in medicine in the middle of the 20th century. Methods for chromatographic analysis of the composition of metabolites have been used in clinical studies since the late 1960s [1]. Because of the development of systemic-biological disciplines, by analogy with the terms “genome” and “proteome”, the term “metabolome” was proposed in 1998 to denote the totality of all metabolites of a biological system [2]. The metabolomic approach is widely used in medicine, sports biology, and veterinary medicine [3]. By the end of the 20th century, methods that are applicable to the study of plants, such as extraction, derivatization, and chromatography methods, had been developed [4]. Since the year 2000, research into the plant metabolome has grown exponentially. Metabolic profiling is a relatively inexpensive and fast method for phenotyping the biochemical state (chemotyping) of plants. This approach is used to study processes in both model objects and agricultural and wild plants. Metabolomic analysis was used for phenotyping plant varieties, populations, and species. The advantages of metabolomics studies are that they can be used to assess complex changes in plant metabolism during development and to detect the biochemical features of various tissues and organs under normal and stress conditions. Recent research has been aimed at elucidating metabolic variability under the influence of both abiotic and biotic stress factors (drought, salinity, low and high temperatures, heavy metals, and pathogen attacks) [5]. Unfortunately, studies on metabolic profiling of plants under stressful conditions, such as oxygen deficiency, are much fewer than those analyzing other types of stress effects [6].
Deficiency (hypoxia) or complete absence (anoxia) of oxygen is a common unfavorable environmental factor that occurs in agrocenoses and natural plant communities due to temporary or permanent waterlogging, excess water during floods, spring floods and heavy rainfall, asphalt covering, and soil compaction [7, 8]. Annual crop losses from oxygen deficiency can reach up to 50 % per year [8, 9]. Oxygen deficiency under these conditions leads to significant changes in plant metabolism, particularly the suppression of aerobic respiration and oxygenic photosynthesis, causing a severe crisis in energy metabolism [7, 8, 10]. The only process able to supply ATP molecules during hypo-/anoxia is glycolysis followed by lactic acid and alcohol fermentation, which causes the accumulation of toxic products of anaerobic metabolism, such as acetaldehyde and ethanol, as well as acidification of the cytoplasm [7, 10]. Nevertheless, NADH oxidation, which is necessary for the effective functioning of glycolysis, occurs during fermentation. Some hypoxia-resistant plants can redirect intermediate metabolites of glycolysis into alternative anaplerotic pathways, which leads to the accumulation of malate, succinate, glycerol, alanine, and γ-aminobutyric acid (GABA) [7, 10]. The synthesis of these alternative hypoxic metabolites allows the plant to reoxidize NAD(P)H in NADP+, which is required for glycolysis, and prevents the accumulation of toxic metabolites during oxygen deficiency. The accumulation of alanine and GABA also prevents acidification of the cytoplasm during hypoxia/anoxia [10]. These results were obtained using conventional classical biochemistry methods.
Recently, data on metabolomic studies of Arabidopsis [11], deervetch [12], rice [13, 14], wheat [13, 15], barley [16], soybeans [17], and other cultivated plants have been published. There are also isolated reports on the impact of oxygen deficiency on the metabolome of aquatic plants, namely, eelgrass (Zostera marina) [18] and pondweed (Potamogeton anguillanus) [19]. A recent review of metabolomic profiling data of various plants under the influence of hypoxia/anoxia [20], identified “metabolic fingerprints” specific to plants under conditions of oxygen deficiency. In most cases, substantial changes in the level of soluble sugars and accumulation of pyruvate, succinate, and lactate in plant tissues were observed. Additionally, the content of amino acids associated with glycolytic metabolites, such as phosphoglycerate (serine and glycine), phosphoenolpyruvate (phenylalanine, tyrosine, and tryptophan), and pyruvate (alanine, leucine, and valine), was predominantly increased. Amino acids, namely, aspartate derivatives (asparagine, lysine, methionine, threonine, and isoleucine), glutamate, and its derivatives (proline, arginine, and GABA), connect glycolysis with the Krebs cycle in an oxygen-free environment and provide alternative pathways for NAD(P)H oxidation, which prevents excessive accumulation of toxic fermentation metabolites [7, 10, 12, 20, 21]. Interestingly, 40 of out of the 63 varieties, lines, and plant species analyzed were moderately to highly resistant to oxygen deficiency [20], implying that most of the above “metabolic fingerprints” are characteristic of species adapted to hypoxia. Sugar levels also varied greatly in the metabolic profiles of different plants. The detected changes in metabolomes relate to oxygen deficiency in a broad sense, from hypoxia to anoxia, because under different experiments, the authors used different methods of creating and duration of action of this stressor. Lack of standardization of analytical methods for metabolic profiling [gas chromatography-mass spectrometry (GC-MS), liquid chromatography-mass spectrometry, capillary electrophoresis-mass spectrometry, and nuclear magnetic resonance] also led to slightly different profiling results, even among the same plants. Currently available data, unfortunately, are not conclusive on which of the metabolites and/or metabolic pathways is specific for hypoxia and/or anoxia. It is also impossible to unambiguously distinguish the metabolic profiles of plants resistant to and unstable under oxygen deficiency.
In light of these findings, metabolic profiling of plants that are not resistant to hypoxia and comparison of the metabolomes of plants that differ in resistance to the action of this stressor is quite relevant. To identify changes in the metabolome that distinguish differently adapted plants, it is instructive to compare the metabolic profiles of closely related plant species, mesophytes, and hydrophytes, differing in resistance to flooding and growing in the same area in different biotopes. Knowledge of the characteristic “metabolic fingerprints” of resistant and nonresistant plants can be used to diagnose resistance to oxygen deficiency in plants, and is of interest to breeders and agrobiotechnologists.
In our previous metabolomic study, we performed metabolic profiling of three willow-herb species, namely, the mesophytic rosebay willow-herb (Epilobium angustifolium L. = Chamaenerion angustifolium (L.) Scop. and two hydrophytes, the great hairy willow-herb (E. hirsutum L.) and marsh willow-herb (E palustre L.) [22]. We recorded high levels of sugars in the mesophyte profile. In the hydrophytic willow-herb, the metabolomes were practically the same and were characterized by a typical anaerobic response, consisting of accumulation of amino acids, dicarboxylic acids, and glycolysis and lactic fermentation metabolites, which indicated the stimulation of anaerobic respiration, nitrogen metabolism, and alternative pathways of NAD(P)H reoxidation. However, the hydrophytic E. hirsutum and E. palustre belong to the Epilobium section, and E. angustifolium belongs to the Chamaenerion section. Thus, the identified differences in metabolic profiles could be due not so much to ecological as to taxonomic differences in the species studied [22].
This study aimed to compare the metabolic profiles of leaves of four buttercup species, differing in degrees and strategies of resistance to oxygen deficiency and belonging to two subgenera of the genus Ranunculus, to identify characteristic changes in the metabolome typical of hydrophytic plants resistant to oxygen deficiency.
MATERIALS AND METHODS
Objects of the study
The objects of this study are representatives of the genus buttercup (Ranunculus L.), one of the largest genera of flowering plants, which, recently estimated to include from 1616 [23] to 1723 [24] species. This extensive genus includes a wide variety of representatives, both endemic [Ranunculus lyallii (A. Gray) Rydb.] and cosmopolitan (creeping buttercup, R. repens L.). Approximately 160 species of buttercup are found on the territory of the former USSR [25], with 16 species growing in the Leningrad region and St. Petersburg [26]. We examined the leaves of four species belonging to two key subgenera, namely, great spearwort (R. lingua L.) and celery-leaved crowfoot (R. sceleratus L.) as representatives of the subgenus Auricomus Spach., and tall buttercup (R. acris L.) and creeping buttercup (R. repens L.) as representatives of the subgenus Ranunculus [27]. In addition to phylogenetic affinity, the species chosen for this study differ in their ecological preferences and life forms. Most species of this genus are perennial polycarpic herbs, and their development is associated with moist habitats, such as the banks of rivers, lakes, temporary reservoirs, hypno-sedge bogs, and reed swamps [28]. However, some species develop as annual monocarpics (R. sceleratus) or may occur in drier habitats (R. acris) [29].
Plants were collected in the Sergievka Park and in the adjacent territory (Petrodvortsovy District of St. Petersburg). The coordinates of the collection site are 59°54'00.5''N29°50’32.5''E for R. lingua, on a reed marsh along the shore of the Gulf of Finland; 59°53'04.7''N 29°50'33.6''E for R. sceleratus, in the water of the draining ditch adjacent to the territory of the horticultural park; 59°52'53.9''N 29°50'05.0''E for R. repens, a temporary puddle along the pedestrian path near the Faculty of Applied Mathematics and Control Processes of St. Petersburg State University; 59°52'43.5''N 29°49'54.3''E for R. acris, dry meadow opposite the entrance to the building of the Faculty of Mathematics and Mechanics of St. Petersburg State University. Sergievka Park is located near the Gulf of Finland, which imparts its climate with features of the sea. The main factor in climate formation here is the intense movement of air masses, leading to frequent rainfall even in winter. The coldest month is February, during which the average daily temperature decreases to 8.1°C. In summer, the influence of westerly wind increases, causing significant cloudiness and heavy precipitation. The hottest month is July, with an average daily temperature of 16°C–17°C [28].
For hydrophytes, leaves of plants growing on flooded soil in the immediate vicinity of a reservoir (R. lingua and R. repens) or partially submerged in water (R. sceleratus) were collected. Leaves of mesophilic R. acris were collected in a dry meadow outside the flood zone. Samples were analyzed in six biological replicates collected from different plants. Leaves of the same generation and approximately the same size, undamaged by pathogens and phytophages, were selected. Samples were collected in mid-July. A sample of buttercup leaves (200 mg) was weighed on a portable electronic scale, before it was placed in a microtube and filled with 1 ml of methanol directly at the collection site.
Sample preparation
Within 1–2 h, the samples were delivered to the laboratory, where the methanol extract was poured into a new microtube, and the remainder of the plant material was ground in a ball mill (Tissue Lyser LT, QIAGEN, Germany, 50 beats/s, 3 times of 2 min) with 1 ml of methanol. Sample preparation was performed according to a previously described method [22]. Dried samples were stored at 80°C until analysis.
The sediment in the microtube was dissolved in 100 μl of pyridine containing an internal standard (C23, tricosane), before 100 μl of a silylating agent [1 % solution of trimethylchlorosilane in bis(trimethylsilyl)-N, O-trifluoroacetamide, Sigma, USA] was added, and the samples were derivatized using a thermal shaker TS-100C (BioSan, Latvia) at 800 rpm and 90°C for 20 min.
Gas chromatography coupled with mass spectrometry
For GC–MS, we used an Agilent 5860 gas chromatograph with an Agilent 7893 automatic sample introduction system controlled by MassHunter software (Agilent Technologies, USA). Samples were introduced in splitless mode, with the volume of the injected sample of 0.5 µl. Separation was performed on an Agilent VF-5MS capillary column (length 30 m, diameter 0.25 mm, stationary phase film thickness 0.25 μm, Agilent Technologies). Helium was used as the carrier gas (constant flow 1 ml/min, evaporator temperature 250 °C). The temperature regime of the column included an initial temperature of 70°C, followed by a linear increase at a rate of 6 °C/min to 320°C [30]. Chromatograms were recorded using an Agilent 5975 mass selective detector. The mass range was 50–800 m/z. The temperature of the ion source was 230°C, and that of the quadrupole mass filter was 150°C. The studies were conducted on the chromatographic equipment of the Resource Center of St. Petersburg State University “Development of Molecular and Cellular Technologies”.
Interpretation of the GC-MS results
Chromatograms were processed using the PARADISE software [31] along with the NIST MS Search (National Institute of Standards and Technology, NIST, USA). AMDIS (Automated Mass Spectral Deconvolution and Identification System, NIST, USA) was used for the deconvolution and detection of metabolites. Compounds were identified from the obtained mass spectra and Kovacs retention indices using the libraries NIST2020 (USA), Golm Metabolome Database (GMD, Germany) [32], and the library of the Laboratory of Analytical Phytochemistry of the Botanical Institute of the Russian Academy of Sciences (St. Petersburg, Russia). A peak was considered when the matching factor was >800. Retention indices were determined by calibration using saturated hydrocarbons.
Statistical analysis
Metabolomic data analysis was performed using R version 4.3.1 “Beagle Scouts” [33]. Data were normalized to the sample median, logarithmized, and autodialed. If a compound was not detected in a particular sample but was present in the remaining replicates, it was considered a technical error, and imputation was performed using the k-nearest neighbors method of the impute package [34]. Heat maps were constructed using the ComplexHeatmap [35]. The Random Forest (RF) method was used in randomForest [36]. Mean decrease accuracy (MDA) was used to determine the contribution of a trait to the class difference. Principal component analysis (PCA) was performed using pcaMethods [37]. A diagram of the phylogenetic relationships of buttercup species based on article materials [27] was constructed in the Icytree program [38]. The projection to latent structures discriminative analysis (PLS-DA) method was performed using rolls [39]. Metabolite set enrichment analysis (MSEA) was performed using the U-test from the mod package [40]. Metabolite sets for metabolite pathways were downloaded from the KEGG database [41] using KEGGREST [42]. Arabidopsis thaliana (L.) Heynh was used as the reference organism. The list of metabolites belonging to various biochemical pathways was manually adjusted as mandatory required pathways were added for some metabolites. Compounds identified by class (hexose, disaccharide, etc.) were placed in the appropriate pathways.
RESULTS
We profiled leaf metabolites of four buttercup species, Ranunculus acris (mesophyte), R. lingua, R. repens, and R. sceleratus (hydrophytes) using GC–MS. The resulting metabolite profiles included about 360 compounds, 74 individual compounds were identified from the databases; a class was determined for further 109 compounds (Fig. 1). The results are presented in the form of a heat map combined with MDA bar charts from the RF classification. Sugars and their derivatives (114) were most widely represented in the profiles, including pentoses (28), hexoses (34), and oligosaccharides (52). Ten amino acids (7 proteinogenic), 23 carboxylic acids, including intermediates of glycolysis (pyruvate), fermentation (lactate), and the Krebs cycle (citrate, succinate, fumarate, and malate), as well as 6 free fatty acids and acylglycerols were detected. Sterols were represented by only three molecules. We also detected 17 secondary compounds represented by various phenols.
Fig. 1. Heatmap of mean normalized content identified metabolites. Barplots — Mean Decrease Accuracy from Random Forest. In metabolite names: RI — retention index, compsug — complex sugars or molecules with sugar parts, FA — fatty acid, MG — monoacylglycerol
Рис. 1. Тепловая карта среднего нормализованного содержания идентифицированных метаболитов в листьях лютиков. Столбчатые диаграммы — Mean Decrease Accuracy из Random Forest. В названиях метаболитов: RI — индекс удерживания, compsug — сложные сахара или молекулы с сахарными частями, FA — жирная кислота, MG — моноацилглицерин
The heat map shows that the metabolomic profiles of the hydrophytic R. sceleratus and mesophytic R. acris were the most unique and different from each other were (Fig. 1). Leaves of aquatic R. sceleratus contained the highest levels of amino acids, carboxylates, fatty acids, and sterols, whereas the levels of disaccharides and phenolic compounds were low. Among the metabolites accumulated by R. sceleratus, there were typical representatives of the anaerobic metabolome, namely, intermediates of glycolysis (glycerate and pyruvate) and fermentation (lactate), carboxylates of the Krebs cycle (citrate, succinate, fumarate, and malate), amino acids associated with glycolysis (valine, leucine, serine, and phenylalanine), as well as GABA, glutamate, and oxoproline (Fig. 1). The mesophytic R. acris was characterized by the lowest representation of amino acids, fatty acids, and sterols among the species we studied. Ranunculus lingua and R. repens, as well as R. sceleratus, collected in hydrophytic habitats, occupied an intermediate position in their metabolite profile between R. sceleratus and R. acris. As shown in the heat map, pentoses, complex sugars, and phenolic compounds were mostly represented in the metabolome of R. repens, and the profile of R. lingua was characterized by low levels of organic acids and alcohols (Fig. 1).
To identify general patterns in metabolite profile similarities, we represented them in a lower dimensional space using PCA. Metabolite profiles were grouped according to species (Fig. 2a). The metabolite profiles of R. sceleratus showed the greatest originality; they diverged from those of the species in PC1 (principal component 1), which explained 30 % of the variance. Metabolite profles of R. lingua were separated from those of R. repens and R. acris along PC2 (20.8 %). The latter, in turn, differed from PC3 (19.1 %) (Fig. 2a). We then performed hierarchical cluster analysis using the Spearman distance (1 — rho, where rho is the Spearman correlation coefficient). This approach also revealed strong distinctiveness in the metabolomes of R. sceleratus, which clustered into a separate branch in the dendrogram (Fig. 2b). Next, the profiles of R. lingua were separated from those of R. repens and R. acris, which were also the last to diverge on the dendrogram.
Fig. 2. Unsupervised analysis of metabolite profiles from four Ranunculus species: a — PCA score plots; b — dendrogram of hierarchical clustering of metabolic profiles, with Pearson distance (1 – rho), Ward method; c — dendrogram of the phylogenetic relationships of studied Ranunculus species of the combined plastid and ITS dataset based on Maximum Parsimony analyses (after: [27], with modifications)
Рис. 2. Анализ без обучения профилей метаболитов четырех видов Ranunculus: a — графики счетов методом главных компонент (ГК); b — дендрограмма иерархической кластеризации метаболических профилей, с расстоянием Пирсона (1 – rho), агломерация методом Уорда; c — диаграмма филогенетических взаимоотношений четырех исследованных видов рода Ranunculus (по: [27], с изменениями). Построена на основе анализа методом максимальной парсимонии с использованием ядерного (ITS-область ядерной рибосомной ДНК) и двух хлоропластных маркеров (matK/trnK)
Thus, at the metabolome level, the hydrophytic R. sceleratus, which grows partially submerged in water, was very different from the other species, both from R. lingua and R. repens, which are hydrophytes, as well as from the mesophytic R. acris. Cluster analysis data showed the similarity between hydrophytic R. repens and mesophytic R. acris.
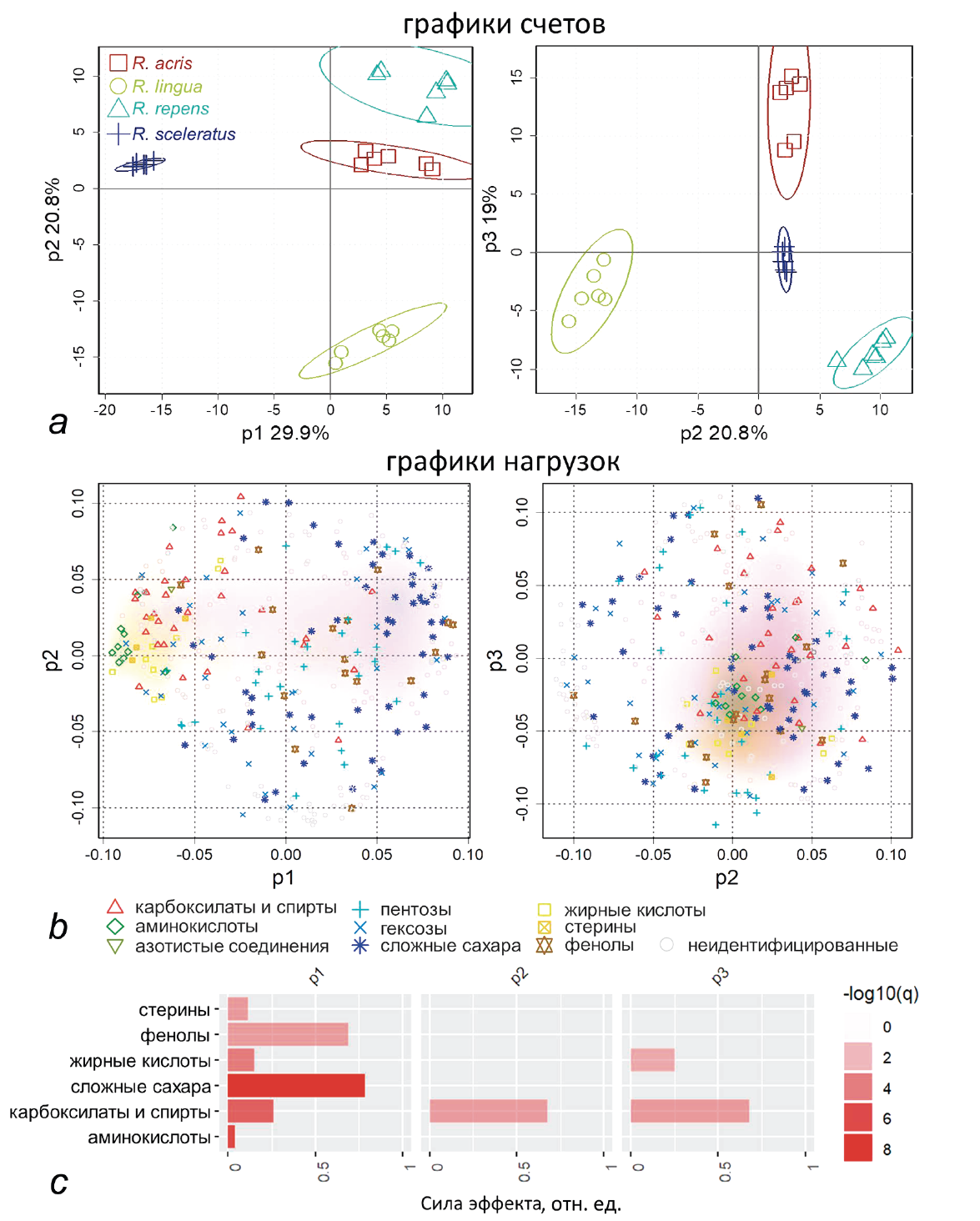
To identify metabolites that accumulate in various amounts in mesophytes and hydrophytes, Ranunculus The constructed PLS-DA model included three predictive components with Q2Y = 0.914. Figure 3 presents a graph of scores similar to that of the PCA. A load graph is located below it. If the position of a metabolite on the load graph corresponds to the position of the samples on the score graph, then its accumulation is higher in the corresponding samples. The divergence of R. sceleratus from other species was associated with p1 (predictive component 1), which explained 29.9 % of the variance (Fig. 3a). As can be seen from the loading pattern (Fig. 3b) and enrichment analysis (MSEA, Fig. 3c), p1 was associated with a wide repertoire of differentially accumulating metabolites, including carboxylates, amino acids and fatty acids, and sterols, which R. sceleratus accumulated in larger quantities, whereas the other three species surpassed it in the accumulation of sugars and secondary compounds.
Fig. 3. PLS-DA classification of four Ranunculus species: a — PLS-DA score plots; b — PLS-DA loading plots, colors and symbols correspond to chemical classes; c — metabolite set enrichment analysis (U-test) on loadings of first three components and sets of metabolites representing chemical groups. q — False discovery rate
Рис. 3. Классификация четырех видов Ranunculus по результатам анализа PLS-DA: a — график счетов PLS-DA моделей; b — график нагрузок PLS-DA моделей, символы и цвета соответствуют классам веществ; c — анализ обогащения набора метаболитов (U-тест) по нагрузкам первых трех компонентов PLS-DA моделей и наборов метаболитов, представляющих химические группы. q — Уровень ложноположительных результатов
Differences between R. lingua and R. repens and R. acris were associated with p2 (20.8 % of the variance). As shown by the loadings (Fig. 3b) and MSEA results (Fig. 3c), these differences were focused on the group of alcohols and organic acids, which demonstrated a trend toward lower accumulation in R. lingua. Among the differentially accumulating metabolites that distinguish R. lingua from other species, there were also compounds of other classes, including amino acids (GABA and oxoproline), fatty acids, phenols, and sugars.
The differences in metabolite profiles that differentiated between R. repens and R. acris were associated with p3 (19 % of the variance) and predominantly affected metabolites such as pentoses, fatty acids, and carboxylates (Fig. 3). MSEA analysis (Fig. 3c) indicated that differences between mesophytic R. acris and hydrophytic R. lingua were mainly associated with organic and fatty acids. In this component (p3), all hydrophytic buttercups differed from the mesophyte. Ranunculus acris was superior to R. repens and other species in the levels of some C4 compounds, such as deoxytetronic acid, erythritol, and tartrate (with the exception of R. sceleratus, Fig. 1, 3). Ranunculus acris had relatively high levels of glyceraldehyde, dihydroxyacetone, glycerate, and malonate. Ranunculus acris and R. lingua accumulated less shikimate than the other two species, and R. acris was characterized by a low level of hydrophobic compounds, namely, fatty acids and sterols (Fig. 1, 3).
DISCUSSION
The limited data on metabolic profiling of buttercups available in literature primarily covers the targeted detection of secondary metabolites, ranunculin [43], amines, and phenolic compounds [44]. Many previous studies have focused on the study of the metabolomes of leaves and root tubers of the ornamental Asian buttercup (R. asiaticus) during vernalization, germination, flowering, different photoperiods, and light intensity [45–47]. Only one publication has discussed environmental metabolomics of herbaceous plants in the Arctic tundra of Iceland under the influence of geothermal activity [48]. Increasing soil temperatures caused changes in metabolomes, although this occurred to a lesser extent in R. acris than in the colonial bent grass (Agrostis capillaris L.). An increase in temperature of 5°C–15°C resulted in the accumulation of many carbohydrates, amino acids, carboxylates, and secondary compounds, phenols and terpenes in R. acris leaves. Most of the detected metabolites were involved in adaptation to elevated temperatures [48].
In this study, metabolic profiling of leaves of mesophytic R. acris and hydrophytic R. lingua, R. repens, and R. sceleratus collected from their natural habitats was performed using GC-MS. The profiles of all the four buttercup species studied differed from each other in all multivariate statistical analyses performed, both with and without training (Fig. 1–3). The hydrophytic R. sceleratus showed the most distinctive metabolome, which clustered separately from the rest according to the results of hierarchical cluster analysis. Additionally, R. lingua was located closest to R. sceleratus, followed by R. repens and R. acris, which were grouped together on the dendrogram (Fig. 2b). It is very interesting that the results of clustering based on metabolomic profiling data completely coincided with the dendrogram of the phylogenetic relationships of the species of the genus Ranunculus we studied (Fig. 2c), constructed based on the analysis of a combined set of plastid markers and nuclear ITS (Internal Transcribed Spacer) [27]. Consequently, the differences we discovered in the metabolic profiles of the studied species are also due to species differences. The species R. repens and R. acris, belonging to the subgenus Ranunculus, were clustered together according to both molecular genetics and metabolic markers, as were the species R. lingua and R. sceleratus, belonging to the subgenus Auricomus (Fig. 2b, c). Thus, profiling of the central metabolome enables the identification of related relationships and, along with classical methods of computational phylogenetics using molecular genetic methods, can be used in constructing phylogenetic dendrograms. It should be noted that previous chemotaxonomic studies have predominantly focused on secondary metabolites.
In a previous study, we reported significant differences between the metabolic profiles of leaves of the mesophytic E. angustifolium and hydrophytic E. hirsutum and E. palustre, whereas the metabolomes of hydrophytic fireweed were practically identical. These differences were attributed to ecological and taxonomic differences in the species studied [22]. In this study, the anaerobic metabolic fingerprints characteristic of hydrophytic fireweeds were most fully detected only in R. sceleratus, leaf samples of which were collected from submerged plants. Similar to E. hirsutum and E. palustre [22], R. sceleratus is characterized by a low level of oligosaccharides and accumulated intermediates of glycolysis (glycerate and pyruvate) and fermentation (lactate), organic acids of the Krebs cycle (citrate, succinate, fumarate, and malate), amino acids associated with glycolysis (valine, leucine, serine, and phenylalanine), as well as GABA and glutamate (Fig. 1, 3), which reflects the stimulation of anaerobic respiration, nitrogen metabolism, and alternative pathways of NAD(P)H reoxidation [7, 20, 22]. The activation of anaplerotic pathways for the oxidation of pyridine dinucleotides is also evidenced by an increase in the levels of glycerol and shikimate and stimulation of lipid metabolism (Fig. 1). Additionally, malonate and oxoproline accumulate in the leaves of R. sceleratus, which may be a consequence of high oxidative damage to lipids (accumulation of malonate formed from malondialdehyde), glutathione, and proteins (oxoproline) under flooding [7, 49–51]., The metabolome of the mesophytic R. acris was most different from that of R. sceleratus (Fig. 1; 2b). Metabolites with high levels in the hydrophyte (amino acids, fatty acids, and sterols) were decreased in the mesophyte, whereas the mesophyte, in contrast to R. sceleratus, contained more sugars (pentoses and oligosaccharides) and phenolic compounds. The metabolite profiles of two other hydrophytic buttercups, R. lingua and R. repens, were intermediate between those of R. acris and R. sceleratus (Fig. 2). Generally, differences between hydrophytes and mesophytes influenced changes in the levels of carboxylates and hydrophobic compounds (Fig. 3), with R. repens accumulating more metabolites characteristic of hypoxia-resistant plants [amino acids (including GABA), carboxylates (including lactate, malate, succinate, and shikimate), lipids, sterols, and glycerol (Fig. 1)]. Ranunculus lingua had lower levels of sugars and phenols than R. repens and lower levels of amino acids, carboxylates, and hydrophobic compounds than R. sceleratus (Fig. 1). The hydrophytic species of buttercups we studied here have almost identical ecological niches; they grow in marshy meadows, floodplains, and along the banks of reservoirs and swamps [29]. Ranunculus repens and R. sceleratus can also grow in moist places along roadside ditches, wastelands, gardens and vegetable gardens, and ruderal habitats [29]. However, there are some significant differences between them. Ranunculus lingua is a tall (up to 1.5 m) perennial plant with a straight hollow stem and rhizomatous underground shoots, a typical helophyte [29]. Ranunculus repens is also a perennial herbaceous plant with a creeping stem that takes root at the nodes with a stem (up to 0.5 m long) and a short branched rhizome [29]. Ranunculus sceleratus is an annual herbaceous plant with a stem up to 0.5 m tall. Additionally, this species differs from other hydrophytes in its adaptation strategy to oxygen deficiency. Ranunculus sceleratus has a well-developed constitutive aerenchyma, and when flooded, it stimulates the growth of axial organs, stem internodes, and leaf petioles [52], demonstrating a strategy of avoiding flooding (low oxygen escape syndrome, LOES) [7, 10, 20]. Ranunculus repens has lysigenic aerenchyma, and when completely flooded, which was not the case in our experiment, it is stimulated primarily not by growth but by metabolic adaptations, including underwater photosynthesis, glycolysis, and fermentation [52], characterized by a dormancy strategy (low oxygen quiescence syndrome, LOQS) [7, 10, 20].
Growing the hydrophytic pondweed P. anguillarum under conditions of increasing oxygen deficiency (normoxia → hypoxia → anoxia) led to successive rearrangements in metabolism to the anaerobic type [19]. Accordingly, the metabolic response of perennial R. repens and R. lingua growing in flooded soils was not as intense as that of annual R. sceleratus growing under completely flooded conditions. Slight differences in the metabolite profiles of the hydrophytic E. hirsutum and E. palustre [22] could also be due to the fact that they grew under the same flooding conditions.
Thus, the results obtained indicate that differences in the metabolomic profiles of hydrophytic buttercup species are due to genetic determinants (life form and adaptation strategy), ecological niche (biotope), and the direct effect of a stressor (flooding). To confirm this conclusion, it is necessary to compare the metabolomes of closely related hydrophytic and mesophytic plants for a larger number of species and to study the effect of oxygen starvation on the metabolomes of hydrophytes and mesophytes in laboratory experiments.
ADDITIONAL INFORMATION
Acknowledgments. The research was performed using equipment of the Research Park “Center for Molecular and Cell Technologies” at Saint Petersburg State University, and the paper is dedicated to the 300th anniversary of St. Petersburg State University.
Authors’ contribution. Thereby, all authors made a substantial contribution to the conception of the study, acquisition, analysis, interpretation of data for the work, drafting and revising the article, final approval of the version to be published, and agree to be accountable for all aspects of the study. Personal contribution of the authors: P.D. Smirnov — experimental design, collecting and preparation of samples, writing the main part of the text, making final edits; R.K. Puzanskiy — GC-MS, data analysis, writing the main part of the text; S.A. Vanisov, M.D. Dubrovskiy — collecting and preparation of samples; A.L. Shavarda — GC-MS, data analysis; M.F. Shishova — data analysis, literature review, making final edits; V.V. Yemelyanov — experimental design, collecting and preparation of samples, GC-MS, data analysis, writing the main part of the text, literature review, making final edits, funding acquisition.
Funding source. This research was funded by the Russian Science Foundation, grant number 22-24-00484, https://rscf.ru/en/project/22-24-00484/.
Competing interests. The authors declare no conflict of interests.
About the authors
Pavel D. Smirnov
Saint Petersburg State University
Email: p.d.smirnov@gmail.com
ORCID iD: 0000-0002-4663-8398
SPIN-code: 4273-1520
Russian Federation, Saint Petersburg
Roman K. Puzanskiy
Saint Petersburg State University; Komarov Botanical Institute of the Russian Academy of Sciences
Email: puzansky@yandex.ru
ORCID iD: 0000-0002-5862-2676
SPIN-code: 6399-2016
Cand. Sci (Biology)
Russian Federation, Saint Petersburg; Saint PetersburgSergey A. Vanisov
Saint Petersburg State University
Email: s.vanisov@mail.ru
Russian Federation, Saint Petersburg
Maksim D. Dubrovskiy
Saint Petersburg State University
Email: max.d10@mail.ru
Russian Federation, Saint Petersburg
Alexey L. Shavarda
Saint Petersburg State University; Komarov Botanical Institute of the Russian Academy of Sciences
Email: stachyopsis@gmail.com
ORCID iD: 0000-0003-1778-2814
SPIN-code: 5637-5122
Cand. Sci. (Biology)
Russian Federation, Saint Petersburg; Saint PetersburgMaria F. Shishova
Saint Petersburg State University
Email: mshishova@mail.ru
ORCID iD: 0000-0003-3657-2986
SPIN-code: 7842-7611
Dr. Sci. (Biology), Professor
Russian Federation, Saint PetersburgVladislav V. Yemelyanov
Saint Petersburg State University
Author for correspondence.
Email: bootika@mail.ru
ORCID iD: 0000-0003-2323-5235
SPIN-code: 9460-1278
http://www.bio.spbu.ru/staff/id179_evv.php
Cand. Sci. (Biology), Assistant Professor
Russian Federation, Saint PetersburgReferences
- Dalgliesh CE, Horning EC, Horning MG, et al. A gas-liquid-chromatographic procedure for separating a wide range of metabolites occurring in urine or tissue extracts. Biochem J. 1966;101(3):792–810. doi: 10.1042/bj1010792
- Tweeddale H, Notley-McRobb L, Ferenci T. Effect of slow growth on metabolism of Escherichia coli, as revealed by global metabolite pool (“Metabolome”) analysis. J Bacteriol. 1998;180(19):5109–5116. doi: 10.1128/jb.180.19.5109-5116.1998
- Holmes E, Wilson ID, Nicholson JK. Metabolic phenotyping in health and disease. Cell. 2008;134(5):714–717. doi: 10.1016/j.cell.2008.08.026
- Sauter H, Lauer M, Fritsch H. Metabolic profiling of plants a new diagnostic technique. ACS Symp Ser. 1991;443:288–299. doi: 10.1021/bk-1991-0443.ch024
- Ghatak A, Chaturvedi P, Weckwerth W. Metabolomics in plant stress physiology. Varshney R, Pandey M, Chitikineni A, editors. Plant genetics and molecular biology. Advances in biochemical engineering/biotechnology. Vol. 164. Springer, Cham, 2018. P. 187–236. doi: 10.1007/10_2017_55
- Xu Y, Fu X. Reprogramming of plant central metabolism in response to abiotic stresses: A metabolomics view. Int J Mol Sci. 2022;23(10):5716. doi: 10.3390/ijms23105716
- Chirkova T, Yemelyanov V. The study of plant adaptation to oxygen deficiency in Saint Petersburg University. Biol Commun. 2018;63(1):17–31. doi: 10.21638/spbu03.2018.104
- Fukao T, Barrera-Figueroa BE, Juntawong P, Peña-Castro JM. Submergence and waterlogging stress in plants: A review highlighting research opportunities and understudied aspects. Front Plant Sci. 2019;10:340. doi: 10.3389/fpls.2019.00340
- Dennis ES, Dolferus R, Ellis M, et al. Molecular strategies for improving waterlogging tolerance in plants. J Exp Bot. 2000;51(342):89–97. doi: 10.1093/jexbot/51.342.89
- Bailey-Serres J, Voesenek LACJ. Flooding stress: Acclimations and genetic diversity. Annu Rev Plant Biol. 2008;59:313–339. doi: 10.1146/annurev.arplant.59.032607.092752
- van Dongen JT, Frohlich A, Ramirez-Aguilar SJ, et al. Transcript and metabolite profiling of the adaptive response to mild decreases in oxygen concentration in the roots of Arabidopsis plants. Ann Bot. 2009;103(2):269–280. doi: 10.1093/aob/mcn126
- Rocha M, Licausi F, Araujo WL, et al. Glycolysis and the tricarboxylic acid cycle are linked by alanine aminotransferase during hypoxia induced by waterlogging of Lotus japonicas. Plant Physiol. 2010;152(3):1501–1513. doi: 10.1104/pp.109.150045
- Shingaki-Wells RN, Huang S, Taylor NL, et al. Differential molecular responses of rice and wheat coleoptiles to anoxia reveal novel metabolic adaptations in amino acid metabolism for tissue tolerance. Plant Physiol. 2011;156(4):1706–1724. doi: 10.1104/pp.111.175570
- Locke AM, Barding GA Jr, Sathnur S, et al. Rice SUB1A constrains remodelling of the transcriptome and metabolome during submergence to facilitate post-submergence recovery. Plant Cell Environ. 2018;41(4):721–736. doi: 10.1111/pce.13094
- Herzog M, Fukao T, Winkel A, et al. Physiology, gene expression, and metabolome of two wheat cultivars with contrasting submergence tolerance. Plant Cell Environ. 2018;41(7):1632–1644. doi: 10.1111/pce.13211
- Andrzejczak OA, Havelund JF, Wang W-Q, et al. The hypoxic proteome and metabolome of barley (Hordeum vulgare L.) with and without phytoglobin priming. Int J Mol Sci. 2020;21(4):1546. doi: 10.3390/ijms21041546
- Antonio C, Päpke C, Rocha M, et al. Regulation of primary metabolism in response to low oxygen availability as revealed by carbon and nitrogen isotope redistribution. Plant Physiol. 2016;170(1):43–56. doi: 10.1104/pp.15.00266
- Hasler-Sheetal H, Fragner L, Holmer M, Weckwerth W. Diurnal effects of anoxia on the metabolome of the seagrass Zostera marina. Metabolomics. 2015;11(5):1208–1218. doi: 10.1007/s11306-015-0776-9
- Parveen M, Miyagi A, Kawai-Yamada M, et al. Metabolic and biochemical responses of Potamogeton anguillanus Koidz. (Potamogetonaceae) to low oxygen conditions. J Plant Physiol. 2019;232:171–179. doi: 10.1016/j.jplph.2018.11.023
- Yemelyanov VV, Puzanskiy RK, Shishova MF. Plant life with and without oxygen: A metabolomics approach. Int J Mol Sci. 2023;24(22):16222. doi: 10.3390/ijms242216222
- Jethva J, Schmidt RR, Sauter M, Selinski J. Try or die: Dynamics of plant respiration and how to survive low oxygen conditions. Plants. 2022;11(2):205. doi: 10.3390/plants11020205
- Puzanskiy RK, Smirnov PD, Vanisov SA, et al. Metabolite profiling of leaves of three Epilobium species. Ecological genetics. 2022;20(4):279–293. doi: 10.17816/ecogen114743
- wfoplantlist.org [Internet]. The WFO Plant list [cited 2023 Nov 15]. Available at: https://wfoplantlist.org/plant-list/
- catalogueoflife.org [Internet]. The catalogue of life [cited 2023 Nov 15]. Available at: https://www.catalogueoflife.org/
- Bobrov EG, Bulavkina AA, Komarov VL, et al. Flora of the USSR. Vol. 7. Moscow: Izdatel’stvo AN SSSR, 1937. 793 p. (In Russ.)
- Averyanov LV, Budantsev AL, Geltman DV, et al. Illustrated identifier of plants of the Leningrad region. Budantsev AL, Yakovlev GP, editors. Moscow: Tovarishchestvo nauchnykh izdanii KМK, 2006. 799 p. (In Russ.)
- Emadzade K, Gehrke B, Linder HP, Hörandl E. The biogeographical history of the cosmopolitan genus Ranunculus L. (Ranunculaceae) in the temperate to meridional zones. Mol Phylogenet Evol. 2011;58(1):4–21. doi: 10.1016/j.ympev.2010.11.002
- Bakhmatova KA, Vasilieva VA, Vershinina OM, et al. Sergievka Park — a complex natural monument. Saint Petersburg: Tipografiya OOO SPb SRP “Pavel”, 2005. 144 p. (In Russ.)
- Maevsky PF. Flora of the middle zone of the European part of Russia. 11th ed. Moscow: Tovarishchestvo nauchnykh izdanii KMK, 2014. 635 p. (In Russ.)
- Puzanskiy RK, Yemelyanov VV, Shavarda AL, et al. Age- and organ-specific differences of potato (Solanum phureja) plants metabolome. Russ J Plant Physiol. 2018;65(6):813–823. doi: 10.1134/S1021443718060122
- Johnsen LG, Skou PB, Khakimov B, Bro R. Gas chromatography — Mass spectrometry data processing made easy. J Chromatogr A. 2017;1503:57–64. doi: 10.1016/j.chroma.2017.04.052
- Hummel J, Selbig J, Walther D, Kopka J. The golm metabolome database: a database for GC-MS based metabolite profiling. In: Nielsen J, Jewett MC, editors. Metabolomics. Topics in current genetics. Vol. 18. Springer, Berlin, Heidelberg, 2007. P. 75–95. doi: 10.1007/4735_2007_0229
- r-project.org [Internrt]. R: A language and environment for statistical computing. R Foundation for Statistical Computing, Vienna, Austria. 2023 [cited 2023 Nov 15]. Available at: https://www.r-project.org/
- Hastie T, Tibshirani R, Narasimhan B, Chu G. impute: Imputation for microarray data. R package version 1.70.0. 2022. doi: 10.18129/B9.bioc.impute
- Gu Z. Complex heatmap visualization. iMeta. 2022;1(3):e43. doi: 10.1002/imt2.43
- Liaw A, Wiener M. Classification and regression by randomForest. R News. 2002;2(3):18–22.
- Stacklies W, Redestig H, Scholz M, et al. pcaMethods — a bioconductor package providing PCA methods for incomplete data. Bioinformatics. 2007;23(9):1164–1167. doi: 10.1093/bioinformatics/btm069
- Vaughan TG. IcyTree: Rapid browser-based visualization for phylogenetic trees and networks. Bioinformatics. 2017;33(15): 2392–2394. doi: 10.1093/bioinformatics/btx155
- Thevenot EA, Roux A, Xu Y, et al. Analysis of the human adult urinary metabolome variations with age, body mass index and gender by implementing a comprehensive workflow for univariate and OPLS statistical analyses. J Proteome Res. 2015;14(8):3322–3335. doi: 10.1021/acs.jproteome.5b00354
- Zyla J, Marczyk M, Domaszewska T, et al. Gene set enrichment for reproducible science: Comparison of CERNO and eight other algorithms. Bioinformatics. 2019;35(24):5146–5154. doi: 10.1093/bioinformatics/btz447
- Kanehisa M, Furumichi M, Sato Y, et al. KEGG for taxonomy-based analysis of pathways and genomes. Nucleic Acids Res. 2023;51(D1):gkac963. doi: 10.1093/nar/gkac963
- Tenenbaum D, Maintainer B. KEGGREST: Client-side REST access to the Kyoto Encyclopedia of Genes and Genomes (KEGG). 2022. R package version 1.36.2. doi: 10.18129/B9.bioc.KEGGREST
- Michl J, Modarai M, Edwards S, Heinrich M. Metabolomic analysis of Ranunculus spp. as potential agents involved in the etiology of equine grass sickness. J Agric Food Chem. 2011;59(18): 10388–10393. doi: 10.1021/jf201430k
- Labarrere B, Prinzing A, Dorey T, et al. Variations of secondary metabolites among natural populations of sub-Antarctic Ranunculus species suggest functional redundancy and versatility. Plants. 2019;8(7):234. doi: 10.3390/plants8070234
- Carillo P, Dell’Aversana E, Modarelli GC, et al. Metabolic profile and performance responses of Ranunculus asiaticus L. hybrids as affected by light quality of photoperiodic lighting. Front Plant Sci. 2020;11:597823. doi: 10.3389/fpls.2020.597823
- Modarelli GC, Arena C, Pesce G, et al. The role of light quality of photoperiodic lighting on photosynthesis, flowering and metabolic profiling in Ranunculus asiaticus L. Physiol Plant. 2020;170(2): 187–201. doi: 10.1111/ppl.13122
- Fusco GM, Carillo P, Nicastro R, et al. Metabolic profiling in tuberous roots of Ranunculus asiaticus L. as influenced by vernalization procedure. Plants. 2023;12(18):3255. doi: 10.3390/plants12183255
- Gargallo-Garriga A, Ayala-Roque M, Sardans J, et al. Impact of soil warming on the plant metabolome of Icelandic grasslands. Metabolites. 2017;7(3):44. doi: 10.3390/metabo7030044
- Blokhina O, Virolainen E, Fagerstedt KV. Antioxidants, oxidative damage and oxygen deprivation stress: A review. Ann Bot. 2003;91(2):179–194. doi: 10.1093/aob/mcf118
- Ohkama-Ohtsu N, Oikawa A, Zhao P, et al. A gamma-glutamyl transpeptidase-independent pathway of glutathione catabolism to glutamate via 5-oxoproline in Arabidopsis. Plant Physiol. 2008;148(3):1603–1613. doi: 10.1104/pp.108.125716.
- Shikov AE, Chirkova TV, Yemelyanov VV. Post-anoxia in plants: reasons, consequences, and possible mechanisms. Russ J Plant Physiol. 2020;67(1):45–59. doi: 10.1134/S1021443720010203
- He JB, Bögemann GM, van de Steeg HM, et al. Survival tactics of Ranunculus species in river floodplains. Oecologia. 1999;118(1):1–8. doi: 10.1007/s004420050696
Supplementary files










