Parameters of autonomic regulation in patients with focal frontal and temporal epilepsy
- Authors: Medvedeva J.I.1, Zorin R.A.1, Zhadnov V.A.1, Lapkin M.M.1
-
Affiliations:
- Ryazan State Medical University
- Issue: Vol 29, No 1 (2021)
- Pages: 45-53
- Section: Original study
- Submitted: 02.06.2020
- Accepted: 09.02.2021
- Published: 15.03.2021
- URL: https://journals.eco-vector.com/pavlovj/article/view/34517
- DOI: https://doi.org/10.23888/PAVLOVJ202129145-53
- ID: 34517
Cite item
Abstract
Aim. This study aimed to investigate the mechanisms of autonomic regulation and autonomic support in focal frontal and temporal lobe epilepsy.
Materials and Methods. Thirty-six individuals were examined (19 men and 17 women; mean age 33.7±1.4 years) in the control group (without history of epileptic seizures) and 68 patients (32 men and 36 women, 34.1±1.5 years) with focal epilepsy (36 patients with frontal lobe epilepsy, of which 32 had temporal lobe epilepsy). Physiological parameters of heart rate variability and of skin sympathetic evoked potentials were evaluated.
Results. Predomination of sympathetic influences in both groups of patients was found. According to the analysis of skin sympathetic evoked potentials, a high activity of the suprasegmental autonomic centers was determined in patients with epilepsy. Based on the results of the correlation analysis, the initial state in patients with temporal lobe epilepsy was characterized by greater intrasystemic tension that reflects the high level of physiological costs. The logit regression analysis model makes it possible to distribute patients with focal epilepsy into groups with different disease courses on the basis of the parameters of the autonomic support of the activity.
Conclusion. In patients with focal epilepsy, predomination of sympathetic influences was observed, as well as greater activity of the suprasegmental centers of the autonomic regulation. Intrasystemic ratios of autonomic regulation parameters demonstrate an increase in the intrasystemic tension and a limitation of functional reserves in patients with temporal lobe epilepsy. A complex of parameters of autonomic support allows, based on the logit regression analysis, to distribute patients into groups with different courses of focal epilepsy.
Full Text
The study of the mechanisms of autonomic regulation and autonomic support of the activity in focal epilepsy is determined by the inclusion of autonomic phenomena in the structure of epileptic seizures and obligate change in the mechanisms of autonomic regulation in both ictal and postictal periods [1]. Obligation of the autonomic dysfunction and insufficiency of autonomic support (including the ictal period) in patients with focal epilepsy determine the increased risk of ictal asystole and sudden death [1-3].
The hierarchical and antagonistic organi-zation principle of the autonomic nervous system suggests the selection of the ergotropic and trophotropic parts at the suprasegmental level that correspond to sympathetic and parasympathetic mechanisms (at the segmental level) responsible for the integrative support of somatic functions [1, 4].
In general, in patients with focal epilepsy, relative sympathicotonia is determined in the autonomic testing; however, its severity directly correlates with the disease duration and frequency of seizures and is determined by the dysfunction of the catecholaminergic systems participating in the activity of antiepileptic systems [5]. However, a number of cardiac disorders (bradycardia, ectopic rhythms, and blocks) in patients with focal epilepsy are associated with increased parasympathetic influences, which is important in the compensatory suppression of the generalization of the pathological neuronal activity of the cerebral cortex [6-8].
One of the most widely used methods for the study of the autonomic support in focal epilepsy is the analysis of heart rate variability (HRV), which demonstrates a decrease in the variability of cardiointervals in temporal epilepsy and is one of the biomarkers of the autonomic dysfunction and predictors of sudden death in epilepsy [9-11]. Recently, in the study of the autonomic sphere, the method of skin sympathetic evoked potentials (SSEP) has been actively used, reflecting the activities of both the suprasegmental formations of the limbic-reticular complex and the peripheral segmental level [7]. Interrelations between enhancement of synchronizing stem effects, epileptiform activity on the electroencephalogram, and a decrease in ergotropic effects according to SSEP data in patients with epilepsy are demonstrated, that is, impaired autonomic regulation in epilepsy occurs by central supra-segmental mechanisms [3].
Aim to study the features of the mechanisms of autonomic regulation in focal frontal and temporal epilepsy.
Materials and Methods
We examined 36 individuals (19 men and 17 women) in the control group (individuals without history of epileptic seizures and epileptiform activity on an electroencephalogram) and 68 patients (32 men and 36 women) with focal epilepsy. Patients with focal epilepsy were divided into two groups – 36 patients with frontal epilepsy and 32 with temporal lobe epilepsy. The average age of the participants in the control group was 33.7±1.38 years and that in the epilepsy group was 34.1±1.54 years.
The epilepsy group included patients with focal frontal and temporal lobe epilepsy who had at least one seizure within 1 year preceding the examination and who, after preliminary instruction, were able to follow the examination protocol. All patients included in the study complied and signed informed consents reviewed and approved by the Ethical Committee of Ryazan State Medical University (Russia, Ryazan). The study was conducted in accordance with the World Medical Association’s Declaration of Helsinki.
The method for studying HRV is one of the most common methods for assessing autonomic regulation and autonomic support of the activity of an organism in both normal and pathologic conditions [12-14]. Electrocardiography (ECG) was recorded using Varicard 2.5 device (RAMENA, Russia) and ISKIM program (version 6.0, RAMENA). ECG was recorded in I standard lead (in II lead in patients with the vertical electrical axis of the heart) in a sitting position. Statistical and spectral methods of HRV analysis were used to determine the heart rate: the standard deviation of the dynamic range of RR intervals (SDNN), stress index (SI) of regulatory systems, power of the spectrum of oscillations of RR intervals in the range of respiratory (high frequency, HF), low frequency (LF), very low frequency (VLF) waves, total power (TP), and PARS (parameter of activity of regulatory systems) [15].
SSEP is a suprasegmental somato-autonomic reflex, the effector link of which is the sweat gland, and the «generator» of the response is the posterior hypothalamus. The reflex arc consists of the afferent and efferent parts and hierarchical structures of the central nervous system, modulating the response [16, 17]. SSEPs were recorded with the use of an eight-channel digital electroneuromyo-graph with the registration of evoked potentials on Neuro-MVP (Neurosoft Company, Russia).
Statistical analysis was performed using the Statistica 10.0 Ru software package (StatSoft Inc., USA). For the descriptive characteristics, the median (Me), upper (UQ), and lower quartiles (LQ) were used. Comparative analysis of the parameters was performed using the nonparametric Mann-Whitney test (U) for paired independent samples, as well as a nonparametric analog of analysis of variance (Kruskal-Wallis test – H) at p<0.05 [12]. For a statistical study of the relationship between phenomena, correlation analysis was used using Spearman coefficient. To assess the probability of the distribution of patients with epilepsy into different disease course types, logit regression analysis was used, and the regression analysis equation was presented as
Y=b0+b1*X1+b2*X2...+bn*Xn,
where Y is a dependent variable, b0 is a constant (free member), b1, b2…bn are regression coefficients for independent factors; and X1, X2... Xn are independent factors (predictors). The probability of the distribution of patients in groups was estimated by the formula
P(y)=ey/(1+ey).
To assess the convergence (confidence) of the model, the chi-square test (chi2) was used, with an error level less than 0.05 [10].
The course of the epilepsy was determined on the basis of 6-month follow-up observation and expert assessments (with a decrease in the frequency of seizures after correction of therapy indicates a favorable course, with preserved or increased frequency of seizures indicate an unfavorable course).
Results and Discussion
The study of HRV parameters revealed the following significant differences between the groups (Table 1). A significantly higher level of SDNN in the control group was determined, and a higher SI is logically found in patients with epilepsy. At the same time, a decrease in the VLF power of the spectral analysis of the HRV in the epilepsy group is detected. With this, pairwise comparisons of HRV parameters between the focal frontal group and focal temporal lobe epilepsy group based on the nonparametric Mann-Whitney test did not reveal any significant differences.
Table 1
Parameters of HRV (Me (LQ; UQ)) in the Studу Groups
Parameter | Control Group | Frontal Epilepsy | Temporal Epilepsy | Н | p |
Me, LQ, UQ | Me, LQ, UQ | Me, LQ, UQ | |||
SDNN | 42;29;60 | 32;21;43 | 38;25;45 | 5.72 | 0.043 |
SI | 173;90;378 | 205;141;623 | 212;147;613 | 5.63 | 0.045 |
HF | 341;129;989 | 296;99;789 | 428;97;659 | 0.28 | 0.870 |
LF | 428;219;819 | 277;127;558 | 413;159;794 | 3.30 | 0.192 |
VLF | 216;137;411 | 138;74;227 | 181;93;322 | 6.90 | 0.030 |
PARS | 4;2;5 | 5;3;6 | 4;3;6 | 4.20 | 0.120 |
Table 2 presents the characteristics of SSEP in the studied groups. As shown in Table 2, a significantly higher level of amplitude 2 of the SSEP components is determined in patients with epilepsy.
No significant differences in these parameters were found in the pairwise comparisons between the focal frontal group and focal temporal lobe epilepsy group. As there was no significant differences between individual parameters of HRV and SSEP between the focal frontal group and focal temporal lobe epilepsy group, correlation analysis was used to study the peculiarities of the interrelations of these parameters.
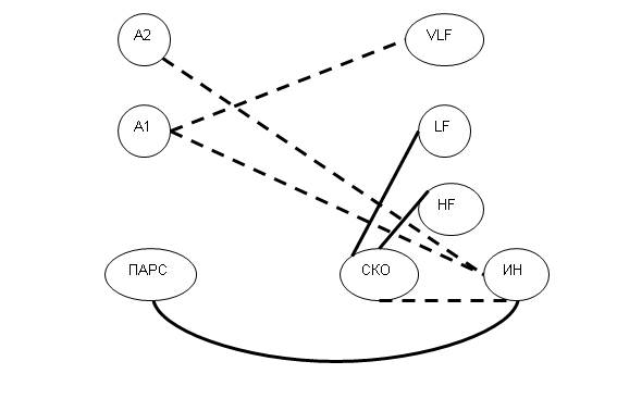
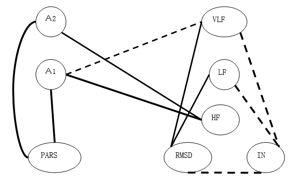
Figures 1 and 2 show the interrelations of the of HRV and SSEP parameters in the groups as graphical models (correlation pleiades).
Table 2
Characteristics of SSEP (ME, (LQ; UQ)) in the Study Groups
Parameter | Control Group | Frontal Epilepsy | Temporal Epilepsy | H | P |
Me; LQ; UQ | Me; LQ; UQ | Me; LQ; UQ | |||
A1 left | 1.1;0.3;1.5 | 1.2;0.9;2.6 | 1.7;1.1;2.5 | 5.1 | 0.078 |
A2 left | 0.7;0.2;1.6 | 2.1;0.7;5.1 | 2.6;0.9;5.0 | 14.8 | 0.001 |
Note: A1, amplitude of the first phase of SSEP; A2, amplitude of the second phase of SSEP
The following notations were used in the figures: HRV parameters include VLF, LF, HF, SDNN, and SI; and characteristics of SSEP are A1, A2. Solid lines reflect positive correlations and dotted lines indicate negative correlations. The following relationships between HRV and SSEP parameters were identified in the temporal epilepsy group (Figure 1): A1 SSEP on the right, VLF (R=-0.690; p=0.047); A1 SSEP, HF (R=0.714, p=0.047); A2 SSEP right, HF (R=0.667; p=0.048); A1 SSEP, PARS (R=0.730; p=0.039); A2 SSEP, PARS (R=0.756; p=0.029); SI, LF (R=-0.833; p=0.010); SI (R=-0.809; p=0.015); SDNN, LF (R=0.667; 0.048); SDNN, VLF (R=0.690; p=0.047); SDNN, SI (R=-0.910; p=0.028) (10 correlations).
In the frontal epilepsy group, the following reliable links were established (Figure 2): A2 SSEP, SI (R=-0.942; p=0.005); A1 SSEP, SI (R=-0.829; p=0.042); A1 SSEP, VLF (R=-0.829; p=0.041); SDNN, HF (R=0.857; p=0.857, p=0.013); SDNN, LF (R=0.869, p=0.014); SDNN, IN (R=-0.929, p=0.023), and SI, PARS (R=0.810, p=0.027) (7 correlations).
A significantly greater number of correlation relationships were determined in patients with focal temporal lobe epilepsy, which might reflect a greater conjugation in the activity of physiological mechanisms; an increase in the intrasystemic tension in patients with focal temporal lobe epilepsy reflects a significant limitation of functional reserves in this group.
To establish the relationship between the course of focal epilepsy and autonomic support parameters, a logit regression analysis model was created. The parameters of this model are given in Table 3.
As regards the characteristics of convergence of the model, the chi-square value was 9.4 (p=0.024; we used maximum likelihood loss function), and the correct prediction in group 1 was favorable in 83.3% and unfavorable in 72.5%.
The prevalence of sympathetic influences, as a manifestation of the function of stress-realizing systems [18-20], is evident in both groups with epilepsy. With this, according to the analysis of SSEP, a higher activity of the suprasegmental autonomic centers in the group of patients with epilepsy was determined, which agrees with the results of other authors [21]
Notes: upper quartile, UQ; lower quartile, LQ; VLF, very low frequency (domain of HRV spectrum analysis); LF, low frequency (domain of HRV spectrum analysis); HF, high frequency (domain of HRV spectrum analysis); SDNN, standard deviation of normal to normal R-R intervals; SI, stress index of HRV; SSEP, skin sympathetic evoked potentials
Fig. 1. Relationship between parameters in patients with focal temporal epilepsy
Notes: upper quartile, UQ; lower quartile, LQ; VLF, very low frequency (domain of HRV spectrum analysis); LF, low frequency (domain of HRV spectrum analysis); HF, high frequency (domain of HRV spectrum analysis); SDNN, standard deviation of normal to normal R-R intervals; SI, stress index of HRV; SSEP, skin sympathetic evoked potentials
Fig. 2. Relationship between parameters in patients with focal frontal epilepsy
Table 3
Characteristics of Logit Regression Model for Distribution of Studied Individuals in Groups with Different Course of the Disease
Parameter | Coefficient | Chi-square | p | Odds ratio |
Intercept term | -0.18 | 3.9 | 0.048 | 2.35 |
A2 amplitude | 0.046 | 4.0 | 0.047 | 0.77 |
SDNN | -0.107 | 3.9 | 0.048 | 0.98 |
VLF | 0.259 | 4.0 | 0.047 | 1.04 |
According to the results of the correlation analysis, in the temporal lobe epilepsy group, the initial state is characterized by greater intrasystemic tension, reflecting a high level of physiological «costs» in comparison with the frontal epilepsy group. A meaningful analysis of individual relationships in groups is complicated and should take into account a complex of hierarchical, functionally antagonistic relationships bet-ween different levels of autonomic regulation and of latent (not clearly evident) variables reflecting differences in the functional state of the examined individuals [19]. Along with similar relationships reflecting the functional antagonism of sympathetic and parasympathetic autonomic regulatory influences (negative correlations of RMS and IN), attention is drawn to the peculiarities of the relationship between the suprasegmental (A1 and A2) and segmental (HF) autonomic regulation circuits in patients with temporal lobe epilepsy (positive correlations reflecting the role of trophotropic suprasegmental influences in the activation of segmental parasympathetic influences), as well as negative correlations of the parameters of suprasegmental influences and SI, characte-rizing a decrease in the role of suprasegmental centers in the regulation of sympathetic influences in patients with focal frontal epilepsy.
At the same time, the logit regression analysis model allows, on the basis of indicators of autonomic support of activity, to effectively distribute patients with focal epilepsy to groups with different disease courses, which reflects significance of these parameters in the description of the clinical and functional characteristics of patients, while the parameters of the activity of the suprasegmental centers of autonomic regulation had the greatest «odds ratio» characteristics [22].
Conclusions
1. Sympathetic influences predominate in the focal epilepsy group; with this, informa-tional regulatory insufficiency of the inclusion of autonomic centers in the mechanisms of vegetative support of the activity is deter-mined.
2. The characteristics of SSEPs reflect the higher level of activation of ergotropic mechanisms in patients with epilepsy.
3. The intrasystemic relationship bet-ween the autonomic support parameters demonstrate an increase in the intrasystemic tension and a limitation of functional reserves in patients with temporal epilepsy compared with that in patients with frontal epilepsy.
4. The logit regression analysis model demonstrates the importance of both segmen-tal and suprasegmental mechanisms of auto-nomic support in the separation of patients with focal epilepsy into groups with different disease course.
Additional Info
Financing of study. Budget of Ryazan State Medical University.
Conflict of interests. The authors declare no actual and potential conflict of interests which should be stated in connection with publication of the article.
Participation of authors. Yu.I. Medvedeva – concept and design of a research, collecting and processing of material, writing of the text, responsibility for integrity of all parts of article, R.A. Zorin – concept and design of a research, collecting and processing of material, editing, V.A. Zhadnov – concept and design of a research, statement of a final version of article, M.M. Lapkin – concept and design of a research, editing.
About the authors
Julia I. Medvedeva
Ryazan State Medical University
Author for correspondence.
Email: medvedeva_julia89@mail.ru
ORCID iD: 0000-0003-2292-6990
SPIN-code: 9025-8780
ResearcherId: Н-1698-2018
PhD-Student of the Department of Neurology and Neurosurgery, Ryazan State Medical University
Russian Federation, RyazanRoman A. Zorin
Ryazan State Medical University
Email: info@eco-vector.com
ORCID iD: 0000-0003-4310-8786
SPIN-code: 5210-5747
ResearcherId: G-8833-2018
MD, PhD, Associate Professor of the Department of Neurology and Neurosurgery, Ryazan State Medical University
Russian Federation, RyazanVladimir A. Zhadnov
Ryazan State Medical University
Email: info@eco-vector.com
ORCID iD: 0000-0002-5973-1196
SPIN-code: 1632-5083
ResearcherId: A-7378-2017
MD, PhD, Professor of the Head of the Department of Neurology and Neurosurgery, Ryazan State Medical University
Russian Federation, RyazanMichael M. Lapkin
Ryazan State Medical University
Email: info@eco-vector.com
ORCID iD: 0000-0003-1826-8307
SPIN-code: 5744-5369
ResearcherId: S-2722-2016
MD, PhD, Professor, Head of the Department of Physiology with the Course of Psychophysiology, Ryazan State Medical University
Russian Federation, RyazanReferences
- Shprakh VV, Sinkov AV, Sinkova GM. Cerebrogenic disorders of rhythm and conduction of the heart in patients with epilepsy. Zhurnal Nevrologii i Psikhiatrii imeni S.S. Korsakova. 2000;(9):16-20. (In Russ).
- Yildiz GU, Dogan EA, Dogan U, et al. Analysis of 24-hour heart rate variations in patients with epilepsy receiving antiepileptic drugs. Epilepsy & Behavior. 2011;20(2):349-54. doi: 10.1016/j.yebeh.2010.12.001
- Bateman LM, Spitz M, Seyal M. Ictal hypoventilation contributes to cardiac arrhythmia and SUDEP: report on two deaths in video-EEG-monitored patients. Epilepsia. 2010;51(5):916-20. doi:10.1111/ j.1528-1167.2009.02513.x
- Veyn AM, Voznesenskaya TG, Vorob’yeva OV, et al.; Veyn AM, ed. Vegetativnyye rasstroystva: klinika, diagnostika, lecheniye. Moscow: MIA; 2003. (In Russ).
- Karlov VA. Autonomic dysfunction as additive risk factor of epilepsy. Zhurnal Nevrologii i Psikhiatrii imeni S.S. Korsakova. 2012;112(5):108-13. (In Russ).
- Ficker DM. Sudden unexplained death and injury in epilepsy. Epilepsia. 2000;41(Suppl 2):7-12. doi:10. 1111/j.1528-1157.2000.tb01519.x
- Mironov VA, Mironova TF, Bavykin MV. Neyrokardiologiya v diagnostike kardioaritmiy. Akademicheskiy Zhurnal Zapadnoy Sibiri. 2013;9 (5):83-5. (In Russ).
- Karlov VA, Karlova SV. Sudden unexplained deaths of epileptics. Neurological Journal. 2004; 9(2):24-28. (In Russ).
- Jansen K, Lagae L. Cardiac changes in epilepsy. Seizure. 2010;19(8):455-60. doi: 10.1016/j.seizure.2010.07.008
- Tkachenko EV. The assessment of vegetative nervous system and abnormalities of heart rhythm of children with epilepsy. Medical Almanac. 2010;(3): 164-8. (In Russ).
- Jarczok MN, Jarczok M, Mauss D, et al. Autonomic nervous system activity and workplace stressors – a systematic review. Neuroscience and Biobehavioral Reviews. 2013;37(8):1810-23. doi:10.1016/j. neubiorev.2013.07.004
- Bayevsky RM. Variability of the warm rhythm in space medicine. In: The heart rhythm and the type of autonomic regulation in assessing the health of the population and functional training of athlete: Proceedings of the VI All Russia Symposium with international participation; Izhevsk, 11-12 October 2016. Izhevsk; 2016. P 15-9. (In Russ).
- Luque-Casado A, Zabala M, Morales E, et al. Cognitive performance and heart rate variability: the influence of fitness level. PLos One. 2013;8(2): e56935. doi: 10.1371/journal.pone.0056935
- Boyev VM, Borshchuk EL, Ekimov AK, et al. Rukovodstvo po obespecheniyu resheniya mediko-biologicheskikh zadach s primeneniyem programmy Statistica 10.0. Orenburg: Yuzhnyy Ural; 2014. (In Russ).
- Pittiq A, Arch JJ, Lam CWR, et al. Heart rate and heart rate variability in panic, social anxiety, obsessive-compulsive, and generalized anxiety disorders at baseline and in response to relaxation and hyperventilation. International Journal of Psychophysiology. 2013; 87(1):19-27. doi: 10.1016/j.ijpsycho.2012.10.012
- Maetzler W, Karam M, Berger MF, et al. Time- and frequency-domain parameters of heart rate variability and sympathetic skin response in Parkinson’s disease. Journal of Neural Transmission. 2015;122 (3):419-25. doi: 10.1007/s00702-014-1276-1
- Zheng XN, Zhang LJ, Liang H, et al. Dynamical examination of auditory event-related potentials P300 and sympathetic skin response in people with insomia of Sweet Dream Capsule therapy. Zhong-guo Zhongyao Zazhi. 2004;29(8):800-2.
- Gafurov BG, Abdurakhmanova ND, Busakov BC. Cardiovascular disorders in patients with epilepsy. Medical Almanac. 2009;(4):186-9. (In Russ).
- Zorin RA, Zhadnov VA, Lapkin MM. Clinico-physiological characteristics of patients with epilepsy with different effectiveness of purposeful activity on the basis of electrophysiological parameters. I.P. Pavlov Russian Medical Biological Herald. 2015;(4):68-73. (In Russ).
- Kolsal E, Serdaroğlu A, Cilsal E, et al. Can heart rate variability in children with epilepsy be used to predict seizures? Seizure. 2014;23(5):357-62. doi: 10.1016/j.seizure.2014.01.025
- Lesik OO, Zhadnov VA. Perculiarity of parameters of somatosensory evoked potentials in epilepsy in men and women. Medical Alphabet. 2016;3(22): 47-9. (In Russ).
- Miranda AA, Zorin RA, Zhadnov VA. Prognosis of symptomatic epilepsy development in patients with brain tumors through analysis of neurophysi-ological parameters and binary logistic regression. I.P. Pavlov Russian Medical Biological Herald. 2017; 25(2):223-30. (In Russ).






