A mathematical model of the motion of an unmanned tractor with front steerable wheels during the ‘single lane change’ maneuver
- Authors: Sukharev R.Y.1, Letopolsky A.B.2, Sachuk A.Y.1
-
Affiliations:
- Siberian State Automobile and Highway University
- Siberian State Automobile and Highway UniversityОмск
- Issue: Vol 91, No 6 (2024)
- Pages: 770-778
- Section: Theory, designing, testing
- Submitted: 06.12.2024
- Accepted: 26.12.2024
- Published: 21.12.2024
- URL: https://journals.eco-vector.com/0321-4443/article/view/642598
- DOI: https://doi.org/10.17816/0321-4443-642598
- ID: 642598
Cite item
Abstract
BACKGROUND: The motion of an unmanned tractor can be represented in the form of elementary primitives, one of which is the ‘single lane change’ maneuver. Taking into account the kinematic limitations of a wheeled mover with front steerable wheels, it is necessary to calculate in advance the coordinates of the beginning of the maneuver depending on the magnitude of the displacement and the motion velocity for accurate and effective planning of the motion path.
OBJECTIVE: Development of a mathematical model of the motion of an unmanned wheeled tractor with front steerable wheels when performing the ‘single lane change’ maneuver, obtaining analytical dependences of the length of the maneuver and the time of the control signal from the motion velocity and the required displacement value.
METHODS: To achieve this aim, the mathematical model of the kinematics of the curvilinear motion of a wheeled tractor with front steerable wheels was developed. The description of the maneuver and possible motion paths are given.
RESULTS: During the theoretical study, the dependences of the time of the control signal and the length of the maneuver were obtained, depending on the required amount of displacement when the tractor is moving at various velocities. The approximation of the obtained data made it possible to obtain analytical dependencies.
CONCLUSIONS: The obtained dependencies can be used to control unmanned tractors with front steerable wheels at various displacement values and when moving at various velocities to perform the ‘single lane change’ maneuver clearly at specified waypoints.
Keywords
Full Text
ВВЕДЕНИЕ
Движение беспилотного трактора может быть представлено как совокупность элементарных примитивов, среди которых: движение по прямой, движение по дуге заданного радиуса на заданный угол изменения азимута (поворот), манёвр «переставка» (смена полосы движения).
Существует достаточно большое количество методов планирования траектории движения. Один из них — это метод, основанный на клотоидах (Clothoid-Curve based method). Данный метод используется для проектирования дорог с переменной кривизной. В работе [1] данный метод применяется для построения траектории ухода от столкновения на соседнюю полосу совместно с торможением. В то время, как было показано в [2] указанный метод позволяет плавно изменять траекторию для исключения опрокидывания автомобиля. В статье [3] на клотоидах основан контроллер парковки автомобиля. В [4] клотоидный метод применяется для плавного возврата самолёта на траекторию. Авторы исследования [5] использовали обсуждаемый метод для уменьшения числа путевых точек, по которым строится траектория. В работе [6] предлагается использовать данный метод для сглаживания кривой управления, рассчитанной по методу чистого преследования (Pure Pursuit).
ЦЕЛЬ РАБОТЫ
Разработка математической модели движения беспилотного колёсного трактора с передними управляемыми колёсами при выполнении манёвра «переставка», получение аналитических зависимостей длины манёвра и времени подачи управляющего сигнала от скорости движения и требуемой величины смещения.
МЕТОДЫ
Дизайн исследования
Заданная траектория движения представляет собой ступенчатое изменение с величиной смещения ΔПЕР (манёвр «переставка») (рис. 1).
Рис. 1. Идеальная траектория движения трактора при выполнении манёвра «переставка»: Δпер — величина смещения манёвра «переставка»; Sпер — длина манёвра; Rmin — минимальный радиус поворота.
Fig. 1. The ideal path of the tractor when performing the ‘single lane change’ maneuver: Δпер — the amount of displacement of the ‘single lane change’ maneuver; Sпер — the length of the maneuver; Rmin — the minimum turning radius.
Трактор с длиной базы L, движется прямолинейно по заданной траектории с постоянной скоростью V. Скорость поворота передних управляемых колес ωк — постоянна. Максимальный угол поворота передних колёс — φк max. Копирной точкой трактора является центральная точка заднего моста.
Математическая модель движения колёсного трактора
Для выполнения заданного манёвра необходимо определить координаты точки начала подачи сигнала на передние управляемые колёса и время подачи сигнала при условии, что точка перелома траектории движения трактора должна совпасть с заданной траекторией.
Идеальная траектория манёвра «переставка» представлена на рис. 1. Она состоит из двух дуг: AB и BC.
В идеальных условиях (моментальный поворот передних управляемых колёс) управляющий сигнал будет иметь вид, представленный линией 1 на рис. 2.
Рис. 2. Идеальная и реальные формы управляющего сигнала поворота передних колёс: tпер — время подачи управляющего сигнала; φк — угол поворота передних колёс; φк max — максимальный угол поворота передних колёс; 1 — идеальная форма управляющего сигнала; 2–4 — реальные формы управляющего сигнала.
Fig. 2. Ideal and real forms of the control signal for steering the front wheels: tпер — the time of the control signal; φк — the steer angle of the front wheels; φк max — the maximum steer angle of the front wheels; 1 — the ideal form of the control signal; 2–4 — the real forms of the control signal.
При этом время , за которое машина пройдёт дугу AB можно вычислить из формулы длины дуги:
, (1)
, (2)
. (3)
Минимальный радиус поворота трактора с передними управляемыми колёсами является конструктивным параметром и зависит от длины базы L и максимального угла поворота колёс:
. (4)
В данном случае вычислить длину манёвра достаточно просто:
. (5)
Однако достичь идеальной формы управляющего сигнала без остановки трактора в точках поворота невозможно, поскольку рулевое управление имеет свою скорость работы, следовательно, вертикальные участки сигнала будут иметь наклон, пропорциональный скорости поворота передних управляемых колес (см. рис. 2, линии 2, 3, 4).
Математическому описанию процесса поворота машин посвящено большое количество работ [7–14].
Для дальнейшего описания была составлена расчётная схема и математическая модель поворота трактора с передними управляемыми колёсами.
Математическая модель поворота трактора с передними управляемыми колёсами (рис. 3) описывается уравнениями (9)–(11) и может быть представлена в виде структурной схемы математической модели поворота машины с передними управляемыми колёсами (рис. 4) [7–11].
Рис. 3. Плоская расчётная схема процесса поворота трактора с передними управляемыми колёсами: L — длина базы трактора; V — скорость движения; φк — угол поворота передних колёс; γ — курсовой угол; RЗ — радиус поворота центральной точки заднего моста (OЗ ); Oп — центр поворота.
Fig. 3. A flat analytical scheme of the process of turning a tractor with front steerable wheels: L — the length of the tractor base; V — the motion velocity; φк — the steer angle of the front wheels; γ — the yaw angle; RЗ — the yaw radius of the central point of the rear axle (OЗ ); Oп — the center of rotation.
Рис. 4. Структурная схема математической модели процесса поворота трактора с передними управляемыми колёсами: fiK — угол поворота передних колёс φК; V — скорость движения V; L — длина базы трактора L; gamma — курсовой угол γ; gamma0 — начальный курсовой угол γ0; x0 — начальная координата по оси OX; y0 — начальная координата по оси OY.
Fig. 4. Block diagram of a mathematical model of the process of turning a tractor with front steerable wheels: fiK — the steer angle of the front wheels φК; V — the motion velocity V; L —the tractor base length L; gamma — the yaw angle γ; gamma0 — the initial yaw angle γ0; x0 — the initial coordinate along the OX axis; y0 — the initial coordinate along the OY axis.
; (9)
; (10)
. (11)
Если принять скорость поворота передних управляемых колёс за постоянную величину, то траектория движения машины может быть описана биклотоидой, т.е. плоской кривой, у которой радиус кривизны изменяется линейно, как функция пути.
Параметрически клотоида может быть описана с помощью интегралов Френеля [1]:
, (12)
. (13)
В зависимости от параметров машины и параметров требуемой траектории поворота машина может не достичь максимального угла поворота передних колёс при выполнении манёвра.
Таким образом, возможны два варианта траектории — биклотоида и биклотоида с круговой вставкой (рис. 5). Биклотоида соответствует формам 3 и 4 управляющего сигнала, а биклотоида с круговой вставкой — форме 2 (см. рис. 2).
Рис. 5. Биклотоида и биклотоида с круговой вставкой: R — радиус поворота.
Fig. 5. Biclothoid and biclothoid with circular insert: R — the turning radius.
Система, представленная уравнениями (12) и (13), не имеет аналитического решения и в большинстве работ принимается допущение, что кривая описывается с помощью кубического полинома. В данной работе приведено численное решение.
РЕЗУЛЬТАТЫ
В ходе теоретических исследований в качестве постоянных параметров были выбраны длина базы трактора L = 4 м и угловая скорость поворота передних управляемых колёс ωк = 0,2 рад/с; варьируемыми параметрами являлись скорость трактора V = 0,5 – 1,0 м/с (шаг — 0,1 м/с) и величина смещения Δпер = 1 – 5 м (шаг – 1 м).
Целью исследований было получение аналитических зависимостей длины манёвра Sпер = f(Δпер, V) и времени подачи сигнала на рулевое управление tпер = f(Δпер, V).
Форма управляющего сигнала на передние поворотные колёса представлена на рис. 6.
Рис. 6. Форма управляющего сигнала (угол поворота передних колёс).
Fig. 6. The shape of the control signal (the steer angle of the front wheels).
На рис. 7 приведены траектории движения машины при варьировании времени подачи сигнала на рулевое управление.
Рис. 7. Траектории движения трактора при различных значениях скорости.
Fig. 7. Tractor motion path at various velocity values.
Для точного варьирования величины смещения необходимо было определить аналитическую зависимость необходимого времени подачи сигнала tпер для достижения заданного значения величины смещения Δпер при различных значениях скорости V.
Результаты исследований представлены на рис. 8. Полученные значения были аппроксимированы (рис. 9) уравнением регрессии (14).
Рис. 8. Зависимости величины смещения ΔПЕР от времени подачи сигнала tПЕР при различных скоростях движения V.
Fig. 8. Dependences of the value of the displacement of the ΔПЕР on the time of the signal tПЕР at various motion velocities V.
Рис. 9. Аппроксимация зависимости величины смещения ΔПЕР от времени подачи сигнала tПЕР при различных скоростях движения V.
Fig. 9. Approximation of the dependence of the value of the displacement of the ΔПЕР on the time of the signal tПЕР at various motion velocities V.
(14)
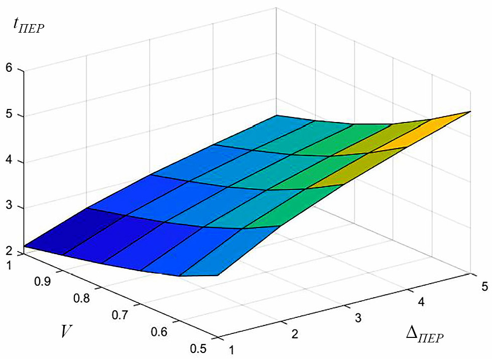
Благодаря полученному уравнению регрессии были определены значения времени подачи сигнала tпер для выполнения манёвра «переставка» на заданную величину смещения Δпер при различных скоростях V. Полученные значения представлены в виде поверхности на рис. 10.
Рис. 10. Зависимость времени подачи сигнала tПЕР от величины смещения ΔПЕР и скорости машины V.
Fig. 10. Dependence of the time of the signal tПЕР on the value of the displacement ΔПЕР and the machine velocity V.
Полученная зависимость была аппроксимирована (рис. 11) уравнением:
. (15)
Рис. 11. Аппроксимация зависимости времени подачи сигнала tПЕР от величины смещения ΔПЕР и скорости машины V.
Fig. 11. Approximation of the dependence of the time of the signal tПЕР on the value of the displacement ΔПЕР and the machine velocity V.
Помимо времени подачи сигнала, были получены значения длины манёвра «переставка» SПЕР при различных скоростях движения V и различном заданном смещении ΔПЕР. Данные значения представлены в виде поверхности на рис. 12.
Рис. 12. Зависимость длины манёвра SПЕР от величины смещения ΔПЕР и скорости машины V.
Fig. 12. Dependence of the length of the maneuver SПЕР on the magnitude of the displacement of the ΔПЕР and the machine velocity V.
Полученная зависимость была аппроксимирована (рис. 13) согласно уравнению:
. (16)
Рис. 13. Аппроксимация зависимости длины манёвра SПЕР от величины смещения ΔПЕР и скорости машины V.
Fig. 13. Approximation of the dependence of the length of the maneuver SПЕР on the magnitude of the displacement of the ΔПЕР and the machine velocity V.
Пример траекторий движения, рассчитанных с использованием полученных в статье аналитических зависимостей, представлен на рис. 14.
Рис. 14. Траектории движения трактора при выполнении манёвра «переставка» на величину смещения 3 м с разными значениями скорости.
Fig. 14. The tractor motion paths during the ‘single lane change’ maneuver by a displacement of 3 m with various velocity values.
ОБСУЖДЕНИЕ
Резюме основного результата исследования
Полученные в результате исследований аналитические зависимости (15) и (16) могут быть использованы для планирования траектории движения колёсного беспилотного трактора с передними управляемыми колесами.
Ограничения исследования
Полученные зависимости применимы для трактора с длиной базы 4 метра, скоростью поворота передних колёс 0,2 рад/с и в пределах изменения величины смещения от 1 до 5 метров, а скорости движения от 0,5 до 1 м/с.
ЗАКЛЮЧЕНИЕ
В ходе исследований была составлена математическая модель процесса поворота машины с передними управляемыми колёсами. Составлено описание манёвра «переставка», представляющего собой биклотоиду. При проведении численного эксперимента получены значения времени подачи управляющего сигнала и длины манёвра в зависимости от скорости движения трактора и необходимой величины смещения при выполнении манёвра «переставка». В результате аппроксимации полученных значений выведены аналитические зависимости (15) и (16), по которым можно вычислить координаты начала манёвра и длительность подачи сигнала управления для выполнения манёвра «переставка» на заданной скорости и на заданную величину смещения.
Полученные зависимости могут быть использованы в алгоритмах планирования траектории движения беспилотных тракторов с передними управляемыми колёсами. Учитывая ограничения применимости полученных результатов исследований, в дальнейших исследованиях предполагается изучить влияние скорости поворота передних управляемых колёс и длины базы машины на процесс выполнения манёвра «переставка», что позволит расширить границы применимости результатов.
ДОПОЛНИТЕЛЬНАЯ ИНФОРМАЦИЯ
Вклад авторов. Р. Ю. Сухарев — научное руководство, формирование структуры статьи, создание математической модели, анализ и доработка текста; А.Б. Летопольский — обзор литературных источников, проведение теоретических исследований; А.Ю. Сачук — проведение теоретических исследований, оформление результатов. Авторы подтверждают соответствие своего авторства международным критериям ICMJE (все авторы внесли существенный вклад в разработку концепции, проведение исследования и подготовку статьи, прочли и одобрили финальную версию перед публикацией).
Конфликт интересов. Авторы декларируют отсутствие явных и потенциальных конфликтов интересов, связанных с проведённым исследованием и публикацией настоящей статьи.
Источник финансирования. Авторы заявляют об отсутствии внешнего финансирования при проведении исследования и подготовке публикации.
ADDITIONAL INFORMATION
Authors’ contributions. R.Yu. Sukharev — scientific guidance, formation of the structure of the manuscript, creation of a mathematical model, analysis and revision of the text; A.B. Letopolsky — review of literary sources, conducting theoretical research; A.Yu. Sachuk — conducting theoretical research, results processing. The authors confirm that their authorship meets the international ICMJE criteria (all authors have made a significant contribution to the development of the concept, research and preparation of the article, read and approved the final version before publication).
Competing interests. The authors declare that they have no competing interests.
Funding source. This study was not supported by any external sources of funding.
About the authors
Roman Yu. Sukharev
Siberian State Automobile and Highway University
Author for correspondence.
Email: suharev_ry@mail.ru
ORCID iD: 0000-0002-2627-8110
SPIN-code: 5918-3684
Dr. Sci. (Engineering), Associate Professor, Head of the Automation and Power Engineering Department
Russian Federation, OmskAnton B. Letopolsky
Siberian State Automobile and Highway UniversityОмск
Email: antoooon-85@mail.ru
ORCID iD: 0000-0003-3503-131X
SPIN-code: 6772-8710
Cand. Sci. (Engineering), Associate Professor, Head of the Construction, Lifting, Transport and Oil & Gas Machinery Department
Russian Federation, OmskAlexey Yu. Sachuk
Siberian State Automobile and Highway University
Email: a.u.sachuk@gmail.ru
ORCID iD: 0000-0002-4980-8962
SPIN-code: 9401-3110
Cand. Sci. (Engineering), Associate Professor, Associate Professor of the Construction, Lifting, Transport and Oil & Gas Machinery Department
Russian Federation, OmskReferences
- Lin P, Javanmardi E, Tsukada M. Clothoid Curve-Based Emergency-Stopping Path Planning With Adaptive Potential Field for Autonomous Vehicles. IEEE Transactions on Vehicular Technology. 2024;73(7):9747-9762. doi: 10.1109/TVT.2024.3380745
- Shaju A, Southward S, Ahmadian M. Enhancing Autonomous Vehicle Navigation with a Clothoid-Based Lateral Controller. Applied Sciences. 2024;14(5). doi: 10.3390/app14051817
- Kim DJ, Chung CC. Automated Perpendicular Parking System With Approximated Clothoid-Based Local Path Planning. IEEE Control Systems Letters. 2021;5(6):1940–1945. doi: 10.1109/LCSYS.2020.3044254
- Theodore Tuttle, Jay Wilhelm. Minimal length multi-segment clothoid return paths for vehicles with turn rate constraints. Frontiers in Aerospace Engineering. 2022;1. doi: 10.3389/fpace.2022.982808
- Lima PF, Trincavelli M, Mårtensson J, et al. Clothoid-based model predictive control for autonomous driving. In: 2015 European Control Conference (ECC), Linz, Austria. 2015:2983–2990. doi: 10.1109/ECC.2015.7330991
- Li J., Lou J., Li Y., et al. Trajectory Tracking of Autonomous Vehicle Using Clothoid Curve. Appl. Sci. 2023;13. doi: 10.3390/app13042733
- Sukharev RYu. Mathematical models of the processes of turning wheeled road-building machines. Scientific and technical bulletin of the Bryansk State University. 2021;3:259–269. (In Russ.) doi: 10.22281/2413-9920-2021-07-03-259-269
- Sukharev RYu. Trajectory plotting algorithm for a self-driving road grader. J. Phys.: Conf. Ser. 2021;2096. doi: 10.1088/1742-6596/2096/1/012181
- Sukharev RYu, Semkin DS, Ignatov SD. The system of autonomous control of a road-building machine. Scientific and technical bulletin of the Bryansk State University. 2024;1:55–64. (In Russ.) doi: 10.22281/2413-9920-2024-10-01-55-64
- Shcherbakov VS, Portnova AA, Sukharev RYu. Improvement of the steering control of a grader with an articulated frame. Omsk: SibADI; 2016. (In Russ.)
- Shcherbakov VS, Sukharev RYu, Korytov MS. Development of the theory of optimal control of road and construction machinery based on satellite navigation systems. Omsk: SibADI; 2017. (In Russ.)
- Luo D, Huang X, Huang Y, et al. Optimal Trajectory Planning for Wheeled Robots (OTPWR): A Globally and Dynamically Optimal Trajectory Planning Method for Wheeled Mobile Robots. Machines. 2024;12. doi: 10.3390/machines12100668
- Zhan J., Li W., Wang J., Xiong S., et al. Research on Trajectory Planning and Tracking Algorithm of Crawler Paver. Machines. 2024;12. doi: 10.3390/machines12090650
- Li Y, Li G, Wang X. Research on Trajectory Planning of Autonomous Vehicles in Constrained Spaces. Sensors. 2024;24. doi: 10.3390/s24175746
Supplementary files

















