Assessment of the weight and consistency of the interaction of specialists in the polyprofessional teams
- Authors: Mitikhin V.G.1, Solokhina T.A.2
-
Affiliations:
- Mental Health Research Center
- Mental Health Research Centre
- Issue: Vol LII, No 1 (2020)
- Pages: 30-33
- Section: Original study arcticles
- Submitted: 15.10.2019
- Accepted: 24.01.2020
- Published: 23.06.2020
- URL: https://journals.eco-vector.com/1027-4898/article/view/16459
- DOI: https://doi.org/10.17816/nb16459
- ID: 16459
Cite item
Full Text
Abstract
The aim of the work is a systematic analysis of the problem of the effectiveness of interaction between specialists of polyprofessional teams during psychosocial rehabilitation interventions. Formation of procedures and algorithms for processing the results of processing expert information to assess the weight and consistency of decisions based on the method of analysis of hierarchies.
The material for this work was a set of Russian and foreign scientific publications devoted to use and processing of the expert data presented in different scales: categorical, rank, scales of relations.
Methods of data analysis: rank methods, methods of system data analysis and, in particular, algorithms of the analytic hierarchy process.
Results. It is shown that the issues of interdisciplinary interactions of team members, and the procedures for assessing the weight and consistency of decisions made by team members, are naturally represented by the appropriate hierarchies, the analysis of which is carried out by means of the method of hierarchy analysis.
Summary. The fundamental difference between the estimates obtained by means of the hierarchy analysis method and the rank estimates is due to the fact that numerical estimates of the weight and consistency of decisions are formed, which depend on the qualification of employees, the patient’s condition and the characteristics of the environment.
Full Text
Современная биопсихосоциальная парадигма психических расстройств и перенесение основной части работы по реабилитации пациентов во внебольничные условия вызвала к жизни так называемые полипрофессиональные бригадные формы помощи психически больным [1–5]. Современные бригадные формы курации психически больных делают необходимой оценку состояния пациента с точки зрения не только наличия или отсутствия у него клинических проявлений заболевания, но и всего характера его существования в социальной действительности.
Организующим началом, объединяющим усилия различных членов бригады, служит концепция функциональной диагностики [4], поскольку только целостная оценка состояния пациента позволяет бригаде, руководимой врачом-психиатром и состоящей из специалистов разного профиля (психиатров, психотерапевтов, психологов, специалистов по социальной работе, социальных работников, медицинских сестёр), сформулировать цели и задачи, стоящие перед каждым из её членов.
В то же время в практической деятельности, как отмечают авторы ряда работ [1–5], хорошо известны серьёзные проблемы взаимодействия специалистов внутри этих бригад. В частности, указывают, что в коллектив входят специалисты с разными способностями, квалификацией и занимающие различные места в управленческой иерархии, в результате чего вопросы лидерства, подчинённости и консенсуса нередко приводят к потере эффективности работы, как отдельных членов этих бригад, так и самих бригад в целом.
При оценке состояния и поведения пациента необходимо принимать решения (например, оценка психопатологического состояния, постановка диагноза и др.) на основе разнородной информации. Эта информация иерархически организована и включает как количественные показатели (например, возраст, длительность заболевания и др.), так и нечисловые (ранговые) показатели (например, выраженность психопатологических симптомов, характеристики социального функционирования и др.). Для решения этой проблемы необходимо использование системного подхода. В настоящее время наиболее эффективным методом принятия решения для многокритериальных проблем, в которых должна обрабатываться разнородная информация (количественная и качественная), служит метод анализа иерархий [6–11].
Цель работы — системный анализ проблемы эффективности взаимодействия специалистов полипрофессиональных бригад; формирование процедур и алгоритмов обработки результатов экспертной информации для оценки весомости и согласованности принимаемых решений на основе метода анализа иерархий.
Материалом для данной работы послужила совокупность российских и зарубежных научных публикаций, посвящённых использованию и обработке экспертных данных, представленных в разных шкалах: категориальных, ранговых, шкал отношений [6–11]. Методы анализа данных: ранговые методы, методы системного анализа данных и, в частности, алгоритмы метода анализа иерархий.
Системообразующий фактор функционального диагноза — адаптационно-компенсаторные возможности больного, определяющие характер функционирования пациента. Функциональный диагноз способствует проведению углублённого и дифференцированного анализа различных (а не только болезненно изменённых) аспектов жизнедеятельности пациента. Следует особо подчеркнуть, что есть тесная взаимозависимость как между параметрами внутри каждого из блоков, так и между блоками функционального диагноза. К примеру, параметр «качество жизни» тесно связан не только с другими интегративными характеристиками, но и взаимозависим с определяющими их тремя блоками функционального диагноза: клинико-биологическим, психологическим и социальным.
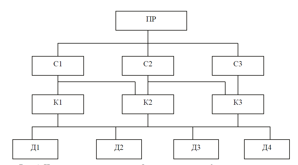
Рассмотрим иерархию, соответствующую проблеме установления функционального диагноза в рамках полипрофессиональной бригады. В этом случае суть соответствующей иерархии заключается в том, что для комплексной диагностики состояния больного, необходимой для оптимального выбора соответствующей программы реабилитации, нужно построить эффективное междисциплинарное взаимодействие участников бригады с учётом области профессиональной деятельности каждого из членов бригады. Поставленную проблему можно представить в виде следующей иерархии (рис. 1).
Рис. 1. Иерархическая модель проблемы постановки функционального диагноза
Здесь элементы иерархии распределены по уровням, которые опишем, начиная снизу:
– 1-й уровень — представлены возможные альтернативные диагнозы: Д1, …., Д4;
– 2-й уровень — представлены наборы критериев оценки соответствующих нарушений функционирования больного: К1 — психопатологические проявления болезни и соматические расстройства; К2 — личностные проблемы, интерперсональные проблемы, экзистенциальные проблемы; К3 — нарушения социального функционирования;
– 3-й уровень — представлены специалисты: С1 — психиатр; С2 — психолог; С3 — социальный работник;
– 4-й уровень — фокус иерархии соответствует процедуре принятия решения (ПР) руководством бригады.
Следует отметить, что на практике наборы критериев могут пересекаться (на рис. 1 этот случай соответствует связям между критериями), например психолог может оценивать как интерперсональные, так и социальные аспекты нарушения поведения, а психиатр может иметь психотерапевтическую квалификацию. Таким образом, наборы критериев оценки нарушений К1, К2, К3 можно гибко подстраивать (за счёт детализации структуры соответствующей иерархии) в соответствии с индивидуальной квалификацией членов бригады. Естественно, что при постановке окончательного диагноза руководство бригады в рамках этой модели (на основе процедур метода анализа иерархий) будет учитывать весомость соответствующих критериев оценки нарушений и уровень квалификации членов бригады (см., например, работы [7, 9, 11]).
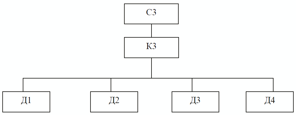
Количество вариантов (альтернатив) диагноза и критериев, количество членов бригады и структура соответствующей иерархии определяются конкретной ситуацией. Представленная на рис. 1 иерархия представляет собой пример 4-уровневой неполной иерархии. Иерархию называют полной, если между элементами соседних уровней есть все возможные связи. Если хотя бы одна связь отсутствует, то иерархию называют неполной. Отметим важный момент: неполные иерархии всегда можно представить в виде некоторой совокупности полных иерархий, что позволяет разбивать исходную сложную проблему на соответствующую последовательность простых, чётко поставленных задач и, соответственно, использовать более простые алгоритмы метода анализа иерархий [7, 9, 11]. К примеру, представленную на рис. 1 неполную иерархию можно разбить на следующую совокупность полных иерархий, которые моделируют основные этапы работы полипрофессиональной бригады. Работа отдельных специалистов бригады моделируется следующими полными 3-уровневыми иерархиями (рис. 2–4).
Рис. 2. Полная 3-уровневая иерархия для специалиста С1
Рис. 3. Полная 3-уровневая иерархия для специалиста С2
Рис. 4. Полная 3-уровневая иерархия для специалиста С3
Этап бригадного обсуждения функционального диагноза и принятие окончательного решения с учётом весомости (квалификации) специалистов моделируется следующей полной 2-уровневой иерархией (рис. 5).
Рис. 5. Полная 2-уровневая иерархия для выработки итогового (бригадного) функционального диагноза
После построения иерархий заканчивается I этап анализа проблемы оценки альтернативных диагнозов, и для перехода к следующему, II этапу (сбор исходной информации по проблеме) необходимо использовать технологию формирования результатов парных сравнений элементов иерархии и обработки полученных матриц парных сравнений [7, 9, 11]. В результате обработки собранной информации получаются оценки весомости и согласованности принимаемых решений в рамках междисциплинарного взаимодействия сотрудников полипрофессиональной бригады. Соответствующие вычислительные алгоритмы метода анализа иерархий с учётом весомости элементов иерархий достаточно подробно описаны в работах [6–11].
ВЫВОДЫ
- Для оценки весомости и согласованности взаимодействия членов полипрофессиональных бригад при постановке функционального диагноза и проведении психосоциальных вмешательств предложено использовать процедуры и алгоритмы метода анализа иерархий.
- Фундаментальное отличие оценок на основе метода анализа иерархий от ранговых оценок связано с тем, что получают числовые оценки весомости принимаемых решений, которые зависят от квалификации сотрудников, состояния пациента и характеристик окружения. Такие оценки в отличие от ранговых (см. [7]) можно использовать для любой математической обработки и формирования соответствующих количественных (регрессионных) моделей зависимости эффективности психосоциального лечения от методов лечения, состояния пациента и других факторов (например, характеристик окружения).
Авторы заявляют об отсутствии конфликта интересов по представленной статье.
About the authors
Vyacheslav G. Mitikhin
Mental Health Research Center
Author for correspondence.
Email: mvgmia@mail.ru
ORCID iD: 0000-0002-9502-5395
SPIN-code: 7722-9134
Scopus Author ID: 6507526296
ResearcherId: F-3197-2014
PhD in Physics and Mathematics, Leading Researcher of the department of mental health services
Russian Federation, 115522, Moscow, Kashirskoye highway, 34Tatyana A. Solokhina
Mental Health Research Centre
Email: tsolokhina@live.ru
ORCID iD: 0000-0003-3235-2476
SPIN-code: 7292-6023
Scopus Author ID: 6602118347
ResearcherId: F-9923-2019
D. Sc. in Medicine, head of department of mental health services
Russian Federation, 115522, Moscow, Kashirskoye highway, 34References
- Бригадное полипрофессиональное (включая психосо-циальную терапию и психосоциальную реабилитацию) оказание психиатрической помощи. Сборник методических рекомендаций. М.: Медпрактика. 2011; 284 с. [Brigadnoe poliprofessional’noe (vkljuchaja psihosocial’nuju terapiju i psihosocial’nuju reabilitaciju) okazanie psihiatricheskoj pomoshhi. Sbornik metodicheskih rekomendacij. M.: Medpraktika. 2011; 284 р. (In Russ.)]
- Гурович И.Я., Шмуклер А.Б., Сторожакова Я.А. Психо-социальная терапия и психосоциальная реабилитация в психиатрии. М.: Медпрактика-М. 2004; 491 c. [Gurovich I.Ja., Shmukler A.B., Storozhakova Ja.A. Psihosocial’naja terapija i psihosocial’naja reabilitacija v psihiatrii. M.: Medpraktika-M. 2004; 491 р. (In Russ.)]
- Казаковцев Б.А. Развитие служб психического здоровья. М.: ГЭОТАР-Медиа. 2009; 672 с. [Kazakovcev B.A. Razvitie sluzhb psihicheskogo zdorov’ja. M.: GEOTAR-Media. 2009; 672 р. (In Russ.)]
- Коцюбинский А.П., Шейнина Н.С., Бурковский Г.В. Функциональный диагноз в психиатрии. СПб.: СпецЛит. 2013; 231 с. [Kocyubinskij A.P., Shejnina N.S., Burkovskij G.V. Funkcional’nyj diagnoz v psihiatrii. SPb.: SpecLit. 2013; 231 р. (In Russ.)]
- Лиманкин О.В. Актуальные проблемы внедрения реабилитационных технологий в практику психиатрических учреждений. Социальн. и клин. психиатрия. 2012; 22 (3): 99–106. [Limankin O.V. Current challenges in introduction of rehabilitation technologies into psychiatric facilities practice. Social and clinical psychiatry. 2012; 22 (3): 99–106. (In Russ.)]
- Митихин В.Г., Алиева Л.М., Ениколопов С.Н. Применение метода анализа иерархий для обработки данных исследования телесного образа «Я» у больных психическими расстройствами. Психиатрия. 2015; 1: 29–32. [Mitikhin V.G., Alieva L.M., Enikolopov S.N. An analytic hierarchy process of body image in mental disorders. Psychiatry. 2015; 1: 29–32. (In Russ.)]
- Митихин В.Г., Солохина Т.А. Обработка полученных при использовании психометрических шкал ранговых данных на основе метода анализа иерархий. Ж. неврол. и психиатрии им. С.С. Корсакова. 2019; 119 (2): 49–54. [Mitikhin V.G., Solokhina T.A. A cardinal approach to the processing of rank data obtained within psychometric scales, based on analytic hierarchy process. Zhurnal nevrologii i psikhiatrii im. S.S. Korsakova. 2019; 119 (2): 49–54. (In Russ.)] doi: 10.17116/jnevro201911902149.
- Митихин В.Г. Интеграция подходов к диагностике и классификации психических расстройств на основе метода анализа иерархий. Неврологич. вестн. Ж. им. В.М. Бехтерева. 2018; (4): 26–30. [Mitikhin V.G. Integration of approaches to diagnosis and classification of mental disorders based on the analytic hierarchy process. Nevrologicheskii vestnik. Zhurnal im. V.M. Bekhtereva. 2018; (4): 26–30. (In Russ.)]
- Саати Т.Л. Принятие решений при зависимостях и обратных связях: аналитические сети. Пер. с англ. М.: Изд. ЛКИ. 2008; 357 с. [Saaty T.L. Decision making with dependence and feedback: The Analytic Network Process. Per. s angl. M.: Izd. LKI. 2008; 357 р. (In Russ.)]
- Саати Т.Л. Об измерении неосязаемого. Cloud of Science. 2015; 2 (1): 5–39. [Saaty T.L. On the Measurement of Intangibles. Cloud of Science. 2015; 2 (1): 5–39. (In Russ.)]
- Ястребов В.С., Митихин В.Г., Солохина Т.А., Михайлова И.И. Системно-ориентированная модель психосоциальной реабилитации. Ж. неврол. и психиатрии им. С.С. Корсакова. 2008; 108 (6): 4–10. [Yastrebov V.S., Mitikhin V.G., Solokhina T.A., Mikhailova I.I. The system-oriented model of psychosocial rehabilitation. Zhurnal nevrologii i psikhiatrii imeni S.S. Korsakova. 2008; 108 (6): 4–10. (In Russ.)]
Supplementary files








