Очистка высококонцентрированных сточных вод кожевенных производств
- Авторы: Калаева С.З.1, Хатюшин С.В.1, Жаров М.А.1,2
-
Учреждения:
- Ярославский государственный технический университет
- Национальный исследовательский Московский государственный строительный университет
- Выпуск: Том 14, № 2 (2024)
- Страницы: 38-45
- Раздел: ВОДОСНАБЖЕНИЕ, КАНАЛИЗАЦИЯ, СТРОИТЕЛЬНЫЕ СИСТЕМЫ ОХРАНЫ ВОДНЫХ РЕСУРСОВ
- URL: https://journals.eco-vector.com/2542-0151/article/view/633604
- DOI: https://doi.org/10.17673/Vestnik.2024.02.06
- ID: 633604
Цитировать
Полный текст
Аннотация
Актуальность проведения исследования обусловлена необходимостью очистки производственных сточных вод, образующихся от обработки шкур животных, до показателей ПДК, позволяющих принимать такие воды в городскую канализационную сеть. В последние годы технологизация производственных процессов кожевенных предприятий претерпела значительные изменения, что привело к образованию сточных вод с более высокими концентрациями загрязняющих показателей, включая хром. Целью исследования является определение эффективности методов и технологии обработки сточных вод кожевенного производства. В работе рассматриваются методы и процессы очистки, позволяющие обеспечить нормативные результаты, а также опыт эксплуатации очистных сооружений предприятий кожевенного производства. Рассмотрен вариант разделения стоков с процесса золения, с последующим окислением сульфидов перед сбросом в канализационную насосную станцию. Сбор данных производился на кожевенном заводе в г. Ярославле. Изучена технология производства, осуществлялся отбор проб стоков и проводились лабораторные испытания на различных этапах процесса обработки кож. Рассмотрена схема очистных сооружений, выполнен забор проб поступающих стоков на очистку и стоков очищенных вод. Проведён анализ результатов обработки стоков, представлены данные исследования, на их основе сформированы выводы по результативности применяемого способа обработки сточных вод кожевенного производства.
Ключевые слова
Полный текст
Постановка проблемы
Проект стратегии развития легкой промышленности в Российской Федерации на период до 2025 года [1] предполагает переход на новую технологическую базу, основанную на развитии малоотходных и безотходных технологических процессов, совершенствовании организации производства и управления, а также экологизацию производства кож и применение беcхромовых методов дубления, что должно заметно отразиться на технологии обработки и очистки сточных вод кожевенных предприятий. Наибольший урон экологической составляющей от кожевенного производства наносится от образовывающихся в значительном количестве сточных вод.
В Российской Федерации на настоящий момент располагается 25 основных предприятий по переработке шкур животных, где для обработки 1 т сырья (сырых шкур) используется 57–78 м3 воды, расходуется до 400 кг химических материалов и энергии в пределах 40–60 кДж. Наиболее крупные предприятия из списка [2] представлены табл. 1.
Таблица 1. Основные кожевенные заводы с долей выпуска продукции со средним объёмом годового стока
Table 1. The main tanneries with a share of production with an average annual flow volume
Предприятие | Годовой объём выпускаемой продукции, тыс.м2 | Средний годовой объём стока, тыс.м3 |
Вяземское кожевенное производство (ООО «ВКП ЛТ»), г. Вязьма Смоленской обл. | До 1 680 | 420 |
Рязанский кожевенный завод (Русская кожа), г. Рязань Рязанской обл. | До 8 640 | 2 165 |
Ярославский кожевенный завод (АО «Хром»), г. Ярославль Ярославской обл. | До 1 440 | 294 |
Талдомский кожевенный завод (ООО Арсенал), п. Северный Московской обл. | До 2 400 | 600 |
Рыбинский кожевенный завод (РКЗ), г. Рыбинск Ярославской обл. | До 60 | 15 |
Верхневолжский кожевенный завод, г. Осташков Тверской обл. | До 4 800 | 1 200 |
Волгоградский кожевенный завод (ООО Шеврет) | До 360 | 90 |
Кировский кожевенный завод (ООО Артэкс), г. Киров Кировской обл. | До 144 | 36 |
Богородский завод хромовых кож (ООО Караван-СК), г. Богородск Нижегородской обл. | До 840 | 210 |
Спасский кожевенный завод НАО, г. Спасск Рязанской обл. | До 1 200 | 300 |
Рассказовский кожевенный завод, г. Рассказово Тамбовской обл. | До 1 800 | 450 |
Чегемский кожевенный завод ОАО (ООО «Кариста»), г. Чегем, Республика Кабардино-Балкария | До 4 200 | 1 050 |
Количественный и качественный состав сточных вод кожевенного производства, представляющий собой гетерогенные системы, характеризующиеся дисперсностью, содержащие: белки, жиры, шерсть, грязь, части мездры, а также применяемые химические реагенты, зависит от перерабатываемой продукции, ее выпускаемого ассортимента, технологического процесса (применяемого оборудования, количества стоков на единицу выпускаемой продукции, вида ее переработки), режима работы, что обуславливает необходимость в поиске эффективных методов и технологий обработки. Производственные стоки на предприятии смешиваются с хозяйственно-бытовыми и подвергаются обработке по единой схеме. В табл. 2 представлены обобщённые данные о характеристике сточных вод при различных технологических операциях кожевенных производств.
В настоящее время имеется достаточно исследований в области очистки сточных вод от различных примесей, а также известны и успешно применяются способы биологической очистки производственных загрязнений [3–5]. Для очистки сточных вод кожевенных производств на территории Российской Федерации широкое применение получили схемы, включающие механические способы (процеживание, отстаивание), физико-химические способы (коагуляция, флотация, адсорбционная очистка, ионный обмен, экстракция, обратный осмос и ультрафильтрация) и биологические способы (деятельность многочисленных групп микроорганизмов) очистки.
Полнота изучения микробиологической трансформации металлов и их соединений позволяет продвигать исследования вопроса интенсификации процесса такой очистки от ионов тяжелых металлов, содержащихся в сточных водах кожевенного производства, а именно соединения хрома двух степеней окисления: Cr (III) и Cr (VI) [6].
Опыт эксплуатации механической очистки на горизонтальном отстойнике стоков кожевенных производств показал, что повышение интенсификации процесса происходит при добавлении коагулянта (сернокислого железа) и показатели очистки от исходных концентраций улучшаются по взвешенным веществам на 63 %, по ХПК на 50 % [7].
Специфика технологии, как показала практика, требует отделения из общего количества стоков, потока после операции золения, ввиду содержания в них значительного количества сульфидов до 1, 8 г/дм3, делая такие стоки токсичными. В стоке сульфиды могут находиться в трех различных формах (свободного сероводорода, гидросульфид-ионов и сульфид-ионов), а их соотношение определяется значениями pH. При смещении показателя pH в кислый диапазон содержание свободного сероводорода резко возрастает, а при смещении в щелочной сокращается, что отрицательно влияет на процесс обработки [8].
В целом стоки кожевенных предприятий с точки зрения биохимической очистки можно отнести к разряду тяжелых вод ввиду присутствия в них токсичных веществ высоких концентраций, которые ограничивают жизнедеятельность микроорганизмов. В настоящее время предельно допустимые концентрации (ПДК) загрязняющих веществ в стоках кожевенных заводов территориально различаются и жестко регламентируются (табл. 3).
Состав сточных вод и концентрации загрязнений варьируются в широком диапазоне, что усложняет выбор способов очистки и технологических схем очистных сооружений и их эксплуатацию, поэтому исследования в этой области продолжаются, а разработка новых методов и технологических схем очистки продолжает оставаться весьма актуальной.
Таблица 2. Характеристика технологических сточных вод при различных операциях кожевенного производства [9]
Table 2. Process Waste Water Characteristics in various leather operations [9]
Технологическая операция | pH, ед. | БПК5, г/дм3 | Загрязняющие вещества | Доля сточных вод, % |
Отмока | 6 – 7 | 0,5 – 0,7 | Хлориды, шерсть, обрезки шкур, мездра, щетина, кровь, растворенные жиры, песок | 23 |
Золение | 14 | 6,3 – 10,9 | Известь, сернистый натрий, сульфиды, волосы, растворенные орг. вещества, диметиламин, орг. азот | 34 |
Обеззоливание | 6 – 9 | 1,7 – 3,2 | Неорганические вещества, аммонийный азот | 23 |
Дубление хромовое | 3 – 6,5 | 400 – 900 | Растворенные органические вещества, соли, оксид хрома | 1,5 |
Дубление растительное | 3 – 6,5 | 400 – 900 | Дубильные вещества, фенолы, сульфаты, синтаны, множество видов бактерий | |
Крашение | 5 – 6 | 1,7 – 6,0 | Полимеры, растворители, ПАВ | 18,5 |
Таблица 3. Региональные ПДК в Российской Федерации и Европейском союзе, мг/дм3 [10]
Table 3. Regional MPC in the Russian Federation and the European Union, mg/dm3 [10]
Показатели качества воды, химические вещества, мг/дм3 | ЕС | Москва | Санкт- Петербург | Ярославль |
pH | 6,5 – 8,5 | 6,5 – 8,5 | 6,5 – 8,5 | 6,5 – 8,5 |
Хром (Cr6+) | 0,1 – 0,5 | 0,1 | 0,1 | 0,07 |
Хром (Cr3+) | 0,5 – 5 | 1 | 0,1 | 0,4 |
Алюминий (Al3+) | 1 – 10 | 1 | – | – |
Марганец (Mn) | – | 2 | 0,2 | – |
Кальций (Ca2+) | – | – | – | 150 |
Жесткость, мг-экв/дм3 | – | – | – | – |
Сухой остаток | – | 2000 | – | – |
Сульфаты (SO42-) | – | 500 | 250 | 100 |
Хлориды (Cl-) | – | 350 | 170 | 300 |
Нитраты (NO3-) | – | – | 23,5 | 40 |
Фосфаты (PO43-) | – | 4 | 1,5 | 1,6 |
Эфироизвлекаемые вещества | – | 20 | 23,1 | 3 |
Аммиак и аммонийные соли | – | 20 | 23,1 | 3 |
Нефтепродукты | 0,1 – 5 | 4 | 0,5 | 0,3 |
ПАВ (анионные и неионогенные) | – | 2,5 | 2,5 | 0,9 |
Жиры | – | 20 | – | – |
Фенолы | – | 0,01 | – | – |
ХПК | 150–400 | 800 | 270 | 176 |
Взвешенные вещества | 50 – 60 | 500 | 150 | 103 |
Сухой остаток | – | – | 500 | – |
Сбор и анализ данных
Объектом исследования является завод по переработке кож шкур крупного рогатого скота (КРС) в Ярославле, на котором производился сбор и анализ данных.
Очистные сооружения завода включают в себя:
- станцию окисления сульфидов из зольного стока;
- канализационную насосную станцию (КНС);
- механическую очистку ступенчатого типа;
- горизонтальный отстойник;
- реагентное хозяйство;
- две ступени биологической очистки;
- камеру осветления (вторичный отстойник);
- станцию переработки осадка.
1. Станция окисления сульфидов из зольного стока
Стоки по канализационной линии отведения сульфидных стоков от 9 барабанов (объем каждого 6,0 м3) отмочно-зольного участка самотеком поступают в канализационную насосную станцию. Отсюда в автоматическом режиме происходит перекачка в усредняющую ёмкость объемом 48 м3.
На этой стадии происходит усреднение поступающих стоков и добавление 10 %-го раствора сульфата марганца (MnSO4). Раствор сульфата марганца поступает в усредняющую ёмкость при помощи насосов-дозаторов. Расход окислителя, используемого в технологии обработки, составляет 3900 кг/год сухого вещества.
Следующим этапом является перекачка стоков из усредняющей ёмкости в два установленных отстойника-окислителя объемом 150 м3 каждый. Перед отстойниками установлены дисковые фильтры, которые удаляют крупные взвешенные вещества из стоков. Процесс окисления в них осуществляется попеременно. Производственные сточные воды поступают в первый отстойник-окислитель, где происходит процесс окисления. На обоих отстойниках установлены датчики уровня, после достижения максимального уровня прекращается подача (перекрывается пережимной клапан) производственных сточных вод в первую ёмкость. После закрытия пережимного клапана на первой ёмкости открывается клапан на транспортировку производственных сточных вод во второй отстойник-окислитель, где все процессы повторяются. После полного удаления сточных вод, прошедших окисление, из первого отстойника и достижения установленного уровня во второй ёмкости происходит удаление окисленных сточных вод из второй ёмкости и набор производственных сточных вод в первую ёмкость.
Процесс аэрации в отстойниках-окислителях осуществляет окисление сульфидов S2▪ в сульфаты SO42-. Система подачи воздуха состоит из насосов и труб Вентури, установленных у основания ёмкостей. Аэрация осуществляет непрерывное движение сточных вод, что исключает осаждение осадка во время процесса окисления.
В результате процесса окисления сульфидов S2▪ в сульфаты SO42▪ выделяется аммиак NH3, для его удаления установлен газоочистительный комплекс.
Производственные сточные воды сульфидного стока до поступления в усреднитель содержали в своем составе: сульфиды ‒ 666 мг/дм3, Ph – 12,6. После прохождения полного цикла очистки от содержания сульфидов их количественное содержание уменьшается до 0,002 мг/дм3 (норма содержания сульфидов в сточных водах – 1,5 мг/дм3), значение Ph уменьшается до 8,6. Степень очистки составляет 99 %.
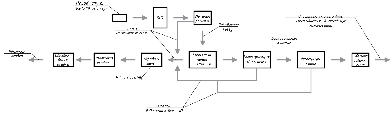
Блок-схема станции окисления сульфидов из зольного стока представлена на рис. 1.
Рис. 1. Блок-схема станции окисления сульфидов из зольного стока
Fig. 1. Block diagram of the station for oxidation of sulphides from ash effluent
2. Общая очистка сточных вод
Перед поступлением производственных стоков на очистку они имеют следующие показатели: рН – 8, 09; количество взвешенных веществ – 1436,3 мг/дм3, общее содержание хрома – 78,13 мг/дм3 (хром 6+ – 3,69 мг/дм3 + хром 3+ – 74,55 мг/дм3); ХПК – 7090,2 мг/дм3. Исходные сточные воды завода с максимальным расходом 1200 м3/сут самотеком поступают в канализационную насосную станцию вертикального исполнения, далее посредством погружных насосов, управляемых частотными преобразователями, подаётся на механическую очистку. Очистка осуществляется на решетках шнекового и ступенчатого типа. Задерживаются плавающие, оседающие и взвешенные вещества в стоках. Образующийся слой из отходов создает дополнительную фильтрацию, задерживая более мелкие фракции. Далее отходы с решеток направляются в сборную ёмкость для осадка. При прохождении сточных вод через решётки происходит добавление в проходящий сток хлорного железа FeCl3, это необходимо для нейтрализации запаха от сточных вод. После прохождения механических решёток количество взвешенных веществ уменьшилось практически более чем в два раза и составляет 533,71 мг/дм3, как и ХПК – 3419,35 мг/дм3, а рН – 7,04.
После решеток стоки отправляются самотёком на тонкую механическую очистку в горизонтальные отстойники: общее количество ‒ 4 шт., объем камеры одного отстойника 171 м3, общий объем ‒ 684 м3, общее время пребывания стоков в отстойнике ‒ 16 ч. Происходит разделение. Скопившийся осадок на дне отстойника шнековыми транспортерами собирается в приямок и насосами откачивается в ёмкость для образования осадка (взаимодействие извести и хлорного железа), откуда он направляется на уплотнение и обезвоживание на центрифугах, с его последующим удалением из технологической схемы. Производственные сточные воды далее направляются на первую стадию биологической очистки со следующими показателями: количество взвешенных веществ – 367,33 мг/дм3, ХПК – 755,04 мг/дм3 и рН – 6,88.
Для проведения процесса биологической очистки необходимо соблюдение следующих показателей: содержание взвешенных веществ ‒ в переделах от 150 до 400 мг/дм3, рН ‒ в пределах от 5, 5 до 8, 5. Данное требование выполняется, поэтому дальнейшее проведение биологической очистки является возможным.
Биологическая очистка первого этапа подразделяется на два подэтапа:
1) нитрификация в аэротенке [11] (окисление органических загрязнений активным илом) с дальнейшим отделением и рециркуляцией активного ила [12] во вторичном отстойнике (процесс происходит в режиме полного окисления). Воздух в камеру аэротенка подаётся через мелкопузырчатые аэраторы с помощью воздуходувок. Это обеспечивает концентрацию растворенного кислорода в пределах от 2 до 3 мг/дм3, которая необходима для протекания окисления органики и обеспечения процесса нитрификации;
2) денитрификация – процесс, где производственные сточные воды смешиваются с нитрифицированной иловой смесью [13], рециркуляция которой осуществляется из аэротенка. Для перемешивания в ёмкости дентитрификатора используется крупнопузырчатая аэрация, параллельно с этим процессом измельчаются содержащиеся в производственных сточных водах агломерационные хлопья [14].
После прохождения второй ступени процесса биологической очистки сточные воды имеют следующие показатели: рН – 5, 73; ХПК – 3937, 5 мг/дм3; азот – 40, 74 мг/м3; фосфаты – 29, 66 мг/дм3.
Последним этапом общей очистки производственных сточных вод является их прохождение через камеру осветления (вторичный отстойник), где осуществляется их доочистка [15].
После прохождения технологической схемы очистки сточные воды имеют следующий состав: рН – 6,34; взвешенные вещества – 108,75 мг/дм3; ХПК – 178,61 мг/дм3; сульфиды – менее 0,02 мг/дм3; общее содержание хрома – 0,5 мг/дм3 (хром 6+ – 0,08 мг/дм3 + хром 3+ – 0,42 мг/дм3) и направляются в общую канализацию на городские очистные сооружения.
Блок-схема общей очистки сточных вод представлена на рис. 2.
Рис. 2. Блок-схема общей очистки сточных вод
Fig. 2. Block diagram of general wastewater treatment
Выводы.
- Сточные воды завода по обработке шкур крупного рогатого скота отличаются высоким содержанием органических веществ – ХПК 7090 мг/дм3, БПКполн – 4254 мг/дм3, взвешенных веществ – 1436 мг/дм3.
- Технологическая схема очистки сточных вод кожевенного предприятия Ярославля включает механическую очистку на решётках шнекового и ступенчатого типа, двухэтапную биологическую, сульфидную очистку, с завершающим этапом прохождения через камеру осветления (вторичный отстойник, где осуществляется их доочистка) перед сбросом в городской коллектор.
- Показано эффективное соотношение БПКполн/ХПК= 528,53/755,04=0, 6, что доказывает целесообразность применения биологической очистки сточных вод. Оптимальный диапазон отношения БПКполн/ХПК находится в пределах от 0,4 до 0,75.
- В результате очистки сточных вод образуется большое количество осадков, которые в данный момент просто вывозятся для утилизации на специальных полигонах для захоронения. Однако возможно использование осадков в качестве добавки в строительные материалы [16], что требует дальнейшей проработки и исследования на конкретной технологической схеме очистки.
Об авторах
Сахиба Зияддиновна Калаева
Ярославский государственный технический университет
Автор, ответственный за переписку.
Email: kalaevasz@mail.ru
доктор технических наук, доцент, заведующая кафедрой охраны труда и природы
Россия, 150023, Ярославль, Московский пр., 88Станислав Викторович Хатюшин
Ярославский государственный технический университет
Email: stas_khatyushin_76@vk.com
старший преподаватель кафедры строительства зданий и сооружений
Россия, 150023, Ярославль, Московский пр., 88Максим Андреевич Жаров
Ярославский государственный технический университет; Национальный исследовательский Московский государственный строительный университет
Email: mack.jarov2014@yandex.ru
аспирант, ассистент кафедры строительства зданий и сооружений
Россия, 150023, Ярославль, Московский пр., 88; 129337, Москва, Ярославское шоссе,26Список литературы
- Стратегия развития легкой промышленности в Российской Федерации на период до 2025 года [Электронный ресурс]. URL: https://minrpp.nso.ru/news/1541 (дата обращения: 09.10.2023).
- Кожевенные предприятия [Электронный ресурс]. URL: https://www.souzkogevnikov.ru/shop/goods/category/8/ (дата обращения: 09.10.2023).
- Хабибрахманова А.И., Югина Н.А., Хабибрахманов В.З., Михайлова Е.О., Шулаев М.В. Биологическая очистка сточных вод от ионов хрома (VI) с применением биологически активных веществ // Вестник Казанского технологического университета. 2014. №19. С. 224–224.
- Стрелков А.К., Степанов С.В., Морозова К.М., Базарова А.О. Результаты применения аэробных термофильных микроорганизмов для очистки сточных вод маслоэкстракционной промышленности // Градостроительство и архитектура. 2023. Т. 13, № 2. С. 40–47. doi: 10.17673/Vestnik.2023.02.6.
- Стрелков А.К., Базарова А.О., Теплых С.Ю. Очистка сточных вод пищевых производств с высоким содержанием жиров, нефтепродуктов и фенольных примесей // Градостроительство и архитектура. 2021. Т.11, № 3. С. 50–55. doi: 10.17673/Vestnik.2021.03.08.
- Климова О.В. Сорбция ионов хрома (VI) углеродным сорбентом // Вестник Иркутского государственного технического университета. 2012. №11(70). С. 155–160.
- Козловская С.Б. Исследование интенсификации процесса очистки городских сточных вод методом реагентной обработки: дис. … кандидат техн. наук: 05.23.04. Харьков, 1982. 154 с.
- Разработка проекта по очистке сточных вод кожевенного производства [Электронный ресурс]. URL: https://www.myunivercity.ru/Экология/Разработка_проекта_по_очистке_сточных_вод/167606_2253130_страница3.htm (дата обращения: 09.10.2023).
- Характеристика технологических сточных вод при различных операциях кожевенного производства [Электронный ресурс]. URL: https://www.vo-da.ru/articles/los-kojevennyh-predpriyatiy/sostav-stokov (дата обращения: 09.10.2023).
- Информационно–технический справочник по наилучшим доступным технологиям. ИТС40–2021 Дубление, крашение, выделка шкур и кожи [Электронный ресурс]. URL: https://docs.cntd.ru/document/728318742 (дата обращения: 09.10.2023).
- Карелин Я.А., Жуков Д.Д., Журов В.Н., Репин Б.Н. Очистка производственных сточных вод в аэротенках. М.: Стройиздт, 1973. 223 с.
- Герман Н.В. Получение и применение бактериального биопрепарата для очистки сточных вод кожевенного производства: дис. ... кандидат биолог. наук. Волгоград, 2016. 131 с.
- Авдеенков П.П., Чистяков Н.Е. Механизм денитрификации // Наука, техника и образование. 2019. №4(57). С. 19–22.
- Хуснулина А. Л. Выбор показателей для проверки эффективности очистки хозяйственно-бытовых сточных вод // Ресурсоэффективным технологиям – энергию и энтузиазм молодых: сборник науч. трудов. Томск: изд-во ТПУ, 2014. С. 36–38.
- Сточные воды кожевенного предприятия: проблемы и решения / Б.П. Кондауров, А.А. Захарова, В.И. Александров, Л.Т. Базшиева, В.С. Салтыкова. М.: МГУДТ, 2011. 285 с.
- Чулкова И.Л., Смирнова О.Е., Красова А.В. Применение осадков сточных вод в производстве бетона // Вестник СибАДИ. 2021. Т.18, № 5(81). С. 566–575. doi: 10.26518/2071-7296▪ 2021-18▪ 5-566-575.





