Modeling of technological parameters of electron beam weldingfor rocket and space technology products
- Authors: Seregin Y.N.1, Murygin A.V.1, Kurashkin S.O.1
-
Affiliations:
- Reshetnev Siberian State University of Science and Technology
- Issue: Vol 24, No 4 (2023)
- Pages: 738-750
- Section: Section 3. Technological Processes and Materials
- Published: 15.12.2023
- URL: https://journals.eco-vector.com/2712-8970/article/view/625655
- DOI: https://doi.org/10.31772/2712-8970-2023-24-4-738-750
- ID: 625655
Cite item
Abstract
The article contains the results of scientific research on modeling the technological parameters of electron beam welding. The modeling used a material VT-14 with a thickness of 0.16 cm. The purpose of the simulation is to improve the quality of the weld due to the optimal shape and the absence of defects in the form of pores and cracks. A concentrated energy source equivalent to an electron beam is used in the calculations. During the study of the thermal process of heating the material, the authors developed and tested criteria that allow optimizing welding parameters such as welding speed and the position of the focal spot relative to the surface of the heated part. In their calculations, the authors applied an original method of finding the welding speed and the coordinates of the focal spot according to the functionals of the thermal model. The algorithm developed by the authors was successfully tested on AMG-6 material with a thickness of 10 cm. In the process of modeling welding for large thicknesses, results have been obtained that must be taken into account when optimizing the welding parameters of products with large thickness. The relevance of the presented material is confirmed by the demand for the quality of the technology of welding structures with an electron beam. Research by the authors of this direction will significantly expand the possibilities in the application of electron beam technology for rocket and space technology.
Full Text
Introduction
To create permanent connections, electron beam welding (EBW) is often used in the production of rocket and space technology. In the process of obtaining welded joints, for various reasons, defects appear that reduce the strength of a part or metal structure, violate the tightness of containers made by welding, and also contribute to a decrease in the reliability of operation of this unit as a whole.
The connection of parts requires uniformity of the heating zone of the joint, since if its heating is uneven, defects in welded joints arise. The required parameters of the welding process are usually selected using full-scale experiments. However, conducting full-scale experiments is expensive and requires a lot of time.
The research of many domestic and foreign authors is devoted to solving the issues of improving the quality of the welding process (Zuev I.V., Trushnikov D.N., Hara K., Vinogradov V.A., Sasaki S., Krivenkov V.A., Kutsan Yu.G. ., Anderl P. et al.) [1–4]. In his research, Rodyakina R.V. [5] develops a technique for simulating the process of passing an electron beam through a layer of evaporated metal. The authors Motasov M.I., Dovydov D.A., Alekseev V.S. [6] consider a simulation model of a beam focusing control system using the Simulink software environment, which is part of the MATLAB package. Drozd A.A. [7] in his research uses a numerical method that allows one to simulate the processes of development of thermal stresses and deformations during spot electron beam welding; the model takes into account phase transitions during heating, melting, evaporation and crystallization. V.N. Tarasova [8] developed a computer modeling method that can significantly reduce the time spent on manufacturing welded products and predict the results under predetermined conditions. The authors V.V. Melyukov and D.A. Tarabukin [9] proposed a method of mathematical and numerical modeling of the thermal welding process to determine the power of the welding source and to reduce the time and volume of a full-scale experiment when debugging the mode.
Application of theory of thermal processes to EBW
Most of the existing designs have a number of disadvantages: there is no ability to realize the developed methods in the production conditions due to their difficulty, narrow-focus of development, and the inability to optimize technological parameters when entering new materials into the technological process. The optimization of the technological parameters of the welding process when entering new materials requires full-scale experiments, which leads to an increase in material and labor costs. The proposed techniques and the model in this study, as well as the ACS developed by the EBW, allow you to solve the above problems, and reduce the number of defects arising from the welding project, both for existing welding modes and when commissioning a new product.
For the authors, the technology that is used for the shi-rock nomenclature of the thicknesses of the connected structures is of greatest interest. In the works [10-17], the authors propose materials on the modeling of the EBW process in order to find the optimal mode for thicknesses from 0.1 mm to 30 mm. The gained modeling experience led the authors to the idea of studying the possibility of using EBW for significantly large thicknesses of the welded products. Thus, the goal was to evaluate the possibilities of modeling the heat process of heating the material under study with a concentrated source of energy in a wide range of thickness and the use of modeling results for practical use on electron beam equipment.
When modeling the process of electron-beam welding, a classic method of presenting the process(Fig. 1) was used in the form of moving instantaneous energy sources (Fig. 2), the amount and location of which fully corresponds to a real electronic beam.
Fig. 1. Representation of the EBW in graphical form
Рис. 2. Представление ЭЛС в графическом виде: δ – толщина детали; Q1 – мгновенный точечный источник; Q2 – мгновенный линейный источник; Q3 и Q4 – фиктивные точечные источники
Fig. 2. Representation of the EBW in graphical form: δ – part thickness; Q1 – instant point source; Q2 – instant linear source; Q3 и Q4 – fictitious point sources
The temperature of the heating of the material due to the effects of the selected sources in accordance with [18] and the principle of superposition is calculated by (1):
, (1)
where;
;
;
– the temperature from exposure to the corresponding instantaneous sources in accordance with Fig. 2.
The used heat process model (1) was investigated and tuned for the VT-14 material with a melting thickness of 1.5 ± 0.5 mm. To compare the shape of the cross -section of the seam and the modeled zone of thermal influence, the correspondence of the ratio of the size of the width to the depth of the seam was made. In Fig. 3 shows the results of the modeling and the form of the grinding of the corresponding welding mode. The schedule of the zone of thermal influence was obtained by the number (1) and the selection of the section of the heating zone according to the coordinates corresponding to the greatest deviation of the temperature of the thermal influence (for VT-14-600 ºС) from the heating exhaust position.
Рис. 3. Изображения формы шлифа и зоны термического влияния для применяемого в производственных условиях режима сварки
Fig. 3. Images of the shape of the slot and the zone of thermal influence for the welding mode used in production conditions
Development of mathematical functionality
To calculate the technological process parameters as the welding speed, the form of a fuel distance and the required EBW power, the authors have developed a model of mathematical functionality (2) (analogue of the medium-sequatratic deviation), the criterion of the optimal (3) of which allows you to determine the indicated parameters of the technological process for material of any thickness.
(2)
(3)
According to the developed criterion, the parameters of the technological process will be the solution of the system (4)
(4)
where v – welding speed; z – the position of the focal spot; Q – the energy of the heating source (equal to the sum of instantic point Q1 and linear Q2 sources).
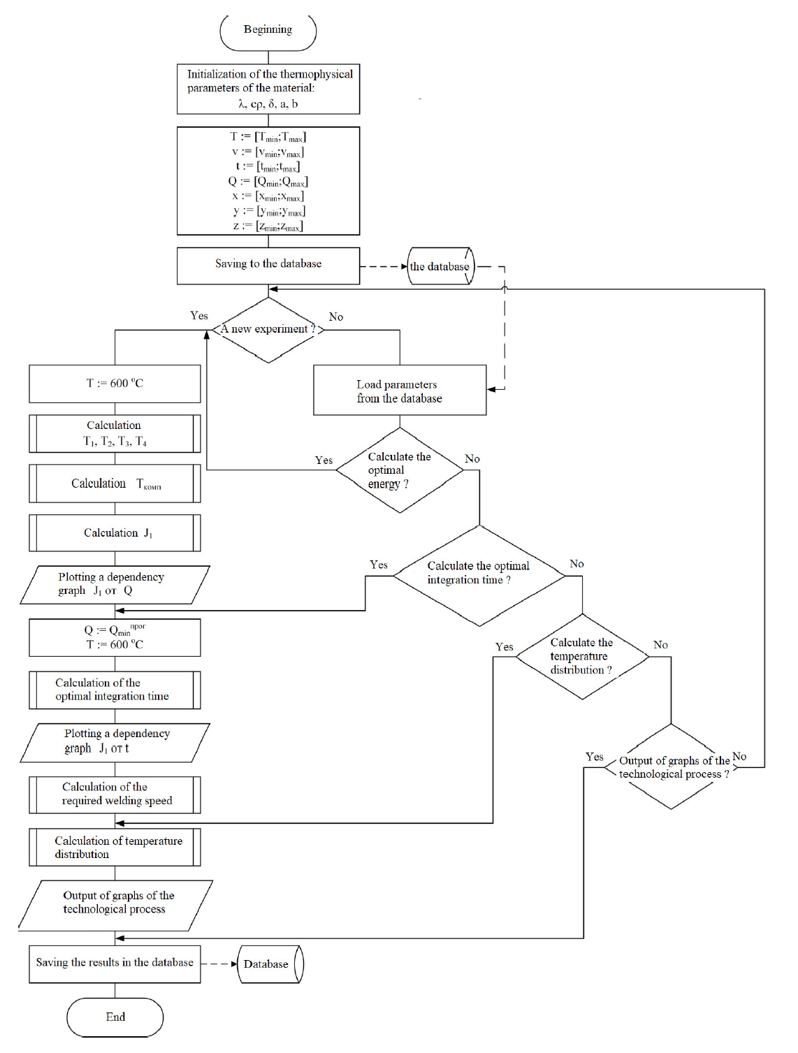
To search for the required technological parameters of the EBW (energy, time, welding rate), an algorithm was developed, presented in the form of a block diagram in Fig. 4.
The algorithm is based on the models proposed in this study (1) - (4). After the initialization of the technological parameters, the following parameters are set: T-the temperature of the granular zone of thermal influence (from minimum to maximum), t is the time of integration, V is the speed of welding, Q is the energy of the heating sources, x-coordinates in length of the product, y - coordinates in width of the product, z - coordinates in height of the product. Further, values are co-preserved in the database for further use in future calculations. If the experiment is new, then to calculate the energy of the heating source, the values of the temperature, integration time and welding rate are set, after the heating temperature (1) with the current fictitious and real sources is calculated. Next, using Crichera optimality (2), the required energy is calculated, providing a uniform zone heating the weld. To find the integration time, the resulting energy is set and the temperature of the boundary zone of thermal influence, then the temperature of the het is calculated by variating the rest of the parameters in a certain range. Knowing the optimal values of the energy, integration time, the welding speeds are calculated, similarly to the previous stages.
Applying the specified algorithm for parts with a thickness of up to 100 mm, the authors faced with a feature that showed itself when calculating the coordinates of the focal spot of the electric beam and the distribution of energies of instant sources. With an increase in the thickness of the welded material extremum of functional (3) disappears. This is explained by the fact that the welding of large thicknesses is carried out by an electron-beam gun with a narrow focus.
The idea of a simple recharge of these parameters using the optimization criterion (3) is a task requiring large time costs, which often leads to the practical inappropriateness of work in this direction.
Development of physical functionality
When studying the technology of welding of structures with different thicknesses of melting, the authors faced the task of choosing specific energy values for Q1 and Q2 sources. What is the way to choose these values depends on the studied thicknesses of the parts. Often, during the moistening of thermal processes, researchers choose the magnitude of the energy of the point based on experimental material in order to obtain an adequate mathematical model [19–22]. The authors acted in a similar way, choosing the best correspondence in the ratio between the width of the seam and its depth.
Рис. 4. Блок-схема алгоритма поиска требуемых технологических параметров процесса сварки
Fig. 4. Block diagram of the algorithm for finding the required technological parameters of the welding process
To reduce the time of searching for the specified ratio, the authors have developed physical functionality (5) and the optimization criterion for this functionality (6):
, (5)
, (6)
where Q – the energy of the heating source, including selected sources Q1 and Q2; v – welding speed; t – the time for achieving the boundary of the zone of the thermal influence of the lower boundary of the heating zone.
Modeling the heating process during welding using both optimal criteria showed a good correlation of the developed functionals. This was the basis for combining the optimality criteria in obtaining a general solution in the search for required EBW technological parameters.
The use of physical functional when modeling the EBW process significantly reduces the computational resource, since it uses the original system of equations of the thermal process (1) in a simplified version (to determine only v - welding speed and t - time to reach the boundary of the heat-affected zone of the lower boundary heating zones).
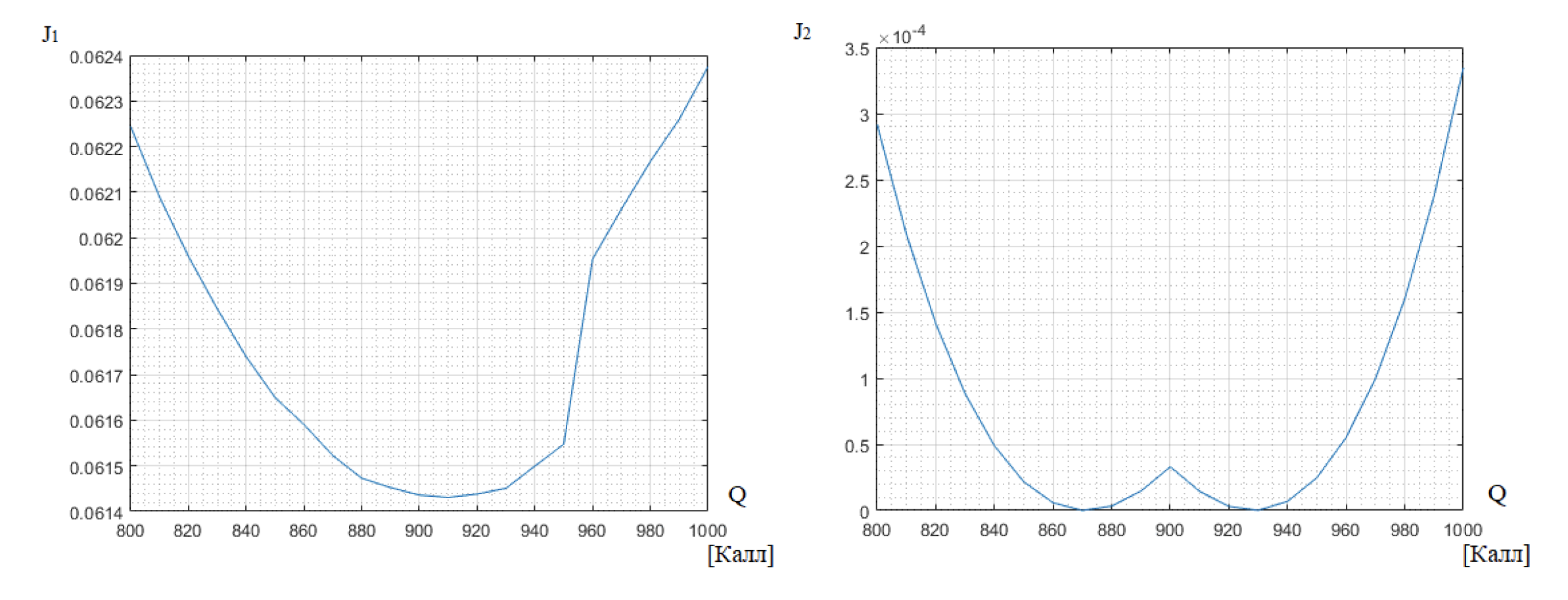
As the starting material, the authors chose a technological mode used in production conditions. Using models (1, 3, 5), the parameters included in these equations were calculated. The calculation results are presented in the table.
Calculation results for VT-14 with a thickness of 0.16 cm
Q [Cal.] | Q1 [Cal.] | Q2 [Cal.] | Delta = 0.16 см (f = 0) | |||||
J1 | Q / v | v [cm/s] | t [s] | Q · t | J2 | |||
800 | 560 | 240 | 0.062243 | 484.485 | 1.65 | 0.236 | 188.8 | 0.000291516 |
810 | 567 | 243 | 0.062089 | 486.4865 | 1.665 | 0.2346 | 190.026 | 0.000208469 |
820 | 574 | 246 | 0.061959 | 488.0952 | 1.68 | 0.2332 | 191.224 | 0.00014109 |
830 | 581 | 249 | 0.061844 | 489.6755 | 1.695 | 0.2318 | 192.394 | 8.82512E-05 |
840 | 588 | 252 | 0.061739 | 491.2281 | 1.71 | 0.2304 | 193.536 | 4.88335E-05 |
850 | 595 | 255 | 0.061649 | 492.7536 | 1.725 | 0.229 | 194.65 | 2.17259E-05 |
860 | 602 | 258 | 0.061591 | 494.2529 | 1.74 | 0.2276 | 195.736 | 5.82972E-06 |
870 | 609 | 261 | 0.061522 | 495.7265 | 1.755 | 0.2262 | 196.794 | 6.22367E-08 |
880 | 616 | 264 | 0.061473 | 497.1751 | 1.77 | 0.2248 | 197.824 | 3.35895E-06 |
890 | 623 | 267 | 0.061452 | 498.5994 | 1.785 | 0.2234 | 198.826 | 1.46767E-05 |
900 | 630 | 270 | 0.061436 | 500 | 1.8 | 0.222 | 199.8 | 3.29965E-05 |
910 | 637 | 273 | 0.061431 | 502.7624 | 1.81 | 0.2203 | 200.473 | 1.4464E-05 |
920 | 644 | 276 | 0.061438 | 505.4945 | 1.82 | 0.2186 | 201.112 | 3.10314E-06 |
930 | 651 | 279 | 0.061451 | 508.1967 | 1.83 | 0.2169 | 201.717 | 1.45467E-07 |
940 | 658 | 282 | 0.0615 | 510.8696 | 1.84 | 0.2152 | 202.288 | 6.89928E-06 |
950 | 665 | 285 | 0.061547 | 513.5135 | 1.85 | 0.2135 | 202.825 | 2.4751E-05 |
960 | 672 | 288 | 0.061954 | 516.129 | 1.86 | 0.2118 | 203.328 | 5.51664E-05 |
970 | 679 | 291 | 0.062063 | 518.7166 | 1.87 | 0.2101 | 203.797 | 9.96923E-05 |
980 | 686 | 294 | 0.062167 | 521.2766 | 1.88 | 0.2084 | 204.232 | 0.000159957 |
990 | 693 | 297 | 0.06226 | 523.8095 | 1.89 | 0.2067 | 204.633 | 0.000237674 |
1000 | 700 | 300 | 0.062375 | 526.3158 | 1.9 | 0.205 | 205 | 0.000334638 |
Based on the results of the table, graphs for functionals (3) and (5) were constructed (Fig. 5).
Рис. 5. Графики зависимостей функционалов
Fig. 5. Graphs of functional dependencies
We search for optimal parameters using accepted criteria (4) and (6). The coordinates where the extrema of both functionals coincide are taken as a solution.
In our case, there is some discrepancy, so the coordinate of the right extremum for the functional J2 was chosen. The table highlights the technological mode and the one that is accepted as optimal. The dimensions of the technological mode are shown in Fig. 3. Fig. 6 shows the simulation results and the shape of the section corresponding to the selected optimal welding mode.
Рис. 6. Изображения формы шлифа и зоны термического влияния для оптимального по таблице режима сварки
Fig. 6. Images of the shape of the slot and the zone of thermal influence for the optimal welding mode according to Table
As you can see, optimization did not produce significant improvements in reducing the seam width relative to the depth. This is primarily due to the fact that the focal spot of the electron beam was on the surface of the part. The authors conducted studies on the effect of the position of the focus relative to the surface of the part on the functionality (3). It was found that the values of the functional will be the smallest in the case when the focus of the electron beam is located inside the part at approximately a depth equal to half the penetration depth (Fig. 7).
Рис. 7. График изменения функционала для толщины 0,16 см
Fig. 7. Functional change graph for 0.16 cm thickness
Taking into account the change in the focus position, the authors conducted an experiment with the previously proposed welding mode. Fig. 8 shows the simulation results and the shape of the section corresponding to the selected optimal welding mode.
Рис. 8. Изображения формы шлифа и зоны термического влияния для оптимального режима сварки с учетом измененного фокусного расстояния
Fig. 8 Images of the shape of the slot and the zone of thermal influence for optimal welding mode taking into account the changed focal length
The modeling results and experimental data showed that with the use of the obtained experimental studies, the side walls of the prototype weld became more parallel, which meets the requirements for reducing residual stresses in welding parts, which significantly improves the quality indicators of the technological process.
When modeling the welding process for large thicknesses (from 3 cm or more), the authors encountered the following phenomenon: when determining the optimal focal length using the minimum of the functional (2), the extremum of the function is not observed (Fig. 9).
The authors did not have the opportunity to obtain technological parameters for samples of welds of large thicknesses. Therefore, they made the assumption that the position of the focal spot does not affect the welding process. An explanation for this may be the ability of welding equipment to weld at such depths. As a rule, power plants equipped with electron beam guns with narrow-focus gun characteristics are used for this purpose. The authors carried out a simulation similar to that presented for the aluminum alloy AMG-6 of the predicted model of the thermal welding process of large penetration depths, which allows for an assessment of the capabilities of welding products on existing equipment or the selection of a suitable power plant for this. As can be seen from Fig. 10, in addition to the common coordinate for criteria (3) and (5), the presence of several extrema in the second functional expands the picture of the search for optimal parameters of electron beam welding, not limiting itself only to the extremum common with the first functional.
Рис. 9. График изменения функционала для толщины 10 см
Fig. 9. Functional change graph for 10 cm thickness
Рис. 10. Графики поведения функционалов от вводимой энергии для АМГ-6 толщиной 10 см
Fig. 10. Graphs of the behavior of functionals from the input energy for AMG-6 with a thickness of 10 cm
The combined use of functionals allows for modeling to combine two physical properties of the material heating process: the temperature characteristics of the heating zone and the effective energy input of heating sources.
Conclusion
The results of scientific research carried out by the authors make it possible to theoretically determine such possible parameters of electron beam welding technology as the speed of movement of the material being welded and the required energy of the heating source for parts with a wide range of welded thicknesses. The use of electron beam technology for the manufacture of rocket and space technology products will significantly influence the quality of welded joints due to the optimal choice of the specified welding parameters.
About the authors
Yuri N. Seregin
Reshetnev Siberian State University of Science and Technology
Author for correspondence.
Email: ius_ceregin@sibsau.ru
Cand. Sc., Associate Professor of the Department of Information and Control Systems
Russian Federation, 31, Krasnoyarskii rabochii prospekt, Krasnoyarsk, 660037Alexander V. Murygin
Reshetnev Siberian State University of Science and Technology
Email: us_murygin@sibsau.ru
Dr. Sc., Professor, Head of the Department of Information and Control Systems
Russian Federation, 31, Krasnoyarskii rabochii prospekt, Krasnoyarsk, 660037Sergey O. Kurashkin
Reshetnev Siberian State University of Science and Technology
Email: kurashkin_so@sibsau.ru
Assistant of the Department of Information and Control Systems
Russian Federation, 31, Krasnoyarskii rabochii prospekt, Krasnoyarsk, 660037References
- Guoqing, Ch., Junpeng L., Xi S., Hua G. Numerical simulation of keyhole morphology and molten pool flow behavior in aluminum alloy electron-beam welding. International Journal of Heat and Mass Transfer. 2019, Vol. 138, P. 879–888.
- Ziyou, Y., Yuchao F., Jingshan H. Numerical simulation of heat transfer and fluid flow during vacuum electron beam welding of 2219 aluminium girth joints. Vacuum. 2020, Vol. 175, P. 109–126.
- Sanjib J., Dilip K. P. Fuzzy Inference System-Based Neuro-Fuzzy Modeling of Electron-Beam Welding. Advances in Computational Methods in Manufacturing. 2019, Vol. 123, P. 839–850.
- Trushnikov D. N. Koleva E. G., Daviyatshi R. P., Gerasimov R. M., Bayandin Yu. V. Mathematical modeling of the electron-beam wire deposition additive manufacturing by the smoothed particle hydrodynamics method. Mechanics of Advanced Materials and Modern Processes. 2019, Vol. 5, P. 1–14.
- Rodyakina R. V., Shcherbakov A. V., Gaponov D. A. [Modeling of the metal ionization process at EBW]. Elektronno-luchevaya svarka i rodstvennye tekhnologii. 2020, No. 1, P. 129–136 (In Russ.).
- Motasov M. I., Dovydov D. A., Alekseev V. S. [Automation of beam focusing control during electron beam welding]. Voprosy elektrotekhniki. 2017, No. 1, P. 127–130 (In Russ.).
- Drozd A. A. [Numerical study of temperature fields and deformation in the process of spot electron beam welding]. Prikladnaya matematika i informatika: sovremennye issledovaniya v oblasti estestvennykh i tekhnicheskikh nauk. 2018, No. 1, P. 290–294 (In Russ.).
- Tarasova V. N. [Optimization of the design of electron beam equipment due to computer modeling]. Nauka i sovremennoe obrazovanie. Materialovedenie, mashinostroenie. 2021, No. 1, P. 11–13 (In Russ.).
- Melyukov V. V., Tarabukin D. A., ElectJolisch T. [Determination of welding source parameters depending on the geometric dimensions of the weld]. Elektronno-luchevaya svarka i smezhnye tekhnologii. Materialovedenie. 2021, Vol. 63, P. 17–28 (In Russ.).
- Seregin Yu. N., Murygin A. V., Kurashkin S. O. Features of modeling the electron beam energy distribution for the electron beam welding process. Siberian Journal of Science and Technology. 2020, Vol. 21, No. 2, P. 266–273.
- Kurashkin S. O., Murygin A. V., Seregin Yu. N., Tynchenko V. S., Lavrischev A. V. Mathematical modelling of waveguide paths by electron-beam welding. 3rd International Conference on Industry 4.0 and Smart Manufacturing, ISM 2021. Procedia Computer Science, Elsevier. 2022, Vol. 200, P. 83–90.
- Kurashkin S. O., Tynchenko V. S., Seregin Yu. N., Murygin A. V., Bocharov A. N. Hardware Control of the Electron Beam Energy Density by the Heating Spot. Proceedings of Sixth International Congress on Information and Communication Technology. Lecture Notes in Networks and Systems. Springer, Singapore, 2022, P. 71–78.
- Kurashkin S. O., Seregin Yu. N. Modeling the thermal process using the temperature functional by electron beam welding. IOP Conference Series: Materials Science and Engineering. IOP Publishing, 2020, Vol. 734, No. 1, P. 012003.
- Kurashkin S. O., Seregin Yu. N., Tynchenko V. S., Petrenko V. E., Murygin A. V. Mathematical functional for thermal distribution calculating during the electron-beam welding process. Journal of Physics: Conference Series. IOP Publishing, 2020, Vol. 1515, No. 5, P. 052049.
- Kurashkin S. O., Laptenok V. D., Murygin A. V., Seregin Yu. N. Analytical characteristics of the electron beam distribution density over the heated spot for optimizing the electron-beam welding process. IOP conference series: materials science and engineering. IOP Publishing, 2019, Vol. 681, No. 1, P. 012021.
- Certificate No. 2021616858 Russian Federation. A program for modeling the electron beam distribution density using various scans during electron beam welding: No. 2021615834 : application 19.04.2021 publ. 28.04.2021 Kurashkin S.O., Tynchenko V.S., Seregin Yu.N., Murygin A.V. 1 p.
- Certificate No. 2018664000 Russian Federation. The program for determining the welding speed for optimal heating of metal in the area of penetration: No. 2018661400 : application 19.10.2018 : publ. 08.11.2018 Seregin Yu.N., Kurashkin S.O., Murygin A.V., Tynchenko V.S. 1 p.
- Nerovniy V. M., Konovalov A. V., Yakushin B. F. Teoriya svarochnykh protsessov [Theory of welding processes]. Moscow, MGTU im. N. E. Baumana Publ., 2016, 340 p.
- Nedoseka A. Ya., Sanchenko G. A., Vorona G. A. [Temperature distribution under the action of a concentrated heat source on the plate surface]. Avtomaticheskaya svarka. 1977, No. 6, P. 1–4 (In Russ.).
- Nedoseka A. Ya., Chernova O. I. [Temperature distribution in plates with a welding heating source at different depths]. Avtomaticheskaya svarka. 1977, No. 7, P. 1–4 (In Russ.).
- Bashenko V. V., Petrov G. L. [Formation of the penetration zone during electron beam welding]. Avtomaticheskaya svarka. 1977, No. 9, P. 23–27 (In Russ.).
- Mikhailov V. G., Petrov P. I. [Calculation of thermal processes in electron beam welding]. Avtomaticheskaya svarka. 1988, No. 5, P. 13–15 (In Russ.).
Supplementary files













